Электрификация участка контактной сети железной дороги

  • Вид работы:
    Курсовая работа (т)
  • Предмет:
    Транспорт, грузоперевозки
  • Язык:
    Русский
    ,
    Формат файла:
    MS Word
    248,15 Кб
  • Опубликовано:
    2015-01-14
Вы можете узнать стоимость помощи в написании студенческой работы.
Помощь в написании работы, которую точно примут!

Электрификация участка контактной сети железной дороги

ФЕДЕРАЛЬНОЕ АГЕНТСТВО ЖЕЛЕЗНОДОРОЖНОГО ТРАНСПОРТА

федеральное государственное бюджетное образовательное учреждение

высшего профессионального образования

«Иркутский государственный университет путей сообщения»

ЗАБАЙКАЛЬСКИЙ ИНСТИТУТ ЖЕЛЕЗНОДОРОЖНОГО ТРАНСПОРТА

филиал федерального государственного бюджетного образовательного учреждения высшего профессионального образования

«Иркутский государственный университет путей сообщения»

(ЗабИЖТИрГУПС)

Кафедра «Электроснабжение»



Курсовая работа

на тему «Электрификация участка контактной сети железной дороги»

по дисциплине: «Сооружение и монтаж устройств электроснабжения»

КР 190401.051.079 ПЗ


Выполнил студент гр. ЭНС-51: Потехин Ю.А.






Чита 2015

Аннотация

Сетевые графики, перегон, опора, фиксатор, оптимизация графиков, бригады, нормы времени, трудозатраты, анкерный участок

В курсовой работе определено: объемы строительных и монтажных работ по сооружению участка контактной сети и проводов, расположенных на опорах контактной сети с полевой стороны. Выбраны способы производства строительных и монтажных работ; определены трудовые затраты, составы бригад, основные механизмы и приспособления; определение потребности в технологических «окнах» в графике движения поездов; составлены сетевые и календарные графики выполнения строительных и монтажных работ; расчет и оптимизация сетевых графиков; определена сметная стоимость строительства.

Содержание

Введение

Исходные данные

1. Определение объема строительных и монтажных работ по сооружению участка контактной сети

. Выбор способа производства строительных и монтажных работ по сооружению контактной сети

3. Определение потребности в технологических «окнах» в графике движения поездов

4. Составление сетевых графиков производства работ

5. Расчет сетевых и линейных графиков производства работ

6. Определение сметной стоимости строительства

Заключение

Список используемых источников

Введение

При выполнении данной курсовой работы по организации и производству строительно-монтажных работ при сооружении и монтаже устройств электроснабжения электрифицированных железных дорог, высоковольтных линий электропередач и распределительных подстанций необходима разработка календарных линейных и сетевых графиков производства работ.

Система сетевого планирования и управления (СПУ)-это комплекс как расчетных методов так и организационных мероприятий и контрольных приемов. Конечным продуктом действия системы является выявление и мобилизация резервов времени и материальных ресурсов.

В основе СПУ находится составление сетевого графика, его расчет, анализ и корректирование с целью выбора наиболее рационального использования материальных, трудовых и временных ресурсов.

Сетевые графики применяются в области организации научных работ, проектировании, строительства, в освоении новых мощностей, при ремонтных работах и во многих других случаях.

Исходные данные

Таблица 1 - Данные анкерных участков

Анкерный участок



I

1550


nоп

18


Тип промежуточных опор

СС 136.6-3

III

1415


nоп

17


Тип промежуточных опор

СС 108.6-2

V

1310


nоп

17


Тип промежуточных опор

СС 136.6-3

VII

1370


nоп

18


Тип промежуточных опор

СС 136.6-2

IX

1550


nоп

18


Тип промежуточных опор

СС 136.6-3

XI

1490


nоп

20


Тип промежуточных опор

СС 136.6-3

XIII

1310


nоп

19


Тип промежуточных опор

СС 136.6-2


Несущий трос: ПБСМ 95;

Контактный провод: МФ 100;

Проход несущего троса по мосту: с анкеровкой на портал;

Линия с полевой стороны: усиливающий провод;

Марка и сечение проводов: А 185;

Род тока: переменный;

Число пар поездов в сутки: 60;

Скорость движения рабочего поезда по перегону: 65 км/ч.

Максимальное количество одновременно работающих бригад - 3.

Продолжительность окна для строительных и монтажных работ с пути 2,5 ч., для выполнения работ по разработке котлованов, установке опор, фундаментов и анкеров - может быть увеличена до 6 часов.

Длина анкерных участков четного и нечетного путей совпадает. Сопряжения анкерных участков трехпролетные. Железнодорожный мост с ездой понизу располагается в середине анкерного участка.

Система подвески одинарная, компенсированная с рессорной опорной струной. Консоли изолированные, поворотные, трубчатые. Анкерные и переходные опоры на участке устанавливаются того же типа, что и промежуточные, но большей несущей способности. Анкеры типа ТА-4,0. Фундаменты типа ТСН-6,0-4,5. Производители строительных и монтажных работ дислоцируются на станции, прилегающей слева к заданному перегону. Длина моста 120 м.

Рисунок 1- Схема плана контактной сети перегона

1. Определение объема строительных и монтажных работ по сооружению участка контактной сети

Объем работ по сооружению технических устройств контактной сети учитывает все строительные и монтажные работы на перегоне.

Сооружение контактной сети при электрификации железных дорог требует максимально возможного снижения потребности в технологических "окнах", поэтому выполнение наибольшего объема строительных работ по сооружению опор должны выполняться методом " с поля".

.1 Определение объема строительных работ

В состав строительных работ по сооружению контактной сети входят: разгрузка опор, фундаментов и анкеров, разработка котлованов, установка анкеров и фундаментов, установка опор в котлованы и фундаменты, установка габаритных ворот на переездах, монтаж анкерных оттяжек, нумерация опор и нанесение знаков высокого напряжения.

Разбивка мест установки опор производится в соответствии с планом контактной сети перегона. При этом следует учитывать, что на анкерных участках, где располагается железнодорожный мост, число промежуточных опор должно быть уменьшено на три из-за крепления подвески на мосту с ездой понизу. На каждом анкерном участке устанавливаются по две анкерных и две переходных опоры. Общее количество опор в каждом анкерном участке свожу в таблицу 2.

Таблица 2 - Количество опор по каждому анкерному участку

Анкерный участок

I

II

III

IV

V

VI

VII

VIII

IX

X

XI

XII

XIII

XIV


1

2

3

4

5

6

7

8

9

10

11

12

11

12

Про межуточные

Раздельные

-

-

17

17

-

-

-

-

-

-

-

-

-

-


Нераздельные

18

18

-

-

17

17

18

18

18

18

17

17

19

19

Анкерные

2

2

2

2

2

2

2

2

2

2

2

2

3

3

Переходные

2

2

2

2

2

2

2

2

2

2

2

2

2

2

Итого

22

22

21

21

21

21

22

22

22

22

21

21

24

24


При организации строительных работ по сооружению контактной сети применяются два основных метода их выполнения: "с пути" и "с поля". Работы «с поля» производятся при наличии подъездных дорог с помощью автомобильной и тракторной техники. Проведение работ «с поля» позволяет сократить время занятия перегона строительным поездом и затраты от простоя поездов. Поэтому проведение работ этим способом предпочтительнее. Нельзя производить работы «с поля» при отсутствии грунтовой дороги, в пределах 250м по обе стороны от железобетонной трубы и 400м от оси моста. Процент работ, производимых «с поля» и «с пути» по каждому анкерному участку, определяется с помощью плана и сводится в таблицу 3.

Таблица 3 - Процент работ, производимых «с поля» и «с пути»

Анкерный участок

I

II

III

IV

V

VI

VII

VIII

IX

X

XI

XII

XIII

XIV

"с поля"

100

0

20

0

100

0

90

10

0

40

0

0

0

0

"с пути"

0

100

80

100

0

100

10

90

100

60

100

100

100

100


Строительные работы следует распределить по методам их производства. Результаты оформлю в виде таблицы 4. В данной таблице указаны объекты, их марки, необходимое количество по четному и по нечетному путям в зависимости от способа производства работ ("с поля", либо "с пути"). Также в таблице приведено обоснование по типу и количеству выбранных материалов.

Объемы производимых строительных работ по четному и по нечетному путям указаны в таблице 5.

Таблица 4 - Распределение объектов по методам их производства

Объект

Марка

Количество

Обоснование



четный путь

нечетный путь




с пути

с поля

с пути

с поля


Опора

СС136.6-2

35

2

21

16

Промежуточные опоры анк. уч. VII-VIII, XIII-XIV


СС136.6-3

63

7

35

35

Промежуточные опоры анк. уч. I-II, V-VI, IX-XII


СС 108.6-2

17

0

14

3

Промежуточные опоры анк. уч. III-IV


СС136.6-4

14

1

9

6

Анкерные опоры анк. уч. I-XIV


СС136.6-4

13

1

8

6

Переходные опоры анк. уч. I-XIV

Фундамент

ТСН-6,0-4,5

17

0

14

3

По числу опор типа СС-108.6-2 исоответствующих анкерных участков

Анкер

ТА-4,0

27

2

17

12

По числу анкерных опор и опор средней анкеровки

Анкерные оттяжки

А-1

-

14

-

14

По количеству опор средней анкеровки


А-2

-

15

-

15

По количеству анкерных опор

Габаритные ворота

Деревянные опоры

-

2

-

2

По 2 опоры на каждую сторону переезда


Таблица 5 - Объем строительных работ, производимых по четному и нечетному пути

Наименование работ

Объем строительных работ


Четный путь

Нечетный путь


с пути

с поля

с пути

с поля

Разгрузка опор

142

11

87

Разгрузка фундамента

17

0

14

3

Разгрузка анкеров

27

2

17

12

Разработка котлованов под:





- опоры

125

11

73

63

- фундаменты

17

0

14

3

- анкера

27

2

17

12

Установка опор в котлованы

125

11

73

63

Установка фундаментов

17

0

14

3

Установка анкеров

27

2

17

12

Установка опор (СС 108.6-2, СС 108.6-3, СС 108.6-4,) в фундамент

17

0

14

3

Монтаж анкерных оттяжек:





- А-1


14


14

-А-2


15


15

Установка габаритных ворот на переезде

-

2

-

2

Нанесение номеров опор и знаков высокого напряжения

-

153

-

153


.2 Определение объема монтажных работ

В состав монтажных работ по сооружению контактной сети входят следующие работы: армировка опор, раскатка проводов, монтаж и регулировка контактной подвески, монтаж анкеровок и средних анкеровок, установка фиксаторов, монтаж электрических соединителей (поперечных и продольных), монтаж разрядников или ограничителей перенапряжения, монтаж сопряжений анкерных участков, установка кронштейнов, монтаж креплений для контактной подвески на мосту с ездой «понизу», раскатка и монтаж линий электропередачи с полевой стороны опор.

Длину провода для монтажа необходимо принять увеличенной на 10% от длины проектируемого участка. Струны контактной подвески располагаются на расстоянии 8-10 м друг от друга.

При определении количества фиксаторов необходимо помнить, что на переходных опорах устанавливаются две консоли, на которых один фиксатор обычный, а второй - сочленённый. Обратные фиксаторы на кривых устанавливают с внутренней стороны кривой, с внешней стороны устанавливаются гибкие.

Монтаж узлов крепления подвески на мосту производиться через каждые 10-12 м.

Данные по определению монтажных работ сведем в таблицу 6.

Таблица 6 - Определение объема строительных работ

Наименование работ

Марка

Объем работ

Обоснование



Четный путь

Нечетный путь




С пути

С поля

С пути

С поля


Армировка опор

Монтаж консолей

 ИТС-II

-

 13

-

 24

Устанавливаются с внутренней стороны кривых


ИТР-II

-

 154

-

143

Устанавливаются на прямых и кривых участках перегона

Монтаж заземлений

А-25

-

157

-

157

На каждой опоре - одинарное на опорах с разъединителями и ОПН - двойное

Раскатка проводов

Раскатка несущего троса

ПБСМ - 95

10,995 км

-

10,995 км

-

По длине перегона и +10 %

Ракатка усиливащего провода

А-185

10,995 км

-

10,995 км

-

По длине перегона и +10 %

Раскатка контактного провода

МФ - 100

10,995 км

-

10,995 км

-

По длине перегона и +10 %

Монтаж

Монтаж средних анкеровок

ПБСМ - 70

7 шт

-

7 шт.

-

По числу анкерных участков

Монтаж струн

БСМ1-4

1250 шт.

-

1250 шт.

-

Через каждые 8 м.

Монтаж усиливащего провода

А-185

10,995 км

-

10,995 км

-

По длине перегона и +10 %

Монтаж компенсирующих устр-в на анкерных опорах

-

-

14

-

14

Устанавливается на анкерные опоры

Монтаж поперечных соединителей

МГ-70

50 шт.

-

50 шт.

-

Через каждые 200 метров

Монтаж продольных соединителей

МГ-70

14 шт.

-

14 шт.

-

По 2 на каждом анкерном участке

Монтаж сопряжений анкерных участков

-

7 шт.

-

7 шт.

-

По числу анкерных участков

Монтаж отбойника на мосту

-

2

-

2

-

Устанавливаются с двух сторон моста на оба пути

Установка фиксаторов анкеруемой ветви

ФАИ

14шт.

-

14 шт.

-

По числу переходных опор сопряжений анкерных участков.

Монтаж электрических соединителей между НТ и УП

А- 150

25 шт.

-

25 шт.

-

Через каждые 400 м.

Армировка консолей подвесными изоляторами

ПС- 70

640 шт.

.-

640 шт

-

По 4 изолятора на каждой консоли и по две на каждой переходной опоре

Установка прямых фиксаторов и обратных фиксаторов на прямой

ФПИ

58 шт.

-

58 шт.

-

По числу опор на прямом участке пути при зигзаге контактного провода к опоре


ФОИ

58 шт.

-

58 шт.

-

По числу опор на прямом участке пути при зигзаге контактного провода от опоры

Установка обратных фиксаторов на кривой

ФОИ

13шт.

-

24 шт.

-

На внутренней стороне кривой

Установка гибких фиксаторов на кривой

ФГИ

24 шт.

-

13 шт.

-

На внешней стороне кривой

Монтаж кронштейнов

КФД

-

153 шт

-

153шт

По числу опор на перегоне

Монтаж ОПН

ОПНК-П-27,5 УХЛ1

-

1 шт.

-

1 шт.

На каждом изолирующем сопряжении

Монтаж разъединителей

РД-35/1000 НУХЛ1

-

1

-

1

Устанавливаются на каждом изолированном сопряжении

Монтаж фиксаторных стоек на мосту

-

12

-

12

-

Устанавливаются через каждых 10 м на мосту

Монтаж обводного эл.соединителя

-

2

-

2

-

С обеих сторон моста


2. Выбор способа производства строительных и монтажных работ по сооружению контактной сети

Выбор способа производства строительных и монтажных работ по электрификации участка выполняется с целью максимально уменьшить сроки выполнения, максимально уменьшить время влияния на движение поездов по действующему участку. Строительные работы желательно организовывать так, чтобы разработка котлованов и установка в них опор или фундаментов производилась в один цикл (в одно и то же «окно»).

2.1 Выбор способов производства строительных работ по сооружению контактной сети

В первую очередь строительные работы будут начинаться с разработки котлованов под установку в них опор, фундаментов. Разработку котлованов производиться как методом «с поля» так и «с пути». Выбор метода зависит от наличия подъездных дорог на перегоне, наличия мостов и труб.

Разработка котлованов методом «с поля» будем выполнять котлованокопателем марки МКСТ-2М. Разработка котлованов ведется в соответствии с ранее нанесенной разметки.

Разработка котлованов методом «с пути» выполняется котлованокопателем марки ВК-3. Котлованокопатель ВК-3 смонтирован на платформе дрезины ДГК.

Разгрузка опор, фундаментов и анкеров методом «с поля» будем выполнять автокраном из-за большей маневренности. Разгрузка опор, фундаментов и анкеров методом «с пути» будет выполняться с помощью крана АДМ с платформы.

Установку опор методом «с поля» будет выполняться, как и разгрузка опор, автокраном. «С пути» установку опор будем производить с помощью крана АДМ или крана на железнодорожном ходу.

Установку фундаментов и анкеров методом «с поля» будет выполняться, как и разгрузка опор, автокраном. «С пути» установку фундаментов и анкеров будем производить с помощью крана АДМ или крана на железнодорожном ходу.

Монтаж анкерных оттяжек будем выполнять с приставной лестнице длинной 9 м и полиспастом для подъема оттяжек для крепления на высоту.

Габаритные ворота на переезде устанавливаются без занятия пути с использованием бурильно-крановой машины БМ-302.

Нанесение номеров опор и знаков высокого напряжения выполняется «с поля» с использованием приставной лестницы.

2.2 Выбор способов производства монтажных работ по сооружению контактной сети

В армировку опор входят следующие работы:

1) Установка на опоре узлов для крепления консоли и фиксатора;

) Монтаж изолированных консолей марки ИТР-II, ИТС-II;

) Монтаж одиночного заземления опор.

Установка консолей производится с поля при помощи полиспаста, а индивидуальных заземлений при помощи приставных лестниц.

Метод монтажа цепной подвески выбирают в зависимости от электрифицируемого участка, от конкретных условий, возможности получения «окон», плана пути, вида контактной подвески, наличия механизмов. К основным методам монтажа цепной подвески относятся:

- метод монтажа "поверху";

метод монтажа "понизу";

комбинированный метод монтажа цепной подвески.

Каждый из этих методов определяется сочетанием различных способов раскатки несущего троса и контактного провода, которую всегда производят с железнодорожного пути в «окна». Для данного варианта выбирается комбинированный метод, т.к. устанавливаются изолированные консоли и электрифицируемый участок имеет свой характерный профиль пути, т.е. прямые и кривые участки пути, радиусом более 1000 м.

Раскатку несущего троса на обочину выполняется в «окно» с раскаточной платформы, перемещаемой автомотрисой АДМ. Одновременно с раскаткой несущего троса выполняют вытяжку и анкеровку с применением тех же средств, а также его подвешивание на ролики, закрепленные на опорах.

После того как на несущем тросе выполнили вытяжку и анкеровку преступаем к монтажу струн. Монтаж струн выполняется без занятия путей. Подъем несущего троса на поддерживающие устройства выполняются в «окно» с применением автомотрисы.

Для раскатки контактного провода «поверху» используется монтажный поезд, состоящий из автомотрисы АДМ и раскаточной платформы. Первоначальными мерами при раскатки контактного провода «поверху» является крепления провода в компенсирующее устройство. Затем начинают движение по перегону с закрепление контактного провода на струны. Вытяжка провода по струнам и анкеровки выполняют в процессе раскатки. Регулировка цепной подвески включает в себя следующие работы: монтаж средних анкеровок, выкрутка и выправка изгибов контактного провода, установку на нем струновых зажимов, регулировка контактного провода по высоте, монтаж фиксаторов с выполнением зигзагов контактного провода, монтаж электрических соединителей.

Монтажные работы по регулировке контактной подвески выполняются с применением съемной монтажной вышки и автомотрисы. Регулировку начинают выполнять с монтажа средней анкеровки и ведут ее в направлении компенсированной анкеровки.

Монтаж средних анкеровок компенсированных подвесок состоит из монтажа дополнительного троса и троса средней анкеровки контактного провода. Трос средней анкеровки раскатывается одновременно с НТ. Монтаж средней анкеровки выполняют с помощью съемной монтажной вышке и навесной лестницы длинной 3м.

Монтаж компенсирующих устройств производят с помощь изолирующей съёмной вышки, и с помощью автомотрисы АДМ-1С на мосту.

Установка фиксаторов и монтаж электрических соединителей производится с помощью монтажной корзины машины АДМ-1С. С установкой фиксаторов выполняют совместно регулировку подвески в плане. Поперечные электрические соединители устанавливают между НТ и КП из провода МГ -70 мм2 через 200 м.

Монтаж кронштейнов осуществляют с обочины пути с помощью полиспаста.

Усиливающие провода, подвешиваемые с полевой стороны опоры, раскатывают предварительно с прошивкой опор с неподвижной платформы. Усиливающие провода, подвешиваемые на стойках со стороны пути, раскатывают и поднимают на стойки с автомотрисы до армировки опор или одновременно с ней.

трудоемкость монтажный строительный поезд

3. Определение потребности в технологических «окнах» в графике движения поездов

В продолжительность «окна» входят время чистой работы (технологическое время), время установки ограждения места работы и времени снятия сигналов, простои, связанные с пропуском поездов по соседнему пути, время, затраченное поездом со станции отправления до места работы и возвращения на станцию после работ.

Общая продолжительность «окна» определяется по формуле (1)

, мин (1)

где  - время от момента закрытия перегона до момента отправления рабочего поезда на перегон ();

-время следования поезда от станции до места начала работы;

- время, затраченное на возвращение рабочего поїзда после окончания работ (), мин;

-суммарное время установки ограждения места работ и снятие сигналистов ().

Для работ, не связанных с раскаткой проводов на обочину пути и с монтажом поддерживающих устройств на мосту, определим по формуле (2)

, (2)

где  - скорость движения рабочего поезда по перегону, км/ч;

 - длина анкерного участка, м.

, (3)

где  - средний интервал попутного следования;

- время, затраченное на пропуск одного поезда ().

, (4)

где  - число пар поездов в сутки.

Учитывая, что 65 км/ч=1083,3 м/мин, определим:

;

-общее технологическое время работы на перегоне в «окно».

;

Общее технологическое время работы на перегоне в «окно» при равно;

-общее технологическое время работы на перегоне в «окно».

Общее технологическое время работы на перегоне в «окно» при равно.

Так как при раскатке проводов не учитывается время, затраченное на переезд от одной точки до другой, и время на пропуск поездов по соседнему пути, тогда в этом случае при :


ссчитаем продолжительность «окна» для монтажа креплений контактной подвески на мосту с ездой понизу.


В каждые сутки представляется не более двух «окон» - одного по нечетному и одного по четному пути.

Результаты расчетов сведем в таблицу 7 и 8 для строительных и монтажных работ.

Таблица 7 - Определение трудоемкости и времени выполнения строительных работ

Наименование работ

Способ производства работ

Объём работ

Норма времени, чел/час

Состав бригады, машин, механизмов

Количество бригад

Трудоёмкость, чел*час

Время выполнения



Чётный путь

Нечётный путь




Чётный путь

Нечётный путь

Четный путь

Нечётный путь










Дн

Час

Час

Разгрузка опор

С поля

11

66

0,36

Автокран. Бригада 3 человека: Электромонтер4р.-1чел; Такелажник -1 чел; Стропальщик-1чел;

1

3,96

23,76

1,32

1

7,9

1


С пути

142

87

1,08

Автомотриса АДМ. Бригада 4 человека: Электромонтер5 р.-1чел; Электромонтер 3 р.-1чел; Такелажник -1 чел; Стропальщик-1чел;

3

153,4

93,96

12,8

7

7,8

5

Разгрузка фундаментов

с поля

0

3

0,29

Автокран. Бригада 3 человека: Электромонтер 4р. -1чел; Такелажник -1 чел; Стропальщик-1 чел;

1

0

0,87

-

-

0,3

1


с пути

17

14

0,35

Автомотриса АДМ.Бригада 4 человека: Электромонтер 5 р.-1чел; Электромонтер 3 р.-1чел; Такелажник-1 чел; Стропальщик-1чел;

1

5,95

4,9

1,49

1

1,2

1

Разгрузка анкеров

с поля

2

12

0,29

Автокран. Бригада 3 человека: Электромонтер4р -1чел; Такелажник -1 чел; Стропальщик-1чел;

1

0,58

3,48

0,19

1

1,2

1


с пути

27

17

0,35

Автомотриса АДМ. Бригада 4 человека: Электромонтер 5р. - 1чел; Электромонтер 3р. -1чел; Такелажник -1 чел; Стропальщик - 1чел;

1

9,45

5,95

2,36

2

1,5

1

Разработка котлованов

с поля

13

78

3,25

МКСТ-2М. Бригада 3 человека: Электромонтер 6р.или электромеханик - 1ч; Электромонтер 4р.-1чел; Электромонтер3р.-1чел;

3

42,25

253,5

4,7

1

28,2

4


с пути

169

104

3,25

Котлованокопатель ВК-3  Бригада 3 человека: Электромонтер 6р. или электромеханик 1 чел; Электромонтер4р - 1чел; Электромонтер3р -1 чел;

3

549,3

338,0

61,0

13

37,6

8

Установка фундаментов

с поля

0

3

0,98

Автокран. Бригада 4 человека: Электромонтер 6р. или электромеханик - 1 чел; Электромонтер 4р-1чел; Электромонтер 3р - 2чел;

1

0

2,94

-

-

0,7

1


с пути

17

14

3,66

Автомотриса АДМ. Бригада 3 человека: Электромонтер 6р. или электромеханик - 1 чел; Электромонтер 5р.-1чел; Электромонтер 4р.-1чел;

3

62,22

51,24

6,9

2

5,7

1

Монтаж анкерных оттяжек

с поля

29

29

4,7

Приставная лестница 9м. Бригада 3 человека: Электромонтер 5р -1 чел; Электромонтер 4р.-1чел; Электромонтер 3р.-1чел

3

136,3

136,3

15,1

2

15,1

2

Установка анкеров

с поля

2

12

0,98

Автокран. Бригада 4 человека: Электромонтер 6р. или электромеханик - 1 чел; Электромонтер 4р-1 чел; Электромонтер 3р - 2чел;

1

1,96

11,76

0,49

1

2,9

1


с пути

27

17

3,66

Автомотриса АДМ. Бригада 3 человека: Электромонтер 6р.  или электромеханик - 1 чел; Электромонтер 5р.-1чел; Электромонтер 4р.-1чел;

3

98,82

62,22

10,9

3

6,9

2

Установка опор в фундаменты

С поля

0

3

1,75

Автокран. Бригада 4 человека: Электромеханик 1чел или электромонтер 1чел - 6р; Электромонтер 1чел - 4 р; Электромонтер 2чел-3р

1

0

5,25

-

-

1,3

1


С пути

17

14

1,45

Автомотриса АДМ. Бригада 4 человека: Электромеханик 1чел или электромонтер 1чел-6р; Электромонтер 1чел-4р; Электромонтер 2чел-3р

1

24,65

20,3

6,2

2

5,1

1

Установка габаритных ворот

с поля

2

2

2,71

БМ-302. Бригада 3 человека: Электромонтер 6р. или электромеханик - 1 чел; Электромонтер 4р -1чел; Электромонтер 3р -1чел;

1

5,42

5,42

1,8

1

1,8

1

Установка опор в котлованы

С поля

13

78

2,71

Автокран. Бригада 4 человека: Электромеханик-1чел или электромонтер 6р электромонтер 1чел-4р; электромонтер 2чел-3р.

3

35,23

211,38

2,9

1

17,6

3


С пути

169

104

4,73

Автомотриса АДМ. Бригада 4 человека: Электромеханик-1чел или электромонтер 6р электромонтер 1чел-4р; электромонтер 2чел-3р.

3

799,4

491,9

66,6

14

41,0

8

Нанесение номеров на опоры

С поля

153

153

0,54

Приставная лестница. Бригада 3 человека: Электромонтер 5р -1 чел, Электромонтер3р - 2 чел.

3

82,62

82,62

9,2

2

9,2

2


Таблица 8 - Определение трудоемкости и времени выполнения монтажных работ

Наименование работ

Способ производства работ

Объём работ

Норма времени, чел/час

Состав бригады

Количество бригад

Трудоёмкость чел*час

Время выполнения



Чётный путь

Нечётный путь




Чётный путь

Нечётный путь

Четный путь

Нечётный путь










Час

Дн

Час

Дн

Армировка опор

с поля

167

167

4,35

Бригада 5 человек: Электромонтер 5р.- 1 чел; Электромонтер 4р.- 2 чел; Электромонтер 3р.- 2чел;

3

726,5

726,5

48,4

6

48,4

6

Раскатка усиливающего провода с прошивкой

С пути

10,995 км

10,995 км

4,15

Бригада 6 человек: электромонтёр 6р.-1 чел; Электромонтер 5р.- 1 чел; Электромонтер 4р.- 2 чел; Электромонтер 3р.- 2 чел;

1

45,6

45,6

7,6

4

7,6

4

Монтаж усиливающего провода

С пути

10,995 км

10,995 км

17,01

Бригада 5 человек: Электромеханик или электромонтёр 6р.-1 чел; Электромонтёр 4р.-2 чел; Электромонтёр 3р.-2 чел

3

187,0

187,0

12,5

6

12,5

6

Раскатка несущего троса

с пути

10,995 км

10,995 км

 18

Бригада 11 человек: ст. электромеханик -1 чел. Электромонтер 6р -1 чел, Электромонтер 5р -1 чел, Электромонтер 4р -4 чел, Электромонтер 3р -4 чел

1

197,9

197,9

17,9

8

17,9

8

Монтаж рессорных, звеньевых струн

с пути

1250

1250

4,13

Электромонтер 4р.- 1 чел; Электромонтер 3р.- 1 чел;

2

5,16

5,16

1,3

1

1,3

1

Подъем несущего троса на поддерживающие устройства

с пути

10,995 км

10,995 км

2,76

Бригада 6 человек: Электромонтер 5р.- 2 чел; Электромонтер 4р.- 2 чел; Электромонтер 3р.- 2 чел;

3

30,35

30,35

1,69

1

1,69

1

Раскатка и монтаж контактных проводов

С пути

10,995 км

10,995 км

37,2

Бригада 11 человек: ст. электромеханик или электромеханик -1 чел. Электромонтер 6р -1 чел, Электромонтер 5р -1 чел, Электромонтер 4р -4 чел, Электромонтер 3р -4 чел

3

409,0

409,0

12,4

6

12,4

6

с пути

9,995 км

9,995 км

81

Бригада 6 человек: Электромонтер 6р или электромеханик - 1чел; Электромонтер 5р.- 1 чел; Электромонтер 4р.- 2 чел; Электромонтер 3р.- 2чел;

3

809,6

809,6

44,9

25

44,9

25

Монтаж компенсирующих устройств

С пути

14

14

6,35

Бригада 4 человека: Электромонтёр 5р..-1, Электромонтёр 4р.-2, Электромонтёр 3р.-1,

3

88,9

88,9

7,4

4

7,4

4

Установка прямых фиксаторов

С пути

58

58

0,79

Бригада 4 человека: Электромонтёр 5 р.-1, Электромонтёр 4 р.-2, Электромонтёр 3 р.-1,

3

45,82

45,82

3,8

2

3,8

2

Установка обратных фиксаторов

С пути

58

58

1,32

Бригада 4 человека: Электромонтёр 5 р.-1, Электромонтёр 4 р.-2, Электромонтёр 3 р.-1,

3

76,56

76,56

6,38

4

6,38

4

Установка обратных фиксаторов на кривой

С пути

13

24

1,51

Бригада 4 человека: Электромонтёр 5 р.-1, Электромонтёр 4 р.-2, Электромонтёр 3 р.-1,

3

19,63

36,24

1,64

1

3,02

1

Установка гибких фиксаторов

С пути

24

13

1,12

Бригада 4 человека: Электромонтёр 5 р.-1, Электромонтёр 4 р.-2, Электромонтёр 3 р.-1,

3

26,88

14,56

2,24

2

1,21

1

Монтаж кронштейнов

С поля

153

153

1,764

Бригада 5 человек: Электромонтёр 5р.-1, Электромонтёр 4 р.-2, Электромонтёр 3 р.-2

3

269,9

269,9

18,0

3

18,0

3

Монтаж отбойников на мосту

с пути

2

2

1,9

Бригада 5 человек: Электромонтер 5р.- 1 чел; Электромонтер 4р.- 2 чел; Электромонтер 3р.- 2чел;

1

3,8

3,8

0,76

1

0,76

1

Монтаж изолированных сопряжений

с пути

1

1

47

Бригада 5 человек: Электромонтер 6р или электромеханик - 1чел; Электромонтер 5р.- 1 чел; Электромонтер 4р.- 2 чел; Электромонтер 3р.- 1чел;

3

47

47

3,1

3

3,1

3

Монтаж неизолированных сопряжений

с пути

7

7

24

Бригада 5 человек: Электромонтер 6р или электромеханик - 1чел; Электромонтер 5р.- 1 чел; Электромонтер 4р.- 2 чел; Электромонтер 3р.- 1чел;

3

168

168

11,2

6

11,2

6

Монтаж разъединителей

с поля

1

1

6,58

Электромонтер 6р или электромеханик - 1чел; Электромонтер 5р.- 1 чел; Электромонтер 4р.- 2 чел; Электромонтер 3р.- 1 чел;

1

6,58

6,58

1,3

1

1,3

1

Монтаж ОПН

с поля

1

1

5,1

Электромонтер 6р или электромеханик - 1чел; Электромонтер 5р.- 1 чел; Электромонтер 4р.- 2 чел; Электромонтер 3р.- 1 чел;

1

5,1

5,1

1,02

1

1,02

1

Монтаж узлов подвеса на мосту

С пути

12

12

2,29

Электромонтер 6р или электромеханик - 1чел; Электромонтер 5р.- 1 чел; Электромонтер 4р.- 1 чел; Электромонтер 3р.- 2 чел;

2

27,48

27,48

2,75

2

2,75

2

Монтаж электрических соединителей между НТ и УП

С пути

25

25

1,23

Бригада 5 человек: Электромонтер 5р.- 1 чел; Электромонтер 4р.- 2 чел; Электромонтер 3р.- 2 чел;

1

30,75

30,75

6,15

4

6,15

4

Монтаж продольных соединителей

С пути

14

14

2,16

Бригада 5 человек: Электромонтер 5р.- 1 чел; Электромонтер 4р.- 2 чел; Электромонтер 3р.- 2 чел;

4

30,24

30,24

1,5

1

1,5

1

Монтаж обводного электрического соединителя

С пути

2

2

6,29

Электромонтер 6р или электромеханик - 1чел; Электромонтер 5р.- 1 чел; Электромонтер 4р.- 1 чел; Электромонтер 3р.- 2 чел;

1

12,58

12,58

2,5

2

2,5

2


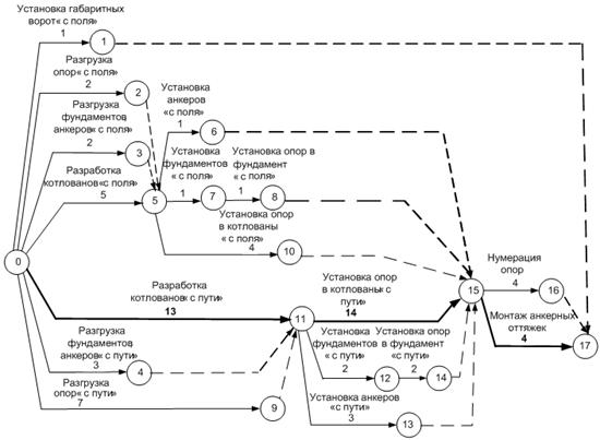
4. Составление сетевых графиков производства работ

Сетевое планирование позволяет в графической форме представить производственный процесс, четко выразить последовательность и логическую взаимосвязь отдельных работ, его составляющих, выявить критический путь, определяющий продолжительность выявление его процесса.

На начальном этапе планирования составляют сетевой график. Сетевой график состоит из совокупностей событий и работ. Событием называется момент завершения одной или нескольких работ, их результат. Оно является условием для начала следующих одной или нескольких работ. Событие на графике будет обозначаться кружочком.

Путь, имеющий наибольшую продолжительность, называется критическим путем. Операции, лежащие на критическом пути, определяют общую продолжительность выполнения работ (критический путь выделяется на графике жирной линией).

Графики строятся с учетом общего технологического времени, затраченного на выполнение той или иной работы.

Построение любого сетевого графика начинается с определения последовательности работ.

Поэтому при составлении сетевого графики строительных работ первыми работами, которые можно начинать, являются разгрузка опор, фундаментов и анкеров как с «пути», так и с «поля», разработка котлованов под разгруженные строительные объекты, а так же установка габаритных ворот на переезде.

После завершения этих работ можно приступать к установке разгруженных строительных объектов в разработанные котлованы, как с «пути» так и с «поля». Установив фундаменты в котлованы, можно приступать к установке оставшихся опор в фундаменты. После проведения этих работ можно приступать к параллельному монтажу анкерных оттяжек А1 и А2 соответственно. Завершающих этапом строительных работ будет работа по нанесению номеров опор и знаков высокого напряжения.

При составлении сетевого графика монтажных работ первыми работами, которые можно начинать, являются армировка опор консолями, монтаж заземлений, монтаж фиксаторных стоек, монтаж анкерных устройств, а так же монтаж кронштейнов.

По окончанию монтажа кронштейнов можно переходить к монтажу усиливающего провода.

После армировки опор консолями и монтажа фиксаторных стоек можно приступать к монтажу несущего троса, после которого можно переходить к монтажу контактного провода.

По завершению регулировки контактной подвески можно начинать монтаж продольных соединителей и монтаж сопряжений анкерных участков, который будет являться завершающим этапом монтажных работ.

Графики представлены соответственно на рисунках 2 и 3.

Рисунок 2 - Исходная модель сетевого графика для строительных работ

Рисунок 3 - Исходная модель сетевого графика для монтажных работ

Из графиков можно заметить, что для производства строительных работ критический путь составляет 31 день, а для монтажных работ критический путь - 60 дней.

При оптимизации сетевого графика по времени выстраивается такой порядок всех работ, который обеспечивает выполнение производственного процесса в минимальные сроки. С этой целью вводятся дополнительные события, за счет которых и происходит сокращение общих сроков работы. Все работы на сетевых графиках оптимизируются как с «пути» так и с «поля».

Так при строительных работах после двух дней разгрузки опор, фундаментов и анкеров, а так же разработки котлованов под разгруженные строительные объекты, на третий день параллельно с разработкой котлованов можно производить и установку разгруженных строительных объектов в котлованы. После установки фундаментов в котлованы в течение одного дня, на следующий день параллельно установки фундаментов в котлованы можно производить и установку опор в фундаменты. Таким образом, вследствие оптимизации графика строительных работ по времени общие сроки проведения работ сократятся на 9 дней, и будут составлять 22 дня.

При монтажных работах после работ по раскатке и монтажу контактной подвески можно начинать монтаж фиксаторов, который длиться 9 дней, но после 4 дня после монтажа фиксаторов можно начать параллельно регулировку контактной подвески. Регулировка контактной подвески может производиться только по завершении монтажа контактного провода и несущего троса. Таким образом, вследствие оптимизации графика монтажных работ по времени общие сроки проведения работ сократятся на 6 дней, и будут составлять 54 дня.

Оптимизированные сетевые графики представлены на рисунках 4 и 5.

Рисунок 4 - Оптимизированный сетевой график строительных работ

Рисунок 5 - Оптимизированный сетевой график монтажных работ

5. Расчет сетевых и линейных графиков производства работ

Расчет сетевых графиков в курсовом проекте будет выполнять двумя методами: табличным и графическим.

Определяются ранние сроки начала и окончания работ, начиная от исходного события и заканчивая завершающим, определяют критический путь и от завершающего события к исходному рассчитывают поздние сроки выполнения работ, а так же определяют резервы времени.

Ранние сроки начала и окончания работ определяется для каждой работы последовательным переходом слева направо, то есть от исходного события к завершающему.

Ранее окончание данной работы:

. (5)

Ранее начало последующей работы определяется максимальным ранним окончанием предшествующей работы.

При определении ранних сроков можно сразу найти критический путь. Раннее окончание работ, приходящих к завершению события сетевой модели, одинаково и определяет величину критического пути.

Позднее начало работ определяется в обратном порядке (с права на лево) как разность его позднего окончания и продолжительности самой работы:

. (6)

Позднее окончание предшествующей работы равно минимальному началу данной работы.

В курсовом проекте необходимо определить общий резерв и частный. Общий резерв определяется как разность одноименных поздних и ранних параметров данной работы:

 (7)

Частный резерв времени:

. (8)

Для критического пути резервы всегда равны нулю.

Табличный метод

На первом этапе определяются работы и их продолжительности. Так для строительного сетевого графика работа установка габаритных ворот «0-2» продолжительность равна 1 дню у данной работы раннее начало равно 0 дней. Далее применяя формулу (5) определяется ранее окончание работы равное 1 дню. После чего определяется позднее окончание, данная колонка заполняется снизу вверх. По формуле (6) определяем позднее начало равное 21 дню.

Последним рассчитывают общий и частный резерв по формула (7) и (8). Они не должны быть отрицательными. Частный резерв не должен превышать значение общего резерва. Для критического пути частные резервы всегда равны нулю.

Полученные значения и дальнейшие расчёты по сетевым графикам производства строительных и монтажных работ сведём в таблицы 9 и 10.

Таблица 9 - Расчет сетевого графика производства строительных работ

Номер предыдущего события

i-j

ti-j

Ранние сроки

Поздние сроки

Ri-j

ri-j




ti-jPH

ti-jPO

ti-jПH

ti-jПO



-

0-1

1

0

1

21

22

21

0

-

0-2

2

0

2

14

16

14

0

-

0-3

2

0

2

12

14

12

0

-

0-4

2

0

2

12

14

12

0

-

0-5

3

0

3

12

15

12

0

-

0-6

4

0

4

0

4

0

0

-

0-7

7

0

7

8

15

8

0

0

1-20

0

1

1

22

22

21

21

 0

2-7

0

2

2

16

16

14

3

0

3-4

0

2

14

14

12

0

0

4-7

3

2

5

13

16

11

0

0

4-8

4

2

6

14

18

12

0

0

5-13

0

3

3

15

15

12

10

0

6-13

9

4

13

6

15

2

0

0

6-18

14

4

18

4

18

0

0

2,4

7-9

1

5

6

17

18

12

0

2,4

7-10

1

5

6

16

17

11

0

4

8-18

0

6

6

18

18

12

12

7

9-18

0

6

6

18

18

12

12

7

10-11

1

6

7

17

18

11

0

10

11-18

0

7

7

18

18

11

11

0

12-13

0

7

7

15

15

8

6

5,6,12

13-14

1

13

14

15

16

2

0

5,6,12

13-17

3

13

16

15

18

2

0

13

14-15

1

14

15

17

18

3

0

13

14-16

2

14

16

16

18

2

0

14

15-16

0

15

15

18

18

3

1

14,15

16-18

0

16

16

18

18

2

2

13

17-18

0

16

16

18

18

2

2

6,8,9,11,16,17

18-19

4

18

22

18

22

0

0

6,8,9,11,16,17

18-20

4

18

22

18

22

0

0

18

19-20

0

22

22

22

22

0

0


Таблица 10 - Расчет сетевого графика производства монтажных работ

Номер предыдущего события

i-j

ti-j

Ранние сроки

Поздние сроки

Ri-j

ri-j




ti-jPH

ti-jPO

ti-jПH

ti-jПO



-

0-1

2

0

2

10

12

10

0

-

0-2

2

0

2

9

11

9

0

-

0-3

4

0

4

2

6

2

0

-

0-4

4

0

4

8

12

8

0

-

0-5

6

0

6

0

6

0

0

-

0-9

12

0

12

0

12

0

0

0

1-9

0

2

2

12

12

10

10

0

2-6

0

2

2

11

11

9

6

0

3-5

0

4

4

6

6

2

2

0

4-9

0

4

4

12

12

8

8

0

5-8

6

6

12

6

12

0

0

0

6-7

1

8

9

11

12

3

0

6

7-9

0

9

9

12

12

3

3

5

8-9

0

12

12

12

12

0

0

0

9-10

1

12

13

12

13

0

0

9

1

13

14

53

54

40

0

9

10-12

6

13

19

13

19

0

0

10

11-21

0

14

14

54

54

40

40

10

12-13

1

19

20

53

54

34

0

10

12-14

3

19

22

19

22

0

0

12

13-21

0

20

20

54

54

34

34

12

14-15

6

22

28

41

47

19

0

12

14-16

25

22

47

22

47

0

0

14

15-16

0

28

28

47

47

19

19

14,15

16-17

3

47

50

50

53

3

0

14,15

16-19

4

47

51

50

54

3

0

14,15

16-20

6

47

53

47

53

0

0

16

17-18

1

50

51

53

54

3

0

17

18-21

0

51

51

54

54

3

3

16

19-21

0

51

51

54

54

3

3

16

20-21

1

53

54

53

54

0

0


Графический метод

При графическом методе расчет ведется непосредственно на графике, для этого каждое событие делится на четыре сектора.

В верхнем секторе указывается номер данного события. В нижнем - номер события предшествующей работы, лежащей на пути максимальной продолжительности. В левом секторе указывается раннее начало выходящей работы, а в правом - позднее окончание входящей в событие работы. Над стрелками работ пишутся их продолжительность.

Порядок расчета на графике аналогичен расчетам табличным методом. Графический метод для строительных и монтажных работ приведены на рисунках 6 и 7.

Рисунок 6 - Графический метод расчёта строительных работ

Рисунок 7 - Графический метод расчёта монтажных работ

Оптимизация использования трудовых ресурсов

При оптимизации использования трудовых ресурсов сетевые работы чаще всего стремятся организовать таким образом, чтобы:

снизить общее количество используемых трудовых ресурсов;

более равномерно загрузить трудовые ресурсы;

Для оптимизации будем сдвигать работы, имеющие частные и общие резервы времени, на наиболее удобное время. После сдвига работы работники выполняют ту же работу но уже в другие дни.

Различие в использование частных и полных резервов заключается в том, что при сдвиге работы с использованием частного резерва моменты начала следующих за ней работ остаются неизменными. При сдвиге работы с использованием полного резерва все последующие работы сдвигаются.

При строительных работах были произведены действия по передвижению работ 0-1 на 4 дня и 13-17 на 2 дня для наиболее равномерного распределения трудовых ресурсов по рабочим дням. Тем самым получилась приблизительная убывающая линия распределения трудовых ресурсов, что приблизило данный график к наиболее идеальному.

При монтажных работах были произведены действия по передвижению работ 0-1 на 4 дня, 5-6 на 3 дня, 9-10 на 38 дней и 11-12 на 33 дня для наиболее равномерного распределения трудовых ресурсов по рабочим дням.

Оптимизированные графики методом Ганта представлены на рисунках 8 и 9.

Составление линейных план-графиков производства работ

Полученные в результате сетевого планирования данные используются в качестве основы для составления графика производства работ.

Построим линейный план-график для строительных в виде таблиц 11.

Рисунок 8 - График строительных работ

Рисунок 9 - График монтажных работ

Таблица 11 - Линейный план-график строительных работ

 Наименование работ

Способ производства

Машины и механизмы

Состав и количество бригад

Количество объектов

Дни






1

2

3

4

5

6

7

8

9

10

11

12

13

14

15

16

17

18

19

20

21

22

Разгрузка опор

с поля

Автокран

Электромонтер 4р-1ч; Такелажник - 1ч; Стропальщик - 1ч;

77

 Т

Т






















с пути

2 АДМ

Электромонтер 5р-1ч; Электромонтер 3р-1ч; Такелажник-1ч; Стропальщик - 1ч;

229

 Т

-

-

-

-

-

 Т
















Разгрузка фундаментов и анкеров

с поля

Автокран

Электромонтер 4р-1ч; Такелажник - 1ч; Стропальщик - 1ч;

17

 Т

Т






















с пути

АДМ

Электромонтер 5р-1ч; Электромонтер 3р-1ч; Такелажник-1ч; Стропальщик- 1ч;

75

 Т

-

Т




















Разработка котлованов

с поля

Котлованоко-патель МКСТ-2М

Электромеханик или электромонтер 6р-1ч; электромонтер 4р-1ч; электромонтер 3р-1ч;

91

 Т

-

-

-

Т



















с пути

Котлованоко-патель ВК-3

Электромеханик или электромонтер 6р-1ч; электромонтер 4р-1ч; электромонтер 3р-1ч;

273

 Т

-

-

-

-

 -

-

-

-

-

-

-

 Т










Установка опор в котлованы

с поля

Автокран

Электромеханик или электромонтер 6р-1ч; электромонтер 4р-1ч; электромонтер 3р-2ч;

91



Т

-

-

 Т

 

















с пути

АДМ

Электромеханик или электромонтер 6р-1ч; электромонтер 4р-1ч; электромонтер 3р-2ч;

273




 

Т

-

-

-

-

-

-

-

-

-

-

-

-

 Т





Установка фундаментов

с поля

Автокран

Электромеханик или электромонтер 6р-1ч; электромонтер 4р-1ч; электромонтер 3р-2ч;

3






Н


















с пути

АДМ

Электромеханик или электромонтер 6р-1ч; электромонтер 4р-1ч; электромонтер 4р-1ч;

31






 








 Т

Т



 





Установка опор в фундамент

с поля

Автокран

Электромеханик или электромонтер 6р-1ч; электромонтер 4р-1ч; электромонтер 3р-2ч;

3







Н

















с пути

АДМ

Электромеханик или электромонтер 6р-1ч; электромонтер 4р-1ч; электромонтер 3р-2ч;

31















 Т

Т







Монтаж анкерных оттяжек

с поля

Приставная лестница 9м

Электромонтер 5р-1ч; электромонтер 4р-1ч; электромонтер 3р-1ч;

58



















 Т

-

-

 Т

Установка габаритных ворот

с поля

БМ-302

Электромеханик или электромонтер 6р-1ч; электромонтер 4р-1ч; электромонтер 3р-1ч;

4





Н


















Нумерация опор

с поля

Приставная лестница 3м

Электромонтер 5р-1ч; электромонтер 3р-2ч;

306



















 Т

-

-

 Т

Установка анкеров

С поля

Автокран

Электромеханик или электромонтер 6р-1ч; электромонтер 4р-1ч; электромонтер 3р-2ч;

14






Н


















С пути

АДМ

Электромеханик или электромонтер 6р-1ч; электромонтер 4р-1ч; электромонтер 4р-1ч;

44
















 Т

-

Т






6. Определение сметной стоимости строительства

Сметная стоимость включает в себя три элемента: прямые затраты, накладные расходы и плановые накопления.

Прямые затраты непосредственно связаны с выполнением строительно-монтажных работ. Они складываются из следующих статей: стоимость материалов, деталей и конструкций, заработная плата рабочих, эксплуатация строительных машин. При определении оплаты труда, затраты на материалы и затрат на машины и механизмы необходимо также учитывать поправочные коэффициенты. По оплате труда рабочим поправочный коэффициент равен 36.

Накладные расходы учитывают затраты на содержание аппарата управления, обслуживание рабочих и организацию работ. В данном курсовом проекте накладные расходы принимаются равными 22 % от суммы прямых затрат.

Сметная стоимость производства работ складывается из сметной стоимости строительных работ и сметной стоимости монтажных работ.

Таблица 12 - Ведомость основных материалов для строительных работ

Материалы, оборудование

Марка

Ед. изм

Кол-во

Стоимость, тыс.руб.





Единица

Общая

Опоры

СС 136.6-2

шт.

214

4,255

910,57


СС 136.6-4

шт.

58

4,654

269,93


СС108.6-2

шт.

34

3,468

117,91

Фундамент

ТСН-6,0-4,5

шт.

34

2,900

98,60

Анкер

ТА-4,0

шт.

58

1,832

106,26

Оттяжки

БКО-2

шт.

28

5,552

155,46


БПО-2

шт.

30

5,023

150,69

Итого:

1809,42


Таблица 13 - Ведомость основных материалов для монтажных работ

Материалы, оборудование

Марка

Ед. изм

Кол-во

Стоимость, тыс.руб.





Единица

Общая

Консоли

ИТР-II

шт.

294

2,003

588,88


ИТС-II

шт.

37

1,834

67,86

Фиксаторы

ФПИ

шт.

116

0,304

35,26


ФОИ

шт.

153

0,542

82,93


ФГИ

шт.

37

0,291

10,77

Струны

БСМ1-4

км

1,869

7,918

14,80

Кронштейн

КФД

шт.

306

1,304

399,02

Контактный провод

МФ-100

км

21,989

57,627

1267,16

Несущий трос

ПБСМ-95

км

21,989

65,813

1447,16

Усиливающий провод

АС-185

км

21,989

30,577

672,36

Эл.-ие соединители

МГ-70

км

0,256

59,824

15,31

Изоляторы тарельчатые

ПС-70

шт.

1280

0,130

166,40

Разъединитель

РД-35/ 1000 НУХЛ1

шт.

2

6,936

13,87

ОПН

ОПНК-П-27,5 УХЛ1

шт.

2

15,623

31,25

Итого:

4813,03


Необходимо помнить о том, что нормами не учтены затраты, связанные с производством работ в условиях движения поездов. Для учета этих затрат следует применять коэффициенты, с учетом того, что число поездов, проходящих по пути в сутки составляет 60 пар.

Данные по коэффициентам, представлены в таблице 14.

Таблица 14 - Данные о коэффициентах, учитывающих условия производства работ

Условия применения

Коэффициент к


нормам затрат труда

нормам затрат эксплуатации машин

Выполнение работ в условиях движения поездов.

1,4

1,4

Установка опор и конструкций контактной сети на расстояние более 4 м от оси пути в условиях движения поездов.

1,3

1,3

Продолжительность «окна» 2,5 часа

0,9

0,9

Работа в охранной зоне действующих устройств, находящихся под высоким напряжением, в том числе при снятом напряжении в «окно»

1,2

1,2

Строительные материалы будут стоить 65139,12 тыс. руб., а материалы для монтажных работ - 173269,08 тыс. руб.

Прямые затраты на строительные работы будут равны 167584,93 тыс. руб., а на монтажные работы - 74260,5 тыс. руб.

Получив данные значения, можно определить накладные расходы, и далее определить сметную стоимость.

для строительных работ:

для монтажных работ:

Сумма сметных стоимостей производства строительных и монтажных работ даст сметную стоимость производства работ в целом.

Таким образом, в данном разделе курсовой работы были определены сметные стоимости как строительных и монтажных работ в отдельности, так и всего комплекса работ при сооружении участка контактной сети.

Таблица 15 - Определение прямых затрат строительных работ

Виды работ

Способ производства работ, машины и механизмы

Кол-во

Прямые затраты на ед. продукции, руб

Прямые затраты на комплекс работ, руб

в том числе, руб.






Оплата труда рабочих

Затраты на машины и механизмы

материалы

Разгрузка опор

с поля

77

7,46

574,42

93,17

481,25

 


с пути

229

13,42

3073,18

 

3073,18

 

Разгрузка фундаментов, анкеров

с поля

17

7,51

127,67

17,34

110,5

 


с пути

75

13,42

1006,5

 

1006,5

 

Разработка котлованов

с поля

91

81,38

7405,58

4576,39

480,48

2348,71


с пути

273

81,38

22216,74

13729,17

1441,44

7046,13

Установка фундаментов, анкеров

с поля

17

770,45

13097,65

2862,97

10098,51

136,17


с пути

75

949,96

71247

12153

52792,5

6301,5

Установка опор в фундамент

с поля

3

12049,87

36149,61

4195,2

28335

3619,41


с пути

31

17125,56

530892,36

49148,64

442854,22

38889,5

Установка опор в котлованы

с поля

74

5810,76

429996,24

57975,3

372001,7

19,24


с пути

198

15890,4

3146299,2

232408,4

2795441,22

118449,54

Монтаж анкерных оттяжек

с поля

58

6776,74

393050,92

9767,78

34453,74

348829,4

Итого

4655137,07

386927,4

3 742570,24

525 639,60


Таблица 16 - Определение прямых затрат монтажных работ

Виды работ

Способ производства работ, машины и механизмы

Кол-во

Прямые затраты на ед. продукции, руб

Прямые затраты на комплекс работ, руб.

в том числе, руб






Оплата труда рабочих

Затраты на машины и механизмы

материалы

Армировка опоры

с поля

306

1850,73

566323,38

25661,16

110089,62

430572,60

Монтаж усиливающего провода

с пути

21,989

386,35

8474,20

1580,13

3920,48

2973,59

Раскатка несущего троса

с пути

21,989

19314,48

424706,10

22682,75

142988,97

259034,38

Раскатка контактного провода

с пути

21,989

966,98

21262,92

3274,16

14108,14

3880,62

Регулировка контактной подвески

с пути

19,99

38496,11

769537,24

37923,23

173931,59

557682,42

Сопряжения анкерных участков

Неизолированной

14

14710,18

205942,52

12659,64

76738,76

116544,12


Изолированной

2

23743,49

47486,98

3139,38

20435,88

23911,72

Монтаж разъединителей

с поля

9529,35

19058,70

1138,26

5753,70

12166,74

Итого:

2062792,04

108058,7

547967,15

1406766,2


Заключение

В данной курсовой работе была разработан проект организации и производству строительно-монтажных работ по сооружению контактной сети двухпутного перегона электрифицированной железной дороги.

Были спроектированы технико-экономические решения обеспечивающие безопасность движения поездов с минимальными потерями от нарушения графика движения поездов связанные с предоставлением технологических «окон». Так же были определены объёмы строительно-монтажных работ, выбраны способы производства работ и трудовые затраты, составы бригад, так же были учтены работы выполняемые «с пути» и «с поля» при наличии подъездного пути. Определены технологические окна, составлены сетевые и календарные графики выполнения работ, с определением продолжительности критического пути выполнения. Так же произведена оптимизация графиков строительно-монтажных работ, что позволило сократить время выполнения строительных работ на 9 дней и монтажных на 6 дней. После чего была определена сметная стоимость всего комплекса работ по сооружению участка контактной сети, которая составила тыс.руб.

Список используемых источников

1.   Сооружение и монтаж устройств электроснабжения. Метод указания по выполнению курсовой работы./Н.В.Раевский, А.А.Шишова

2.   Справочник по электроснабжению железных дорог / под ред. К.Г. Марквардта. - В 2-х т. - М.: Транспорт, 1980-1981

3.      Фрайфельд А.В. Устройство, сооружение и эксплуатация контактной сети и воздушных линий / А.В. Фрайфельд, Н.А. Бондарев, А.С. Марков. - М.: Транспорт, 1987

.        Технологические карты на работы по содержанию и ремонту устройств контактной сети электрифицированных железных дорог. Книга 3.Департамент электрификации и электроснабжения Министерства путей сообщения РФ. - М.: «ТРАНСИЗДАТ», 2000.-256 с.

.        Раевский Н.В. Сетевое планирование при сооружении устройств электроснабжения железных дорог: методические указания по выполнению курсового и дипломного проектирования для студентов очной и заочной форм обучения специальности 190401.65 «Электроснабжение железных дорог» / Н.В. Раевский, А.А. Шишова. - Чита: ЗабИЖТ, 2008

Похожие работы на - Электрификация участка контактной сети железной дороги

 

Не нашли материал для своей работы?
Поможем написать уникальную работу
Без плагиата!
Без нейросетей!