Фильтр нижних частот

  • Вид работы:
    Курсовая работа (т)
  • Предмет:
    Информатика, ВТ, телекоммуникации
  • Язык:
    Русский
    ,
    Формат файла:
    MS Word
    543,1 Кб
  • Опубликовано:
    2014-10-11
Вы можете узнать стоимость помощи в написании студенческой работы.
Помощь в написании работы, которую точно примут!

Фильтр нижних частот














Фильтр нижних частот

Задание на курсовой проект «Фильтр нижних частот»

фильтр печатный схемотехнический

Исходные данные: Граничная частота полосы пропускания fп = 3000 Гц;

Граничная частота полосы задерживания fз = 8000 Гц;

Модуль коэффициента передачи в полосе пропускания Н0 = 3 дБ;

Неравномерность модуля коэффициента передачи в полосе пропускания ΔН = 0,5 дБ;

Модуль коэффициента передачи в полосе задерживания Нз = минус 60 дБ;

Элементная база - интегральные ОУ, дискретные ЭРЭ;

Конструктивное исполнение - узел с печатным монтажом.

Разработать:

) Схему электрическую принципиальную;

2) Перечень элементов;

) Чертёж печатной платы;

) Сборочный чертёж.

Пояснительная записка содержит страниц, рисунков, таблиц и приложения.

В данном проекте рассматривается задача проектирования фильтра нижних частот. В ходе выполнения курсового проекта выполнены этапы функционального, схемотехнического и конструкторского проектирования.

1. Функциональное проектирование

Методика функционального проектирования аналоговых устройств во многом определяется их принадлежностью к определенному классу устройств. Одним из распространенных методов синтеза активных RC-фильтров является каскадная реализация, которая предусматривает: разложение передаточной функции фильтра на сомножители второго и первого порядка и реализацию полученного разложения каскадным соединением звеньев второго и первого порядка, взаимодействие между которыми пренебрежимо мало.

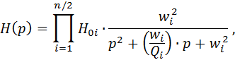
Сначала необходимо решить задачу аппроксимации заданной АЧХ фильтра. В ходе решения этой задачи определяют передаточную функцию фильтра в области комплексной частоты p в виде произведения сомножителей


где n - порядок фильтра;

- частота пары комплексно-сопряженных полюсов;

- добротность пары комплексно-сопряженных полюсов.

Исходные данные для решения задачи аппроксимации представляются в виде графика допусков (рисунок 1), но поля допусков неравномерности АЧХ в полосе пропускания и задерживания следует задавать меньше чем в ТЗ для обеспечения запасов работоспособности. Запасы работоспособности необходимы для обеспечения работоспособности фильтра при отклонениях параметров элементов от их номинальных значений из-за технологического разброса, изменения условий эксплуатации и старения.

Рисунок 1 - График допуска для ФНЧ

Для решения задачи аппроксимации АЧХ фильтров можно использовать программу APPR. Программа запрашивает у пользователя исходные данные (требования к АЧХ, вид аппроксимации), определяет порядок фильтра и рассчитывает параметры передаточной функции с точностью до постоянного множителя.

При решении задачи аппроксимации были выбраны значения неравномерности АЧХ в полосе пропускания =0,2дБ. Этим обеспечиваются запасы работоспособности в полосе пропускания (0,5 - 0,2)/2 =0,15дБ.

Заданный фильтр аппроксимируется полиномом Чебышева шестого порядка. Программа APPR рассчитала следующие параметры передаточной функции, которые приведены в таблице 1.

Таблица 1 - Параметры передаточной функции

Wi

Qi

Wi/Qi

Wi2

1

19570,2

5,2689

3714,27

382991000

2

15137,4

1,4917

10147,6

229140000

3

8676,8

0,62595

13861,8

75287600


Следующими проектными процедурами являются процедуры структурного и параметрического синтеза.

Формирование структурной схемы выполняем в среде схемного графического редактора OrCAD Capture. В качестве элементов структурной схемы используем элементы LAPLACE из библиотеки ABM.olb. Структурная схема фильтра представлена на рисунке 2.

Рисунок 2 - Структурная схема ФНЧ

Результаты расчета АЧХ фильтра шестого порядка для интересующих диапазонов частот, выполненные с помощью программы PSpice, приведены на рисунках 3 и 4. Из полученных характеристик следует, что результирующая АЧХ имеет неравномерность в полосе пропускания (0-3000 Гц) 0,2 дБ. Т.к. требования ТЗ выполняются, запасы работоспособности обеспечиваются, данный вариант структурной схемы можно рассматривать как результат этапа функционального проектирования и использовать его как часть исходных данных при схемотехническом проектировании.

Рисунок 3 - Амплитудно-частотная характеристика фильтра

Рисунок 4 - АЧХ фильтра в полосе пропускания

2. Схемотехническое проектирование


Исходными данными для этапа схемотехнического проектирования являются требования технического задания и результаты функционального проектирования, представленные в виде структурной схемы и требований к функциям и параметрам их элементов. В современных подсистемах автоматизации схемотехнического проектирования используются подходы, основанные на переборе законченных структур и выделении варианта из обобщенной структуры.

В качестве обобщенной структуры можно рассматривать банк типовых схемных решений (БСР). Элементами БСР учебной САПР являются схемные решения звеньев активных RC-фильтров. Поэтому можно выполнить композицию функциональной электрической схемы аналогового устройства из найденных в БСР функциональных подсхем, соединяя их входы и выходы в соответствии со структурной схемой.

В ходе выполнения работы был использован БСР для фильтров нижних частот, который реализован в виде иерархически структурированного набора данных, выполненного в среде схемного графического редактора OrCAD Capture. Схема верхнего уровня Filters.dsn служит классификационной схемой фильтров нижних частот. Ее элементы указывают на готовые схемные решения для активных RC-фильтров первого и второго порядка.

Для рассматриваемого фильтра в БСР были выбраны 2 схемы звеньев ФНЧ второго порядка низкой добротности (Q<2) hp2lq1.sch и 1 средней добротности (2<Q<20) hp2mq1.sch.

Для найденных подсхем необходимо решить задачу расчета параметров элементов для обеспечения требуемых значений выходных параметров. Могут использоваться аналитический или численный подходы. В данной работе можно ограничиться аналитическими расчетами по инженерным методикам, основанным на простых аналитических моделях. Для расчета параметров схемы применим программу NE.exe.

Результаты расчета звеньев приведены в таблице 2.

Таблица 2 - Параметры элементов, рассчитанные в программе NE.exe

Элементы

Значения параметров

Элементы

Элементы

Значения параметров

С1, нФ

47

R1, кОм

1,71

R7, кОм

4,335

С2, нФ

6,8

R2, кОм

75,557

R8, кОм

1,106

С3, нФ

68

R3, кОм

4,885

R9, кОм

25,97

С4, нФ

6,8

R4, кОм

3,6



С5, нФ

68

R5, кОм

1,598



С6, нФ

6,8

R6, кОм

2,176




Сформированная функциональная схема фильтра нижних частот приведена на рисунке 5.

Рисунок 5 - Функциональная схема фильтра нижних частот с идеальными ОУ

На рисунке 6 представлен график АЧХ в полосе пропускания при использовании ОУ типа uA741 (V(Out)) в сравнении с идеальным ОУ (V(Out3_1)).

Рисунок 6 - АЧХ в полосе пропускания при использовании ОУ типа uA741 в сравнении с идеальным ОУ

Он показывает, что в полосе пропускания схемы с реальным ОУ имеются существенные отклонения от АЧХ схемы с идеальным ОУ, которые приводят к нарушению условий работоспособности. Было принято решение о выполнении задачи параметрической оптимизации для звена средней добротности. Оптимизация выполнялась при помощи модуля PSpice Optimizer программного пакета OrCAD. Для оптимизации использовались целевые функции, позволяющие рассчитать:

·        максимум коэффициента передачи MAX(VdB(Out));

·        центральную частоту f0 (CenterFreq(VdB(Out),1));

·        полосу пропускания Df (Bandwidth(VdB(Out),3)).

Частные критерии формы АЧХ звена ФНЧ средней добротности с идеальным и реальным ОУ представлены в таблице 3.

Таблица 3 - Значения частных критериев формы АЧХ


Идеальный ОУ

Реальный ОУ

f0

3085,9

3066,7

Df

599,05

590,76

MAX

17,422

17,503


Затем было составлено задание на оптимизацию. В качестве варьируемых параметров были выбраны элементы R1, R2, R3, R4, R5, С1, С2, так как частотные характеристики были наиболее чувствительны к изменениям этих параметров. Оптимизированная АЧХ (V(Out)) в сравнении с АЧХ идеального ОУ (V(Out3_1)) приведена на рисунке 7, оптимизированные параметры представлены в таблице 4.

Рисунок 7 - АЧХ в полосе пропускания при использовании ОУ типа uA741 в сравнении с идеальным ОУ

Таблица 4 - Оптимизированные параметры элементов

Элементы

Нижний предел

Верхний предел

Значение до оптимизации

Значение после оптимизации

R1, кОм

0,855

3,420

1,71

1,7138

R2, кОм

151,114

75,557

75,5571

R3, кОм

2,443

9,77

4,885

4,88515

R4, кОм

1,8

7,2

3,6

3,599

R5, кОм

0,799

3,196

1,598

1,5986

C1, нФ

0,47

4700

47

46,616

C2, нФ

0,068

680

6,8

6,769


Далее производится расчет допусков элементов схемы, для этого используется метод равных влияний, реализованный в программе PANOP. Были выбраны семь значений частот экстремумов АЧХ в полосе пропускания и граничная частота полосы задерживания.

Учитывая симметричный характер разброса параметров элементов, были выбраны значения Hmin i = 2,894 дБ и Hmax i = 3,199 дБ.

Расчет выполнялся для вероятности выполнения условий работоспособности - 100 %. Результаты расчета приведены в таблице 5.

По этим значениям были определены номинальные значения параметров элементов схемы из рядов Е192, Е48 и Е96, их допусков, обеспечивающие выполнение условий работоспособности фильтра, а также типы резисторов и конденсаторов. Оценка их выполнения производилась путем анализа разброса АЧХ для найденных допусков. Результаты анализа приведены на рисунках 8 и 9.

Оценивая полученное проектное решение в виде функциональной схемы и найденных значений параметров и типов ее элементов, можно сделать вывод, что оно удовлетворяет всем требованиям технического задания.

Таблица 5 - Расчетные значения параметров элементов и допусков

Элемент

Расчетное значение номинала

Расчетное значение допуска, %

Выбранный номинал

Выбранное значение допуска, %

Ряд

Марка

R1

1,7138 кОм

0,07539

1,72 кОм

0,1

Е192

С2-29В

R2

75,557 кОм

2,6

75 кОм

1

Е48

MCMF0W4

R3

4,885 кОм

0,3954

4,87 кОм

0,5

Е48

MCMF0W4

R4

3,599 кОм

0,1212

3,61 кОм

0,1

Е192

С2-29В

R5

0,1212

1,6 кОм

0,1

Е192

С2-29В

R6

2,082 кОм

0,2765

2,08 кОм

0,25

Е192

С2-29В

R7

4,282 кОм

0,2165

4,27 кОм

0,25

Е192

С2-29В

R8

1,106 кОм

0,4025

1,09 кОм

0,5

Е192

С2-29В

R9

25,97 кОм

0,2192

25,8 кОм

0,25

Е192

С2-29В

C1

46,616 нФ

0,06267

46,4 нФ

0,5

Е48

К71-7

C2

6,769 нФ

0,2463

6,73 нФ

0,5

Е192

К31-10

C3

69,944 нФ

0,3824

69,8 нФ

0,5

Е96

К71-7

C4

6,955 нФ

0,1786

6,98 нФ

0,25

Е96

К31-10

C5

68 нФ

0,4155

68,1 нФ

0,5

Е48

К71-7

C6

6,8 нФ

6,81 нФ

0,25

Е48

К31-10


Рисунок 8 - Разброс частотных характеристик по методу Монте-Карло

Рисунок 9 - Диаграмма разброса АЧХ для найденных допусков

3. Конструкторское проектирование


Исходной информацией для конструкторского проектирования является функциональная электрическая схема. В ходе решения задачи компоновки выполняется распределение элементов схемы по типовым конструктивам. В курсовом проекте таковым является печатный узел и компоненты (элементы-конструктивы): дискретные ЭРЭ и корпуса ИС.

В ходе доработки схемы до уровня принципиальной в нее были включены конденсаторы C7, С8 типа К50-35 и С9, C10 типа КМ6 для фильтрации помех по цепям питания, разъемный соединитель X1 типа MPH-8, а также электрические цепи, связывающие их с остальными элементами схемы. Результат компоновки отражен на сборочном чертеже.

При решении задачи размещения в среде программы OrCAD Layout первоначально были размещены: разъемный соединитель X1, в непосредственной близости от него конденсаторы С7, С9 и в местах, где предполагалось провести цепи питания и «земли» С8, С10 затем были размещены все остальные элементы. Так как конструктив содержит в основном дискретные разно габаритные компоненты и только три корпуса ИС, то размещение было выполнено в интерактивном режиме.

Качество размещения оценивалось по критерию достаточности каналов для трассировки с помощью гистограммы плотности связей (команда View>Density Graph>Fine). Гистограмма плотности связей между компонентами печатной платы представлена на рисунке 10.

Рисунок 10 - Гистограмма плотности связей на печатной плате

Трассировку печатного монтажа было решено выполнять в двух слоях с шагом координатной сетки 2,5 мм. Так как конструктив содержит в основном дискретные компоненты, был выбран третий класс точности и заданы соответствующие допустимые значения для ширины трасс печатных проводников (0,25 мм) и зазоров между ними (не менее 0,25 мм).

Трассировка всех цепей была выполнена в автоматическом режиме интерактивном режиме.

В ходе контроля конструкторско-технологических DRC ошибок обнаружено не было. Было принято решение о корректности полученного проектного решения и переходе к этапу оформления проектно-конструкторской документации.

Список использованных источников


1. Хлуденёв, А.В. САПР устройств промышленной электроники: Учебное пособие [текст] / А.В. Хлуденев, В.Д. Шевеленко - Оренбург: ИПК ГОУ ОГУ, 2001. - 115 с.

. Хлуденёв, А.В. Автоматизированное проектирование электронных устройств: Методические указания [текст] / А.В. Хлуденев, В.Д. Шевеленко - Оренбург: ИПК ГОУ ОГУ, 1999. - 30 с.

Приложение


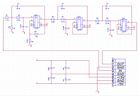
Схема электрическая принципиальная


Чертёж печатной платы


. Плату изготовить комбинированным методом.

. Шаг координатной сетки 1,25 мм.

. Конфигурацию проводников выдерживать по координатной сетке.

. *Размер для справок.

. Ширина шины питания 0,6 мм. Ширина остальных проводников 0,25 мм.

. Проводники покрыть сплавом «Розе».

Вид А Лист 1


Сборочный чертёж


. Электромонтаж выполнять согласно ОГУ 210106.65.4013.084 Э3.

. Припой ПОСБ1 ГОСТ 21931-76.

. * Размеры для справок.

. Установку элементов производить по ОСТ4 ГО.010.030-81.

. Позиционные обозначения элементов маркировать краской ЧМ, черный, ТУ29-02-859-78 вблизи соответствующих элементов. Шрифт 2.5 по НО.010.007.

. Плату после сборки покрыть лаком НЦ- 62, бесцветный, ТУ6-10-1291-77.

Похожие работы на - Фильтр нижних частот

 

Не нашли материал для своей работы?
Поможем написать уникальную работу
Без плагиата!
Без нейросетей!