Расчет электронного фильтра аналогового сигнала
Техническое задание
Разработать фильтр аналогового сигнала.
Устройство должно содержать 3 канала фильтрации аналогового сигнала:
. Фильтр низкой частоты 5 порядка с
частотой среза 400 Гц. Сопротивление генератора и сопротивление нагрузки равно
9 кОм
. Фильтр высокой частоты 2 порядка с
частотой среза 3 кГц. Сопротивление генератора и сопротивление нагрузки равно 5
кОм
. Режекторный фильтр добротностью 10
единиц ,обеспечивающий подавление сигнала на частоте 3 кГц.
Питание устройство осуществляется от сети переменного
тока напряжением 220В 50Гц.
Элементная база
трансформатор
интегральный стабилизатор напряжения
резистор
конденсатор
диод
Аналитический обзор
Фильтр - это устройство, которое передает
(пропускает) синусоидальные сигналы в одном определенном диапазоне частот (в
полосе пропускания) и не передает (задерживает) их в остальном диапазоне частот
(в полосе задерживания). Фильтры используют для передачи не только
синусоидальных сигналов, но, определяя полосы пропускания и задерживания,
ориентируются именно на синусоидальные сигналы. Зная, как фильтр передает
синусоидальные сигналы, обычно достаточно легко определить, как он будет
передавать сигналы и другой формы.
В устройствах электроники, широко использующих
фильтры, различают аналоговые и цифровые фильтры. В аналоговых фильтрах
обрабатываемые сигналы не преобразуют в цифровую форму, а в цифровых фильтрах
перед обработкой сигналов осуществляют такое преобразование.
Аналоговые фильтры строят на основе как
пассивных элементов (конденсаторов, катушек индуктивности, резисторов), так и
активных элементов (транзисторов, операционных усилителей). Для аналоговой
фильтрации широко используют также электромеханические фильтры:
пьезоэлектрические и механические. В пьезоэлектрических фильтрах используют
естественный и искусственный кварц, а также пьезокерамику. Основу механического
фильтра составляет то или иное механическое устройство.
Важно различать требования, предъявляемые к
фильтрам силовой и информативной (информационной) электроники. Фильтры силовой
электроники должны иметь как можно больший коэффициент полезного действия. Для
них очень важной является проблема уменьшения габаритных размеров. Такие
фильтры строятся на основе только пассивных элементов. К фильтрам силовой
электроники относятся сглаживающие фильтры выпрямителей, проходные фильтры
силовых трансформаторов и т. д.
Фильтры информативной электроники чаще
разрабатывают при использовании активных элементов. При этом широко используют
операционные усилители.
Фильтры, содержащие активные элементы, называют
активными. В современных конструкциях фильтров обычно не используют катушки
индуктивности из-за их больших габаритов и высокой трудоемкости изготовления.
Поэтому активные фильтры могут быть изготовлены с применением технологии
интегральных микросхем. Нередко активные фильтры оказываются дешевле
соответствующих фильтрах на пассивных элементах и занимают меньшие объемы.
Активные фильтры способны усиливать сигнал, лежащий в полосе пропускания. Во
многих случаях их достаточно легко настроить.
К недостаткам активных фильтров можно отнести:
· использование источника питания;
· невозможность работы на таких
высоких частотах, на которых используемые операционные усилители уже не
способны усиливать сигнал.
Классификация фильтров по виду их
амплитудно-частотных характеристик
Фильтры нижних частот.
Для фильтров нижних частот (ФНЧ) характерно то, что входные сигналы низких
частот, начиная с постоянных сигналов, передаются на выход, а сигналы высоких
частот задерживаются. На рис.1,а показана характеристика идеального (не
реализуемого на практике) фильтра (ее иногда называют характеристикой типа
«кирпичная стена»). На других рисунках представлены характеристики реальных
фильтров.
Рис.1 Амплитудно-частотные характеристики
фильтров нижних частот
Полоса пропускания лежит в пределах от нулевой
частоты до частоты среза ωс.
Обычно частоту среза определяют как частоту, на которой величина А(ω)
равна 0,707 от максимального значения (т. е. меньше максимального значения на 3
дБ).
Полоса задерживания (подавления) начинается от
частоты задерживания ωз
и продолжается до бесконечности. В ряде случаев частоту задерживания определяют
как частоту, на которой величина А(ω)
меньше максимального значения на 40 дБ (т. е. меньше в 100 раз).
Между полосами пропускания и задерживания у
реальных фильтров расположена переходная полоса. У идеального фильтра
переходная частота отсутствует.
Фильтры верхних частот.
Фильтр верхних частот характерен тем, что он пропускает сигналы верхних и
задерживает сигналы нижних частот.
На рис.2,а приведена идеальная (нереализуемая)
амплитудно-частотная характеристика фильтра нижних частот, а на рис. 2,б - одна
из типичных реальных. Через ωс
и
ωз
обозначены частоты среза и задерживания.
Рис. 2. Амплитудно-частотные характеристики
фильтров верхних частот
Полосовые фильтры
(полосно-пропускающие). Полосовой фильтр пропускает
сигналы одной полосы частот, расположенной в некоторой внутренней части оси
частот. Сигналы с частотами вне этой полосы фильтр задерживает.
На рис. 3,а приведена амплитудно-частотная
характеристика идеального (нереализуемого) фильтра и одна из типичных реальных
характеристик (рис. 3,б). Через ωс1
и ωс2
обозначены две частоты среза, ω0
- средняя частота. Она определяется выражением
.
Рис. 3. Амплитудно-частотные характеристики
полосового фильтра а-идеальная характеристика; б-реальная характеристика
Режекторные фильтры
(полосно-заграждающие). Режекторные фильтры не
пропускают (задерживают) сигналы, лежащие в некоторой полосе частот, и
пропускают сигналы с другими частотами.
Амплитудно-частотная характеристика идеального
(нереализуемого) фильтра приведена на рис.4,а. На рис.4,б показана одна из
типичных реальных характеристик.
Рис. 4. Амплитудно-частотные характеристики
режекторного фильтра
Всепропускающие фильтры (фазовые
корректоры). Эти фильтры пропускают сигналы
любой частоты. Такие фильтры используются в некоторых электронных системах для
того, чтобы изменить с той или иной целью фазочастотную характеристику всей
системы (рис. 5).
Рис. 5. Амплитудно-частотная характеристика
всепропускающего фильтра
Классификация фильтров по передаточным
функциям
Рассмотрим эту классификацию на примере фильтров
низкой частоты. На практике широко используются фильтры, отличающиеся
характерными особенностями амплитудно-частотных характеристик. Это фильтры
Баттерворта, Чебышева, Бесселя (Томсона) (рис. 6).
Рис. 6. Амплитудно-частотные характеристики
фильтров
Фильтры Баттерворта характеризуются наиболее
плоской амплитудно-частотной характеристикой в полосе пропускания. Это их
достоинство. Но в переходной полосе указанные характеристики спадают плавно,
недостаточно резко.
Фильтры Чебышева отличаются резким спадом
амплитудно-частотных характеристик в переходной полосе, но в полосе пропускания
эти характеристики не являются плоскими.
Фильтры Бесселя характеризуются очень пологим
участками амплитудно-частотных характеристик в переходной полосе, еще более
пологими, чем у фильтров Баттерворта. Их фазочастотные характеристики
достаточно близки к идеальным, соответствующим постоянному времени замедления,
поэтому такие фильтры мало искажают форму входного сигнала, содержащего
несколько гармоник.
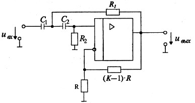
Активные фильтры
Приведем в качестве примера две схемы фильтров
второго порядка. Схема фильтра нижних частот приведена на рис.7. Можно
отметить, что на низких частотах (и на постоянном токе) фильтр имеет
коэффициент усиления, который описывается следующим выражением:
,
где К - величина, определяющая
сопротивление в цепи обратной связи (К-1)·R (рис. 7).
Рис. 7. Активный фильтр нижних частот
Приведенное выражение соответствует
неинвертирующему усилителю. При увеличении частоты входного сигнала напряжение
на выходе уменьшается во-первых, в связи с уменьшением напряжения на
неинвертирующем входе (т.е. на емкости С2) из-за уменьшения модуля
комплексного сопротивления емкости С2. Во-вторых, уменьшается
напряжение uа
из-за того, что модуль комплексного сопротивления емкости С1
уменьшается и через эту емкость с выхода усилителя в точку «а» подается ток,
который значительно сдвинут по фазе относительно напряжения uвх.
Фильтр верхних частот представлен на рис. 8. На
высоких частотах коэффициент усиления фильтра равен К. В зависимости от
параметров резисторов R1
и R2
и конденсаторов С1 и С2 схема реализует фильтры
Баттерворта, Чебышева или Бесселя.
Рис. 8. Активный фильтр верхних частот
Силовой трансформатор
Трансформатором называется статическое
электромагнитное устройство, имеющее две или более индуктивно связанных обмоток
и предназначенное для преобразования посредством электромагнитной индукции
одной или нескольких систем переменного тока в одну или нескольких систем
переменного тока в одну или несколько других систем переменного тока. Различают
двухобмоточные трансформаторы, имеющие две гальванически не связанные обмотки,
и трех- и многообмоточные трансформаторы, имеющие три и более гальванически не
связанных обмоток. Передача энергии из первичной цепи трансформатора во
вторичную цепь происходит посредством магнитного поля.
Трансформатор называется силовым, если он
применяется для преобразования электрической энергии в электрических сетях и в
установках, предназначенных для приема и использования электрической энергии. К
силовым трансформаторам относятся трансформаторы трехфазные и многофазные
мощностью 6,3 кВ*А и более, однофазные мощностью 5 кВ*А и более. При меньших
мощностях трансформаторы называются трансформаторами малой мощности. Различаю
силовые трансформаторы общего назначения, предназначенные для включения в сети,
не отличающихся особыми условиями работы, или для непосредственного питания
приемников электрической энергии, если эти сети или приемники отличаются
особыми условиями работы, характером нагрузки или режимом работы. К числу таких
сетей и приемников электрической энергии относятся, например, подземных
рудничные и шахтные сети и установки, выпрямительные установки, электрические
печи и т.п.
Номинальной мощностью обмотки трансформатора
называется указанное на паспортной табличке значение мощности на основном
ответвлении обмотки, гарантированное изготовителем в номинальных условиях места
установки и охлаждающей среды при номинальной частоте и номинальном напряжении
обмотки. Номинальной мощностью двухобмоточного трансформатора является
номинальная мощность каждой из его обмоток, в трехобмоточном трансформаторе -
наибольшая из его номинальных мощностей трех его обмоток. Номинальный ток
обмотки трансформатора определяется по его номинальным мощности и напряжению.
При наличии в обмотке регулировочных ответвлений для каждого ответвления
устанавливаются свои номинальные мощность, напряжение и ток. Номинальной
мощностью автотрансформатора является номинальная мощность обмоток, имеющих
общую часть, т.е. проходная мощность.
Основными частями
трансформатора являются магнитная система (магнитопровод), обмотки и система
охлаждени
Магнитная система (магнитопровод) трансформатора
представляет собой комплект пластин или других элементов электротехнической
стали или иного ферромагнитного материала, собранных в определенной
геометрической форме, предназначенных для локализации в нем основного
магнитного поля трансформатора. Магнитная система в полностью собранном виде
совместно со всеми узлами и деталями, служащими для скрепления отдельных частей
в единую конструкцию, называется остовом трансформатора.
Основным элементом обмотки является виток, т.е.
деталь из электрического проводника, или ряд параллельно соединенных таких
деталей, однократно обхватывающий часть магнитной системы трансформатора, электрический
ток которой совместно с токами других таких деталей и других частей
трансформатора создает магнитное поле трансформатора и которой под действием
этого магнитного поля наводится электродвижущая сила.
Обмоткой называется совокупность витков, образующих
электрическую цепь, в которой суммируются ЭДС, наведенные в витках с целью
получения высшего, среднего или низшего напряжения трансформатора или с другой
целью. В трехфазном трансформаторе под обмоткой обычно подразумевают
совокупность соединяемых между собой обмоток одного напряжения трех фаз.
Обмотки, как правило, выполняются из медного или
алюминиевого изолированного провода в виде круговых цилиндров. В двухобмоточном
трансформаторе различают обмотку высшего напряжения (ВН), присоединяемую к сети
более высокого напряжения, и обмотку низшего напряжения (НН), присоединяемую к
сети более низкого напряжения. В трехобмоточном трансформаторе различают
обмотки высшего (ВН), среднего (СН) и низшего (НН) напряжения.
Единая конструкция, включающая в собранном виде
остов трансформатора, обмотки с их изоляцией, отводы, т.е. проводники,
соединяющие обмотки между собой и с другими частями трансформа, части
устройства регулирования напряжения, а также все детали служащие для их
механического соединения, называется активной частью трансформатора.
Трансформаторы с естественным воздушным
охлаждением (сухие трансформаторы) обычно не имеют специальной системы
охлаждения. В масляных трансформаторах в систему охлаждения входят бак
трансформатора, заливаемый маслом, а для мощных трансформаторов - также и
охладители, вентиляторы, масляные насосы, теплообменники и т.п.
Блок выпрямления
Выпрямитель электрического тока - механическое,
электровакуумное, полупроводниковое или другое устройство, предназначенное для
преобразования переменного входного электрического тока с напряжением в
постоянный выходной электрический ток с напряжением.
Большинство выпрямителей создаёт не постоянное
напряжение и ток, а пульсирующее однонаправленное напряжение и ток, для
сглаживания пульсаций которого применяют фильтры.
Устройство, выполняющее обратную функцию -
преобразование постоянного напряжения и тока в переменное напряжение и ток -
называется инвертором.
Из-за принципа обратимости электрических машин
выпрямитель и инвертор являются двумя разновидностями одной и той же
электрической машины.
Классификация
Выпрямители классифицируют по следующим
признакам:
. по виду переключателя выпрямляемого
тока
· механические синхронные с
щёточноколлекторным коммутатором тока (применяются в коллекторных генераторах
постоянного тока, в механических выпрямителях при производстве алюминия)
· механические синхронные с контактным
переключателем (выпрямителем) тока
· С электронной управляемой
коммутацией тока (например, тиристорные);
· с электронной пассивной коммутацией
тока (например, диодные);
. по степени использования полупериодов
переменного напряжения:
· однополупериодные - пропускают в
нагрузку только одну полуволну. Преимущество - минимум вентильных элементов.
Недостаток - нагрузка трансформатора существенно зависит от фазы, из за чего
возникают дополнительные гармоники на выводах трансформатора.
· двухполупериодные - пропускают в
нагрузку обе полуволны.
· неполноволновые - не полностью
используют синусоидальные полуволны.
· полноволновые - полностью используют
синусоидальные полуволны.
. по схеме выпрямления - мостовые, с
умножением напряжения, трансформаторные, с гальванической развязкой,
безтрансформаторные и т. д.
. по количеству используемых фаз -
однофазные, двухфазные, трёхфазные и многофазные
. по типу электронного вентиля -
полупроводниковые диодные, полупроводниковые тиристорные, ламповые диодные
(кенотронные), газотронные, игнитронные, электрохимические и т. д.
. по управляемости - неуправляемые
(диодные), управляемые (тиристорные)
. по величине выпрямленного напряжения -
низкого напряжения или высокого.
. по назначению - сварочный, для питания
микроэлектронной схемы, для питания ламповых анодных цепей и пр.
. по степени полноты мостов -
полномостовые, полумостовые, четвертьмостовые.
. по способу соединения - параллельные,
последовательные, параллельнопоследовательные.
. по способу объединения - раздельные,
объединённые звёздами, объединённые кольцами.
. по частоте выпрямляемого тока -
низкочастотные, среднечастотные, высокочастотные.
Сглаживающие фильтры
Напряжение на выходе любого выпрямителя всегда
пульсирующее и содержит постоянную и переменную составляющую напряжения. Для
сглаживания пульсаций применяют сглаживающие фильтры (СФ) - устройства,
предназначенные для подавления пульсаций выпрямленного напряжения до уровня,
при котором происходит нормальная работа потребителя. СФ бывают активные и
пассивные. Простейшим СФ является кондер, включаемый параллельно нагрузке.
Также можно влепить катушку индуктивности (дроссель), но уже последовательно с
нагрузкой. А можно комбинировать.
Емкостной фильтр
Емкостной сглаживающий фильтр представляет собой
конденсатор, включенный параллельно нагрузке.
Рис. 1 - Форма выходного напряжения
однополупериодного выпрямителя
На рисунке Uср - это среднее значение
выпрямленного напряжения. Если проще, то это напряжение, которое покажет
обычный вольтметр, по науке называемый вольтметр среднеквадратических значений,
или любой авометр (тестер). Как видим, это напряжение меньше амплитудного
значения, но самое главное - громадное пульсации.
А теперь поставим параллельно нагрузке
выпрямителя конденсатор, как показано ниже на рисунке:
Рис. 2 - Пример выпрямителя с простейшим
сглаживающим фильтром
Рис. 3 - Форма выходного напряжения выпрямителя
со сглаживающим фильтром
Получилось пилообразное напряжение. Теперь
разберем все это. Итак, на выходе выпрямителя образуется пульсирующее
напряжение. Допустим конденсатор разряжен. При подаче напряжения на конденсатор
он начинает заряжаться - короткий отрезок пилы на рисунке. Достигнув
максимального значения, амплитуда выходного напряжения выпрямителя начинает
уменьшаться до нуля. Соответственно, заряженный до максимального значения
конденсатор начинает разряжаться через нагрузку - длинный отрезок пилы. При
следующем нарастании амплитуды процесс повторяется. Естественно, что размах
амплитуды пилы, а это тоже пульсации, напрямую зависит от емкости кондера и от
величины сопротивления нагрузки, конечно. Чем больше емкость, тем меньше
пульсации, чем меньше сопротивление нагрузки, тем больше пульсации.
Итак. Поставив конденсатор в схему выпрямителя
мы добились сглаживания пульсаций выходного напряжения, к тому же, взглянув на
рисунок, увеличилось среднее значение выпрямленного напряжения. Более эффектно
это выглядит с двуполупериодным выпрямителем. Поскольку частота пульсаций
двуполупериодного выпрямителя вдвое больше, то кондер разряжается через
нагрузку намного медленней, естественно при соответствующем выборе его емкости.
Другими словами, уровень пульсаций будет намного меньше, а Uср - выше.
Некоторые думают, что втыкая кондер параллельно нагрузке, он увеличивает
выходное напряжение. Хотя всего-то кондер заряжается до амплитудного значения
напряжения, которое и является выходным.
Процесс фильтрации можно объяснить и в другом
аспекте. Считается, что выходное напряжение выпрямителя содержит постоянную и
переменную составляющую. Поскольку емкостное сопротивление кондера есть X = 1 /
ωC,
где
ω
= 2πf, то нетрудно заметить, что при увеличении емкости
сопротивление уменьшается. Аналогично и для частоты. Но для постоянного тока
частота равна 0, значит емкостное сопротивление будет стремиться к
бесконечности. Таким образом, переменная составляющая проходит через кондер и
замыкается на общий провод не попадая в нагрузку, тогда как постоянная
составляющая полностью выделяется в нагрузке.
Индуктивный фильтр
Индуктивный фильтр - это катушка индуктивности
(дроссель), включенная последовательно с нагрузкой. Катушка индуктивности (КИ)
- это отрезок проводника, обладающий свойством накапливать магнитную энергию
при протекании по нему электрического тока. Дроссель низкой частоты - это
катушка индуктивности с магнитопроводом, предназначенная для использования в
электрических цепях в качестве индуктивного сопротивления.
Возьмем тот же самый выпрямитель. Подключаем КИ,
разрываем цепь нагрузки и соединяем дроссель. Как отмечалось выше, КИ способна
накапливать энергию при протекании тока. При протекании тока через
индуктивность она запасает энергию. Затем энергия выделяется в нагрузке и т. д.
В другом аспекте: поскольку катушка обладает индуктивным сопротивлением, равным
X = ωL,
то
нетрудно заметить, что при увеличении частоты сопротивление также
пропорционально увеличивается. Аналогично для индуктивности. Поскольку для
постоянного тока частота равна нулю, то и сопротивление будет равным нулю.
Другими словами, индуктивность не пропускает переменной составляющей в
нагрузку, тогда как постоянная составляющая беспрепятственно проходит через
индуктивность.
Чаще емкостной и индуктивный фильтр комбинируют
и получают так называемый LC-фильтр. Сначала давим пульсации в индуктивности,
затем остальное в конденсаторе или наоборот. Такие фильтры называют также
Г-образными. Причем можно построить многозвенные фильтры. Например, сначала
дроссель, затем кондер, опять дроссель - Т-образный фильтр. Или кондер,
дроссель, кондер - П-образный фильтр и т. д. LC-фильтры обладают существенными
недостатками. Во-первых, это массогабаритные показатели. Конденсатор большой
емкости будет не таким уж маленьким. Да и индуктивность тоже. Во-вторых, для
LC-фильтров характерно наличие внешних магнитных полей (индуктивность
все-таки), а это неблагоприятно сказывается на чувствительные узлы аппаратуры.
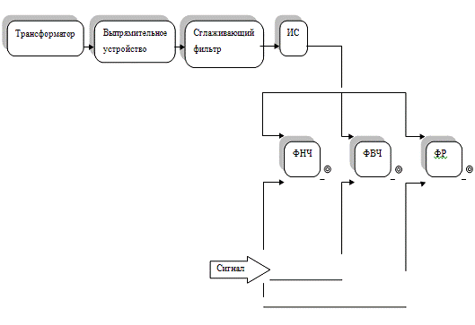
Функциональная схема устройства
Принципиальные схемы функциональных
узлов
. Фильтр низкой частоты 5 порядка, Fср=400
Гц, Rг=Rн=9кОм
2. Фильтр высокой частоты 2 порядка, Fср=3кГц,
Rг=Rн=5кОм
. Режекторный фильтр с добротностью 10 единиц , Fср=3кГц
Расчет схемы №1
Выбираем фильтр Баттерворта 5 порядка
Схема нормированного ФНЧ.
Рассчитаем емкости конденсаторов ФНЧ
мкФ
мкФ
мкФ
мкФ
кОм
Схема масштабированного ФНЧ
Схему реализуем на двух ОУ КР140УД9
|
ОУ
|
, В , мАf,
МГц , мк
|
|
|
|
|
|
КР140УД9
|
2×12,6
|
8
|
1
|
0,3
|
0,015
|
Расчет схемы №2
Выбираем фильтр Баттерворта 2 порядка и
преобразуем схему ФНЧ в ФВЧ, Для осуществления этого преобразования каждый
резистор сопротивлением R [Ом] заменяется конденсатором емкостью 1/R [Ф], а
каждый конденсатор емкостью С [Ф] - резистором сопротивлением 1/С [Ом]
Схема нормированного ФВЧ
Рассчитаем сопротивления резисторов
ФВЧ
кОм
кОм
Рассчитаем емкости конденсаторов ФВЧ
пФ
Схема масштабированного ФВЧ
Схему реализуем на одном ОУ КР140УД9
|
ОУ
|
, В , мАf,
МГц , мк
|
|
|
|
|
|
КР140УД9
|
2×12,6
|
8
|
1
|
0,3
|
0,015
|
Расчет схемы №3
В качестве узкополосных РФ используются RC-схемы
типа двойного Т-образного мостового фильтра
Типовая схема фильтра
С=100 пФ
кОм
кОм
кОм
кОм
Искомая схема фильтра
Схему реализуем на двух ОУ КР140УД9
|
ОУ
|
, В , мАf,
МГц , мк
|
|
|
|
|
|
КР140УД9
|
2×12,6
|
8
|
1
|
0,3
|
0,015
|
=12,6 В,
мА.
Питание от сети переменного тока 220
В, 50 Гц.
Расчет стабилизатора
Выберем микросхемы
|
Наименование
микросхемы
|
, В , А мА , Вт
|
|
|
|
|
КР1170ЕН12
|
12
|
0,1
|
1,5
|
0,5
|
|
КР1168ЕН12
|
-12
|
0,1
|
5
|
Расчет выпрямителя
Выберем диоды
В,
В,
А
|
Наименование
диода
|
, В , А В , Вт
|
|
|
|
|
КД106А
|
100
|
0.3
|
1
|
0.75
|
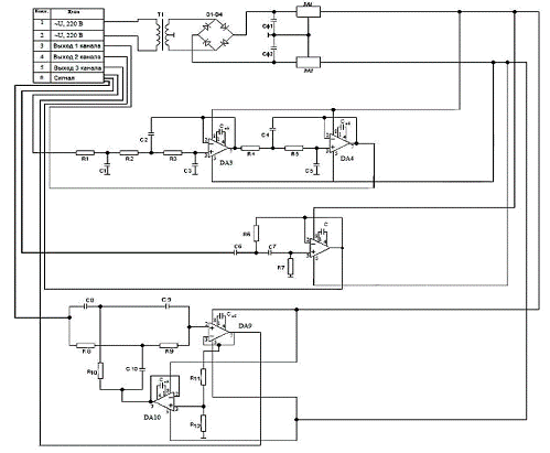
Расчет трансформатора

Сопротивление обмоток
трансформатора, приведенное ко вторичной обмотке
Ом
Прямое сопротивление диода
Ом
Рассчитываем активное сопротивление фазы
выпрямителя
Ом
Определяем расчетные коэффициенты
В=2; D=3,2; F=1,2; H=350 Ом*мкФ
Уточняем значения
,
,
В
В
А
Рассчитанные значения меньше
допустимых значений выбранного диода.
Следовательно, КД106А можно
применить в разрабатываемом выпрямителе.
Находим действующее значение тока вторичной
обмотки трансформатора
А
Определяем входную емкость конденсатора фильтра
мкФ
электромагнитный фильтр сопротивление диод
Расчёт теплоотводов
1) Рассчитываем теплопроводы для диодов:
Нет необходимости в теплоотводах для
диодов.
Рассчитываем теплопроводы для
микросхемы стабилизатора:
Нет необходимости в теплоотводах для
интегральных стабилизаторов.
Выбор элементов:
С1 = 0.077 мкФ
С2 = 0.059 мкФ
С3 = 0.018 мкФ
С4 = 0.062 мкФ
С5 = 0.031мкФ
С6 = С7 = 0.1мкФ
С8 = С9 =100
пФ
С10 = 200 пФ
R1…R5 = 9 кОм
R6 = 7.07 кОм
R7 = 3.535 кОм
R8 = R9= 530.78 кОм
R10 =265 кОм
R11 =13.25 кОм
R12 = 516.75 кОм
Выбор трансформатора
|
№
канала
|
U2xx,
|
I2i, А
|
P2i, Вт
|
|
1
|
15
|
0,11
|
1,65
|
|
Номер
типа номиналов
|
Мощность,
В*А. Тип и размеры сердечника, мм.
|
Ток
первичной обмотки, А
|
Напряжение
на выводах вторичной обмотки, В
|
|
|
|
11-12
13-14
|
15-16 17-18
|
19-20 21-22
|
|
|
ТПП224
|
5,5
ШЛ12*25
|
0,041
|
5
|
10
|
2,6
|
0,156
|
|
|
|
|
|
|
|
|
|
Спецификация
|
Поз.
обозначение
|
Наименование
|
Кол
|
Примечание
|
|
Резисторы
|
|
|
|
R1, R2,
R3,
R4,
R5
|
КМ5
- 9 кОм -
+/-5%
|
5
|
|
|
R6
|
МЛТ
- 7 кОм -
+/-5%
|
1
|
|
|
R7
|
МЛТ
- 3.5 кОм -
+/-5%
|
1
|
|
|
R8, R9
|
МЛТ
- 530 кОм -
+/-5%
|
2
|
|
|
R10
|
МЛТ
- 265 кОм - +/-5%
|
1
|
|
|
R11
|
МЛТ
- 13.5 кОм - +/-5%
|
1
|
|
|
R12
|
МЛТ
- 517 кОм - +/-5%
|
1
|
|
|
Емкости
|
|
|
|
С1,
C2, C3, C4, С5, С6,
С7
|
КМ5
- 0.1 мкФ - +/-5%
|
7
|
|
|
С8,С9
|
КМ5
- 100 пФ - +/-5%
|
2
|
|
|
С10
|
КМ5
- 200 пФ - +/-5%
|
1
|
|
|
C
|
KRX7BB152 - 1500
пкФ - +/-5%
|
5
|
|
|
Cф1, Сф2
|
К56
- 200 мкФ - +/-5%
|
2
|
|
|
Диоды
|
|
|
|
D1, D2, D3,
D4
|
КД106А-100В-0.3А-1В
|
4
|
|
|
|
|
|
|
Интегральные
стабилизаторы
|
|
|
|
DA1
|
КР1170ЕН12-12В-0,1А
|
1
|
|
|
DA2
|
КР1168ЕН12--12В-0,1А
|
1
|
|
|
Операционные
усилители
|
|
|
|
DA3, DA4, DA5, DA6, DA7,
|
КР140УД9-2×12,6-8мА
|
|
|
Трансформаторы
|
|
|
|
T1
|
ТПП224-127/220-50
|
1
|
|
Патенты-аналоги и прототипы
Патентные материалы, которые
представляют интерес для темы курсового проекта:
ЭЛЕКТРОМАГНИТНЫЙ ФИЛЬТР ДЛЯ
РАЗДЕЛЕНИЯ ЭЛЕКТРОННЫХ ПУЧКОВ
Патент №2305345 класс H01J37/28
Изобретение относится к растровой электронной
микроскопии и, в частности, к электромагнитным фильтрам, предназначенным для
пространственного разделения пучков первичных и вторичных электронов. Фильтр
содержит восемь секторных электродов, расположенных внутри цилиндра,
выполненного из диэлектрического и немагнитного материала. Электроды
изготовлены из ферромагнитного материала в виде восьми цилиндрических сегментов
с углами раствора 30 и 60 градусов и одновременно выполняют функцию магнитных
полюсов.
На внешней стороне цилиндра расположены четыре
магнитных полюса с углом раствора 60 и 120 градусов. Круглые диафрагмы с
центральными отверстиями, расположенные на торцах фильтра, изготовлены из
проводящего ферромагнитного материала, причем одна из диафрагм имеет четыре или
более симметрично расположенных отверстий для вывода пучка вторичных
электронов.
Технический результат: отклонение пучка
вторичных электронов более чем на 20 градусов при отсутствии отклонения оси
пучка первичных электронов на всей длине фильтра и минимальности аберраций
пучка первичных электронов.
РЕЖЕКТОРНЫЙ ФИЛЬТР
Патент №
2396703 класс H03H7/12
Режекторный фильтр, содержащий
две катушки индуктивности, соединенные последовательно, первый вывод первой из
них подключен к входной потенциальной клемме фильтра, первый вывод второй
катушки индуктивности соединен с выходной потенциальной клеммой фильтра, ко
вторым выводам этих катушек индуктивности подключены первый и второй
конденсаторы, а также третья катушка индуктивности, второй вывод которой через
третий конденсатор соединен с общей шиной, кроме того, фильтр содержит
четвертую и пятую катушки индуктивности, при этом четвертая катушка
индуктивности включена между входной потенциальной клеммой фильтра и вторым
выводом первого конденсатора, пятая катушка индуктивности включена между
выходной потенциальной клеммой фильтра и вторым выводом второго конденсатора.
Технический результат -
улучшение технологичности. 2
ПОЛОСОВОЙ
ПЕРЕСТРАИВАЕМЫЙ LC-ФИЛЬТР
Патент №
2396701 класс H03H19/00
Изобретение относится к
радиоэлектронике. Технический результат: упрощение.
Полосовой перестраиваемый
LC-фильтр, состоящий из n каскадно включенных Г-образных полузвеньев фильтров
верхних частот, каждое из которых содержит конденсатор в последовательной
ветви, первый вывод конденсатора является входом полузвена, а второй - выходом,
к которому подключена катушка индуктивности, второй выход которой соединен с
другим кнденсатором, при этом вход первого полузвена соединен с входной
потенциальной клеммой фильтра, а вторые выводы конденсаторов, входящих в
параллельные ветви первых k полузвеньев, подключены к общей шине, к выходу
последнего полузвена подключены каскадно m Г-образных полузвеньев фильтров
нижних частот, каждое из которых содержит в последовательной ветви катушку
индуктивности и параллельно с нею соединенный конденсатор, первые выводы этой
катушки и конденсатора являются входом полузвена, а их вторые выводы - выходом,
к которому подключен другой конденсатор, при этом выход последнего полузвена
соединен с выходной потенциальной клеммой фильтра, а вторые выводы
конденсаторов параллельных ветвей последних l полузвеньев фильтров нижних
частот соединены с общей шиной, здесь k<n и l<m - любые целые числа,
отличается тем, что в состав фильтра введены четыре группы ключей, первая
группа содержит n-k ключей, первые выводы которых подключены ко входным выводам
полузвеньев фильтра верхних частот начиная с k+1-го и до n-го соответственно, а
вторые выводы этих ключей соединены с выходом фильтра верхних частот, вторая
группа состоит из n-k ключей, подключенных первыми выводами ко вторым выводам
n-k конденсаторов, входящих в параллельные ветви фильтров верхних частот
начиная с k+1-го полузвена и до n-го соответственно, вторые выводы этих ключей
соединены с общей шиной.
СЕТЕВОЙ ФИЛЬТР
Патент №
2092937 класс H03H7/01
Изобретение относится к технике СВЧ и может быть
использовано для подавления СВЧ сигналов наводок со стороны сетей питания,
входящих в экранироавнные блоки либо камеры. Сетевой фильтр содержит корпус,
токопроводы, тонкую перегородку из диэлектрического материала с двухсторонним
покрытием. С каждой из сторон перегородки вокруг токопроводов прорезаны щели в
металлических покрытиях в виде вытянутых эллипсов, развернутых друг
относительно друга на 90o. Вектор электрического поля сигнала помехи
отражается от перегородки и вызывает в проводниках токи, обратные токам помехи.
Таким образом фильтр пропускает постоянный ток и ток НЧ и задерживает ток СВЧ.
Щели в перегородке выполняют роль изолятора в НЧ-диапазоне частот, а развязка
по поляризации путем разворота щелей друг относительно друга препятствует
проникновению СВЧ-поля путем переизлучения через щели.
РАЗНОВИДНОСТЬ
СЕТЕВЫХ ФИЛЬТРОВ
Патент №
2381614 класс H02M1/16
Изобретение относится к области
электротехники и может быть использовано для повышения помехоустойчивости
устройств релейной защиты и автоматики, питающихся от сети постоянного и
переменного тока. Технический результат заключается в повышении надежности
функционирования устройства при действии несимметричных импульсных помех
большой энергии. Указанный результат достигается введением в схему фильтра,
содержащего катушки индуктивности на ферромагнитных сердечниках и конденсаторы,
образующие LC-звенья в цепи помех общего вида, дополнительных ключевых
резистивных двухполюсников, шунтирующих катушки индуктивности. Подключаемые в
период действия высоковольтного импульса помехи резистивные двухполюсники
создают дополнительные потери и обеспечивают ограничение переходных токов в
катушках индуктивности и выбросов напряжений на конденсаторах.
Однофазный
активный электрический фильтр
Патент № 2458381 класс
H02J <http://bankpatentov.ru/catalog/invention/745>H03H
<http://bankpatentov.ru/catalog/invention/756>
Изобретение относится к
электротехнике, в частности к преобразовательной технике, и может быть
использовано в автономных трехфазных электроэнергетических сетях. Технический
результат: снижение высших гармонических составляющих в контролируемых точках
энергетической системы, компенсация реактивной составляющей мощности, снижение
массогабаритных показателей активного электрического фильтра. Активный
электрический фильтр содержит систему преобразования входной информации,
соединенную с входом синхронизованного с сетью системы формирования сигнала
ошибки.
Выход синхронизованной с сетью
системы формирования сигнала ошибки соединен с инвертором. Выход инвертора
соединен с входом широтно-импульсного модулятора (ШИМ). К выходу ШИМ подключен
вход буферного каскада, выходы буферного каскада соединены с входами
импульсного усилителя мощности, а к выходу импульсного усилителя мощности
подключена входная цепь LCфильтра. Выходы LC-фильтра подсоединены к фазе
питающей сети.
Однофазный активный
электрический фильтр позволяет использовать недорогие силовые модули на основе
ключевых MOSFET-транзисторов, лучшие частотные свойства которых позволяют
повысить тактовую частоту ШИМ, упростить выходные LC-фильтры и тем самым
улучшить качество электрической энергии.
ЭЛЕКТРИЧЕСКИЙ ФИЛЬТР
Патент №
2220780 класс B03C3/82
Изобретение относится к электрическому фильтру,
который содержит системы выброса и выделения, предназначенные для выделения
частиц из газообразной среды, содержащей частицы и проходящей через
электрический фильтр, и фильтровальную камеру, которая окружает системы выброса
и выделения и их периферийные устройства. Фильтровальная камера содержит
структуру верхней части, структуру основания и структуру стенки, снабженную
тепловой изоляцией и оболочкой из металлического листа. Структура основания
изготовлена из бетона или подобного материала и содержит, по меньшей мере, один
лоток или бункерный резервуар с днищем для выделенных частиц.
Структура стенки изготовлена из стали и
прикрепляется к структуре основания с помощью жесткого соединения. Структура
стенки, за исключением жесткого соединения, выполнена с возможностью теплового
расширения и сжатия. Изобретение обеспечивает упрощение конструкции и снижение
себестоимости устройства. 9 з.п.ф-лы.
ШИРОКОПОЛОСНЫЙ
УСИЛИТЕЛЬ
Патент №
2246173 класс H03F1/42
Изобретение относится к
радиотехнике и может использоваться в осциллографах, генераторах сигналов для
усиления импульсных сигналов с наносекундными и пикосекундными фронтами.
Технический результат заключается в уменьшении искажений амплитудно-частотной и
переходной характеристик, обусловленных двухканальной структурой
широкополосного усилителя (ШУ). ШУ содержит каскадно соединенные входной фильтр
верхних частот (ФВЧ), первый усилительный каскад (УК) (2) и выходной ФВЧ (3),
каскдно соединенные первый резистор (Р) (7), второй УК (5) и выходной фильтр
нижних частот (ФНЧ) (6), а также входной ФНЧ (4), параллельно выходу которого
включен второй Р (8), последовательно соединенные третий Р (9) и конденсатор
(К) (10), включенные между выходом УК (2) и выходом ФНЧ (4). Выходная частотно
объединяющая цепь ФВЧ (3) и ФНЧ (6) складывает усиленные высокочастотные (ВЧ) и
низкочастотные (НЧ) составляющие спектра сигнала в нагрузке. Р (7) выполняет
развязывающую функцию. Р (9) и К (10) являются частотно-зависимой положительной
обратной связью, действующей в полосе стыковки НЧ и ВЧ каналов усиления.
ФИЛЬТР НИЖНИХ ЧАСТОТ
КОРОТКОВОЛНОВОГО ПЕРЕДАТЧИКА
Патент №
2225672 класс H03H7/01
Изобретение относится к радиотехнике и может
использоваться в фильтрующей системе коротковолновых передатчиков.
Для передачи высокочастотных сигналов с
подавленными до требуемого уровня гармоническими составляющими в диапазоне
коротких волн используются фильтры нижних частот (ФНЧ) с характеристикой
Чебышева или Кауэра, тип и структура которых выбираются из необходимости
обеспечения требований по затуханию в полосах пропускания и заграждения.
Для выполнения требований, соответствующих
фильтрам с нормированными значениями элементов [1], конструкция фильтра должна
отражать электрическую схему, в которой все элементы имеют расчетные значения
номиналов, а внесхемные электромагнитные связи отсутствуют. Реализация этих
требований возможна в конструкции, содержащей электромагнитные экраны между
индуктивностями, или при достаточно большом их пространственном разнесении [2,
стр. 554]. Оба этих варианта зачастую конструктивно неприемлемы из-за
возрастающих габаритных размеров ФНЧ; положение усугубляется в тех случаях,
когда в конструкции передатчика используются несколько переключаемых фильтров.
ФИЛЬТР НИЖНИХ ЧАСТОТ
Патент №
2460184 класс H03H7/01
Использование: в области радиотехники.
Технический результат заключается в увеличении затухания сигнала в полосе
задерживания в области высоких частот без увеличения габаритов фильтра. Фильтр
нижних частот содержит электропроводящую шину, входные и выходные клеммы,
катушку индуктивности, содержащую n секций, соединенных последовательно,
конденсаторы в количестве (n+1), катушка индуктивности намотана на изоляционном
каркасе в форме прямоугольного параллелепипеда с прямоугольными пазами,
выполненными перпендикулярно продольной оси каркаса, конденсаторы выполнены в
форме прямоугольного параллелепипеда и установлены в пазы каркаса, выводы
секций катушки индуктивности соединены с выводами конденсаторов, причем
противоположные выводы конденсаторов соединены с общей шиной, а длина внутренних
секций каркаса больше длины крайних секций.
Заключение
В результате проделанной работы удалось получить
параметры и характеристики фильтра аналогового сигнала, обговоренные в
техническом задании.
Элементная база, на которой был выполнен источник
питания, включает в себя трансформатор, диоды, интегральный стабилизатор
напряжения, резистор, конденсатор.
Можно было выбрать и другую элементную базу, но
та, которая использована в данной работе, позволяет наиболее простым способом
составить и рассчитать схему источника вторичного питания, обладающего
достаточно хорошими характеристиками.
Для усовершенствования данного устройства
предлагается реализовать эту схему, используя не два, а один интегральный
стабилизатор. Этого можно добиться путем подбора стабилизатора другой серии. В
случае удачного подбора можно уменьшить стоимость устройства.
Список литературы
1. Ефимов
И. П Электронные фильтры : Методические указания по курсовому проектированию
для студентов направления 55.15 «Приборостроение»,1999г.
. Ефимов
И.П Операционные усилители и их применение: Учебное пособие для студентов
направления 55.15 «Приборостроение»,2000 г.
. Ефимов
И.П Источники питания РЭА: Учебное пособие. - 2-е изд.,2002 г.
. Гусев
В.Г., Гусев Ю.М. Электроника: Учебное пособие для приборостроительных
спец.вузов.- 2-е изд,1991 г.
. Банк
М.У Аналоговые интегральные схемы
. Ибрагим
К.Ф Основы электронной техники, изд. «Мир».
7. www.fips.ru
<http://www.fips.ru>
. www.freepatent.ru
<http://www.freepatent.ru>