Пристрій контролю потоку сонячної радіації для потреб сонячних електростанцій

  • Вид работы:
    Курсовая работа (т)
  • Предмет:
    Физика
  • Язык:
    Украинский
    ,
    Формат файла:
    MS Word
    726,01 Кб
  • Опубликовано:
    2015-05-26
Вы можете узнать стоимость помощи в написании студенческой работы.
Помощь в написании работы, которую точно примут!

Пристрій контролю потоку сонячної радіації для потреб сонячних електростанцій

Зміст

Вступ

Розділ 1. Актуальність теми

1.1 Основні характеристики електромагнітного випромінювання

Розділ 2. Огляд та аналіз аналогів

2.1 Фотометр на світлодіодах для оцінки рівня падаючого світла

.2 Фотометричний датчик

2.3 Люксметр

Розділ 3. Аналіз технічного завдання

Розділ 4. Огляд датчиків освітленості

.1 Фоторезистори

.2 Фотодіоди

.2.1 Лавинний фотодіод

4.2.2 Фотодіоди на основі бар'єрів Шотткі і гетеропереходів

.3 Фототранзистори

Розділ 5. Аналіз принципової та структурної схеми приладу і розрахунок його параметрів

.1 Призначення контактів використовуваних в пристрої мікросхем

Висновок

Список літератури

Вступ

Джерелом еволюційного розвитку всього живого на Землі у взаємодії організму із зовнішнім середовищем - є промениста енергія. Промениста енергія, або сонячна радіація, є основним джерелом життя на Землі. Якщо не брати до уваги невеликої кількості енергії, яка йде від розпечених надр земної кулі, то вся енергія, отримувана на поверхнею Землі, надходить від Сонця. Від нього до Землі доходить потік променів, довжина хвиль яких становить від менше тисячної ангстрема (1А=10-5см) до декількох тисяч метрів. З екологічної точки зору лише інфрачервоні, видимі і ультрафіолетові промені відіграють біологічну роль. Крім природних УФ променів Сонця відомі штучні джерела УФ променювання. Це газорозрядні, люмінісцентні лампи, УФ лазери тощо. Без перебільшень можна стверджувати, що УФ випромінювання відіграє чи не найголовнішу роль у житті людини. Сьогодні достеменно відомо, що брак УФ випромінювання протягом тривалого часу негативно впливає на стан організму людини. УФ випромінювання впливає на людину практично всюди: на виробництві, на вулиці, вдома.

Розділ 1. Актуальність теми

Освітлення грає важливу роль як на виробництві, так і в побуті. Від нього залежить як збереження здоров'я персоналу, так і безпосередньо продуктивність його праці. Неправильне освітлення може призвести до серйозного погіршення зору, підвищенню стомлюваності і, як наслідок, зниження ефективності будь-якої діяльності. У приміщеннях, де виконуються будь-які види робіт, та прилеглих територіях необхідно по-перше дотримуватися певних правил організації, і по-друге - стежити за рівнем освітленості, а так же рівнем пульсації світлового потоку від різних джерел. Коефіцієнт пульсації освітленості (Кп) є характеристикою відносної глибини коливань освітленості в результаті зміни в часі світлового потоку джерел світла. Контроль рівня пульсації - дуже важлива організаційна міра, т. к. недотримання вимог за рівнем коефіцієнта пульсації призводить до підвищеної стомлюваності, погіршення зору, і, як наслідок, до погіршення виробничих показників.

Норми природного, штучного і суміщеного освітлення, а також допустима глибина пульсації встановлені в Будівельних Нормах і Правилах (СНиП 23-05-95), а способи вимірювання освітленості на територіях, на які поширюється дія СНиП 23-05-95, встановлені в ГОСТ 24940-96, який є частиною Системи Стандартів Безпеки Праці.

Для вимірювання освітленості і його параметрів існують такі прилади:

• експонометрії - пристрої для контролю освітленості при фото- і відео - зйомці. електромагнітний випромінювання світло фотодіод

• Люксметри - прилад для вимірювання освітленості, що перетворює за допомогою фотодатчика світлову енергію в енергію електричного струму, і відображає значення фотоструму на шкалі, градуйованою в люксах. Вони являють собою пристрої для контролю норм освітленості в промислових приміщеннях з метою забезпечення дотримання стандартів з охорони праці.

Деякі люксметри також призначені для вимірювання пульсації світлового потоку. Головні недоліки таких пристроїв - досить висока вартість, а також невеликий асортимент на ринку.

.1 Основні характеристики електромагнітного випромінювання

Згідно з сучасними уявленнями, енергія є мірою руху матерії. По суті, різні види енергії є лише якісно різними формами руху матерії. Російський фізик П. М. Лєбєдєв 1899 року довів експериментально, що промені сонячного світла тиснуть на поверхню Землі так, як і будь-яка інша матерія. Величина цього тиску дорівнює 0, 474 мг на 1 кв. м поверхні Землі. Тобто, світло є однією з форм існування матерії.

Випроменювання і його поширення в просторі супроводжується перенесення енергії з однієї частини простору до іншої. Світло, електромагнітне випромінювання, згідно з сучасними уявленнями, має подвійну природу: з одного боку воно описується хвильовим рухом, а з другого - є потік швидких частинок, корпускул.

Хвильовий характер світла свідчить про те, що електромагнітне випромінювання являє собою гармонічні коливання й характеризується амплідудою і фазою. Швидкість поширення хвилі називається швильовою швидкістю с. Віддаль між сусідніми максимумами електромагнітної хвилі визначає довжину хвилі λ.

λ=с/v. (1.1)

Електромагнітні хвилі підлягають тим же законам відбивання, заломлення, поляризації, що й оптичні. Отже, світло має хвильову електромагнітну природу.

На початку XX століття було відкрито нові властивості світла, які можна пояснити лише корпускулярною теорією, або теорією частинок. Світло є потік маленьких «квантів» енергії, названих фотонами, енергія яких пропорційна їхній частоті:

Е=hv, (1.2)

де h - стала Планка.

Отже, світло має подвійну природу - це хвилі і корпускули, або кванти. Ця подвійність картини світла призвела до революції у фізиці, появи квантової фізики. Зв’язок між корпускулярною і хвильовою теоріями міститься в головному постулаті квантової теорії Планка: енергія фотона пропорційна його частоті v (формула 1.1). Стала пропорційності - стала Планка.

Розділ 2. Огляд та аналіз аналогів

.1 Фотометр на світлодіодах для оцінки рівня падаючого світла

Більшість діодів з p-n переходом можна використовувати як фотоприймачів. Звичайно, вони не оптимізовані для подібних додатків, однак працюють. Зворотно зміщений діод генерує невеликий фототок, що збільшується з ростом освітленості. Особливо підходять для таких цілей світлодіоди, оскільки мають прозорий корпус.

Ви можете зробити просту схему, що дозволяє оцінювати характеристики навколишнього освітлення, а завдяки тому, що багато світлодіоди для поліпшення кольору випромінювання випускаються в забарвлених корпусах, навіть з непоганою точністю аналізувати його спектральний склад. Результати не настільки вразять, як при використанні високоякісних оптичних світлофільтрів, що мають, як правило, вузьку смугу пропускання, але будуть цілком прийнятними.

Незважаючи на те, що описувана тут конструкція не може претендувати на високу точність, що надається лабораторними фотодетекторами і трансімпедансним підсилювачами, вона дозволяє швидко і з невеликими витратами створити досить функціональний вимірювальний пристрій.

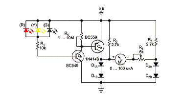
Мал. 1. Фотомер на світлодіодак

У схемі використані три світлодіоди (Малюнок 1). Після перших експериментів ви побачите, який з них має кращу чутливість, і до якому кольору. Падаючий на світлодіоди навколишній світ генерує в кожному з них невеликий фототок, який, залежно від інтенсивності освітлення, може мати рівень від 10 до 100 нА. Фотострум тече в базу транзистора Q1 і посилюється. Колекторний струм Q1 ділиться між підлаштування резистором R4, що виконує функцію першого каскаду калібрування посилення, і базою Q2. забезпечує подальше посилення сигналу і керування лівою частиною мостової схеми (D1A і D1B). Звернемо увагу, що R2/D1 і R3/D2 утворюють врівноважений вимірювальний міст. Колекторний струм Q2 вносить до нього невеликий разбаланс, вимірюваний стрілочним приладом M. За допомогою потенціометра R5 регулюється чутливість приладу.

Встановіть R4 і R5 в положення, при якому відхилення стрілки вимірювального приладу ви визнаєте відповідним. R4 призначений для вибору робочої точки, а за допомогою R5 можна регулювати чутливість схеми.

Перед складанням схеми упевніться, чи можуть ваші світлодіоди використовуватися як фотосенсорів. Встановіть самий чутливий межа цифрового мультиметра (у типовому випадку це 200 мВ). При стандартному офісному освітленні напруга на світлодіодах має становити від 0. 3 до 1 мВ.

.2 Фотометричний датчик

Ще простіше, ніж датчики температури і тиску, виготовляється фотометричний датчик, часто званий люксметром, але насправді виконує набагато ширші функції.

Вимірювання параметрів світлового випромінювання є дуже складним завданням, особливо якщо відсутнє чітке уявлення про те, що і яким чином треба вимірювати. Навіть у самих серйозних лабораторіях іноді можуть бути отримані вражаючі результати через те, що при вимірах знехтували оформленням чіткого протоколу.

Треба знати, що основною величиною в фотометрії є сила світла джерела випромінювання, яка вимірюється в канделах (кд). Люкс (лк), більш відома одиниця, насправді є одиницею вимірювання освітленості, а це принципово різні величини.

Для отримання освітленості в один люкс екран площею один квадратний метр повинен бути розташований на відстані одного метра від точкового джерела випромінювання, однорідно випромінює світло у всіх напрямках (сила світла становить одну Кандела). Строго кажучи, екран повинен мати форму сферичного сегмента площею один квадратний метр, а не плоского квадрата зі сторонами в один метр. У такому випадку кожна точка екрану буде розташована на однаковій відстані (1 м) від джерела. Це важливо, так як освітленість змінюється обернено пропорційно квадрату відстані від джерела. У зазначених умовах область простору, обмежена прямими, які з'єднують джерело з лінією, що утворює периметр екрану, являє собою « тілесний кут » в один стерадіан і укладає світловий потік в один люмен. Отже, освітленість в один люкс відповідає світловому потоку в один люмен, падаючого на один квадратний метр площі.

Освітлений подібним чином екран відображати, щонайменше, частина падаючого на нього світла. Таким чином, він володіє деякою яскравістю, яка виражається в канделах на квадратний метр- одиницях, званих ніт (нт). Саме цю яскравість вимірюють експонометрії у фотографії, тоді як люксметрами вимірюють кількість світла, що падає на поверхню (наприклад, на робочий стіл).

Зв'язок між цими двома величинами вельми складна, оскільки заснована на відображають властивості екрану і залежить від його альбедо (білизни) - величини, що характеризує здатність тіла відображати падаюче на нього світловий потік, а також від кута спостереження екрана. Наприклад, у фотографії звичайно припускають, що «середній » об'єкт відображає не більше 18 % падаючого на нього світла.

Для того щоб читачі правильно зрозуміли процес калібрування нижчеописаного приладу, в табл. 1. 2 наведені деякі величини освітленості, одержувані певною поверхнею в різних природних умовах. Можна переконатися, що динамічний діапазон освітленостей досить великий.

Таблиця 1. Реперні точки фотометрії

Умови

Середня освітленість (лк)

Сонце опівдні

140000

Сонячний день

100000-125000

Ясне небо (зеніт)

6250

Ясне небо (горизонт)

3125

Діапроектор (24 В/150Вт на 1м*м)

1000-1500

Робочий стіл

В тіні, сонячним днем

425

Опівдні

1875

Сутінки

70

Початок ночі

1, 5


Як з інженерної точки зору, так і з точки зору практичної електроніки все фотометричні вимірювання проводяться за допомогою фотоелектричної осередку. Однак коли з результатів цих вимірювань, отриманих в вольтах, потрібно отримати величини сили світла, освітленості, світлового потоку або яскравості, треба підходити до цього з точки зору фізика.

Один з найпростіших фотометричних датчиків - це фотодіод. Якщо його включити як фотовольтаїчні осередок, то його струм короткого замикання буде майже прямо пропорційний освітленості. Значить, він у повному сенсі є люксметром. Але все не так просто, оскільки слід враховувати спектральну чутливість фотодіода. фотодіод з монокристалічного кремнію, наприклад широко поширений елемент BPW 34, має максимальну чутливість в червоній та інфрачервоній областях спектру. Це означає, що для застосування такого типу комірки в прецизійної фотометрії треба передбачити спеціальний синьо -зелений фільтр. Фотоелементи на основі аморфного кремнію, навпаки, мають спектральну чутливість, дуже близьку до чутливості людського ока (як загальноприйнятого еталону). У таких випадках говорять, що датчик і людське око «фототипічним». З подібних елементів будуються осередку сонячних батарей, які зазвичай призначені для використання в системах електроживлення малої потужності, але ці фотоелементи також можуть бути відмінними фотометричними датчиками.

Незважаючи на відчутну різницю в розмірах, фотодіод BPW 34 і найменша з осередків SOLEMS мають порівнянну чутливість. Так, при освітленості 1000 лк BPW 34 формує струм короткого замикання близько 65 мкА, а осередок SOLEMS 05 / 048 / 016- близько 95 мкА.

Різниця полягає в тому, що батарея SOLEMS складається. з п'яти звичайних діодів, включених послідовно, що дозволяє збільшити генерується нею напруга. При короткому замиканні напруги немає зовсім, тоді як віддається струм визначається елементом батареї з найменшою площею (в середньому близько 1,2 см2).

Відзначимо, однак, що фотодіод BPW 34 має набагато більшу ефективність перетворення, так як зазначені характеристики досягаються при площі чутливого шару всього в 7 мм2.

Таким чином, застосовуючи нестандартну схему підстроювання, в нижчеописаному пристрої можна використовувати і фотодіод BPW 34 (виробництва компанії Siemens або Centronic), і сонячну батарею SOLEMS. Останній варіант більш кращий при вимірах освітленості, результат яких, виражений в люксах, повинен бути точним, a BPW 34 - у випадках, коли потрібен датчик дуже маленьких розмірів (зокрема, при вимірах оптичної щільності).

За умови роботи з монохроматичним випромінюванням (червоний світлодіод, напівпровідниковий чи іншої лазер) люксметр дозволяє визначати світлопередача будь-якого напівпрозорого об'єкта (фільтр, пластмасова плівка, певна область на фотонегативи тощо). Досить відрегулювати вимірювальну ланцюг так, щоб забезпечити індикацію світлопередачі рівну 1,00 при прямої видимості, і тоді після розміщення об'єкта між джерелом світла і фотодіодом з індикатора можна зчитувати безпосередньо свідчення рівня світлопередачі.

Використовуючи отриманий результат, легко розрахувати оптичну щільність світлового потоку: вона з точністю до знака дорівнює десятковому логарифму величини світлопередачі.

Принципова схема люксметра, наведена на рис. 2. повторює класичне схемне рішення, описане в різних довідниках по застосуванню операційних підсилювачів.

Мал. 2. Принципова схема люксметра.

Різниця напруг на входах диференціального підсилювача завжди близька до нуля, отже, фотодіод працює в режимі короткого замикання. При цьому вхідний струм підсилювача також має дуже малу величину, що визначається високим вхідним опором, а струм через резистор зворотного зв'язку дорівнює за величиною току фотодіода, але протилежний за напрямком.

Вихідна напруга каскаду U в такому випадку буде визначатися як U = RxI, де R - опір резистора в ланцюзі зворотного зв'язку, а I - фотоструму, формований фотодіодом.

З урахуванням коефіцієнта посилення другого каскаду, регульованого в межах від 1 до 11, чотири перемикаються резистора в ланцюзі зворотного зв'язку першого каскаду дозволять успішно перекрити межі 50, 500, 5000 і 50000 лк при вихідному напрузі 5 В. Природно, ці величини можуть бути перевизначені користувачем - шляхом зміни або номіналів резисторів, або коефіцієнта посилення другого каскаду.

Зауважимо також, що при рівні освітленості вище 10000 лк лінійність характеристики фотодіода BPW 34 виробником не гарантовано, а параметри осередку SOLEMS НЕ специфізуються при освітленості вище 100000 л к. Ймовірно, це рівень, відповідний початку насичення. Тому при рівнях освітленості вище 50000 лк рекомендується застосовувати сірий фільтр відомої щільності і відповідним чином програмно коригувати результат вимірювань.

Розглядається пристрій живиться від простої гальванічної батареї 9 В, так як мікросхема LM 358 спеціально розрахована на роботу від однополярного джерела.

Для підключення датчика до АЦП і до висновків гальванічної батареї передбачена сполучна колодка, але дроти можна і припаяти. Блок перемичок, зручний при нечасто зміні меж, при необхідності замінюється на галетним перемикач.

Перед виконанням серйозних вимірів пристрій повинен бути відкалібрувати методом порівняння з показаннями люксметра високого класу точності. Але є безліч цікавих завдань, котрі не вимагають суворої калібрування, проте припускають у датчика високої лінійності перетворення, якої якраз володіє розглянуте пристрій. Сюди відносяться, наприклад, вимірювання оптичної щільності або контрасту, а також реєстрація освітленості за певні проміжки часу.

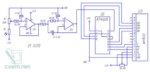
.3 Люксметр

У даному проекті використаний найпопулярніший і поширений мікроконтролер ATmega8, а так-же дисплей WH1602. Люкс - одиниця виміру освітленості в системі СІ. Люкс дорівнює освітленості поверхні площею 1 м ² при світловому потоці падаючого на неї випромінювання, що дорівнює 1 лм. Наприклад, освітленість під прямими сонячними променями становить 32-130 тисяч люмен. У яскраву сонячну погоду, в тіні, освітленість може становити 10-25 тисяч.

Мал. 3. Принципова схема люксметра

Схема досить проста і пояснень не вимагає, в якості датчика світла можна застосувати фототранзистор або фоторезисторів. Найскладніше, це правильно відкалібрувати прилад, я калібрував за даними таблиці. Можна звичайно застосувати фотомер, і використовувати регульоване джерело світла. Але таких у мене не виявилося. У схемі бажано використовувати ATmega 8L, мікроконтролер працює від внутрішнього генератора 8 МГц.

Будьте уважні при підключенні дисплея, на деяких екземплярах 1 і 2 нога підключається в зворотній послідовності (наприклад WH1602 і WH1602D).

Операційний підсилювач TL072

Мікроконтролер ATmega8L і панелька DIP28

Дисплей 16x2 Winstar

Підлаштування резистор на 100 кОм

Підлаштування резистор на 10 кОм

Фототранзистор або фоторезистор, підійде практично будь-який, раджу використовувати серії ФСК, ФР або ФВА, або імпортні.

резистори:

кОм - 1 шт.

кОм - 2 шт.

Конденсатори електролітичні:

мкФ - 2 шт.

. 7 мкФ - 1 шт.

Розділ 3. Аналіз технічного завдання

Основним завданням мікроконтролерного пристрою моніторингу освітленості є контроль якості облаштування робочих місць і дотримання правил охорони праці в різних приміщеннях. Тому основними властивостями розроблювального пристрою повинні бути: малі габарити, автономне живлення, робота в автономному режимі тривалий час і низька вартість.

Для розробки пристрою для вимірювання освітленості і коефіцієнта пульсації освітленості необхідно, в першу чергу, представляти якими параметрами повинен володіти фоточутливий елемент. Для цього потрібно визначити в яких межах необхідно проводити вимірювання. Щоб це зрозуміти, потрібно звернути увагу на умови експлуатації, а саме які значення освітленості встановлює СНиП 23-05-95. Параметри освітленості нормуються залежно від розряду зорової роботи. Розряд зорових робіт з найвищою необхідною точністю - I, останній розряд - VIII, який вимагає найменшої точності і, відповідно, менш вимогливий до рівня освітленості. Значення освітленості, вказане у відповідній графі, залежить від підрозряду зорових робіт, який визначається характеристиками фону, а також від контрасту об'єкта і фону.

Так як розробляється прилад призначений для застосування в лабораторіях, в яких не ведуться роботи з розрядом I або II, можна зробити висновок, що межі вимірювань в 1000 лк цілком достатньо для задоволення потреб лабораторії.

Для вимірювання освітленості слід використовувати люксметри з вимірювальними перетворювачами випромінювання, що мають спектральну похибка не більше 10 %, обумовлену як інтегральне відхилення відносної кривої спектральної чутливості вимірювального перетворювача випромінювання від кривої відносної спектральної світлової ефективності монохроматичного випромінювання для денного зору.

Досягти необхідних меж можна різними способами. По-перше має значення чутливість фотоелемента. Різні фотоелементи мають різні рівні чутливості, що визначається як типом елемента, так і матеріалом напівпровідників. Також різні фотоелементи мають різні рівні максимальної засвічення, що теж необхідно враховувати при виборі фотоелемента. Регулювання меж вимірювань може здійснюється за допомогою зміни опорів у вимірювальній схемі. При використанні резисторів з різним номіналом, можливе забезпечення декількох діапазонів вимірювань. Ще один спосіб зміни меж вимірювання - спеціальні світлопроникні насадки для створення загального номінального коефіцієнта ослаблення.

Існує кілька різновидів фотоелементів.

• Фоторезистор - напівпровідниковий прилад, що змінює величину свого опору при опроміненні світлом.

• Фотодіод - приймач оптичного випромінювання, який перетворює потрапив на його область світло в електричний заряд за рахунок процесів в pn - переході.

• Фототранзистор - транзистор (зазвичай біполярний), в якому інжекція нерівноважних носіїв здійснюється на основі внутрішнього фотоефекту; служить для перетворення світлових сигналів в електричні з одночасним посиленням останніх.

Фотодіод може працювати в фотодіодному і фотогальванічних режимах.

У фотодіодному режимі pn - перехід зміщується зворотною напругою, величина якого залежить від конкретного фотодіода. Чим більше напруга, тим швидше він буде працювати і тим більші струми будуть протікати через нього. Недоліком фотодіодного режиму є посилення шумів при збільшенні освітленості і постійний при цьому рівень корисного сигналу.

У фотогальванічних режимі до діода не прикладається ніяке напруга, фотоелемент сам стає джерелом ЕРС з великим внутрішнім опором. Недоліком цього режиму протилежний попередньому - при збільшенні освітленості шум залишається постійним, тоді як корисний сигнал зменшується.

У фотогальванічних режимі струм короткого замикання в фотодіоді буде прямо пропорційний освітленості. Значить, він у повному сенсі є люксметром. Але все не так просто, оскільки слід враховувати спектральну чутливість фотодіода.

Так як робота пристрою вимагає перетворення безперервних значень освітленості в електричний сигнал, мікроконтролер повинен мати вбудованим модулем АЦП. Беручи до уваги таку основна вимога до розробляється пристрою, як малі габарити, в основу пристрою треба закладати мікроконтролер малих габаритів. Для поставленої задачі відмінно підходять мікроконтролери, які крім маленького розміру мають низька робоча напруга, що сприяє автономності.

Для представлення результатів вимірювань оператору пристрій має бути оснащене цифровим дисплеєм. На дисплеї повинна відображатися інформація про рівень освітленості в люксах, а також інформація про коефіцієнт пульсації у відсотках. Крім того, пристрій має бути оснащене елементами управління, що дозволяють оператору ініціювати процес вимірювання, зберігати результат останнього виміру, а також переглядати результати минулих вимірів.

Оскільки пристрій має бути автономним, тобто оператор повинен мати можливість вільно переміщатися по території, харчування має здійснюватися за допомогою гальванічної батареї.

На підставі поставленого завдання і аналізу вимог до функціональних параметрах пристрою можна зробити висновок, що пристрій повинен мати такими параметрами:

. Пристрій повинен вимірювати освітленість у видимому спектрі частот (довжини хвиль 380-780 нм).

. У зазначеному спектрі частот повинна бути можливість вимірювання рівня освітленості в межах від 0 до 1000 лк.

. Датчик - первинний перетворювач освітленості повинен володіти хорошою інтегральної чутливістю в зазначеному діапазоні частот.

. Для вимірювання коефіцієнта пульсації освітленості при частоті пульсації до 300 Гц необхідно щоб:) Фоточутливий елемент володів достатнім швидкодією) Модуль АЦП володів достатнім швидкодією) Захват значення освітленості модулем АЦП відбувався досить швидко, щоб уникнути ефекту усереднення при вимірі.

. Вимірювання освітленості повинно проводитися в межах від 0 до 1000 лк з абсолютною похибкою не більше 5 %.

. Вимірювальна схема повинна бути побудована на основі операційного підсилювача.

. Пристрій повинен володіти енергонезалежною перезаписуваної пам'яттю для зберігання не менше 50 результатів вимірювань.

. Пристрій повинен володіти малим енергоспоживанням. Напруга живлення елементів не повинно перевищувати 5 В.

. Для відображення інформації пристрій має бути оснащене графічним або знакогенерірующім дисплеєм. Розмір дисплея повинен задовольняти вимогам за обсягом інформації, що відображається.

. Програма для мікроконтролера повинна бути розроблена з урахуванням всіх функціональних вимог.

Розділ 4. Огляд датчиків освітленості

В даний час промисловість випускає різні вигляді датчиків освітленості: фоторезистори, фототранзистори, фотодіоди. Фоточутливі елементи володіють наступними характеристиками:

Чутливість фотоелемента (S) - відношення зміни електричного параметра датчика, викликаного падаючого на фотоприймач випромінюванням, до кількісної характеристики цього випромінювання [31].

Монохроматична чутливість визначається відношенням зміни електричного параметра при опроміненні світлом з певною довжиною хвилі. У різних датчиків найбільша чутливість проявляється в різних спектрах. Найкраще для поставленого завдання підходять датчики з спектральної чутливістю, найбільш наближеною до чутливості людського ока (довжини хвиль 380-780 нм, максимальна чутливість - 555 нм). Якщо, наприклад, датчик виявляє найбільшу чутливість в червоному спектрі, то для його коректної роботи необхідно застосування спеціального синьо  -зеленого фільтра [32].

Максимум спектральної характеристики (λ макс) - довжина хвилі, відповідна максимуму спектральної характеристики приладу [32].

Короткохвильова межа спектральної чутливості (λ') - найменша довжина хвилі монохроматичного випромінювання, при якій монохроматична чутливість фотоприймача дорівнює 0,1 її максимального значення [32].

Аналогічно визначається довгохвильовий кордон спектральної чутливості (λ'').

Крім чутливості, при виборі датчика освітленості слід звертати увагу на лінійність залежності зміни електричного параметра, викликаного падаючим на фотоприймач випромінюванням, до величини цього випромінювання. Чим більше лінейна дана залежність, тим простіше схема в реалізації.

Також важливими факторами при виборі датчика можуть бути вартість заміни, калібрування, складність експлуатації. Перш ніж робити огляд датчиків, представлених на даний момент на ринку, необхідно провести огляд основних видів датчиків освітленості і розібратися в їх характеристиках і параметрах.

.1 Фоторезистори

Принцип дії фоторезисторів заснований на внутрішньому фотоефекті. Випромінювання, падаюче на напівпровідник, частково поглинається в його обсязі, взаємодіючи з атомами кристалічної решітки або домішок. Поглинання в фоторезистори фотонів супроводжується збільшенням провідності, приріст якої називають фотопроводимістю. Якщо до фоторезистору підключений джерело напруги, то відповідно до зміни його провідності при висвітленні через його контакти із зовнішнього ланцюга буде протікати струм, значення якого перевищує число спочатку освічених фотоносіїв. Відбувається посилення фотоструму [33].

Нижче розглянуті основні параметри фоторезисторів, які відіграють головну роль при виборі датчика освітленості для розроблювального пристрою:

Робоча напруга (Uр) - постійна напруга, прикладена до фотоприймача, при якому забезпечуються номінальні значення параметрів при тривалій експлуатації. Так як роздроблювальний пристрій має бути автономним і харчуватися, відповідно від гальванічних джерел, робоча напруга датчика повинне бути в межах 1,5 В.

Інтегральна чутливість (Sінт) - чутливість фотоелемента до немонохроматичним випромінюванню заданого спектрального складу. Величина, обумовлена як відношення приросту фотоструму до викликав його приросту світлового потоку при постійному робочому напрузі [32].

Власна постійна часу (τ) - інтервал часу, після закінчення якого спадає по експоненті напруга фотосігнала після припинення впливу випромінювання, зменшується в e раз. Також ця величина дорівнює інтервалу часу, за який напруга фотосігнала досягає частки від максимального значення після початку впливу випромінювання. Постійна часу - важлива величина, т. к. при розробці пристрою також необхідно враховувати коефіцієнт пульсації падаючого на фотоелемент світлового потоку [32].

Абсолютна спектральна характеристика чутливості Sабс (λ) - залежність монохроматичної чутливості фотоприймача від довжини хвилі реєстрованого потоку випромінювання. Абсолютна спектральна характеристика визначає відносну характеристику.

Залежно від матеріалу, фоторезистори мають різну чутливість.

Фоторезистори на основі CdS володіють чутливістю в діапазоні 400. . . 900 нм з максимумом на довжинах хвиль 500. . . 600 нм. У фоторезисторів на основі CdSe спектральна характеристика чутливості крім видимої частини спектра, займає найближчу інфрачервону. Короткохвильова межа - 500 ні, довгохвильова - 1200 нм, максимум - 700 нм. Фоторезистори з інших матеріалів спектральна характеристика чутливості лежить в інфрачервоній зоні, і застосовуються для контролю температур гарячих об'єктів, що випромінюють світло в інфрачервоному діапазоні [33].

Мал. 4: Відносні спектральні характеристики чутливості фотрезістора

Енергетична (люкс - амперна) характеристика (залежність фотоструму від падаючого випромінювання) визначається формулою:

Ф = CUEα,

де C - постійна, що визначається властивостями матеріалу, а α - коефіцієнт нелінійності, значення якого для більшості фоторезисторів знаходиться в інтервалі 0,5 -1. В цілому характеристики нелінійні, але іноді містять лінійний ділянку в межах однієї декади освітленості. Нахил характеристик і, отже, інтегральна чутливість максимальні у області слабких освітленостей. Форма кривих слабо змінюється з ростом прикладається до фоторезисторами напруги

Мал. 5. Енергетична х-ка фоторезисторів.

Енергетичні характеристики знімаються для короткозамкненого включення фоторезистора. При збільшенні опору навантаження до 50 кОм і більше відбувається перерозподіл напруги між фотоприймачем і навантаженням. Внаслідок цього з'являється ділянка насичення люкс- амперної характеристики в області сильних освітленостей.

Вольт - амперні характеристики у більшості фоторезисторів лінійні до гранично допустимих напруг. Порушення лінійної залежності може відбуватися при малих напругах (значно менше робочих), або при великих напругах, особливо в разі сильної засвічення. Робоча напруга фоторезистора встановлюють нижче пробійного значення з урахуванням рівня освітленості навколишнього середовища, щоб не перевищити допустимої потужності розсіювання.

Частотна характеристика чутливості фотоприймача S (f) є залежністю чутливості фотоприймача від частоти модуляції світлового потоку. З підвищенням частоти модуляції світлового потоку чутливість фотоелемента падає. Чутливість фоторезисторів на основі CdS при частоті модуляції 1000Гц становить 30 % від максимальної. Сірчистої- свинцеві фоторезистори володіють такою чутливістю при частоті модуляції світлового потоку в 10 кГц. Ще ширше частотна характеристика чутливості у селенистий - свинцевих фотоприймачів [32].

Інерційність фоторезисторів залежить від декількох факторів. Вплив цих факторів різна на власні тимчасові характеристики фоторезисторів по наростанню і по спаду. При t = 20 °С, освітленості в 200 лк і короткозамкненому включенні фоторезистора власна постійна часу по наростанню більше аналогічної величини по спаду. При збільшенні освітленості постійні часу зменшуються, причому з більшою швидкістю змінюється час наростання. У середньому величини постійних часу змінюються на порядок в інтервалі декад освітленості.

Залежність тимчасової постійної від провідності фоторезистора Gф визначається виразом

τ = Bgф - m,

де B і m - постійні, значення яких залежать від типу фоторезистора.

При збільшенні опору навантаження фоторезисторів з деякого значення помітний значний ріст постійної часу по спаду фотоструму і зменшення постійної часу по наростанню. Для фоторезисторів на основі CdS і CdSe ці зміни проявляються починаючи з навантажень в 5-10 кОм.

Порогова чутливість фоторезисторів, тобто мінімальний променистий потік визначається рівнем власних шумів. Джерелами шумів є фоточутливий елемент і площа контакту з електродами. Рівень шумів прямо пропорційний прикладається напруга, за винятком ділянки, наближеному до граничного насичення. Спектр шуму має розподіл, яке визначається як 1 / f. На частотах вище 400 Гц рівень шуму резисторів CdS і CdSe обернено пропорційний квадрату частоти.

Основні переваги, які визначають сферу застосування фоторезисторів такі: найбільша серед фотоприймачів чутливість, лінійна вольт- амперна характеристика, а так само можливість передачі двополярного сигналів.

Головний недолік фоторезисторів - інерційність. Даний параметр є вирішальним для розроблювального пристрою. т.к. в ТЗ вказано, що розробляється прилад повинен вимірювати не тільки освітленість, а й пульсацію світлового потоку, необхідно звертати особливу увагу на інерційність фоточутливих елементів. В середньому у випускаються промисловістю фоторезисторів заявлені власні тимчасові постійні мають значення в інтервалі 0,02- 0,08 с. Це означає, що з їх допомогою можна коректно провести вимірювання освітленості при частоті модуляції в межах 12-50 Гц, в той час, як коефіцієнт пульсації освітленості на робочих поверхнях при живленні джерел світла струмом частотою менше 300 Гц не повинен перевищувати значень, зазначених в СНиП 23-05-95. Коефіцієнт пульсації не нормується при частоті живлення 300 Гц і більше.

.2 Фотодіоди

Фотодиод по своїй конструкції являє собою зміщений у зворотному напрямку pn - перехід. При відсутності освітлення, так само як і в фоторезистори, в підключеному фотодіоді протікає темновий струм. Він обумовлений неосновними носіями. При збільшенні світлового потоку падаючого світла струм зростає, що викликано генерацією пар дірка -електрон [34].

Фотодіод, на відміну від фоторезистора, не володіє внутрішнім підсилювачем фотоструму, він є слабкострумовим приладом і володіє високим опором. Тому зазвичай він застосовується спільно з підсилювальними елементами. На Малюнку 6 показана типова схема включення фотодіода, де в якості буферного підсилювача використовується операційний підсилювач.

Мал. 6. Фотодіод і підсилювач.

Фотодіод може працювати в фотодіодному і в фотогальванічних режимах.

У фотодіодному режимі pn - перехід фотодіода зміщується у зворотному напрямку під дією прикладеної напруги. Величина зміщення залежить від типу фотодіода і варіюється в межах від одиниць до сотень вольт. Від величини зсуву залежить швидкодія приладу, а так само величина протікають через нього струмів. Недоліком фотодіодного режиму є той факт, що при збільшенні зворотних струмів (із збільшенням падаючого світлового потоку) збільшується рівень шумів, в той час як рівень корисного сигналу залишається постійним і не зростає. У цьому режимі фотодіод має меншу власну постійну часу.

У фотогальванічних режимі діод виступає в ролі джерела ЕРС з великим внутрішнім опором. Це є незаперечним плюсом для розроблювального пристрою, т.к. враховуючи той факт, що пристрій повинен бути автономним, і, відповідно, живлення здійснюється від власних гальванічних елементів, відсутність напруги на датчику освітленості по-перше істотно продовжує термін експлуатації від одного джерела, і по-друге - збільшує коло вибору датчиків, що підходять для застосування в розробці, т.к. робоча напруга більшості фотодіодів становить десятки вольт. Фотогальванічний режим дозволяє застосовувати їх, не прикладаючи до них ніякої напруги.

Ідеальний фотодіод володіє спектральної характеристикою чутливості у вигляді прямої лінії. Це вірно внаслідок того, що фотострум пропорційний потоку фотонів падаючого світлового потоку, кількість яких пропорційно довжині хвилі випромінювання. Але через те, що ідеальна спектральна характеристика чутливості не враховує залежність від довжини хвилі коефіцієнта збирання носіїв, коефіцієнта поглинання і квантової ефективності напівпровідника, реальна характеристика нелінійна і пролягає нижче ідеальної [35].

Спектральну характеристику фотодіода визначають наступним виразом,

,

де R - коефіцієнт відбиття від поверхні, - коефіцієнт збирання носіїв, який служить для оцінки ефективності розділення носіїв струму і визначається як,

,

де N - число поглинених в напівпровіднику носіїв, - заряд електрона.

Максимум спектральної характеристиці кремнієвих фотодіодів знаходиться поблизу 0, 86 мкм, але залежно від конструкції і застосовуваної технології може зрушуватися від 0,6 мкм до 1,1 мкм. Довгохвильовий кордон досягає значень λ'' = 1,2 мкм. Для фоточутливих структур з германію максимум спектральної характеристики зміщений в область більших довжин хвиль (1,5 мкм). Довгохвильовий кордон спектральної чутливості досягає λ'' = 2 мкм.

Чутливість до випромінювання з довжиною хвилі λ < 0,45 мкм, яке поглинається в поверхневому шарі, володіють структури з бар'єром метал - напівпровідник (фотодіод Шоттки).

Структура фотодіода pin виглядає як тонкі і низькоомні p і n області, а між ними - високоомний протяжний шар i, який поглинає до 90 % падаючої потужності. Даний фотодіод функціонує при зворотному зміщенні. Практично всі прикладена напруга падає на i - шарі, створюючи область сильного поля, що прискорює освічені дією променевого потоку носії. Дрейфовий механізм перенесення носіїв у pin фотодіоді зводить до мінімуму рекомбінаційні втрати. Коефіцієнт збирання pin фотодіода пропорційний товщині шару i (d)

Q = 1 - ldα,

де α - коефіцієнт поглинання.

Спектральна характеристика фотодіода залежить від прикладеної до нього напруги. Для кремнієвих діодів при подачі зворотного зсуву максимум спектральний характеристики зміщується в область більших довжин хвиль.

Підвищити чутливість кремнієвих pin фотодіодів в 2-5 разів дозволяє структура з повним внутрішнім віддзеркаленням світла, що працює в ближній інфрачервоній області спектра. Для реалізації багаторазового відбиття випромінювання на тильній поверхні фотодіода створюється рельєф у вигляді Y- образних канавок. У фотодіодах з відбиваючим рельєфом довжина шляху проходження світла в кілька разів перевищує товщину пластини напівпровідника. Хід променя визначається законами геометричної оптики, т.к. період рельєфу більше довжини хвилі випромінювання.

Кремнієвий фотодіод - найбільш підходящий фотоприймач в приладах та інформаційно-вимірювальних системах контролю параметрів випромінювачів і індикаторів візуального відображення інформації. Так як пристрої виробляють вимір фотометричних параметрів, то фотоелектричний перетворювач повинен володіти спектральної характеристикою, що наближається до чутливості середнього людського ока. Для корригировуння спектральної чутливості фотодіодів до складу перетворювача включають світлофільтри.

.2.1 Лавинний фотодіод

Лавинний фотодіод відноситься до фотоприймача з внутрішнім підсиленням. Лавинний фотодіод працює при зворотному напрузі, близькому до пробивному і, внаслідок цього, утворені під дією світлового потоку носії струму прискорюються сильним електричним полем, набуваючи достатню енергію для ударної іонізації решітки напівпровідника. Виникаючі в процесі зіткнення електрони і дірки в свою чергу продовжують процес іонізації. У результаті в області просторового заряду фотодіода відбувається лавинне множення носіїв струму з коефіцієнтом посилення M, що визначаються за емпіричної формулою Міллера:

= Iобщ / Io = 1 / (1 - (Uсм / Uпроб) n),

де Uсм - напруга зсуву, - струм, який ініціює лавинний процес, проб - пробивна напруга при M → ∞, - коефіцієнт, що має значення в межах від 1,5 до 6 залежно від матеріалу фотодіода і типу pn - переходу.

Коефіцієнт посилення загального струму зростає пропорційно прикладеній напрузі, а залежність посилення фотоструму має максимум при Uсм = Uпроб.

Граничні реалізовані значення коефіцієнти підсилення фотоструму для фотодіодів на основі Si і GaAs рівні 103 - 104, Ge - 102.

Слід мати на увазі, що просте підвищення напруженості поля без підприємства додаткових заходів може привести до збільшення шумів.

Лавинний фотодіод володіє найбільшим в порівнянні з напівпровідниковими фотоприймачами твором смуги частот на коефіцієнт підсилення. Це дозволяє ефективно використовувати його для прийому слабких оптичних сигналів. При цьому на 2-3 порядки знижуються вимоги до шумів передпідсилювача.

.2.2 Фотодіоди на основі бар'єрів Шотткі і гетеропереходов

Бар'єр Шоттки (контакт метал - напівпровідник) утворюється шляхом нанесення на напівпровідник n або p - типу тонкою прозорою металевої плівки. Матеріалами можуть бути різні напівпровідники, використовувані в оптоелектроніці, і багато метали, але поки в промисловості знайшли застосування кремнієві, германієві, арсенід - галієві фотодіоди із золотою плівкою, товщиною близько 0,01 мкм. Внаслідок відмінності робіт виходу матеріалів контакту в базі діода утворюється область об'ємного заряду, збіднена носіями. Аналогічно p-n - фотодіоду на області об'ємного заряду падає майже все прикладена до фотодіоду зворотня напруга.

Головною відмінністю фотодіодів Шотткі від звичайних p-n - фотодіодів є висока чутливість у зоні ультрафіолетового випромінювання, випромінювання в цьому діапазоні поглинається в приповерхневому шарі бази.

Фотодіоди Шоттки володіють високою швидкодією (власна постійна часу складає 10-5 - 10-9 с)

У фотодіодах на основі гетероперехода pn - перехід утворюють два напівпровідника з різною шириною забороненої зони. Для створення гетероперехода необхідне точне збіг кристалічних граток застосовуваних матеріалів. Характерним прикладом служить структура GaAs і його твердий розчин GaAlAs. На підкладці GaAs n + типу вирощуються шари n - GaAs і p + GaAlAs. Шар p + з широкою забороненою зоною пропускає падаюче світло. Поглинання відбувається в вузькозонних n - шарі, товщина якого повинна бути досить великою. Якщо до гетерофотодіодов докласти зворотню напругу, він працюватиме як звичайний p-n - фотодіод.

Гетерофотодіоди мають високу чутливість і швидкодією, які залежать від параметра середнього шару приладу. На відміну від p-n - фотодіода, у гетерофотодіодов більше ємність.

У фотогальванічних режимі гетерофотодіодов формує ЕРС Uхх = 0,8.-1,1 В, що в 2-3 рази перевершує напруга холостого ходу у кремнієвих фотодіодів.

.3 Фототранзистори

Фототранзистори - найбільш масовий тип фотоприймача з внутрішнім підсиленням. Його структура не відрізняється від структури звичайного транзистора. Єдиною відмінністю є те, що область колекторного переходу відкрита для опромінення світловим випромінюванням, площа якого на порядок перевищує площу емітерного переходу. У промисловості набули поширення транзистори n-p-n - типу. Дірки електронно-доручених пар, народжених випромінюванням, знаходяться в базі, а електрони переходять в емітер або колектор. При збільшенні позитивного потенціалу бази відбувається посилення фотоструму за рахунок інжекції електронів з емітера в базу.

При включенні фототранзистора за схемою з загальним емітером і відключеною базі, струм колектора (вихідна величина) визначається з відношення

Ік = (Iф - Iкбо) / (1 - h21Б),

де Iф - фотоструму ініціюючого фотодіода, Б - коефіцієнт передачі струму при включенні транзистора в схемі із загальною базою.

Таким чином, фотострум посилюється в 1 / (1 - h21Б) раз, що становить значення приблизно 50 - 300.

Еквівалентна схема фототранзистора являє собою фотодіод, підключений до транзистора (Малюнок 7)

Мал. 7: Пристрій транзистора: а - структура pnp-типу, б - еквівалентна схема

Спектральні характеристики фототранзисторів практично ідентичні спектральним характеристикам фотодіодів, виготовлених з тих же матеріалів.

Інтегральна струмова чутливість фототранзисторів висока внаслідок посилення в 100 - 3000 разів фотоструму еквівалентного фотодіода. Чутливість пропорційна потоку падаючого випромінювання і залежить від струму колектора. Вольтова чутливість фототранзистора порівнянна з чутливістю еквівалентного фотодіода.

Фототранзистори володіють найгіршою в порівнянні з фотодіодами температурною стабільністю. Збільшення температури з 25 °С до 50 °С призводить до збільшення струму колектора у кремнієвих транзисторів на 25%, а у германієвих - на 75%.

Гранична частота фототранзистора вище граничної частоти фотодіода еквівалентної схеми в (1 - h21Б) разів. Відповідно постійні часу в стільки ж разів вище, отже фото транзистори володіють більшою інерцією в порівнянні з фотодіодами. Це є одним з основних мінусів даних приладів для розроблювального пристрою. Посилення первинного фотоструму обернено пропорційно власної постійної часу, так як посилення досягається за рахунок збільшення товщини бази при суміщенні в структурі фототранзистора фотодіодною і транзисторної областей. Постійні часу біполярних фототранзисторів складають 10-4 - 10-2 с, що є неприпустимо низькими значеннями, враховуючи специфіку та функціональні вимоги до розробляється пристрою.

Розділ 5. Аналіз принципової та структурної схеми приладу і розрахунок його параметрів

Для реалізації поставлених завдань необхідно вибрати елементну базу, яка буде не тільки відповідати технічним вимогам, але й мати перспективи розвитку та модернізації. Також елементна база повинна вибиратися з урахуванням вимог до технічних і функціональним параметрам роздроблювального пристрою.

Головним компонентом для роздроблювального пристрою є мікроконтролер, який для виконання поставлених завдань повинен мати вбудований аналого-цифровий перетворювач, мати малі габарити і мати низьке енергоспоживання, володіти сумісністю з модулем пам'яті або мати вбудований.

В якості такого мікроконтролера, обраний мікроконтролер фірми MicroChip PIC16F877 -20. Мікроконтролер випускається в різних корпусах, в т. ч. в корпусі DIP40 з відстанню між висновками 2, 54 мм. Даний корпус зручний для установки в макетну плату і його зручно паяти.

Особливості ядра мікроконтролера:

• Високопродуктивний RISC -процесор

• Всього 35 простих для вивчення інструкцій

• Всі інструкції виконуються за один такт, крім інструкцій переходу, виконуваних за два такти;

• Швидкість роботи: тактова частота до 20 МГц;

мінімальна тривалість такту 200 нс

• FLASH пам'ять програм до 8K x 14 слів

• Пам'ять даних (ОЗУ) до 368 x 8 байт

• ЕСППЗУ пам'ять даних до 256 x 8 байт

• Механізм переривань (до 14 внутрішніх / зовнішніх джерел переривань)

• восьмирівневого апаратний стек

• Прямий, непрямий і відносний режими адресації

• Скидання при включенні живлення (POR)

• Таймер включення (PWRT) і таймер запуску генератора (OSC)

• Сторожовий таймер (WDT) з власним вбудованим RC- генератором для підвищення надійності роботи

• Програмований захист коду;

• Режим економії енергії (SLEEP)

• Можливі режими тактового генератора

• Економічна, високошвидкісна технологія КМОП FLASH / ЕСППЗУ

• Повністю статична архітектура

• Програмування на платі через послідовний порт з використанням двох виходів;

• Для програмування потрібно тільки єдине джерело живлення 5В;

• Налагодження на платі з використанням двох виходів;

• Доступ процесора на читання / запис пам'яті програм;

• Широкий діапазон робочих напруг живлення: від 2, 0 В до 5, 5 В;

• Потужнострумові лінії введення / виводу: 25 мА;

• Комерційний і промисловий температурні діапазони;

• Низьке споживання енергії:

< 2 мА при 5 В, 4 МГц

20 мкА (типове значення) при 3 В, 32 кГц

< 1 мкА (типове значення) у режимі STANDBY

периферія:

• Timer0: 8 - розрядний таймер / лічильник з 8 - розрядним попередніми дільником;

• Timer1: 16 - розрядний таймер / лічильник з попередніми дільником, може вести рахунок під час сплячого режиму від зовнішнього генератора;

• Timer2: 8 - розрядний таймер / лічильник з 8 - розрядним регістром періоду, попереднім і вихідним дільником;

• 2 модуля захоплення, порівняння, ШІМ;

• Захоплення 16 -ти розрядів, максимальний дозвіл 12, 5 нс;

Порівняння 16 -ти розрядів, максимальний дозвіл 200 нс;

ШІМ з максимальною роздільною здатністю 10 розрядів;

• 10 -бітний багатоканальний аналого-цифровий перетворювач;

• Синхронний послідовний порт (SSP) з інтерфейсами SPI (з Master- режимом) і I2C (з режимами Master / Slave);

• Універсальний синхронно - асинхронний приймач (USART / SCI) з виявленням 9 - розрядної адреси;

• Вбудований генератор опорної напруги;

Для виконання вимірювань у схемі буде потрібно модуль АЦП. Мікроконтролер PIC16F877 володіє вбудованим 8-канальним 10-розрядним модулем АЦП. Розрядність модуля дозволить робити вимірювання освітленості в межах 0-1000 лк з кроком в 1 лк, а швидкість його роботи дозволить проводити вимірювання навіть при частоті модуляції сигналу понад 300 Гц.

Схема аналогового входу АЦП мікроконтролера PIC16F877 показана на мал. 8:

Мал. 8. Схема аналогового входу АЦП PIC16F877 позначення:

- вхідна ємність;- порогова напруга;- струм витоку виводу;- опір з'єднання;- перемикач засувки;- конденсатор засувки.

Після того, як буде обраний один з декількох аналогових вхідних каналів, але перш ніж буде проводитися перетворення, має пройти певний час. Для знаходження даного часу скористаєтеся Рівнянням 1. Це рівняння дає результат з помилкою в 1 / 2 LSb (2048 кроків АЦП). Помилка в 1 / 2 LSb, це максимальна похибка, що дозволяє функціонувати модулю АЦП з необхідною точністю.

= Час затримки підсилювача + Час заряду конденсатора CHOLD + Температурний коефіцієнт = TAMP + TC + TCOFF = 2мкс + TC + [ (Температура - 25 °C) (0. 05мкс / °C)]= - CHOLD (RIC + RSS + RS) Ln (1 / 2047)= - 120пФ (1кОм + 7ком + 10кОм) Ln (0. 0004885)= 16. 47мкс

= 2мкс + 16. 47мкс + [ (50 °C - 25 °C) (0. 05мкс / °C)]= 19. 72мкс

Після того, як перетворення завершено, необхідно програмно забезпечити затримку не менше 2. 0TAD, перш ніж почнете наступне перетворення. Протягом цього часу конденсатор CHOLD не підключений до вибраного вхідному каналу АЦП. Типове значення часу TAD RC генератора АЦП одно 4мкс, може варіюватися від 2мкс до 6мкс.

З наведених тимчасових характеристик випливає, що:

. Параметри АЦП дозволяють проводити вимірювання приблизно 50000 разів в секунду, тобто набагато частіше, ніж необхідно.

. При частоті пульсації освітленості в 300 Гц час одного періоду пульсації становить приблизно 3,3 мс, і при часу заряду конденсатора CHOLD = 16,47 мкс ефект усереднення при вимірі зводиться до мінімуму і може не враховуватися.

Для зберігання результатів вимірювань потрібно блок енергонезалежної перезаписуваної пам'яті (ЕПП). Мікроконтролер PIC16F877 володіє блоком пам'яті EEPROM в 256 байт. Для зберігання одного результату буде потрібно 3 байти:

байта - значення освітленості (0 - 1000лк) + 1 байт - коефіцієнт пульсації (0-100 %)

Таким чином, вбудованого блоку EEPROM вистачить на 85 вимірювань і у використанні додаткового блоку немає необхідності.

Одним з основних елементів схеми є фоточутливий елемент. Враховуючи специфіку експлуатаційних умов, а також виходячи з функціональних вимог до розроблябчого пристрою, обраний первинний перетворювач освітленості (ППО). Для поставленої задачі найбільш підходить фотодіод ФД - 24К.

Мал. 9: ФД-24К

Характеристики ФД - 24К:

• Матеріал напівпровідника: кремній

• Гранична робоча освітленість: 1100

• Гранична короткочасна освітленість: 11000

• Максимум спектральної характеристики при T = 20 ° ± 5 ° C: 0, 75 - 0, 85 мкм

• Власна постійна часу: 10-5 с

• Максимальний темновой струм при 25 ° С: 2, 5 * 10-6 А

• Напруга шуму: 0, 61 * 10-6 В / Гц

• Інтегральна (спектральна) чутливість: 6 мА / лм

• Порогова чутливість: 5 * 10-8лм/Гц1/2

• Електрична міцність ізоляції висновків: 180 В

• Опір ізоляції: 100 мОм

• Ємність: 600 пФ

• Гарантійне напрацювання: 4000 год

• Гарантійний термін: 10 років

• Інтенсивність відмов: 5 * 10-5/час

• фоточутливий майданчик: 78, 5 мм2

• Температурний діапазон: -60. . . +75 ° С

Велика площа робочої поверхні робить фотодіод дуже чутливим в порівнянні зі стандартними фотодіодами. У технічній характеристиці токовая чутливість наведена без урахування ефективної площі фотодіода, а просто дана залежність фотоструму від потрапляє на фотодіод світлового потоку. Щоб порахувати залежність фотоструму від освітленості, вираженої в люксах, необхідно наведену величину помножити на площу фотодіода, або 6000 * 78 / 10-6, що в результаті дає 0, 468 мкА / лк.

Власна постійна часу даного фотодіода складає 10-5 с, що дає можливість виробляти цикли вимірювань освітленості з необхідною частотою, заявленої у вимогах до розробляємого пристрою.

Функціональна вимірювальна схема з використанням фотодіода і операційних підсилювачів показана на мал. 10.

Мал. 10: Вимірювальна схема на основі операційного підсилювача

Різниця напруг на входах диференціального підсилювача завжди близька до нуля, отже, фотодіод працює в режимі короткого замикання. При цьому вхідний струм підсилювача також має дуже малу величину, що визначається високим вхідним опором, а струм через резистор зворотного зв'язку дорівнює за величиною току фотодіода, але протилежний за напрямком.

Вихідна напруга в такому випадку буде визначатися як

= - R1 * I,

де R1 - опір резистора в ланцюзі зворотного зв'язку, - фотоструму, формований фотодиодом.

При однополярному живленні від +5 В потрібно враховувати, що операційні підсилювачі, використовуються у схемі, повинні працювати коректно. Для даної схеми були вибрані операційні підсилювачі фірми Microchip MCP6001. Темновой ток фотодіод дорівнює нулю, але при нульовому вхідному сигналі при однополярному харчуванні обраний операційний підсилювач не може сформувати вихідна напруга нижче 25 мВ. Тому в схему було введено зміщення вхідного сигналу операційного підсилювача, реалізоване шляхом подачі на неінвертуючий вхід позитивного потенціалу. Отже, темновой струм в схемі перевищує значення 25 мВ і таким чином ліквідується «сліпа » зона вимірювань. Отримане зміщення зрівнюється відніманням величини цього зміщення з результатів перетворень, вироблених в АЦП, програмно в мікроконтролері.

Для відображення інформації про вимірювання був обраний знакогенеріруючий дисплей 4х20 LM044L на основі контролера HD44780. Контролер має 2 виводу живлення (GND, +5 В) один висновок - регулятор контрастності, 3 керуючих виводу і 8 - вивідну шину даних. Вбудований знакогенератор також підтримує кирилицю.

Для живлення компонентів схеми вирішено використовувати одну гальванічну батарею 9 В. Оскільки всі елементи схеми живляться від напруги в +5 В (в т.ч. на вході АЦП UREF + повинно бути рівно 5 В, інакше вимірювання не будуть коректні), у схемі необхідно також використовувати перетворювач напруги і джерело опорного напруги в +5 В. як джерело опорного напруги обраний елемент TL431. Даний елемент є стабілітроном з регульованим двома зовнішніми резисторами вихідним значенням напруги від +2, 4 до 36 В.

.1 Призначення контактів використовуваних в пристрої мікросхем

:ML044L:

F877:

:


Висновок

Під час розробки курсової роботи на тему: «Пристрій контролю потоку сонячної радіації для потреб сонячних електростанцій» я навчився розраховувати параметри елементів, вивчив стандарти підготовки креслень за ДСТУ, ознайомився з принципом роботи люксметрів різних типів.

Завдання бакалаврської роботи полягає в розробці структурної і принципової схем пристрою, що дозволяє провести вимірювання освітленості у встановлених межах. Даний пристрій має блок індикації, тому може давати повну картину про рівень сонячної радіації. Розглянуті аналоги не мають вбудованого мікроконтролера і не можуть гарантувати швидкість роботи приладу.

Пристрій контролю рівня сонячної радіації (освітленості), який пропонується, по параметрам відповідає технічному завданню.

Розроблюваний макет відповідає наступним вимогам:

• Вимірювання рівня освітленості у видимій області спектра

• Представлення результатів вимірювань оператору за допомогою цифрового дисплея

• Інтерфейс взаємодії оператора з пристроєм, що дозволяє:

проводити вимірювання і контроль

зберігати результат останнього виміру

переглядати результати минулих вимірів

проводити очищення пам'яті

• Автономність

• Ремонтопридатність

• Безпека

Список використаної літератури

1. Полякова Л.С. , Кашарин Д.В. «Метеорология и климатология. Суммарная солнечная радиация. Фотосинтетически активная радиация».

. Сердюк « Фізика солнечних елементов».

. Васюра А.С. - «Елементи та пристрої системи управління автоматики».

5.      СНиП 23-05-95: «Естественное и искусственное освещение»

.        Тришенков М.А. , Фример А.И. , «Фотоэлектрические полупроводниковые приборы с р-n-переходами, в сборнике: Полупроводниковые приборы и их применение» 1971.

.        ГОСТ 24940-96: «Здания и сооружения, Методы измерения освещенности».

8.      Умаров Г.Я. , Ершов А.А. «Солнечная энергетика».

Похожие работы на - Пристрій контролю потоку сонячної радіації для потреб сонячних електростанцій

 

Не нашли материал для своей работы?
Поможем написать уникальную работу
Без плагиата!
Без нейросетей!