Телескопический механизм опрокидывания кузова

  • Вид работы:
    Контрольная работа
  • Предмет:
    Транспорт, грузоперевозки
  • Язык:
    Русский
    ,
    Формат файла:
    MS Word
    2,62 Мб
  • Опубликовано:
    2014-08-17
Вы можете узнать стоимость помощи в написании студенческой работы.
Помощь в написании работы, которую точно примут!

Телескопический механизм опрокидывания кузова

Министерство образования и науки, молодёжи и спорта Украины

Запорожский национальный технический университет

Кафедра "Автомобили"








Контрольная работа

по дисциплине:

"Специализированный подвижной состав"

на тему: "Телескопический механизм опрокидывания кузова"


Выполнил ст. гр. Т - 110

Стукало Т.В.

Принял Слюсаров А.С.





2013

Содержание

Введение

. Назначение и условия эксплуатации специализированного транспортного средства

. Предъявляемые требования

. Особенности конструкции

. Проектный расчёт опрокидывающего устройства

Заключение

Перечень ссылок

грузоподъемность самосвал гидроподъемник опрокидывающий

Введение

Самым важным направлением технического прогресса на автомобильном транспорте является создание специализированных автотранспортных средств, которые обеспечивают комплексную механизацию погрузо-разгрузочных работ, усовершенствование конструкций крупногабаритных автопоездов-контейнеровозов как для внутренних, так и международных перевозок. Для разных отраслей народного хозяйства страны необходимы новые высокоэффективные специализированные автомобили, максимально приспособлены для перевозок определённых видов грузов и к конкретным условиям эксплуатации.

Вместе с тем ускорение научно-технического прогресса и расширения номенклатуры грузов, которые перевозятся, постоянно требует решения новых технических заданий по усовершенствованию и созданию новой специализированной автомобильной техники. Потому приведённый в индивидуальном задании материал носит основоположный характер и должен содействовать формированию творческого мышления будущих инженеров и рассматриваться с учётом динамики научно-технического прогресса.

. Назначение и условия эксплуатации специализированного транспортного средства

Автомобиль-самосвал - это специализированный грузовой автомобиль, предназначенный для перевозки различных грузов и их выгрузки с помощью опрокидывающегося кузова.

Автомобили-самосвалы и самосвальные автопоезда в нашей стране составляют около 1/4 находящихся в эксплуатации грузовых автомобилей, а их суммарная грузоподъемность - около 1/3 грузоподъемности всех эксплуатирующихся грузовых автомобилей. Наиболее распространенными являются автомобили-самосвалы средней и большой грузоподъемности 3,5... 12 т.

Автомобили-самосвалы и самосвальные автопоезда классифицируют:

) по эксплуатационному назначению (строительные, сельскохозяйственные, карьерные, узкоспециализированные);

) по направлению разгрузки кузова (с разгрузкой назад; на боковые стороны, назад и на боковые стороны, назад или на боковые стороны с предварительным подъемом вверх, с бункерной разгрузкой кузова через люк в днище);

) по принципу действия системы разгружения (с принудительным опрокидыванием кузова, с принудительной выгрузкой груза, саморазгружающиеся);

) по типу кузова (универсальные, ковшовые).

Карьерные самосвалы используются на открытых горных разработках в качестве одного из основных звеньев комплексного технологического процесса выемки породы и добычи полезных ископаемых в горнорудной промышленности (черной и цветной металлургии, угольной промышленности) при транспортировке породы в отвалы, а полезных ископаемых - к местам их переработки или накопления.

Дорожные условия эксплуатации самосвалов значительно отличаются от дорожных условий эксплуатации автомобилей общего назначения. Строительные самосвалы эксплуатируются в разнообразных дорожных условиях. Частое изменение объектов строительства, мест загрузки и разгрузки затрудняет создание хороших дорожных условий на подъездных участках.

В строительных карьерах различают следующие типы дорог:

) основные, которые пролегают от карьеров к дробильным или щебеночным заводам. По техническому состоянию они могут быть отнесены к III-IV категориям;

) забойные, пролегающие непосредственно в карьерах от основных дорог к погрузочным средствам. Техническое состояние этих дорог хуже, чем основных;

) отвальные, соединяющие отвалы земли или породы с местами вскрышных работ. Забойные и отвальные дороги могут быть отнесены к дорогам IV и V технических категорий.


. Предъявляемые требования

К автомобилям-самосвалам, применяемым в строительстве, предъявляются следующие основные требования. Их грузоподъемность и объем кузова должны устанавливаться исходя из условий совместной эффективной работы с экскаватором. В связи с тяжелыми дорожными условиями и стесненностью погрузочно-разгрузочных площадок максимальная грузоподъемность самосвалов не должна превышать 20 т. Динамический фактор на первой передаче должен обеспечивать надежное преодоление подъемов при выезде из котлованов. Для облегчения маневрирования в стесненных условиях предъявляются повышенные требования к параметрам компактности. Конструкция кузова автомобилей-самосвалов, предназначенных для строительных растворов, не должна допускать их расплескивания. Кузова самосвалов, предназначенных для перевозки вязких, прилипающих к кузову грузов, при необходимости должны оборудоваться пневматическими и электрическими вибраторами. Эффективным средством является облицовка внутренней поверхности кузова такими материалами, к которым вязкие грузы не прилипают.

Двигатели самосвалов должны иметь усиленную систему фильтрации воздуха, поступающего в цилиндры двигателя; должна быть оборудована вентиляционной установкой и установкой для фильтрации поступающего воздуха кабина водителя.

Самосвал должен обладать достаточной устойчивостью при разгрузке. Устойчивость определяется коэффициентом запаса устойчивости. Этот коэффициент напрямую зависит от угловой жесткости шасси самосвала.

3. Особенноси конструкции

Опрокидывающие устройства предназначаются для наклона кузовов самосвалов с целью их разгрузки. Наибольшее распространение получили автомобили-самосвалы с принудительным подъемом кузова при помощи гидравлических подъемных механизмов. Это объясняется преимуществом гидравлических подъемных механизмов перед другими (механическими, пневматическими, электромеханическими, электрогидравлическими). Гидравлические подъемные механизмы наиболее надежны, так как предохраняют трущиеся детали от изнашивания при их соприкосновении с маслом. При этом длительность подъема кузова опрокидывающими устройствами с гидравлическими подъемными механизмами минимальная и составляет 15...20 с. Достоинством таких механизмов является и то, что они легко монтируются на различных автотранспортных средствах - автомобилях, прицепах и полуприцепах.

В зависимости от места расположения на шасси подъемные механизмы опрокидывающихся устройств делятся на две группы (рис. 3.1): а) подъемники, расположенные перед кузовом (переднее расположение); б) подъемники, расположенные под кузовом (нижнее расположение).

а - перед кузовом; б - под кузовом.

Рисунок 3.1 - Расположение подъемников опрокидывающих устройств автомобилей-самосвалов.

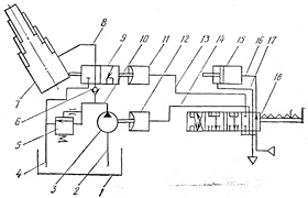
Коробка отбора мощности - одноступенчатая, она крепится к картеру коробки передач. Привод к ней осуществляется от шестерни отбора мощности промежуточного вала коробки передач. Масляным насос гидроподъемника крепится к передней крышке цилиндра, а привод к нему осуществляется от коробки отбора мощности с помощью карданной передачи. Принципиальная схема опрокидывающего устройства автомобиля-самосвала с гидроподъемником телескопического типа показана на рис. 3.2

Механизм подъема кузова автомобиля-самосвала состоит из коробки отбора мощности, масляного насоса, телескопического гидроцилиндра, клапана управления, пневмораспредели-тельного крана и бака для рабочей жидкости. Привод насоса осуществляется от двигателя автомобиля с помощью коробки отбора мощности.

1 - масляный бак; 2 - всасывающая магистраль; 3 - масляный насос; 4 - сливная магистраль; 5 - предохранительный клапан; 6 - обратный клапан; 7 - гидроцилиндр; 8,10 - напорные магистрали; 9 - клапан управления; 11, 12 - пневматические камеры одностороннего действия; 13,14,16,17 - пневматические линии управления; 15 - пневматический цилиндр управления запором заднего борта; 18 - кран пневмораспределительный.

Рисунок 3.2 - Принципиальная схема опрокидывающего устройства автомобиля-самосвала с гидроподъемниками телескопического типа.

Механизмом подъема кузова производится его подъем, опускание, остановка в любом промежуточном положении, автоматическое ограничение угла подъема кузова, встряхивание его в конце подъема для лучшего ссыпания груза и автоматическое ограничение подъема кузова при перегрузке автомобиля. Управление данным механизмом осуществляется с помощью пневмораспределительного крана, рукоятка которого расположена в кабине автомобиля на панели приборов.

Пневматическое управление механизмом подъема кузова и запорами заднего борта, осуществляемое с рабочего места водителя, обеспечивает легкость управления автомобилем при разгрузке и не требует выхода водителя из кабины для закрытия вручную запоров заднего борта.

Коробка отбора мощности (рис. 3.3) - одноступенчатая, крепится к картеру коробки передач с правой стороны.

Включение и выключение коробки отбора мощности производится с помощью пневматической камеры 15. В случае подачи воздуха из пневматической системы автомобиля в рабочую полость пневматической камеры диафрагмой сжимается возвратная пружина и шток перемещается в крайнее левое положение. При этом вилкой включения ведомой шестерни, установленной на резьбовом конце штока, вводятся в зацепление ведомая и промежуточная шестерни коробки.

При выпуске воздуха из пневматической камеры с помощью возвратной пружины диафрагма и шток с вилкой возвращаются в крайнее правое положение. Ведомая шестерня выходит из зацепления с промежуточной шестерней и перестает вращаться.

1, 3 - шестерня соответственно промежуточная и ведомая; 2 - картер; 4 - вилка; 5 - болт стопорный; 6 - шайба замковая; 7 - ось; 8 - подшипник шариковый; 9, 14 - крышки; 10 - подшипник роликовый; 11 - стакан; 12 - пружина; 13 - гайка; 15 - пневмокамера; 16 - диафрагма; 17 - шайба; 18 - шайба упорная; 19, 23, 25 - прокладки; 20 - винт; 21 - кольцо уплотнительное; 22 - шток; 24 - вал.

Рисунок 3.3 - Коробка отбора мощности.

Гидроцилиндр механизма подъема кузова закреплен на раме автомобиля с помощью опоры-люльки, благодаря которой гидроцилиндр имеет возможность самоустанавливаться даже при значительных перекосах рамы и кузова автомобиля.

Верхняя опора цилиндра в месте присоединения его к кузову имеет вид шарнира, что исключает возможность какого-либо защемления звеньев телескопического гидроцилиндра при подъеме или опускании кузова.

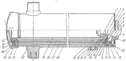
Гидроцилиндр механизма подъема кузова состоит из корпуса 26 и размещенных в нем трех выдвижных звеньев 27-29.

 

1 - пробка; 2 - переходник; 3, 6, 13 - направляющие верхние; 4, 7, 12 - грязесъемники; 5, 8, 11 - кольца стопорные; 9 - головка шаровая; 10 - гайка; 14, 17, 21 - шайбы; 15, 18, 22 - кольца; 16, 19, 24 - втулки; 20, 23, 25, 32, 34, 36 - кольца упорные; 26 - корпус; 27-29 - труба; 30 - хомут нижней опоры; 31, 33, 35 - полукольца; 37 - днище.

Рисунок 3.5 - Гидроцилиндр.

 

Выдвижные звенья направляются верхними 3, 6, 13 и нижними полукольцами 31, 32, 35, а ограничение их хода - упорными кольцами круглого сечения 20, 23, 25, 34, 36, Таким образом, верхние направляющие кольца разгружены от осевых усилий.

Наружные поверхности выдвижных звеньев цилиндра подвергаются поверхностной закалке, покрываются твердым хромом и полируются, чем достигается высокая износостойкость их и уплотнений. При необходимости верхние и нижние направляющие звеньев могут быть легко заменены.

1, 2 - гайки; 3 - крышка; 4 - корпус пневмокамеры; 5 - диафрагма; 6 - прокладка; 7 - винт; 8 - кольцо уплотнительное; 9 - шарик предохранительного устройства; 10 - опора шарика; 11, 12 - пружины; 13 - крышка; 14 - болт; 15 - кольцо уплотнительное; 16 - седло; 17 - золотник; 18 - кольцо уплотнительное золотника; 19 - пробка регулировочная; 20 - корпус; 21 - клапан; 22 - шайба; 23 - тросик; 24 - болт регулировочный.

Рисунок 3.6 - Клапан управления.

Клапан управления (рис. 3.6) служит для опускания кузова, ограничения угла его подъема, остановкн в промежуточном положении и встряхивания кузова в конце подъема. В клапане предусмотрено устройство, предохраняющее механизм подъема кузова от перегрузки.

Клапан управления устроен следующим образом. В чугунном корпусе 20 расположен клапан 21 с встроенным в него предохранительным устройством. В крышке 13 корпуса размещено седло /о, к которому клапан прижимается пружиной 12. Клапан 21 уплотнен двумя резиновыми кольцами 8, между которыми имеется дренажное отверстие Б. К торцу корпуса 20 винтами 7 закреплен корпус 4 пневматической камеры, с помощью которой осуществляется дистанционное управление клапаном из кабины водителя. В гайке / закреплен тросик 23, связывающий клапан с цилиндром гидроподъемника. Болтом 24 регулируется длина тросика.

Через отверстие А в корпусе клапан соединен с нагнетательной магистралью. К резьбовому отверстию В в крышке присоединена сливная магистраль. Через отверстие Г в корпусе 4 производится впуск воздуха. При закрытом положении клапана нагнетательная и сливная магистрали разобщены. В закрытом положении клапан поджимается к седлу 16 усилием возвратной пружины 12, а при подъеме кузова - дополнительно избыточным давлением масла.

Открывание клапана происходит при натяжении тросика 23 или воздействии сжатого воздуха на диафрагму 5 пневмокамеры.

В конструкции клапана предусмотрено специальное предохранительное устройство, состоящее из шарикового клапана 9 с опорой 10, удерживаемого в закрытом положении пружиной 11, и золотника 17, уплотняемого кольцом 18. С помощью пробки 19 на заводе производится регулировка натяжения пружины, обеспечивающей открывание клапана при заданном давлении в системе.

В случае перегрузки самосвала давление в системе превысит допускаемое, предохранительный клапан откроется, пропустит масло под золотник 17, вследствие чего откроется клапан 21 и подъем кузова на полный угол не произойдет.

Пневмоцилиндр управлення запорами заднего борта устанавливается на самосвал с универсальным кузовом, снабженным открывающимся задним бортом. Он состоит из корпуса, двух крышек (передней и задней) и поршня со штоком.

Цилиндр крепится шарнирно к поперечине под кузовом, его шток соединен рычагом с валом запоров борта. В крышках цилиндра имеются отверстия для подачи воздуха по одну или другую сторону поршня.

Масляный бак представляет сварной резервуар цилиндрической формы с горловиной для заливки масла и отверстием для слива масла из системы.

Заливная горловина закрывается резьбовой крышкой, в которой имеется отверстие, служащее для сообщения бака с атмосферой. Для предохранения от попадания через это отверстие внутрь бака грязи и пыли под крышкой устанавливается войлочная прокладка. Сливное отверстие закрывается пробкой с конической резьбой.

Забор масла из бака производится через вваренный в корпус патрубок, а слив его из сливной магистрали - через отверстие в крышке фильтра. Фильтр служит для очистки масла от посторонних примесей и металлических частиц, попадающих в масло при изнашивании деталей, особенно в период их приработки.

Фильтрация масла происходит при его прохождении через чечевицеобраз-ные сетчатые элементы. При чрезмерном загрязнении элементов давление на сливе возрастает, вследствие чего

открывается клапан и масло сливается в бак, минуя фильтр. Для замера уровня масла в баке служит указатель уровня. Уровень масла должен быть между нижней и верхней метками измерителя.

. Проектный расчет опрокидывающего устройства

На автопоезде-самосвале применяем телескопический подъемник, который имеет переднее расположение и показан на рис. 3.1 а. Вверху он закреплен на шарнире к кузову, а снизу, тоже на шарнирах, к раме полуприцепа. Привод к нему осуществляется через гибкие трубопроводы, которые дадут возможность обеспечивать необходимый поворот полуприцепа относительно тягача.

Масса перевозимого груза Gгр=20т; угол опрокидывания β=40°; масса кузова Gкуз=1т. Габаритные размеры автопоезда показаны на рис. 4.3.

Находим усилие в гидроподъемнике:

Рисунок 4.1 - Расчетная схема сил и моментов.

Рисунок 4.2 - Расчетная схема размеров при полностью поднятом кузове.


Исходные размеры:

d= 750 мм

c= 1500 мм

b= 1200 мм

h= 400 мм

L= 4400 мм

 

 

 

 

 

 

 

-В конце подьёма кузова:

L1под=мм

L2под=мм

G=Gгр·cosβ+Gкуз=22000·9.81·cos(60)+5000* 9,81=157415H

- при угле опрокидывания β=0° (начало подъема кузова)

2под=L=4400мм

L1под==1265мм

G=Gгр=22000·9,81+49050=264870Н

Рисунок 4.3 - Размерная схема самосвала.

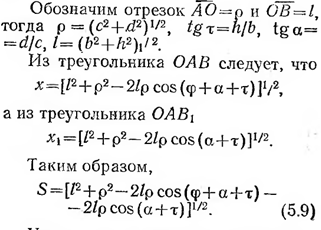
Уравнение моментов относительно точки О2 (рис 4.1) :

 

Сила на штоке в начале поднятия кузова:

Сила на штоке в конце поднятия кузова (при условии, что груз прилип и не выгрузился):

 

С изменением угла подъема кузова β изменяются угол наклона

цилиндров α и плечи действия сил. В результате для каждого угла подъема кузова усилия на штоках и давление в цилиндрах подъемника будут различны.

Сила Q на штоке телескопического гидроцилиндра по мере подъема кузова падает. Давление в цилиндре меняется по более сложному закону. В начале подъема давление меньше и снижается по мере выдвижения всех подвижных секций. По мере остановки внешних секций давление сначала возрастает скачкообразно (из-за меньшей площади), затем опять начинает снижаться. Последней выдвигается секция, имеющая наименьший диаметр.

Это иллюстрирует рис. 4.4.

Рисунок 4.4 - Изменение силы на штоке F гидроцилиндра и давления P масла в нем в зависимости от угла подъема кузова.

Схема к расчету гидроцилиндра представлена на рис. 4.5.

Диаметр меньшего выдвижного звена

 

где p=13МПа - рабочее давление в гидросистеме.

Толщина стенки

 

где σ=180МПа - допускаемое напряжение на стенках гидроцилиндра

 

Радиальный зазор

e=3,5мм

Рисунок 4.5 - Схема к расчету основных размеров деталей гидроподъемника телескопического типа

Диаметры следующих выдвежных звеньев

 

 

 

 

Максимальный объем гидроподъемника

 

Где z - число звеньев; Ai - рабочая площадь, м2; Si - рабочий ход, м.

Рабочий ход гидроцилиндра это отношение высоты, на которую он поднимает кузов к число звеньев.

Высота, на которую поднимает гидроподъемник

Рабочий ход гидроцилиндра

 

Рабочие площади цилиндров

 

 

 

 

Обьём гидроцилиндра:

 

Теоретическая объемная подача насоса

 

где η - объемный КПД насоса (принимается η=0,9); t - продолжительность подъема кузова (обычно принимается 15…20с)

 

Мощность, потребляемая масляным насосом

 

где p - давление масла при выходе из насоса, КПа;  - маханический КПД коробки отбора мощности и масляного насоса.

 

Проверочный расчёт на прочность:

Прочность труб цилиндров гидроподьёмника определяют по напряжению в его стенках от фил внутреннего давления жидкости по формуле:


 

 

Заключение

В ходе работы было рассчитано опрокидывающее устройство телескопического типа.

Угол опрокидывания кузова в 60° обеспечит выгрузку любого груза. Полное время работы гидроцилиндра опрокидывающего устройства составляет 18 секунд. Вместимость масляного бака должна превышать вместимость гидросистемы в полтора раза для компенсации утечек жидкости. Вместимость гидросистемы не рассчитывалась.

Перечень ссылок

1. Автомобили. Специализированный подвижной состав. Под ред. Высоцького М.С. и Гришкевича А.И. - Минск: Высшая школа,1989. - 240 с.

. Бурков І.С. Специализированный подвижной состав автомобильного транспорта. - М.: Транспорт, 1979. - 296 с.

. Якобашвили А.М., Олитський В.С., Цеханович А.Л. Специализированный подвижной состав для грузовых автомобильных перевозок. - М.: Транспорт, 1968. - 222 с.

. Павлов В.О., Муханов С.О. Транспортные прицепы и полуприцепы. - М.: Воениздат, 1981. - 191 с.

Похожие работы на - Телескопический механизм опрокидывания кузова

 

Не нашли материал для своей работы?
Поможем написать уникальную работу
Без плагиата!
Без нейросетей!