Особенности диагностика подвески ВАЗ 2115
Министерство образования и науки
Российской Федерации
Федеральное и бюджетное
образовательное учреждение
Высшего профессионального образование
«Камская государственная
инженерно-экономическая академия»
Курсовая работа
по дисциплине: Системы, технологии и
организация услуг в автомобильном сервисе
Выполнил:ст.гр.4325 Анваров Л.М
Проверил: доцент Цыбунов Э.Н.
Набережные Челны 2011 г.
Оглавление
Введение
. Особенности конструкции и работы подвески
.1 Особенности работы подвески
.2 Особенности работы передней подвески ВАЗ 2115
.3 Особенности конструкции передней подвески
.4 Особенности конструкции задней подвески
. Особенности диагностика подвески Ваз 2115
.1 Диагностика передней подвески
.2 Проверка и регулировка углов установки колес
.3 Диагностика задней подвески
.4 Возможные неисправности подвески автомобиля
.5 Оборудование и расчет площади участка
. Совершенствование работ по диагностированию
Заключение
Список литературы
Введение
Подвеска транспортных машин - система механизмов и деталей соединения
опорных элементов (колёс, катков, лыж) с корпусом машины, предназначенная для
снижения динамических нагрузок и обеспечения равномерного распределения их на
опорные элементы при движении, служащая также для повышения тяговых качеств
машины. Различают жёсткие, полужёсткие и мягкие. При жёсткой подвеске,
применяемой на гусеничных подъёмных кранах, экскаваторах, торфяных комбайнах и
т.п. машинах, транспортная скорость которых не превышает 3-4 км/ч, оси опорных
катков крепятся непосредственно к остову без каких-либо промежуточных подвижных
элементов. При полужёсткой подвеске, устанавливаемой на большинстве типов
тракторов, опорные катки смонтированы на специальных рамах (гусеничных
тележках), которые обычно соединены с остовом сзади шарнирно, спереди - упругим
элементом (например, рессорой) либо через упругие элементы спереди и сзади.
Мягкая подвеска (эластичная, упругая), которой оборудуют автомобили и др.
быстроходные машины, а также некоторые тракторы, имеет большой запас
потенциальной энергии, т. е. большой ход и достаточно большую жёсткость.
Автомобильная подвеска по конструкции бывает зависимой и
независимой. В зависимой подвеска жёсткая балка (передняя ось, картер заднего
моста) связывает упругие элементы с колёсами. В независимой подвеска имеется
специальный направляющий аппарат (качающиеся рычаги, стойки) для каждого
упругого элемента, связывающего подвешенную часть автомобиля с колесом. Поэтому
правое и левое колёса одной оси имеют самостоятельные вертикальные перемещения.
1. Особенности конструкции и работы подвески
.1 Особенности работы подвески
подвеска автомобиль
неисправность
Работа подвески основывается на преобразовании энергии удара при наезде
на неровность в перемещение упругого элемента подвески, вследствие чего сила
удара, что передаётся на кузов, уменьшается и плавность хода возрастает.
Подвеска автомобиля обеспечивает упругую связь рамы или кузова с мостами и
колёсами, плавность хода, устойчивость и проходимость автомобиля. Плавность
определяет комфортность езды. Устойчивость определяет способность
противодействовать заносам и опрокидыванию, т.е. безопасность. Проходимость
определяет способность преодолевать различные препятствия. Заметим, что здесь
не обходится без компромиссов. Поскольку эти требования весьма противоречивы. Например,
мягкое подрессоривание иногда ухудшает устойчивость автомобиля. И наоборот
повышение жесткости ухудшает комфортность езды, уменьшает ресурс. И так далее.
Подвеска состоит из трех основных частей : упругого элемента, направляющего
устройства и гасительного элемента.
Как упругий элемент у подвески используются металлические листовые
элементы, цилиндрические пружины, торсионы (стержни, которые работают на
кручение). Не металлические пружинные элементы обеспечивают пружинные свойства
подвески за счет упругости резины, сжатого воздуха или жидкости; они менее
распространенны, чем металлические. Иногда в подвесках используются
комбинированные пружинные элементы, которые складываются из металлических и
неметаллических элементов.
Направляющее устройство подвески передает толкающие, тормозные и боковые
усилия от колес на раму или корпус автомобиля. В случае пружинной подвески
направляющим устройством служат грузы и штанги подвески. В рессорной подвеске
сама листовая рессора передает продольные и боковые усилия, благодаря чему
конструкция подвески упрощается.
Гасительный элемент подвески предназначен для гашения колебаний кузова и
колес в случае наезда на препятствия и называется амортизатором. На автомобилях
используются жидкостные амортизаторы. Принцип их действия заключается в
преобразовании энергии колебания за счет трения жидкости в тепловую энергию с
последующим ее рассеиванием. Подвески обычно классифицируются по их кинематике
и по упругому элементу. Кинематические подвески разделяются на два основных типа:
зависимые и независимые. По упругому элементу пружинные, где в качестве
упругого элемента используются витая пружина, рессорные, торсионные и даже
гидравлические и пневматические.
.2 Особенности работы передней подвески ВАЗ 2115
Передняя подвеска независимая, телескопическая, с гидравлическими
амортизаторными стойками, с винтовыми цилиндрическими пружинами, нижними
поперечными рычагами с растяжками и стабилизатором поперечной устойчивости.
Независимая подвеска представляет собой сложную систему рычагов. Одним
концом рычаги, посредством резино-металлических шарниров, крепятся к раме или
кузову. На другом конце при помощи шаровых опор крепятся колесные ступицы.
Главная передача жестко крепится к раме при помощи специальной балки. Привод на
колеса осуществляется через полуоси со шрусами. В качестве пружинящих элементов
применяются торсионы или пружины.
Подвеска полузависимого типа, представляет собой балку, по краям которой
находятся колесные ступицы. В данном случае балка способна закручиваться вокруг
своей оси, тем самым несколько снижая зависимость левого и правого колес. В
качестве пружинящих элементов применяются рессоры или пружины.
Независимая подвеска имеет ряд преимуществ при скоростной езде. Малая
неподрессоренная масса, по сравнению с зависимой подвеской (главная передача
закреплена на раме, легче детали крепления.)
При наезде на препятствие, колесо движется строго вертикально, всегда
сохраняя перпендикулярность дороге. Положение одного колеса не влияет на
положение другого.
Все это обеспечивает лучший контакт колеса с дорогой, лучшую
управляемость и более мягкий ход. Но на этом преимущества заканчиваются.
Недостатки независимой подвески на бездорожье, гораздо существеннее.
Ход подвески сильно ограничивается длиной рычагов и предельным углом
наклона шрусов. Резиновые пыльники шрусов рвутся о ветки, изнашиваются об
грязь. (В зависимой подвеске шрус спрятан в металлическую сферу.)
Шаровые опоры, являясь шарниром трения, имеют гораздо меньший ресурс и
прочность чем подшипники шкворней. Обычно не предусмотрена возможность
дополнительной смазки шаровых опор и шрусов независимых подвесок. В зависимой
подвеске имеются отверстия для шприцовки поворотных кулаков, что позволяет
обновлять смазку шрусов и подшипников шкворней.
Из этого следует, что зависимая подвеска имеет неоспоримые преимущества
по надежности, прочности и ресурсу, а независимая имеет лучшие скоростные
параметры, но имеет более сложную конструкцию и незащищена.
.3 Особенности конструкции передней подвески
Передняя подвеска (Рис.1) Ваз 2115 независимая, телескопическая, с
гидравлическими амортизаторными стойками, с винтовыми цилиндрическими
пружинами, нижними поперечными рычагами с растяжками и стабилизатором
поперечной устойчивости.
Рис.1 Передняя подвеска в сборе:
- верхняя опора телескопической стойки; 2 - верхняя опорная чашка; 3 -
буфер хода сжатия ; 4 - опора буфера сжатия; 5 - пружина подвески; 6 - нижняя
опорная чашка ; 7 - шаровой шарнир рулевой тяги; 8 - поворотный кулак; 9 -
телескопическая стойка; 10 - эксцентриковая шайба; 11 - регулировочный болт; 12
- кронштейн стойки; 13 - поворотный кулак; 14 - кожух переднего тормоза; 15 -
тормозной диск ; 16 - стопорное кольцо; 17 - гайка ступицы колеса; 18 -
шлицевой хвостовик корпуса шарнира привода колеса; 19 - направляющий штифт; 20
- подшипник ступицы колеса; 21 - шаровой шарнир; 22 - рычаг подвески; 23 -
регулировочные шайбы; 24 - стойка стабилизатора; 25 - штанга стабилизатора; 26
- подушка штанги стабилизатора; 27 - кронштейн крепления штанги стабилизатора;
28 - кронштейн кузова для крепления рычага подвески; 29 - растяжка рычага
подвески; 30 - кронштейн крепления растяжки; 31 - защитный чехол шарового
пальца; 32 - подшипник шарового пальца; 33 - шаровой палец; 34 - корпус
шарового пальца; 35 - шток стойки подвески; 36 - наружный корпус верхней опоры;
37 - внутренний корпус верхней опоры; 38 - подшипник верхней опоры; 39 -
резиновый элемент верхней опоры; 40 - ограничитель хода верхней опоры; 41 -
защитный колпак верхней опоры; В - зона для контроля шарнира подвески
Основным элементом подвески является телескопическая, гидравлическая
амортизаторная стойка 9 , нижняя часть которой соединяется с поворотным кулаком
13 двумя болтами. Верхний болт 11, проходящий через овальное отверстие
кронштейна стойки, имеет эксцентриковый поясок и эксцентриковую шайбу 10. При
повороте верхнего болта изменяется развал передних колес.
На телескопической стойке установлены: витая цилиндрическая пружина 5,
пенополиуретановый буфер 3 хода сжатия, а также верхняя опора 1 стойки в сборе
с подшипником 38.
Верхняя опора крепится тремя самоконтрящимися гайками к стойке брызговика
кузова. За счет своей эластичности опора обеспечивает "качание"
стойки при ходах подвески и гасит высокочастотные вибрации. Вмонтированный в
нее подшипник дает возможность стойке поворачиваться вместе с управляемыми
колесами. В корпусе стойки смонтированы детали телескопического гидравлического
амортизатора, показанного на.
В верхней части цилиндра установлен гидравлический буфер хода отдачи,
состоящий из плунжера 15 и пружины 16. Он ограничивает перемещение штока при
ходе отдачи.
Нижняя часть поворотного кулака 13 соединяется шаровым шарниром 21 с
поперечным рычагом 22 подвески. Тормозные и тяговые силы воспринимаются
продольными растяжками 29, которые через резинометаллические шарниры
соединяются с поперечными рычагами 22 и с кронштейнами 30. В местах соединения
растяжки с рычагом и кронштейном устанавливаются регулировочные шайбы 23,
которыми регулируется угол продольного наклона оси поворота.
Рис.2 Телескопическая стойка:
- корпус клапана сжатия; 2 - диски клапана сжатия; 3 - дроссельный диск
клапана сжатия; 4 - тарелка клапана сжатия; 5 - пружина клапана сжатия; 6 -
обойма клапана сжатия; 7 - гайка клапана отдачи; 8 - пружина клапана отдачи; 9
- тарелка клапана отдачи; 10 - диск клапана отдачи; 11 - дроссельный диск
клапана отдачи; 12 - поршень; 13 - тарелка перепускного клапана; 14 - пружина
перепускного клапана; 15 - плунжер; 16 - пружина плунжера; 17 - направляющая втулка
штока с фторопластовым слоем; 18 - обойма направляющей втулки; 19 -
уплотнительное кольцо корпуса стойки; 20 - сальник штока; 21 - обойма сальника;
22 - прокладка защитного кольца штока; 23 - защитное кольцо штока; 24 - гайка
корпуса стойки; 25 - опора буфера сжатия; 26 - шток; 27 - чашка пружины; 28 -
поворотный рычаг; 29 - ограничительная втулка штока; 30 - корпус стойки; 31 -
цилиндр; 32 - сливная трубка
В поворотном кулаке крепится двухрядный радиально-упорный подшипник 20
закрытого типа, на внутренних кольцах которого установлена с натягом ступица
колеса. Подшипник затягивается гайкой 17 на хвостовике 18 корпуса наружного
шарнира привода колес и не регулируется. Все гайки крепления передних и задних
ступиц колес одинаковые и имеют правую резьбу.
Стабилизатор поперечной устойчивости представляет собой штангу 25, колена
которой через стоки 24 с резиновыми и резинометаллическими шарнирами соединены
с поперечными рычагами 22 подвески. Средняя (торсионная) часть штанги крепится
к кузову кронштейнами 27 через резиновые подушки.
.4 Особенности конструкции задней подвески
Балка задней подвески состоит из двух продольных рычагов 13 и соединителя
12, которые сварены между собой через усилители.
Рис.3 Детали задней подвески
1 - резинометаллический шарнир; 2 - кронштейн крепления рычага подвески;
3 - кожух амортизатора; 4 - буфер хода сжатия; 5 - крышка кожуха; 6 - опорная
шайба; 7 - подушка амортизатора; 8 - распорная втулка; 9 - амортизатор; 10 -
изолирующая прокладка; 11 - пружина задней подвески; 12 - соединитель рычагов;
13 - рычаг балки задней подвески; 14 - кронштейн крепления амортизатора; 15 -
фланец; 16 - втулка рычага
Балка задней подвески состоит из двух продольных рычагов 13 и соединителя
12, которые сварены между собой через усилители.
Рис.4 Подвеска правого заднего колеса
- рычаг подвески; 2 - резинометаллический шарнир; 3 - кронштейн крепления
рычага подвески; 4 - соединитель рычагов; 5 - амортизатор
В задней части к рычагам подвески приварены кронштейны 14 с проушинами
для крепления амортизаторов, а также фланцы 15, к которым крепятся болтами оси
задних колес вместе со щитами тормозных механизмов колес. Спереди рычаги
подвески имеют приварные втулки 16, в которые запрессованы резинометаллические
шарниры 1. Через шарниры проходят болты, соединяющие рычаги подвески со
штампованно-сварными кронштейнами 3(рис.4), которые крепятся к лонжеронам
кузова приварными болтами.
Рис.5 Детали задней подвески
- резинометаллический шарнир; 2 - кронштейн крепления рычага подвески; 3
- кожух амортизатора; 4 - буфер хода сжатия; 5 - крышка кожуха; 6 - опорная
шайба; 7 - подушка амортизатора; 8 - распорная втулка; 9 - амортизатор; 10 -
изолирующая прокладка; 11 - пружина задней подвески; 12 - соединитель рычагов;
13 - рычаг балки задней подвески; 14 - кронштейн крепления амортизатора; 15 -
фланец; 16 - втулка рычага
Пружины 11 подвески опираются одним концом на чашку амортизатора 9,
другим, через изолирующую резиновую прокладку 10 в опору, приваренную к
внутренней арке кузова.
Амортизатор задней подвески гидравлический, телескопический,
двухстороннего действия. Он крепится болтом 9 к кронштейну продольного рычага
подвески. Верхнее крепление амортизатора штырьевое: шток крепится к верхней
опоре 5 пружины подвески через резиновые подушки и опорную шайбу 3.
Рис.6 Крепление амортизатора:
- защитный кожух; 2 - буфер хода сжатия; 3 - опорная шайба; 4 -
изолирующая прокладка пружины; 5 - верхняя опорная чашка пружины подвески; 6 -
подушки крепления штока амортизатора; 7 - нижняя опорная чашка пружины; 8 -
амортизатор; 9 - болт крепления амортизатора; 10 - болт крепления оси ступицы
колеса; 11 - тормозной барабан; 12 - подшипник ступицы; 13 - ступица колеса; 14
- ось; 15 - гайка; 16 - стопорное кольцо; 17 - установочный штифт; В - точка
для ориентации амортизатора
Рис.7 Детали амортизатора задней подвески:
- гайка клапана отдачи; 2 - пружина клапана отдачи; 3 - тарелка клапана
отдачи; 4 - шайба; 5 - диски клапана отдачи; 6 - дроссельный диск клапана
отдачи; 7 - поршень; 8 - кольцо поршня; 9 - тарелка перепускного клапана; 10 -
пружина перепускного клапана; 11 - ограничительная тарелка; 12 - дистанционная
втулка; 13 - резервуар; 14 - шток; 15 - опора буфера сжатия; 16 - гайка; 17 -
обойма сальника; 18 - защитное кольцо штока; 19 - сальник; 20 - уплотнительное
кольцо резервуара; 21 - направляющая втулка штока; 22 - цилиндр; 23 - обойма
клапана сжатия; 24 - пружина впускного клапана; 25 - тарелка клапана сжатия; 26
- дроссельный диск клапана сжатия; 27 - диски клапана сжатия; 28 - корпус
клапана сжатия; 29 - резинометаллический шарнир
В ступице 13 установлен двухрядный радиально-упорный подшипник 12,
подобный подшипнику ступицы переднего колеса, но меньшей размерности. В отличие
от ступицы переднего колеса, где внутреннее кольцо подшипника устанавливается
на ступицу с гарантированным натягом, подшипник 12 на оси 14 имеет переходную
посадку.
2. Особенности диагностика подвески Ваз 2115
.1 Диагностика передней подвески
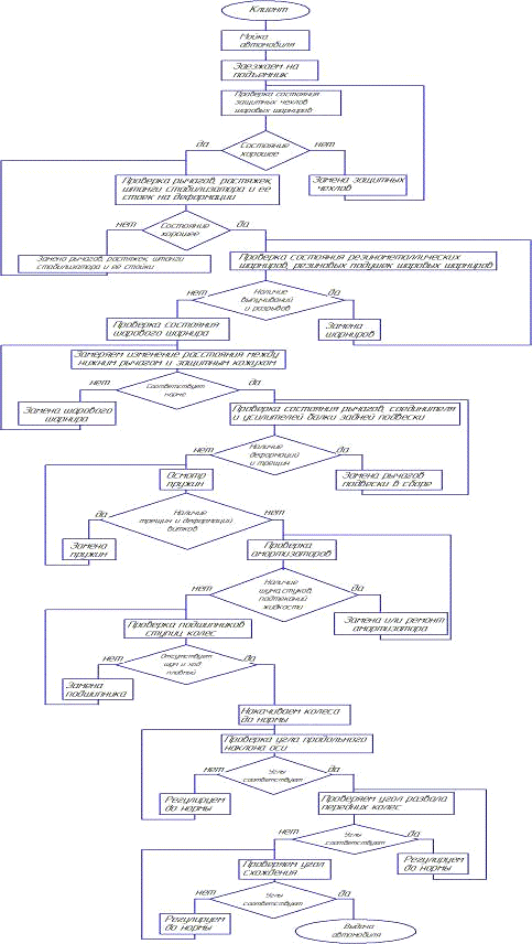
Технологический процесс диагностика подвески (схема 2.1) начинается с
мойки автомобиля и заезда автомобиля на участок диагностирования автомобиля.
При каждом техническом обслуживании, а также при ремонте следует
обязательно проверять состояние защитных чехлов шаровых шарниров подвески,
обращая особое внимание на отсутствие механических повреждений чехлов.
Выясните, нет ли на деталях подвески трещин или следов задевания о
дорожные препятствия или кузов, деформаций поперечных рычагов, растяжек, штанги
стабилизатора и ее стоек и деталей передка кузова в местах крепления узлов и
деталей подвески. Деформация деталей подвески и прежде всего растяжек и деталей
передка кузова нарушает углы установки колес и приводит к невозможности их
регулировки.
Проверьте состояние резинометаллических шарниров, резиновых подушек,
шаровых шарниров подвески, а также состояние верхних опор телескопических стоек
подвески.
Резинометаллические шарниры, резиновые подушки и верхние опоры
телескопических стоек подлежат замене при разрывах и одностороннем
"выпучивании" резины и при подрезании их торцевых поверхностей.
Для проверки состояния шарового шарнира подвески снимите колесо и
замерьте расстояние между нижним рычагом 22 и защитным кожухом 14 в зоне В Если
при покачивании подвески это расстояние меняется более чем на 0,8 мм, шаровой
шарнир замените.
2.2 Проверка и регулировка углов установки колес
Проверка и регулировка углов установки колес выполняется на специальных
стендах согласно инструкции на стенд.
Проверка углов установки колес обязательна, если проводится замена или
ремонт деталей подвески, которые могут повлечь за собой изменение углов
установки колес.
У нового обкатанного автомобиля в снаряженном состоянии и с полезной
нагрузкой 3136 Н (320 кгс) [4 человека и 392 Н (40 кгс) груза в багажнике],
углы установки колес должны иметь следующие значения:
Таблица 1. Углы установки колес.
Параметры
Значение
Развал
°±30’ (30’±30’)
Схождение
(0±1) мм [(1,5±1) мм]
Угол продольного наклона оси
°30’±30’ (20’±30’)
Угол поперечного наклона оси
°04’
Перед регулировкой углов установки колес проверьте:
давление воздуха в шинах;
радиальное и осевое биение дисков колес: оно не должно превышать для
осевого - 1 мм, для радиального - 0,7 мм;
свободный ход рулевого колеса;
свободный ход (люфт) в подшипниках ступиц передних колес;
техническое состояние деталей и узлов подвески (отсутствие деформаций,
разрушения и износа резинометаллических шарниров, недопустимой осадки верхней
опоры стойки подвески).
Замеченные неисправности устраните.
После установки автомобиля на стенд, непосредственно перед контролем
углов, "прожмите" подвеску автомобиля, прикладывая 2-3 раза усилие в
392-490 Н (40-50 кгс), направленное сверху вниз, сначала на задний бампер, а
потом - на передний. При этом колеса автомобиля должны распологаться
параллельно продольной оси автомобиля.
При проверке и регулировке углов установки колес сначала проверяйте и
регулируйте угол продольного наклона оси поворота, затем угол развала колес и в
последнюю очередь - схождение колес.
Угол продольного наклона оси поворота
Если величина угла не соответствует данным, приведенным выше, измените
количество регулировочных шайб 23(Рис.1), установленных на обоих концах
растяжек 29 подвески. Для увеличения угла продольного наклона оси поворота
уменьшите количество шайб на растяжке в передней или задней ее части.
И, наоборот, для уменьшения угла добавьте количество шайб, но только в
задней части растяжки, так как спереди это выполнить не всегда возможно из-за
короткой резьбовой части растяжки.
При изменении количества шайб на растяжке следите за тем, чтобы фаски на
шайбах были обращены в сторону упорного торца растяжки. Это же правило
соблюдайте при установке внутренней упорной шайбы резинометаллического шарнира,
когда полностью удалены регулировочные шайбы. При несоблюдении этих требований
возможно ослабление затяжки гаек крепления растяжек.
Количество регулировочных шайб на растяжке не должно быть более двух штук
спереди, четырех - сзади.
Для того, чтобы не изменилось положение растяжки 29 относительно рычага
22 подвески при регулировке продольного наклона оси поворота, пользуйтесь
специальным приспособлением, которое фиксирует растяжку относительно рычага, то
есть не допускает поворачивание растяжки от воздействия усилий при
заворачивании гайки крепления растяжки к рычагу. Это требование необходимо
соблюдать, чтобы не допустить преждевременного износа резинометаллического
шарнира и резиновой подушки, на которые опираются концы растяжки.
При установке или изъятии одной регулировочной шайбы угол продольного
наклона оси поворота изменяется приблизительно на 19’.
Угол развала передних колес
Если угол развала отличается от нормы, то отрегулируйте его. Для этого
ослабьте гайки верхнего и нижнего болтов и, поворачивая верхний регулировочный
болт 11, установите необходимый угол развала колес. По окончании регулировки
затяните гайки моментом 88,2 Н ·м (9 кгс ·м).
Схождение передних колес
Рис.8 Рулевое управление:
- шаровый шарнир наконечника рулевой тяги; 2 - поворотный рычаг; 3 -
наконечник рулевой тяги; 4 - контргайка; 5 - тяга; 6, 11 - внутренние
наконечники рулевых тяг; 7 - палец шарового шарнира; 8 - защитный колпачок; 9 -
вкладыш шарового пальца; 10 - болты крепления рулевых тяг к рейке; 12 - скоба
крепления рулевого механизма; 13 - опора рулевого механизма; 14 -
соединительная пластина; 15 - защитный чехол; 16 - стопорная пластина; 17 -
картер рулевого механизма; 18 - стяжной болт; 19 - соединительная эластичная
муфта; 20 - рейка; 21 - опорная втулка рейки; 22 - демпфирующее кольцо; 23 -
резинометаллический шарнир; 24 - облицовочный кожух (верхняя часть); 25 -
рулевое колесо; 26 - рычаг регулировки положения рулевой колонки; 27 -
кронштейн крепления вала рулевого управления; 28 - облицовочный кожух (нижняя
часть); 29 - промежуточный вал рулевого управления; 30 - защитный колпачок; А -
поверхность корпуса шарового шарнира; В - поверхность поворотного рычага
Если величина схождения не соответствует норме, ослабьте гайки 4 и,
вращая тяги 5, установите необходимое схождение. Затем убедитесь, что плоскость
С шарового шарнира 2 параллельна плоскости D опорной поверхности поворотного
рычага 3, после чего затяните гайки 4 моментом 121-150 Н ·м (12,3-15 кгс ·м).
.3 Диагностика задней подвески
Перед проверкой все детали тщательно промойте. Резиновые детали при мойке
защищайте от действия растворителей.
Рычаги подвески. Проверьте состояние рычагов подвески, соединителя и
усилителей балки подвески. Если будут обнаружены трещины или деформации
указанных элементов балки, замените рычаги подвески в сборе. Проведение
сварочных и рихтовочных работ не разрешается, так как это может повлечь за
собой нарушение углов установки колес. Приспособлением проверьте, не
деформированы ли рычаги подвески.
Убедитесь, что резьбовые отверстия во фланцах рычагов не повреждены и
находятся в хорошем состоянии. В противном случае выправьте резьбу, а при
невозможности - замените рычаги подвески.
Проверьте состояние резинометаллических шарниров рычагов подвески. Их
следует заменять:
при разрывах и одностороннем "выпучивании" резины;
при подрезании и износе резины по наружному торцу шарнира.
Пружины. Осмотрите пружины. Если будут обнаружены трещины или деформация
витков, замените пружину новой.
Проверьте осадку пружины, для чего трехкратно прожмите пружину до
соприкосновения витков. Затем приложите к пружине нагрузку 2892 Н (295 кгс).
Длина пружины "Н" (рис. 4.25) под указанной нагрузкой должна быть
не менее 233 (213)* мм. Если пружина с желтой маркировкой (класс А) имеет
длину менее 240 (220)* мм, смените ее маркировку на зеленую (класс В).
Сжатие пружины проводите по оси пружины, а опорные поверхности должны
соответствовать поверхностям опорных чашек амортизаторов и кузова.
Проверьте состояние резиновых опорных прокладок пружин, при необходимости
замените их новыми.
Амортизаторы и детали их крепления. Оценить состояние и работоспособность
амортизаторов можно следующим образом:
убедитесь в хорошем состоянии резиновых втулок нижних проушин
амортизаторов; при необходимости замените их;
проверьте состояние резиновых подушек 6(Рис.6) крепления штока; замените
их, если они разрушены или повреждены;
проверьте состояние буфера 2 хода сжатия и защитного кожуха 1 штока. Если
кожух поврежден и не обеспечивает защиту штока от прямого попадания грязи,
замените его. Буфер хода сжатия заменяйте при его разрушении или повреждении.
Ступицы колес, подшипники. Проверьте состояние резьбовых отверстий под
болты крепления дисков колес, посадку грязеотражательного кольца.
Проворачивайте ступицу в обоих направлениях, качение при этом должно быть
плавным.
Поврежденные или изношенные подшипники замените, используя для их
выпрессовки оправку А. 74186, а для запрессовки - 67.7853.9574.
.4 Возможные неисправности подвески автомобиля
В процессе эксплуатации в подвеске автомобиля могут возникнуть
неисправности, связанные с износом и поломками деталей. Техническое состояние
ходовой части может быть оценено по отклонениям размеров деталей от
обеспечиваемых при сборке на заводе и допустимым износам к зазорам в основных
сопряженных деталях, а также по состоянию рабочих поверхностей деталей
подвески.
Большая часть неисправностей подвески автомобиля возникает либо
неожиданно, например, после езды по плохой дороге или проявляются постепенно, в
течение иногда довольно длительного периода времени. О приближающемся выходе
какой-либо детали из строя и соответственно ремонте ходовой начинают
предупреждать посторонние звуки, исходящие со стороны неисправного механизма.
Шум и стук при движении автомобиля могут быть вызваны:
. Неисправностью амортизаторов;
. Износом резинометаллических шарниров рычагов;
. Износом шаровых шарниров рычагов; 4. Повышенным зазором в подшипниках
колес;
. Деформацией дисков колес.
Увод автомобиля от прямолинейного движения может быть связан с:
. Нарушением углов установки колес передней подвески;
. Неправильным зазором в подшипниках колес передней подвески;
. Деформацией рычагов;
. Неодинаковой упругостью пружин;
. Неполным растормаживанием тормозного механизма колеса.
Частые " пробои" автомобиля говорят о:
. Осадке пружин подвески;
. Выходе из строя амортизаторов. Неравномерный износ протектора шин
возникает из-за:
. Больших износов шарниров и втулок подвески;
. Неравномерного торможения колес;
. Отказа амортизаторов;
. Нарушения угла развала колес.
Подтекание жидкости из амортизаторов ходовой происходит в результате:
. Износа или разрушения сальника штока;
. Попадания на уплотнительные кромки сальника посторонних механических
частиц;
. Забоины, риски, задиры на штоке;
. Чрезмерное количество жидкости в амортизаторе.
Недостаточное сопротивление амортизатора при ходе сжатия обычно вызвано:
. Негерметичностью клапана сжатия;
. Недостаточным количеством жидкости из-за утечки;
. Износом направляющей втулки и штока;
. Загрязнением жидкости механическими примесями;
. Износом или разрушением дисков клапана сжатия.
Схема 2.1 Технологический процесс диагностики подвески ВАЗ-2115
Стуки и скрипы амортизаторов подвески свидетельствуют о:
. Износе резиновых втулок в проушинах;
. Деформации кожуха в результате удара;
. Недостаточном количестве жидкости из-за утечки;
. Ослабления гаек крепления амортизаторов;
. Поломке деталей амортизаторов.
Для увеличения срока службы, надёжности работы и, в первую очередь, для
обеспечения безопасности рекомендуется своевременно проводить диагностику и
ремонт износившихся узлов и деталей подвески автомобиля. Диагностика ходовой
части автомобиля включает в себя:
. Проверку состояния амортизаторов, пружин, опорных чашек;
. Проверку отсутствия люфтов в шаровых опорах, рулевых наконечниках,
шрусах;
. Проверку состояния сайлентблоков и других узлов ходовой части
автомобиля;
. Проверку подшипников ступиц.
.5 Оборудование и расчет площади участка
Для определения необходимой площади под участок диагностики подвески
автомобиля ВАЗ 2115 необходимо в первую очередь составить таблицу требуемого
оборудования, в которой важно указать наименование оборудования, занимаемую им
площадь и количество, если используется больше одного экземпляра.
Таблица 2
|
№ п/п
|
Наименование оборудования
|
Модель
|
Кол-во
|
Площадь
|
Общая площадь
|
|
1
|
2
|
3
|
4
|
5
|
6
|
|
1
|
Подъемник
|
Oma-526b
|
1
|
13.68
|
13.68
|
Камеры
|
Hanter
|
2
|
0.07
|
0.14
|
|
3
|
Компрессор
|
Remeza cb4
|
1
|
0.28
|
0.28
|
|
4
|
Тележка с инструментами
|
BETA-C17L
|
1
|
0.32
|
0.32
|
|
5
|
Cтол с компьютером
|
BETA-C133
|
1
|
0.3
|
0.3
|
|
6
|
Мишени
|
Hanter
|
4
|
0.07
|
0.28
|
Площадь участка под оборудование рассчитывается по формуле:
Sуч=Kпр*(S1+S2+…+Sn), (1)
где

-
площадь оборудования,
Kпр - коэффициент плотности расстановки оборудования (Kпр
=3-7
).
Sуч=3*(13,68+0,14+0,28+0,32+0,3+0,28)=45м2.
3. Совершенствование работ по диагностированию
Под совершенствованием техпроцесса понимают преобразование существующего
технологического процесса, это делают для экономии времени как для владельца
автомобиля, так и для работников, а так же для более качественного ремонта с
внедрение современного оборудования.
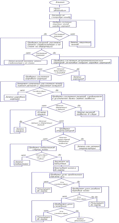
Для совершенствования технологического процесса мы убрали смотровую канаву
и выполняем все диагностические работы на подъемнике. Таким образом мы
уменьшили время диагностика автомобиля, сэкономив время на перемещении
автомобиля от смотровой канавы на подъемник. Также уменьшили площадь участка
диагностирования, убрав смотровую канаву.

Схема 3.1 Усовершенствованный технологический процесс диагностика
подвески ВАЗ-2115
Рисунок 9. Участок диагностирования подвески
Заключение
Основными устройствами, защищающими автомобиль от динамических
воздействий дороги и сводящими колебания и вибрации к приемлемому уровню,
является подвеска, поэтому для безопасного вождения автомобилем требуется,
чтобы подвеска была исправна. Подвеска автомобиля состоит из нескольких частей
и служит для комфортного перемещение по дорогам и бездорожью, как вас, так и
вашего автомобиля. Подвеска колес автомобиля необходима для гашения колебаний и
смягчения неровностей, передаваемых от дорожного полотна на кузов автомобиля.
Благодаря подвеске, кузов, совершая различные колебания во всех плоскостях,
позволяет чувствовать себя комфортно в салоне автомобиля.
Автомобильная подвеска по конструкции бывает зависимой и независимой. В
зависимой подвеска жёсткая балка (передняя ось, картер заднего моста) связывает
упругие элементы с колёсами. В независимой подвеска имеется специальный
направляющий аппарат (качающиеся рычаги, стойки) для каждого упругого элемента,
связывающего подвешенную часть автомобиля с колесом. Поэтому правое и левое
колёса одной оси имеют самостоятельные вертикальные перемещения.
Диагностика автомобиля позволяет определить место поломки , а затем
устранить неисправность.
В данной работе был составлен технологический процесс диагностики
подвески автомобиля Ваз-2114, после чего мы усовершенствовали технологический
процесс убрав смотровую канаву, что привело к экономии нашего времени на
перегонке автомобиля. Также мы определили требуемое для диагностики
оборудование и рассчитали площадь участка диагностирования. Площадь участка
равняется 45 кв.м.
Список литературы
. Игнатов А.П., Новокшонов К.В., Пятков К.Б. «Устройство
и эксплуатация» - Ярославль: изд. «Третий Рим», 1996 г.
. Роговцев В.П., Пузанков А.Г., Олдфильд В.Д. «Устройство
и эксплуатация автотранспортных средств» - Москва: «Просвещение», 2000 г.
3. Шестопалов С.К. «Устройство и техническое
обслуживание, и ремонт легковых автомобилей» - Москва: изд. Центр «Академия»,
2000 г.
. Автомобили ВАЗ 2115 и их модификации/ руководство
по ремонту и техническому обслуживанию - «Издателький Дом Третий Рим», 2004. -
200с.
5. Web сайт http://www.2114.ru