Средства радиоконтроля
Введение
поле детектор приемник
В настоящее время на рынке существует множество видов и типов закладных
устройств и средств их обнаружения и локализации.
Рис. 1. Классификация средств обнаружения и
локализации закладных устройств
Средства радиоконтроля помещения предназначены для
обнаружения закладных устройств, излучающих радиоволны во время их поиска. Для
обнаружения не излучающих при поиске закладок - дистанционно управляемых и
передающих сигналы по проводам применяются средства, реагирующие не на
радиоизлучения, а на иные демаскирующие признаки закладок. Наконец, средства
подавления закладных устройств обеспечивают энергетическое скрытие их сигналов,
нарушение работоспособности закладок или их физическое разрушение.
Учитывая, что радиоизлучающие закладки преобладают на
рынке закладных устройств, существуют разнообразные средства радиоконтроля
обследуемых помещений: от простейших индикаторов электромагнитного поля до
сложных автоматизированных комплексов.
Рис. 2. Классификация средств обнаружения излучений
закладных устройств
Простейшими и наиболее дешевыми обнаружителями
радиоизлучений закладных устройств являются обнаружители электромагнитных
полей. Наиболее простые из них - индикаторы поля, которые световым или звуковым
сигналом информируют оператора о наличии в месте расположения антенны
индикатора электромагнитного поля с напряженностью выше фоновой. Более сложные
из них - частотомеры обеспечивают, кроме того, измерение частоты колебаний
поля. Но чувствительность обнаружителей поля мала, поэтому с их помощью можно
обнаруживать поля радиозакладок в непосредственной близости от источника
излучения.
1.
Индикатор поля. Принцип работы
Индикатор поля представляет собой широкополосный
приемник прямого усиления (в простейшем случае- детекторный) с телескопической
штыревой антенной.
В настоящее время основными техническими средствами,
предназначенными для выявления радиоэфирных специальных технических средств
(СТО) несанкционированного съема информации (НСИ) являются:
· индикаторы (детекторы)
электромагнитного поля (ЭМП);
· скоростные приемники «ближней зоны»;
· универсальные поисковые приборы;
· автоматизированные многоканальные
комплексы радиомониторинга.
Принцип действия данных приборов основан на
широкополосном детектировании сигнала в контролируемом помещении. Наиболее
распространенный диапазон: 50-3000 МГц (самые совершенные образцы, до 8 ГГц).
Дальность обнаружения - от 0,3 до 3 м. (зависит от: электромагнитного фона в
помещении и мощности передатчика СТС НПИ). Основной принцип обнаружения -
амплитудный. Основные способы идентификации - индикатор уровня, частотомер, (у
наиболее совершенных моделей - идентификация известных цифровых сигналов).
Дополнительные возможности: ведение электронного протокола «тревог». Возможные
виды индикации: световая звуковая, ЖКИ, (реже вибросигнал). Контроль производит
лицо, осуществляющее режимное мероприятие. Ценовой диапазон детекторов ЭМП: от
150 до 800 долларов США. Более детально остановимся на принципах
функционирования этих приборов.
Простейший индикатор поля состоит из антенны,
широкополосного усилителя и индикатора уровня сигнала (рис. 1). Рабочий
диапазон частот такого индикатора определен полосой пропускания широкополосного
усилителя. Поскольку в индикаторе поля отсутствуют входные цепи селекции
сигналов, то он не способен сканировать частотный диапазон, и реагирует на
появление сигналов радиозакладных устройств (ЗУ) практически мгновенно,
независимо от частоты передачи. Но за счет того, что полоса пропускания
индикатора поля обычно составляет несколько ГГц, чувствительность таких
приборов составляет несколько мВ, от 1 до 10, в связи с чем, дальность
обнаружения ЗУ невысока и на практике составляет единицы метров («ближняя
зона») и сильно зависит от рабочей частоты и мощности ЗУ. В основном, это
свойство индикаторов поля и определило порядок проведения поисковых
мероприятий.
ШУ - широкополосный усилитель
ПУ - пороговое устройство
УИ - устройство индикации
АТТ - аттенюатор
Шкала - устройство индикации уровня
Д - демодулятор
УНЧ - НЧ усилитель
Freq - частотомер
Рис.3. Блок-схема индикатора электромагнитных излучений.
Принцип обнаружения ЗУ при помощи индикатора поля
основан на выявлении факта превышения уровня электромагнитного поля в точке
приема, обусловленного появлением радиосигнала ЗУ. Превышение уровня
регистрируется относительно некого заранее установленного уровня (порога
чувствительности, далее порог). Порог выбирается вручную, в некоторых моделях
индикаторов поля автоматически (SТ-006,
SТ-007). Выбор порога одна из самых
важных задач при подготовке к поисковым мероприятиям и в основном от его выбора
зависит эффективность поиска. Порог выбирают таким образом, чтобы прибор не
реагировал на естественный уровень излучения (фон), который обусловлен
излучением офисных и других удаленных электронных устройств. Причем уровень
порога должен практически совпадать с уровнем фона, в этом случае прибор будет
находиться на грани срабатывания и обладать максимальной обнаружительной
способностью. То есть при таком уровне порога прибор адаптирован к
существующему электромагнитному фону. Дальнейшее уменьшение или увеличение
порога вызовет либо ложные срабатывания индикатора поля, либо приведет к
«загрублению» чувствительности и уменьшению дальности обнаружения.
Таким образом, эффективность индикаторов поля сильно
зависит от помеховой обстановки в конкретном месте поиска. Для уменьшения этой
зависимости в некоторых моделях ИП используются режекторные или полосовые
фильтры (АПП-7). Первые в значительной степени уменьшают уровень помех от
известных источников (как правило, передатчиков телевещания) и настроены на
наиболее мощные из них. Вторые сужают частотный диапазон поиска, чем уменьшают
мощность помех на входе прибора. Обычно применяется несколько полосовых
фильтров, каждый из которых настроен на свой диапазон частот. Вместе они
перекрывают диапазон частот индикатора поля. При поиске, в зависимости от
загрузки проверяемого диапазона, фильтры могут использоваться выборочно.
В более дорогих и сложных индикаторах поля имеется
режим акустической завязки и реализована возможность определения частоты
источника радиоизлучения. Эти возможности в меньшей степени влияют на
эффективность поиска и в основном предназначены для дополнительной
идентификации источника радиосигнала с целью определения: опасный/ неопасный.
Режим частотомера позволяет измерять значение несущей
частоты радиосигнала, уровень которого значительно превышает уровень фона. Это
дает возможность первично идентифицировать передатчик по значению несущей
частоты. Режим частотомера полезен, когда известно значение несущей частоты ЗУ
и стоит задача конечной локализации передатчика опасного сигнала. Например, при
использовании автоматизированных комплексов радиоконтроля поиск и идентификация
могут проводиться автоматически. При этом несущая частота ЗУ будет определена
комплексом, а локализацию удобней осуществлять при помощи индикаторов поля,
имеющих режим частотомера (SТ-007, АПП-7, РИЧ-3, Оберег).
В последнее время, все больше появляется моделей
способных идентифицировать известные стандарты цифровой связи такие как: GSM, DЕСТ, Bluetooth, протоколы типа Wireless LAN (SТ-006,
SТ-007, РИЧ-3, Оберег). С появлением
ЗУ использующих высокотехнологичные протоколы передачи информации это особенно
актуально.
Режим акустозавязки позволяет на слух оценить
демодулированный сигнал с выхода широкополосного усилителя индикатора поля.
Суть акустической "завязки" состоит в следующем. При подаче
продетектированного и усиленного сигнала на громкоговоритель между ним и
микрофоном закладки образуется положительная обратная акустическая связь. При
приближении индикатора поля к закладке на близкое расстояние возникает режим
самовозбуждения низкочастотного усилителя индикатора, аналогичный режиму
самовозбуждения в обычных системах звукоусиления, когда микрофон близко
подносят к звуковым колонкам. При этом появляется характерный акустический
сигнал, похожий на свист, информирующий оператора о наличии вблизи индикатора
поля акустической закладки. Чем выше громкость сигнала громкоговорителя, тем на
большем расстоянии от закладки наблюдается режим самовозбуждения усилителя. С
уменьшением громкости это расстояние уменьшается.
К тому же, если в ЗУ применяется простой способ
модуляции (АМ, FМ), и динамик индикатора поля близко расположен к микрофону ЗУ,
то в большинстве случаев мы услышим характерный свист отрицательной
акустической обратной связи. Режим акустозавязки может применяться и для
простейшего акустического контроля ЗУ, в этом случае, для более эффективного
прослушивания рекомендуется использовать головные телефоны. Однако необходимо
отметить, что у профессиональных радиозакладок с частотной модуляцией сигнала
практически отсутствует паразитная амплитудная модуляция и эффект акустической
«завязки» не наблюдается.
Говоря о способах индикации, индикаторы поля можно
разделить на две группы: поисковые и пороговые. Поисковый индикатор поля
оценивает уровень превышения порога в неких условных единицах. Это позволяет
проводить поиск максимума электромагнитного поля на объекте. Оператор
перемещается по объекту в поисках максимума уровня электромагнитного поля. В
качестве устройства индикации может быть светодиодная сегментная шкала, либо
ЖК-дисплей на котором отображается количественное значение в цифрах, иногда
встречаются стрелочные индикаторы. Оценка уровня незаменима при поиске ЗУ,
т.к., только анализируя изменение уровня электромагнитного поля при перемещении
по помещению можно понять - приближаемся ли мы к источнику радиоизлучения, или
удаляемся. В большинстве моделей современных индикаторов поля применяется
несколько видов индикации. Часто встречается возможность оценки уровня сигнала
по изменяющемуся звуковому тону, или по звуковым щелчкам с изменяющейся
частотой следования.
Пороговый индикатор поля сравнивает текущий уровень
электромагнитного поля с порогом и выдает бинарный ответ: ДА - превышен, НЕТ -
не превышен. Область применения таких индикаторов поля невелика т.к.
осуществлять поиск ЗУ при помощи таких устройств затруднительно. Пороговые ИП
могут применяться в стационарных условиях в качестве сторожевых устройств. При
появлении на объекте любого ЗУ порог будет превышен о чем и просигнализирует
индикатор поля. При этом для контроля больших площадей потребуется применять
несколько индикаторов поля. Некоторые современные модели имеют память и
способны вести протокол событий на объекте с целью дальнейшего анализа.
По своему виду и функциональному назначению,
применяемые индикаторы поля условно можно разделить на три группы:
малогабаритные, поисковые и камуфлированные (рис. 4).
Рис.4. Классификация индикаторов поля
локализация детектор приемник
Малогабаритные МП предназначены для «простого»
контроля электромагнитной обстановки в конкретном месте и, как правило,
выполнены в камуфлированном варианте. Площадь обследования в данном случае
должна быть невелика, или известен потенциальный носитель ЗУ (собеседник или
подозрительный предмет). Такой контроль с использованием вышеуказанных
индикаторов поля не требует особой профессиональной подготовки и может
производиться практически любым «пользователем». Основной функцией
малогабаритных индикаторов поля является включение индикации при превышении
уровнем электромагнитного поля заданного порога. Некоторые малогабаритные
индикаторы поля имеют регулятор чувствительности, с помощью которого
устанавливается порог срабатывания. Такие индикаторы могут применяться для
обнаружения ЗУ ближней зоне (в пределах 1-2 м).
К достоинствам таких индикаторов поля относятся их
малые габариты и вес. Недостатками являются достаточно низкие технические
показатели, а также отсутствие режимов идентификации источника сигнала
(акустозавязки, оценки уровня сигнала, измерения частоты и т.п.) и невысокая
чувствительность. Малогабаритные индикаторы поля могут применяться для «грубой»
локализации источников излучения.
Камуфлированные индикаторы поля предназначены для скрытого
применения. Их основной особенностью является то, что эти приборы выполнены в
виде обычных предметов, которые применяются в повседневной деятельности с
сохранением их основных функциональных возможностей. Использование таких
индикаторов не вызывает подозрения. Они обладают достаточно высокими
техническими характеристиками. Некоторые камуфлированные индикаторы поля имеют
скрытую индикацию («ДИ - К», «Спутник»). Преимуществом камуфлированных
индикаторов поля является скрытность применения, а недостатком является
отсутствие возможности идентифицировать источник сигнала.
Поисковые индикаторы поля предназначены для проведения
поисковых мероприятий. Их применение требует определенного уровня технической
подготовки «пользователя», особенно для современных индикаторов поля, имеющих
достаточно большое количество органов управления и обладающих широкими
техническими возможностями. Поисковые индикаторы поля имеют: режим акустической
завязки, регулятор чувствительности, полосовые фильтры, обладают высокой
чувствительностью, некоторые из них имеют возможность измерения частоты,
позволяют измерять уровень сигнала, находящегося в ближней зоне, имеют
тональную индикацию уровня сигнал и т.д. Таким образом, профессиональные
индикаторы поля обладают наибольшими преимуществами по сравнению с остальными.
Их недостатком является высокая цена. Характеристики основных индикаторов поля
представлены в таблице 1.
Таблица 1. Основные характеристики индикаторов поля
|
Модель
|
Диапазон частот, МГц
|
Акуст. завязка
|
Индикация
|
Примечания
|
|
D006
|
50-1000
|
есть
|
Светодиодная шкала; звук. Отключаемая
|
Сертификат Гостехкомиссии РФ.
|
|
D008
|
50-1500
|
есть
|
Светодиодная шкала, звуковая
|
Совмещен с приемником для проверки проводи, комм, (до 500
В, 0,05-7 МГц).
|
|
SТ007
|
50-2500
|
есть
|
Графический жидкокристаллический
|
Может совмещаться с ПК
|
|
РТ022
|
30-1500
|
есть
|
Стрелочный индик., звуковая
|
Встроенные полосовые и режекторные фильтры.
|
30-1500
|
есть
|
ЖК-дисплей, звук.
|
Аналог РТ022+встроенный частотомер.
|
|
RМ-10
|
80-800
|
нет
|
Световая, звук, отключаемая
|
Скрытого ношения (портмоне).
|
|
ИПФ-6
|
30-2500
|
есть
|
ЖК-дисплей, звук.
|
Полосовые, режекторные фильтры, встроенный частотомер.
|
|
Спутник
|
200-2000
|
нет
|
Звуковая, в и бро индикация
|
Камуфлирован в виде брелка автомобильной сигнализации.
|
|
Ekostate
|
30-3000
|
нет
|
Звуковая.
|
Камуфлирован в авторучке.
|
|
ИЭП
|
60-1500
|
нет
|
Звуковая, световая
|
Выполнен в виде брелка, имеет сторожевой режим.
|
|
R-Finder
|
20-1500
|
нет
|
Звуковая, световая
|
Выполнен в виде брелка.
|
|
ДИ-К
|
60-3000
|
нет
|
Скрытая световая
|
Камуфлированный в настольных часах.
|
Из анализа возможностей индикаторов поля в
представленной таблице можно сделать вывод, что наиболее полно тактические
задачи возможны с применением поисковых индикаторов поля, которые обладают
большим набором технических характеристик, позволяют определять наличие ЗУ в
ближней зоне и локализовать его местонахождение.
2. Примеры
индикаторов поля
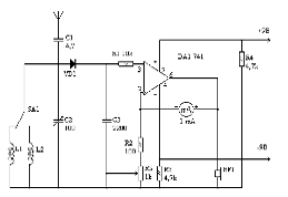
.1 Простой
индикатор поля
Принцип работы:
Сигнал, принятый антенной WA, детектируется диодом
VD1, а выделенный низкочастотный сигнал усиливается микросхемой DA1. Питание
микросхемы однополярное. Коэффициент усиления регулируется переменным резистором
R5. На выходе устройства подключены стрелочный индикатор для визуального
контроля уровня и излучения или головные телефоны для работы в режиме монитора.
Краткие характеристики:
Стрелочная измерительная головка должна быть с током
полного отклонения 1 mA и сопротивлением рамки не менее 1 кОм.
Микросхему желательно использовать с полевыми
транзисторами на входе, такую как К140УД8.
Диод VD1 обязательно германиевый, типа Д 9, ГД 507.
Антенна WA-медный провод длиной 30 см.
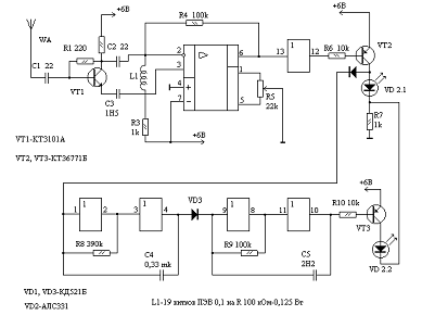
2.2 Индикатор
поля на двух микросхемах
Это устройство предназначено для локального поиска
радиозакладок. Его отличительными особенностями являются простота повторения,
надежность, малые габариты. Недостаток - немного реагирует на посторонние
излучения радиоэфира от телерадиопередающих станций, радиотелефонов.
Принцип работы:
Входной сигнал, наведенный телескопической антенной,
поступает на входной усилитель ВЧ, построенный на транзисторе VT1, и далее,
через фильтр C1, L1, C3 на детектор-компаратор DA1. Порог включения компаратора
устанавливается резистором R5. Сигнал компаратора с выхода 6 через инвертор
DD1.3 и ключ VT2 управляет генератором прямоугольных импульсов на элементах
DD1.4, DD1.5 с частотой 1 Гц, который, в свою очередь, включает генератор
звуковой частоты на DD1.1, DD1.2.
Светодиод VD1-двухцветный. VD1.1 сигнализирует о
включении питания зеленым светом, VD2.2-об обнаружении источника радиоизлучений
красным.
Настройка прибора заключается в выборе ОУ DA1 с
возможно большим коэффициентом усиления. Расстояние, на котором индикатор
должен устойчиво реагировать, имея антенну длиной 30 см, на радиопередатчик
мощностью 1 мВт, должно быть не менее 50 см.
Транзистор КТ3101 можно заменить на КТ371, КТ368 с
коэффициентом усиления не менее 150. Операционный усилитель - К140УД608.
К140УД708. Светодиод АЛС331 можно заменить обычными, типа АЛ307, включив их
вместо VD1.1 и VD1.2. Катушка индуктивности имеет 19 витков, намотанных в ряд
на любом резисторе МЛТ 0,125, проводом ПЭЛ-0,1.
Краткие характеристики:
Рабочая частота
.......................................20-1300 MHz
Чувствительность....................................1
мВ
Пределы локализации.............................0,05-7
м
Напряжение питания..............................4,5-9
В
Ток потребления.....................................8
мА
Тип антенны - телескопическая.
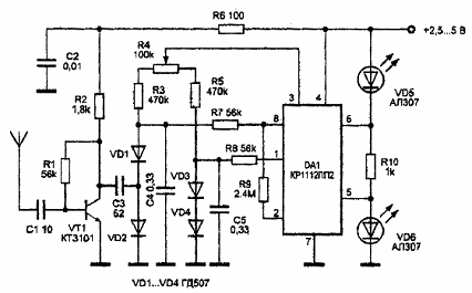
2.3
Малогабаритный детектор поля с индикацией на двух светодиодах
Данная конструкция отличается малыми габаритами, малым
количеством используемых деталей и, вместе с тем, достаточно высокой
чувствительностью. В этом детекторе поля использовано новое схемное решение.
Хорошо известно, что измерение ВЧ напряжений, меньших 0,5 В, затруднено тем,
что уже при переменном напряжении менее 0,2-0,3 В все полупроводниковые диоды
становятся неэффективными. Существует, однако, способ измерения малых
переменных напряжений с использованием сбалансированного диодно-резистивного
моста, позволяющий измерять напряжение менее 20 мВ при равномерной АХЧ до 900
МГц.
Основу данного устройства составляет микросхема DA1
типа КР1112ПП2. Эта микросхема включает в себя устройство определения баланса
электрического моста с индикацией. Микросхема имеет встроенный источник
опорного напряжения.
Принцип работы:
Сигнал, наводимый в антенне, усиливается
широкополосным апериодическим усилителем высокой частоты на транзисторе VT1
типа КТ3101. Усиленное переменное напряжение высокой частоты через конденсатор
С3 поступает в диодно-резистивный мост на диодах VD1-VD4 типа ГД507 и резисторах
R3-R5. От источника опорного напряжения (вывод 3 микросхемы DA1) через
резисторы R3-R5 и диоды VD1-VD4 протекает небольшой (примерно несколько
микроампер) прямой ток, который улучшает условия детектирования и увеличивает
чувствительности детектора. В выпрямлении измеряемого переменного напряжения
участвуют только диоды VD1 и VD2, а два других - VD3, VD4 - образуют соседнее
плечо моста, на котором создается начальное напряжение, балансирующее мост, и
одновременно служат для его термокомпенсации. Все диоды подобраны с возможно
более близкими вольт-амперными характеристиками. Конденсатор С4 отфильтровывает
переменную составляющую выпрямленного напряжения. Резистор R4 служит для точной
балансировки моста. При хорошей балансировке устройство будет реагировать
только на напряжение, являющееся результатом выпрямления измеряемого сигнала.
Выпрямленное напряжение и напряжение, балансирующее мост, через резисторы R7 и
R8 поступают на входы усилителя постоянного тока, расположенного в микросхеме
DA1. В зависимости от состояния баланса моста сигнал индикации поступает на
один из светодиодов VD5 или VD6 - типа АЛ307. Таким образом, при балансе моста
(отсутствие сигнала) включен светодиод VD5, а при наличии сигнала (нарушение
баланса моста) - светодиод VD6.
В качестве диодов VD1-VD4 можно использовать любые высокочастотные диоды.
Светодиоды могут быть любого типа. В качестве источника питания используется
источник постоянного тока напряжением 2,5-5 В.
2.4 Детектор
поля с линейной шкалой из восьми светодиодов, регулировкой чувствительности и
звуковой индикацией
Отличительной особенностью данного детектора поля является: фильтр
высокой частоты на входе, усилитель постоянного тока на двух операционных
усилителях, звуковой генератор, линейная светодиодная шкала и индикатор разряда
батареи. Все это делает данное устройство, несомненно, более простым и удобным
в эксплуатации.
Принцип работы:
Сигнал, принимаемый антенной, поступает на фильтр
высокой частоты на элементах С2, L1, C3, L2, необходимый для подавления
сигналов частотой менее 20 МГц. Это необходимо для уменьшения уровня
низкочастотных сигналов, обычно составляющих фоновое радиоизлучение. С ФВЧ
сигналы частотой более 20 МГц поступают на вход апериодического широкополосного
усилителя высокой частоты, собранного на транзисторе VT1 типа КТ3101. С
нагрузки усилителя - резистора R2 - напряжение высокой частоты через
конденсатор С5 поступает на диоды VD1, VD2 типа ГД507, входящие в состав
резистивно-диодного моста. Для балансировки моста используется резистор R4..
Продетектированное низкочастотное напряжение,
сглаженное конденсатором С6, поступает на усилитель постоянного тока,
выполненный на двух операционных усилителях DA1.1 и DA1.2, входящих в состав
микросхемы К1401УД1. С выхода элемента DA1.1 постоянное напряжение поступает на
генератор звуковой частоты, выполненный на операционном усилителе DA1.3.
Частота генератора зависит от уровня постоянного напряжения на неинвертирующем
входе элемента DA1.3, которое, в свою очередь, зависит от уровня входного
сигнала. Таким образом, чем больше уровень входного сигнала, тем выше частота
генератора звуковой частоты. С выхода генератора звуковой сигнал поступает на
базу транзистора VT4 типа КТ315, в коллекторную цепь которого включен
пьезокерамический преобразователь ZQ1 типа ЗП-1.
Микросхемы DA2 и DA3 типа К1401УД1 составляют основу
линейной шкалы. Операционные усилители, входящие в состав этих микросхем,
включены по схеме компараторов напряжения. На неинвертирующие входы этих
компараторов поступает опорное напряжение с линейки резисторов R14-R21. Другие
входы компараторов соединены вместе, на них поступает постоянное напряжение с
выхода усилителя постоянного тока DA1.2. При изменении этого напряжения от 0 до
максимального значения происходит переключение компараторов, на выходе которых
включены светодиоды VD5-VD14, образующие линейную светоизлучающую шкалу. Чем
выше уровень сигнала на входе, тем больше светодиодов включено. Для уменьшения
потребляемого светодиодной шкалой тока используется принцип динамической
индикации. Для этого на базу транзистора VT2 типа КТ315 поступают импульсы с
генератора звуковой частоты DA1.3, вызывая поочередное закрывание и открывание
транзистора VT2. При закрывании транзистора VT2 положительное напряжение
источника питания через резистор R32 поступает на катоды светодиодов VD5-VD14,
что приводит к запиранию последних. Ток через светодиоды не течет и они гаснут.
При открывании транзистора VT2 катоды светодиодов замыкаются на минус источника
питания, и те светодиоды, на аноде которых присутствует положительное
напряжение, загораются. Благодаря инерционным свойствам человеческого глаза
мигание светодиодов становится незаметным. Индикатор разряда батареи выполнен
на элементе DA1.4 и светодиодах VD13, VD14. При снижении напряжения источника
питания уменьшается ток, протекающий через стабилитрон VD15 и светодиод VD13 и,
соответственно, напряжение на аноде VD13. Это вызывает включение светодиода
VD14. Уровень срабатывания устанавливается подстроечным резистором R33 при
настройке. Все устройство питается от стабилизатора, собранного на элементах
VT3, VD15, VD13, R34, С8.
Краткие характеристики:
В устройстве использованы резисторы типа МЛТ-0,125. Светодиоды VD5-VD14
могут быть любыми. Диоды VD1-VD4 - любые высокочастотные германиевые. Катушки
L1 и L2 бескаркасные, диаметром 8 мм, намотанные проводом ПЭВ 0,6 мм. Катушка
L1 - 8 витков, катушка L2 - 6 витков. Резистор R4 - любой переменный резистор с
линейной характеристикой. Транзисторы VT2-VT4 могут быть типа КТ3102.
Стабилитрон VD15 можно заменить на КС147, КС168, КС170. Пьезокерамический
преобразователь ZQ1 - любой. Можно также использовать динамическую головку
сопротивлением более 50 Ом, резистор R36 при этом можно из схемы исключить.
Настройка схемы особенностей не имеет.
Перед началом работы необходимо настроить детектор на максимальную
чувствительность резистором R4. Вращением движка резистора R4 добиваются
свечения 1-2 светодиодов и выключения звуковой сигнализации.
2.5 Детектор
поля со звуковой сигнализацией и регулировкой чувствительности
Данное устройство отличается более высокой чувствительностью и
возможностью регулировки чувствительности.
Принцип работы:
Сигнал, принимаемый антенной, усиливается широкополосным трехкаскадным
апериодическим усилителем высокой частоты на транзисторах VT1-VT3 типа КТ3101.
Усиленный сигнал с нагрузки транзистора VT3, резистора R10, через конденсатор
С9 поступает на детектор, собранный по схеме удвоения напряжения на диодах VD1,
VD2. Положительное напряжение с регулятора чувствительности резистора R11
поступает на диоды VD1 и VD2 типа Д9Б. Протекание небольшого начального тока
через эти диоды приводит к увеличению чувствительности детектора. Одновременно
это напряжение поступает на базу транзистора VT4 типа КТ315 через диод VD3 типа
Д9Б и резистор R14. Базовый ток приводит к открыванию транзистора VT4. На его
коллекторе устанавливается потенциал логической единицы. При увеличении уровня
сигнала на входе устройства постоянное напряжение на конденсаторе С10
уменьшается. Это ведет к закрыванию транзистора VT4. Уровень логической
единицы, появляющийся на коллекторе транзистора VT4, разрешает работу
генератора прямоугольных импульсов на элементах DD1.1, DD1.2, R17 и С11.
Положительные импульсы частотой около 2 Гц разрешают работу генератора
прямоугольных импульсов на элементах DD1.3, DD1.4, R18 и C12. С выхода этого
генератора прямоугольные импульсы с частотой следования 1,5-2 кГц,
промодулированные частотой 2 Гц, поступают на пьезокерамический преобразователь
ZQ1 типа ЗП-1. Питание устройства осуществляется от параметрического
стабилизатора на стабилитроне VD4 типа КС156 и резисторе R16.
Краткие характеристики:
В устройстве использованы резисторы типа МЛТ-0,125. Транзисторы VT1-VT3
можно заменить на КТ3120, КТ3124 или КТ368. В последнем случае уменьшается
диапазон регистрируемых сигналов. Диоды VD1-VD3 могут быть любые германиевые
высокочастотные. Стабилитрон VD4 может быть любым с напряжением стабилизации
5,6-7,0 В.
Настраивать детектор лучше всего с использованием высокочастотного
генератора. Подключите к выходу генератора изолированный провод - антенну, и
параллельно ему расположите антенну детектора. Таким образом, вы слабо свяжете
детектор с генератором. Исследуйте весь радиодиапазон, начиная с частоты 500
кГц и до точки, где детектор перестанет воспринимать радиоволны. Заметьте, как
с изменением частоты изменяется чувствительность детектора. Верхний предел
частоты регистрируемых сигналов у этого детектора может достигать 900-1000 МГц.
Регулировка прибора заключается в установлении такого уровня чувствительности
детектора резистором R11, при котором компенсируется фоновый уровень
радиоизлучения в данном помещении. При этом звуковой сигнализатор не должен
работать. При приближении детектора к источнику излучения (микропередатчику)
уровень напряженности поля начинает превышать фоновый и звуковая сигнализация
срабатывает.
Заключение
поле детектор приемник
В последние годы наблюдается тенденция к разработке многофункциональных
приборов, совмещающих в себе достоинства индикаторов поля, частотомеров,
сканирующих приемников и перехватчиков сигнала. Так, например, отечественный
частотомер РИЧ-2 измеряет частоту и уровень ВЧ сигнала, работает в режиме
акустической завязки и в сторожевом режиме. Его можно назвать детектором поля с
интегрированным частотомером. Микропроцессор фиксирует уровень шумового фона,
порог срабатывания регулируется. Другая отечественная разработка, поисковый
приемник Скорпион, для обнаружения сигнала радиозакладки сканирует диапазон от
30 до 2000 МГц. При этом он может быть переведен в дежурный режим путем
удаления из сканируемых частот легальных сигналов, при этом сканирование всего
диапазона будет занимать не более 10 секунд. В этом случае прибор работает в
качестве широкополосного индикатора поля. Также прибор может работать как
измеритель уровня поля радиосигналов в контролируемом диапазоне частот.
Многофункциональный приемник ближнего поля Xplorer сканирует за 1 секунду
диапазон от 30 до 2000 МГц, автоматически захватывает радиосигнал, регистрирует
его в памяти, показывает его частоту, демодулирует и воспроизводит на
встроенный динамик. Таким образом, этот приемник одновременно сочетает в себе
достоинства сканера, приемника и детектора. Чувствительность приемника удобна
для определения местонахождения передатчика на больших, чем обычно,
расстояниях. Более дешевая модель, приемник-перехватчик сигнала R11, включает в
себя многие характеристики Xplorer`a, позволяет вырезать из рабочего диапазона
до 1000 легальных частот, однако не имеет встроенного частотомера.
Основным достоинством перечисленных приборов является сравнительная
простота в использовании, сравнительно низкая цена и возможность локализации
местонахождения закладки. Однако использованы они могут быть только для
детекции сигнала в непосредственной близости, то есть для того, чтобы
обнаружить источник, необходимо находится в проверяемом помещении. При работе с
индикатором поля или частотомером оператор находится в нескольких метрах от
предполагаемых мест расположения закладок (предметы интерьера, телефонные
аппараты, розетки и выключатели и т.д.). При этом регулятор чувствительности
индикатора поля (отсутствие которого может заменить укорочение или удлинение
антенны) ставится в пороговое значение на грани срабатывания. В ходе работы
оператор обходит помещение, при этом расстояние от обследуемых объектов до
антенны детектора или частотомера должно быть около 10-15 см. Для локализации
закладки при работе с детектором поля используется акустическая завязка или показания
измерительной шкалы, с частотомером - уровень сигнала на дисплее; при этом по
мере приближения к зоне расположения передатчика чувствительность прибора
уменьшается оператором.
Список
литературы
1. А.А. Торокин «Инженерно-техническая защита информации»;
Изд. «Гелиос АРВ», 2005г.
2. Андрианов В.И., Бородин В.А., Соколов А.В. «Шпионские
штучки и устройства для защиты объектов и информации», 1996 г.
. Статья «Индикаторы электромагнитного поля,
частотомеры и приемно-демодулирующие приборы». #"805967.files/image010.gif">
Индикатор
поля-частотомер ST 007
Назначение
Предназначен для обнаружения и определения местоположения радиоизлучающих
специальных технических средств. Принцип действия основан на широкополосном
детектировании электрического поля.
Поиск
• Раздельная индикация непрерывного и импульсного вида сигналов.
• Индикация частоты принимаемого сигнала.
• Индикация обнаружения сигналов стандарта GSM, DECT, BLUETOOTH и 802/11.
• Передача частоты радиосигнала на сканирующий приемник.• Высокочастотный
фильтр
• Вычитание фона
Мониторинг
• Часы реального времени• Установка расписания работы. • Протокол
событий.
Специальное программное обеспечение "ST 007PC-DATA"
предназначено для:
• Отображения в графическом виде результата работы ST 007 в режиме
реального времени;
• Загрузки и отображения в графическом и текстовом формате результата
работы ST 007 в режиме "Мониторинг";
• Полного управления ST 007 с ПК.
• Обеспечено два режима работы: начальный уровень и эксперт.
• Замена программного обеспечения основного блока через Internet
Технические характеристики
|
Основной блок.
|
|
|
Диапазон частот, МГц
|
50-2500
|
|
Чувствительность по входу, мВ
|
|
|
100-1200 МГц
|
• <0.25•
|
|
1200-2000 МГц
|
<0.5
|
|
Чувствительность частотомера, мВ
|
<15
|
|
Погрешность измерения частоты,%
|
±0.1
|
|
Динамический диапазон индикации, дБ
|
60
|
|
Напряжение питания, В:
|
|
|
От внутреннего источника питания (батарея типа ААА)
|
• 1.5•
|
|
От блока питания
|
4
|
|
Потребляемый ток, мА
|
<60
|
|
Габариты (без антенны), мм
|
85x53x19
|
|
Вес (без батареи), кг
|
0.1
|
|
Комплект удаленной антенны.
|
|
|
Рабочая частота, МГц
|
|
Максимальная излучаемая мощность передатчика, мВт
|
1
|
|
Габариты приемопередатчика, мм
|
58x31x31
|
|
Габариты удаленной антенны, мм
|
85x53x19
|
|
Частота среза ВЧ- фильтра, МГц
|
400
|
|
Комплектность поставки
|
• 1. Основной блок-1 • 2. Телескопическая антенна-1 • 3.
Блок питания-1 • 4. Головные телефоны-1 • 5. Соединительный кабель-1 • 6.
Батарея типа ААА-1 • 7. Техническое описание и инструкция по эксплуатации-1
|
Индикатор поля-частотомер SEL SP-71/M "Оберег"

Назначение
Индикатор поля предназначен для обнаружения в сторожевом и поисковом
режимах любых источников радиоизлучения: радиомикрофонов, беспроводных
видеокамер, радиостанций, а также включенных на передачу сотовых телефонов.
Индикатор поля создан на основе современных цифровых технологий с
использованием микропроцессора, поддерживающего алгоритм работы, который
обеспечивает практически мгновенное обнаружение в ближней зоне любых
радиопередатчиков, измерение их рабочей частоты и определение вида модуляции, а
также обнаружение включенных на передачу сотовых телефонов с возможностью
распознавания стандартов GSM и DAMPS.
• Цифровой индикатор поля - частотомер SEL SP-71M создан на основе
современных цифровых технологий с использованием микропроцессора,
поддерживающего алгоритм работы, который обеспечивает практически мгновенное
обнаружение в ближней зоне любых радиопередатчиков, интенсивность излучения которых
превышает уровень фона на 6 - 12 дБ. Также индикатор поля обнаруживает
включенные на передачу сотовые телефоны с возможностью распознавания стандартов
GSM и DAMPS.
• Индикатор поля SEL SP-71/M "Оберег" по использованному
корпусу, органам управления и индикации является псевдопейджером и позволяет
его обладателю под видом приема пейджерных сообщений получать информацию о
наличии в ближней зоне любого устройства с радиоканалом, предназначенного для
негласного получения информации, в том числе скрытно включенного сотового
телефона.
• Индикатор поля SEL SP-71/M "Оберег" имеет 3 режима работы:
сторожевой, поисковый и настройки параметров.
Отличительные особенности индикатора поля
• Малогабаритность;• Отсутствие внешней антенны;• Реализован алгоритм
адаптивного цифрового фильтра для снижения вероятности ложных срабатываний; •
Наличие бесшумной индикации (виброзвонок);• Камуфляж (конструктивно выполнен в
корпусе пейджера);• Распознавание сигналов GSM и DAMPS.
Технические характеристики индикатора поля SEL SP-71/M
"Оберег":
|
диапазон частот индикатора поля
|
100-2800 МГц
|
|
дальность обнаружения сотовых телефонов
|
до 20 м
|
|
дальность обнаружения радиомикрофоноов мощностью 5 мВт
|
до 3 м
|
|
динамический диапазон индикатора уровня
|
не менее 44 дБ
|
|
виды индикации
|
виброзвонок, световая, звуковая отключаемая
|
|
время работы в сторожевом режиме
|
24 часа
|
|
время работы в поисковом режиме
|
24 часа
|
|
габариты индикатора поля
|
60x40x18 мм
|
|
питание
|
1,5 В (батарея ААА )
|
Индикатор
поля SEL SP- 75 "Карточка"( Black Hunter)

Назначение
Предназначен для обнаружения и поиска в ближней зоне любых
радиопередатчиков и работающих сотовых телефонов всех стандартов.
Индикатор имеет следующие режимы работы
• Режим поиска со звуковой и световой индикацией. Предназначен для
обнаружения скрытно установленных радиопередающих устройств съема информации.
Звуковая сигнализация в этом режиме способствует интуитивному поиску по
тональности звука (слабый уровень поля - тон ниже, высокий уровень - тон выше).
• Режим "акустозавязки" (обратной акустической связи).
Используется для идентификации обнаруженного излучения, позволяя выделить
излучение закладки на фоне других радиосигналов. Появившийся в динамике после
включения этого режима характерный свист говорит о том, что в помещении
работает радиопередающее подслушивающее устройство.
• Сторожевой режим. Используется для обнаружения вновь появляющихся
неизвестных излучений в обследованном помещении (позволяет держать устройство
режиме оптимальной чувствительности и существенно экономить ресурс батареи).
• Режим обнаружения цифровых сигналов. Используется для обнаружения
сотовых телефонов, цифровых подслушивающих устройств.
Отличительные особенности
• Отсутствие внешней антенны;
• Минимальная толщина корпуса, размером с кредитную карту;
• Простота использования.
Технические характеристики:
|
диапазон рабочих частот
|
30-3000 МГц
|
|
чувствительность
|
не менее 100 мВ/м
|
|
динамический диапазон
|
не менее 40 дБ
|
|
дальность обнаружения:
|
|
|
-- радиопередатчика мощностью 5 мВт
|
не менее 5 м
|
|
-- сотового телефона
|
не менее 20 м
|
|
габариты
|
77 х 47 х 5 мм
|
Скоpпиoн-XL
|
Диапазон принимаемых частот
|
30 - 2500 мГц
|
|
Чувствительность в диапазоне 30 - 1000 мГц
|
не хуже 30 мкВ
|
|
Чувствительность в диапазоне 1000 - 2500 МГц
|
не хуже 100 мкВ
|
|
Выходная мощность тестового генератора/генератора помехи в
диапазоне 40 - 1000 мГц
|
не менее 50 мкВ
|
|
Выходная мощность тестового генератора/генератора помехи в
диапазоне в диапазоне 1000 - 2500 мГц
|
не менее 10 мкВ
|
|
Режимы сканирования (шаг 200кГц, подстройка 10 кГц)
|
|
Время сканирования
|
Не более 15 сек.
|
|
Поиск в диапазонах
|
GSM, DECT, BT
|
Назначение
Предназначен для автоматического обнаружения сигналов, излучаемых
нелегальными радиопередатчиками, и подавления каналов их приема.
Изделие позволяет
• Производить изучение радиоэлектронной обстановки в конкретном месте его
эксплуатации с запоминанием частот сигналов;
• Обнаруживать и определять местоположение нелегально существующего
передатчика в контролируемом помещении;
• Подавлять канал приема сигнала обнаруженного нелегального передатчика
путем постановки на его частоте прицельной помехи;
• Проверять работоспособность приемников, индикаторов поля, частотомеров
и других технических средств с помощью встроенного тестового генератора.
• От предыдущих моделей "Скоpпиoн-XL" отличается расширенным
частотным диапазоном, дисплеем с возможностью вывода спектрограмм и
осциллограмм, компьютерным интерфейсом и рядом других существенных
усовершенствований.
Технические характеристики