|
3,0
(2.14)
Величина Rг1опт
зависит от частотных свойств транзистора (Rг1опт= 200
Ом при fт <0,1ГГц).
Число предварительных каскадов
усиления N-1 и типы транзисторов для них определяются следующими двумя
критериями:
)коэффициент усиления усилителя без
ОС К должен быть достаточным для обеспечения заданного значения KF при
требуемой величине F;
)транзисторы этих каскадов должны
быть достаточно высокочастотными, чтобы при необходимом значении F выполнялись
условия устойчивости.
Условие (1) выполняется, если
(2.15)
(2.16)
где- коэффициент, учитывающий потери
тока в межкаскадных цепях,= 0,5. ..0,75; h21 -
параметр транзисторов предварительных каскадов, а h21N - выходного
транзистора (N-гo каскада).
Входное сопротивление усилителя без
ОС (рис. 2.2) , где - входное
сопротивление первого транзистора.
При согласовании входного
сопротивления усилителя с внутренним сопротивлением источника сигнала (R1 = RвхF)
(2.17)
Решая совместно (2.15) и (2.17),
определяем при выбранных транзисторах число каскадов N, округляя полученное
значение до ближайшего целого числа
Исходя из выражения (2.15) следует
что К-цепь будет иметь 2 каскада.
Для выполнения условия (2)
достаточно, чтобы
Fтср = (2.18)
Fтср = МГц
МГц
,16 МГц ≥ 3,033 МГц
Условие (2.18) выполняется.
.5 Проверка выполнения условий
стабильности коэффициента усиления
Нестабильность коэффициента усиления
связана с разбросом параметров элементов схемы и отклонением режима работы
активных элементов из-за изменения температуры окружающей среда и напряжения
источника питания. Поскольку режимы работы стабилизируются, а разброс
номинальных значений пассивных элементов невелик, то основная нестабильность SF вызывается
значительным разбросом коэффициента усиления по току транзисторов в схеме с
общим эмиттером h21
Относительная нестабильность
коэффициента усиления усилителя с ОС в F раз меньше, чем относительная
нестабильность коэффициента усиления усилителя без ОС.
Стабильность коэффициента усиления
будет удовлетворять требования технического задания, если
(2.19)
Здесь SF -
результирующая относительная нестабильность коэффициента усиления, выраженная в
дБ и соответствующая его изменениям от минимального до максимального значений
(SF задана в
технических условиях); FMS - глубина местной ОС (FMS = 1).
Проверим неравенство (2.19)
>32
Так как рассчитанная ранее F = 61
превышает полученное значение, то выбор транзистора и числа каскадов по условию
эскизного расчёта в дальнейшей корректировке не нуждается.
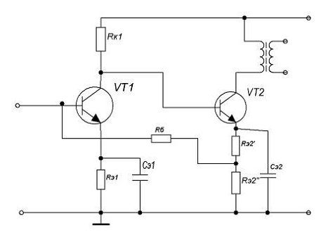
3. Выбор схемы цепи усиления и
расчет по постоянному току
.1 Построения К-цепи
Проанализировав данные технического
задания (E0 = +18 В) и
структуры выбранных транзисторов и количество каскадов выбираем схему
изображенную на рис. 3.1.
Рисунок 3.1 - Схема К-цепи
проектируемого усилителя
В схеме рис. 3.1 первый и второй
каскады выполняются с непосредственной связью, резистор Rк1 подключается к
источнику питания.
.2 Расчет каскадов усилителя по
постоянному току
Расчет К-цепи по постоянному току
включает выбор режимов транзисторов и расчет сопротивлений резисторов,
обеспечивающих выбранные режимы и их стабильность.
Выходной каскад был рассчитан ранее,
а количество каскадов предварительного усиления равно (N=2).
Для транзистора выходного каскада
режим выбран ранее (п.2.2), исходя из требуемой выходной мощности (2.4), (2.5).
При выборе режимов транзисторов
каскадов предварительного усиления следует иметь в виду, что предыдущий (S - 1)
каскад должен обеспечивать требуемый уровень сигнала на входе последующего (S)
каскада. Учитывая потери сигнала в межкаскадных цепях, постоянный, ток коллектора
транзистора (S - I) каскада можно принять
или приближенно (с большим запасом)
(3.1)
Постоянное напряжение
коллектор-эмиттер рекомендуется выбирать, соблюдая неравенство
(3.2)
Рекомендуемые границы выбора режима
работы транзисторов предварительных каскадов:
мА ≤ Iк ≤ 15
мА, 2 В ≤ Uкэ ≤ 5 В (3.3)
В расчетах полагаем эмиттерный ток
равным Iк,
пренебрегаем током базы ввиду его малости.
При использовании в усилителе
кремниевых транзисторов значения напряжений база-эмиттер можно принять равными
Uбэ ≈
(0,5...0,7)В (3.4)
Для нашей схемы выберем следующие
параметры:
мА В
мА В
В
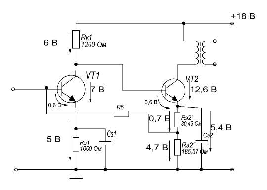
После выбора режима транзисторов
вычерчиваем схему К-цепи в виде рис. 3.1, наносим на схему выбранные напряжения
и токи режимов работы в цифрах. Далее, используя второй закон Кирхгоффа и
реализуя режим А работы транзисторов, составим уравнения, связывающие
напряжения на электродах транзисторов выбранной принципиальной схемы.
В
В
В
В
В
В
Для обеспечения стабилизации режима
первого каскада необходимо выполнить неравенство
≥ 0,5В (3.5)
-5 = 13 В ≥ 0,5В
Рассчитаем сопротивления в данной
схеме по закону Ома
Ом
Ом
Сопротивления и будут
рассчитаны в п. 4.
Рассчитанная схема рис. 3.1 показана
на рис. 3.2.
Рисунок 3.2 - Распределение токов и
напряжений в ветвях К-цепи
4. Расчет коэффициента усиления и
параметров АЧХ
Целью расчета является определение
коэффициента усиления усилителя без ОС (рис. 2.2) для области средних частот K, а также
частот полюсов передаточной функции К-цепи.
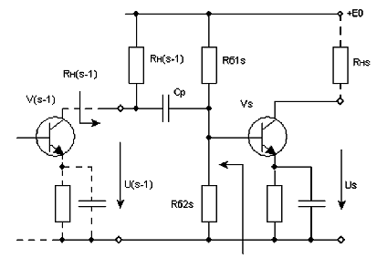
Для расчетов необходимо К-цепь
разбить на каскады, каждый из которых включает один усилительный элемент и
межкаскадные цепи. В рабочем диапазоне частот удобно каскадом усиления (S)
считать цепь по рис. 4.1. Для такой пени коэффициент усиления по напряжению на
средних частотах:
(4.1)
Рисунок 4.1 - Разбиение на каскады
К-цепи
Здесь для каскада предварительного
усиления
(4.2)
Для выходного каскада:
RНS = RНN = RН
(4.3)
В нашем случаи из-за
непосредственной связи каскадов, ввиду отсутствия базового делителя, в
выражении (4.2) следует принять RБ1, RБ2 = ∞.
Рассчитаем входное сопротивление
каждого транзистора, используя следующие формулы
, (4.4)
где
(4.5)
(4.6)
(4.7)
Вычислим значения для всех
транзисторов:
Ом
Ом
Соответственно значение равно:
Ом
Ом
Подставив найденные значения и в формулу
(4.1) найдем значение коэффициента усиления каждого каскада
Общий коэффициент усиления К-цепи
определяется произведением коэффициентов всех каскадов усилителя с учетом
коэффициентов трансформации
(4.8)
Запас по усилению можно найти по
следующей формуле
(4.9)
где ,
Ом
Так как следует в
один из каскадов (выходной каскад) ввести местную ОС с глубиной FMS = 2,5.
Местную ОС удобно осуществить в цепи
эмиттера выходного транзистора. Для этого может быть использован резистор
местной гальванической ОС ,
сопротивление которого было рассчитано в п. 3.2.
В цепи эмиттера включаются
последовательно два резистора и . Сопротивление одного из них,
например ,
определяется необходимой глубиной местной ОС по сигналу, сопротивление другого вместе с обеспечивает
требуемую глубину гальванической ОС и тем самым рассчитанный ранее режим работы
транзистора. Резистор шунтируется
конденсатором.
Сопротивление резистора местной ОС
по сигналу можно
рассчитать по формуле
(4.10)
где
Подставив необходимые значения в
(4.10) получим:
Ом
Тогда
Ом
Расчет частот полюсов передаточной
функции К-цепи, определяющих ЛАХ G(f) в области
верхних частот, ведется па основе П-образной эквивалентной схемы транзистора.
Частота полюса определяется как
(4.11)
где
(4.12)
(4.13)
(4.14)
(4.15)
Используя формулы (4.4)-(4.7) и
(4.11)-(4.15) вычислим частоту полюсов для каждого из трёх каскадов.
-ый каскад:
Ом
Ф
Ом
Ом
Ом
Ом
Ом
Ф
МГц
-ой каскад:
пФ
Ом
Ом
Ом
Ом
Ом
пФ
МГц
В связи с наличием во втором каскаде
местной обратной связи, частоты полюсов 1-го и 2-го каскада уточняются по
следующим формулам:
(4.16)
(4.17)
где
(4.18)
Тогда
МГц
Ом
МГц
Так как лежит в
пределах рабочего диапазона частот, то на частоте fB усиление К-цепи снижается,
и необходимо проверить: достаточно ли этого усиления для обеспечения заданного
значения Kf при требуемой (2.13; 2.19) глубине ОС. Должно выполняться
неравенство:
(4.20)
Условие (4.20)выполняется т.к.
частоты полюсов всех каскадов
5. Расчет пассивных узлов структурной
схемы
.1 Выбор и расчет входной и выходной
цепей
Проведя анализ своих расчетов и
предложенный вариант построения входной и выходной цепей, делаем свой выбор на
схеме, которая для нас наиболее приемлема по всем параметрам. На рисунке ниже
изображена схема входной и выходной цепей.
Рисунок 5.1 - Входная и выходная цепь усилителя
Рисунок 5.2 - Структурная схема усилителя с
комбинированной ОС
Нам нужно найти коэффициент трансформации
добавочных входных и выходных обмоток.
(5.1)
Коэффициент трансформации исходя из
(5.1) обмоток равны:
Найдем :
(5.2)
Ом
Найдем :
(5.3)
Ом
Найдем :
 (5.4)
Ом
Найдем :
(5.5)
Ом
Параметры выбранных цепей
должны удовлетворять неравенству
(5.6)
(5.7)
(5.8)
Условие (5.6) выполняется,
корректировка не требуется.
.2 Расчет элементов цепи обратной
связи
Рассчитываем коэффициент необходимый
для выбора ОС. При выбранных входных и выходных цепях коэффициент усиления
усилителя КF определяется величиной вносимого затухания цепи ОС a0=I/B0. Для
расчета элементов цепи ОС достаточно знать B0, и выбрать
схему четырехполюсника этой цепи. Для расчета элементов цепи воспользуемся
формулами
(5.9)
(5.10)
Итак, мы получаем значения по
которым будем выбирать четырехполюсник цепи ОС. Из предложенных вариантов
выбираем наиболее приемлемый вариант.
Ом
После анализа всех вариантов схем
делаем выбор на схеме, изображенной на рис. 5.3.
Рисунок 5.3 - Схема четырехполюсника цепи ОС
На рисунке ниже изображена полная схема
четырехполюсника с разделительными и блокировочными конденсаторами.
Рисунок 5.4 - Полная схема цепи ОС
5.3 Расчет конденсаторов высокочастотного обхода
Для уменьшения асимптотических потерь параллельно
цепям пассивной части схемы включают конденсаторы высокочастотного обхода Са,
как показано на рис. 5.1.
Емкость этих конденсаторов выбирается таким
образом, чтобы они не оказывали заметного влияния в рабочем диапазоне частот.
Для этого сопротивление конденсатора на верхней частоте рабочего диапазона
усилителя должно быть еще значительно больше, чем сопротивление R цепи,
параллельно которой включен конденсатор, т.е.
Емкости конденсаторов, включенных
параллельно обмоткам входного (Cа1) или выходного (Са2) трансформаторов, будем
рассчитывать относительно сопротивления Rг1опт или Rн соответственно, величины
которых определяются на этапе эскизного расчета, а Са3 относительно
соответствующего сопротивления цепи ОС.
Вычислим значения Cа1, Са2 и Са3:
пФ
пФ
пФ
6. Составление принципиальной схемы
При составлении полной принципиальной схемы
усилителя необходимо наиболее рационально скомпоновать и соединить между собой
основные функциональные узлы усилителя, схемы которых были выбраны и рассчитаны
в предыдущих разделах.
В приложении указан вариант принципиальной схемы
усилителя. При гальванической ОС через Rб
, охватывающей первый каскад напряжение смещения на базу первого транзистора
подается по другой схеме, где R’б
выполняет функцию элемента гальванической ОС Rб,
а также элемента последовательной ОС во входной цепи усилителя с общей
комбинированной ОС по сигналу и принимается равным его сопротивлению R’б.
Сб подключает R’б по сигналу к
общему проводу и принимается равной
(6.1)
пФ
Для расчета шунтирующих
конденсаторов эмиттера воспользуемся следующей формулой:
(6.2)
мкФ
мкФ
мкФ
Заключение
В данной курсовой работе
рассчитывался усилитель с одноканальной комбинированной обратной связью.
Применение ОС уменьшает коэффициент усиления напряжения; гармоники, фон и
помехи, вносимый усилителем. ОС уменьшает искажения и помехи, возникающие в
усилителе, нестабильность усиления во столько же раз, во сколько уменьшается
коэффициент усиления усилителя.
В данной курсовой работе
производился расчёт трансформаторного усилителя мощности. Но нужно отметить,
что трансформатор является нежелательным элементом усилителей мощности, так как
имеет большие габариты и вес, а также относительно сложен в изготовлении.
Поэтому в настоящее время наибольшее распространение находят
бестрансформаторные усилители мощности.
Список литературы
1. Бойко В.И. и др. Схемотехника электронных
систем. Аналоговые и импульсные устройства. СПб.: БХВ-Петербург, 2004.
. Гусев В.Г., Гусев М.Ю. Электроника. - М.:
Высш. шк., 1991. - 495с.
. Лачин В.И., Савелов Н.С. Электроника Ростов
н/Д: изд-во «Феникс», 2002.
. Мамонкин И.Г. Усилительные устройства М.,
«Связь», 1977
. Опадчий Ю.Ф. и др. Аналоговая и цифровая
электроника. - М.: Радио и связь, 1997.-768с
. Павлов В.Н., Ногин В.Н. Схемотехника аналоговых
электронных устройств. - М.: Радио и связь, 1997. - 320с.
. Прянишников В.А. Электроника: Курс лекций. -
СПб.: КОРОНА принт, 1998.-400с.
. Степаненко И.П. Основы микроэлектроники:
Учебное пособие для вузов.- М.: Лаборатория Базовых Знаний, 2000. - 488с
. Титце У., Шенк К. Полупроводниковая
схемотехника: Справочное руководство - М.: Мир, 1982. - 512с.
. Цыкин Г.С. Усилительные устройства М.,
«Связь», 1971
Похожие работы на - Проектирование усилителя с одноканальной обратной связью
|