Автоматизация технологического процесса на примере теплоэлектростанции
Содержание
Введение
1. Технологический процесс цеха ТЭЦ-2
2. Алгоритм управления системы впрыска пара
3. Перечень средств автоматизации объекта
3.1 Термопара ТХА-251
3.1.1 Принцип действия и назначение термопары
3.1.2 Способы подключения термопары
3.2 Коробка холодных спаев КХС
3.3 Блоки установок БУ 2000
3.4 Блок питания датчиков БПД-40-Ех
3.5 Блоки размножения сигналов 2000РС
3.6 Прибор показывающий и регистрирующий Технограф-160 АС
3.7 Электродвигательные исполнительные механизмы
3.8 Датчики давления АМ - 2000
3.9 Манометр
4. Монтаж оборудования КИПИА
4.1 Монтаж закладных изделий и первичных измерительных
преобразователей
4.2 Выбор и монтаж трубных проводок
4.3 Выбор и монтаж электрических проводок
4.4 Монтаж щитов и пультов управления на ТЭЦ-2
5. Технические требования к монтажу вторичных приборов
6. Монтаж исполнительных механизмов
7. Таблица соединения и подключения проводов
8. Техника безопасности при монтажных работах
Введение
Автоматизация технологического процесса - совокупность
методов и средств, предназначенных для реализации системы или систем,
позволяющих осуществлять управление самим технологическим процессом без
непосредственного участия человека, либо оставления за человеком права принятия
ответственных решений.
Технологический объект управления - совокупность совместно
функционирующего
технологического оборудования и реализованного на нем
технологического процесса.
Технологический процесс - процесс обработки или
переработки сырья, материалов и полуфабрикатов в процессе производства продукции.
Иными словами - процесс превращения материалов, энергии или информации.
Технологические процессы можно классифицировать в зависимости
от способов превращения сырья в продукты:
Непрерывные - технологические процессы, в которых перемещение
материальной энергии и информации происходит непрерывным потоком, что
обеспечивает непрерывное функционирование процесса.
Периодические - процессы, в которых перемещение материалов,
энергии и информации происходит периодическим потоком, который циклически
повторяется.
Непрерывно-периодические - в них технология протекает за
ограниченное время, перемещение материалов, энергии и информации происходит в
виде непрерывных потоков.
Разработка современных АСУТП требует глубокого теоретического
и экспериментального исследования технологического процесса. С этой целью
проводят декомпозицию технологического процесса в виде некоторого числа
подсистем, которые связанны между собой материальными потоками. Каждая
подсистема представляется в виде объекта управления. Под объектом управления
понимают часть технологического процесса, который с одной стороны ограничен
датчиком, а с другой - регулирующим устройством.
Не всегда размеры (границы) технологического процесса
совпадают с границами объекта управления. Автоматизация достигается путём внедрения
новых технологий, использованием высокоточных логических систем вычисления.
Автоматизация всё же не обходится без участия человека, поэтому требует подхода
квалифицированных специалистов.
1.
Технологический процесс цеха ТЭЦ-2
ТЭЦ конструктивно устроена как конденсационная электростанция
(КЭС). Главное отличие ТЭЦ от КЭС состоит в возможности отобрать часть тепловой
энергии пара, после того, как он выработает электрическую энергию. В
зависимости от вида паровой турбины, существуют различные отборы пара, которые
позволяют забирать из нее пар с разными параметрами. Турбины ТЭЦ позволяют
регулировать количество отбираемого пара. Отобранный пар конденсируется в
сетевых подогревателях и передает свою энергию сетевой воде, которая
направляется на пиковые водогрейные котельные и тепловые пункты. На ТЭЦ есть
возможность перекрывать тепловые отборы пара, в этом случае ТЭЦ становится
обычной КЭС. Это дает возможность работать ТЭЦ по двум графикам нагрузки:
тепловому - электрическая нагрузка сильно зависит от тепловой нагрузки
(тепловая нагрузка - приоритет) электрическому - электрическая нагрузка не
зависит от тепловой, либо тепловая нагрузка вовсе отсутствует, например, в
летний период (приоритет - электрическая нагрузка).
Совмещение функций генерации тепла и электроэнергии
(когенерация) выгодно, так как оставшееся тепло, которое не участвует в работе
на КЭС, используется в отоплении. Это повышает расчетный КПД в целом (35 - 43%
у ТЭЦ и 30 % у КЭС), но не говорит об экономичности ТЭЦ. Основными же показателями
экономичности являются: удельная выработка электроэнергии на тепловом
потреблении и КПД цикла КЭС.
При строительстве ТЭЦ необходимо учитывать близость
потребителей тепла в виде горячей воды и пара, так как передача тепла на
большие расстояния экономически нецелесообразна.
Подогреватели высокого давления (ПВД) предназначены для
подогрева питательной воды котлов тепловых электростанций за счет использования
тепла пара, отбираемого из промежуточных ступеней турбин.
теплоэлектростанция автоматизация прибор
Подогреватель высокого давления представляет собой
кожухотрубный теплообменник вертикального типа, основные узлы которого: корпус,
трубная система и водяная камера.
Сборка узлов подогревателя высокого давления осуществляется с
помощью фланцевого соединения, обеспечивающего возможность их профилактического
осмотра и ремонта.
Корпус подогревателя высокого давления состоит из
цилиндрической обечайки, эллиптического днища и фланца для соединения с трубной
системой и водяной камерой.
Трубная система теплообменника состоит из трубной доски,
каркаса, U-образных теплообменных труб, концы которых развальцованы в трубной
доске.
Каркас трубной системы имеет поперечные сегментные
перегородки, направляющие поток пара и служащие промежуточными опорами для
теплообменных труб.
На трубной доске предусмотрена установка клапанов для отвода
воздуха из корпуса при гидроиспытании и слива воды из водяной камеры.
Водяная камера состоит из цилиндрической обечайки,
эллиптического днища и фланца для соединения с трубной системой и корпусом,
патрубков подвода и отвода воды (в подогревателе ПВ-60-4 водяная камера
стальная, литая). Внутренний объём камеры разделён перегородками на отсеки,
благодаря которым вода совершает 4 хода. В верхней части водяной камеры
предусмотрена установка клапана для спуска воздуха из трубной системы при
гидроиспытании.
В теплообменнике нагреваемая вода движется по теплообменным
трубкам, а греющий пар поступает через пароподводящий патрубок в межтрубное
пространство и проходя между направляющими сегментными перегородками,
конденсируется.
Конденсат пара стекает в нижнюю часть корпуса и отводится из
теплообменника через регулирующий клапан, управляемый электронным
автоматическим устройством.
Аппаратура автоматического регулирования уровня конденсата
поддерживает нормальный уровень конденсата в корпусе, выпускает избыток
конденсата в дренажную сеть и препятствует выходу пара из корпуса.
Накапливающиеся в теплообменнике неконденсирующиеся газы
отводятся через патрубок на корпусе.
Для контроля температуры воды на входе и выходе, а также
греющего пара на входе на патрубках теплообменника предусмотрена установка
технических стеклянных термометров прямого и углового исполнения и
соответствующего диапазона измерения температуры. Термометры защищены
металлическими оправами.
Для контроля уровня конденсата на корпусе теплообменника
предусмотрена установка указателя уровня (водоуказательного стекла),
снабжённого запорным устройством клапанного типа, которое обеспечивает
отключение от сосуда, продувку указателя и защиту персонала при разрыве
водоуказательного стекла.
Выбор не установленных на теплообменнике приборов для
контроля давления и расхода воды, температуры конденсата пара, а также их
месторасположение на трубопроводах определяется Генпроектировщиком.
Теплообменники устанавливаются опорами на заранее
подготовленные площадки или балки, выставляются строго по вертикали и
закрепляются болтами. Отклонение от вертикальной оси не допускается.
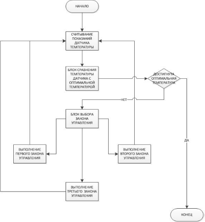
2. Алгоритм
управления системы впрыска пара
Алгори́тм - набор инструкций,
описывающих порядок действий исполнителя для достижения результата решения
задачи за конечное число действий. В старой трактовке вместо слова
"порядок" использовалось слово "последовательность", но по
мере развития параллельности в работе компьютеров слово "последовательность"
стали заменять более общим словом "порядок". Это связано с тем, что
работа каких-то инструкций алгоритма может быть зависима от других инструкций
или результатов их работы
3. Перечень
средств автоматизации объекта
3.1 Термопара
ТХА-251
Назначение данного преобразователя: измерение температур
газообразных и жидких сред;
Диапазон измеряемых температур: - 40. +1000 0С;
Длина монтируемой части преобразователя 0,32 м;
Защитный чехол изготовлен из нержавеющей стали, марки
12Х18Н10Т, а его диаметр 10 мм;
Средний срок безотказной службы не менее 2-х лет;
Чувствительный элемент: кабель термопарный КТМС-ХК
ТУ16-505.757-75;
Поверка производится с периодичностью - 1 раз в год.
Рисунок 3.1 - Термопара ТХА-251.
Данная термопара служит для преобразования температуры в
электрическую величину на вход регулятора.
3.1.2 Способы
подключения термопары
Наиболее распространены два способа
подключения термопары к измерительным преобразователям: простой и
дифференциальный. В первом случае измерительный преобразователь подключается
напрямую к двум термоэлектродам. Во втором случае используются два проводника с
разными коэффициентами термо-ЭДС, спаянные в двух концах, а измерительный
преобразователь включается в разрыв одного из проводников.
Для дистанционного подключения термопар
используются удлинительные или компенсационные провода. Удлинительные провода
изготавливаются из того же материала, что и термоэлектроды, но могут иметь
другой диаметр. Компенсационные провода используются в основном с термопарами
из благородных металлов и имеют состав, отличный от состава термоэлектродов.
Требования к проводам для подключения термопар установлены в стандарте МЭК
60584-3.
Повышение точности измерительной системы
термопарного датчика:
Миниатюрную термопару из очень тонкой
проволоки следует подключать только с использованием удлинительных проводов
большего диаметра;
Не допускать по возможности механических
натяжений и вибраций термопарной проволоки;
При использовании длинных удлинительных
проводов, во избежании наводок, следует соединить экран провода с экраном
вольтметра и тщательно перекручивать провода;
По возможности избегать резких
температурных градиентов по длине термопары;
Материал защитного чехла не должен
загрязнять электроды термопары во всем рабочем диапазоне температур и должен
обеспечить надежную защиту термопарной проволоки при работе во вредных
условиях;
Использовать удлинительные провода в их
рабочем диапазоне и при минимальных градиентах температур;
Для дополнительного контроля и диагностики
измерений температуры применяют специальные термопары с четырьмя
термоэлектродами, которые позволяют проводить дополнительные измерения
сопротивления цепи для контроля целостности и надежности термопар.
Недостатки термопар. Зависимость ТЭДС от
температуры существенно нелинейна. Это создает трудности при разработке
вторичных преобразователей сигнала. Возникновение термоэлектрической
неоднородности в результате резких перепадов температур, механических
напряжений, коррозии и химических процессов в проводниках приводит к изменению
градуировочной характеристики и погрешностям до 5 К.
3.2 Коробка
холодных спаев КХС
Рисунок 3.2-КСХ.
Коробка холодных спаев служит для компенсации температуры
холодных спаев на окружающую среду.
Изделие представляет собой две пластмассовые крышки,
соединен-ных винтами, внутри которых помещается печатная плата (в двух
вариантах) с клеммными соединениями. На этой плате распаивается медный
компенсирующий резистор, значение омического сопротивления которого
определяется в зависимости от вида термоэлектрического преобразователя на
основании рекомендаций, отраженных в руководстве по эксплуатации на
регулирующие устройства для поддержания температуры на объекте.
В конструкции предусмотрен специальный кронштейн для
крепления и монтажа изделия при установке на месте эксплуатации.
Конструктивное исполнение:
Габаритные размеры - 40х77х31мм;
Масса - не более 0.1кг;
Монтаж - с помощью специального кронштейна;
Встроенный термокомпенсационный элемент - медный резистор
54.3±0.1 Ом при 20°С.
Применяется в комплекте с регуляторами МИНИТЕРМ 300, МИНИТЕРМ
400 и МИНИТЕРМ 450.
3.3 Блоки
установок БУ 2000
Блоки предназначены для формирования установок и коммутации
нагрузок на постоянном или переменном токе.
Блоки могут служить для расширения функциональных
возможностей приборов, датчиков и других функциональных устройств, имеющих
унифицированный выходной токовый сигнал. Примеры включения блоков даны в
приложении А.
Блоки могут применяться на объектах нефтехимии, энергетики,
машиностроения и других отраслях промышленности, где необходимо гальваническое
разделение между датчиками и исполнительными механизмами.
Таблица 3.1-характеристика блока установок БУ-2000
|
Проверяемые
цепи
|
Испытательное
напряжение, В
|
Электрическое
сопротивление изоляции, МОм
|
|
питание блока
|
|
|
~220 В
|
пост.24 В
|
t=23°C
|
t=50°C
|
|
Силовая цепь
относительно входной и выходной цепей
|
1500
|
|
≥ 40
|
≥ 10
|
|
Входная цепь
относительно выходных цепей
|
250
|
|
|
|
Выходные цепи
относительно друг друга
|
750
|
|
|
В состав блока входят платы усилителя, питания и индикации.
Платы усилителя и питания по направляющим устанавливаются в
корпус. Плата индикации винтами крепится к крышке. На плате установлены колодки
для подключения внешних цепей Соединение плат усилителя и питания с платой
индикации осуществляется с помощью коннекторов.
На передней панели размещены три светодиода (зеленый и два красных)
и ручки резисторов задания уставок.
Зеленый светодиод индицирует включение питания. Красные
светодиоды индицируют о выходе входного сигнала за заданное значение уставок.
Передняя панель закрыта прозрачной защитной крышкой,
предохраняющей от доступа к измерительным и питающим цепям.
Модификации преобразователей отличаются входным сигналом и
напряжением питания.
В состав блока входят два компаратора, формирующие выходные
релейные сигналы и управляющие работой светодиодных индикаторов, расположенных
на передней панели блока и информирующие о состоянии входного сигнала.
3.4 Блок
питания датчиков БПД-40-Ех
Блоки БПД-40-Ех предназначены для питания
стабилизированным напряжением постоянного тока датчиковой аппаратуры с токовым
выходом, а также схем измерительной техники и электронных устройств.
Блоки предназначены для организации
питания, приема и преобразования информативных сигналов датчиков и других
устройств систем промышленной автоматики, расположенных во взрывоопасной зоне.
Блоки соответствуют требованиям ГОСТ Р
51330.10-99 и предназначены для работы с датчиками, имеющими вид взрывозащиты
"искробезопасная электрическая цепь", например, датчики давления и
температуры с выходным сигналом 4 - 20 мА.
Блоки предназначены для работы с
оборудованием, допускающим максимальные значения выходного напряжения Uo,
выходного тока Io, выходной мощности Ро искробезопасных цепей, а также
эффективное значение напряжения Um и предельные параметры внешних
искробезопасных цепей L0, С0, приведенные в таблице 1.
Каждый канал блока представляет собой
преобразователь напряжения переменного тока в стабилизированное напряжение
постоянного тока (СИП). СИП выполнен по компенсационной схеме.
Внешние соединения блока при монтаже
осуществлять в соответствии со схемой приложения.
Таблица 3.2 - Характеристика блока питания
датчиков БПД-40-ех
|
Условное
обозначение параметра
|
Подгруппа
оборудования/ значение параметра
|
|
IIC
|
IIB
|
|
Максимальное
выходное напряжение Um, В
|
242
|
|
Максимальное
выходное напряжение Uo, В
|
25,2
|
|
Максимальный
выходной ток Io, мА
|
105
|
|
Максимальная
выходная мощность Po, Вт
|
0,66
|
|
Максимальная
внешняя индуктивность Lo, мГн
|
3
|
|
Максимальная
внешняя емкость Co, мкФ
|
0,1
|
0,6
|
На задней панели двухканального блока
расположены: разъем ХР1 (для питания блока) и два разъема ХР2, ХР3 (для
подключения нагрузки).
На задней панели четырехканального блока
расположены: разъем ХР1 (для питания блока) и четыре разъема ХР2-ХР5 для подключения
нагрузки.
Каждый канал блока представляет собой
преобразователь напряжения переменного тока в стабилизированное напряжение
постоянного тока (СИП). СИП выполнен по компенсационной схеме.
Переменное напряжение снимается с
вторичных обмоток понижающего трансформатора Т.
При монтаже крепление корпуса блока к щиту
осуществляется с помощью обоймы.
Внешние соединения блока при монтаже
осуществлять в соответствии со схемой приложения В.
При монтаже сначала подключить разъемы
ХР2-ХР5, затем ХР1 и осуществить подачу напряжения питания.
При демонтаже все операции производить при
отключенном напряжении питания.
Допускается подключение к каналу блока
преобразователей с различными выходными сигналами. При этом суммарный ток
потребления не должен превышать максимальный ток нагрузки одного канала.
К каждому каналу блока могут подключаться:
- один датчик или преобразователь с
выходными сигналами 0-5, 4-20 или 0-20 мА;
- два датчика или преобразователя с
выходными сигналами 4-20 или 0-20 мА;
Таблица 3.3 - Схема подключения блока
питания датчиков
|
Исполнение
|
Предельные
значения выходных сигналов, мА
|
Количество
искробезопасных цепей
|
|
БПД-40-2к-ЕхiaIIC
|
4-20
|
2
|
|
0-5
|
|
|
БПД-40-1к-ЕхiaIIC
|
4-20
|
1
|
|
0-5
|
|
|
БПД-40-2к-ЕхibIIC
|
4-20
|
2
|
|
0-5
|
|
|
0-20
|
|
|
БПД-40-1к-ЕхibIIC
|
4-20
|
1
|
|
0-5
|
|
|
0-20
|
|

Рисунок 3.3 - Структурная схема БПД.
При последовательном подключении нагрузки на один канал
суммарное входное сопротивление должно быть не более 500 Ом.
К одному каналу блока можно подключить два датчика с выходным
сигналом 4-20 мВ
3.5 Блоки
размножения сигналов 2000РС
Блоки размножения сигналов 2000РС (в дальнейшем - блоки)
предназначены для преобразования входного сигнала в унифицированные
электрические сигналы постоянного тока.
Блоки могут быть использованы в системах регулирования и
управления в различных отраслях промышленности: металлургической,
нефтеперерабатывающей, химической, энергетической и других.
Блоки осуществляют:
преобразование входного сигнала в несколько выходных токовых
сигналов;
гальваническое разделение входных цепей от выходных и
выходных цепей между собой.
Блоки по ГОСТ 12997-84 являются:
по метрологическим свойствам - средствами измерений;
по эксплуатационной законченности - изделиями третьего
порядка;
по защищенности от воздействия окружающей среды приборы имеют
обыкновенное исполнение УХЛ 3 для работы при температуре от минус 10 до 50°С
при относительной влажности от 30 до 80 %;
по устойчивости к механическим воздействиям имеют
виброустойчивое исполнение L3.
Блоки по ГОСТ 14254-80 соответствуют степени защиты IР30.
Блоки могут использоваться (без изменения погрешности) при
воздействии:
а) внешнего магнитного поля напряженностью до 400 А/м
частотой (50±1) Гц;
б) помех нормального вида с действующим значением - 25 мВ.
Таблица 3.4 - Характеристика блока размножения сигналов
|
Диапазон
изменения входного сигнала, мА
|
Входное
сопротивление не более, Ом
|
Диапазон
изменения выходного сигнала, мА
|
Нагрузочное
сопротивление не более, Ом
|
|
От 0 до 5
|
200
|
От 0 до 5
|
2500
|
|
От 0 до 20
|
|
От 0 до 20
|
1000
|
|
От 4 до 20
|
|
От 4 до 20
|
1000
На переходной плате связей А1 установлены колодки разъёмов
для подключения внешних цепей.
Блок состоит из понижающего разделительного трансформатора,
двух выпрямительных мостов, трёх фильтров, трёх источников питания (плата А3),
усилителя входного сигнала, гальванической развязки на двух микросхемах типа ISO122 и двух
преобразователей напряжения в выходной ток.
Напряжение питания 220 В (через контакты 22, 23 колодки
разъема Х4) подается на первичную обмотку понижающего трансформатора. Сигнал
напряжения, пропорциональный току во входной цепи, преобразуется в сигнал от 0
до 10 (от 0,8 до 10) В и подаётся на входы двух микросхем ISO122.
С выходов микросхем сигналы от 0 до 10 или от 0,8 до 10 В
подаются на преобразователи напряжения в ток и преобразуются в соответствующий
выходной токовый сигнал 0-5 или 4-20 мА в зависимости от исполнения блока.
Блок монтируется в положении, указанном на чертеже приложения
Б. Место установки блока должно быть удобно для проведения монтажа, демонтажа и
обслуживания.
Параметры внешних соединений блока должны соответствовать
требованиям пп.1.2 настоящего РЭ. Длина линии связи не должна превышать 1000 м.
Внешние соединения блока при монтаже осуществлять в
соответствии со схемами приложения В.
При демонтаже все операции производить при отключенном
напряжении питания.

Рисунок 3.4-Монтаж блоков на рейку, стену.
3.6 Прибор
показывающий и регистрирующий Технограф-160 АС
Приборы показывающие и регистрирующие "ТЕХНОГРАФ
160-АС" предназначены для измерения и регистрации по двенадцати каналам
(К1-К9, КА, КВ, КС) напряжения и силы постоянного тока, а также неэлектрических
величин, преобразованных в электрические сигналы постоянного тока или активное
сопротивление.
Приборы могут применяться для контроля и регистрации
производственных и технологических процессов на атомных станциях (в дальнейшем
АС). Рекомендуется применение в управляющих системах нормальной эксплуатации,
важных для безопасности.
Приборы позволяют осуществлять:
- индикацию номера канала на одноразрядном
табло и значения измеряемой величины на четырехразрядном табло;
- аналоговую, цифровую или комбинированную
регистрацию на диаграммной ленте;
- обмен данных с ЭВМ по интерфейсу RS-232
или RS-485;
- измерение и регистрацию мгновенного
расхода (корнеизвлечение), а также регистрацию среднего или суммарного значения
расхода за час.
Регистрация осуществляется шестицветной фломастерной
печатающей головкой, ресурс записи один миллион точек для каждого цвета.
Параметры интерфейсов: скорость передачи 2400 бит/с, 8 бит
данных, 2 стоп-бита, без контроля на четность и без сигналов готовности.
Рисунок 3.5 - Функциональная схема прибора Технограф-160
Плата коммутатора каналов с помощью реле поочередно
подключает двенадцать датчиков к плате ЦП. Коммутация цепей датчиков
осуществляется при помощи реле в соответствии с управляющими сигналами,
поступающими с платы ЦП.
Плата состоит из следующих функциональных узлов:
- 24-разрядный дельта-сигма аналого-цифровой
преобразователь (АЦП);
- микропроцессор (МП);
- часы реального времени с литиевым
элементом питания;
- интерфейс RS-232 (RS-485);
- схемы управления шаговыми двигателями (для
лентопротяжного механизма и для устройства записи).
Для увеличения помехоустойчивости АЦП, МП и интерфейс
питаются от отдельных источников питания и управляются через оптроны.
Входные сигналы с измерительных входов через релейный
коммутатор поочерёдно поступают на вход АЦП и измеряются. Цифровой код входной
величины в дальнейшем обрабатывается в микропроцессоре: проводится
линеаризация, сравнение с уставками, вычисление средних значений и так далее.
МП так же управляет шаговыми двигателями и производит запись
результатов измерения на диаграммной бумаге; выдаёт результаты измерения через
интерфейс на ПК; обеспечивает управление индикатором и платой выходных реле.
Плата индикации выполнена на семисегментных светодиодных
индикаторах зелёного цвета.
Клавиатура пленочного типа.
Блок сигнализации обеспечивает сигнализацию выхода параметра
за заданное значение.
После обработки входного сигнала МП сравнивает измеренную
величину входного сигнала с заданным значением. Если параметр меньше (больше)
заданного значения, то микропроцессор передаёт сигнал для включения реле того
канала, параметр которого вышел за пределы заданного значения.
Контакты реле замыкаются, что и является сигналом выхода за
норму.
Когда входной сигнал уменьшится или увеличится на 1,5 % от
заданного значения (в зависимости от уставки УСТ2 или УСТ1), реле разомкнет
контакты.
При выборе места для установки следует помнить, что наиболее
удовлетворительно прибор работает при температуре окружающего воздуха (20 ± 5) °С и относительной
влажности до 80 %.
Нельзя использовать прибор при температуре ниже 5 и выше 50 °С и относительной
влажности выше 80 %. Окружающий воздух не должен содержать пыль, примеси
аммиака, сернистые и другие агрессивные газы.
Не располагать прибор вблизи мощных источников
электромагнитных полей (силовые трансформаторы, дроссели, электродвигатели,
электрические печи, неэкранированные электрические кабели и т.п. Не
устанавливать прибор на месте, подверженном тряске и вибрации. В противном
случае необходимо установить амортизаторы. Которые будут смягчать тряску и не
давать приборам сбивать показания.
Рисунок 3.6-Схема подключения к прибору.
3.7
Электродвигательные исполнительные механизмы
Обычно состоят из двигателя, редуктора и тормоза (последнего
иногда может и не быть). Сигнал управления поступает одновременно к двигателю и
тормозу, механизм растормаживается и двигатель приводит в движение выходной
орган. При исчезновении сигнала двигатель выключается, а тормоз останавливает
механизм. Простота схемы, малое число элементов, участвующих в формировании
регулирующего воздействия, и высокие эксплуатационные свойства сделали
исполнительные механизмы с управляемыми двигателями основой для создания
исполнительных устройств современных промышленных систем автоматического
регулирования.
Электроприводы электродвигательных исполнительных механизмов
первой группы являются силовыми звеньями в системе автоматизации с достаточно
большими мощностями на выходных валах, присоединяемых к агрегатам или
механизмам, которые производят регулирующее воздействие на технологические или
производственные процессы. Указанные электроприводы в основном имеют нелинейную
характеристику, которая существенно влияет на динамику свойств системы
регулирования. Теория автоматизированных электроприводов подробно освещена в
литературе, а поэтому ниже приводятся лишь основные понятия и свойства этих
приводов для того, чтобы их можно было бы оценить как исполнительное звено в
системе регулирования.
В качестве исполнительного механизма на паронагревателе
высокого давления установлен 3 кВт двигатель, следующей марки АОС 2-41-4.
Двигатель имеет следующие характеристики: трёхфазный, реверсивный, с короткозамкнутым
ротором, 220-380 В, КПД-78%
3.8 Датчики
давления АМ - 2000
Устройства давления, выпускаемые под моделью АМ - 2000
(впоследствии - датчик давления, либо устройство АМ - 2000) предназначаются для
осуществления измерений различных видов давления, а также реорганизации в
схожий сигнал постоянного тока, либо же цифровой аналог. Датчик давления
незаменим при необходимости произвести измерение таких типов сред как жидкость
(к ним относятся и продукты нефтепромышленности), газ и пар.
Сферы применения приборов упомянутой модели довольно
разнообразны. Это и организации нефтеперерабатывающей промышленности и газовой
отрасли, предприятия металлургической, а также таких сфер, как энергетическая и
нефтехимическая промышленности. Также датчик давления очень часто используется
в химической и не менее широко распространённой пищевой сфере.
Технические показатели:
К главным характеристикам упомянутых устройств относятся
следующие показатели:
параметры наименьшего интервала и ВПИ (верхний рубеж
измерений) приборов давления АМ - 2000 находятся в пределах от 0.1 кПа и до
41,3 Мпа;
показатели допускаемых основных недочетов этих датчиков с
функцией (добавочной) усовершенствованных метрологических качеств
(усовершенствованных) (R1):
) плюс/минус 0,15% и плюс/минус 0,25%
) плюс/минус 0,75% если это выносные мембраны
) плюс/минус 0,1% - с наличием опции R1;
датчик давления модели АМ - 2000 обладает взрывозащищенным
вариантом. Это может быть специально использованный поверхностный слой
(взрывонепроницаемый) 1ExdIIT5/T6Х, либо устройство обладает искрозащищенным
вариантом выполнения - 0ExiaIIT5/Т6Х.
Энергообеспечение описанных приборов.
Напряжение питания вышеупомянутого устройства достигает
показателей от 12 до 45 В, если рассматривать данный показатель у датчиков,
обладающих индикатором (функция М3), то напряжение питания находится в пределах
от 16 и до 45 В.
Напряжение питания в функционирующем режиме составляет 24 В.
Показатель потребляемой мощности прибора составляет не более
чем ноль целых девять десятых (0,9) ВА
Предохранение от внешних факторов (проникновение влаги, либо
пыли).
Уровень защищенности от такого фактора как влага и не менее
значимого фактора - пыли составляет IP66 по установленным нормам ГОСТ 14254.
Наличие защиты от полярности (обратной).
Рисунок 3.7-датчик давления АМ-2000
3.9 Манометр
Принцип действия манометра основан на уравновешивании
измеряемого давления силой упругой деформации трубчатой пружины или более
чувствительной двухпластинчатой мембраны, один конец которой запаян в
держатель, а другой через тягу связан с трибко-секторным механизмом,
преобразующим линейное перемещение упругого чувствительного элемента в круговое
движение показывающей стрелки.
Рисунок 3.8 - Манометр
В группу приборов измеряющих избыточное
давление входят:
Манометры - приборы с измерением от 0,06
до 1000 МПа (Измеряют избыточное давление - положительную разность между
абсолютным и барометрическим давлением)
Большинство отечественных и импортных
манометров изготавливаются в соответствии с общепринятыми стандартами, в связи
с этим манометры различных марок заменяют друг друга. При выборе манометра
нужно знать: предел измерения, диаметр корпуса, класс точности прибора. Также
важны расположение и резьба штуцера. Эти данные одинаковы для всех выпускаемых
в нашей стране и Европе приборов.
Прибор, измеряющий атмосферное давление,
называется барометром.
По назначениям манометры можно разделить
на технические - общетехнические, электроконтактные, специальные, самопишущие,
железнодорожные, виброустойчивые (глицеринозаполненые), судовые и эталонные
(аналоговые).
Общетехнические: предназначены для
измерения не агрессивных к сплавам меди жидкостей, газов и паров.
Электроконтактные: в конструкции имеют
специальные группы электрических контактов (обычно 2). Одна группа контактов
соответствует минимальному заданному давлению, вторая группа - максимальному.
Специальные: кислородные - должны быть
обезжирены, так как иногда даже незначительное загрязнение механизма при
контакте с чистым кислородом может привести к взрыву. Часто выпускаются в
корпусах голубого цвета с обозначением на циферблате О2 (кислород);
ацетиленовые - не допускают в изготовлении измерительного механизма сплавов
меди, так как при контакте с ацетиленом существует опасность образования
взрывоопасной ацетиленистой меди; аммиачные-должны быть коррозионностойкими.
Эталонные: обладая более высоким классом
точности (0,15; 0,25; 0,4) эти приборы служат для проверки других манометров.
Устанавливаются такие приборы в большинстве случаев на грузопоршневых
манометрах или каких-либо других установках способных развивать нужное
давление.
Самопишущие: манометры в корпусе, с механизмом
позволяющим воспроизводить на диаграммной бумаге график работы манометра.
Рисунок 3.9-Монтаж манометра
Шкала манометра выбирается исходя из условия, что при рабочем
давлении стрелка манометра должна находиться в средней трети шкалы.
На шкале манометра должна быть нанесена красная черта на
уровне деления, соответствующего рабочему давлению для данного элемента с
учетом добавочного давления от веса столба жидкости.
Манометр должен быть установлен так, чтобы его показания были
отчетливо видны обслуживающему персоналу, при этом шкала его должна быть
расположена вертикально или с наклоном вперед до 30° для улучшения видимости
показаний.
Номинальный диаметр манометров, устанавливаемых на высоте до
2 м от уровня площадки наблюдения за манометром, должен быть не менее 100 мм,
на высоте от 2 до 5 м - не менее 160 мм, на высоте более 5 м - не менее 250 мм.
При установке манометра на высоте более 5 м должен быть установлен сниженный
манометр в качестве дублирующего.
4. Монтаж оборудования
КИПИА
4.1 Монтаж
закладных изделий и первичных измерительных преобразователей
Монтаж приборов для измерения температуры на технологических
трубопроводах и оборудовании выполняется, как правило, с помощью специальных
закладных конструкций - бобышек. Бобышка приварная - это деталь, привариваемая
к технологическому трубопроводу или аппарату, имеющая резьбу (или без резьбы)
для закрепления первичного измерительного преобразователя.
По типу и параметрам приварные бобышки подразделяют на
прямые: БП1 на Ру до 20 МПа; БП2 на Ру от 20 до 40 МПа; БПЗ на атмосферное
давление; скошенные: БС1 на Ру до 20 МПа; БС2 на Ру от 20 до 40 МПа.
Для паронагревателя высокого давления лучше всего
использовать бобышки марок БП1 и БП2. Которые имеют следующие характеристики:
Высота БП1 - 55 см, высота БП2 - 60. Размер резьбы БП1 -
M12xl,5, БП2-М27 х 2. Данные бобышки используются для монтажа термопары внутри
бака паронагревателя и внутри трубы по которой подаётся питательная вода. Для
измерения температуры питательной воды монтаж осуществляется непосредственно на
трубопроводе с помощью прямой или скошенной бобышки. Вторая термопара крепится
непосредственно на стенки бака с помощью бобышек БП1. Одним из основных условий
установки прибора на технологическом трубопроводе, как уже было ранее отмечено,
является соблюдение требуемой глубины погружения, от которой в значительной
степени зависит точность измерения температуры. Глубина погружения прибора
зависит от длины его монтажной части. Длина монтажной части I для прибора с неподвижным
штуцером определяется как расстояние от рабочего конца до опорной площадки
штуцера; для датчика с подвижным штуцером и без штуцера - как расстояние от
рабочего конца до головки, а при отсутствии головки - до места заделки выводных
концов. Таким образом, понятие "глубина погружения" прибора в
технологический трубопровод определяется положением, которое занимает конец
погружаемой части прибора ниже оси трубопровода. Как правило, конец погружаемой
части в зависимости от типа прибора должен размещаться от 5 до 70 мм ниже оси
трубопровода, по которому движется измеряемая среда. Соблюдение этого условия
может быть достигнуто, как ранее было отмечено, путем применения бобышек разной
длины и конструкции.
4.2 Выбор и
монтаж трубных проводок
Трубные проводки делятся на:
импульсные - соединяющие отборное устройство с чувствительным
элементом.
командные, - соединяющие между собой отдельные функциональные
блоки (первичные преобразователи, вторичные приборы, регуляторы и т.д.).
питающие, - соединяющие источники дополнительной энергии с
элементами систем автоматизации.
выбросные (дренажные), - предназначенные для сброса
отработанных жидкостей, газа, конденсата и т.д.
обогревные, - предназначенные для подачи и отвода
теплоносителя.
охлаждающие, - предназначенные для подачи и отвода
хладагента.
вспомогательные, - предназначенные для подвода инертных
веществ к импульсным проводкам, а также для подвода к приборам жидкостей и
газов для их периодической промывки или продувки.
защитные, - защищающие электрические провода и кабели от
механических воздействий, а также применяющиеся при прокладке электрических
линий в пожароопасных помещениях.
В паронагревателе используются полипропиленовые трубы PN 10 с
внешним диаметром от 20 до 110 мм.
Ниже приведена таблица с характеристиками труб PN 10
Таблица 2.1
|
Наружный
диаметр (мм)
|
Толщина стенки
(мм)
|
Приблизительный
вес 1 м. (кг)
|
|
20
|
1,9
|
0,107
|
|
25
|
2,3
|
0,158
|
|
32
|
2,9
|
0,240
|
Для прокладки трубопровода до паронагревателя использую
защитные кожухи. Для защитных кожухов (футляров) применяют стальные трубы:
бесшовные горячекатаные, сварные прямошовные и спирально-шовные. Горячекатаные
применяют только для кожухов переходов трубопроводов диаметром до 273 мм, а для
трубопроводов больших диаметров используют обычно крупноразмерные сварные прямо
- или спирально-шовные трубы.
Длину кожуха определяют исходя из ширины дорожного полотна
(или дорожной насыпи) и рекомендуемых нормативных расстояний. Предохраняют
кожухи от коррозии асбесто- или песчано-цементными, асфальтоцементобитумными,
эпоксидными или полимерными антикоррозийными покрытиями, наносимыми на их
поверхность. Внутри самого бака паронагревателя где проходит трубопровод в
качестве защитного кожуха используется стальная труба диаметром 100мм.
4.3 Выбор и
монтаж электрических проводок
По назначению электрические проводки делятся на
измерительные, командные и питающие.
Измерительные проводки могут быть нескольких типов,
отличающихся особенностью монтажа и материалами.
Командные проводки применяют для соединения измерительных
приборов с электрическими и электронными регуляторами, регуляторов с
исполнительными механизмами, сигнализирующих приборов с сигнальными
устройствами.
Линии электрического питания применяют для подвода напряжения
от щитков питания к потребителям.
По способу выполнения электрические проводки разделяют на
открытые и скрытые.
Кабельную продукцию в зависимости от конструкций подразделяют
на кабели, провода и шнуры.
Кабель - одна или более изолированных жил (проводников),
заключенных, как правило, в металлическую или неметаллическую оболочку, поверх
которой в зависимости от условий прокладки и эксплуатации может иметься
соответствующий защитный покров, в который может входить броня. В качестве
питающих кабелей на моём агрегате используется кабель марки ППГ. С помощью него
запитываются электродвигательные исполнительные механизмы и измерительные
приборы от щитков питания. Для прокладки кабеля до исполнительного механизма
используются металлические короба которые предохраняют кабель от механических
повреждений и попадания воды.
Металлические короб - это конструкция из листовой стали
длиной 3 м, состоящая из корытообразного основания 3, крышки 1, которая
крепится болтами, и разделяющей перегородки 2. Внутри короба имеются планки для
закрепления проводов и кабелей.
Рисунок 19 - металлический короб
Элементы, входящие в номенклатуру коробов, обеспечивают
прокладку трассы с необходимыми поворотами и разветвлениями. Ввод линии в
электротехнические устройства осуществляется с помощью присоединительных
секций. На ТЭЦ - 2 используются короба марки IP 65/66.
Командные проводки применяют для соединения измерительных
приборов с электрическими и электронными регуляторами, регуляторов с
исполнительными механизмами, сигнализирующих приборов с сигнальными устройствами.
В качестве контрольного кабеля на ТЭЦ используется кабель КВВГ - относится к
контрольным кабелям и применяется для неподвижной прокладки электрических
сетей, переменное номинальное напряжение которых не более 660 В, а частота в
пределах 100 ГЦ. Допустимо использовать кабель КВВГ в сетях с постоянным
напряжением порядка 1000 В, температура среды в которой проложен кабель КВВГ
должна быть от - 50 до +50°С.
Укладывается так же в металлические короба, на выходе из
короба на командный кабель одевается металлорукав предохраняющий от
механических повреждений.
Для кабелей контрольных определяется следующий ряд размерный
жильных сечений, проводящих ток:
медных, (в миллиметрах) от 0, 75 до 6
алюминиевых от 2,5 до 10
Маркировка контрольных кабелей
В марке или условном обозначении максимально коротко
выражается информация о товаре: его предназначение, материал из которого
изготовлены жилы, изоляция, оболочка, указывается и её конструкция, вид брони и
покрова, количество жил и сечение.
Данные, которые определяют тип контрольного кабеля,
маркируются буквами в соответствии с приведенной ниже таблицей:
Таблица 2.2 - маркировка контрольных кабелей
4.4 Монтаж
щитов и пультов управления на ТЭЦ-2
Термины щитовой продукции.
Каркас - жесткий несущий объемный или плоский металлический
остов, предназначенный для установки на нём панелей, стенок, дверей, крышек и
монтажа приборов, аппаратов, электрических и трубных проводок и др.
Шкаф - объемный каркас на опорной раме с установленными на
ней панелью, стенками, дверью, крышкой.
Стойка - объемный или плоский каркас на опорной раме.
Панель с каркасом - объемный каркас на опорной раме с
установленной на ней панелью.
Корпус пульта - объемный каркас с установленными наклонной
столешницей, стенками, дверьми.
Щит панельный с каркасом - панель с каркасом с установленными
на унифицированных монтажных конструкциях, поворотной или стационарной раме
аппаратурой, арматурой, установочными изделиями и с электрической и трубной
проводками, подготовленными к подключению внешних цепей и приборов,
устанавливаемых на объекте.
Штатив - стойка с объемным каркасом и установленными на
унифицированных монтажных конструкциях, аппаратурой, арматурой, установочными
изделиями и с электрической и трубной проводками, подготовленными к подключению
внешних цепей и приборов, устанавливаемых на объекте.
Штатив плоский - стойка с плоским каркасом и установленными
на унифицированных монтажных конструкциях, аппаратурой, арматурой,
установочными изделиями и с электрической и трубной проводками, подготовленными
к подключению внешних цепей и приборов, устанавливаемых на объекте.
Панель вспомогательная и панель вспомогательная с дверьми -
панели, предназначенные для оформления многопанельных каркасных щитов.
Панель декоративная - панель, предназначенная для
декоративного оформления верхней части щитов панельных с каркасом, а также для
монтажа элементов мнемосхем.
Монтаж щитовых конструкций
Рисунок 2.2 - структурная схема построения щитовых
конструкций.
На ТЭЦ используются шкафы высокого напряжения КТП 400-10-0,4
КТП поставляются в металлической кабине высокой заводской
готовности, с вмонтированным в неё силовым трансформатором, шкафами высокого и
низкого напряжения.
В шкафах высокого напряжения установлены разъединители РВЗ и
выключатель нагрузки ВНА с пружинно-рычажным приводом в цепи силового
трансформатора. В шкафах низкого напряжения установлены рубильники на вводе и
автоматические выключатели на номинальный ток до 1000А, на отходящих линиях до
400 В.
Щит панельный с каркасом - панель с каркасом с установленными
на унифицированных монтажных конструкциях, поворотной или стационарной раме
аппаратурой, арматурой, установочными изделиями и с электрической и трубной
проводками, подготовленными к подключению внешних цепей и приборов,
устанавливаемых на объекте.
Рисунок 2.3 - шкаф высокого напряжения КТП 400-10-0,4
В качестве крепёжного приспособления используют DIN рейку
1SL0290A00.
Рисунок 2.4 - DIN рейка 1SL0290A00.
Перед монтажом щитов и пультов управления проводится монтаж
металлоконструкции для установки малогабаритных щитов и плоских стативов. К
таким металлоконструкциям относятся перфорированные, например Z-об-разные,
профили для установки на стене; хомуты для обвязки колонн; подставки для
установки на полу. Целесообразность установки подставок до закрепления на них
малогабаритных щитов определяется условиями монтажа, сложившимися на конкретном
объекте. Указанные установочные металлоконструкции закрепляют либо на
предварительно установленных закладных элементах, либо с помощью СМП,
пластмассовых дюбелей или сваркой. Электрические и трубные проводки должны быть
проложены и подведены к местам установки щитовых конструкций. Щиты должны быть
размещены на площади установки так, чтобы исключалась необходимость
дополнительных такелажных работ при их монтаже.
Рисунок 2.5 - кабельная продукция используемая при монтаже
щитов и пультов
При монтаже щиты, пульты и стативы должны быть установлены в
вертикальное положение, перед закреплением их необходимо выверить по уровню и
отвесу. Допустимое отклонение при этом не должно быть более 1° в любую сторону.
Каркасы и вспомогательные элементы составных щитов должны быть скреплены между
собой разъемными соединениями. Зазоры между соединяемыми поверхностями не
должны превышать 2 мм на 1 м длины. Крепление каркасов и вспомогательных
элементов смежных щитов, пультов, стативов между собой выполняют в два этапа
после выверки по уровню и отвесу. На первом этапе выполняют предварительное
совмещение (с помощью бородка) отверстий в стойках каркаса смежных щитов,
стативов. Овальность отверстий позволяет, не вынимая бородка, вставить в это же
отверстие винт, после чего наживить гайку для щитов ЩПК, ЩШ и стативов С; эту
работу рекомендуется начинать с отверстий на задних стойках и верхней раме
каркаса как наиболее доступных. На втором этапе после установки всех винтов
последние равномерно затягивают.
Затяжку резьбовых соединений выполняют с помощью гаечных
ключей и отверток. Применение для этих целей универсальных инструментов
(пассатижей, плоскогубцев и т.п.) не допускается. Нарушенные контактные
соединения должны быть восстановлены так, чтобы качество восстановленного
соединения было идентично ненарушенному соединению. Следует также восстановить
лакокрасочные покрытия в случае их повреждения при монтаже щитовой конструкции.
По окончании монтажных работ каждый щит, пульт или статив
должен быть подвергнут тщательной приемке. В процессе последней необходимо
проверить: комплектность щитовой конструкции; правильность ее размещения,
крепления составных частей между собой и к закладным элементам; качество
установки и крепления приборов, введенных кабелей и труб. Щитовые конструкции
считают подготовленными к сдаче в эксплуатацию, если проведенные в полном
объеме проверки дали положительный результат.
5.
Технические требования к монтажу вторичных приборов
Монтаж вторичных приборов в комплектах для дистанционного
измерения расхода и уровня требует соблюдения следующих правил.
После монтажа вторичных приборов для измерения температуры на
щите нельзя в непосредственной близости от него производить работы, связанные с
сильной вибрацией или ударами. Вторичные приборы, мосты и потенциометры по
окончании монтажа должны быть надежно заземлены. При монтаже вторичных приборов
проверяют соответствие условий измерения в месте их установки требуемым.
Все соединительные провода должны быть замаркированы, а
зажимы Земля на корпусах приборов, подсоединены к контурам заземления. Схемы
электрического питания вторичных приборов должны иметь предохранители и
индивидуальные коммутирующие аппараты.
При монтаже вторичных приборов проверяют соответствие условий
измерения в месте их установки требуемым. Все соединительные провода должны
быть замаркированы, а клеммы Земля на корпусах приборов подсоединены к контурам
заземления. Схемы электрического питания вторичных приборов должны иметь
предохранители и индивидуальные коммутирующие аппараты.
Наиболее распространен монтаж вторичных приборов на щитах.
Способы монтажа определяются формой и конструкцией корпусов приборов и зависят
от условий эксплуатации.
После выполнения монтажа первичных и вторичных приборов,
прокладки труб и электрических линий производят опробование и наладку отдельных
приборов и затем всей системы.
6. Монтаж
исполнительных механизмов
Исполнительный механизм устанавливают на кронштейне, который
прикреплен непосредственно к корпусу 8 колонки регулирующего шибера.
Электрические исполнительные механизмы устанавливают
основанием или боковой стенкой на кронштейне или какой-либо другой конструкции.
При этом ось выходного вала исполнительного механизма должна занимать
горизонтальное положение. Выходной вал исполнительного механизма сочленяют с
валом регулирующего органа кривошипом и жесткой тягой. Узлы сочленения
исполнительного механизма с регулирующим органом не должны иметь люфтов.
Корпуса электрических исполнительных механизмов заземляют с помощью провода
сечением с площадью не менее 4 мм через специальный болт, предусмотренный на
механизме. На паронагревателе электродвигатели установлены для управления
поворотной заслонкой. Управление осуществляется через вал редуктора.
Исполнительный механизм.
Исполнительные механизмы пропорционального действия
конструктивно таковы, что обеспечивают в заданных пределах установку рабочего
органа в любое промежуточное положение в зависимости от величины и длительности
управляющего сигнала. Подобные исполнительные механизмы могут использоваться
как в позиционных, так и в П, ПИ и ПИД-системах автоматического регулирования.
Существование электрических исполнительных механизмов как
нормального, так и специальных исполнений в значительной мере расширяет
возможные области их практического применения.
7. Таблица
соединения и подключения проводов
В ТЭЦ-2 от датчиков до шкафов управления, от шкафов
управления для исполнительных механизмов применяют контрольные кабели. В
зависимости от температуры и места их размещения, применяют термоизоляцию.
Кабель в свою очередь уложен в специальные короба, которые протянуты на всей
площади ТЭЦ-2.
8. Техника
безопасности при монтажных работах
Монтаж и обслуживание оборудования
На каждом рабочем месте должны быть производственные и
должностные инструкции и инструкции по охране труда в объеме, обязательном для
данной должности или профессии.
До начала работы должно быть проверено выполнение всех
требований настоящих Правил, относящихся к предстоящей работе. При несоблюдении
этого положения персонал не имеет права приступать к работе независимо от того,
кто дал ему указание об ее выполнении.
Обходы и осмотры оборудования должны производиться только с
разрешения дежурного персонала, ведущего режим оборудования.
Запрещается находиться без производственной необходимости на
площадках агрегатов, вблизи люков, лазов, водоуказательных стекол, а также
около запорной, регулирующей и предохранительной арматуры и фланцевых
соединений трубопроводов, находящихся под давлением.
Запрещается опираться и становиться на барьеры площадок,
ходить по трубопроводам, а также по конструкциям и перекрытиям, не
предназначенным для прохода по ним.
При пуске, отключении, опрессовке и испытании оборудования и
трубопроводов под давлением вблизи них разрешается находиться только персоналу,
непосредственно выполняющему эти работы.
При повышении давления при гидравлическом испытании
оборудования до пробного запрещается нахождение на нем людей. Осматривать
сварные швы испытываемых трубопроводов и оборудования разрешается только после
снижения пробного давления до рабочего.
При расшлаковке и обдувке котла, продувке нижних точек,
неустойчивых и аварийных режимах персонал должен быть удален в безопасные
места.
При обнаружении свищей в трубах поверхностей нагрева,
паропроводах, коллекторах, питательных трубопроводах, в корпусах арматуры
необходимо срочно вывести работающих с аварийного оборудования, оградить
опасную зону и вывесить плакаты или знаки безопасности: "Осторожно!
Опасная зона”.
Вывод людей должен осуществлять начальник смены цеха
электростанции или руководитель (производитель) работ в тепловой сети.
Запрещаются пуск и кратковременная работа механизмов или
устройств при отсутствии или неисправном состоянии ограждающих устройств.
Запрещается производить уборку вблизи механизмов без предохранительных
ограждений или с плохо закрепленными ограждениями.
Запрещается чистить, обтирать и смазывать вращающиеся или
движущиеся части механизмов, а также перелезать через ограждения или
просовывать руки за них для смазки и уборки. Запрещается при обтирке наружной
поверхности работающих механизмов наматывать на руку или пальцы обтирочный
материал.
В качестве обтирочных материалов следует применять
хлопчатобумажные или льняные тряпки.
Запрещается надевать, снимать и поправлять на ходу приводные
ремни, а также подсыпать канифоль и другие материалы под буксующие ремни и
ленты конвейеров.
Запрещается останавливать вручную вращающиеся и движущиеся
механизмы.
Перед каждым пусковым устройством (кроме устройств
дистанционного управления) электродвигателей напряжением выше 1000 В, а также
электродвигателей напряжением до 1000 В, если они установлены в помещениях
повышенной опасности или особо опасных, должны находиться диэлектрические
коврики, а в сырых помещениях - изолирующие подставки.
Запрещается наступать на оборванные, свешивающиеся или
лежащие на земле и полу провода, а также на обрывки проволоки, веревки, тросы,
соприкасающиеся с этими проводами, или прикасаться к ним.
Запрещается эксплуатировать неисправное оборудование, а также
оборудование с неисправными или отключенными устройствами аварийного
отключения, блокировок, защит и сигнализации.
При отклонении режима работы оборудования от нормального, что
может стать причиной несчастного случая, должны быть приняты меры по
обеспечению безопасности персонала.
Запрещается ремонтировать оборудование без выполнения
технических мероприятий, препятствующих его ошибочному включению в работу (пуск
двигателя, подача пара или воды и т.п.), самопроизвольному перемещению или
движению.
По окончании очистки или ремонта оборудования необходимо
удостовериться в том, что в нем не осталось людей и каких-либо посторонних
предметов.
Капитальные и средние ремонты оборудования должны выполняться
по проектам производства работ (ППР) и техническим условиям на ремонт или
технологическим картам.
При ремонтных работах в зонах с температурой воздуха выше 32
С должны быть предусмотрены передвижные воздушно-душирующие установки.
При ремонтных работах, связанных с монтажом или демонтажем
оборудования и трубопроводов, а также заменой элементов оборудования, должна
соблюдаться предусмотренная проектом производства работ или технологической
картой последовательность операций, обеспечивающая устойчивость оставшихся или
вновь устанавливаемых узлов и элементов оборудования и предотвращение падения
его демонтируемых частей.
За устойчивостью оставшихся элементов оборудования и
трубопроводов необходимо вести непрерывное наблюдение.
Совпадение болтовых отверстий при сборке фланцевых соединений
должно проверяться с помощью ломиков или оправок.
При необходимости нахождения людей вблизи горячих частей
оборудования должны быть приняты меры по их защите от ожогов и действия высокой
температуры (ограждение действующего оборудования, вентиляция, спецодежда и
т.п.).
Запрещается применять для отмывки и обезжиривания деталей и
оборудования керосин, бензин, бензол, ацетон и другие горючие и
легковоспламеняющиеся вещества, а также трихлорэтилен, дихлорэтан и другие
хлорпроизводные углеводороды.
Отогревать замерзшие трубопроводы горючих, взрывоопасных и
вредных веществ, а также их арматуру необходимо влажным паром или горячей водой.
Применение источника тепла с открытым огнем разрешается только для отогрева
арматуры и трубопроводов воды, пара и пульпопроводов, расположенных вне
пожароопасных помещений и на открытом воздухе.
Места, опасные для прохода или нахождения в них людей, должны
ограждаться канатами или переносными щитами с укрепленными на них знаками
безопасности (приложение 3).
Очистку светильников и замену перегоревших ламп должен
производить электротехнической персонал с устройств, обеспечивающих удобный и
безопасный доступ к светильникам.
При обслуживании оборудования в местах, не имеющих
стационарного освещения, должно быть достаточное количество исправных
переносных электрических фонарей, которые передаются по смене.
Переносные ручные электрические светильники должны питаться
от сети напряжением не выше 42 В. В особо неблагоприятных условиях, когда
опасность поражения электрическим током усугубляется теснотой, повышенной
влажностью, запыленностью, соприкосновением с металлическими заземленными
поверхностями, напряжение в сети не должно превышать 12 В.
Прежде чем входить в газоопасное помещение, необходимо
произвести анализ воздушной среды на содержание газа в нем. Наличие газа должно
определяться с помощью газоанализатора взрывозащищенного типа. При обнаружении
загазованности помещения входить в него можно только после вентиляции и
повторной проверки воздуха в нем на отсутствие газа и достаточность кислорода
(не менее 20% по объему). Если в результате вентиляции удалить газ не удается,
то входить и работать в газоопасном помещении допускается только в шланговом
противогазе с соблюдением требований п.2.8 настоящих Правил. Аппаратура
включения освещения и электродвигателя вентилятора должна быть вынесена за
пределы газоопасного помещения.
в качестве переносного источника света должны использоваться
только светильники взрывозащищенного исполнения. Включение и выключение
светильников в газоопасных местах, а также использование открытого огня
запрещаются,
инструмент должен быть из цветного металла, исключающего
возможность искрообразования. Допускается применение инструмента из черного
металла, при этом его рабочая часть должна обильно смазываться солидолом или
другой смазкой;
использование электродрелей и других электрифицированных
инструментов, а также приспособлений, дающих искрение, запрещается;
обувь персонала должна быть без стальных подковок и гвоздей,
в противном случае необходимо надевать галоши.
Двери газоопасных помещений, не имеющих постоянного обслуживающего
персонала, должны быть закрыты на замок. Ключи должны храниться у начальника
смены и выдаваться на время работ под расписку лицам, указанным в списке,
утвержденном главным инженером предприятия, и по окончании работ ежедневно
возвращаться.
При возникновении пожара необходимо немедленно вызвать
пожарную охрану, удалить в безопасное место людей и по возможности горючие
вещества, приступить к тушению огня имеющимся средствами пожаротушения,
соблюдая правила техники безопасности, и поставить в известность начальника
смены (диспетчера) предприятия, начальника цеха (участка) и охрану предприятия.
При опасности возникновения несчастного случая персонал,
находящийся вблизи, должен принять меры по его предупреждению (остановить
оборудование или соответствующий механизм, снять напряжение, отключить подачу
пара или воды, оградить опасную зону и т.п.), а при несчастном случае оказать
также доврачебную помощь пострадавшему, сохранив по возможности обстановку на
месте происшествия. О случившемся должно быть сообщено старшему дежурному
(руководителю работ).
Похожие работы на - Автоматизация технологического процесса на примере теплоэлектростанции
|