Моделирование и анализ электрических схем в среде Electronics Workbench

  • Вид работы:
    Отчет по практике
  • Предмет:
    Информатика, ВТ, телекоммуникации
  • Язык:
    Русский
    ,
    Формат файла:
    MS Word
    661,07 Кб
  • Опубликовано:
    2015-02-07
Вы можете узнать стоимость помощи в написании студенческой работы.
Помощь в написании работы, которую точно примут!

Моделирование и анализ электрических схем в среде Electronics Workbench

Оглавление

Введение

1.  Структура окна и система меню

1.1 Меню File

.2 Меню Edit

.3 Меню Circuit

.4 Меню Window

.5 Меню Help

1.6 Меню Analysis программы EWB 5.0

.7 Обмен данными с программой PSpice

2.  Технология подготовки схем

3.  Контрольно-измерительные приборы

3.1 Мультиметр (Multimeter)

3.2 Функциональный генератор (Function Generator)

.3 Осциллограф (Oscilloscope)

3.4 Измеритель АЧХи ФЧХ (Bode Plotter)

.5 Генератор слова (Word Generator)

3.6 Логический анализатор (Logic Analyzer)

3.7 Логический преобразователь (Logic Converter)

4.  Практические занятия

4.1 Занятие 1. Изучение основных возможностей программы

4.2 Занятие 2. Моделирование и анализ цифровых устройств

Библиографический список

Приложение

Введение

меню программа измерительный прибор

Содержит основные сведения, инструкции, методики организации и проведения экспериментов при исследовании схем в среде схемотехнического моделирования Electronics Workbench. Приводятся краткие сведения из теории элементов и устройств, предлагаемых для самостоятельного исследования в ходе двух практических занятий. Даются формы для записи результатов экспериментов и теоретических расчетов, облегчающие последующий их анализ, а также контрольные вопросы, ориентирующие обучающихся на осознание целей экспериментов и их направленности. Разработан в соответствии с Государственным общеобразовательным стандартом высшего профессионального образования.

Предназначен для студентов дневной формы обучения специальности 210100 - управление и информатика в технических системах.

Табл. 7. Ил. 43. Библиогр.: 2 назв.

Система схемотехнического моделирования Electronics Workbench предназначена для моделирования и анализа аналоговых, цифровых и цифро-аналоговых схем большой степени сложности. Имеющиеся в программе библиотеки включают в себя большой набор широко распространенных электронных компонентов. Есть возможность подключения и создания новых библиотек компонентов.

Параметры компонентов можно изменять в широком диапазоне значений. Простые компоненты описываются набором параметров, значения которых можно изменять непосредственно с клавиатуры, активные элементы моделью, представляющей собой совокупность параметров и описывающей конкретный элемент или его идеальное представление. Модель выбирается из списка библиотек компонентов, параметры модели также могут быть изменены пользователем.

Широкий набор приборов позволяет производить измерения различных электрических величин, задавать входные воздействия, строить графики. Все приборы изображаются в виде, максимально приближенном к реальному, поэтому работать с ними просто и удобно.

Electronics Workbench может проводить анализ схем на постоянном и переменном токах. При анализе на постоянном токе определяется рабочая точка схемы в установившемся режиме работы. Результаты этого анализа не отражаются на приборах, они используются для дальнейшего анализа схемы. Анализ на переменном токе использует результаты анализа на постоянном токе для получения линеаризованных моделей нелинейных компонентов. Анализ схем может проводиться как во временной, так и в частотной областях. Программа также позволяет производить анализ цифро-аналоговых и цифровых схем.

Результаты моделирования можно вывести на принтер или импортировать в текстовый или графический редактор для их дальнейшей обработки.

Программа Electronics Workbench совместима с программой Pspice, то есть предоставляет возможность экспорта и импорта схем и результатов измерений в различные её версии.

1. Структура окна и система меню

Рабочeе окно программы EWB 5.1 (рис. 1.1) содержит поле меню, линейку инструментов, контрольно-измерительных приборов и линейку библиотек компонентов, одна из которых в развернутом виде показана в левой части окна. В рабочем поле программы располагается моделируемая схема с подключенными к ней "иконками" контрольно-измерительных приборов и краткое описание схемы (description). При необходимости каждый из приборов может быть развернут для установки режимов его работы и наблюдения результатов.

Рис. 1.1. Окно программы EWB 5.1

Рассмотрим команды меню программы EWB 5.1 в порядке их следования на рис. 1.1.

1.1 Меню File

Меню File предназначено для загрузки и записи файлов, получения твердой копии выбранных для печати составных частей схемы, а также для импорта/экспорта файлов в форматах других систем моделирования и программ разработки печатных плат.

1.     Первые четыре команды этого меню: New (Ctrl+N), Open... (Ctrl+0), Save (Ctrl+S), Save As... - типичные для Windows команды работы с файлами, и поэтому пояснений не требуют. Схемные файлы программы EWB имеют следующие расширения: .са3 и .cd3 - аналоговые и цифровые схемы для EWB 3.0, .са4 - аналого-цифровые схемы для EWB и .ewb - аналого-цифровые схемы для EWB 5.0.

2.   Revent to Saved... - стирание всех изменений, внесенных в текущем сеансе редактирования, и восстановление схемы в первоначальном виде.

3.   Print... (CTRL+P) - выбор данных для вывода на принтер: Schematic - схемы (опция включена по умолчанию); Description - описания к схеме; Part list - перечня выводимых на принтер документов; Label list - списка обозначений элементов схемы; Model list - списка имеющихся в схеме компонентов; Subcircuits - подсхем (частей схемы, являющихся законченными функциональными узлами и обозначаемых прямоугольниками с названием внутри); Analysis options - перечня режимов моделирования; Instruments - списка приборов.

В этом же подменю можно выбрать опции печати (кнопка Setup) и отправить материал на принтер (кнопка Print), можно также изменить масштаб выводимых на принтер данных в пределах от 20 до 500 %.

В меню также предусмотрена возможность обмена данными с программой разработки печатных плат EWB Layout.

1.2 Меню Edit

Меню Edit позволяет выполнять команды редактирования схем и копирования экрана.

Первые пять команд этого меню: Cut (CTRL+X), Copy (CTRL+C), Paste (CTRL+V), Delete (Del), Select All (CTRL+A) - типичные для Windows команды работы с файлами, и поэтому пояснений не требуют.

Команда Copybits (CTRL+I) превращает курсор мыши в крестик, которым по правилу прямоугольника можно выделить нужную часть экрана. После отпускания левой кнопки мыши выделенная часть копируется в буфер обмена, после чего его содержимое может быть импортировано в любое приложение Windows. Копирование всего экрана производится нажатием клавиши Print Screen: копирование активной в данный момент части экрана, например, диалогового окна - комбинацией Alt+Print Screen. Команда очень удобна при подготовке отчетов по моделированию, например при оформлении лабораторных работ.

Команда Show Clipboard для показа содержимого буфера обмена.

.3 Меню Circuit

Меню Circuit используется при подготовке схем, а также для задания параметров моделирования. Оно содержит команды управления расположением графического изображения компонентов: Flip Horizontal - зеркальное отображение компонента по горизонтали и Flip Vertical - то же, но по вертикали. Команды Rotate, Flip Horizontal и Flip Vertical могут быть выполнены также нажатием кнопок с соответствующими графическими изображениями.

Команда Component Properties (свойства компонента) содержит ряд закладок. Так, при выборе закладки Value задаются номинальное сопротивление компонента (резистора), значение линейного (ТС1) и квадратичного (ТС2) температурных коэффициентов сопротивления. С учетом этих параметров действительное значение резистора определяется выражением

 

R=Rn[1+TC1(T-Tn)+TC2 (T-Tn)2],

где Rn - номинальное сопротивление резистора; Тn=27°С - номинальная температура; Т - текущее значение температуры резистора.

При выборе закладки Fault приводятся условия моделирования и набор выводов компонента с опцией на каждый вывод, что позволяет выборочно имитировать ту или иную неисправность. Например, если требуется имитировать нарушение контакта вывода 1 резистора, то в этом случае включаются опции 1 и Open (открыто - обрыв). Введение таких дефектов в схему позволяет отрабатывать у учащегося навыки поиска и локализации неисправностей.

При выборе закладки Display с помощью диалогового окна задается характер вывода на экран обозначений компонента. При выборе опции Use Schematic Options global setting используются установки, принятые для всей схемы, в противном случае используется индивидуальная настройка вывода на экран позиционного обозначения и номинального значения для каждого компонента.

Диалоговое окно при выборе закладки Analysis Setup позволяет установить температуру для каждого компонента индивидуально или использовать ее номинальное значение, принятое для всей схемы (Use global temperature).

Меню команды Component Properties содержит подменю Models для активных компонентов, с помощью которого выбирается тип библиотечного компонента, редактируются его параметры, создается новая библиотека и выполняются другие команды.

Окна команды Schematic Options при выборе закладок Wiring и Printing связаны с прокладкой проводников на схеме и организацией их взаимных соединений (Routing options), удалением проводников (Rewiring options) и соединений (Auto-delete connectors - автоматическое удаление неиспользуемых соединений, например дублирующих друг друга), с масштабированием выводимой на принтер информации.

.4 Меню Window

Меню Window содержит следующие команды:

Arrange (CTRL+W) - упорядочивание информации в рабочем окне EWB путем перезаписи экрана, при этом исправляются искажения изображений компонентов и соединительных проводников;

Circuit - вывод схемы на передний план;

Description (CTRL+D) - вывод на передний план описания схемы, если оно имеется, или окно-ярлык для его подготовки (только на английском языке).

.5 Меню Help

Меню Help построено стандартным для Windows способом. Оно содержит краткие сведения по всем рассмотренным выше командам, библиотечным компонентам и измерительным приборам, а также сведения о самой программе. Отметим, что для получения справки по библиотечному компоненту его необходимо отметить на схеме щелчком мыши (он высветится красным цветом) и затем нажать клавишу F1.

1.6 Меню Analysis программы EWB 5.0

1.    Первые три команды - Activate (CTRL+G), Stop (CTRL+T),

Pause (F9) - команды запуска, остановки и прерывания.

2.   Analysis Options... (CTRL+Y) - набор команд для установки параметров моделирования.

2.1.   Global - настройки общего характера, задаются с помощью диалогового окна (рис. 1.2), в котором параметры имеют следующее назначение:

Рис. 1.2. Диалоговое окно настройки параметров моделирования общего характера

Abstol - абсолютная ошибка расчета токов;

Gmin - минимальная проводимость ветви цепи (проводимость ветви, меньшая GMIN, считается равной нулю); Pivrel, Pivtol - относительная и абсолютная величины элемента строки матрицы узловых проводимостей (например, при расчете по методу узловых потенциалов), необходимые для его выделения в качестве ведущего элемента;

Reltol - допустимая относительная ошибка расчета напряжений и токов;

Temp - температура, при которой проводится моделирование;

Vntol - допустимая ошибка расчета напряжений в режиме Transient (анализ переходных процессов);

Chgtol - допустимая ошибка расчета зарядов;

Ramptime - начальная точка отсчета времени при анализе переходных процессов;

Convstep - относительный размер шага итерации при расчете режима по постоянному току;

Convabsstep - абсолютный размер шага итерации при расчете режима по постоянному току;

Convlimit - включение или выключение дополнительных средств для обеспечения сходимости итерационного процесса (например, за счет использования метода вариации напряжений источников питания;

Rshunt - допустимое сопротивление утечки для всех узлов относительно общей шины (заземления).

Temporary... - объем дисковой памяти для хранения временных файлов (в Мбайт).

2.2.   DC - настройка для расчета режима по постоянному току (статический режим). Для настройки этого режима используется диалоговое окно (рис. 1.3), параметры которого имеют следующее назначIеtlн1ие:- максимальное количество итераций приближенных расчетов;

Gminsteps - размер приращения проводимости в процентах от GMIN (используется при слабой сходимости итерационного процесса);

Srcsteps - размер приращения напряжения питания в процентах от его номинального значения при вариации напряжения питания (используется при слабой сходимости итерационного процесса).

Рис. 1.3. Диалоговое окно установки параметров режима DC

Кнопка Reset Defaults предназначена для установки по умолчанию параметров, показанных на рис. 1.2. Используется в том случае, если после редактирования необходимо вернуться к исходным данным.

2.3.   Transient - настройка параметров режима анализа переходных процессов (диалоговое окно на рис. 1.4):

Itl4 - максимальное количество итераций за время анализа переходных процессов;

Рис. 1.4. Диалоговое окно настройки режима моделирования переходных процессов дифференциального уравнения:

Maxord - максимальный порядок (от 2 до 6) метода интегрирования дифференциального уравнения;

Trtol - допуск на погрешность вычисления переменной;

Method - метод приближенного интегрирования

Trapezoidal - метод трапеций, Gear - метод Гира;

Асст - разрешение на вывод статистических сообщений о процессе моделирования.

2.4.  Device - выбор параметров МОП-транзисторов (диалоговое окно показано на рис. 1.5):

Defad - площадь диффузионной области стока, м2;

Defas - площадь диффузионной области истока, м2;

Defl - длина канала полевого транзистора, м;

Defw - ширина канала, м;

Рис. 1.5. Выбор параметров МОП-транзисторов

Tnom - номинальная температура компонента;

Bypass - коммутация нелинейной части модели компонента;

Trytocompact - включение или выключение линейной части модели компонента.

2.5.     Instruments - настройка параметров контрольно-измерительных приборов (рис. 1.6):

Pause after each screen - пауза (временная остановка моделирования) после заполнения экрана осциллографа по горизонтали (Oscilloscope);

Generate time steps automatically - автоматическая установка временного шага (интервала) вывода информации на экран;

Minimum number of time points - минимальное количество отображаемых точек за период наблюдения (регистрации);

Рис. 1.6. Диалоговое окно настройки параметров

Тмах -промежуток времени от начала до конца моделирования;

Set to Zero - установка в нулевое (исходное) состояние контрольноизмерительных приборов перед началом моделирования;

User-defined - управление процессом моделирования проводится пользователем (ручной пуск и остановка);

Calculate DC operating point - выполнение расчета режима по постоянному току;

Points per cycle - количество отображаемых точек при выводе амплитудно-частотных и фазо-частотных характеристик (Bode plotter);

Use engineering notation - использование инженерной системы обозначений единиц измерения (например, напряжения будут выводиться в милливольтах (мВ), микровольтах (мкВ), нановольтах (нВ) и т.д.).

3.   DC Operating Point -расчет режима по постоянному току. В режиме DC из моделируемой схемы исключаются все конденсаторы и закорачиваются все индуктивности.

Рассмотрение DC-режима и последующих команд меню Analysis целесообразно вести на примере практических устройств. В качестве таковых используем фильтр верхних частот на операционном усилителе (рис. 1.7) и генератор Колпитца (рис. 1.8).

Рис. 1.7. Фильтр высоких частот на операционном усилителе

Рис. 1.8. Генератор Колпитца

Отметим, что при использовании команд меню Analysis целесообразно в меню Circuit>Schematic Options>Show/Hide включить опции Show Reference ID и Show Nodes. Отметим также, что в схеме фильтра входное напряжение во всех случаях принято равным 100 мкВ.

Результаты расчета режима генератора Колпитца по постоянному току показаны на рис. 1.9. В верхней части рисунка указано имя схемного файла. Ниже приведены потенциалы узлов схемы в контрольных точках 1, 2, 3, 4 и на выводах транзистора.

4.   AC Frequency... - расчет частотных характеристик. Выполнение команды начинается с задания в диалоговом окне (рис. 1.10) следующих параметров:

Fstart, Fstop - границы частотного диапазона (минимальное и максимальное значение частоты соответственно);

Sweep type - масштаба по горизонтали: декадный (Decade), линейный (Linear) и октавный (Octave);

Number of points - числа точек;scale - масштаба по вертикали: линейный (Linear), логарифмический (Log) и в децибелах (Decibel); in circuit - списка всех узлов цепи;

Nodes for analysis - номеров узлов, для которых рассчитываются характеристики схемы, перечень таких узлов устанавливается нажатием кнопок Add -> (добавить) и | <Remove (удалить);

Simulate - кнопка запуска моделирования.

Рис. 1.9. Результат расчета режима по постоянному току генератора Колпитца

Рис. 1.10. Окно выбора параметров моделирования

Результаты моделирования фильтра представлены на рис. 1.11 в виде амплитудно-частотной (АЧХ - верхняя кривая) и фазо-частотной (ФЧХ - нижняя кривая) характеристик. Аналогичные характеристики можно получить также и с помощью измерителя АЧХ-ФЧХ, причем с более высокой точностью за счет сканирования АЧХ и ФЧХ в выбранных точках визирной линейкой.

Дополнительные манипуляции с результатами расчета выполняются с помощью командных кнопок, расположенных в верхней части окна (рис. 1.11). Первые восемь кнопок являются стандартными и пояснений не требуют. Назначение третьей группы кнопок рассмотрено ниже.

Рис. 1.11. Результаты расчета частотных характеристик фильтра

Рис. 1.12. Окно оформления результатов моделирования General

.1.  Properties - параметры графического изображения, таково название первой кнопки. При ее нажатии открывается диалоговое окно (рис. 1.12), имеющее закладки General, Left Axis, Bottom Axis, Right Axis, Top Axis и Traces.

Окно General состоит из четырех блоков:

Title - редактирование названия с возможностью изменения шрифта;

Grid - нанесение на графики сетки с возможностью редактирования толщины линий и их цвета;

Trace Legend - отображение на экране сигнала в контрольных точках схемы с указанием цвета соответствующих графиков;

Cursors - вывод на экран характеристик АЧХ и ФЧХ в табличном виде для одного или всех выбранных узлов схемы.

При выборе заставки Left Axis диалоговое окно оформления результатов моделирования имеет вид, показанный на рис. 1.13. Оно состоит из следующих блоков:

Label - редактирование обозначения оси Y с возможностью изменения шрифта и его атрибутов (например, можно заменить символ обозначения напряжения V на U);

Axis - изменение толщины линии оси Y и ее цвета;

Division - количество разбиений в одном большом делении сетки; Range - диапазон значений по оси Y;

Scale - установка масштаба по оси Y (линейный, логарифмический и т.д.).

Рис. 1.13. Окно оформления результатов моделирования Left Axis

Для заставок Bottom Axis, Rigt Axis и Top Axis окна настроек имеют аналогичный вид. Для заставки Traces окно настроек показано на рис. 1.14.

Окно состоит из следующих блоков:

Trace - выбор номера контрольной точки, для которой редактируется изображение характеристики;

Label - задание метки рассматриваемой точки (на рис. 1.14 она совпадает с номером контрольной точки, однако здесь может быть размещена и другая информация в виде комментариев);

Pen Size - выбор ширины линии для изображения характеристики;

Color - выбор цвета линии;

Sample - образец линии; Х Range - выбор оформления для оси X, аналогичного выбранному в окне Bottom Axis или Top Axis;

Рис. 1.14.  Окно оформления результатов моделирования Traces

Y Range - выбор оформления для оси Y, аналогичного выбранному в окне Left Axis (рис. 1.13) или Right Axis;

Offsets - установка смещения координат по осям Х и Y.

4.1                               

- эти кнопки имеют соответственно названия Toggle Grid (вставить сетку), Toggle Legend (вставить обозначение контрольной точки), Toggle Cursor (вывести числовые данные), Restore Graph (восстановить графическое обозначение, т.е. проигнорировать введенные изменения), Reverse Color (инвертировать цвет).

4.2     Transient... - расчет переходных процессов. Диалоговое окно команды (рис. 1.15) содержит следующие данные: Initial conditions - установка начальных условий моделирования; назначение составных частей этого блока рассматривались при описании окна, изображенного на рис. 1.6;

Рис. 1.15. Задание режимов моделирования переходных процессов

Tstart - время начала анализа переходных процессов; Tstop - время окончания анализа;

Generate time steps automatically - расчет переходных процессов с переменным шагом, выбираемым автоматически в соответствии с допустимой относительной ошибкой RELTOL, задаваемой в окне, изображенном на рис. 1.2; если эта опция выключена, то расчет ведется с учетом двух других опций, описанных при рассмотрении окна настройки параметров (см. рис. 1.6);

Tstep - временной шаг вывода результатов моделирования на экран монитора.

Порядок использования параметров Nodes in circuit описан при рассмотрении окна выбора параметров моделирования (см. рис. 1.10).

При указанных в рассмотренном окне параметрах результаты моделирования переходных процессов в фильтре представлены на рис. 1.16.

Здесь показан также ярлык (он может быть размещен в любом месте экрана), с помощью которого можно узнать, в какой точке схемы снята синусоида.

Рис. 1.16. Результаты моделирования переходных процессов в фильтре

Из рис. 1.16 видно запаздывание выходного сигнала относительно входного.

5.   Fourier... - проведение Фурье-анализа (спектрального анализа). При выборе этой команды необходимо задать параметры моделирования с помощью диалогового окна (рис. 1.17), в котором опции имеют следующее назначение:

Output node - номер контрольной точки (узла), в которой анализируется спектр сигнала;

Fundamental frequency - основная частота колебания (частота первой гармоники);

Number harmonic -число гармоник, подлежащих анализу;

Vertical scale - масштаб по оси Y (линейный, логарифмический, в децибелах);

Рис. 1.17. Окно установки режима Фурье-анализа

Advanced - набор опций этого блока предназначен для определения более тонко структуры анализируемого сигнала путем введения дополнительных выборок (по умолчанию выключены);

Number of points per harmonic - количество отсчетов (выборок) на одну гармонику;

Sampling frequency - частота следования выборок;

Display phase - вывод на экран распределения фаз всех гармонических составляющих в виде непрерывной функции (по умолчанию выводится график только амплитуд гармоник);

Output as line graph - вывод на экран распределения амплитуд всех гармонических составляющих в виде непрерывной функции (по умолчанию - в виде линейчатого спектра).

Если в окне (см. рис. 1.17) установить последние две опции, то в результате анализа получают кривые распределения амплитуд в логарифмическом масштабе и распределения фаз гармонических составляющих.

Рис. 1.18. Окно установки параметров моделирования

6.        Monte Carlo... - статистический анализ по методу Монте-Карло. В диалоговом окне установки параметров моделирования для этой команды (рис. 1.18) задаются следующие параметры:

Number of runs - количество статистических испытаний;

Global Tolerance - отклонения параметров резисторов, конденсаторов, индуктивностей, источников переменного и постоянного тока и напряжения;

Seed - начальное значение случайной величины (этот параметр определяет начальное значение датчика случайных чисел и может задаваться в пределах 1...32767 ;

Distribution type − закон распределения случайных чисел: Uniform − равновероятное распределение на отрезке (-1, +1) и Gaussian − гауссовское распределение на отрезке (-1, +1) с нулевым средним значением и среднеквадратическим отклонением 0,25. Требуемый закон распределения выбирается после нажатия кнопки в поле рассматриваемой опции.

Global tolerance - отклонение параметров резисторов, конденсаторов, индуктивностей, источников переменного и постоянного тока и напряжения;

Collating function - характеристики схемы (выбираются из предлагаемого списка): максимальное и минимальное значение величины (Max. value, Min. value), максимальная и минимальная частота (Frequency at max. Frequency at min), значение частоты (Rise edge frequency. Fall edge frequency), при котором происходит пересечение заданного уровня порогового напряжения Threshold снизу-вверх и сверху-вниз;

Output node - выбор выходной точки схемы.

В нижней части окна перечислены режимы моделирования, для которых может быть проведен многовариантный анализ. В правом нижнем углу находятся кнопки для установки параметров этих режимов, диалоговые окна которых практически не отличаются от рассмотренных выше.

Результаты статистического анализа генератора Колпитца при указанных на рис. 1.18 значениях параметров приведены на рис. 1.19, а, на котором ломаная кривая показывает изменения постоянной составляющей (напряжения покоя) на выходе схемы при случайном изменении параметров ее компонентов при числе испытаний 20.

В режиме анализа переходных процессов результаты статистических испытаний при числе испытаний 2 показаны на рис. 1.19, б (малое число испытаний выбрано из чисто оформительских соображений, поскольку каждый результат испытаний отображается другим цветом, и в черно-белом исполнении это выглядело бы не лучшим образом).

На рис. 1.19,б приведены также среднее значение контролируемой

 

Рис. 1.19. Результаты статистических испытаний генератора Колпитца: а изменение постоянной составляющей; б режим анализа переходных процессов величины Mean, ее среднеквадратическое отклонение Standard deviation (std), процентное содержание данных с отклонениями в ±1 std, ±2 std и т.д.

7.    Display Graph - этой командой вызываются на экран графики результатов выполнения одной из команд моделирования. Если в процессе моделирования использовано несколько команд этого меню, то результаты их выполнения накапливаются и в знакомом нам окне отображаются в виде закладок с наименованием команд, которые могут перемещаться кнопками, расположенными в правом верхнем углу окна. Это позволяет оперативно просматривать результаты моделирования без его повторного проведения. Отметим, что вызов команды происходит автоматически при выполнении первой же команды из меню Analysis. Если в схеме используется осциллограф, то после запуска моделирования и предварительно установленной команды Display Graph в ее окне появляется закладка Oscilloscope с изображением осциллограммы; если используется измеритель АЧХ-ФЧХ, то появляется закладка Bode с изображением АЧХ и ФЧХ и т.д. Одновременно графическая информация выводится также и на основные приборы.

.7 Обмен данными с программой PSpice

Обмен данными с PSpice и другими программами (OrCAD, EWB Layout и др.) производится с помощью команд Export и Import меню File.

Перед выполнением команды Export необходимо загрузить файл схемы.

В строке "Тип файла" можно выбрать следующие типы файлов: Spice (*.cir), WAD PCB (*.net). Tango (*.net). Eagle (*.scr), Layo1 (*.cmp), Ultimate (*.plc), EWB Layout (*.plc).

При выборе типа файла Spice получаем файл с расширением .cir (в данном случае 2m-osc.cir) с текстовым описанием схемы в формате PSpice. В случае импорта файлов в формате PSpice в программе EWB выполняется построение принципиальной схемы. После выбора команды Import открывается диалоговое окно, в котором необходимо указать имя импортируемого файла (только в формате SPICE). После этого вызывается меню размещения (Part Placement). Выбор в этом меню режимов Default (по умолчанию) и Quick (быстрый) приводит к достаточно быстрому выводу схемы, однако вид ее получается крайне неудобочитаемым. Выбор режима Customized (самостоятельная настройка) приводит к цепочке последовательно вызываемых меню, в которых корректируется размещение, скорость формирования изображения схемы, плотность размещения, максимальное количество проводников.

2. Технология подготовки схем

Прежде чем создавать чертеж принципиальной схемы средствами программы EWB, необходимо на листе бумаги подготовить ее эскиз с примерным расположением компонентов и с учетом возможности оформления отдельных фрагментов в виде подсхем. Целесообразно также ознакомиться с библиотекой готовых схем программы (см. приложение) для выбора аналога (прототипа) или использования имеющихся решений в качестве подсхем.

В общем случае процесс создания схемы начинается с размещения на рабочем поле EWB компонентов из библиотек программы в соответствии с подготовленным эскизом. Разделы библиотеки программы EWB поочередно могут быть вызваны с помощью меню Window или с помощью "иконок", расположенных рядом с линейкой контрольно-измерительных приборов (см. рис. 1.1). Каталог выбранной библиотеки устанавливается в любое место стандартным способом - перетаскиванием за шапку заголовка. Для открытия каталога нужной библиотеки необходимо подвести курсор мыши к соответствующей "иконке" и нажать один раз левую кнопку, после чего серый фон "иконки" меняется на желтый. Необходимый для создания схемы значок (символ) компонента переносится из каталога на рабочее поле программы движением мыши при нажатой левой кнопке, после чего кнопка отпускается (для фиксирования символа) и производится двойной щелчок по значку компонента. В раскрывающемся диалоговом окне устанавливаются требуемые параметры (сопротивление резистора, тип транзистора и т.д.), выбор подтверждается нажатием кнопки Accept или клавиши Enter. На этом этапе необходимо предусмотреть место для размещения контрольных точек и "иконок" контрольно-измерительных приборов.

Если в схеме используются компоненты одинакового номинала (например, резисторы с одинаковым сопротивлением), то номинал такого компонента рекомендуется задать непосредственно в каталоге библиотеки и затем переносить компоненты в нужном количестве на рабочее поле. Для изменения номинала компонента необходимо два раза щелкнуть мышью по символу его графического изображения и в раскрывающемся после этого окне внести изменения.

При размещении компонентов схемы на рабочем поле программы EWB 5.0 можно воспользоваться динамическим меню.

После размещения компонентов производится соединение их выводов проводниками. При этом необходимо учитывать, что к выводу компонента можно подключить только один проводник. Для выполнения подключения курсор мыши подводится к выводу компонента, и после появлении прямоугольной площадки синего цвета нажимается левая кнопка. Появляющийся при этом проводник протягивается к выводу другого компонента до появления на нем такой же прямоугольной площадки, после чего кнопка мыши отпускается, и соединение готово.

При необходимости подключения к этим выводам других проводников в библиотеке Passive выбирается точка (символ соединения) и переносится на ранее установленный проводник. Чтобы точка почернела (первоначально она имеет красный цвет), необходимо щелкнуть мышью по свободному месту рабочего поля. Если эта точка действительно имеет электрическое соединение с проводником, то она полностью окрашивается черным цветом. Если на ней виден след от пересекающего проводника, то электрического соединения нет, и точку необходимо установить заново. После удачной установки к точке соединения можно подключить еще два проводника.

Если соединение нужно разорвать, курсор подводится к одному из выводов компонентов или точке соединения. При появлении площадки нажимается левая кнопка, проводник отводится на свободное место рабочего поля, после чего кнопка отпускается. Если необходимо подключить вывод к имеющемуся на схеме проводнику, то проводник от вывода компонента курсором подводится к указанному проводнику, и после появления точки соединения кнопка мыши отпускается. Следует отметить, что прокладка соединительных проводников производится автоматически, причем препятствия - компоненты и другие проводники - огибаются по ортогональным направлениям (по горизонтали или вертикали).

Точка соединения может быть использована не только для подключения проводников, но и для введения надписей (например, указания величины тока в проводнике, его функционального назначения и т.п.). Для этого необходимо дважды щелкнуть по точке и в раскрывшемся окне ввести необходимую запись (не более 14 символов), причем запись можно смещать вправо путем введения слева нужного количества пробелов. Это свойство может быть использовано и в том случае, когда позиционное обозначение компонента (например Cl, R10) накладывается на рядом проходящий проводник или другие элементы схемы.

Если необходимо переместить отдельный сегмент проводника, к нему подводится курсор, нажимается левая кнопка, и после появления в вертикальной или горизонтальной плоскости двойного курсора производятся нужные перемещения.

Подключение к схеме контрольно-измерительных приборов производится аналогично. Причем для таких приборов, как осциллограф или логический анализатор, соединения целесообразно проводить цветными проводниками, поскольку их цвет определяет цвет соответствующей осциллограммы. Цветные проводники целесообразны не только для обозначения проводников одинакового функционального назначения, но и для проводников, находящихся в разных частях схемы (например, проводники шины данных до и после буферного элемента). Примеры такого оформления можно найти в каталогах готовых схем (см. файл ad.c-dacl.ca4).

При обозначении компонентов необходимо придерживаться рекомендации правил, предусмотренных ЕСКД (единой системой конструкторской документации). Что касается пассивных компонентов, то при выборе их обозначений особых трудностей не возникает. Трудности возникают при выборе активных элементов микросхем, транзисторов и т.п., особенно при необходимости использования компонентов отечественного производства, когда требуется установить точное соответствие функциональных обозначений выводов и параметров зарубежных и отечественных компонентов. Для облегчения этой задачи можно воспользоваться таблицами соответствия зарубежных и отечественных компонентов.

При импортировании в создаваемую схему другой схемы или ее фрагментов целесообразно действовать в следующей последовательности:

•    командой File>Save As записать в файл создаваемую схему, указав его имя в диалоговом окне (расширение имени файла указывать не обязательно, программа сделает это автоматически);

•        командой File>0pen загрузить на рабочее поле импортируемую схему стандартным для Windows образом;

•        командой Edit>Select All выделить схему, если импортируется вся схема, и выделить ее нужную часть;

•        командой Edit>Copy скопировать выделенную схему в буфер;

•        командой File>0pen загрузить создаваемую схему;

•        командой Edit>Paste вставить содержимое буфера обмена на рабочее поле; после вставки импортируемая схема будет выделена (и отмечена красным цветом) и может оказаться наложенной на создаваемую схему;

•        клавишами управления или мышью отбуксируйте импортированную часть в нужное место, после чего можно отменить выделение;

•        после подключения импортированной схемы необходимо щелчками мыши пройтись по всем ее компонентам, чтобы исключить их смещения, возникающие при буксировке и приводящие к ступенчатым искажениям проводников.

Перемещения отдельных фрагментов схемы при ее компоновке выполняются вышеописанным образом после выделения фрагмента.

После подготовки схемы рекомендуется составить ее описание (окно-ярлык вызывается из меню Window>Description), в котором указывается назначение; после проведения моделирования указываются его результаты. К сожалению, программа EWB позволяет вводить описание только на английском языке. Кроме того, в EWB не предусмотрены средства для редактирования графических изображений компонентов, а также введения новых шрифтов.

3. Контрольно-измерительные приборы

Панель контрольно-измерительных приборов находится под полем меню рабочего окна программы EWB 5.0 (см. рис. 1.1) и содержит цифровой мультиметр, функциональный генератор, двухканальный осциллограф, измеритель амплитудно-частотных и фазо-частотных характеристик, генератор слов (кодовый генератор), 16-канальный логический анализатор и логический преобразователь (рис. 3.1). Общий порядок работы с приборами такой: "иконка" прибора курсором переносится на рабочее поле и подключается проводниками к исследуемой схеме. Для приведения прибора в рабочее (развернутое) состояние необходимо дважды щелкнуть курсором по его "иконке". Рассмотрим каждый прибор подробно.

Рис. 3.1. Панель контрольноизмерительных приборов

3.1 Мультиметр (Multimeter)

На лицевой панели мультиметра (рис. 3.2) расположен дисплей для отображения результатов измерения, клеммы для подключения к схеме и кнопки управления:

 - выбор режима измерения тока, напряжения, сопротивления и ослабления (затухания);

 - выбор режима измерения переменного или постоянного тока;

 - режим установки параметров мультиметра. После нажатия на эту кнопку открывается диалоговое окно (рис. 3.3), на котором обозначены:

Рис. 3.2. Лицевая панель мультиметра

Ammeter resistance - внутреннее сопротивление амперметра;

Voltmeter resistance - входное сопротивление вольтметра;

Ohmmeter current - ток через контролируемый объект;

Decibel standard - установка эталонного напряжения VI при измерении ослабления или усиления в децибелах (по умолчанию Vl = l В). При этом для коэффициента передачи используется формула:

K[дБ]=20log(V2/Vl),

где V2 напряжение в контролируемой точке.

Рис. 3.3. Окно установки режимов мультиметра

Приведем пример использования мультиметра в режиме dB. Предположим, что необходимо измерить коэффициент передачи аудиоусилителя на частоте 20 кГц. Для этого к его входу подключим источник переменного синусоидального напряжения частотой 20 кГц и напряжением V1=1 В, а к выходу - мультиметр. Предположим далее, что в режиме измерения напряжения получена величина выходного напряжения V2=100 В. Следовательно, коэффициент передачи усилителя K= V2/Vl =100. Переведем мультиметр в режим dB, тогда получим значение коэффициента усиления в децибелах K[дБ]=20log100=40 дБ. Предположим далее, что частота входного сигнала увеличена до 100 кГц и получено напряжение на выходе усилителя V2=0,1 В, т.е. коэффициент передачи в данном случае составляет К=0,1/1=0,1. В режиме dB мультиметр измерит К[дб]=20log0,1= -20 дБ.

Отметим, что мультиметр измеряет эффективное (действующее) значение переменного тока.

3.2 Функциональный генератор (Function Generator)

Лицевая панель генератора показана на рис. 3.4.

Управление генератором ocyществляется следующими кнопками:

 - выбор формы выходного сигнала: синусоидальной (выбрана; по умолчанию), треугольной и прямоугольной;

Frequency- установка частоты выходного сигнала;

Duty cycle- установка коэффицента заполнения в %: для импульсных сигналов это отношение длительности импульса к периоду повторения - величина, обратная скважности, для треугольных сигналов - соотношение между длительностями переднего и заднего фронта;

Amplitude - установка амплитуды выходного сигнала;

Offset установка смещения (постоянной составляющей) выходного сигнала;

Рис. 3.4. Лицевая панель функционального генератора

 - выходные зажимы; при заземлении клеммы Сommon (общий) на клеммах "-" и "+" получаем

3.3 Осциллограф (Oscilloscope)

Лицевая панель осциллографа показана на рис. 3.5.

Рис. 3.5. Лицевая панель осциллографа

Осциллограф имеет два канала (CHANNEL) А и В с раздельной регулировкой чувствительности в диапазоне от 10 мкВ/дел (mV/Div) до 5 кВ/дел (kV/Div) и регулировкой смещения по вертикали (Y POS). Выбор режима по входу осуществляется нажатием кнопок . Режим АС предназначен для наблюдения только сигналов переменного тока (его еще называют режимом "закрытого входа", поскольку в этом режиме на входе усилителя включается разделительный конденсатор, не пропускающий постоянную составляющую). В режиме 0 входной зажим замыкается на землю. В режиме DC (включен по умолчанию) можно проводить осциллографические измерения как постоянного, так и переменного тока. Этот режим еще называют режимом "открытого входа", поскольку входной сигнал поступает на вход вертикального усилителя непосредственно. С правой стороны от кнопки DC расположен входной зажим.

Режим развертки выбирается кнопками . В режиме Y/T (обычный режим, включен по умолчанию) реализуются следующие режимы развертки: по вертикали - напряжение сигнала, по горизонтали - время; в режиме В/А: по вертикали - сигнал канала В, по горизонтали - сигнал канала А; в режиме А/В: по вертикали - сигнал канала А, по горизонтали - сигнал канала В. В режиме развертки Y/T длительность развертки (TIME BASE) может быть задана в диапазоне от 0,1 нс/дел (ns/div) до 1 с/дел (s/div) с возможностью установки смещения в тех же единицах по горизонтали, т.е. по оси Х (X POS). В режиме Y/T предусмотрен также ждущий режим (TRIGGER) с запуском развертки (EDGE) по переднему или заднему фронту запускающего сигнала (выбирается нажатием кнопок ) при регулируемом уровне (LEVEL) запуска, а также в режиме AUTO (от канала А или В), от канала А, от канала В или от внешнего источника (ЕХТ), подключаемого к зажиму в блоке управления TRIGGER. Названные режимы запуска развертки выбираются кнопками. Заземление осциллографа осуществляется с помощью клеммы GROUND в правом верхнем углу прибора. При нажатии на кнопку Zoom лицевая панель осциллографа существенно меняется (см. рис. 3.6): увеличивается размер экрана, появляется возможность прокрутки изображения по горизонтали и его сканирования с помощью вертикальных визирных линий (синего и красного цвета), которые за треугольные "ушки" (они обозначены также цифрами 1 и 2) могут быть установлены с помощью курсора в любое место экрана. При этом в индикаторных окошках под экраном приводятся результаты измерения напряжения, временных интервалов и их приращений (между визирными линиями).

Рис. 3.6. Лицевая панель осциллографа в режиме ZOOM

Изображение можно инвертировать нажатием кнопки Reverse и записать данные в файл нажатием кнопки Save. Возврат к исходному состоянию осциллографа - нажатием кнопки Reduce.

.4 Измеритель АЧХ и ФЧХ (Bode Plotter)

Измеритель (рис. 3.7) предназначен для анализа амплитудночастотных (при нажатой кнопке Magnitude, включена по умолчанию) и фазо-частотных (при нажатой кнопке Phase) характеристик при логарифмической (кнопка LOG, включена по умолчанию) или линейной (кнопка LIN) шкале по осям Y (Vertical) и Х (Horizontal).

Рис. 3.7. Лицевая панель измерителя АЧХ и ФЧХ

Настройка измерителя заключается в выборе пределов измерения коэффициента передачи и вариации частоты с помощью кнопок в окошках F - максимальное и I - минимальное значение. Значение частоты и соответствующее ей значение коэффициента передачи или фазы индицируются в окошках в правом нижнем углу измерителя. Значения указанных величин в отдельных точках АЧХ или ФЧХ можно получить с помощью вертикальной визирной линии, находящейся в исходном состоянии в начале координат и перемещаемой по графику мышью или кнопками ← , →. Результаты измерения можно записать также в текстовый файл. Для этого необходимо нажать кнопку Save и в диалоговом окне указать имя файла (по умолчанию предлагается имя схемного файла). В полученном таким образом текстовом файле с расширением .bоd АЧХ и ФЧХ представляются в табличном виде.

Подключение прибора к исследуемой схеме осуществляется с помощью зажимов IN (вход) и OUT (выход). Левые клеммы зажимов подключаются соответственно ко входу и выходу исследуемого устройства, а правые - к общей шине. Ко входу устройства необходимо подключить функциональный генератор или другой источник переменного напряжения, при этом каких-либо настроек в этих устройствах не требуется.

3.5 Генератор слова (Word Generator)

Внешний вид генератора слова в развернутом виде показан на рис. 3.8.

Генератор (его называют еще кодовым генератором) предназначен для генерации двадцати 16-разрядных двоичных слов, которые набираются пользователем на экране, расположенном в левой части лицевой панели.

Каждая кодовая комбинация заносится с помощью клавиатуры, номер редактируемой ячейки фиксируется в окошке Edit блока Adress (на рис. 3.8 помещена цифра 0003, поскольку курсор находится в третьей ячейке, верхняя ячейка - нулевая). Всего таких ячеек и, следовательно, комбинаций - 2048. В процессе  работы генератора в отсеке Adress индицируется номер текущей ячейки (Current), ячейки инициализации или начала работы (Initial) и конечной ячейки (Final).

Рис. 3.8. Лицевая панель генератора слова

Выдаваемые на 16 выходов (в нижней части генератора) кодовые комбинации индицируются в текстовом (ASCII) и двоичном коде (Binary) в пошаговом (при нажатии кнопки Step), циклическом (при нажатии кнопки Cycle) режимах или с выбранного слова до конца (при нажатии клавиши Burst) при заданной частоте посылок (установка - нажатиями кнопок в окнах Frequency).

Запуск генератора осуществляется по переднему или заднему фронту с помощью кнопок . Имеется внешний запуск (нажата кнопка External) по готовности данных (клемма Data ready). Сигнал с этого выхода сопровождает каждую выдаваемую на выход кодовую комбинацию и используется в том случае, когда исследуемое устройство обладает свойством квитирования (подтверждения). В этом случае после получения очередной кодовой комбинации и сопровождающего его сигнала Data ready исследуемое устройство должно выдать сигнал подтверждения получения данных, который подается на вход синхронизации генератора (клемма в блоке Trigger) и производит очередной запуск генератора.

К органам управления относится также кнопка Breakpoint - прерывание работы генератора в указанной ячейке. При этом требуемая ячейка выбирается на дисплее генератора курсором, а затем нажимается кнопка Breakpoint. После нажатия кнопки Pattern появляется меню, показанное на рис. 3.9, в котором обозначено:

Рис. 3.9. Окно предустановок генератора слова

 buffer - стереть содержимое всех ячеек (содержимое буфера экрана);

Open - загрузить кодовые комбинации (из файла с расширением .dp);

Save - записать все набранные на экране комбинации в файл;

Up counter - заполнить буфер экрана кодовыми комбинациями, начиная с 0 в нулевой ячейке и далее с прибавлением 1 в каждой последующей ячейке;

Down counter - заполнить буфер экрана кодовыми комбинациями, начиная с FFFF в нулевой ячейке и далее с уменьшением на 1 в каждой последующей ячейке;

Shift right − заполнить каждые четыре ячейки комбинациями 1-2-4-8 со смещением их в следующих четырех ячейках вправо (см. на рис. 3.8 нижние ячейки);

Shift left − то же самое, но со смещением влево.

3.6 Логический анализатор (Logic Analyzer)

Внешний вид логического анализатора показан на рис. 3.10. Анализатор предназначен для отображения на экране монитора 16-разрядных кодовых последовательностей одновременно в 16 точках схемы.

Он снабжен двумя визирными линейками (как в осциллографе в режиме Zoom), что позволяет получать точные отсчеты временных интервалов Tl, T2 и Т2-Т1, а также линейкой прокрутки по горизонтали, что позволяет анализировать процессы на большом временном интервале.

В блоке Clock имеются клеммы для подключения как обычного (Extend), так и избирательного (Qualifier) источника запускающих сигналов, параметры которых могут быть установлены с помощью меню на рис. 3.11, вызываемого кнопкой Set.

Запуск генератора можно производить по переднему (Positive) или заднему (Negative) фронту запускающего сигнала с использованием внешнего (External) или внутреннего (Internal) источника. В окне Clock qualifier можно установить значение логического сигнала (0, 1 или X), при котором производится запуск анализатора.

Рис. 3.10. Лицевая панель логического анализатора

Дополнительные условия запуска анализатора могут быть выбраны с помощью диалогового окна (рис. 3.12), которое вызывается кнопкой Set в блоке Trigger.

Рис. 3.11. Меню установки параметров запускающих сигналов

С помощью этого окна в каналах А, В и С можно задать нужные двоичные 16-разрядные комбинации сигналов и затем в строке Trigger combinations установить дополнительные условия отбора.

Перечислим некоторые из них:

A OR В запуск анализатора от канала А или В;

A THEN В запуск анализатора от канала А, если сигнал в канале В;

(А OR В) THEN С запуск анализатора от канала А или В, если сигнал в канал С равен 1.

Рис. 3.12. Окно установки дополнительных параметров запуска

В окне Trigger qualifier можно задать логические сигналы 1, 0 или X, при наличии которых производится запуск анализатора.

3.7 Логический преобразователь (Logic Converter)

Внешний вид логического преобразователя показан на рис. 3.13.

На лицевой панели преобразователя показаны клеммы-индикаторы входов А, В,..., Н и одного выхода OUT, экран для отображения таблицы истинности исследуемой схемы, экранстрока для отображения ее булева выражения (в нижней части). В правой части панели расположены кнопки

Рис. 3.13. Лицевая панель логического преобразователя

управления процессом преобразования (Conversions). Возможные варианты использования преобразователя:

1.   Логический анализ n-входового устройства с одним выходом (входы исследуемого устройства подключаются к клеммам А... Н, а выход - к клемме OUT). В этом случае, используя кнопки управления, получим:

1.1.  - таблицу истинности исследуемого устройства;

.2.  - булево выражение, реализуемое устройством;

.3.  - минимизированное булево выражение;

.4.  - схему устройства на логических элементах без ограничения их типа;

.5.  - схему устройства только на логических элементах И-НЕ.

1.6  - таблицу истинности по булеву выражению.

2.   Синтез логического устройства по таблице истинности.

2.1.   Щелчком мыши по входным клеммам А, В,..., Н, начиная с клеммы А, активизируем мышью требуемое число входов анализатора (на рис. 3.10 показаны активными входы А, В, С и D), в результате чего на экране анализатора получим начальную таблицу истинности, в которой будут представлены все возможные комбинации входных сигналов и соответствующие им значения логических сигналов (0 или 1) в столбце OUT.

2.2.   Отредактируем полученную таблицу в соответствии с заданием путем записи 1 или Х в столбце OUT в строках, которые по комбинациям входных сигналов соответствуют заданным. Пусть, например, в первой строке при комбинации входных сигналов 0000 (см. рис. 3.13) нужно на выходе получить не 0, а 1. Для этого ставим курсор мыши на первую строку в столбце OUT, производим щелчок и на клавиатуре вводим 1. Дальнейшие перемещения с целью редактирования остальных строк столбца OUT удобнее производить с помощью клавиш управления курсором. При этом данные в столбцах А, В, С и D редактирования не требуют, поскольку в этих столбцах уже имеются все возможные комбинации.

Далее выполняем команды из п. 1, начиная с подп. 1.2.

3.   Синтез логического устройства по булеву выражению.

3.1.   Булево выражение заносится в экран-строку после предварительной ее активизации. Используются символы А...Н, при инверсии − А'...Н'.

3.2.   Нажимая кнопку , получаем таблицу истинности. Далее выполняем команды п. 1, начиная с подп. 1.3.


.1 Занятие 1. Изучение основных возможностей программы electronics workbench

Задание 1. Исследование генератора Колпитца

Цель

1.  Изучение схемы и режимов работы генератора Колпитца.

2.       Анализ характеристик генератора при заданных параметрах.

Приборы и элементы 1. Модель генератора Колпитца.


2. Источник постоянной ЭДС.



3. Осциллограф.




Краткие теоретические сведения

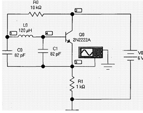
Генератор, построенный по схеме Колпитца, называют также автогенератором с емкостной обратной связью. Колебательный контур такого генератора подразделяется на две части. В одну часть, обладающую емкостной реактивностью, входит конденсатор, в другую часть контура, обладающую индуктивной реактивностью, входят индуктивность и конденсатор, который используется в качестве элемента обратной связи генератора. Резонансная частота колебательного контура определяет частоту генерации.

Программа работы

1.  Загрузить схему генератора Колпитца.

2.  Рассчитать режим по постоянному току и зафиксировать результаты.

3.  Произвести многовариантный анализ генератора в режимах, указанных преподавателем.

4.  Произвести расчет частотных характеристик и зафиксировать результат в виде АЧХ, ФЧХ и в табличном виде.

5.       Произвести расчет переходного процесса. Результаты вывести в виде графика и зафиксировать.

.         Произвести спектральный анализ. Результаты зафиксировать.

.         Произвести статистический анализ при заданных параметрах. Результаты зафиксировать.

Задание 2. Исследование биполярного транзистора

Цель

1.   Исследование зависимости тока коллектора от тока базы и напряжения база-эмиттер.

2.   Анализ зависимости коэффициента усиления по постоянному току от тока коллектора.

3.   Исследование работы биполярного транзистора в режиме отсечки.

4.       Получение входных и выходных характеристик транзистора.

.         Определение коэффициента передачи по переменному току.

6.  Исследование динамического входного сопротивления транзистора.

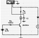
Приборы и элементы

1.    Модель биполярного транзистора 2N3904.

2.       Источники ЭДС.

.         Амперметры.

.         Вольтметры.

.         Осциллограф.

Краткие теоретические сведения

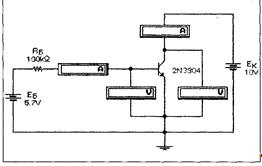
Схема для исследования характеристик транзистора показана на рис. 4.1. Статический коэффициент передачи тока определяется как отношение тока коллектора IК к току базы IБ: βDC = IК / IБ .

Коэффициент передачи тока βАC определяется отношением приращения ∆IK коллекторного тока к вызывающему его приращению ∆IБ базового тока: βАC = ∆IK / ∆IБ.

Рис. 4.1. Схема для исследования статических характеристик транзистора

Дифференциальное входное сопротивление rвх транзистора в схеме с общим эмиттером (ОЭ) определяется при фиксированном значении напряжения коллектор-эмиттер. Оно может быть найдено как отношение приращения напряжения база-эмиттер к вызванному им приращению ∆IБ тока базы:

rвх = ∆UБЭ /∆IБ = (UБЭ2 UБЭ1)/( IБ2 IБ1).

Дифференциальное входное сопротивление rвх транзистора в схеме с ОЭ через параметры транзистора определяется следующим выражением:

вх = rБ + βАC rЭ,

где rБ распределенное сопротивление базовой области полупроводника; rЭ дифференциальное сопротивление перехода база-эмиттер, в свою очередь определяемое из выражения rЭ = 25/ IЭ ( IЭ постоянный ток эмиттера в миллиамперах).

Из-за малости rБ им можно пренебречь, и тогда rвх = βАC rЭ. Сопротивление rЭ для биполярного транзистора сравнимо с дифференциальным входным сопротивлением транзистора в схеме с общей базой, которое определяется при фиксированном значении напряжения база-коллектор. Оно может быть найдено как отношение приращения ∆UБЭ к вызванному им приращению ∆IЭ тока эмиттера: rвх. об = ∆UБЭ /∆IЭ .

Через параметры транзистора это сопротивление определяется выражением: rвх. об = rБ / βАC+ rЭ, в котором первым слагаемым из-за малости rБ можно пренебречь и считать, что дифференциальное сопротивление перехода база-эмиттер rвх. об = rЭ .

Порядок проведения экспериментов

Эксперимент 1. Определение статического коэффициента передачи тока транзистора

А. Включить схему 4.1. Записать результаты измерения тока коллектора, тока базы и напряжения коллектор-эмиттер в раздел "Результаты экспериментов". По полученным данным подсчитать статический коэффициент передачи транзистора βDC . Результат записать в раздел "Результаты экспериментов".

Б. Изменить номинальное значение источника ЭДС ЕБ до величины 2.68

В. Включить схему. Записать результаты измерения тока коллектора, тока базы и напряжения коллектор-эмиттер в раздел "Результаты экспериментов". По полученным результатам подсчитать коэффициент βDC и записать его значение в раздел "Результаты экспериментов".

В. Изменить номинальное значение источника ЭДС ЕК до величины 5 В. Запустить схему. Записать результаты измерения тока коллектора, тока базы и напряжения коллектор-эмиттер в раздел "Результаты экспериментов". По полученным данным подсчитать статический коэффициент передачи транзистора βDC . Результат записать в раздел "Результаты экспериментов". Вернуть исходный номинал ЕК.

Эксперимент 2. Измерение обратного тока коллектора

В схеме (см. рис. 4.1) установить номинальное значение источника ЭДС ЕБ − 0 В. Включить схему. Записать результаты измерения тока коллектора для данных значений тока базы и напряжения коллектор-эмиттер в раздел "Результаты экспериментов".

Эксперимент 3. Получение выходной характеристики транзистора в схеме с ОЭ

А. В схеме (см. рис. 4.1) провести измерения тока коллектора IK для каждого значения ЕК и ЕБ и заполнить табл. 4.1 в разделе "Результаты экспериментов". По данным таблицы построить график зависимости IK от ЕК .

Б. Собрать схему, изображенную на рис. 4.2.

Включить схему. Зарисовать, соблюдая масштаб, осциллограмму выходной характеристики в раздел "Результаты экспериментов".

Повторить измерения для каждого значения ЕБ из табл. 4.1. Осциллограммы выходных характеристик для разных токов базы зарисовать на одном графике в раздел "Результаты экспериментов".

В. По выходной характеристике найти коэффициент передачи тока βАC при изменении базового тока с 10 до 30 µА (ЕК = 10 В). Результат записать в раздел "Результаты экспериментов".

Результаты экспериментов

Рис. 4.2. Схема для исследования динамических характеристик транзистора сигналов

 

Эксперимент 1. Определение коэффициента передачи транзистора по постоянному току

А. Напряжение источника ЭДС ЕБ = 5,7 В

Ток базы транзистора IБ = _ Ток коллектора транзистора IК = _ Напряжение коллектор-эмиттер UКЭ = _ Статический коэффициент передачи βDC =   

Б. Напряжение источника ЭДС ЕБ = 2,68 В

Ток базы транзистора IБ = _ Ток коллектора транзистора IК = _ Напряжение коллектор-эмиттер UКЭ = _ Статический коэффициент передачи βDC =   

В. Напряжение источника ЭДС ЕК = 5 В

Ток базы транзистора IБ = _    Ток коллектора транзистора IК =     Напряжение коллектор-эмиттер UКЭ = _ Статический коэффициент передачи βDC =   

Эксперимент 2. Измерение обратного тока коллектора

Обратный ток коллектора IК0 =  _ Ток базы транзистора IБ = _   Напряжение коллектор-эмиттер UКЭ = _

Эксперимент 3. Получение выходной характеристики транзистора в схеме с ОЭ

Таблица 4.1


Осциллограммы входных характеристик транзистора для разных токов базы  

Расчет коэффициента передачи тока βАC по результатам измерений

Содержание отчета

1.  Краткое описание возможностей программы Electronics Workbench.

2.  Результаты расчета генератора Колпитца в режиме постоянного тока.

3.       Результаты расчета частотных характеристик.

4.       Результаты расчета переходного процесса, спектрального и статистического анализа при заданных параметрах.

.         Результаты экспериментов по исследованию биполярного транзистора.

6.       Выводы по работе.

Вопросы для самопроверки

1.  Каково назначение программы Electronics Workbench?

2.       Можно ли отнести Electronics Workbench к системам автоматизированного проектирования?

.         Каким образом можно составить библиотеку моделей компонентов, состоящую из отечественных комплектующих?

4.  Каким образом можно получить краткие сведения о модели конкретного компонента?

5.  Что такое спектральный анализ и какой командой его можно выполнить?

6.       В каком меню содержатся команды по управлению расположением графического изображения компонентов?

.         Какие компоненты располагаются в каталогах библиотеки Custom и Favorites?

.         Какая команда позволяет включать и выключать нелинейную часть модели компонента?

.         Команда Component Properties содержит ряд закладок. В какой закладке задаются номинальные сопротивления компонента, значения линейного и квадратичного температурных коэффициентов?

.         Каким образом можно менять шрифт символов и его атрибуты?

.         Что означает моделирование схемы по постоянному току?

4.2 Занятие 2. Моделирование и анализ цифровых устройств

Задание 1. Исследование триггеров

Цель

1.   Изучение структуры и алгоритмов работы асинхронных и синхронных триггеров.

2.   Исследование функций переходов и возбуждения основных типов триггеров.

3.   Изучение взаимозаменяемости триггеров различных типов.

Приборы и элементы

1.    Генератор слов.

2.       Вольтметр.

.         Логические пробники.

.         Источник напряжения + 5 В.

.         Источник сигнала "логическая единица".

.         Двухпозиционные переключатели.

7.       Двухвходовые элементы И, И-НЕ, ИЛИ, ИЛИ-НЕ и триггеры.

Краткие теоретические сведения

Триггер простейшая цифровая схема, относящаяся к устройствам последовательностного типа. В отличие от комбинационных устройств, состояние выхода Y которых в любой момент времени определяется только текущим состоянием входа X (Y = F(X)), состояние выхода триггера как последовательностной схемы зависит еще и от его внутреннего состояния Q: Y=F(X,Q).

Другими словами, триггер является не только преобразователем, но и хранителем предшествующей и источником текущей информации (состояния). Это свойство обеспечивается наличием у него обратных связей.

Триггер имеет два устойчивых состояния: Q=1 и Q=0, поэтому его иногда называют бистабильной схемой. В каком из этих состояний окажется триггер, зависит от сигналов на входах триггера и от его предыдущего состояния, т. е. он имеет память. Можно сказать, что триггер является элементарной ячейкой памяти.

Тип триггера определяется алгоритмом его работы. В зависимости от алгоритма работы триггер может иметь установочные, информационные и управляющие входы. Установочные входы определяют состояние триггера независимо от состояния других входов. Входы управления разрешают запись данных, подающихся на информационные входы. Наиболее распространенными являются триггеры RS, JK, D и Т-типов.

Условия переходов триггеров из одного состояния в другое (алгоритм работы) можно описать табличным, аналитическим или графическим способами.

Табличное описание работы, например, RS-триггера (рис. 4.3) представлено в табл. 4.2 (таблица переходов) и табл. 4.3 (характеристическая таблица).


Рис. 4.3. R-S триггер

В таблицах использованы следующие обозначения:

Qt предшествующее состояние выхода;

Qt+1 новое состояние, устанавливающееся после перехода (возможно Qt+1 = Qt);

х безразличное значение сигнала: 0 или 1;

-     неопределенное состояние.

Аналитическое описание (характеристическое уравнение) можно получить из табл. 4.2 и 4.3 по правилам алгебры логики:

Qt+1= R S ∨ R Qt= R (S ∨ Qt).

Зависимость Qt+1 от Qt характеризует свойство запоминания предшествующего состояния.

Графическое описание работы RS-триггера иллюстрируется графом (рис. 4.4).

Граф на рис. 4.4,а показывает, что схема, которая находилась в состоянии Q=0, сохраняет это состояние как при воздействии входного набора R=0, S=0, так и при воздействии R=1, S=0. Если же на вход схемы, находящейся в состоянии Q=0, подействовать набором R=0, S=1, то она переходит в состояние Q=1 и сохраняет его при входных наборах R=0, S=1 либо R=0, S=0.

 

Рис. 4.4. Графическое описание работы R-S триггера: а полный граф; б компактный граф

 риc. 4.4,б тот же граф триггера нарисован более компактно. Входные сигналы, которые могут принимать любые значения (как 0, так и 1), обозначены как X, а позиция обозначения соответствует последовательности R, S.

Аналогично таблица переходов (табл. 4.4) и характеристическая таблица (табл. 4.5) JK-триггера имеют вид:


Порядок проведения экспериментов

Эксперимент 1. Исследование RS-триггера

А. Собрать схему, изображенной на рис. 4.5.

Включите схему. Последовательно подайте на схему следующие сигналы: S=0, R=1; S=0, R=0; S=1, R=0; S=0, R=0. Убедитесь в том, что:

при S=0, R=1 триггер устанавливается в состояние Q=0;

Рис. 4.5. Схема исследования R-S триггера

•          при переходе к S=0, R=0 триггер сохраняет прежнее состояние выхода Q=0;

•   при S=1, R=0 триггер устанавливается в состояние Q=1;

•   при переходе к 8=0, R=0 триггер сохраняет прежнее состояние выхода Q=1.

Б. Для каждого перехода (изменения состояния или сохранения предыдущего) нарисуйте в разделе "Результаты экспериментов" граф перехода. По результатам эксперимента заполните таблицу функций возбуждения, приведенную в разделе "Результаты экспериментов" (табл. 4.6).

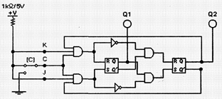
Эксперимент 2. Исследование JK-триггера, построенного на базе логических элементов и RS-триггеров

Используя библиотечные элементы программы EWB, соберите схему, изображенную на рис.4.6.

Рис. 4.6. Схема исследования JK-триггера

Включите схему. Изменяя уровень сигнала на входе С, составьте временные диаграммы сигналов на выходах Q1 и Q2 обоих RS-триггеров и зарисуйте их в раздел "Результаты экспериментов". Укажите режим работы триггера. Определите моменты изменения сигналов Q1 и Q2 по отношению к моментам изменения сигнала С. Отразите различие во временах переключения RS-триггеров на диаграммах.

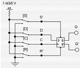
Эксперимент 3. Исследование D-триггера

А. Собрать схему, изображенную на рис.4.7. Включите схему. Убедитесь в том, что:

•   при R=1, S=0 триггер устанавливается в 1 (Q=1, Q'=0) независимо от состояния остальных входов;

•        при R=0, S=1 триггер устанавливается в 0 (Q=0, Q'=1) независимо от состояния остальных входов.

Б. Установите S' = R' = 1, проверьте истинность характеристической таблицы триггера, по результатам эксперимента заполните табл. 4.7 в разделе "Результаты экспериментов".

В. Составьте временные диаграммы работы триггера для всех возможных комбинаций Qt, Dt и зарисуйте их в раздел "Результаты экспериментов".

Эксперимент 4. Исследование работы D-триггера в счетном режиме

Соберите схему, изображенную на рис. 4.8. Подавая на счетный вход С тактовые импульсы с помощью ключа [С] и определяя состояние выходов триггера при помощи пробников, составьте временные диаграммы работы триггера в счетном режиме и занесите их в раздел "Результаты экспериментов".

Результаты экспериментов

Эксперимент 1. Исследование RS-триггера

 

 

Рис. 4.7. Схема исследования D-триггера

Рис. 4.8. Схема исследования D-триггера в счетном режиме

Таблица 4.6 Состояние входов Граф перехода

=0, R=1

При переходе к S=R=0  При R=1, S=0

При переходе к S=R=0

Эксперимент 2. Исследование JK-триггера, построенного на базе логических элементов и RS-триггеров

Диаграмма работы триггера


Эксперимент 3. Исследование D-триггера

Таблица 4.7

Qt

Qt+1

J

К

0


0

0

0


0

1

0


1

0

0


1

1

1


0

0

1


0

1

1


1

0

1


1

1


Диаграмма работы триггера

 

Эксперимент 4. Исследование работы D-триггера в счетном режиме

Диаграмма работы триггера



Задание 2. Исследование счетчиков

Цель

1.   Изучение структуры и исследование работы суммирующих и вычитающих счетчиков.

2.   Изучение способов изменения коэффициента пересчета счетчиков.

3.   Исследование работы счетчиков с коэффициентом пересчета, отличным от 2 .

Приборы и элементы

1.    Генератор слов.

2.       Логический анализатор.

.         Логические пробники.

.         Источник напряжения + 5 В.

.         Генератор тактовых импульсов.

.         Источник сигнала "логическая единица".

.         Двухпозиционные переключатели.

.         Базовые двухвходовые логические элементы.

9.       Базовые триггеры RS, JK и D-типов.

Краткие теоретические сведения

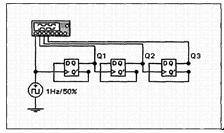
Счетчик устройство для подсчета числа входных импульсов. Число, представляемое состоянием его выходов по фронту каждого входного импульса, изменяется на единицу. Счетчик можно реализовать на нескольких триггерах. В суммирующих счетчиках каждый входной импульс увеличивает число на его выходе на единицу, в вычитающих счетчиках каждый входной импульс уменьшает это число на единицу. Наиболее простые счетчики двоичные.

Счетчики можно реализовать на триггерах, которые соединяют последовательно. Выход каждого триггера действует на тактовый вход следующего. Для того чтобы реализовать суммирующий счетчик, необходимо счетный вход очередного триггера подключать к инверсному выходу предыдущего. Для того чтобы изменить направление счета (реализовать вычитающий счетчик), используют следующие способы:

а) считывание выходных сигналов счетчика не с прямых, а с инверсных выходов триггеров;

б) изменение структуры связей в счетчике. Подача на счетный вход следующего триггера сигнала не с инверсного, а с прямого выхода предыдущего триггера.

Порядок проведения экспериментов

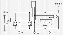
Эксперимент 1. Исследование вычитающего счетчика

А. Собрать схему, изображенную на рис. 4.9.

Включите схему. Зарисуйте временные диаграммы работы вычитающего счетчика в раздел "Результаты экспериментов".

Б. В схеме на рис. 4.9 входы логического анализатора подключите к инверсным входам триггеров.

Рис. 4.9. Схема исследования вычитающего счетчика

Включите схему. Зарисуйте полученные временные диаграммы в раздел "Результаты экспериментов" и сравните их с диаграммами, полученными в эксперименте 1.

Эксперимент 2. Исследование счетчика с измененным коэффициентом пересчета

Собрать схему, изображенную на pиc. 4.10. Включите схему. Подавая на вход схемы тактовые импульсы при помощи ключа С и наблюдая состояние выходов счетчика при помощи логических пробников, составьте временные диаграммы работы счетчика и определите коэффициент пересчета. Результаты занесите в раздел "Результаты экспериментов".

Рис. 4.10. Схема исследования счетчика с измененным коэффициентом пересчета

Эксперимент 3. Исследование регистра Джонсона

Собрать схему, изображенную на рис. 4.11. Счетное устройство, приведенное на рисунке, получило название регистра Джонсона, или регистра с перекрестными связями. Включите схему. Постройте временные диаграммы сигналов на выходах триггеров. Определите коэффициент пересчета регистра Джонсона. Результаты занесите в раздел "Результаты экспериментов".

Рис. 4.11. Схема исследования регистра Джонсона

Результаты экспериментов

Эксперимент 1. Исследование вычитающего счетчика Временные диаграммы.


Эксперимент 2. Исследование счетчика с измененным коэффициентом пересчета

Временные диаграммы

 


Эксперимент 3. Исследование регистра Джонсона Временные диаграммы


Содержание отчета

1.  Краткое описание возможностей программы Electronics Workbench в проведении анализа электрических схем и методик их выполнения.

2.       Результаты экспериментов по исследованию триггеров и счетчиков.

3.       Выводы по работе.

Вопросы для самопроверки

1.  Какой командой осуществляется стирание всех изменений, внесенных в текущем сеансе редактирования, и восстановление схемы в первоначальном виде?

2.       Какая команда превращает курсор мыши в крестик, которым по правилу прямоугольника можно выделить нужную часть экрана?

.         Какой командой можно восстановить схему в ее первоначальном виде после внесения изменений?

.         Каким образом можно получить твердую копию схемы (на принтере) и список составляющих ее компонентов?

.         Как на схеме обозначаются контрольные точки, для чего они нужны и в каких случаях их нужно знать?

.         Какой командой можно провести анализ модели в частотной области и какие характеристики при этом можно получить?

.         Каким образом можно подключить вывод компонента к проводнику?

.         Назовите элемент для образования в схеме узла соединений. Какие дополнительные функции он может выполнять?

.         Каким образом с помощью осциллографа можно получить значения амплитуды сигнала и его частоты?

.         Каким образом можно получить разноцветные осциллограммы сигналов на экране осциллографа и как их разнести по вертикали для удобства наблюдения?

Библиографический список

1.            Карлащук В.И. Электронная лаборатория на IBM PC. Программа Electronics Workbench и ее применение. М.: Солон-Р, 1999. 512 с.

2.       Панфилов Д.И. и др. Электротехника и электроника в экспериментах и упражнениях: Практикум на Electronics Workbench: В 2 т. / Под общ. ред. Д.И. Панфилова. - М.: ДОДЭКА, 2000. - 288 с.

Приложение

Каталог схемных файлов программы Electronics Workbench

lhp-filt.ewb - фильтр первого порядка с ОУ на выходе (2, 3, 4) 2m-oscil.ewb - транзисторная схема генератора Колпитца (3) 3phase.ewb - трехфазный диодный выпрямитель (3) 3sta_amp.ewb - двухкаскадный транзисторный усилитель (2, 3) 3stg_amp.ewb - трехкаскадный транзисторный усилитель (2, 3) 555-1.ewb - мультивибратор на ИМС 555 (2, 3)

fm.ewb - преобразователь напряжение-частота на ИМС 555 (2, 3) 5ord-lo.ewb - фильтр пятого порядка на двух ОУ (2, 3, 4) 60notch.ewb - фильтр-пробка на 60 Гц на ОУ (2, 3, 4)

.ewb - мультиплексор 1х8 на ИМС 74151 (5, 6)

.ewb - 4-разрядный счетчик на ИМС 7493 (5, 6)

.ewb - стабилизатор напряжения 7805, эмулируемый на компонентах библиотек Control, Active и Passive

adc-dacl.ewb - демонстрационная схема включения АЦП и ЦАП из библиотеки Hybrid (2, 3, 5, 6)

alu181.ewb - схема включения ИМС 74181 (4-разрядное АЛУ К155ИПЗ) (5, 6) amdetect.ewb - диодный детектор амплитудно-модулированных колебаний (3)

am-mod.ewb - схема формирования амплитудно-модулированных колебаний на аналоговом умножителе из библиотеки Active (3)

amp.ewb - УНЧ на двух ОУ (3)

ampdiv.ewb - аналоговое делительное устройство на ОУ и умножителе из библиотеки Aqtive (3)

ana-dig.ewb - формирователь цифрового сигнала из синусоидального сигнала с использованием ОУ и МОП-транзистора (3)

astbldig.ewb - генератор прямоугольных импульсов на двух элементах НЕ с транзисторным ключом на выходе для управления лампой накаливания.

bargrfl.ewb - УНЧ с выпрямителем на выходе для управления светодиодным измерителем уровня выходного напряжения со встроенным дешифратором из библиотеки Indie (2, 3)

bargrf2.ewb - светодиодный измеритель уровня без дешифратора из библиотеки Indie с управлением от 10-разрядного параллельного АЦП на 10 ОУ (2, 3)

audiodsn.ewb - УНЧ на ОУ (2, 3)

bass-amp.ewb - корректирующий УНЧ-предусилитель с подъемом АЧХ +18 дБ на частоте 30Гц (2,4)

bootstra.ewb - предусилитель на МОП-транзисторе (3)

choke.ewb - схема для исследования переходных процессов в двухполупериодном выпрямителе с индуктивной нагрузкой

chop.ewb - амплитудный модулятор на полевом транзисторе (2, 3) ckfssb.ewb - транзисторный выходной каскад класса В (2, 3)

cmos_osc.ewb - генератор импульсов на 3 элементах НЕ серии КМОП (2, 3) comexp.ewb - усилитель-ограничитель на ОУ (3)

common-e.ewb - схема для исследования транзисторного каскада с ОЭ (2, 3)

dig-ana.ewb - схема световой и звуковой сигнализации на библиотечных компонентах (2) dig_osc.ewb - импульсный генератор на двух элементах НЕ в виде подсхем на MOП

транзисторах (3)

dig-osc2.ewb - вариант генератора прямоугольных импульсов на 2 элементах НЕ серии КМОП (З)

dimmer.ewb - схема для демонстрации работы диодных ограничителей напряжения с индикатором на лампочке накаливания (3)

fet_curv.ewb - схема для исследования ВАХ полевого транзистора (2, 3) fregdbll.ewb - удвоитель частоты на базе аналогового умножителя (3) fregdbl2.ewb - схема включения мультивибратора из группы Hybrid (2, 6)

gates, ewb - схема формирования цифрового сигнала на ОУ и комбинационная логическая схема на компонентах группы Gates в демонстрационном режиме (3, 6)

higain.ewb - ультралинейный выходной каскад УНЧ на полевых транзисторах (2, 3 kirch_cn.ewb - демонстрация закона Кирхгофа.

lissajou.ewb -демонстрация фигур Лиссажу (3)

logicprb.ewb - схемы формирования прямоугольных сигналов из синусоидальных на базе ОУ и элементах НЕ (2, 3)

lossxlin.ewb - схема для исследования линии связи с потерями (2, 3, 4)

modltion.ewb - схема для демонстрации приемо-передающей системы, состоящей из генератора несущей и модулятора на ОУ, резистивного аттенюатора, приемника прямого усиления на ОУ, диодного детектора и УНЧ на ОУ (2, 3)

musicl.ewb, music2.ewb - схемы включения компонентов библиотек Hybrid, Indi Control peak_det.ewb- схема пикового детектора на ОУ (3)

phasshift.ewb - фазовращатель на ОУ (3)

polysrc.ewb - три схемы включения полиномиального источника из библиотеки Control

pwramp.ewb - УНЧ с транзисторным выходным каскадом класса В (2, 3) rectivier.ewb - мостовые выпрямительные схемы (3)

wienosl2.ewb - автогенератор на ОУ и мостовой схеме с элементами стабилизации rf_front.ewb - избирательный высокочастотный усилитель на полевом транзисторе с

общим затвором и библиотечных трансформаторах в качестве фильтрующих элементов (2,3)

rfsidetn.ewb - формирователь прямоугольных импульсов на ИМС 555 (2, 4) riaa.ewb - избирательный УНЧ на ОУ (4)

spefch.ewb - полосовой УНЧ на двух ОУ (4)

thevenin.ewb - для изучающих основы электротехники -демонстрация к теореме Тевенина translin.ewb - схема для исследования линии связи без потерь (2, 4)

voltreg.ewb - источник питания на ИМС 7805 с выходным напряжением 5В (3) wien.ewb - схема для исследования мостовой схемы Вина (3)

wienosc.ewb - автогенератор на ОУ и мостовой схеме Вина (3) 1hp-filt.ewb - ВЧ-фильтр на ОУ (2, 3, 4)

m-osc.ewb - транзисторный генератор Колпитца на 2 МГц (3) 555var.ewb - мультивибратор на микросхеме таймера 555 (3)

regulate.ewb - транзисторный стабилизатор напряжения компенсационного типа с имитацией пульсаций на входе (3)

stepdrv.ewb - моделирование цепи управления шаговым двигателем на JK-тригге-рах и логических схемах

ua709.ewb - схема операционного усилителя цА709 с номиналами сопротивлений резисторов и емкостей внутренней коррекции (3)

stereamp.ewb - схема двухканального стереоусилителя на ОУ и транзисторах с регулированием уровня и баланса (3)

video.ewb - схема видеопредусилителя UA733 (3)

Похожие работы на - Моделирование и анализ электрических схем в среде Electronics Workbench

 

Не нашли материал для своей работы?
Поможем написать уникальную работу
Без плагиата!
Без нейросетей!