Термоконтроль для ПК

  • Вид работы:
    Контрольная работа
  • Предмет:
    Информатика, ВТ, телекоммуникации
  • Язык:
    Русский
    ,
    Формат файла:
    MS Word
    1,37 Мб
  • Опубликовано:
    2012-06-21
Вы можете узнать стоимость помощи в написании студенческой работы.
Помощь в написании работы, которую точно примут!

Термоконтроль для ПК









Контрольная работа

по курсу

«Основы компьютерного проектирования и моделирования РЭС»

Тема:

«Термоконтроль для ПК»


Аннотация

Целью работы является получение навыков проектирования радиоэлектронных устройств и оформления конструкторской документации с использованием современной компьютерной техники и систем автоматизированного проектирования.

В ходе выполнения контрольно-курсовой работы необходимо выполнить следующие этапы:

1. Выбрать и утвердить у преподавателя разрабатываемое электронное устройство, включающее в себя не менее 20 компонентов (утвердить схемотехнику, элементную базу, конструкцию устройства).

2. Выполнить моделирование функционального узла устройства в САПР Multisim

3. Создать библиотеку элементов изделия для САПР P-CAD с соблюдением российских ГОСТ на элементную базу.

4. Начертить схему электрическую принципиальную в САПР P-CAD.

5. Разработать печатную плату в САПР P-CAD (критерии, наличие крепежных отверстий, минимальная площадь печатной платы, наличие слоев маркировки).

6. Разработать конструкторскую документацию: схему электрическую принципиальную, спецификацию, перечень элементов, сборочный чертеж изделия.

библиотека изделие плата печатный

Введение

Проектирование - разработка описаний нового или модернизированного технического объекта в объеме и составе достаточном для реализации этого объекта в заданных условиях.

Процесс проектирования делят на этапы, состав и содержание которых в значительной мере определяются природой, типом, характеристиками объекта проектирования.

Каждый молодой инженер в какой-то момент вдруг чувствует: «нельзя объять необъятное!». Такое ощущение появляется, когда на книжных «развалах» ищешь книгу по P-CAD или САПР Multisim, а находишь сразу несколько, когда изучаешь многотомную документацию к программе, обсуждаешь проблемы с коллегами, а в голове - один сумбур.

В данной работе мы в первую очередь опишем принцип: моделирования функционального узла устройства в САПР Multisim и разработаем печатную плату с использованием САПР P-CAD на примере устройства «Детектора лжи».

1. Работа с прибором

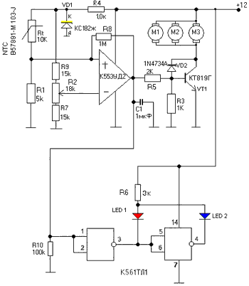
Схема выполняет релейное регулирование оборотов сразу 3х кулеров в зависимости от температуры.

Рис. 1. Принципиальная схема

Схема состоит из управляющего блока и блока индикации. Управляющий блок состоит из триггера Шмидта на операционном усилителе К553УД2. К схеме подключено 3 кулера, из них 2 работают на впуск-выпуск потока воздуха из корпуса ПК, третий кулер установлен снизу ЖД. Блок индикации выполнен с применением микромхемы К561ТЛ1.

Теперь немного о работе схемы: ОУ сравнивает два напряжения на его входах, и если они оказываются равными, то на выходе появляется напряжение питания ОУ. Температура срабатывания устанавливается переменным резистром R2, для более точной и плавной настройки последовательно к R2 были припаяны R9 и R7, номиналы которых выбираются опытным путем. Стабилитрон VD1 необходим для стабилизации питающего напряжения ОУ. Резистор R8 обеспечивает положительную обратную связь. Номинал R8 определялся опытным путем. Конденсатор C1 полностью исключает нежелательные и неожиданные переключения режимов. Транзистор VT1 берёт на себя ток нагрузки от 3х кулеров. Стабилитрон VD2 позволяет установить напряжение питания кулеров до срабатывания реле в диапазоне 5-6 В.

Блок индикации показывает в каком режиме находится схема в данный момент. Если температура ниже выставленного переменным резистром R2 значения, то горит синий светодиод. Если происходит срабатывание реле, то загорается красный светодиод.

2. Моделирование функционального узла устройства в САПР Multisim

Пакет Electronics Workbench предназначен для моделирования и анализа электротехнических и схемотехнических схем. Данный пакет с большой степенью точности моделирует построение реальных схем в «железе».

Для начала разработки необходимо загрузить файл-схему (если такой уже существует) в среду Electronics Workbench, посредством выполнения команды меню File/Open либо нажатием на соответствующей «горячей кнопке» на панели инструментов и дальнейшим выбором файла. Если же файл еще не создан, то необходимо создать его посредством выполнения команды File/New и команды File/Save as.

Нанести на рабочую область Electronics Workbench модели компонентов необходимые для моделирования данной схемы. Для этого нажмите левой кнопкой мыши на нужном наборе деталей, после чего будет выведено дополнительное окно включающее в себя детали набора, выбором соответствующей детали, при этом на кнопке с рисунком элемента нажимается левая кнопка мыши и элемент переносится на рабочую область (кнопку мыши необходимо держать нажатой до выбора места расположения элемента).

Для моделирования цепи необходимы: резистор (Resistor), конденсатор (Capacitor), осциллограф (Oscilloscope) и заземление (Ground) и т.д. Резистор и конденсатор находятся в наборе Basics, заземление - в наборе Sources, осциллограф - в наборе Instruments.

Каждый элемент имеет точки соединения, которые необходимо соединить в соответствии с требуемой схемой. Это делается выбором контакта левой кнопкой мыши и переносом ее к другому контакту, при этом создается провод, соединяющий их. При необходимости на провод можно нанести узел (Connector в наборе Basics). Затем для наглядности можно перенести элементы в необходимые места рабочей области. На рис. 1 представлен вид интерфейса Electronics Workbench после сборки - цепи.

Рис. 1. Интерфейс Electronics Workbench

Для того, чтобы изменить какие-либо параметры элементов схемы нужно дважды щелкнуть левой кнопкой мыши на нужном элементе, при этом будет выведено окно свойств элемента. Пример такого окна приведен на рис. 2.

Рис. 2. Окно параметров резистора

После создания схемы для начала имитации процесса работы необходимо щелкнуть кнопку включения питания на панели инструментов и в одном из окон строки состояния будет показываться время работы схемы (не соответствует реальному времени, т.к. зависит от быстродействия процессор). Прервать имитацию можно двумя способами. Если вы закончили работу и просмотр результатов имитации можно повторно щелкнуть переключатель питания. Если же нужно временно прервать работу схемы, например, для детального рассмотрения осциллограммы, а затем продолжить работу можно воспользоваться кнопкой Pause, которая также расположена на панели инструментов.

При проведении анализа можно изменять номиналы элементов, выводить и настраивать терминалы приборов. Например, чтобы просмотреть осциллограмму на выходе цепи необходимо вывести окно терминала осциллографа двойным нажатием на компоненте Oscilloscope.

При использовании осциллографа в Electronics Workbench есть возможность просмотра сигнала на протяжении всего времени имитации. Для этого можно воспользоваться кнопкой Expand и воспользоваться полосами прокрутки изображения, чтобы перевести панель в обычный режим используется кнопка Reduce. Вид расширенной панели осциллографа показан на рис. 3.

Рисунок 3. Расширенная панель осциллографа Electronics Workbench

Осциллограф показывает кривую линию, данная схема работает.

3. Разработка печатной платы с использованием САПР P-CAD

Система Р-CAD 2006 предназначена для сквозного проектирования электронных устройств и является лидером на рынке таких инструментальных средств проектирования.

Запуск программ этого пакета возможен из стартового меню Windows (если оно установлено на Вашем компьютере). Щелкнем мышкой на кнопке Пуск и выберем команду Программы. В появившемся списке приложений найдем имя нужного модуля P-CAD 2006, в частности, команду запуска графического редактора P-CAD Schematic.

Пакет P-CAD Schematic

При помощи этого графического редактора P-CAD Schematic создается принципиальная схема проектируемого устройства. Кроме того, из него можно запускать и другие программные модули пакета.

файлов и повторный вызов её уже не потребует лишних действий.

Запустим графический редактор одним из описанных способов. На экране монитора появится рабочее окно, основную часть которого занимает область рисования. В верхней части расположены окна меню команд, а немного ниже - панели инструментов, на которых размещены наиболее часто используемые команды, например Place Part (Разместить компонент), или Place Wire (Провести проводник).

Рассмотрим наиболее используемые команды панели размещения. Все пиктограммы, расположенные на этой панели, продублированы в меню Place. При нажатии на пиктограмму (Place Part) появляется диалоговое окно (рис. 4), при помощи которого можно подключить библиотеку, найти в ней нужный компонент и разместить его на схеме.

Рис. 4. Диалоговое окно Place Part

В данном случае этот элемент был собран самостоятельно в P-CAD.

Следующие пиктограммы служат для размещения проводников (Place Wire) и шин (Place Bus). Для того чтобы повернуть элемент нужно его выделить щелчком левой кнопки мыши и нажать клавишу «R».

Ну вот, теперь на рабочем поле есть все кирпичики для нашей схемы, но чтобы получить законченную схему, все элементы нужно соединить проводниками. Для этого надо щелкнуть на пиктограмме Place Wire. Чтобы нарисовать цепь, несколько раз меняющую направление, необходимо в точках излома фиксировать уже нарисованную часть проводника щелчком левой клавиши мыши. Чтобы закончить рисование цепи, нажмите правую кнопку мыши или Esc. Теперь посмотрим, не осталось ли у нас не подсоединенных цепей. «Висячие» цепи заканчиваются желтым квадратом.

Рис. 5 Принципиальная схема

Теперь настало время сохранить наш проект. Войдем в меню Flles\Save…, указываем папку, куда будет размещен наш файл.

P-CAD 2006 - система сквозного проектирования. И поэтому работа с этой программой не заканчивается созданием принципиальной схемы.

Для того, чтобы передать данные о проектируемом изделии на печатную плату, необходимо из имеющегося у нас файла принципиальной электрической схемы создать список соединений. Зайдем в меню Utils и запустим команду Generate Netlist….Нажав на кнопку Netllst Filename…, мы сможем указать расположение и имя файла списка соединений. В выпадающем списке выбираем формат списка соединений. При нажатии на кнопку OK запустится утилита генерации списка.

Теперь необходимо создать архивную библиотеку, в которой содержатся все используемые в нашем проекте компоненты. Выберем в меню Library команду Archive Library. Указываем расположение и имя библиотеки. Теперь у нас есть все для создания файла печатной платы.

Пакет P-CAD РСВ

Это приложение пакета программ P-CAD 2006 является самым мощным. РСВ позволяет размещать компоненты, проводить ручную трассировку печатных плат, готовить управляющие файлы для фотоплоттеров и сверлильных станков, и многое, многое другое, необходимое инженеру для проектирования и производства печатных модулей. Запускаем редактор P-CAD 2006 РСВ. Перед нами появляется его окно во многом напоминающее редактор Р-CAD 2006 Schematic.

Прежде всего, мы должны подключить библиотеку, содержащую необходимую информацию о компонентах проекта. Делается это следующим образом: в меню Библиотека выбираем команду Настройка, появляется уже знакомое нам диалоговое окно. Добавляем созданную нами библиотеку проекта. После подключения библиотеки можем приступить к загрузке файла соединений. В меню Утилиты запускаем команду Загрузить список из сети, появляется диалоговое окно (Рис. 6).

Нажав на кнопку Netlist Filename…, мы указываем расположение и имя файла списка соединений urok. net. В поле Netlist Format указываем формат этого списка. В результате на рабочем поле РСВ должны появиться компоненты проекта, соединённые линиями связи (не разведёнными проводниками, по терминологии P-CAD) (рис. 7).

Рис. 6. Загрузка списка соединений

Рис. 7. Окно графического редактора РСВ

Чтобы развести печатную плату, необходимо нарисовать её контур в предназначенном для этого слое Board. Сделаем этот слой текущим. В меню Опции выбираем команду Слои. Появляется диалоговое окно (рис. 8), и в списке Current Layer выбираем Board, затем Close.


Рис. 8 Диалоговое окно Options Layers

Рис. 9. Наличие компонентов внутри контура

Рис. 10. Диалоговое окно Автороутеры

Таким образом, мы подготовили печатную плату к автоматической трассировке. В меню Роутинг выбираем команду Автороутеры, в появившемся диалоговом окне выбираем тип автотрассировщика Quick Route. Это самый простой из трассировщиков, входящих в состав пакета Р-CAD 2006, он используется лишь для разводки несложных плат, содержащих небольшое количество компонентов, и для профессиональной разводки не рекомендуется.

На этом заканчивается процесс создания схемы.

Расчет конструктивных параметров печатного узла

В качестве материала для изготовления печатной платы следует выбрать фольгированный с одной стороны стеклотекстолит, как наиболее технологичный, хорошо обрабатываемый и один из дешевых материал, обладающий удовлетворительными электроизоляционными свойствами. В нормальных климатических условиях недостатки материала, связанные с высокой гигроскопичностью, нестойкостью к короблению и др., не проявляются.

Для изготовления печатной платы используем сеточно-химический метод ввиду его экономичности при серийном производстве и достаточной для данного устройства точности изготовления рисунка печатной платы. Кроме того, метод обеспечивает высокую производительность за счет применения универсальных механизированных линий.

Марка материала для изготовления печатной платы - СФ-1, толщина -1,5 мм. Сеточно-химический метод изготовления печатной платы позволяет создавать платы 1-го и 2-го класса точности. Для разрабатываемой конструкции устройства плотность печатного монтажа позволяет применить 2-ый класс, который характеризуется следующими параметрами:

- минимальное значение номинальной ширины проводника tH=0,25 мм;

номинальное расстояние между проводниками SH=0,25 мм;

отношение диаметра отверстия к толщине платы ≥0,33;

допуск на отверстие ∆d=±0,05 мм;

- допуск на ширину проводника  мм;

допуск на расположение отверстий  мм;

допуск на расположение контактных площадок  мм;

допуск на расположение проводников  мм;

Значение ширины проводника определяется по формуле: ,

где  - нижнее предельное отклонение ширины проводника. В этом случае t=0,3 мм.

Диаметр монтажных отверстий рассчитывается следующим образом [2]:

,

где  - диаметр вывода устанавливаемого элемента;  - нижнее предельное отклонение от номинального диаметра монтажного отверстия; - разница между минимальным диаметром отверстия и максимальным диаметром устанавливаемого вывода (выбирают ). Тогда d1=1 мм, d2=1,2 мм (для катушек индуктивности).

Определим диаметр контактных площадок:

,

где - верхнее предельное отклонение диаметра отверстия; - верхнее предельное отклонение ширины проводника. Тогда D1=1,8 мм, D2=2 мм.

Найдем значение минимального расстояния между соседними элементами проводящего рисунка: . Подставив значение получим, что S=0,33. Рассчитанные параметры соответствуют чертежу печатной платы. Выбранный метод изготовления печатной платы позволяет выполнить плату с полученными параметрами.


Заключение

При выполнении курсового проекта по теме «Термоконтроль для ПК» были проведены:

Моделирование функционального узла устройства в САПР Multisim;

Разработка печатной платы с использованием САПР P-CAD;

Разработаны: схема электрическая принципиальная (формат *.sch или *.pdf), печатная плата (формат *.pcb или *.pdf), сборочный чертеж изделия, перечень элементов (формат *.doc или *.pdf).

Элементы М1 М2 М3 были заменены резисторами для облегчения работы.

Основываясь на проведенной работе можно судить о получение навыков проектирования радиоэлектронных устройств и оформления конструкторской документации с использованием современной компьютерной техники и систем автоматизированного проектирования.

Список литературы

1. Краткий справочник конструктора радиоэлектронной аппаратуры. Под ред. Р.Г. Варламова. М., «Сов. радио», 1973, 856 с.

2. Павловский В.В., Васильев В.П., Гутман Т.Н., Проектирование технологических процессов изготовления РЭА. Пособие по курсовому проектированию: Учеб. пособие для вузов. - М.: Радио и связь, 1982.-160 с.

3. Разработка и оформление конструкторской документациирадиоэлектронной аппаратуры: Справочник / Э.Т. Романычева, А.К. Иванова, А.С. Куликов и др.; под ред. Э.Т. Романычевой. -2-е изд., перераб. и доп. - М.: Радио и связь, 1989. - 448 с.

4. Сборник задач и упражнений по технологии РЭА: С32 Учебное пособие/ Под ред. Е.М. Парфенова. - М.: Высш. школа, 1982. - 255 с.

Похожие работы на - Термоконтроль для ПК

 

Не нашли материал для своей работы?
Поможем написать уникальную работу
Без плагиата!
Без нейросетей!