Емоційний стан жінок в період вагітності та фактори, що на нього впливають

  • Вид работы:
    Дипломная (ВКР)
  • Предмет:
    Психология
  • Язык:
    Украинский
    ,
    Формат файла:
    MS Word
    576,95 Кб
  • Опубликовано:
    2014-11-13
Вы можете узнать стоимость помощи в написании студенческой работы.
Помощь в написании работы, которую точно примут!

Емоційний стан жінок в період вагітності та фактори, що на нього впливають

Вступ

Психологічна готовність до материнства і методи її формування набувають останнім часом все більшу актуальність серед проблем психології розвитку. Це пов'язано як із зростанням демографічних проблем, наприклад, зниженням потреби в дітях, про що попереджають соціологи, зростанням девіантного материнства, числа відмов від дитини і тому подібне. З іншого боку, подібний інтерес обумовлений увагою до проблем особового розвитку дорослої жінки, у тому числі, у зв'язку з її новою роллю - роллю матері.

Під час вагітності у більшості жінок змінюється ставлення до оточуючих, вони по-особливому реагують на зовнішні і внутрішні подразники.

Як і під час всіх інтенсивних змін вагітність ставить перед жінками нові, часом зовсім непрості завдання. Сам факт настання вагітності часто примушує жінок відчути цілу бурю емоцій. Емоції приходять зовсім різні та суперечливі, навіть якщо жінка заздалегідь планувала вагітність. Часто в уяві жінки вагітність представляється щасливим часом, позбавленим турбот і проблем, а в реальності виявляється, що з її настанням та трепетною радістю приходить і тривога, і страх зміни життя, і побоювання, що після народження дитини зміняться відносини з чоловіком.

Ще складніше виглядає ситуація, коли вагітність незапланована, а сімейна ситуація не така стійка, як хотілося б.

З точки зору фізіології початок вагітності теж непростий час: в організмі жінки відбувається потужна гормональна перебудова, темпи формування і розвитку дитини дуже високі, і все це впливає на самопочуття майбутньої мами.

Проблема емоційного стану жінок в період вагітності представлена у роботах таких авторів: Г.Г. Філіппова, С.Ю. Мещерякова, В.І. Брутман, Л. Стоун, Л. Де Маус, Е. Шортер, Д. Полиць, М.С. Радіонова, В.А. Вагнер.

Метою нашого дослідження є вивчення особливостей психоемоційного стану вагітних жінок.

Завдання дослідження:

.        Провести теоретичний аналіз концепцій, що описують емоційну сферу особистості.

.        Розробити анкету, що дозволяє вивчати систему відносин вагітних жінок з близькими, оточуючими, з собою.

. Визначити фактори, що впливають на характер емоційної сфери жінки в період вагітності.

Об'єктом цього дослідження є емоційна сфера вагітної жінки.

Предметом цього дослідження є фактори, що обумовлюють характер функціонування емоційної сфери вагітної жінки

Методи дослідження :

.        Теоретичний аналіз літератури.

.        Емпіричні методи (анкетування, тестування).

.        Статистичні методи обробки даних: кореляційний аналіз даних.

Курсова робота складається зі вступу, 2 розділів, списку літератури, що включає 35 джерел. У роботі є діаграми, таблиці, рисунки. Курсова робота викладається на __ сторінках машинописного тексту.

1.Емоційна сфера особистості та особливості емоційного стану вагітних жінок

В емоціях і відчуттях відбивається оцінка значущості що відбувається для людини. От чому емоціям і відчуттям надається велике значення. Вони визначають душевне здоров′я, адаптацію, працездатність і успіх всієї життєдіяльності людини. Емоції виникли як засіб, що дозволяє живим істотам визначати біологічну значущість зовнішніх дій на стан організму.

1.1 Емоційна сфера особистості, її структура та склад

емоційний особистість вагітний психологія

Рівень енергетичної мобілізації (активації) організму, необхідний для здійснення емоційних функцій, забезпечується вегетативною нервовою системою в її взаємодії із структурами головного мозку. При емоціях відбуваються зміни в діяльності органів дихання, травлення, серцево-судинної системи, залоз внутрішньої секреції, скелетної і гладкої мускулатури і ін.

Емоції людини - це продукт суспільно-історичного розвитку. Вони відносяться до процесів внутрішньої регуляції поведінки.

Діяльність людини, її поведінка завжди викликають позитивне або негативне ставлення до неї. Ставлення до дійсності відображається в мозку й преживається як задоволення або незадоволення, радість, сум, гнів, сором. Такі переживання називають емоціями, почуттями.

Різні дослідники виокремлюють різні емоційні прояви, так Р. В. Павелків [49] виокремлює в своєму підручнику емоції, почуття, а також настрої, афекти і стресові стани; О. П. Сергєєнко - емоції, почуття та емоційні стани [61]. В підручнику О. В. Скрипниченко, Л. В. Долинської, З. В. Огороднійчука [65] розглядаються емоції та почуття в різних формах переживання (афект, настрій, стрес, пристрасть). Наявність різних підходів та відсутність чіткої структури формує установку на поєднання різних дослідницьких поглядів за рахунок введення інтегрованого утворення - емоційної сфери особистості.

Під емоційною сферою ми розуміємо «багатогранне утворення, в яке крім емоцій, входять багато інших емоційних явищ: емоційний тон, емоційні стани, емоційні властивості особистості, акцентуативна виразність яких дозволяє говорити про емоційні типи особистості, емоційно стійкі відносини (почуття), кожне з яких має достатньо виразні ознаки, що їх диференціюють» [30.; с. 12].

У радянській психології вивченням емоційних проявів займалися С. Л. Рубінштейн [58], Ф. Є. Василюк [17], Л. С. Виготський [16], П. К. Анохін, П. В. Симонов [16] ін.; у закордонній - М. Арнольд, У. Джемс, К. Изард [29], В. Вундт, У. Кеннон, Р. Лазарус, П. Фресс , Шехтер та ін.

Спроби дати універсальну класифікацію емоцій намагались багато вчених, і кожен з них висував для цього власні підстави. Т. Браун [8] в основу класифікації поклав часову ознаку, поділивши емоції на безпосередні, тобто ті, що виявляються «тут і тепер», ретроспективні й проспективні. Він будував класифікацію на підставі ставлення до джерела дії.

Усі емоції Т. Браун поділяв на три групи:

·              яким властивий механічний початок (інстинкти, звички);

·              емоції із тваринним початком (апетит, бажання, афектації);

·              емоції з раціональним початком (самолюбство, обов´язок).

І. Кант [10] зводив всі емоції до двох груп, в основі яких лежала причина виникнення емоцій: емоції сенсуальні та інтелектуальні. При цьому афекти і пристрасті він зараховував до вольової сфери.

М. Спенсер[18] пропонував поділяти почуття за ознакою їхнього виникнення і відтворення на чотири класи. До першого він зараховував презентативні почуття (відчуття), що виникають безпосередньо під час дії зовнішніх подразників. До другого класу - презентативно-репрезентативні, або прості емоції, наприклад, страх. До третього класу - репрезентативні емоції, зумовлені поезією як подразником, що не має конкретного предметного втілення. Нарешті, до четвертого класу Спенсер зарахував вищі, відсторонені, емоції, які творяться без допомоги зовнішнього подразника абстрактним шляхом (наприклад, почуття справедливості).

Основоположник наукової психології В. Вундт вважав, що кількість емоцій (точніше було б сказати - відтінків емоційного тону відчуттів) настільки велика (значно більше, ніж 50000), що мова не має у своєму розпорядженні достатньої кількість слів для їхнього позначення.

Б.І. Додонов [4] зазначає, що створити універсальну класифікацію емоцій взагалі неможливо, тому класифікація, придатна для розв´язання одних завдань, виявляється недієвою при розв´язанні іншого кола завдань. Він запропонував свою класифікацію емоцій:

Альтруїстичні емоції. Ці переживання виникають на основі потреби в сприянні, допомозі, заступництві за інших людей, у бажанні давати людям радість і щастя. Альтруїстичні емоції виявляються в переживанні почуття занепокоєння за долю кого-небудь і в піклуванні, у співпереживанні радості та успіхів іншого, у почуттях ніжності, розчулення, відданості, участі, жалощів.

Комунікативні емоції. Виникають на основі потреби в спілкуванні. На думку Додонова, не кожна емоція, яка виникає під час спілкування, є комунікативною. Під час спілкування виникають різні емоції, але комунікативними є лише ті з них, які виникають як реакція на задоволення або незадоволення прагнення до емоційної близькості (мати співчутливого друга, співрозмовника тощо), бажання спілкуватися, ділитися думками й переживаннями, розуміти один одного. До емоцій, які виявляються при цьому, автор зараховує почуття симпатії, почуття поваги до когось, почуття вдячності, почуття обожнювання кого-небудь, бажання заслужити схвалення від близьких і шановних людей.

Глоричні емоції (від лат. gloria - слава). Ці емоції пов´язані з потребою в самоствердженні, славі, у прагненні завоювати визнання, пошану. Вони виникають при реальному або уявлюваному «пожинанні лаврів», коли людина стає предметом загальної уваги і захоплення. У протилежному разі в неї виникають негативні емоції. Виявляються ці емоції в почутті враженого самолюбства й бажанні взяти реванш, у почутті гордості, переваги.

Праксичні емоції (або праксичні почуття, за П.М. Якобсоном). Це емоції, які виникають у зв´язку з діяльністю, її успішністю чи неуспішністю, бажанням домогтися успіху в роботі, наявністю труднощів. Додонов пов´язує їхню появу з рефлексом мети (за І.П. Павловим). Виражаються ці емоції у почуттях захопленості роботою, задоволенні результатами своєї праці, приємній втомі, переконанні, що день пройшов недаремно.

Пугнічні емоції (від лат. pugna - боротьба). Вони пов´язані з потребою в подоланні небезпеки, на основі якої виникає інтерес до боротьби. Це прагнення гострих відчуттів, захоплення небезпекою, ризиком, почуття спортивного азарту, «спортивна злість», гранична мобілізація власних можливостей.

Романтичні емоції. Це емоції, що пов´язані з прагненням до всього незвичайного, таємничого, незвіданого. Виявляються в очікуванні «світлого чуда», у привабливому почутті далини, особливої значущості того, що відбувається, або в зловісно-таємничому почутті.

Гностичні емоції (від грецьк. gnosis - знання). Це те, що звичайно називають інтелектуальними почуттями. Вони пов´язані не просто з потребою в одержанні будь-якої нової інформації, а з потребою в когнітивній гармонії, як пише Додонов. Суть цієї гармонії в тому, щоб у новому, невідомому відшукати знайоме, звичне, зрозуміле, проникнути в сутність явища, зводячи, таким чином, всю наявну інформацію до «спільного знаменника». Типова ситуація, яка збуджує ці емоції, - це проблемна ситуація. Виявляються ці емоції у здивуванні, почутті зрозумілості чи невиразності, у прагненні перебороти протиріччя у власних міркуваннях, звести все в систему, в почутті здогадування, близькості рішення, у радості відкриття істини.

Естетичні емоції. Щодо цих емоцій існують два основні погляди. Перший: естетичні емоції в чистому вигляді не існують. Є переживання, у яких переплітаються різні емоції. Другий: естетична емоція є не що інше як почуття краси. За Додоновим, не кожне сприйняття твору мистецтва зумовлює естетичні емоції. Виявляються вони в насолоді красою, в почутті витонченого, граціозного, піднесеного або величного, хвилюючого драматизму («солодкий біль»). Різновидом естетичних почуттів є ліричні почуття світлого смутку і замисленості, зворушеності, гіркувато-приємним почуттям самотності, насолодою спогадів про минуле.

Гедоністичні емоції. Це емоції, які пов´язані із задоволенням потреби в тілесному і духовному комфорті. Виражаються вони в насолоді приємними фізичними відчуттями від смачної їжі, тепла, сонця тощо, у почутті безтурботності, «солодкої ліні», у легкій ейфорії, у хтивості.

Акизитивні емоції (від франц. acquisition - придбання). Ці емоції спричиняє інтерес до заощадження, колекціонування, придбання речей. Виявляються в радості з нагоди придбання нової речі, від збільшення своєї колекції, у приємному почутті при огляді власних накопичень тощо.

К. Ізард [29] називає 10 основних емоцій: гнів, презирство, відраза, дистрес (гope-страждання), страх, провина, інтерес, радість, сором, подив.

На думку К. Ізарда, базові емоції повинні мати такі обов´язкові характеристики:

·              мати виразні й специфічні нервові субстрати;

·              виявлятися за допомогою виразної та специфічної конфігурації м´язових рухів особи (міміки);

·              спричиняти виразне й специфічне переживання, яке людина усвідомлює;

·              як такі, що виникли в результаті еволюційно-біологічних процесів;

·              здійснювати організаційний і мотиваційний вплив на людину, слугувати її адаптації.

У різноманітних виявах емоційної сфери особистості С.Л. Рубінштейн [56] виокремлює три рівні.

Перший - це рівень органічної афективно-емоційної чутливості. Він пов´язаний з фізичними відчуттями задоволення-незадоволення, зумовленими органічними потребами. Вони можуть бути, за Рубінштейном, як спеціалізованими, місцевого характеру, відображаючи як емоційне забарвлення тону або окреме відчуття, так і більш загального, розлитого характеру, відображаючи більш-менш загальне самопочуття людини, не пов´язане у свідомості з конкретним предметом (безпредметні туга, тривога чи радість).

Другий, вищий рівень емоційних виявів, за О. Рубінштейном, становлять предметні почуття (емоції). На зміну безпредметній тривозі приходить страх перед чим-небудь. Людина усвідомлює причину емоційного переживання. Опредмечування почуттів знаходить своє вище вираження в тому, що самі почуття диференціюються, залежно від предметної сфери, до якої належать, на інтелектуальні, естетичні й моральні. Із цим рівнем пов´язане захоплення одним предметом і відраза до іншого, любов або ненависть до певної особи, обурення якою-небудь людиною чи подією тощо.

Третій рівень пов´язаний: зі світоглядними почуттям - більш загальними почуттями, аналогічними за рівнем узагальненості сторонньому мисленню. Це почуття гумору, іронії, почуття піднесеного, трагічного тощо.

Є. П. Ільїн визначив традиційний підхід в російській психології, що виокремлює наступні класи емоційних форм: емоційний тон відчуттів, емоції (включаючи і афекти), настрій.

В. М. Смирнов та О. І. Трохачев запропонували підхід, що поєднує емоційні стани та емоційні реакції.

Емоційні реакції - клас форм реагування, що включає: емоційний відклик, емоційний спалах та емоційний вибух (афект).

Під емоційними станами автори розуміють емоційну складову психічних станів, що наближається за своїми властивостями до емоційного тонусу (настрою).

Є. П. Ільїн [30] в своїй концепції поєднав підхід В. М. Смирнова та О. І. Трохачева з традиційною класифікацією видів емоційного реагування, та отримав 4 класи:

. емоційний тон відчуттів;

. короткочасні емоції (емоційний відклик, емоційний спалах та емоційний вибух);

. стійкі емоційні стани;

. емоційна поведінка.

Для визначення складу емоційної сфери особистості нам вважається доречним розглянути розповсюджену схему психічних проявів в психології, що визначає три складові психіки за показником тривалості та стійкості: «психічний процес» - «психічний стан» - «властивість особистості».

В групу емоційних процесів можна включити:

. емоційний тон - короткочасна реакція на відчуття та враження;

. емоція - як реакція на ситуацію чи подію;

. почуття - як сталі емоційні відносини, що проявляються в різних сполученнях емоцій.

Дуже складним та суперечливим питанням є розведення емоцій та почуттів. Так, Р. В. Павелків під емоціями розуміє «відносно короткочасні переживання, які носять чітко виражений ситуативний характер» [8]. Почуття, на відміну від емоцій, він визначає як «стійкі переживання, у яких виражається емоційне ставлення людини до певного об'єкта (суб'єкта): людини, сім'ї, класу, школи, художнього твору, мистецтва, Батьківщини».

В групу емоційних станів можна включити «настрої, афекти, пристрасті, тривогу, страх, стрес» [17; с. 373]. Можна поповнити цей перелік, додавши фрустрацію, агресію та ін.

Психічний стан - «цілісна характеристика психічної діяльності, що фіксує момент стійкості та специфічності в перебігу психічних процесів, це форма реагування, що відображає ставлення особистості до власних психічних явищ у визначений момент часу за певних умов». У психічних станах відбувається поєднання характеристик процесів та властивостей особистості, які обумовлюють рівень їх характеристик. Кожний емоційний стан має свій континуум проявів та ознак, а саме може бути описаний за наступними характеристиками:

-    рівень усвідомленості;

-        домінування психічних процесів;

         тривалість;

         рівень глибини переживання;

         стійкість;

         ступінь адекватності ситуації та ін.

Важливим питанням є визначення факторів, що впливають на характер функціонування емоційної сфери особистості. Серед різних факторів найчастіше виділяють: тип нервової системи; особливості культурного та соціального середовища, в якому розвивалась людина; сила потягу та потреби [11], [12]; рівень емоційного інтелекту (розвиненість здібностей до розпізнання власних емоцій, контролю власних станів, розуміння емоцій інших людей та ін.) [41], емоціогенної ситуацій [34] та ін.

1.2 Особливості емоційної сфери вагітних жінок

Вагітність - дуже особливий час постійної зміни, перетворення. Процес розвитку і зростання дитя відбувається в маминій матці, і сама жінка під час вагітності та пологів змінюється - стає матір'ю, осягає своє жіноче призначення. Цей процес переходу до материнства відбувається на всіх рівнях: фізичному, ментальному, емоційному, перетворюється тіло і душа жінки. Гормональний фон вагітності може призвести до частих змін настрою, підвищення тривожності, змінам лібідо, стомлюваності і слізливості, до інших несподіваним емоційним змін. Часом досить багато випробувань приносить жінці її загальна життєва ситуація. Все це, що відбувається всередині та близько вагітної жінки, вимагає найчастіше від неї великої напруги сил. У цей час дуже важлива якість і достатність підтримки, яку отримує жінка, затребуваною може виявитися професійна допомога психолога, акушерки або досвідченої жінки, що пройшла досвід виношування і народження дитини [6].

Інтегральним показником суспільного розвитку країни, відображенням її соціально-економічного та морального стану, потужним фактором формування демографічного, економічного, трудового та культурного потенціалу суспільства є здоров'я населення, особливо жінок і дітей, яке за останні роки в Україні значно погіршилося. Однією з причин означеної тенденції є нестабільна соціально-економічна ситуація, що негативно впливає на психічну сферу жінки.

Суттєвий вклад у формування здоров'я жінок і дітей вносить період вагітності та пологів, в якому жінки найбільш чутливі до дії різних чинників [2; 5; 11; 12]. Проблема негативного демографічного балансу, патологічного перебігу вагітності та ускладнених пологів залишається актуальною для України. Серед причин, що призводять до ускладнень під час вагітності та пологів, виділяються різноманітні порушення емоційної сфери. Негативні емоції породжують зсуви на психофізіологічному рівні, що призводить до зниження якості здоров'я матері і, як наслідок, дитини. Критичний аналіз літератури вітчизняної та зарубіжної психології показав, що дослідники здебільшого зосереджуються на вивченні клінічних аспектів патології вагітних і тільки на окремих особливостях психоемоційного стану вагітної жінки та його впливу на репродуктивну функцію, перебіг вагітності та пренатальні наслідки [1, с. 66-73].

Дослідження в царині психології материнства (С.Ю. Мещерякова, Р. В. Овчарова, Ю. Шмурак, І. Ю. Хамітова, Г. Г. Філіппова, В. І. Брутман, О. І. Захаров) надають змогу зробити висновок, що стан вагітності є одним із найважливіших етапів у житті жінки та закономірним результатом розвитку материнської сфери та відправним пунктом у подальшому розвитку жінки як особистості та матері. Цей специфічний за новизною період в житті жінки не позбавлений емоційного напруження й адаптацыъ до нових умов [11,12].

Дослідження в царині перинатальної психології свідчать про те, що неадекватна поведінка матері під час вагітності, її емоційні реакції на стреси, якими насичено буденне життя, слугують причиною величезної кількості різноманітних патологічних станів у дитини - як поведінкових, психологічних, так і соматичних [2, с. 51-56]. Доведено, що емоційний стрес вагітної жінки, майбутньої матері, корелює з передчасними пологами, дитячою психопатологією, частими виникненнями шизофренії, нерідко зі шкільними невдачами, високим рівнем правопорушень, схильністю до наркоманії та спроб суїциду [7, с. 16-25]. Таким чином, емоційний дисбаланс матері може викликати емоційну дисфункцію плоду [5, 12].

Увесь період вагітності супроводжується інтенсифікацією всіх видів процесів обміну та складною перебудовою адаптаційно-компенсаторних механізмів материнського організму. Нейрогуморальні зміни організму, що відбуваються протягом вагітності, інтенсивно позначаються на психоемоційному стані вагітної жінки [8, 11].

Наведені аргументи надають змогу визначити стан вагітності, що за своєю значущістю потребує прояву власної зорганізованості жінки та активної позиції щодо нових умов. Але цей стан переважно сприймається як стрес для організму та особистості жінки

На доведення вищесказаного можна виділити основні ознаки стану вагітності як макростресору [3; 6]. По-перше, вагітність локалізована в часі та просторі, що виокремлює її на тлі хронічних стресорів; по-друге, вагітність вимагає якісної реорганізації в структурі «індивід-навколишнє середовище» і цим відрізняється від ситуаційної адаптації; по-третє, вагітність супроводиться стійкими афективними реакціями, а не тільки короткочасними емоціями, як це відбувається у повсякденному житті [11]. Також під час вагітності можуть виникати додаткові стресові навантаження, що включають в себе безліч вторинних стресорів (поява ускладнень вагітності, які потребують госпіталізації жінки або виявлення вроджених аномалій розвитку плоду). Ці стресові фактори можуть спричиняти порушення материнської сфери і, як наслідок, призводити до ускладнень материнсько-дитячих взаємин після народження дитини [10, с. 16-27]. Все вищевикладене дає змогу зробити висновок про те, що адаптація до вагітності, як психологічна, так і фізіологічна, безпосередньо пов'язана з психоемоційним станом жінки, які очікують на появу дитини.

Розглядаючи вагітність, можна виділити основні відмінні характеристики цього періоду. На наш погляд, зміни зачіпають три рівня людського життя: фізіологічний, психофізіологічний і психологічний. Розглянемо психологічний рівень зміни.

Психологічні зміни під час вагітності виявляється у так званому синдромі вагітності. Стосовно до вагітності, синдром - це новий психогенний стан, обмежений певним періодом часу, який починається не в день зачаття, а при усвідомленні жінкою свого нового положення і закінчується не пологами, а в момент пігмаліонізація своєї дитини. Синдром вагітності переживається жінкою на несвідомому рівні, має певні часові межі і характеризується такими симптомами [2]

На першому етапі найчастіше випробовується афект усвідомлення себе вагітною. У рамках цього симптому, як правило, виявляється наступне відмінність: чим вище у вагітної жінки соціальний та інтелектуальний рівень, чим більш вона незалежна і професійно успішна, тим більше питань про сенс дітонародження буде поставлено нею перед собою, тим важче їй буде наважитися стати матір'ю.

Наступним етапом розвитку синдрому вагітності є рефлексивне прийняття нового власного образу: "Я - в положенні". Цей етап характеризується визнанням фізіологічних змін у своєму організмі. Реальні біологічні та нейроендокринні зміни, що супроводжують вагітність, можуть робити глибокий психологічний вплив на очікують матерів. [8]

Так як ці зміни носять інтенсивний характер на початку вагітності, і потрібен якийсь час для адаптації до них, ймовірно, що емоційні переживання жінки протягом першого стресу, характеризується такими проявами, як нудота, блювання, запаморочення, головний біль і порушення апетиту.

Особливої уваги заслуговує симптом емоційної лабільності, який, в тій чи іншій мірі властивий для всього періоду вагітності. Під цим симптомом мається на увазі емоційна дезадаптивності, яка проявляється у коливаннях фону настрою. У деяких жінок зростає пасивність і з'являється відчуття вищої задоволеності і насолоди. У інших в цей час настає легка депресія і посилюється фізична активність, можливо, тому що вагітна намагається заперечувати нове відчуття власної пасивності. Коливання настрої можуть виражатися в різному ступені внутрішньої напруги: у відчуттях нудьги, в повільності, у зростаючому невдоволенні собою, в вербалізованих почутті пригніченості.

З моменту усвідомлення і внутрішнього і прийняття себе вагітною у жінки виявляється симптом суперечливого ставлення до вагітності. Дослідники відзначають, що в цей час спостерігаються характерні швидкі коливання настрою і воскресіння колишніх тривог, афектом, в якому одночасно присутні радість, оптимізм, надія і насторожене очікування, страх, печаль. Тут і побоювання, і страхи, пов'язані з майбутніми пологами, що доходять до паніки - "винесу я пологи?" ; І невпевненість у своїх здібностях народити і стати повноцінною матір'ю, і страх за здоров'я майбутньої дитини, стурбованість перед погіршенням матеріального становища своєї сім'ї, перед можливим обмеженням особистої свободи, і нарешті, переживання своєї тілесної метаморфози і пов'язаної з цим сексуальної непривабливість.

Далі виникає характерна для вагітності психічна перебудова самосвідомості жінки з поступовим включенням в нього образу дитини. У цей момент майбутньою матір'ю переживається симптом нового життя в собі. Цей етап найчастіше настає тоді, коли жінка починає відчувати перші ворушіння плоду. Дитина своїми рухами ніби змушує визнати себе окремим людською істотою зі своїм власним життям, якій мати керувати не може. У міру зростання плоду, чуттєвий компонент цих відчуттів стає більш яскравим, набуває відтінку предметності. Жінка в цей період зазвичай починає трактувати поведінку майбутнього немовляти: "прокинувся", "веселиться", "турбується" і т.п. Наділена змістом вагітність надихає майбутню матір, створює відповідний афективний фон, яким вона одухотворяє свого майбутнього немовляти, його присутність викликає почуття ніжності, забарвлюється в теплі емоційний тону. Деякі жінки настільки занурені у ці переживання, що в їх поведінці також починають з'являються риси дитячості. Вони стають більш сензитивним і вселяють, безпорадними і розм'якшеними. Як вважають дослідники, в цей період вагітності зазвичай виникає внутрішній діалог матері з дитиною. Особливу емоційний стан сприяє формуванню образу дитини, який включається в самосвідомість жінки. Цей образ наповнюється особливим чуттєво - смисловим змістом, який можна охарактеризувати як "соедінство", "зріднені". Симптом прийняття нового життя в собі являє собою вершину синдрому вагітності, будучи своєрідним індикатором сприйняття, переробки та оцінки жінкою досвіду цього психофізіологічного стану. Він характеризується насувається відповідальністю за долю дитини, снами, мріями та фантазіями про нього. [9]

Таким чином, описаний вище синдром, є типовим для періоду вагітності у всіх жінок. Разом з тим, його симптоми в конкретних випадках можуть бути представлені з різним ступенем вираженості в кожному конкретному випадку. Найбільш яскраво вищевказані симптоми, посилені страхом перед невідомим, проявляються протягом першої збереженої вагітності.

Виходячи з вищесказаного, можна з повною впевненістю вважати вагітність якісно новим станом організму і психіці жінки. Більше того, цей стан є переходом до одного з найважливіших періодів в житті жінки періоду, коли гармонія в родині багато в чому (якщо не повністю) буде залежати від її вміння бути матір'ю.

Тому основним показником успішного закінчення вагітності, на наш погляд, є придбання жінкою нової якості материнства [12].

Емоційна сфера - це утворення, до складу якого входять емоції та почуття, емоційний тон, емоційні стани, емоційні властивості особистості. Основні емоційні прояви можуть бути виразними в трьох формах («психічний процес» - «психічний стан» - «властивість особистості») в залежності від глибини, тривалості, інтенсивності та рівня збудливості.

Структура емоційної сфери особистості (за С. Л. Рубінштейном) складається з трьох основних рівнів: рівень безпредметних емоційних явищ (настроїв) - тобто недиференційованих емоційних станів суб'єкта, які не спрямовані до якогось об'єкта; рівень предметних почуттів, що виникають з приводу якогось предмету - ці почуття бувають інтелектуальними (прикладом може бути почуття смішності якогось предмету), моральними, естетичними; рівень світоглядних почуттів, які не прив'язані до якогось предмету, а характеризують загальне відношення людини до життя (прикладом може слугувати почуття гумору, почуття трагічного, комічного).

Увесь період вагітності супроводжується інтенсифікацією всіх видів процесів обміну та складною перебудовою адаптаційно-компенсаторних механізмів материнського організму. Нейрогуморальні зміни організму, що відбуваються протягом вагітності, інтенсивно позначаються на психоемоційному стані вагітної жінки

2.Визначення факторів, що впливають на емоційну сферу вагітної жінки

.1 Вибір та обґрунтування методів емпіричного дослідження

Наше дослідження ми проводили серед вагітних жінок відділень патології вагітності Херсонського пологового будинку №1, Херсонської міської лікарні ім. Тропіних та Херсонської обласної лікарні.

Середній вік досліджуваних, що погодились прийняти участь у дослідженні становить 28 років. У склад вибірки увійшли 20 жінок.

На першому етапі даного дослідження ми провели аналіз наукової літератури з обраної теми. На другому етапі відбувся підбір діагностичних методик та розробка анкет для визначення факторів, які впливають на емоційну сферу вагітних жінок. Наступним етапом був збір інформації (тестування та анкетування) з використанням обраних нами методик: «Шкала оцінки рівня реактивної та особистісної тривожності» (Ч.Д.Спілбергер, Ю.Л.Ханін), «Тест відношення вагітних» (І.В. Добрякова), «Самооцінка психічних станів» (Г.Айзенк), «Методика діагностики емоційності» (В.М. Русалов), «Анкета опитування вагітних жінок». На четвертому етапі ми обробили та інтерпретували отримані дані та провели кореляційний аналіз.

На основі аналізу та узагальнення літературних джерел нами були обрані наступні методики:

.        «Шкала оцінки рівня реактивної та особистісної тривожності» (Ч.Д.Спілбергер-Ю.Л.Ханін);

.        «Тест відношення вагітних» (І.В. Добрякова);

.        «Самооцінка психічних станів» (Г.Айзенк);

.        «Методика діагностики емоційності» (В.М. Русалов);

.        «Анкета опитування вагітних жінок»

1. Для визначення ступеня виразності тривожності як емоційного стану, і для відокремлення його від виразності особистісної диспозиції, ми використали шкалу самооцінки рівня тривожності Ч. Д. Спілбергера, Ю. Л. Ханіна. Даний особистісний опитувальник був розроблений Ч. Д. Спілбергером в 1966 - 1973 р. Відповідно до концепції Ч. Д. Спілбергера, варто розрізняти тривогу як стан (A-state) і тривожність як властивість особистості (A-trait), варто чітко виокремлювати тимчасові психічні прояви тривоги, які є несталими властивостями особистості, і відносно стійкі схильності, які були названі тривожністю.

Для російськомовної вибірки методика була адаптована, модифікована і стандартизована Ю.Л. Ханіним. Він також визначив орієнтовні нормативи виразності тривожності за рівнями. Створений модифікований варіант методики застосовується для дослідження осіб старше 16 років.

Шкала самооцінки складається із двох частин, які роздільно оцінюють реактивну (висловлення № 1-20) і особистісну (висловлення № 21-40) тривожність. При аналізі результатів самооцінки треба мати на увазі, що загальний підсумковий показник за кожною із субшкал може знаходитися в діапазоні від 20 до 80 балів. При цьому, чим вищим є підсумковий показник, тим вище рівень тривожності (ситуативної або особистісної). При інтерпретації показників ми використовували наступні оцінки рівня тривожності:

до 30 балів - низька тривожність,

-45 бала - помірна тривожність;

і більше - високий рівень тривожності.

Реактивна тривожність (ситуативна тривожність, тривожність як стан) характеризується суб'єктивно пережитими емоціями: напругою, занепокоєнням, заклопотаністю, нервозністю. Цей стан виникає як емоційна реакція на стресову ситуацію й може розрізнятися за інтенсивністю та динамічністю в часі.

Дуже висока реактивна тривожність викликає порушення уваги, іноді порушення тонкої координації, моторики. Занадто низький її рівень може погано позначитися на результатах діяльності. Тривожність може бути результатом недавно пережитих подій, емоційне враження від яких ще не втратило свого впливу на особистість.

Для даного дослідження ми відмовились від шкали особистісної тривожності, оскільки нас цікавив стан жінки, як реакція на стресову ситуацію, тобто на вагітність. А особистісна тривожність - це стійка індивідуальна характеристика, що відображає схильність суб'єкта до тривоги, вона свідчить про наявність у нього тенденції сприймати досить широкий спектр ситуацій як загрозливі.

У таблиці 2.1 наведені результати методики Шкали самооцінки тривожності Ч.Д. Спілбергера, Ю.Л. Ханіна

Таблиця 2.1 Рівень самооцінки тривожності серед вагітних жінок за методикою Ч.Д. Спілбергера, Ю.Л Ханіна

Рівень тривожності

Кількість вагітних жінок

Відсоткова частка

Низький

11

55

Середній

8

40

Високий

1

5

Всього

20

100


Більш наочно результати відсоткового розподілу досліджуваних за рівнями тривожності наведені на рисунку 2.1.

Як бачимо більшість досліджуваних жінок (55%) мають низький ступінь реактивної тривожності. Тобто на момент проведення методики вони перебували у стані спокою, не відчували страху та занепокоєння. 40% вагітних під час діагностики перебували у стані легкого занепокоєння. І лише одна жінка (5% відсотків від всієї вибірки) мала високий рівень реактивної тривожності, тобто знаходилась в стані дифузійного безоб'єктного страху, що характеризується невизначеним відчуттям погрози й занепокоєння.

Рисунок 2.1 - Відсотковий розподіл досліджуваних за рівнями виразності реактивної тривожності за методикою Ч.Д. Спілбергера, Ю.Л Ханіна

. Наступною методикою, яку ми використали у нашому дослідженні, є Тест відношення вагітних в модифікації І.В. Добрякової.

На основі вчення О.О. Ухтомського про домінанту І. А. Аршавським було запропоновано поняття " гестаційної домінанти " (від лат gestatio - . вагітність , dominans - панівний ). Дана методика найбільш повно відображає особливості перебігу фізіологічних і нервово-психологічних процесів в організмі вагітної жінки. Гестаційна домінанта забезпечує спрямованість всіх реакцій організму на створення оптимальних умов для розвитку ембріона , а потім плоду. Опитувальник призначений для виявлення психологічного компонента гестаційної домінанти (ПКГД), що представляє собою сукупність механізмів психічної саморегуляції, які вмикаються у жінки при настанні вагітності, спрямованих на її збереження та створення сприятливих умов для розвитку майбутньої дитини, а також формують ставлення жінки до своєї вагітності. Тип ПКГД відображає, перш за все, особистісні зміни і реакції жінки, тобто зміни в системі відносин. Про нього можна судити, ґрунтуючись на результати дослідження значущих відносин вагітної. Загалом було виявлено п'ять типів ПКГД.

1)      Оптимальний. Ідентифікація вагітності без сильних і тривалих негативних емоцій; живіт нормальних розмірів; соматичні відчуття відмінні від статків не вагітності, інтенсивність середня, добре виражена; в першому триместрі можливе загальне зниження настрою без депресивних епізодів, у другому триместрі благополучне емоційний стан, в третьому триместрі підвищення тривожності зі зниженням до останньої тижня; активність у третьому триместрі орієнтована на підготовку до післяпологовому періоду; перше ворушіння дитини відчувається в 16-20 тижнів, переживається позитивно, приємно по соматичному відчуттю; наступні ворушіння чітко відмінні від інших відчуттів, які не характеризуються негативними соматичними і емоційними переживаннями.

)        Тривожний. Ідентифікація вагітності тривожна, з острахом, неспокоєм, які періодично поновлюються; живіт занадто великих або занадто маленьких по терміну вагітності розмірів; соматичний компонент сильно виражений за типом хворобливого стану; емоційний стан в перший триместр підвищено тривожне або депресивний, у другому триместрі не спостерігається стабілізації, повторюються депресивні або тривожні епізоди, в третьому триместрі це посилюється; активність у третьому триместрі пов'язана зі страхами за результат вагітності, пологів, післяпологовий період; перше ворушіння відчувається рано, супроводжується тривалими сумнівами, або, навпаки, чіткими спогадами про дату, години, умови, переживається з тривогою, переляком, можливі хворобливі відчуття; подальші ворушіння часто пов'язані з тривожними відчуттями, тривогою з приводу здоров'я дитини і себе, характерна спрямованість на отримання додаткових відомостей,патронаж. 3) Ейфоричний. Всі характеристики носять неадекватну ейфоричну забарвленність, відзначається некритичне ставлення до можливих проблем вагітності і материнства, немає диференційованого ставлення до характеру ворушіння дитини. Зазвичай до кінця вагітності з'являються ускладнення. Проективні методи показують неблагополуччя в очікуваннях післяпологового періоду . 4) Гіпогестогнозичний тип ПКГД зустрічається у жінок двох вікових груп: молодшої і старшої. Представниці цих груп дуже відрізняються одна від одної.

Жінки молодшої вікової групи характеризуються деякою інфантильністю. Вагітність у більшості з них незапланована. Багато з них навчається в університетах і не бажають брати академічну відпустку. Вони, як і до вагітності, продовжують відвідувати дискотеки, не обмежують себе у вживанні алкоголю і тютюнопалінні. Вагітність вони сприймають як перешкоду на шляху до успіху. До жіночої консультаціївони звертаються на 4-5 місяці вагітності. Представниці старшої вікової групи також не бажають змінювати свій життєвий стереотип. Багато з них має гарну професію, що забезпечує достатній для життя матеріальний рівень. Такі жінки трудоголіки, можуть займати керівні посади. У них не вистачає часу і немає бажання ставати на облік, відвідувати лікарів і виконувати їхні рекомендації. 5) Депресивний тип ПКГД проявляється при різко зниженому фоні настрою вагітної. Жінка, яка мріяла про дитину, тепер може почати стверджувати, що вона її більше не хоче, не вірить у свою здатність виносити і народити здорове дитя, боїться померти під час пологів. Часто виникають дисморфоманічні ідеї: жінки вважають, що вагітність спотворила їх, бояться бути покинутими чоловіками, часто плачуть. Можуть спостерігатися прояви суіцидальної поведінки. Часто негативний тип ПКГД формується у жінки в результаті хронічної психотравмуючої ситуації.

Концептуальною основною створення "Тесту відношення вагітної" послужила теорія психології стосунків В.М. Мясищева, що дозволяє розглядати вагітність через призму єдності організму та особистості. Оскільки особистість, за В.М. Мясищевим, є динамічна система стосунків, кожен блок тесту ТОБ включає 3 розділи, в яких шкалуються різні поняття. Вони представлені п'ятьма твердженнями, що відбивають п'ять різних типів психологічного компонента гестаційної домінанти (ПКГД). Досліджуваним пропонується в кожному блоці вибрати тільки одно твердження, що найбільш відповідає її стану.

Блок А (відношення жінки до себе, як до вагітної) представлений наступними розділами:

.        відношення до вагітності;

.        відношення до способу життя під час вагітності;

.        відношення під час вагітності до майбутніх пологів.

Блок Б (стосунки жінки в системі, що формується впродовж дев'яти місяців вагітності, "мати-дитя") представлений наступними розділами:

.        відношення до себе, як до матері;

.        відношення до своєї дитини;

.        відношення до вигодовування дитини грудьми.

Блок В (відношення вагітної жінки до стосунків з оточуючими) представлений наступними розділами:

.        відношення до мене вагітної чоловіка;

.        відношення до мене вагітної родичів і близьких;

.        відношення до мене вагітної сторонніх людей.

Після проведення Тесту відношення вагітних нами були отримані наступні результати, які занесені до таблиці 2.2. Для більш зручного сприйняти даних результати дослідження відображенні на рисунку 2.2.

Таблиця 2.2. Виявлення психологічного компонента гестаційної домінанти у вагітних жінок

№ п/п

Тип ПКГД

Кількість жінок (осіб)

Відсоткова частка (%)

1

Оптимальний

8

40

2

Ейфоричний

10

50

3

Гіпогестогнозичний

-

-

4

Тривожний

-

-

5

Депресивний

-

-

6

Змішаний

2

10

Всього:

20

100%


Дані в таблиці свідчать, що 50% жінок притаманний ейфоричний тип психологічного компонента гестаційної домінанти. Жінки, які входять до групи з ейфоричним ставлення до вагітності відносяться до групи ризику, оскільки за звичай вони не досить адекватно сприймають інформацію про свій стан. У таких жінок відзначається некритичне ставлення до можливих проблем вагітності і материнства.

На рисунку 2.2 видно, що переважну кількість вибірки формують жінки з ейфоричним типом відношення до вагітності, 40 % респондентом мають оптимальний психічний компонент гестаційної домінанти, у 10 % вагітних змішаний тип ПКГД, тобто гестаційні домінанти двох, або більше різних типів представлені і рівному співвідношенні. Тривожний, гіпогестогнозичний або депресивний стилі переживання вагітності серед обстежуваних жінок не виявлений.

Рисунок 2.2 - Виявлення психологічного компонента гестаційної домінанти серед вагітних жінок

3. Для визначення рівня виразності інших емоційних станів ми використали методику самооцінки психічних станів Г. Айзенка, яка на основі самозвіту досліджуваних дозволяє діагностувати рівень тривожності, фрустрації, агресивності й ригідності.

Питання опитувальника побудовані таким чином, щоб виявити звичайний, переважаючий у досліджуваного психічний стан. Опитувальник містить 40 тверджень, які описують різні психічні стани. Досліджуваний повинен оцінити їх за трибальною шкалою. Якщо стан є часто властивим людині, йому пропонується поставити 2 бали, якщо цей стан буває, але зрідка, то ставиться 1 бал, якщо зовсім не відповідає реальній картині - 0 балів.

Після заповнення досліджуваними бланків відповідей експериментатор обробляє результати за 4 шкалами. Максимальне значення за кожною шкалою - 20 балів, а мінімальне - 0 балів.

1.        Тривожність - схильність індивіда до переживання тривоги, що характеризується низьким порогом виникнення реакції тривоги.

Для інтерпретації індивідуальних значень ми використовували наступну шкалу:

·              0 - 7 балів - тривожність відсутня;

·              8 - 14 балів - тривожність середня, припустимого рівня;

·              15 - 20 балів - висока тривожність.

2.        Фрустрація - психічний стан, що виникає внаслідок виникнення реальної або уявної перешкоди, що заважає досягненню мети.

Фрустрація в методиці Г. Айзенка виступає синонімом психічного стану нереалізованих спонукань. Особистість має в наявності мотиви зовнішньої або внутрішньої активності, але, в силу різних причин, не може їх реалізувати. У зв'язку із цим виникає особливий стан емоційної напруги. Фрустраційна реакція породжує цілу гаму негативних емоцій: роздратування, гнів, почуття провини.

Шкала оцінки рівня виразності даного психічного стану:

·              0 - 7 балів - досліджуваний має високу самооцінку, стійкий до невдач, не боїться труднощів;

·              8 - 14 балів - середній рівень, фрустрація має місце;

·              15 - 20 балів - досліджуваний має низький рівень самооцінки, схильний уникати труднощів, боїться невдач, його потреби не задовольняються внаслідок певних перешкод.

. Агресивність - схильність до агресивного поводження - підвищена психологічна активність, що спрямована на домінування шляхом застосування сили стосовно інших.

В значній частині випадків агресія виникає як реакція суб'єкта на фрустрацію й супроводжується емоційними станами гніву, ворожості, ненависті й т.д.

Шкала оцінки рівня виразності агресивності:

·              0 - 7 балів - досліджуваному характерні спокій, витримка;

·              8 - 14 балів - середній рівень агресивності;

·              15 - 20 балів - високий рівень агресивності, низький контроль над емоціями й діями, можливі труднощі при спілкуванні й роботі з людьми.

. Ригідність - стан утрудненості (аж до повної нездатності) у зміні наміченої суб'єктом програми діяльності в умовах, що об'єктивно потребують її перебудови; недостатня пластичність у психічній діяльності й поводженні, труднощі переключення на щось нове, опір змінам, свого роду непроникність.

Ригідність як особистісний фактор припускає сталу спрямованість поводження й в'язкість емоцій.

Оцінка індивідуальних значень здійснюється за шкалою:

·              0 - 7 балів - легкість у переключенні з одного виду діяльності на інший, з одного емоційного стану на інший;

·              8 - 14 балів - середній рівень;

·              15-20 балів - сильно виражена ригідність, незмінність поводження, переконань, поглядів, навіть якщо вони розходяться, не відповідають реальній обстановці, життю.

Таблиця 2.3 Рівень прояву психічних станів за методикою Г. Айзенка

№ п/п

Психічні стани

Кількість вагітних жінок

Відсоткова частка (%)



Рівень прояву стану

Рівень прояву стану



Низький (0-7)

Середній (8-14)

Високий (15-20)

Низький (0-7)

Середній (8-14)

Високий (15-20)

1

Тривожність

5

10

5

25

50

25

2

Фрустрація

10

10

0

50

50

0

3

Агресивність

7

12

1

35

60

5

4

Ригідність

2

16

2

10

80

10



Для більш зручного сприйняття на рисунку 2.3 зображені результати методики «Самооцінка психічних станів» у вигляді діаграми

Рисунок 2.3 - Рівні прояву психічних станів за методикою Г. Айзенка

Згідно з даними таблиці можемо зробити наступні висновки: у вагітних жінок, яких ми опитали, переважає середній рівень тривожності (50%). З 20 обстежуваних жінок у 10 низький рівень фрустрації, тобто вони мають високу самооцінку, стійкі до невдач та труднощів. У інших 10 жінок (50%) рівень фрустрації середній, а це значить, що вони більш схильні до роздратування, гніву, відчуття провини, які є реакцію на труднощі, пов’язані з реалізацією власних мотивів. У 60% жінок, які були опитані рівень агресивності середній. Агресія може бути наслідком фрустрації; у 7 жінок з 20 рівень агресії низький, і у одної жінки рівень агресії високий. 16 обстежуваних жінок (80%) показали середній рівень ригідності, це означає, що жінки хоча і з деякими труднощами, проте здатні змінювати намічену програму діяльності у зв’язку зі зміною обставин. 10% жінок мають низький рівень ригідності і легко переключаються з одного виду діяльності на інший, ще 10 % жінок мають високий рівень ригідності і майже не змінюють своє поводження, переконання, емоції, навіть тоді, коли вони не відповідають реальній обстановці.

. Наступна методика, яку ми використали у нашому дослідженні - це Методика діагностики емоційності за В.М. Русаловим. Даний варіант являє собою фрагмент опитувальника формально-динамічних властивостей індивідуальності В.М. Русалова. Автор виділяє три види прояви емоційності: психомоторну, комунікативну та інтелектуальну. Відповідно цьому в методиці є три шкали: комунікативна емоційність, інтелектуальна емоційність та психомоторна емоційність.

Емоційність - це загальна схильність людини до найрізноманітніших переживань, як позитивних, так і негативних. Методика дозволяє визначити загальний рівень емоційності і конкретизувати, з якими саме життєвими сферами вона пов'язана, що служить для людини найбільш значущими джерелами емоцій.

Шкала 1 «комунікативна емоційність» пов'язана із спілкуванням, взаєминами з оточуючими людьми.

Шкала 2 «інтелектуальна емоційність» стосується роздумів. Емоції пов'язані з пізнанням, відкриттям чогось нового, засвоєнням і осмисленням інформації.

Шкала 3 «психомоторна емоційність». Результати за цією шкалою показують, якою мірою джерелом переживань виступає все те, що пов'язано з рухами тіла. Це можуть бути і рухливі види спорту, і можливість змайструвати що-небудь своїми руками, і навіть просто енергійна піша прогулянка.

Середніми вважаються значення від 26 до 34 балів. Якщо набрана сума менше 26 - це свідчить про низьку вираженість відповідного різновиду емоційності, якщо більше 34 - про високу. За кожною з цих трьох шкал мінімально можливий показник становить 12, максимально можливий - 48 (якщо сума раптом виявилася більше або менше, значить, допущена помилка в підрахунках) . Підсумувавши бали, набрані за всіма шкалам, можна отримати величину рівня загальної емоційності:

§   низький рівень - менше 25 балів;

§   середній рівень - 26-34 балів;

§   високий рівень - більше 35 балів.

У таблиці 2.4 представлені результати, отримані після проведення Методики діагностики емоційності за В.М. Русаловим. На рисунку 2.4 представлені результати даної методики у графічному вигляді.

Таблиця 2.4 Результати діагностики рівня емоційності за В.М. Русаловим

№ п/п

Показник емоційності

Кількість жінок

Відсоткова частка (%)



Низький рівень

Середній рівень

Високий

Низький рівень

Середній рівень

Високий

1

Комунікативна емоційність

7

12

1

35

60

5

2

Інтелектуальна емоційність

4

11

5

20

55

25

3

Психомоторна емоційність

6

6

8

30

30

40

4

Загальний рівень емоційності

5

11

4

25

55

20


За даними таблиці видно, що серед респонденток переважає середній рівень кожного показника емоційності, окрім шкали «психомоторна емоційність». У більшості жінок, (40 % даної вибірки) спостерігається підвищений рівень комунікативної емоційності.

Рисунок 2. 4 - Розподіл досліджуваних за рівнями емоційності за методикою В.М. Русалова

Низькі показники емоційності означають, що різні зовнішні події викликають у людини відносно слабкий внутрішній відгук, для неї характерні спокій, незворушність, упевненість в собі. Така людина добре справляється з ситуаціями, що викликають емоційну напругу, пов'язані зі стресами. Але подібним людям зазвичай складніше встановлювати близькі стосунки з оточуючими, розуміти переживання інших. Високі ж показники означають, що навіть незначні події можуть викликати у людини інтенсивні переживання - як позитивні (наприклад, радість), так і негативні. Така людина більш ефективно діє в спокійних ситуаціях, не пов'язаних з підвищеним рівнем стресів. Крім того, вона чутлива до емоцій і почуттів інших людей, що допомагає їй встановлювати і підтримувати близькі довірчі відносини з ними.

Але напружені ситуації, пов'язані з конфліктами, необхідністю виконувати дуже складну і відповідальну роботу і т. п., здатні надовго вибити її з колії.

.        Анкета опитування вагітних жінок

Для виявлення саме емоційної сфери вагітних жінок, нами була розроблена власна анкета. Вона містила 37 питань, переважно закритого типу. Будова анкети відповідала структурі методу опитування. Для оптимізації опитування з погляду підвищення вірогідності отриманої інформації варто дотримуватися трьох основних фаз: адаптації; досягнення поставленої мети; зняття напруги.

Для забезпечення підготовки респондентом до опитування, формування у них мотивації правдиво відповідати на питання нами було підготовлено вступне звертання, що розкривало тему, мету дослідження та правила заповнення анкети.

«Просимо Вас прийняти участь у дослідженні на тему: «Фактори, що впливають на емоційну сферу вагітних жінок». Уважно прочитайте питання та запропоновані відповіді. Оберіть ту відповідь, яка відповідає Вашій думці (на кожне питання передбачена одна відповідь). Результати будуть використані в узагальненому вигляді, тому своє прізвище вказувати не потрібно. Просимо Вас поставити будь-який знак напроти вибраної відповіді. Завчасно дякуємо Вам за участь в опитуванні!»

За змістом питання анкети відображають 4 аспекти проблеми:

2.              Психологічне відношення жінки до вагітності;

3.      Ставлення до вагітності у родині/парі;

.        Ставлення до вагітності колег та друзів;

.        Ставлення до вагітності батьків

Також до анкети увійшов блок з питаннями, які допоможуть отримати загальні дані про респонденток. Це питання з 31 по 37.

До першого змістовного блоку увійшли наступні питання анкети: № 1, 2, 3, 4, 5, 6, 7, 18 (додаток А). Відповіді на них дозволили нам оцінити такі показники:

         запланованості вагітності (питання №1);

         частоту реакції на звістку про вагітність (питання №2);

         частоту обирання засобу підготовки до вагітності (питання №3);

         частоту обирання особи для консультування (питання №4);

         характерний емоційний стан вагітної (питання №6);

         характер занепокоєння на даний момент (питання №7);

         рівень переживання з приводу тимчасової непрацездатності (питання №18).

Було встановлено, що 80% опитуваних відчули радість, коли дізнались про вагітність, інші 20% відчули розгубленість. Також було встановлено, що самим частообираємою особою для консультації з питань вагітності - є консультація з лікарем, частка опитуваних, які обралу цю відповідь складає 73,9%. По 8,7% набрали відповіді: «з матір’ю», «я володіла достатньою кількістю інформації, щоб самостійно оцінювати свій стан в цей період» та «з подругами». Визначаючи частку обирання незручностей під час вагітності, було встановлено, що 52% вагітних жінок вважають головною незручністю у своєму стані - фізичне недомагання, 17% опитуваних найбільше переймаються через тимчасову незграбність, обмеженість в рухах та пересуванні. Що стосується настрою жінок в період вагітності, то 40% відсотків перебувають у надто збудливому стані, ще 40 % перебувають у спокійному, врівноваженому стані. Інші 20 % опитуваних порівну розділились між собою, одні відчувають пригнічення, а інші перебувають у радісному настрої. Трохи хвилюються з приводу того, що на деякий час будуть змушені покинути роботу 5% опитуваних жінок, решта не переймаються з цього приводу.

Дослідження ставлення до вагітності чоловіка або партнера допоможе зрозуміти мікроклімат у парі, наскільки чоловік підтримує жінку у бажанні народжувати, чи піклується він про її стан і чи взагалі змінилось ставлення партнера до жінки з настанням вагітності.

Другий змістовний блок анкети містив питання, що відображали відношення чоловіка/партнера до вагітності респонденти. До цього блоку включені питання: № 8, 9, 10, 11, 12. Відповіді дозволили отримати інформацію за показниками:

         ступінь прийняття звістки про вагітність респондентки (питання №8);

         рівень обговорювання питань стосовно вагітності з партнером (питання № 9);

         рівень турботи про стан дружини (питання №10);

         рівень погодження у питанні народження дитини (питання №11);

         ступінь вирішення сімейних проблем (питання №12)

Після обробки анкет ми отримали наступні дані: 70% чоловіків радісно сприйняли звістку про вагітність партнерки, 15% здивував факт вагітності і 15% були розгублені, коли дізнались про вагітність партнерки. Ставлення партнера до жінки в період вагітності надзвичайно важливе. Від того чи приділяє чоловік достатньо уваги дружині залежить її емоційний стан. Після новини про вагітність 75% чоловіків стали більш уважними до свої дружин, 25% виявляють турботливе ставлення лише тоді, коли помічають що стан вагітної погіршився. Загалом вагітність допомогла вирішити сімейні проблеми 75% пар, у інших 25% пар сімейні проблеми з настанням вагітності лише погіршились.

Відповіді на питання третього блоку допоможуть нам зрозуміти чи підтримують жінку у період вагітності її друзі та колеги, як змінилось їх ставлення до неї і чи є серед друзів і колег люди, до яких респондента могла б звернутись за допомогою у разі необхідності. А отже за відповідями можна буде судити, яким чином друзі і колеги впливають на емоційний стан вагітної.

До складу третього змістовного блоку, що відображає відношення до вагітності друзів та колег увійшли питання: № 14, 15, 16, 17, 18, 19, 20.

Відповіді на які, дозволили нам оцінити наступні показники:

         характер повідомлення про вагітність колегам (питання №14);

         характер реакції співробітників на звістку про вагітність (питання № 15);

         показник наявності підтримки серед колег (питання №16);

         ступінь турботи з боку друзів (питання №17);

         показник наявності підтримки серед друзів (питання №19);

         показник наявності друзів, до яких можна звернутися за допомогою (питання №20).

Отримані результати свідчать, що 60% жінок повідомили колегам про вагітність тільки тоді, коли ті звернули увагу, 30% одразу сповістили колег про вагітність і 10 % не повідомляли співробітникам про свій стан. 90% жінок стверджують, що мають серед колег людей, з якими могли поділитись своїми переживаннями. Це означає, що у разі необхідності жінка може знайти підтримки і поза родиною, а це безумовно позитивний фактор. Що стосується підтримки серед друзів, то 75% жінок впевнені, що мають людей, до яких можуть завжди звернутись за допомого. 5 % респонденток вважають, що не мають серед друзів підтримки. 20% опитуваних звикли розраховувати тільки на себе.

Наступний блок, який відображає ставлення до вагітності батьків опитуваної. Результати, які ми отримали з цього блоку, допомогли нам зрозуміти наскільки батьки підтримують жінку під час вагітності, наскільки між донькою та батьками довірливі стосунки і як сама мати опитуваної ставилась до вагітності нею самою.

До складу блоку відношення батьків до вагітності увійшли питання: № 21, 22, 23, 24, 25, 26.

Відповіді на які дозволили нам оцінити наступні показники:

         частота емоційного ставлення матері до своєї вагітності респонденткою (питання №21);

         рівень складності протікання вагітності у матері респондентки (питання №22);

         рівень підтримки батьками рішення про народження дитини (питання №23);

         показник частоти обговорення з батьками бажання мати дитину (питання №24);

         ступінь обговорення з батьками питань вагітності (питання №25);

         ступінь турботи зі сторони батьків (питання №26).

Після обробки даних ми отримали наступні результати: 90% матерів позитивно ставились до вагітності своїми доньками, 5% відсотків не знають про емоційне ставлення своєї матері до вагітності і 5% відсотків стверджують, що до вагітності ними самими ставились негативно. Що стосується рівня підтримки батьками рішення про народження дитини, то у 100% випадків батьки підтримували своїх доньок у рішенні народжувати. Обговорювати всі питання вагітності з батьками готові лише 35% вагітних. Більше половини опитуваних (55%) обговорюють з батьками лише деякі питання, що стосуються вагітності, а 10% жінок взагалі не розмовляють з батьками на теми, пов’язані з вагітністю. Турботливе ставлення до вагітних виявляють 100% батьків. І це безумовно позитивно впливає на емоційний стан жінки. Навіть за умови того, що донька не виявляє бажання обговорювати питання вагітності, батьки розуміють, що їй в цей період потрібні увага, підтримка та піклування. Це має позитивно впливати на формування у вагітної батьківських установок.

Питання № 27 є загальним і направлене на виявлення частоти обирання особи до думки якої вагітна найчастіше прислухається при прийнятті рішень. Половина опитуваних жінок визначають для себе чоловіка, як людину, до думки кої вони прислухаються, на погляди якої вони зважають. Інші 50% опитуваних пропорційно розділись між собою у відповідях: 25% жінок рахуються з думкою батьків, 25% вагітних орієнтуються лише на себе.

Блок загальних даних містить наступні питання: №28, 29, 30, 31, 32, 33, 34, 35, 36.

Відповіді на ці питання допоможуть нам визначити такі показники:

         показник кількості дітей у вагітної (питання №28);

         показник важливості розбіжності у віці між дітьми (питання №29);

         показник кількості бажаних дітей (питання №30);

         показник терміну вагітності (питання №31);

         показник числа вагітностей (питання №32);

         показник характеру сімейного стану (питання №33);

         показник рівня освіти (питання №34) ;

         показник умов проживання (питання №35);

         показник рівня сімейного бюджету (питання №36).

Середній вік жінок, які прийняли участь у дослідженні, складає 28,4 роки, 55% жінок здобули вищу освіту, 25 % від усіх опитуваних мають середньо-спеціальну освіту і у 20 % вагітних- незакінчена вища освіта. У 60% опитуваних жінок вже є одна дитина, у 40% вагітних це буде перша дитина. Що стосується кількості вагітностей, то у 40 % респонденток ця вагітність за рахунком третя і більше, у 35% ця вагітність - перша, 5% вагітних відмовились відповідати на дане питання, у решти (20%) вагітність за рахунком є друга.

Що стосується показника терміну вагітності, то у більшості жінок, а саме 75 %, які брали участь у дослідженні термін вагітності складав більше 7 місяців.

Показник характеру сімейного шлюбу є одним із найважливіших, оскільки ми можемо припустити, що жінки, які перебувають в офіційних стосунках з партнером почувають себе більш захищеними, упевненими в майбутньому, а тому їх емоційний стан є більш стабільним та врівноваженим. Що стосується нашої вибірки, то серед опитуваних жінок 65% перебувають у зареєстрованому шлюбі, 25% проживають у цивільному шлюбі, а 10% - незаміжні. Ще одним фактором, який на нашу думку, впливає на емоційну сферу вагітних жінок є показник умов проживання. Можемо припустити, що якщо жінка проживає у орендованому приміщенні, або у гуртожитку, то вона буде емоційно більш вразлива ніж жінка, яка проживає у власній оселі. Ці припущення ми підтвердимо або спростуємо за допомогою кореляційного аналізу, який встановить ступінь зв’язку між різними факторами, що впливають на емоційність.

2.2 Визначення структури кореляційних зв’язків факторів, які впливають на емоційну сферу вагітних жінок

Кореляційний аналіз - це процедура перевірки припущень стосовно зв’язків між змінними. Результатом проведення кореляційного аналізу даних є кореляційна матриця, яка містить значення коефіцієнтів кореляцій. Коефіцієнт кореляції - «це міра прямої чи оберненої пропорційності між двома змінними». Усі емпіричні значення коефіцієнтів кореляцій були перевірені на значущість, порівнюючи їх з критичними значеннями, що наведені в таблиці. Критичне значення коефіцієнту кореляції для вибірки в 20 осіб дорівнює 0,404 на п’ятивідсотковому рівня значущості (р≤0,05), 0,515 на одновідсотковому рівня (р≤0,01) та 0,629 при р≤0,001.

Для полегшення аналізу та більш наочного представлення результатів кореляційного аналізу ми сформували 5 кореляційних плеяд, які відобразили на рисунках 2.5 - 2.10. Кореляційна плеяда - це графічна форма представлення результатів, що відображає усі значущі кореляційні зв’язки між тими показниками, що зображені. На рисунку 2.5 ми відобразили кореляційну плеяду, яка відображає ступінь зв’язку психічного стану тривожності (за методикою Г. Айзенка) з наступними показниками: рівнем фрустрації, рівнем реактивної тривожності (за методикою Ч.Д.Спілбергера та Ю.Л. Ханіна), рівня інтелектуальної емоційності, ПКГД тривожного, рівня комунікативної емоційності та рівня загальної емоційності (за методикою В.М. Русалова).

Рисунок 2.5 - Структура кореляційних зв’язків між рівнем психічного стану тривожності та з іншими факторами, що впливають на емоційну сферу вагітних жінок

Як видно на малюнку 2.5 рівень тривожності має позитивний зв'язок зі всіма показниками. Розглянемо кожен з показників окремо.

Рівень тривожності, як психічного процесу та тривожний тип психологічного компоненту гестаційної домінанти мають позитивний взаємозв’язок (r=0,62; p≤0,01), це означає, що чим вище рівень тривожності у вагітної жінки, тим більше вірогідність, що тип гестаційної домінанти теж буди тривожним. Якщо розглядати тривожність як психологічну особливість сталого стану жінки, то стає очевидним, що при настанні вагітності стан тривожності ще більше посилюється, оскільки жінка починає замислюватись над безліччю ситуацій, які можуть заподіяти шкоду як їй самій, так і майбутній дитині.

Коефіцієнт кореляції між рівнем тривожності та емоційною комунікативністю складає r=0,49 (p≤0,01). Взаємозв’язок між цими двома показниками виражається в тому, що чим вище рівень тривожності у вагітної жінки, тим більше вона потребує спілкування з оточуючими, вимагає підтримки або захисту серед рідних та друзів.

Позитивний взаємозв’язок між інтелектуальною емоційністю та рівнем тривожності (r=0,44; р≤0,05) можна пояснити ґрунтуючись на визначення поняття «тривожності» та «інтелектуальної емоційності». Тривога визначається як емоційний стан гострого внутрішнього неспокою, що пов'язується у свідомості людини з прогнозуванням небезпеки. Тривога розглядається в психології як несприятливий за своєю емоційним забарвленням стан або внутрішня умова, яке характеризується суб'єктивними відчуттями напруги, занепокоєння, похмурих передчуттів. На думку Спілбергера Ч.Д., вона являє собою генералізований, дифузний або безпредметний страх, джерело якого може залишатися неусвідомленим. В свою чергу інтелектуальна емоційність - це емоційність пов’язана з роздумами, отриманням нової інформації, пізнанням.

Стан вагітності для жінки безумовне є стресовим. Під часи вагітності у майбутніх мам виникає безліч питань, пов’язаних з ходом протікання вагітності, здоров’я плоду, майбутніми пологоми. Жінки у яких рівень тривожності підвищений всій ці інформації автоматично надають негативного відтінку. Тому виникає потреба у пошуку відповідей на хвилюючі питання, засвоєнням та осмисленням нової інформації.

Прямий взаємозв’язок між рівнем тривожності та рівнем фрустрації (r=0,52; p≤0,01) пояснюється просто: високотривожні жінки більш часто та більш інтенсивно відчувають фрустрацію.

Суттєвий прямий зв'язок між рівнем реактивної тривожності і тривожності як психічного стану (r=0,52; p≤0,01) вказує на те, що з підвищенням особистісної тривожності безумовно буде збільшуватись кількість і рівень прояву реакційної тривожності. Одночасно зі зниженням особистісної тривожності буде зменшуватись кількість проявів реактивної тривожності.

Взаємозв’язок між рівнем тривожності та загальним рівнем емоційності (r=0,53; p≤ 0,01) вказує на суттєву взаємозалежність між цими двома показниками. Чим вище загальний рівень емоційності, тим яскравіше проявляється тривожність. В той час, як у жінок, чий рівень тривожності знижений загальний рівень емоційності можна охарактеризувати як спокійний та врівноважений.

На наступній плеяді ми розглянемо взаємозв’язки між фрустрацією та такими факторами впливу на емоційну сферу вагітної жінки як:

         рівень тривожності;

         загальна емоційність;

         комунікативна емоційність;

         ступінь турботи з боку друзів;

         показник наявності підтримки серед колег;

         показник умов проживання (оренда житла);

         показник числа вагітностей (третя та більше);

         ступінь вирішення сімейних проблем;

         депресивний тип гестаційної домінанти.

Рисунок 2.6 - Структура кореляційних зв’язків між фрустрацією та іншими факторами, що впливають на емоційний стан вагітних жінок

Між рівнем фрустрації та ступенем вирішення сімейних проблем існує обернений зв'язок (r=-0,59; p≤0,01). Це означає, що з погіршенням ситуації у родині підвищується рівень фрустрації. Посилення сімейних проблем призводить до зростання емоційної напруги жінки. І навпаки - вирішення родинних негараздів знижує рівень фрустрації.

Прямий взаємозв’язок між рівнем фрустрації та депресивним типом гестаційної домінанти (r=0,53; p≤0,01) свідчить про те, що чим вище у жінки рівень фрустрації, тим вище вірогідність, що в неї виявиться депресивний тип ПКГД. І це зрозуміло, оскільки у стані фрустрації людина переживає весь комплекс негативних емоцій, таких як: агресія, тривожність, роздратованість, страх тощо.

На рівень фрустрації впливають і умови проживання майбутньої мами. Зв'язок між цими двома показниками (r=0,41; p≤0,05) свідчить, що жінка більш схильна до тривожності, роздратуваності та іншим проявам стану фрустрації якщо умови проживання її не влаштовують. Можливо такий взаємозв’язок цих показників у вагітних обумовлений тим, що жінка переймається не тільки своїм власним комфортом, а й переживає за комфортність проживання майбутньої дитини. Наявність власного, а не орендованого житла дає впевненість жінці у тому, що принаймні їй і дитині є де жити. А це в свою чергу одна з базових потреб людини.

Ступінь турботи з боку друзів також впливає на рівень фрустрації (r=0,46; p≤0,05). Чим вище у вагітної жінки рівень фрустрації, тим більше вона потребує уваги і підтримки друзів.

Аналогічним є показник підтримки серед колег (r=0,44; p≤0,05). Чим більше підтримки з боку співробітників отримує жінка, тим менше рівень її фрустрації.

При високому рівні фрустрації у вагітних підвищується комунікативна емоційність, на це вказує прямий зв'язок між цими показниками (r= 0,44; p=≤0,05). Можливо, це пов’язано з тим, що у період вагітності жінки потребують більше уваги, спілкування, участі інших людей. Тому чим сильніше у жінки проявляється стан фрустрації тим більше вона потребує спілкування з оточуючими.

Також слід відмітити високий взаємозв’язок показника числа вагітностей (третя та більше) та депресивного типу ПКГД (r=0,71; p≤0,01). В даному випадку мова йде не про кількість раніше народжених дітей, а лише про кількість вагітностей. Оскільки серед нашої групи обстежуваних жінок немає жодної, в кого було б більше однієї дитини, а у 40% відсотків респондентом дана вагітність за рахунком третя і більше, то можемо зробити припущення, що у даному контексті мова йде про зриви вагітності. Отже, чим більше вагітностей, які по різним причинам не закінчились народженням здорової дитини, тим більше вірогідність, що гестаційна домінанта буде депресивного типу. Саме депресивний тип переживання вагітності виникає у наслідок хронічної психотравматуючої ситуації.

Наступна схема кореляційних зв’язків (рисунок 2.7) продемонструє ступінь впливу на психічний стан агресивності вагітної жінки різних факторів

Рисунок 2.7 - Ступінь зв’язку кореляції між показником агресивності та іншими чинниками, що впливають на вагітність

Слід відзначити, що при обробці кореляційного зв’язку агресії з іншими факторами було встановлено три зворотні зв’язки. Це взаємозв’язок агресивності як психічного стану з наступними показниками:

         ступінь вирішення сімейних проблем (r=-0,49; p=0,05);

         показник наявності підтримки серед друзів (r=-0,51; p=0,05);

         показник характеру сімейного стану (цивільній шлюб) (r=-0,45; p=0,05).

Розглянемо кожен взаємозв’язок окремо.

Отже, при високому рівні агресивності ступінь вирішення сімейних проблем буде низьким. І це не дивно, оскільки агресивність, як психічний стан передбачає прагнення домінувати, при чому для реалізації своїх планів не рідко застосовується сила щодо інших. Зазвичай агресія є наслідком стану фрустрації і супроводжується такими емоціями, як роздратованість, гнів, ненависть. І навпаки, при знижені рівня агресії підвищується ступінь вирішення сімейних проблем.

Щодо показника наявності підтримки серед друзів, то тут знову ж таки підвищений рівень агресії зменшує показник підтримки серед товаришів. В свою чергу цей показник має прямий зв'язок з ступенем вирішення сімейних проблем (r=-0,55; p=0,01). Це свідчить про те, що чим більше жінка отримує підтримки від своїх друзів, тим вище ступінь вирішення її сімейних проблем.

Прямий зв'язок показника умов проживання та агресії (r=0,48; p=0,05) свідчить, що жінки, які проживають в орендованій оселі більш схильні до спала  хів гніву, агресії і ненависті.

Зв'язок психічного стану агресивності з таким показником, як характер повідомлення про вагітність колега (не повідомляла) (r=0,59; p=0,01) свідчить про те, що чим вище рівень агресії у вагітності, тим частіше вона відмовлялась доводити до відома колег новину про свій стан. Також характер повідомлення про вагітність колегам має прямий зв'язок з показником умов проживання (r=0,52; p=0,05), тобто проживаючи в орендованій оселі жінка з більшою вірогідністю не повідомить свох співробітників про вагітність.

Прямий зв'язок між рівнем агресивності та ступенем прийняття звістки про вагітність дружини (r=0,46; p=0,05) свідчить про те, що чим гірше партнер сприймає звістку про вагітність жінки, тим більше вона схильна до гніву, роздратованості, ненависті. Також показник ступеня прийняття звістки про вагітність дружини пов'язаний з частотою радісної реакції на звістку про вагітність (r=0,61; p=0,01), тобто чим радісніше сама жінка сприймає звістку про свою вагітність, ти радісніше партнер реагує на новину про дитину.

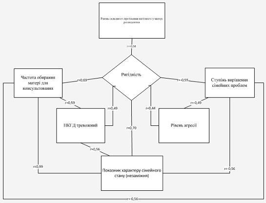
Наступна структура кореляційних зв’язків (рис. 2.8) відображає взаємозалежність ригідності та інших показників.

Рисунок 2.8 - Ступінь кореляційних зв’язків між ригідність та іншими факторами впливу на емоційну сферу вагітних жінок

Прямий взаємозв’язок між рівне ригідності та тривожним типом ПКГД (r=0,49; p≤0,05) свідчить про те, що при високому рівні ригідності велика ймовірність, що гестаційна домінанта буде тривожного типу. Це пояснюється тим, що стан вагітності для багатьох жінок новий. І якщо у жінки досить високий рівень ригідності, то їй буде важко швидко підлаштовуватися під нові умови.

Високий рівень зв’язку спостерігається між рівнем ригідності та показником характеру сімейного стану (незаміжня) (r=0,70; p≤0,01). Тобто у незаміжніх жінок рівень ригідності вище. Їм складно змінювати свою програму дій, навіть якщо того потребують обставини. Також показник характеру сімейного стану має дуже тісний прямий зв'язок з частотою обирання матері для консультування (r=0,99; p≤0,01). Незаміжні жінки обирають власну матір як особу, з якою консультуються у питаннях протікання вагітності.

Аналогічно поступають жінки з підвищеним рівнем ригідності. Взаємозв’язок між цими показниками (r=0,69; p≤0,01) свідчить, що жінки, якім важко змінювати свої дії у наслідок зміни обставин, найчастіше обирають власну матір для консультацій.

Зворотній зв'язок між рівнем ригідності та ступенем вирішення сімейних проблем (r=-0,59; p≤0,01) свідчить про те, що чим вище у жінки виражена ригідність, тим менше буде ступінь вирішення сімейних проблем. І навпаки - при зменшенні рівня ригідності ступінь вирішення родинних негараздів збільшується.

Остання плеяда кореляційних зв’язків відображає структуру взаємозв’язків загальної емоційності з іншими показниками (рис. 2.9).

Прямий зв'язок загальної емоційності та ПКГД гіпогестогнозичного (r=0,53; p≤0,05) свідчить про те, що у жінок, яким притаманний нестабільний емоційний стан гестаційна домінанта буде гіпогестогнозичного типу.

Взаємозв’язок між характерним станом вагітної (радісний ) і рівнем загальної емоційності (r=0,53; p≤0,05) вказує на те, що жінки з більш урівноваженим і спокійним емоційним станом більш радісно реагують на звістку про свою вагітність.

Прямий зв'язок між показником загальної емоційності та рівнем реактивної тривожності (r=0,66; p≤0,05) свідчить про те, що жінки які мають середній рівень емоційності досить добре справляються з реактивною тривожністю. Жінки, у яких загальний рівень емоційності високий , схильні піддаватися реактивній тривожності.

Рисунок 2.9 - Структура кореляційних зв’язків між загальною емоційністю та факторами, що на неї впливають

Жінки з середнім рівнем емоційності схильні обирати Центр планування та сім’ї, як засобу підготовки до вагітності (r=0,61; p≤0,01). В свою чергу показник частоти обирання центру планування сім’ї як засобу підготовки до вагітності, пов'язаний з показником зміни відношення партнера до вагітної (r=0,61; p≤0,05). Пари, в яких чоловік цікавиться станом здоров’я жінки, іїї психоемоційним станом в період вагітності найчастіше обирали засобом підготовки до вагітності центр планування сім’ї.

Прямий зв'язок між показником загальної емоційності та тривожним ПКГД (r=0,48; p≤0,05) свідчить про те, що жінки з нестабільною емоційною сферою більш схильні до тривожного типу гестаційної домінанти.

Отже, провівши кореляційний аналіз ступеню зв’язків факторів, що впливають на емоційну сферу вагітних жінок ми встановили, що основними показникам, які впливають на стан жінки - це рівень тривожності, ступінь вирішення сімейних проблем, характер сімейного стану, характер умов проживання, рівень агресії, ригідність, показник наявності підтримки серед колег та друзів.

Висновки до другого розділу: Для визначення емоційної сфери жінок нами було обрано наступні методики:

.        «Шкала оцінки рівня реактивної та особистісної тривожності» (Ч.Д.Спілбергер, Ю.Л.Ханін);

.        «Тест відношення вагітних» (І.В. Добрякова);

.        «Самооцінка психічних станів» (Г.Айзенк);

.        «Методика діагностики емоційності» (В.М. Русалов);

.        «Анкета опитування вагітних жінок»

Підсумовуючи всі результати проведених методик можемо сказати наступне:

·        за результатами методики Ч.Д. Спілбергера та М.В Ханіна 55% жінок отримали середній рівень реактивної тривожності;

·        Згідно з результатами Тесту відношення вагітних у модифікації І.В. Добрякової 50% вагітних жінок схильні до ейфорійного типу ПКГД (психологічного компоненту гестаційної домінанти). Дана методика найбільш повно відображає особливості перебігу фізіологічних і нервово-психологічних процесів в організмі вагітної жінки. Гестаційна домінанта забезпечує спрямованість всіх реакцій організму на створення оптимальних умов для розвитку ембріона , а потім плоду.

·        Підсумовуючи результати методики самооцінки психічних станів доцільно сказати, що 100% вибірки знаходиться на середньому рівні прояву емоцій.

·        За результатами методики діагностики емоційності В.М. Русалова серед вибірки переважають середній рівень прояву всіх шкал (психомоторна емоційність, комунікативна емоційність та інтелектуальна емоційність)

Також нами було розроблено анкету, яка змогла допомогти оціни рівень впливу на емоційний стан жінки відношення до неї чоловіка/партнера, ставлення батьків та відношення друзів та колег. Після обробки анкет ми отримали безліч факторів, які впливають на емоційну сферу вагітних. Ось деякі з них: 70% чоловіків радісно сприйняли звістку про вагітність партнерки, 15% здивував факт вагітності і 15% були розгублені, коли дізнались про вагітність партнерки. Ставлення партнера до жінки в період вагітності надзвичайно важливе. Від того чи приділяє чоловік достатньо уваги дружині залежить її емоційний стан. Після новини про вагітність 75% чоловіків стали більш уважними до свої дружин. Що стосується рівня підтримки батьками рішення про народження дитини, то у 100% випадків батьки підтримували своїх доньок у рішенні народжувати. Турботливе ставлення до вагітних виявляють 100% батьків. І це безумовно позитивно впливає на емоційний стан жінки. 90% жінок стверджують, що мають серед колег людей, з якими могли поділитись своїми переживаннями. Це означає, що у разі необхідності жінка може знайти підтримки і поза родиною, а це безумовно позитивний фактор. Що стосується підтримки серед друзів, то 75% жінок впевнені, що мають людей, до яких можуть завжди звернутись за допомого.

Після опрацювання результатів, отриманих з методик та анкети опитування вагітних жінок ми провели кореляційний аналіз .

Кореляційний аналіз - це процедура перевірки припущень стосовно зв’язків між змінними. Результатом проведення кореляційного аналізу даних є кореляційна матриця, яка містить значення коефіцієнтів кореляцій. Коефіцієнт кореляції - «це міра прямої чи оберненої пропорційності між двома змінними».

За результатами проведення кореляційного аналізу нами було сформовано п’ять кореляційних плеяд з метою наочної демонстрації кореляційних зв’язків усіх показників, які були представлені.

Висновки

.        Нами було проведено теоретичний аналіз концепцій, які описують емоційну сферу особистості. Емоційна сфера - це утворення, до складу якого входять емоції та почуття, емоційний тон, емоційні стани, емоційні властивості особистості. Основні емоційні прояви можуть бути виразними в трьох формах («психічний процес» - «психічний стан» - «властивість особистості») в залежності від глибини, тривалості, інтенсивності та рівня збудливості.

Під емоційним розвитком особистості розуміються поступові зміни в складі, структурі та характері організації емоційної сфери людини під випливом соціально-психологічних та культурних факторів.

. Для виявлення саме емоційної сфери вагітних жінок, нами була розроблена власна анкета. Вона містить 37 питань, переважно закритого типу. Будова анкети відповідала структурі методу опитування. Для оптимізації опитування з погляду підвищення вірогідності отриманої інформації варто дотримуватися трьох основних фаз: адаптації; досягнення поставленої мети; зняття напруги.

За змістом питання анкети відображають 4 аспекти проблеми:

.        Психологічне відношення жінки до вагітності;

.        Ставлення до вагітності у родині/парі;

.        Ставлення до вагітності колег та друзів;

.        Ставлення до вагітності батьків

Також до анкети увійшов блок з питаннями, які допоможуть отримати загальні дані про респонденток.

. Для визначення найбільш істотних факторів, які впливають на емоційну сферу вагітної жінки і для можливості обчислення ступеню їх впливу нами було використано метод кореляційного аналізу.

Кореляційний аналіз - це процедура перевірки припущень стосовно зв’язків між змінними. Результатом проведення кореляційного аналізу даних є кореляційна матриця, яка містить значення коефіцієнтів кореляцій. Коефіцієнт кореляції - «це міра прямої чи оберненої пропорційності між двома змінними». Усі емпіричні значення коефіцієнтів кореляцій були перевірені на значущість, порівнюючи їх з критичними значеннями, що наведені в таблиці.

Для полегшення аналізу та більш наочного представлення результатів кореляційного аналізу ми сформували 5 кореляційних плеяд.

Кореляційна плеяда - це графічна форма представлення результатів, що відображає усі значущі кореляційні зв’язки між тими показниками, що зображені.

Проаналізувавши ступені зв’язків між факторами впливу на емоційний стан вагітних жінок можемо зробити наступні висновки: до факторів, які позитивно впливають на емоційну сферу вагітних жінок відносяться: характерний стан вагітності (радісний); рівень зміни відношення партнера до вагітної; частота радісної реакції на звістку про вагітність, ступінь прийняття звістки про вагітність дружини тощо. До факторів які посилюють емоційну нестабільність вагітних відносяться: рівень тривожності, показник умов проживання (оренда), рівень фрустрації, рівень агресії, показник характеру сімейного стану (незаміжня).

Список використаних джерел

.        Айвазян Е.Б., Арина Г.А., Миколаєва В.В. Тілесний і емоційний досвід в структурі внутрішньої картини вагітності, ускладненої акушерською і екстрагенітальною патологією // Вісник МГУ, Серія " Психологія". - 2002. - №3. С. 3 - 18.

.        Анцыферова Л.И., Завалишина Д.Н., Рыбалко Е.Ф. Категорія розвитку в психології // Категорії матеріалістичної діалектики в психології. - М: Наука, 1988. С. 9-36.

.        Баженова О.В., Баз Л.Л., Копыл О.А. Готовність до материнства: виділення чинників, умов психологічного ризику для майбутнього розвитку дитини // Cинапс. - 1993. - № 4.

.        Барановская Т.И. Розвиток базових якостей матері і психічний розвиток немовляти у віці 3-4 і 7-8 місяців(лонгитюдное дослідження). Автореф. дис.к. психол. н. - Шуя, 2000. - 27 с.

.        Батуев А.С. Психофізіологічна природа домінанти материнства. // Психологія сьогодні. Щорічник Ріс. психол. об-ва. - т.2. вып. 4. - 1996. С. 69 - 70.

.        Белогай К.Н. Сучасні підходи до психологічного дослідження вагітності // Матеріали науково-практичної конференції. - М.: РГУ, 2004. - 498 с.

.        Братусь Б.С. Смислова сфера особи. - М.: Проспект, 2004. - 256с.

.        Бреслав Г. М. Психология эмоций / Г. М. Бреслав. - М. : Смысл, Издательский центр «Академия», 2004. - 544 с.9.         Брутман В.И., Радионова М.С. Формування прихильності матері до дитини в період вагітності // Вопр. психол. - 1999. - №3. С. 38 - 47.

.        Брутман В.И. Мова жінок в різні періоди вагітності // Дитячий психолог. - №7. - 2004. С. 25.

.        Бубер М. Я і Ти. - М.: Вища школа, 1993. - 247 с.

.        Василюк Ф.Е. Психологія переживання(аналіз подолання критичних ситуацій). - М.: Вид-во МГУ, 1984. - 316 с.

.        Винникотт Д.В. Маленькі діти і їх матері. - М.: Просвіта, 1998. - 428 с.

.        Варій М. Й. Загальна психологія Навчальний посібник [Електронний ресурс] / М. Й. Варій. - К. : Центр учбової літератури, 2007. - 968 c. - Режим доступу: http://www.info-library.com.ua/books-book-113.html15.    Выготский Л.С. Собр. соч.: У 6 т. Т. 4. - М.: Педагогіка, 1982. - 462с.

.        Гурская Т. Ідентичність і емоційна сфера дитини раннього віку(1-3 роки) // Матеріали науково-практичної конференції. - М.: РГУ, 2004. - 498 с.

.        Ильин Е. П. Эмоции и чувства / Е. П. Ильин. - СПб. : Питер, 2002. - 752 с. - (Серия «Мастера психологии»).

18.    Коваленко Н.П. Психологічні особливості і корекція емоційного стану жінки в період вагітності і пологів. Дисс. канд. психол. наук. - СПб., 1998 - 150 с.

9.      Колоскова М.В. Психічний розвиток немовлят з підвищеним ризиком захворювання шизофренією. Дисс. канд.пс.н. - М.: МГУ, 1989. - 134 с.

20.    Копьев А.Ф. Діалогічний підхід в консультуванні і питання психологічної клініки // Психологічне консультування і психотерапія : Хрестоматія / Під ред. А.Б. Фенько. - М.: Психол. ін-т ім. Л.Г. Щукиной; Моск. місто, психолого-пед. ін-т, 1999. - 544 с.

1.      Куфтяк Е.В. Передчасні пологи і жінка : соціально-психологічні аспекти // Матеріали науково-практичної конференції. - М.: РГУ, 2004. - 498 с.

2.      Леонтьев Д.А. Динаміка смислових процесів // Психол. журн. - 1997. - №6. С. 21.

3.      Мозок і поведінка немовляти. - М.: Ін-т Психології РАН, 1993. - 374с.

4.      Мулкиджанян А. П. Вплив етнокультурних чинників на формування психологічної готовності до материнства // Матеріали науково-практичної конференції. - М.: РГУ, 2004. - 498 с.

5.      Мухаметрахимов Р.Ж. Мати і немовля : психологічна взаємодія. - СПб.: СВІТ, 1999. - 452 с.

6.      Перинатальна психологія в родопомочі // Сб. матеріалів конференції. - СПб.: Медицина, 1997. - 336 с.

7.      Плетнева С.М. Відчуття провини у матері як чинник, що обумовлює її со-бытие з дитиною // Матеріали науково-практичної конференції. - М.: РГУ, 2004. - 498 с.

8.      Радионова М.С. Динаміка переживання жінкою кризи відмови від дитини. Дисс.канд.пихол.н. - М., 1997. - 154 с.

9.      Сергиенко Е.А. Антиципация в ранньому онтогенезі людини. Дисс.докт.пс.н. - М., 1997. - 142 с.

30.    Сидорова А.В. Вивчення пологової обрядовості в традиційній російській культурі як ключ до розуміння витоків психологічної проблематики вагітності і раннього материнства//Журнал практичного психолога. - 2000. - №8-9. С. 82 - 87.

1.      Скобло Г.В., Дубовик О.Ю. Система "мати-дитя" в ранньому віці як об'єкт психопрофілактики // Соціальна і клінічна психіатрія. - 1992. - №2. С. 75-78.

2.      Смирнова Е.О. Теорія прихильності : концепція і експеримент // Вопр. психол. - 1995. - №3. С. 139 - 150.

3.      Смирнова Е.О., Утробина В.Г. Розвиток відношення до однолітка в дошкільному віці // Питання психології. - 1996. - №3. С. 5-14.

4.      Строкова Н.В., Латкина Ю.А. Вивчення динаміки взаємозв'язку рівня тривожності і відношення матері до майбутньої дитини // Матеріали науково-практичної конференції. - М.: РГУ, 2004. - 498 с.

5.      Тинберген Н. Поведінка тварин. - М.: Просвіта, 1985. - 380с.

6.      Тихий Н.А. Передісторія суспільства. - М.: Наука, 1970. - 243 с.

7.      Філіпова Г.Г. Диференціація мотиваційних основ материнської і статевої поведінки в підлітковому віці //Матеріали межд.научно-практ. конф.пам'яті К.С.Лебединською. - М.: РГУ, 1995. С. 112-114.

8.      Філіпова Г.Г. Материнство і основні аспекти його дослідження в психології // Вопр. психол. - 2001. - №2. С. 22 - 36.

9.      Філіпова Г.Г. Розвиток материнської поведінки в онтогенезі // Психологія сьогодні. Щорічник Рос.психол.об-ва. - т.2, вып.3. - 1996. С. 133.

40.    Філіпова Г.Г. Дев'ять місяців, що міняють життя // Людина. - №1-2-3. - 2001.

1.   

Похожие работы на - Емоційний стан жінок в період вагітності та фактори, що на нього впливають

 

Не нашли материал для своей работы?
Поможем написать уникальную работу
Без плагиата!
Без нейросетей!