Типовой расчет основных параметров гидравлического привода

  • Вид работы:
    Контрольная работа
  • Предмет:
    Другое
  • Язык:
    Русский
    ,
    Формат файла:
    MS Word
    98,25 Кб
  • Опубликовано:
    2015-03-24
Вы можете узнать стоимость помощи в написании студенческой работы.
Помощь в написании работы, которую точно примут!

Типовой расчет основных параметров гидравлического привода

Национальный Исследовательский Университет

Московский Энергетический Институт

Кафедра гидромеханики и гидромашин










Типовой расчет основных параметров гидравлического привода

по курсу «Системы гидро- и пневмоавтоматики»

Выполнила: Макеев И.Е.

Проверил: Голубев В.И.






Москва 2013

1. Исходные данные расчетного задания

Таблица 1

Вариант

Pн, МПа

Pсл, МПа

Rрп, кН

Rбп, кН

Vрп, м/с

Vбп, м/с

t,с








T1

T2

T3

T4

33

10

0,5

50

6

0,005

0,2

1

4

15

8

рп-нагрузка при рабочих перемещениях;бп-нагрузка при быстрых перемещениях;рп-максимальная скорость рабочих перемещений;бп-скорость быстрых перемещений;н-максимальное давление в напорной линии насосной установки;сл - давление настройки подпорного клапана в сливной гидролинии;

Тi-время перехода.

В качестве гидродвигателей используются гидроцилиндр с односторонним штоком и гидромотор.

Временная циклограмма отражает следующую последовательность движения двух исполнительных устройств:

а) Исходное положение l и ll в течение времени T1;

в) Рабочее перемещение l в течение времени T3;

д) Быстрый подвод ll в течение времени T4;

б) Быстрый подвод l в течение времени T2;

г) Быстрый отвод l до исходного положения;

е) Быстрый отвод ll до исходного положения.

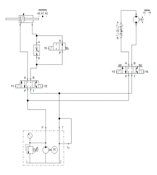
.        Составление принципиальной гидравлической схемы



.        Разработка циклограммы работы гидропривода

.1 Расчет временных и кинематических параметров цикла

Таблица 2

№ перехода

Время перехода, с

ti, с

Vi, м/с

Si, м

Ri, кН

1



1

0

0

0

2




4

0,2

0,8

6

3




15

0,05

0,75

50

4

0.2

1,55

6

5




8

0,2

1,6

6

6



8

0,2

1,6

6


В табл.2 представлены временные, силовые и кинематические параметры гидродвигателей для каждого перехода заданного цикла. Были использованы следующие обозначения ti, Vi , Si , Ri - время, скорость, расстояние перемещения исполнительного устройства и нагрузка.

Расстояние перемещения исполнительного устройства определялось по формуле:

Si=ti*Vi

Общее расстояние будет равно сумме расстояний, пройденных за время быстрых и рабочих перемещений.

Не указанные в исходных данных значения Т5 (время быстрого отвода) и S4 находились с помощью расчетов:

S4= Vбп * T2 + Vрп * T3=0,2 м/с *4с +0,05 м/с * 15с=1,55 м

Т5=1,55м/0,2м/с=7,75с

3.2 Построение циклограммы работы гидропривода

Циклограмма графически изображает изменение состояния всех гидравлических и электрических устройств, обеспечивающих работу гидропривода в автоматическом режиме по заданному циклу.

Таблица 3

Наименование перехода

Гидродвигатель

Кнопка «Пуск»

Датчик положения

Электромагнит



ГЦ1

ГМ1


S1

S2

S3

S4

Y1

Y2

Y3

1

Исходное положение ГЦ1 и ГМ1











2

Быстрый подвод ГЦ1











3

Рабочее перемещение ГЦ1











4

Быстрый отвод ГЦ1











5

Быстрый подвод ГМ1











6

Быстрый отвод ГМ1












На циклограмме движение выходного звена гидродвигателя изображается наклонной стрелкой, направленной к последующему переходу цикла, а неподвижное вертикальной. Нажатие кнопки «Пуск», срабатывание датчика с выдачей сигнала управление изображается коротким отрезком прямой с отсечными рисками, показываемым перед последующим переходом. Включенное положение электромагнитов изображается знаком «+», а отключенное - знаком «-».

Состояние всех устройств в конце цикла должно соответствовать исходному (начальному) положению.

4.      Построение электрической схемы управления гидроприводом



5.      Расчет основных параметров и выбор гидродвигателей

Расчету и выбору подлежат основные параметры, регламентированные стандартами. Основные параметры гидроцилиндра: номинальное давление, диаметры поршня и штока, ход поршня Основными параметрами гидромотора являются: номинальное давление, и частота вращения.

Исходные данные:


Pн, МПа

Pсл, МПа

Rрп, кН

Rбп, кН

Vрп, м/с

Vбп, м/с

Кшт







1

16

0,8

50

6

0,2


Расчет параметров гидроцилиндра:

Для выбора диаметров поршня и штока определяется рабочая площадь гидроцилиндра. Необходимая рабочая площадь гидроцилиндра F1 рассчитывается из условия преодоления расчетной нагрузки с максимальным КПД. Для гидродвигателя расчетной нагрузкой является Rрп.

F1=  

где  ,- потери давления в сливной и напорной гидролиниях.

Кшт - отношение площадей штоковой и поршневой полостей гидроцилиндра. Потери давления в напорной и сливной гидролиниях приближенно могут быть приняты равными 5…7% от давления настройки напорного клапана насосной установки.

 

 

Подставив значения в формулу (1) получим:

F1=

Определим диаметр поршня:

=104мм

Определим диаметр штока:

d = 0,5*D = 0,5*0,104м = 0,052м=52мм

Определим ход поршня:

S= Vбп * T2 + Vрп * T3=0,2 м/с *4с +0,05 м/с * 15с=1,55 м=1550мм

Площадь штока:


Площадь поршня:


Округлим значения диаметров по ГОСТ 6540-68, и пересчитаем с учетом этого площади. Окончательные параметры сведены в табл. 4.1.

 

Заметим, что при прямом ходе ГЦ1 рабочей площадью будет являться площадь поршня, а при обратном ходе - площадь поршня за вычетом площади штока.

Геометрические параметры ГЦ1.

Параметр

Расчет

ГОСТ 6540-68

Длина хода 15501600



Диаметр поршня 104125



Диаметр штока 5256



Площадь поршня 1226512450



Площадь штока 24612500




Величину диаметра штока необходимо проверить на условие потери продольной устойчивости под действием рабочей нагрузки.


где E - модуль упругости (для стали он равен 2,1*1011 Н/м2);

- момент инерции сечения штока;  - коэффициент запаса по устойчивости;  - приведенный ход, учитывающий самый неблагоприятный способ закрепления гидроцилиндра. Следовательно получим:

Расчет параметров гидромотора:

В случае применения гидромотора расчетный момент на его валу определяется по формуле:


Где  - шаг ходового винта; i - передаточное отношение зубчатой передачи;

В расчетном задании применяется =10мм/об, =0,9


Рабочий объем гидромотора V0 определяется по формуле:



Приведем значение к ГОСТ 13824-80


6. Расчет потребного расхода и полезной мощности

Расчет потребного расхода на i-ом шаге определяется по формуле:


где  - скорость движения выходного звена на i-ом переходе

 - рабочая площадь соответствующего ГЦ (с учетом округления по ГОСТ).

При использовании гидромотора


Полезная мощность рассчитывается по формуле


где  - нагрузка на исполнительном устройстве на i-ом переходе.

На 1-ом переходе расход и мощность равны нулю, так как исполнительное устройство не совершает работу ().

Для 2-го и 6-го переходов рабочей площадью является площадь поршня ГЦ1. Эти площади были рассчитаны в разделе 5.

Рассчитаем рабочую площадь для 5-го перехода (обратный ход ГЦ1):


Результаты расчетов мощности и расхода приведены в табл.

Расчет потребного расхода и полезной мощности.

Длительность перехода, Скорость Рабочая площадь Нагрузка Потребный расход Полезная мощность




1. Исходное положение

1

0

-

0

0

0

2. Быстрый подвод ГЦ1

4

0.05

12265

50

36,6

10

3. Быстрый подвод ГЦ2

15

0.2

63

6

62.7

0,3

4. Быстрый отвод ГЦ2

7,75

0.2

12265

6

146,4

1,2

5. Рабочее перемещение ГЦ1

8

0.2

9804

6

117,65

1,2

6.Быстрый отвод ГЦ1

8

0.2

63

6

62.7

1.2

Графики изменения во времени потребного расхода и полезной мощности представлены.

7. Расчет дроссельных шайб


ДШ1 и ДШ2 установлена в напорной гидролинии гидромотора.


Рассчитаем диаметры дроссельных шайб:


2.8 мм

Округлим полученные значения диаметров по ГОСТ 16516-80. Значения диаметров (расчетные и округленные) приведены в табл.

Диаметры дроссельных шайб.

Дроссельная шайба

Диаметр по расчету, мм

Диаметр по ГОСТ 16516-80, мм

ДШ1

2.8

-

ДШ2

2.8

-



8. Расчет давлений в напорной гидролинии


Необходимое давление в напорной гидролинии (в рабочей полости ГЦ) определяется из условия преодоления выходным звеном нагрузки на том или ином переходе. Для первого перехода потребное давление равно нулю, так как привод не преодолевает никакой нагрузки. Для остальных переходов рассчитаем давления из условия силового баланса поршней ГЦ. Учтем также потери давления в сливной гидролинии и в направляющем распределителе, которые имеют место при движении выходного звена.

Результаты расчета давлений для каждого перехода приведены в табл.

Расчет потребного давления в напорной гидролинии.

Переход

Длительность перехода Рабочая площадь Сливная площадь Нагрузка Давление





1. Исходное положение

1

-

-

0

2. Быстрый подвод ГЦ1

4

12265

9804

6

16

3. Быстрый подвод ГЦ2

15

50

50

6

16

4. Быстрый отвод ГЦ2

7,75

50

50

6

1,6

5. Рабочее перемещение ГЦ1

8

9804

12265

50

1,6

6. Быстрый отвод ГЦ1

8

12265

9804

6

16



9. Определение типа насосной установки


Выбор подачи насосной установки определяется максимальным потребным расходом за цикл работы, который имеет место на 2-ом переходе и составляет 117,65 л/мин. Используя ГОСТ 13825-80, округлим это значение до 125 л/мин. Рассмотрим два варианта насосной установки - постоянной подачи и переменной, регулируемой по давлению.

Насос постоянной подачи.

При использовании насоса постоянной подачи его подача будет равна 100л/мин, независимо от давления.

Та часть жидкости, которую не сможет пропустить гидросистема (из-за установленных дроссельных шайб), будет сливаться через напорный клапан КН1, и давление в напорной гидролинии будет определяться не нагрузкой, а настройкой этого клапана. Это означает, что мощность, развиваемая насосом, во многом будет расходоваться «впустую», и КПД такого привода будет невысок.

На 3-ем, 4-ом и 6-ом переходах давление в напорной гидролинии будет определяться настройкой напорного клапана и равно 6.3МПа. На 1-ом переходе весь расход насоса будет сливаться через клапан и давление на выходе из насоса также будет равно 6.3 МПа. На 2-ом и 5-ом переходах давление будет определяться нагрузкой на выходном звене ГЦ1 и рассчитывается по формуле (7.2).

Средний КПД привода за цикл работы рассчитывается по формуле:


Где  - полезная мощность привода на i-ом переходе (табл. 5.1);

 и  - подача и давление насоса на i-ом переходе;

 - длительность перехода;

 - КПД насоса, принимаемый равным 0.8.

Параметры, входящие в это соотношение, в случае использования насосной установки постоянной подачи.

гидравлический привод кинематический насосный

Параметры для определения КПД привода при использовании насоса постоянной подачи.

Переход

Длительность перехода Полезная мощность Подача насоса Давление насоса




1. Исходное положение

1

0

125

16

2. Рабочее перемещение ГЦ1

4

10

125

16

3. Быстрый подвод ГЦ2

15

0.3

125

16

4. Быстрый подвод ГЦ1

7,75

1.2

125

1.6

5. Быстрый отвод ГЦ1

8

1.2

1.6

6. Быстрый отвод ГЦ2

8

1.2

125

16


Рассчитаем средний КПД привода.

Насос переменной подачи.

Насос переменной подачи оснащен регулятором автоматического изменения подачи в зависимости от давления  в напорной гидролинии насоса. Насос затрачивает меньшую мощность, следовательно, средний КПД привода будет выше. Регулирующий орган насоса всегда ставит насос в положение максимальной подачи при давлении на выходе из насоса, не превышающем  - минимального давления, при котором происходит регулирование подачи. Увеличиваясь, давление воздействует на поршень регулятора и смещает регулирующий орган насоса в положение меньшей подачи.  - такое давление, при котором подача насоса равна нулю.

В насосах, в которых поршень регулятора непосредственно перемещает регулирующий орган насоса, неравномерность давления на выходе из насоса:


Параметры для определения КПД привода при использовании насоса, регулируемого по давлению.

Переход

Длительность перехода Полезная мощность Подача насоса Давление насоса




1. Исходное положение

1

0

0

0

2. Рабочее перемещение ГЦ1

4

10

36.6

16

3. Быстрый подвод ГЦ2

15

0.3

62.7

16

4. Быстрый подвод ГЦ1

7,75

1.2

125

1.6

5. Быстрый отвод ГЦ1

8

1.2

125

1.6

6. Быстрый отвод ГЦ2

8

1.2

62.7

16


Рассчитаем средний КПД привода.

Похожие работы на - Типовой расчет основных параметров гидравлического привода

 

Не нашли материал для своей работы?
Поможем написать уникальную работу
Без плагиата!
Без нейросетей!