Принцип разделения властей в государстве: теория, опыт, перспективы

  • Вид работы:
    Курсовая работа (т)
  • Предмет:
    Основы права
  • Язык:
    Русский
    ,
    Формат файла:
    MS Word
    135,66 Кб
  • Опубликовано:
    2015-05-11
Вы можете узнать стоимость помощи в написании студенческой работы.
Помощь в написании работы, которую точно примут!

Принцип разделения властей в государстве: теория, опыт, перспективы

Федеральное государственное казенное образовательное учреждение высшего профессионального образования

"Калининградский"

Кафедра государственно-правовых дисциплин









Курсовая работа

Принцип разделения властей в государстве: теория, опыт, перспективы


Выполнил: Сунгитин А.Н.

Учебная группа: 06-Ю






Калининград 2012 г.

Содержание

разделение власть российский правительство

Введение

Глава I. История развития теории разделения властей

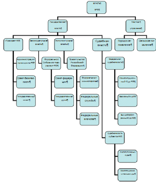
Глава II. Реализация принципа разделения властей в РФ

.1 Президент в системе разделения властей

.2 Законодательная ветвь власти

.3 Исполнительная ветвь власти

.4 Судебная ветвь власти

Глава III. Практика осуществления принципа разделения властей

Заключение

Библиографический список

Приложение

Введение

Актуальность курсовой работы обусловлена потребностью в модернизации механизмов осуществления государственной власти в России на всех ее уровнях. Как показал многолетний опыт зарубежных стран, разделение властей, без которого невозможно осуществление власти в демократическом государстве, является неизбежным условием построения правового государства и гражданского общества.

К числу важнейших достижений действующей Конституции <consultantplus://offline/ref=CC5FE6052DFCA0437F7DC1BB14E554D9049F35413525337CC99C1338DF08D9877491F47AD5AAp332Q> Российской Федерации относится провозглашение в ней одного из главных элементов основ конституционного строя - принципа разделения властей. Фиксация этого основополагающего принципа в первой главе <consultantplus://offline/ref=CC5FE6052DFCA0437F7DC1BB14E554D9049F35413525337CC99C1338DF08D9877491F47AD5AFp33DQ> российской Конституции актуализировала вопрос о взаимозависимости разделения властей с некоторыми другими конституционно-правовыми принципами. Наиболее характерна взаимная связь принципа разделения властей с конституционными принципами правового государства, демократизма, верховенства прав и свобод человека и гражданина, суверенитета, федерализма и политического многообразия. Нарушение или деформация одного из перечисленных принципов неотвратимо сказывается на специфике реализации разделения властей как в Российской Федерации, так и в отдельных ее субъектах.

Отечественная конституционно-правовая доктрина, сформированная в условиях федеративной государственности, предполагает дифференциацию политической власти на самостоятельные ветви не только в центре, но и в отдельных регионах. Конституционная практика современной России свидетельствует о том, что система федеральных органов государственной власти, не являясь совершенной, сложилась и функционирует на основе системообразующего принципа разделения властей. Вместе с тем отдельные органы государственной власти регионов еще не сформировались окончательно, пребывают в перманентной стадии становления, а указанный принцип на местах нередко деформируется и формализуется.

Внедрение принципа разделения властей в ткань законодательного регулирования происходило в непростых политических условиях. Противоречия между представительными и исполнительно-распорядительными органами власти в регионах, разногласия внутри депутатского корпуса создали предпосылки для размежевания государственной власти.

Динамика развития юридических форм организации и деятельности региональных органов государственной власти детерминирует потребность разработки новых эффективных средств и методов взаимодействия институтов власти посредством сбалансированной системы сдержек и противовесов.

Разнообразие подходов к организации государственной власти в регионах позволяет утверждать, что невозможно создать единую модель реализации принципа разделения властей на этом уровне, предусмотреть исчерпывающий перечень "сдержек и противовесов". Тем более не стоит слепо копировать федеральную схему системы разделения властей.

Целью исследования является комплексный анализ принципа разделения властей.

Указанная цель определила следующие основные задачи исследования:

рассмотреть аспекты правового регулирования состава и структуры Правительства Российской Федерации;

проанализировать организацию деятельности Правительства Российской Федерации.

Объектом исследования является отношения, складывающиеся в сфере разделения властей.

Предметом исследования является принцип разделения властей.

Во время выполнения курсовой работы использовались такие методы, как поиск информации, анализ, дедукции, структурирование материала.

В работе использованы как нормативная литература, так и научная литература. Наряду с вышеперечисленными источниками в работе нашли отражение материалы периодических изданий.

 

Глава I. История развития теории разделения властей

 

Интерес к идее разделения властей, возникший практически одновременно с самой теорией, не угасает и в настоящее время. Выступая предметом многочисленных политико-правовых исследований, феномен разделения властей имеет различные, неоднозначные, порой диаметрально противоположные трактовки. Важным является вопрос о периодизации истории разделения властей.

До сих пор нет единого мнения о том, в какой момент возникла данная теория. Одни исследователи, говоря о ее зарождении, отталкиваются от политико-правовых взглядов об ограничении абсолютной власти монарха теми или иными средствами и способами: властью Бога и Церкви; нравственными критериями оценки личности государя; законом, которому обязан подчиняться верховный правитель, и т.п.. Другие уверены, что идеи разделения властей "восходят к древности и берут свое начало со сложившихся взглядов Платона о разделении труда". При этом нередко нивелируется различие между понятиями "разделение властей" и "распределение властных полномочий между государственными органами". Между тем, как справедливо отмечали В.С. Нерсесянц, А.М. Барнашов и другие, говорить о том, что древние мыслители "уже в деталях разрабатывали само учение о разделении властей", было бы несколько преждевременно. Верно сказано, что разграничение полномочий органов государственной власти имело место во всей истории существования государств. Разделение властей - это более позднее явление.

Важно отметить, что в Северной Америке принцип разделения властей был первоначально воплощен в политическую жизнь отдельных штатов, которые в результате борьбы за независимость были объединены в конфедерацию. Затем, после принятия в 1787 г. Конституции США, содержащей наряду с другими положениями правовые нормы о разделении властей, было образовано единое федеративное государство. Рецепция региональных норм в федеральную Конституцию не стала поводом для исключения из конституций штатов принципа разделения властей. Как известно, этот конституционный принцип и ныне действует в США не только на федеральном уровне, но и на уровне субъектов федерации. Полагаем, что первоначальное региональное происхождение принципа разделения властей в Соединенных Штатах в некоторой степени сопоставимо с условиями российской действительности постсоветского периода, где процесс построения новых федеративных отношений также во многом зависел от воли отдельных субъектов в составе России.

Только в конце 1980-х - начале 1990-х гг. советские теоретики и государственные деятели осознали необходимость возврата к идее разделения властей. Несмотря на возникновение конституционных предпосылок реализации разделения властей, отсутствие взаимопонимания между отдельными органами власти привело к фактической блокировке этого конституционного принципа. Серьезным регрессивным шагом в реализации разделения властей стало принятие Указа <consultantplus://offline/ref=CC5FE6052DFCA0437F7DC1BB14E554D90297374C377839749090113FpD30Q> Президента Российской Федерации от 21 сентября 1993 г. "О поэтапной конституционной реформе в Российской Федерации" и других актов главы государства. Названными подзаконными актами было прервано осуществление законодательной, распорядительной функций Съезда народных депутатов и Верховного Совета, предложено Конституционному Суду РФ не созывать заседания до начала работы Федерального Собрания и принятия новой Конституции <consultantplus://offline/ref=CC5FE6052DFCA0437F7DC1BB14E554D9049F35413525337CC99C13p338Q>, был отменен принцип выборности глав администраций субъектов Федерации. При этом предлагалось считать Указ <consultantplus://offline/ref=CC5FE6052DFCA0437F7DC1BB14E554D90297374C377839749090113FpD30Q> от 21 сентября 1993 г. превосходящим по юридической силе Конституцию <consultantplus://offline/ref=CC5FE6052DFCA0437F7DC8A916E554D90790314D3525337CC99C13p338Q> 1978 г. в редакции 1992-1993 гг., тогда как по ряду позиций этот акт Президента противоречил действующим конституционным нормам.

Лишь принятая в 1993 г. Конституция <consultantplus://offline/ref=CC5FE6052DFCA0437F7DC1BB14E554D9049F35413525337CC99C13p338Q> Российской Федерации подвела окончательный итог многолетним дискуссиям о необходимости законодательного закрепления и реального воплощения теории разделения властей в России в форме конституционно-правового принципа.

Проведенный анализ политико-правовых взглядов позволяет приблизительно определить этапы развития теории разделения властей. Следует отметить, что в современной литературе имеются разные подходы к периодизации становления и развития идеи разделения властей. Так, В.И. Тереховым предложено выделять три фазы процесса формирования этой доктрины. Во-первых, это создание такого мировоззренческого фона, обстановки, в которых стало возможным появление концепции разделения властей, оформление составляющих ее элементов. Во-вторых, это создание собственно концепции, оформление ее отдельных частей и гармоничное соединение их воедино. И, в-третьих, это внесение первых корректировок, появившихся в результате накопления практического опыта по претворению основных положений теории разделения властей в жизнь.

Рассматриваемая дифференциация представляется спорной и нуждается в корректировке практически по каждому периоду развития разделения властей.

Что касается первой фазы, следует согласиться с автором, который утверждает, что наибольшие предпосылки для появления концепции разделения властей возникли в XVI-XVII вв. Однако зарождение первых воззрений, наложивших определенный отпечаток на взгляды основоположников теории разделения властей, следует датировать более ранним сроком.

Основная фаза формирования данной теории, на наш взгляд, начинается не со второй половины XVII в., а с первой половины XVIII в., т.е. с момента написания Ш. Монтескье работы "О духе законов", в котором содержались теоретические положения рассматриваемой концепции.

И, наконец, последний период, по нашему мнению, нельзя ограничивать тем или иным строго определенным моментом. Процесс формирования политико-правовых взглядов на теорию разделения властей перманентен. С одной стороны, в новых исторических условиях отдельные аспекты этой концепции могут быть признаны устаревшими. С другой - проблема реализации разделения властей постоянно дискутируется. Появляются новые научные разработки, трактовки, линии исследования, затрагивающие данную проблематику, новая конституционная и политическая практика.

В связи с этим целесообразно предложить иную периодизацию процесса становления и развития политико-правовой концепции разделения властей.

К первому периоду, который предшествовал возникновению теории разделения властей, относится достаточно длительный отрезок времени. Точка его отсчета определяется моментом создания первых государств. На этом этапе происходило формирование идей ограничения публичной власти, делегирования властных полномочий различным государственным органам или должностным лицам. Ограничение единой политической власти могло происходить различными способами. Так, еще в глубокой древности высказывались идеи ограничения абсолютной власти, сосредоточенной в руках одного лица или малой группы лиц, законом. Параллельно возникали мысли о распределении властных функций между отдельными лицами в целях наиболее эффективного управления.

Наряду с теократическими учениями, исповедовавшими идею ограничения государственной власти властью церковной, начали появляться воззрения, конкретизирующие учения древних мыслителей с учетом сложившихся исторических условий. Рассматриваемый период заканчивается формированием идей Дж. Локка.

Второй период формирования политико-правовых взглядов характеризуется окончательной трансформацией отдельных идей об ограничении публичной власти и распределении властных полномочий в классическую теорию разделения властей на законодательную, исполнительную и судебную ветви. Данный период непосредственно связан с именем выдающегося французского просветителя Ш. Монтескье.

Третий период, начавшийся с эпохи принятия первых конституций (конец XVIII - начало XIX в.), длится по сей день. Теория разделения властей интерпретируется с разных позиций, подвергается всестороннему толкованию. Высказываются различные, подчас диаметрально противоположные точки зрения. Происходит постоянная корректировка теоретических положений разделения властей с учетом конкретных исторических условий, а также особенностей политического устройства государств. В отдельных странах разделение властей рассматривается не только как теория, но и как конституционно-правовой принцип. Данный период развития политико-правовой мысли не является завершенным и, по всей видимости, не завершится до тех пор, пока для мирового сообщества будет характерно наличие тенденции к построению правового государства.

Таким образом, прежде чем обрести четкие очертания, концепция разделения властей прошла долгий эволюционный путь от несистематизированных политико-правовых взглядов древних мыслителей, касающихся идеи ограничения публичной власти, до классической теории разделения властей на законодательную, исполнительную и судебную, которая впервые была сформулирована Монтескье и развита его последователями.

Глава II. Реализация принципа разделения властей в РФ

 

.1 Президент в системе разделения властей


В науке конституционного права высказывается мнение о том, что прокуратура является правовым механизмом реализации полномочий Президента РФ. В качестве аргументов сторонники этой точки зрения выдвигают конституционные положения, касающиеся правового статуса Президента Российской Федерации. Президент РФ является гарантом Конституции РФ, прав и свобод человека и гражданина, охраняет суверенитет, независимость и государственную целостность России, обеспечивает функционирование и взаимодействие органов государственной власти. Эти направления в деятельности Президента РФ согласуются с назначением прокурорской системы.

В соответствии с этими Указами обеспечение обслуживания судей возлагалось на Управление делами Президента Российской Федерации, а судьи наделялись целым рядом привилегий - от предоставления бесплатно в собственность жилых помещений, льгот по квартплате, бесплатного проезда и транспортного обслуживания до дополнительных окладов к отпуску, надбавок к суточным в иностранной валюте при поездке за границу, доплаты за знание иностранного языка и т.д. Таким способом, по мнению В.О. Лучина, "указным путем", как и в 1993 г., Конституционному Суду напомнили, кто в государстве хозяин. Совершенно небезосновательно в этой связи отмечает А.В. Даниленков: "В то же время регулирование вопросов материального обеспечения конституционных судей исключительно средствами "указного права" создает опасные предпосылки односторонней политизации КС РФ".

В связи с этим хотелось бы подчеркнуть, что относительная зависимость одной ветви власти от другой, безусловно, должна быть. Иначе механизм сдерживания одной власти другой будет невозможен. Поэтому порядок назначения Генерального прокурора на должность Советом Федерации по представлению Президента не умаляет статус прокуратуры как самостоятельной ветви власти, не свидетельствует о подчиненности прокуратуры президентской власти, а является механизмом сдержек и противовесов. Так, участие двух ветвей власти в процедуре формирования высших должностных лиц другой ветви власти свидетельствует о сдерживании полномочий одной ветви над другой.

Прокуратура Российской Федерации не может являться органом Президента, поскольку глава государства не обладает полномочиями по своевольному, безмотивированному освобождению Генерального прокурора от должности. Вместе с тем отправить в отставку Правительство Президент может в любое время. Президент так или иначе при освобождении Генерального прокурора от должности связан мнением Совета Федерации.

К сказанному следует добавить, что "зависимость" и "подчинение" - это два разных термина, потому что "зависимость" не всегда вытекает из служебных обязанностей, тогда как "подчинение" выходит из службы. Как у прокурора субъекта РФ, так и у Генерального прокурора нет прямого подчинения региональным элитам, а также Президенту РФ и Совету Федерации. Вместе с тем у них имеется "зависимость", и она носит психологический характер, а именно "боязнь" неутверждения (согласования) на очередной пятилетний срок.

Очевидно, что прокурор, назначенный на должность по представлению региональных органов государственной власти, а также главы государства, попадает в определенную, прежде всего психологическую, зависимость от этих органов, что исключает безусловную объективность в исполнении своих должностных и профессиональных обязанностей.

Вместе с тем зависимость имеется и у других ветвей власти. У Правительства также имеется зависимость от Государственной Думы, которая может выразить ей недоверие. Переизбрание Президента на новый срок зависит от воли народа, но эта зависимость тем не менее не ставит данные органы в подчиненное положение, не меняет их статуса в системе разделения властей. То же можно сказать и о Генеральном прокуроре. Его подконтрольность Совету Федерации и Президенту служит надежной гарантией от бесконтрольных действий целостной системы органов прокуратуры.

Установление нарушений, например, Конституции в деятельности Генеральной прокуратуры может послужить основанием для принятия Президентом решения об укреплении руководства Генеральной прокуратуры, в том числе смене Генерального прокурора. Ведь именно Президент вносит Федеральному Собранию РФ представление о назначении на должность и освобождение от должности Генерального прокурора. Таким образом, возможность определять кадровую политику, решать вопросы, связанные с назначением и освобождением от должности Генерального прокурора, является стратегическим полномочием и ресурсом для реализации контрольной функции Президента РФ.

 

2.2 Законодательная ветвь власти


Одной из актуальных научных проблем настоящего времени является определение места парламента в конституционной системе власти. Некоторые современные авторы, выясняя координаты законодательной отрасли в системе разделения властей, отмечают ее верховенство над другими властными функциями. Данная позиция распространяется по отношению и к федеральным, и к региональным законодательным органам. Аргументируя свои утверждения, исследователи ссылаются на принцип верховенства закона на территории всего государства, на представительный характер организации органов законодательной власти, на приближенность парламента к народу, на возможность участия органов законодательной власти в формировании исполнительных органов государственной власти, а также на необходимость отчета исполнительной власти перед законодательной.

Подобная мотивация недостаточно убедительна и заслуживает критической оценки. Во-первых, тезис о верховенстве закона не следует расценивать как подтверждение приоритета законодательной власти. Высшей силе закона обязаны подчиняться все субъекты правовых отношений, в том числе и органы государственной власти без каких-либо исключений. Принятие законов представляет собой сложный консолидированный процесс, в котором участвует не только законодательная отрасль власти, но и иные государственные органы в пределах своих полномочий. При осуществлении законодательной власти соответствующие органы должны действовать в рамках строгих процессуальных правил, определяемых законодательством, принимать законы, соответствующие федеральной Конституции, а также конституциям (уставам) субъектов Федерации. За нарушение указанных предписаний для данных органов может наступить конституционно-правовая ответственность, в том числе в виде роспуска парламента. Во-вторых, региональные парламенты не являются единственными субъектами, обладающими правом участия в формировании иных органов государственной власти. Полномочия органов государственной власти по назначению или согласованию кандидатур на должность в других государственных органах, а также отрешению от должности, напротив, выступают как один из базовых элементов системы сдержек и противовесов. В-третьих, парламентский контроль на территории Российской Федерации реализуется наряду с другими видами контроля, осуществляемыми иными государственными органами.

Кроме того, государственная власть едина. Исходя из этой конституционной аксиомы, ветви государственной власти и органы, ее осуществляющие, имея общие истоки, не могут обладать абсолютным преимуществом по отношению к иным отраслям государственной власти. Приоритет может быть отдан только одному субъекту конституционно-правовых отношений - народу Российской Федерации, который является единственным носителем суверенитета.

Одной из форм реализации власти народа в России выступает представительная демократия, т.е. осуществление народовластия через органы, действующие по поручению и от имени народа, представляющие его интересы. Эта характеристика отражена в общем наименовании региональных парламентов. В Конституции России, региональных конституциях и уставах они конституируются не только как законодательные, но и как представительные органы государственной власти субъектов Российской Федерации.

Представительный (выборный) порядок формирования органа законодательной власти, связанный с прямой передачей населением субъекта властных полномочий, подчеркивает независимое положение парламента в системе органов государственной власти. Оригинальна позиция Л.А. Нудненко. До отмены выборов президентов республик, губернаторов иных субъектов она отмечала, что выборные населением высшие должностные лица субъектов Российской Федерации, деятельность которых определяется наказами избирателей и контролируется возможностью заслушивания отчетов и досрочного отзыва, входят в представительную систему субъектов Российской Федерации, а следовательно, и в содержание понятия "народное представительство". Надо признать, что элиминация выборного и, в этом смысле, представительного характера приобретения полномочий глав субъектов в значительной мере ущемила организационную самостоятельность региональной исполнительной власти.

С декабря 2004 г. система разделения властей в субъектах подверглась существенным преобразованиям. Некоторые элементы автономии регионов в вопросах реализации разделения властей сохранились, но отдельные позиции самостоятельности были утрачены. Значительный рост федерального воздействия затронул важнейшие характеристики организации органов государственной власти субъектов, а также специфику их взаимодействия.

Изначально субъектам Федерации были предоставлены широкие возможности выбора избирательной системы. Согласно ст. 28 Федерального закона от 19 сентября 1997 г. "Об основных гарантиях избирательных прав и права на участие в референдуме граждан Российской Федерации" кандидаты могли быть выдвинуты избирателями соответствующего избирательного округа и в порядке самовыдвижения. Кандидаты (списки кандидатов) могли быть выдвинуты также избирательными объединениями, избирательными блоками.

Кроме того, с 1 января 2006 г. введено в действие дополнение п. 16 ст. 35 Федерального закона "Об основных гарантиях избирательных прав и права на участие в референдуме граждан Российской Федерации", предусматривающее возможность субъектов Федерации устанавливать избирательный барьер - минимальный процент голосов избирателей, необходимый для допуска к распределению депутатских мандатов, полученных списком кандидатов. Согласно указанному Федеральному закону такой барьер не может превышать семи процентов от числа голосов избирателей, принявших участие в голосовании. Есть основания считать, что данная норма призвана отсеять из состава депутатского корпуса представителей избирательных объединений, незначительных по своей численности и политическому влиянию. В связи с этим на практике стала вероятной ситуация, когда подавляющее большинство депутатских мандатов получает крупная партия, сторонником которой является лидер исполнительной власти субъекта Федерации. В подобных условиях самостоятельность ветвей власти в регионе, механизм сдержек и противовесов приобретают достаточно формальный характер.

Еще одна составляющая независимости аппарата регионального парламента - назначение на должность и освобождение от должности служащих аппарата должностными лицами и структурными подразделениями парламента без участия в этой процедуре иных органов власти. Согласно п. 3 ст. 10 Закона Саратовской области "О Саратовской областной Думе" председатель Думы назначает на должность и освобождает от должности по согласованию с Советом областной Думы или по его решению руководителей структурных подразделений аппарата областной Думы, а также назначает и освобождает от должности иных работников аппарата областной Думы.

Обособленность аппарата парламента субъекта от государственных органов других ветвей власти обеспечивается также недопустимостью замещения государственными служащими аппарата иных государственных и муниципальных должностей (ст. 17 Федерального закона "О государственной гражданской службе Российской Федерации").

Самостоятельность регионального парламента - коллегиального органа государственной власти - тесно связана с независимостью отдельных депутатов, составляющих этот государственный институт. Самостоятельность в решении вопросов организационного, правового, информационного, материально-технического и финансового обеспечения как принцип конституционно-правового статуса депутатов и законодательных органов государственной власти субъектов Российской Федерации вытекает из принципа разделения властей и является его органическим продолжением.

В свете исследуемой проблематики важной характеристикой статуса депутата является недопустимость замещения им иных государственных и муниципальных должностей (ст. 12 Федерального закона "Об общих принципах организации законодательных (представительных) и исполнительных органов государственной власти субъектов Российской Федерации"). Необходимо подчеркнуть, что в данной норме содержится оговорка: если иное не предусмотрено федеральным законом. При этом остается непонятным, что имел в виду законодатель, предусматривая такую возможность. Есть убедительные основания считать, что перечень должностей, которые депутат в течение срока своих полномочий занимать не вправе, должен быть более конкретным. В связи с этим указанное законодательное положение нуждается в корректировке. Как следует из смысла идеи и принципа разделения властей, данные ограничения прежде всего должны устанавливать недопустимость совмещения депутатом должностей в органах исполнительной и судебной власти. Диспозитивную норму, предусматривающую альтернативу данному предписанию, следует исключить из текста закона.

Одно из действенных средств обеспечения независимости депутата - законодательное закрепление его неприкосновенности. Долгое время вопрос о наделении неприкосновенностью депутата регионального парламента в Российской Федерации оставался открытым. Верно отмечено, что в отношении правового иммунитета депутата законодательного (представительного) органа государственной власти субъекта Российской Федерации и без того сложный и дискуссионный вопрос о возможности и допустимости установления изъятий из принципа равенства перед законом и судом усложняется поиском оптимальной модели такого иммунитета, поскольку каких-либо правил и критериев в отношении депутатов региональных парламентов Конституция Российской Федерации не содержит.

В настоящее время непосредственно в Федеральном законе №184-ФЗ 1999 г. порядок привлечения к ответственности депутата парламента субъекта не прописан. Закон содержит отсылочную норму: депутат может быть привлечен к уголовной и административной ответственности в особом порядке, установленном федеральными законами. Согласно п. 9 ч. 1 ст. 448 Уголовно-процессуального кодекса Российской Федерации от 18 декабря 2001 г. (в ред. от 25 декабря 2008 г.), возбуждение уголовного дела в отношении депутата законодательного (представительного) органа государственной власти субъекта Российской Федерации производится руководителем следственного органа Следственного комитета при прокуратуре Российской Федерации по данному субъекту. Следует подчеркнуть, что ранее данная процедура осуществлялась прокурором соответствующего субъекта на основании заключения коллегии, состоящей из трех судей верховного суда республики, краевого или областного суда, суда города федерального значения, суда автономной области и суда автономного округа, что в большей мере соответствовало принципу разделения властей. Исключение из этой процедуры органов судебной власти поставило независимость региональных депутатов в более уязвимое положение.

Конкретный порядок привлечения региональных парламентариев к административной ответственности в Кодексе Российской Федерации об административных правонарушениях от 30 декабря 2001 г. не регламентируется. Часть 2 ст. 1.4 Кодекса, где предусмотрены особые условия производства по делу об административном правонарушении и привлечения к административной ответственности должностных лиц, выполняющих определенные государственные функции, содержит отсылку к Конституции Российской Федерации и федеральным законам. Последнее нормативное предписание крайне неудачно, поскольку в Конституции России этот вопрос прямо не урегулирован, а среди федеральных законов, устанавливающих иммунитет от административного преследования, наибольшую значимость имеет сам Кодекс Российской Федерации об административных правонарушениях, в котором и следует конкретизировать данную процедуру.

Российские регионы решают проблему правовой регламентации законодательного процесса разными способами. Базовым источником, в котором находит отражение процесс создания региональных законов, является конституция (устав) субъекта. Однако порядок законотворчества фиксируется в основных законах субъектов, как правило, лишь в общих чертах. Более подробное регулирование законодательной деятельности осуществляется в регламентах законодательных (представительных) органов государственной власти субъектов.

Регламент законодательных органов государственной власти - это документ, который регулирует прежде всего внутренние организационные процедуры парламента, входящие в его компетенцию. По справедливому мнению В.М. Манохина, "регламент предназначен для "внутреннего потребления", имеет внутриорганизационный масштаб, т.е. регулирует отношения только внутри органа, структурного подразделения". В связи с этим регулирование законодательного процесса в регламенте законодательного органа, который утверждается самим парламентом, представляется неверным, так как в процессе создания закона участвует не только он сам, но и иные органы государственной власти в пределах своих полномочий. Получается, что законодательный орган своим подзаконным актом регламентирует деятельность органов, относящихся к другим ветвям власти, и посягает тем самым на их самостоятельность, характерную для принципа разделения властей. В то же время утверждение регламента законом, как это предлагается в литературе, также не в полной мере соотносится с предписаниями принципа разделения властей. В данном случае под угрозу ставится самостоятельность законодательных органов, которые вправе сами утверждать порядок своей внутренней деятельности. Справедливо отмечено: превращение регламента парламента (палат парламента) в закон недопустимо, так как это повлечет искажение (нарушение) принципа независимости парламента, смещение его роли в механизме государственной власти и системы сдержек и противовесов, поскольку предоставит иным органам государственной власти (обладающим правом законодательной инициативы) влиять на содержание регламента и в конечном итоге на деятельность парламента (палат парламента) в целом.

Исходя из изложенного, высшее должностное лицо субъекта РФ (руководитель высшего исполнительного органа государственной власти субъекта РФ) в соответствии с конституцией (уставом) субъекта РФ определяет перечень конкретных органов исполнительной власти субъекта РФ, которые обеспечивают реализацию возложенных на субъект РФ функций.

.3 Исполнительная ветвь власти

Согласно Конституции РФ исполнительная власть в РФ является самостоятельной ветвью государственной власти, в которую составляющим элементом входят органы исполнительной власти субъектов РФ. Несмотря на единство исполнительной власти, Конституция РФ закрепляет также самостоятельность органов исполнительной власти субъектов РФ. Это может означать, что, являясь элементами одной системы исполнительной власти, органы исполнительной власти субъектов РФ образуют собственную систему, но уровнем ниже. Из положений Конституции РФ можно сделать вывод о том, что исполнительная власть в РФ имеет две системы - единую систему исполнительной власти РФ, в которую входят федеральные органы исполнительной власти РФ и органы исполнительной власти субъектов РФ, осуществляющие полномочия по предметам совместного ведения, и систему органов исполнительной власти субъектов РФ, в которую входят органы исполнительной власти субъектов РФ, осуществляющие деятельность по предметам совместного ведения и по предметам исключительного ведения субъектов РФ.

По мнению ряда ученых, значение системы органов исполнительной власти субъектов РФ состоит в следующем:

) в исполнительной власти заключено то звено государства, которое практически организует жизнь каждого народа, она наиболее приближена к народу;

) исполнительная власть включает в себя основную массу государственных органов и наибольшее число государственных служащих, т.к. исполнение законов объективно требует осуществления большой по объему распорядительной деятельности;

) исполнительная власть обладает огромными финансовыми ресурсами. Только она непосредственно владеет денежными средствами государства и может ими распоряжаться;

) исполнительная власть обладает большими возможностями принуждения;

) в условиях развития информационного общества и сложности социальных отношений налицо зависимость гражданина от исполнительной власти, которая проявляется в востребованности социальных услуг. Органы исполнительной власти являются держателями огромных информационных ресурсов.

Следует отметить, что Конституцией РФ, федеральными законами система органов исполнительной власти РФ достаточно четко определена, в то время как четкая регламентация системы органов исполнительной власти субъектов РФ отсутствует.

То есть единственным конкретно определенным элементом системы органов исполнительной власти субъекта РФ является высший исполнительный орган субъекта РФ. Наименование высшего исполнительного органа определяется субъектом РФ самостоятельно. Например, высшим исполнительным органом субъекта РФ может являться правительство, администрация, кабинет министров, коллегия администрации субъекта РФ.

Определение иных органов исполнительной власти, входящих в систему органов исполнительной власти субъекта РФ, относится к исключительной компетенции субъекта РФ.

При этом зачастую на уровне субъекта формируется двух- и более уровневая система исполнительных органов субъектов.

Можно констатировать, что системы органов исполнительной власти различных субъектов РФ имеют существенные различия в количестве и формах составляющих их органов. Однако замечено, что организация исполнительной власти субъектов РФ имеет свою логику, определенную сложившейся корпоративной структурой общественной жизни. Поэтому в субъектах РФ действуют органы исполнительной власти общей, отраслевой и межотраслевой компетенции.

Как правило, такими органами являются министерства, департаменты, главные управления, управления, инспекции, комитеты, отделы, комиссии, то есть органы, наделенные общей, функциональной или отраслевой компетенцией. Именно эти органы, как правило, выполняют управленческие функции в определенной сфере: принимают управленческие решения, несут ответственность за их исполнение.

Установление единства системы исполнительной власти РФ позволяет органам исполнительной власти РФ и органам исполнительной власти субъектов РФ находиться во взаимосвязи, образовывать определенную целостность и единство, что является крайне важным для достижения целей деятельности этой ветви власти.

Представляется, что существует неопределенность норм, выражающаяся в отсутствии четкого разграничения понятий "система органов исполнительной власти субъекта РФ" и "структура органов исполнительной власти субъекта".

В данном вопросе по аналогии можно применить принцип разграничения указанных понятий, применяемый на федеральном уровне. В частности, по мнению Государственной Думы, в соответствии с п. "г" ст. 71 и ч. 1 ст. 76 Конституции РФ система федеральных органов исполнительной власти, порядок их организации и деятельности определяются законодательным путем. При этом Государственная Дума считает, что понятие "система федеральных органов исполнительной власти" включает в себя Правительство РФ, порядок деятельности которого устанавливается федеральным конституционным законом, а также иные федеральные органы исполнительной власти, совокупность, порядок образования и деятельности которых должны устанавливаться федеральным законом.

Понятие "структура федеральных органов исполнительной власти", используемое в ч. 1 ст. 112 Конституции РФ, интерпретируется Государственной Думой как внутренняя организация каждого отдельного федерального органа исполнительной власти.

Как указано в Постановлении КС РФ от 27 января 1999 г. №2-П, из положений п. "г" ст. 71 и ч. 1 ст. 76 Конституции РФ во взаимосвязи с ее ст. 5 (ч. 3), ст. ст. 10, 11, 72 (п. "н"), 77, 78 (ч. 1) и 110 следует, что в систему федеральных органов исполнительной власти входят Правительство РФ, состоящее из Председателя Правительства РФ, заместителей Председателя Правительства РФ и федеральных министров, а также министерства и другие федеральные органы исполнительной власти, которые определяются на основе Конституции РФ, Федерального конституционного закона "О Правительстве РФ" и иных федеральных законов. По вопросам, касающимся системы федеральных органов исполнительной власти, не урегулированным законодателем, Президент РФ может издавать указы, которые не должны противоречить Конституции РФ и федеральным законам.

В то же время из ч. 1 ст. 112 Конституции РФ во взаимосвязи с ее ст. ст. 71 (п. "г"), 83 (п. "д"), 110, 111, 114 и 115 следует, что содержащееся в ней понятие "структура федеральных органов исполнительной власти" включает перечень конкретных органов, входящих в систему федеральных органов исполнительной власти и обеспечивающих реализацию Правительством РФ возложенных на него задач и полномочий.

Исходя из изложенного, высшее должностное лицо субъекта РФ (руководитель высшего исполнительного органа государственной власти субъекта РФ) в соответствии с конституцией (уставом) субъекта РФ определяет перечень конкретных органов исполнительной власти субъекта РФ, которые обеспечивают реализацию возложенных на субъект РФ функций.

2.4 Судебная ветвь власти


Судебная власть в большей степени, нежели власть иных органов и должностных лиц государства, является олицетворением закона, поскольку она посредством правоприменительной практики не только формирует нормы права, но и урегулирует конкретные правоотношения посредством применения правовых предписаний. В этой связи суды в значительной мере отличаются от иных органов государственной власти, поскольку совмещают в своей компетенции не только нормотворческую, но и правоприменительную деятельность, т.е. фактически объединяют полномочия законодательной и исполнительной власти, формируя тем самым собственную специфичную компетенцию. Однако в большинстве своем судебные акты являются актами индивидуального характера и не содержат норм права, общепризнанным исключением из данного правила являются лишь постановления Конституционного Суда РФ, конституционных (уставных) судов субъектов РФ, которые принимают судебные акты, определяющие юридическую судьбу отдельных правовых предписаний, исключая возможность их последующего применения. В частности, признание правовой нормы неконституционной влечет за собой невозможность ее применения и фактически превращает такое предписание в "мертвое".

Принцип разделения властей свидетельствует о разграничении отдельных государственно-властных полномочий между органами, относящимися в отдельным "ветвям" власти, в связи с чем каждый из таких органов осуществляет деятельность исключительно в пределах собственной компетенции. Полномочия по отправлению правосудия могут реализовывать исключительно суды, образованные в соответствии с требованиями действующего законодательства. Поскольку большинство органов судебной власти (за исключением мировых судей) являются федеральными, правовое регулирование порядка осуществления ими деятельности и компетенция определяются федеральными нормативными актами. Часть 1 ст. 118 Конституции РФ прямо предусматривает императивное предписание, определяющее возможность реализации правосудия исключительно судами - "правосудие в Российской Федерации осуществляется только судом".

Положения настоящей статьи носят общий характер и направлены на определение и конкретизацию правового положения российских судов в общей системе государственной власти. При этом следует заметить, что в большинстве своем комментируемые предписания дублируют нормы Конституции РФ, которая является актом прямого действия и не требует разработки и принятия каких-либо дополнительных документов, в том числе федеральных конституционных и федеральных законов. Законодательные акты призваны конкретизировать и уточнять положения Конституции РФ с точки зрения практической реализации ее норм. Однако практика законотворческой деятельности в большинстве своем свидетельствует о дублировании предписаний отдельных нормативных актов, что наглядно просматривается на примере положений настоящей статьи.

Ограничение возможности отправления правосудия исключительно компетенцией судов направлено на предотвращение возможности принятия решения иными органами и выступает в качестве особой гарантии защиты прав и законных интересов физических и юридических лиц. В то же время суды выступают в качестве органов государственной власти, целью деятельности которых является отправление правосудия, т.е. принятия объективного и обоснованного решения по заявлению, поступившему в соответствующий суд, которое основывается исключительно на требованиях действующего законодательства, т.е. суд выступает в качестве независимого арбитра, представляющего государства, в разрешении конкретного дела.

Действующее российское законодательство не предусматривает легального определения понятия "государственный орган" или "орган государственной власти", что способствует формированию различных трактовок данного понятия. Однако в большинстве случаев речь идет о части государственного аппарата, наделенного специальными полномочиями и компетенцией и осуществляющего исполнение государственно-властной деятельности. Применительно к реализации полномочий конкретного органа власти целесообразным представляется рассматривать его с точки зрения совокупности государственных служащих или иных субъектов, в рамках профессиональной деятельности которых реализуются полномочия соответствующего органа власти.

Действующее процессуальное законодательство предусматривает несколько видов судебных составов, которые вправе рассматривать отдельные категории дел. Так, в качестве основополагающего принципа деятельности суда выступает принцип сочетания коллегиального и единоличного рассмотрения дел. Единоличное рассмотрение дел осуществляется непосредственно профессиональными судьями, входящими в состав соответствующего суда. Коллегиальное разбирательство дел характеризуется значительными различиями. Так, состав суда может быть сформирован непосредственно из трех профессиональных судей данного суда либо с привлечением граждан, не имеющих профессионального образования, которые могут выступать в качестве присяжных, народных или арбитражных заседателей. Заседателями выступают граждане РФ, не имеющие специального профессионального образования, т.е. в данном случае представляется закономерным говорить о реализации функции народовластия в области судопроизводства, причем к отдельным категориям заседателей действующее законодательство устанавливает ряд специальных требований.

Деятельность народных заседателей регламентировалась специальным нормативным актом - Федеральным законом от 2 января 2000 г. №37-ФЗ "О народных заседателях федеральных судов общей юрисдикции в Российской Федерации", нормы которого утратили силу с 1 февраля 2003 г. в части, касающейся гражданского судопроизводства, а с 1 января 2004 г. - в части, касающейся уголовного судопроизводства (см. комментарий к ст. 8 Закона).

В случаях, предусмотренных федеральным законом, дела в судах первой инстанции рассматриваются коллегиально в составе трех профессиональных судей. Рассмотрение дел в кассационном порядке осуществляется судом в составе судьи-председательствующего и двух судей, в порядке судебного надзора - в составе судьи-председательствующего и не менее двух судей.

Арбитражными заседателями являются граждане Российской Федерации, наделенные в порядке, установленном законом, полномочиями по осуществлению правосудия при рассмотрении арбитражными судами Российской Федерации в первой инстанции подведомственных им дел, возникающих из гражданских правоотношений. Правовой статус арбитражных заседателей регламентирован специальным нормативным актом - Федеральным законом от 30 мая 2001 г. №70-ФЗ "Об арбитражных заседателях арбитражных судов субъектов Российской Федерации" (далее - Закон об арбитражных заседателях).

В соответствии с Федеральным законом от 20 августа 2004 г. №113-ФЗ "О присяжных заседателях федеральных судов общей юрисдикции в Российской Федерации" граждане Российской Федерации имеют право участвовать в осуществлении правосудия в качестве присяжных заседателей при рассмотрении судами первой инстанции подсудных им уголовных дел с участием присяжных заседателей. Присяжными заседателями могут быть граждане, включенные в списки кандидатов в присяжные заседатели и призванные в установленном УПК РФ порядке к участию в рассмотрении судом уголовного дела.

Закон наделяет судей исключительной компетенцией в вопросах отправления правосудия, в связи с чем ч. 1 настоящей статьи предусматривает императивный запрет на осуществление указанных полномочий иными субъектами. С одной стороны, указанное положение способствует разделению властей и разграничению компетенции, что направлено на обеспечение независимости и беспристрастности судебной власти. С другой стороны, указанное положение в полной мере не соответствует объективной реальности, поскольку в ряде случаев действующее законодательство допускает возможность использования альтернативных способов урегулирования споров, в частности, указанные положения реализуются в рамках дел, отнесенных к компетенции арбитражных судов. Так, в частности, действующее законодательство допускает возможность передачи дел, подсудных арбитражным судам при соблюдении определенных условий на рассмотрение третейского суда, Международного коммерческого арбитражного суда (МКАС), медиатора и т.п. Причем в отличие от медиатора, роль которого сводится к урегулированию спора сторон и достижению согласия между ними, третейский суд вправе принимать решение по делу, т.е. фактически он осуществляет полномочия органа судебной власти, хотя представляет собой альтернативный способ урегулирования спора. Согласно предписаниям Федерального закона от 24 июля 2002 г. №102-ФЗ "О третейских судах в Российской Федерации" стороны, заключившие третейское соглашение, принимают на себя обязанность добровольно исполнять решение третейского суда. Стороны и третейский суд прилагают все усилия к тому, чтобы решение третейского суда было юридически исполнимо. Таким образом, Закон не предусматривает принудительного механизма исполнения решения третейского суда, что характерно для актов арбитражных судов.

В этой связи реализация ограничения в отношении органов, осуществляющих функции по отправлению правосудия, в полной мере характерна лишь для судов общей юрисдикции. В отношении арбитражных судов указанная формулировка ограничивается лишь теми органами и лицами, которые определены действующим законодательством, что позволит отнести к числу таких субъектов и МКАС, и третейские суды.

Принцип самостоятельности судебной ветви власти означает, что отношения между всеми ветвями власти должны строиться только на основании и в рамках закона, а принцип независимости судебной власти определяет статус суда в современном государстве. Принцип независимости судей и подчинения их только закону вытекает из положений ст. 14 Международного пакта о гражданских и политических правах (Нью-Йорк, 16 декабря 1966 г.), в котором закреплено, что каждый человек имеет право на справедливое и публичное разбирательство уголовных и гражданских дел компетентным судом, созданным на основании закона. Самостоятельность судебной власти подкрепляется положением о независимости судей и подчинении их при осуществлении правосудия только Конституции РФ и закону. Это положение требует создания таких условий, в которых суд смог бы принимать процессуальные решения по своему внутреннему убеждению без постороннего вмешательства. Исследование обстоятельств дела также должно проходить в обстановке, когда судей связывает только закон, когда выводы суда не зависят от какого бы то ни было давления.

Независимость судей возможна при условии подчинения их только закону, а подзаконность возможна при условии ограждения судей от воздействия внешних и внутренних факторов. Независимость без подчинения закону может породить произвол. Между тем независимость судей является важным условием существования в стране авторитетной и самостоятельной судебной власти, способной беспристрастно и объективно осуществлять правосудие, эффективно защищать права и законные интересы граждан и государства.

Особое место в системе ее предписаний, поскольку определяет процессуальные формы реализации судебной власти. Указанное нормативное предписание определяет исчерпывающий перечень форм отправления правосудия в Российской Федерации отдельными органами судебной власти. Применение той или иной формы судопроизводства относится к компетенции соответствующего суда и определяет порядок реализации им полномочий. Одновременно следует заметить, что в общем виде указанные формы представляют собой единый процесс, который при этом характеризуется рядом особенностей. В частности, такие особенности предопределены категориями дел, составляющих компетенцию соответствующего суда.

Конституционное судопроизводство - деятельность судебных органов, состоящая в рассмотрении дел, предметом которых являются конституционно-правовые вопросы, связанные с обеспечением соблюдения Конституции государственными органами, прежде всего парламентом, и в принятии по ним решений, влекущих правовые последствия. Современное конституционное судопроизводство не сводится к проверке конституционности нормативных актов, а призвано обеспечивать верховенство Конституции, защиту конституционных прав и свобод, соблюдение принципа разделения властей. Данная форма отправления правосудия представляет собой одну из основных форм конституционного контроля.

В отличие от иных форм судопроизводства рассматриваемый порядок является исключительной компетенцией особого органа - Конституционного (уставного) суда, которые образованы не во всех субъектах РФ, что указывает на реализацию данной формы деятельности лишь на федеральном уровне - Конституционным Судом РФ, а также в отдельных субъектах РФ, к числу которых в большинстве своем относятся республики.

Гражданское судопроизводство представляет собой наиболее распространенную форму деятельности не только федеральных судов, но и мировых судей. Гражданское судопроизводство выступает в качестве комплексного понятия, охватывающего собой деятельность судов общей юрисдикции, а также арбитражных судов с учетом особенностей отдельных категорий дел, подсудных тому или иному органу судебной власти.

Понятия гражданского судопроизводства действующее российское законодательство не предусматривает, в связи с чем оно рассматривается в качестве законно установленной формы судебной защиты прав. Однако данное понятие не в полной мере соответствует сущности рассматриваемого явления, поскольку иные предусмотренные настоящей статьей формы судопроизводства также направлены на обеспечение судебной защиты прав отдельных субъектов. Сущность конституционного судопроизводства сводится исключительно к обеспечению такой защиты, уголовное судопроизводство также гарантирует защиту прав потерпевшего от преступления и иных лиц и т.п.

В этой связи гражданское судопроизводство можно рассматривать в качестве основной формы судебной защиты прав граждан, которая охватывает собой широкий спектр прав человека, гражданина, юридического лица и т.п. Рассматриваемая форма судебной деятельности может быть реализована в отношении практически всех прав, предоставленных действующим законодательством для определенного круга субъектов.

Российский законодатель в ст. 118 Конституции РФ назвал административным судопроизводством производство по делам об административных правонарушениях. Административное судопроизводство зачастую сводится к административно-процессуальной деятельности и заключается в административном судопроизводстве, судебной деятельности по осуществлению нормоконтроля, а также по рассмотрению административно-правовых споров и должна считаться административным процессом. Административное судопроизводство осуществляется в порядке, регламентируемом нормами административного права. Профессор Бахрах рассматривает административное судопроизводство с двух сторон: в качестве самостоятельной формы судопроизводства, что характерно для рассмотрения дел об административных правонарушениях, а также в качестве особой формы гражданского судопроизводства, в частности, по делам о защите гражданских прав.

Уголовное судопроизводство представляет собой специфический вид деятельности органов правосудия, который связан не только с восстановлением нарушенных прав, но и изменением общего правового статуса лица, допустившего нарушение закона. Данный вид судопроизводства составляет исключительную компетенцию судов общей юрисдикции и может быть применен лишь в отношении физических лиц. Несмотря на попытки отдельных ученых обосновать возможность привлечения к уголовной ответственности юридических лиц, они не нашли достаточной поддержки в российской правовой практике. В этой связи уголовное судопроизводство связано с определением степени вины гражданина в совершении конкретного уголовно-наказуемого деяния и применением к нему мер государственного воздействия.

Глава III. Практика осуществления принципа разделения властей


С позиций принципа разделения властей важно подчеркнуть, что в сферу управленческой и распорядительной деятельности не вправе вмешиваться ни один из государственных органов. Исполнительная власть призвана действовать самостоятельно, строго в пределах компетенции, очерченной Конституцией <consultantplus://offline/ref=CC5FE6052DFCA0437F7DC1BB14E554D9049F35413525337CC99C13p338Q> и законами, без каких-либо согласований с органами других ветвей власти. Естественно, данное утверждение не означает, что органы исполнительной власти ничем не ограничены в своей деятельности. Ограничителем действий органов исполнительной власти субъекта в сфере исполнительно-распорядительной деятельности выступают: контрольные полномочия федеральных органов исполнительной власти по предметам ведения Российской Федерации и совместного ведения; контроль со стороны региональных органов законодательной (представительной) власти; нормоконтроль, осуществляемый органами судебной власти; прокурорский надзор и другие виды контрольно-надзорной деятельности государства. Однако, реализуя контрольно-надзорные полномочия, государственные органы обязаны проверять нормативные правовые акты и действия органов исполнительной власти только с точки зрения законности, но не целесообразности. Вторжение в исполнительно-распорядительную деятельность, осуществляемую органами исполнительной власти, имеющими приоритет в этой сфере, следует расценивать как нарушение конституционного принципа разделения властей в субъектах Российской Федерации.

Осуществление основной исполнительно-распорядительной деятельности не исключает участия органов исполнительной власти в реализации иных функций. В частности, принцип разделения властей в субъектах Российской Федерации предполагает участие исполнительных органов власти в лице их руководителя в региональном законодательном процессе. Глава исполнительной власти субъекта наделяется рядом правомочий, выступающих инструментами механизма сдержек и противовесов.

Взаимодействие органов исполнительной и законодательной власти происходит уже на предпроектном этапе законотворчества при осуществлении планирования законоподготовительных работ. Несмотря на богатый опыт планирования законотворческой деятельности в советский период, законодательная практика субъектов показала, что данная процедура не лишена пробелов и недостатков. Одним из нерешенных вопросов, прямо влияющих на эффективность законотворческого процесса, является проблема выбора приоритетов при определении очередности принятия региональных законов. Не исключена вероятность одновременного представления в региональные парламенты законопроектов, сходных по своему предмету регулирования и содержанию.

Рассматривая способы решения данной проблемы, целесообразно обратиться к опыту зарубежных стран. Так, например, во Франции, Финляндии, Италии именно исполнительная власть выступает "в качестве силы, задающей тон законопроектной работы". Действительно, органы исполнительной власти являются наиболее информированными участниками законотворческого процесса. В составе органов исполнительной власти субъектов имеются структурные подразделения, в полномочия которых входит разработка проектов нормативных актов. Они наиболее тесно осуществляют взаимодействие с органами законодательной власти по большинству направлений законотворческой деятельности. В то же время следует уточнить, что наличие особого права по координации правотворчества у органов исполнительной власти связано только с предпроектной деятельностью. При осуществлении планирования законодательной деятельности должно превалировать решение органа законодательной власти субъекта Российской Федерации. Подтверждение этого тезиса можно найти в региональной правотворческой практике.

В отдельных субъектах законопроектная деятельность реализуется в том числе посредством создания вспомогательных органов. В соответствии с распоряжением губернатора Оренбургской области и Председателя Законодательного Собрания Оренбургской области "О комиссии по законопроектной деятельности" в данном регионе создается совещательный и консультативный орган по подготовке и разработке проектов нормативных правовых актов Оренбургской области - комиссия по законопроектной деятельности. Основными задачами комиссии являются совершенствование законопроектной деятельности; разработка предложений по обеспечению взаимодействия органов государственной власти области в сфере законопроектной деятельности; разработка проектов нормативных правовых актов области; анализ и экспертиза проектов нормативных правовых актов области. Таким образом, комиссия создается не только для превенции разногласий органов публичной власти, она имеет и долгосрочное перспективное предназначение, связанное с совершенствованием законопроектной деятельности и обеспечением взаимодействия органов государственной власти в сфере законотворчества.

В силу ст. 6 <consultantplus://offline/ref=CC5FE6052DFCA0437F7DC1BB14E554D90F9E3044397839749090113FD057CE803D9DF57AD5A93Fp836Q> Федерального закона "Об общих принципах организации законодательных (представительных) и исполнительных органов государственной власти субъектов Российской Федерации" руководитель исполнительной власти региона включен в круг субъектов - обладателей права законодательной инициативы. Анализ законодательства показывает, что среди субъектов права законодательной инициативы руководитель органов исполнительной власти занимает особое положение. При определении очередности рассмотрения предпочтение отдается тем законопроектам, которые представлены первым лицом регионального органа исполнительной власти. Так, например, согласно ст. 8 Регламента Законодательного Собрания Пензенской области четвертого созыва законопроекты, внесенные в органы законодательной власти губернатором области, рассматриваются по его предложению в первоочередном порядке. Вместе с тем настоящий Федеральный закон <consultantplus://offline/ref=CC5FE6052DFCA0437F7DC1BB14E554D90F9E3044397839749090113FpD30Q> и региональное законодательство накладывают на руководителя органов исполнительной власти обязанность разработать и направить в парламент проекты особых категорий законов, связанных с введением или отменой налогов, освобождением от их уплаты, изменением финансовых обязательств субъекта, другие законопроекты, предусматривающие расходы, покрываемые за счет средств регионального бюджета, либо предоставить заключение по указанным законопроектам. Из этого следует, что для высшего должностного лица субъекта участие в реализации законодательной инициативы - это не только право, но в некоторых случаях - юридическая обязанность.

На этапе рассмотрения законопроекта в парламенте происходит согласование позиций органов, относящихся к различным ветвям власти. В целях урегулирования разногласий, которые могут привести к эскалации конфликта между органами законодательной и исполнительной власти, в субъектах Российской Федерации создаются совместные комиссии, рабочие группы. Отметим, что в нормативных правовых актах не оговаривается характер участия иных государственных органов в работе совместной группы, а именно является ли это правом или обязанностью органов исполнительной власти. Между тем данный вопрос представляется существенным в контексте принципа разделения властей.

Принятый в последнем чтении региональный закон должен быть направлен высшему должностному лицу (руководителю высшего органа исполнительной власти) субъекта Федерации для промульгации, т.е. подписания и обнародования.

Конституцией (уставом) или законом субъекта Российской Федерации устанавливаются конкретные сроки, в течение которых закон должен быть направлен высшему должностному лицу для подписания и обнародования. Так, согласно ст. 70 Конституции республики Дагестан принятый закон Республики в течение семи дней направляется Президенту Республики Дагестан для подписания и обнародования.

В Федеральном законе <consultantplus://offline/ref=CC5FE6052DFCA0437F7DC1BB14E554D90F9E3044397839749090113FD057CE803D9DF57AD5AC32p837Q> "Об общих принципах организации законодательных (представительных) и исполнительных органов государственной власти субъектов Российской Федерации" установлен максимальный временной отрезок, в течение которого закон субъекта Федерации должен быть подписан руководителем региональных исполнительных органов. Он сопоставим с временем рассмотрения федеральных законов Президентом РФ (ч. 2 ст. 107 <consultantplus://offline/ref=CC5FE6052DFCA0437F7DC1BB14E554D9049F35413525337CC99C1338DF08D9877491F47AD1A9p33DQ> Конституции РФ) и составляет четырнадцать дней.

В специальной литературе обсуждается проблема уязвимости авторитета высшего должностного лица, вынужденного подписать закон, одобренный квалифицированным большинством парламентариев, но не поддержанный самим руководителем исполнительной власти. Как отмечает А.В. Храмцов, среди значительной массы избирателей принятый в данном порядке закон субъекта Российской Федерации будет ассоциироваться именно с волей высшего должностного лица, поскольку в конце нормативного правового акта значится его официальная подпись. Однако в условиях наделения полномочиями высших должностных лиц региональными парламентами данная проблема не стоит так остро.

По мнению большинства, заключительной стадией законодательного процесса является обнародование закона. Чаще всего именно с момента опубликования закон приобретает юридическую силу. Обнародование закона является прерогативой высшего должностного лица (руководителя высшего органа исполнительной власти) субъекта Федерации. Показательно, что действия лица, возглавляющего органы исполнительной власти субъекта Российской Федерации, фактически завершают законодательный процесс.

Подводя итог, следует подчеркнуть: участвуя в законотворческом процессе, органы исполнительной власти субъекта Федерации не только выступают в качестве заинтересованного наблюдателя, но и способствуют реализации механизма сдержек и противовесов. Анализ законотворческой деятельности в субъекте Российской Федерации показывает, что отрасли единой государственной власти не существуют обособленно. Ветви власти взаимодействуют, сотрудничают друг с другом, не нарушая при этом принципа разделения властей.

Правотворческая деятельность органов исполнительной власти проявляется не только в процессе законотворчества, она также реализуется в их подзаконном правотворчестве.

К компетенции высшего должностного лица (руководителя высшего органа исполнительной власти) субъекта Федерации относится издание указов (постановлений) и распоряжений. В форме указов (постановлений) принимаются акты, носящие нормативный характер, т.е. направленные на установление, изменение или отмену правовых норм (общеобязательных предписаний постоянного или временного характера, рассчитанных на неоднократное применение). В форме распоряжений принимаются акты по оперативно-распорядительным вопросам, они не являются нормативными, носят правоприменительный, индивидуальный характер. Необходимость их принятия связана с осуществлением организационной, исполнительной, контрольной деятельности и обеспечением применения норм права в отношении конкретных субъектов. Высшие органы исполнительной власти субъектов Российской Федерации практикуют принятие постановлений и распоряжений. Иные органы исполнительной власти субъектов Российской Федерации вправе издавать приказы, инструкции, положения, правила, регламенты и другие акты.

Проведенный анализ статусных характеристик региональных органов исполнительной власти и их руководителя позволяет говорить о безусловном повышении роли исполнительной власти в современном механизме сдержек и противовесов. Рост политического и правового влияния высших должностных лиц субъектов происходит на фоне усиления федерального воздействия на регионы, связанного с централизацией государственного управления. Значительный перевес учредительных, контрольных, координационных и юрисдикционных полномочий Президента Российской Федерации и исполнительной власти субъектов при отсутствии адекватных средств воздействия у региональных парламентов и судов отразился на их организационной и функциональной самостоятельности и заметно видоизменил региональный механизм сдержек и противовесов.

 

Заключение


Кардинальная перестройка общественных отношений в России, произошедшая на рубеже 1990-х гг., в реальности была сопряжена с поиском компромиссных вариантов организации государственной власти. Определяющим ориентиром деятельности политических сил явилось совмещение относительной самостоятельности отдельных субъектов обновленного Российского государства с провозглашением на конституционном уровне идеи государственной целостности и неделимости суверенитета. Обусловленная федеративной моделью государственного устройства политическая власть была фактически разделена на два уровня (федеральный и региональный). Однако центр и регионы сохранили тесную взаимосвязь и взаимную зависимость.

Российская Конституция 1993 г. предоставила субъектам Федерации значительные полномочия в сфере государственного строительства. Согласно конституционным нормам (ч. 1 ст. 77) <consultantplus://offline/ref=CC5FE6052DFCA0437F7DC1BB14E554D9049F35413525337CC99C1338DF08D9877491F47AD6ACp33BQ> система органов государственной власти республик, краев, областей, городов федерального значения, автономной области, автономных округов устанавливается субъектами самостоятельно в соответствии с основами конституционного строя России. При этом особая роль в деле организации системы региональных органов государственной власти отводится принципу разделения властей.

Российская конституционная практика показала, что состояние этого системообразующего принципа зависит от многих факторов: степени централизации (децентрализации) государства, модели реализации федеративных основ, способа организации системы региональных органов государственной власти, специфики субъекта Федерации. Система разделения властей в субъектах Российского государства в целом сформировалась и функционирует. Однако современная организация региональной власти имеет ряд принципиальных недостатков, требующих своевременного устранения.

Решение многих проблем организации и взаимодействия ветвей власти затрудняется в связи с недостатками законодательной базы. Нуждается в совершенствовании регламентация самого порядка регионального законотворчества. Сложившаяся практика фиксации всех стадий законодательного процесса во внутренних регламентах парламентов противоречит принципу разделения властей. Законодательный орган, регулируя своим подзаконным актом деятельность других органов государственной власти, посягает тем самым на их самостоятельность. Оптимальный вариант оформления законодательного процесса - принятие закона, регламентирующего деятельность всех региональных органов, участвующих в законотворчестве.

Отсутствие законодательного императива, предписывающего повсеместное создание конституционных и уставных судов субъектов Российской Федерации, порождает тенденцию к ущемлению судебной власти в подавляющем числе регионов. Как следствие, реализация разделения властей в субъектах Федерации становится неполноценной. Конституционные и уставные суды по своей значимости не уступают органам законодательной и исполнительной власти. Было бы логичным развить действующий Федеральный закон <consultantplus://offline/ref=CC5FE6052DFCA0437F7DC1BB14E554D90F9E3044397839749090113FpD30Q> "Об общих принципах организации законодательных (представительных) и исполнительных органов государственной власти субъектов Российской Федерации", включив в него главу об общих принципах организации судебной власти в субъектах Российской Федерации и изменив название Закона <consultantplus://offline/ref=CC5FE6052DFCA0437F7DC1BB14E554D90F9E3044397839749090113FpD30Q> - "Об общих принципах организации органов государственной власти субъектов Российской Федерации". Создание данного обязательного для исполнения законодательного акта не исключает право субъектов Федерации конкретизировать федеральное законодательство посредством принятия собственных законов, отражающих особенности функционирования органов судебной власти на местах.

Принцип разделения властей не является самоцелью, но его реализация обусловлена объективной необходимостью организации взвешенного и эффективного механизма государственного управления. Представляется, что региональная система разделения властей, позитивно зарекомендовавшая себя на протяжении почти двух десятилетий, нуждается в совершенствовании. Нормальное функционирование этой системы без сбоев и перекосов требует последовательного снижения федерального воздействия на механизм разделения властей, диктует необходимость усиления контрольных полномочий парламентов, создания конституционных (уставных) судов в каждом регионе, освобождения мировых судей от влияния иных органов государственной власти.

Библиографический список


Нормативно-правовые акты

1.      Конституция Российской Федерации. М.: 2011 г.

2.      Федеральный закон от 06.10.99 №184-ФЗ "Об общих принципах организации законодательных (представительных) и исполнительных органов государственной власти субъектов Российской Федерации" (с изменениями от 29.07.00, 08.02.01, 07.05.02, 24.07.02, 11.12.02, 04.07.03).

Периодические издания

3.      Народное представительство и принцип разделения властей // Политика. Власть. Право. Межвузовский сборник научных статей: Вып. 1. / Под ред. С.А.Комарова. СПб., 2010 г.

4.      Организационно-правовые проблемы отзыва депутата представительного органа власти // Ученые записки Института права СПБ государственного университета экономики и финансов. 2009 г. №2.

.        Законодательный (представительный) орган власти субъекта Российской Федерации: основы правового статуса и порядка формирования // Политика. Власть. Право. Межвузовский сборник научных статей: Вып. 3. Ч. 1. / Под ред. С.А.Комарова. СПб. - Коломна, 2009 г.

.        Общие вопросы правового положения депутата законодательного (представительного) органа власти субъекта Российской Федерации // Политика. Власть. Право. Межвузовский сборник научных статей: Вып. 3. Ч. 2. / Под ред. С.А.Комарова. СПб. - Коломна, 2009 г.

.        Представительная демократия и ответственность депутата: теория и практика проблемы // Юридическая мысль. 2011 г. №1.

.        Гарантии осуществления депутатской деятельности: современное состояние проблемы // Юридическая мысль. 2008 г. №2.

9.      Конституционное право России. Учебник. Козлова Е.И., Кутафин О.Е. 2009 г. <#"794332.files/image001.gif">

Приложение 2


Похожие работы на - Принцип разделения властей в государстве: теория, опыт, перспективы

 

Не нашли материал для своей работы?
Поможем написать уникальную работу
Без плагиата!
Без нейросетей!