Организационные основы деятельности местной администрации

  • Вид работы:
    Курсовая работа (т)
  • Предмет:
    Основы права
  • Язык:
    Русский
    ,
    Формат файла:
    MS Word
    227,83 Кб
  • Опубликовано:
    2014-08-13
Вы можете узнать стоимость помощи в написании студенческой работы.
Помощь в написании работы, которую точно примут!

Организационные основы деятельности местной администрации














Тема:

Организационные основы деятельности местной администрации


Содержание

Введение

Глава 1. Понятие, функции и полномочия местной администрации в соответствии с законодательством РФ

.1 Понятие исполнительного органа местного самоуправления

.2 Принципы и подходы к формированию организационной структуры органов местного самоуправления

Глава 2. Анализ организационной структуры районной администрации (на примере администрации Ставропольского района)

2.1 Особенности построения организационной структуры МО Ставропольский район

2.2 Разработка рекомендаций по совершенствованию организационной структуры районной администрации Ставропольского района МО

.3 Реализация и оценка эффекта от реализации рекомендаций по совершенствованию организационной структуры районной администрации Ставропольского района МО

Заключение

Список литературы

Приложения

Введение

Местное самоуправление предполагает самостоятельное решение вопросов местного значения населением данной территории и его представителями. Местная администрация является ключевым звеном в муниципальном управлении; от эффективности ее работы во многом зависит уровень и качество жизни в муниципальном образовании. В свою очередь, эффективность работы администрации во многом зависит от ее организационной структуры.

Местная администрация является одним из ключевых звеньев управления муниципальным образованием, от эффективности ее деятельности во многом зависит качество жизни на управляемой территории. При этом эффективность деятельности самой администрации зависит не только от эффективности работы ее подразделений, принимаемых решений и следования букве закона, но и от организационной структуры.

Согласно исследованиям, проведенным Р. Бабун, Е. Старченко, Д. Птахиным, наиболее распространенной структурой в муниципальном управлении является линейно-функциональная. Данная структура имеет как достоинства, так и недостатки. К достоинствам можно отнести незначительную нагрузку главного линейного управляющего (главы муниципального образования), четкую систему взаимных связей, функций и подразделений. К недостаткам: недостаточно четкая ответственность подразделений за принятые решения, возможны конфликты из-за ресурсов (как правило, финансовых), кроме того, этот тип организационной структуры недостаточно гибкий и не может быстро подстраиваться под изменяющиеся условия внешней среды.

Использование более современных типов организационных структур (матричной, дивизиональной) в муниципальном управлении ограничено или невозможно, по ряду причин:

муниципальное управление осуществляется на конкретной территории, ограниченной административными границами территориального образования, в силу чего управление по регионам невозможно;

система управления, ориентированная на рынок, также не подходит в силу того, что муниципальные услуги носят некоммерческий характер; их основная задача - обеспечить достойные условия жизни на территории данного МО, способствовать его экономическому, культурному и социальному развитию;

организационная структура администрации муниципального образования должна способствовать эффективному управлению в условиях ограниченных ресурсов, а затраты на поддержание данной структуры не должны превышать доход (под доходом здесь можно рассматривать эффективность использования ресурсов, средств бюджета, получение неналоговых доходов и т.д.) от ее деятельности.

Поэтому, необходимо рассматривать различные варианты совершенствования используемых структур управления.

Основная цель данной работы - рассмотреть организационные основы местной администрации, выявить особенности построения оргструктуры и показать на практическом примере направления для ее усовершенствования.

Для достижения данной цели необходимо решить следующие задачи:

-  раскрыть сущность понятия исполнительного органа власти (администрации)

-       выделить основные принципы и подходы к формированию организационной структуры районной администрации;

-       провести анализ организационной структуры Ставропольского района Самарской области, с помощью которого определить ее эффективность, выявить "узкие места", перегруженные или недостаточно загруженные участки;

-       разработать рекомендации по улучшению анализируемой организационной структуры;

Объектом данной работы являются организационные основы местной администрации.

Предмет работы составляют принципы и особенности построения организационной структуры местной администрации

При написании данной курсовой работы были использованы труды Р. Бабуна, Е. Старченко, Д.И. Птахина, А.М. Шестоперова и пр. Были затронуты следующие области науки: менеджмент, управление персоналом, теория организации и использованы такие методы как системный и финансовый анализ, дерево целей, методы структуризации целей и метод организационного моделирования, в частности, графические модели оргструктуры и пр.

В первой главе данной работы будет рассмотрена структура органов местного самоуправления, принципы и подходы к формированию районной организационной структуры. Во второй главе проведен анализ организационной структуры Ставропольского района Самарской области. Также в данной главе приведены рекомендации по совершенствованию анализируемой организационной структуры.

Глава 1. Понятие, функции и полномочия местной администрации в соответствии с законодательством РФ

.1 Понятие исполнительного органа местного самоуправления

Термин "местная администрация" равнозначен термину "исполнительно-распорядительный орган муниципального образования". Исполнительно-распорядительный орган является постоянно действующим органом местного самоуправления. Законодательство не содержит норм о возможности и порядке прекращения полномочий местной администрации. Институт прекращения полномочий предусмотрен лишь для должностных лиц местного самоуправления, в том числе и глав местной администрации.

Местная администрация осуществляет организационно-управленческие и исполнительно-распорядительные функции, направленные на исполнение местных нормативных актов, и наделена в связи с этим уставом муниципального образования собственной компетенцией.

Местной администрацией руководит глава местной администрации на принципах единоначалия. В зависимости от выбранной в муниципальном образовании схемы управления он может являться главой муниципального образования, либо назначаться на должность по результатам конкурса.

Глава местной администрации занимает особое место в системе должностных лиц местного самоуправления, поскольку именно в его руках находится управление местной администрацией - исполнительно-распорядительным органом муниципального образования, повседневно осуществляющим деятельность по решению вопросов местного значения и реализации отдельных государственных полномочий и иных полномочий местного самоуправления.

Должность главы местной администрации может занимать избранный населением глава муниципального образования. В этом случае он осуществляет две функции - представительскую (представляет муниципальное образование в отношениях с различными органами государственной власти, органами местного самоуправления, гражданами, их объединениями) и управленческую (руководит местной администрацией).

Более сложен статус главы муниципального района, избранного из глав поселений, входящих в состав данного района. По такой конструкции глава муниципального района является одновременно главой двух муниципальных образований, членом представительного органа поселения, членом представительного органа муниципального района.

Представительскую функцию глава муниципального образования осуществляет посредством следующих полномочий:

) представляет муниципальное образование в отношениях с органами местного самоуправления других муниципальных образований, органами государственной власти, гражданами и организациями, без доверенности действует от имени муниципального образования;

) подписывает и обнародует в порядке, установленном уставом муниципального образования, нормативные правовые акты, принятые представительным органом муниципального образования;

) издает в пределах своих полномочий правовые акты;

) вправе требовать созыва внеочередного заседания представительного органа муниципального образования.

Полномочия главы муниципального образования по реализации управленческой функции подразделяются на два вида:

полномочия по решению вопросов местного значения;

полномочия по осуществлению отдельных государственных полномочий, переданных органам местного самоуправления федеральными законами и законами субъектов Российской Федерации.

Полномочия по решению вопросов местного значения определяются, прежде всего, уставом муниципального образования, а также положением об администрации, принимаемым представительным органом на основе Федерального закона "Об общих принципах организации местного самоуправления в Российской Федерации", в зависимости от типа муниципального образования.

Полномочия главы местной администрации образуют два блока вопросов: по руководству администрацией; по управлению муниципальным хозяйством.

. Глава разрабатывает структуру администрации, определяет ее штаты, представляет их на согласование в представительный орган. Он назначает на должности своих заместителей, руководителей структурных подразделений администрации (по согласованию с думой или же без такового в зависимости от устава муниципального образования). При необходимости глава администрации отменяет приказы руководителей структурных подразделений. Он представляет в представительный орган ежегодный отчет о деятельности администрации. Федеральное законодательство указывает, что глава руководит администрацией на принципе единоначалия, который выражается вправе принимать юридически обязательные решения. Причем это акты главы, а не местной администрации. Единоначалие создает возможность действовать более оперативно, повышает персональную ответственность за состояние дел в муниципальном образовании. Единоначалие не исключает другого способа организации управления - коллегиального обсуждения и выработки решений по важнейшим проблемам жизнедеятельности территории. В этих целях во многих местных администрациях созданы постоянно действующие орга­ны - коллегии.

. В сфере управления муниципальным хозяйством глава осуществляет руководство по разработке местного бюджета, проектов планов и программ экономического и социального развития муниципального образования. Он организует исполнение бюджета, управляет его счетами, разрабатывает порядок управления и распоряжения муниципальной собственностью, осуществляет муниципальное заимствование и управляет муниципальным долгом и т. д.

В соответствии с уставами муниципальных образований, глава местной администрации на принципах единоначалия самостоятельно решает следующие вопросы:

непосредственно руководит органами и структурными подразделениями местной администрации, либо назначает руководителей данных подразделений, которые подотчетны ему и ответственны перед ним;

издает распоряжения по вопросам организации работы местной администрации;

определяет структуру местной администрации, которая затем утверждается представительным органом; утверждает положения о структурных подразделениях администрации города, назначает и освобождает от должности руководителей структурных подразделений администрации города, определяет их полномочия;

определяет штатное расписание и численность работников местной администрации;

назначает на должности муниципальной службы и увольняет с должности муниципальных служащих в соответствии с законодательством;

несет персональную ответственность за деятельность администрации.

Глава местной администрации:

представляет администрацию в отношениях с органами местного самоуправления других муниципальных образований, органами государственной власти, гражданами и организациями;

издает правовые акты по вопросам, отнесенным к полномочиям администрации;

вносит на рассмотрение в представительный орган муниципального образования проекты решений, проект местного бюджета муниципального образования, планы и программы социально-экономического развития муниципального образования, а также отчеты об их исполнении;

исполняет местный бюджет, программы и планы социально-экономического развития муниципального образования;

управляет и распоряжается имуществом, средствами местного бюджета, а также имущественными правами, находящимися в муниципальной собственности в порядке, определяемом представительным органом;

создает муниципальные предприятия и учреждения;

формирует и размещает муниципальные заказы;

руководит гражданской обороной и осуществляет мероприятия по защите населения и территории от чрезвычайных ситуаций;

получает от организаций, расположенных на территории муниципального образования, сведения, необходимые для анализа социально-экономического развития муниципального образования;

ежегодно отчитывается перед представительным органом о результатах своей деятельности и деятельности возглавляемой им администрации;

назначает в соответствии с уставом муниципального образования публичные слушания, проводимые по его инициативе, собрания граждан;

Уставом муниципального образования могут быть предусмотрены и другие полномочия главы, например:

от имени муниципального образования приобретать и осуществлять имущественные и иные права и обязанности;

участвовать в заседаниях представительного органа муниципального образования с правом совещательного голоса, вносить предложения и замечания по повестке дня, пользоваться правом внеочередного выступления;

назначать своих постоянных полномочных представителей в представительный орган местного самоуправления;

вести прием граждан, рассматривать их предложения, просьбы и жалобы, принимать по ним решения;

создавать при администрации коллегиальные, консультативные, контрольные и иные органы (комиссии, коллегии, советы, комитеты, штабы, инспекции и др.).

Перечень полномочий главы местной администрации весьма обширен и в уставах он остается открытым - там всегда содержится положение «решает иные вопросы, возложенные на исполнительно-распорядительные органы местного самоуправления, в том числе на главу местной администрации, федеральными законами, законами субъекта РФ, решениями представительного органа, настоящим Уставом».

Глава местной администрации, если это предусмотрено уставом муниципального образования, вправе делегировать свои полномочия (кроме полномочий, отнесенных к его исключительной компетенции как главы муниципального образования) заместителям либо иным лицам из числа муниципальных служащих.

Полномочия главы местной администрации по осуществлению отдельных государственных полномочий, переданных органам местного самоуправления федеральными законами и законами субъектов Российской Федерации, определяются соответственно федеральными и региональными законами, а также муниципальными нормативными актами, принятыми в целях исполнения таких полномочий. Как правило, отдельные государственные полномочия реализуют администрации муниципальных районов и городских округов. К правам главы администрации отнесено определение структурных подразделений и должностных лиц администрации, на которые возлагается осуществление отдельных государственных полномочий; использование субвенций, предоставленных местному бюджету и переданных материальных средств и др.

Обязанности главы администрации включают предоставление отчетов об исполнении отдельных государственных полномочий, о расходовании предоставленных субвенций, об использовании переданных материальных средств; принятие правовых актов по вопросам осуществления отдельных государственных полномочий и т.д.

1.2 Принципы и подходы к формированию организационной структуры органов местного самоуправления

Организационная структура местной администрации строится на принципах единоначалия и иерархической подчиненности. Процесс формирования организационной структуры включает в себя формулировку целей, задач и функций, определение состава и места подразделений, их ресурсное обеспечение (включая численность работающих), разработку соответствующих регламентирующих процедур и документов. Этот процесс разделяется на несколько этапов (таблица 1).

Таблица 1

Процесс формирования организационной структуры местной администрации

Формирование общей структурной схемы

Определение основных параметров (характеристик) структуры


Определение направлений более углубленного проектирования

Разработка состава основных структурных подразделений и связей между ними

Выделение крупных линейно-функциональных и программно-целевых блоков


Выделение самостоятельных (базовых) структурных подразделений


Распределение конкретных задач между подразделениями и построение внутриорганизационных связей между ними

Регламентация организационных структур

Определение состава внутренних элементов базовых структурных подразделений (бюро, групп, подотделов), их проектной численности


Распределение задач и работ между конкретными исполнителями установление ответственности за их выполнение


Разработка процедур выполнения

Расчет затрат на содержание администрации



Реальные системы муниципального управления отличаются большим разнообразием организационных структур администраций. Но при этом существуют общие подходы к построению организационных структур. Самый перспективный это системно-целевой подход с ориентацией на конечные результаты деятельности системы. Определение системы целей ("дерева целей") и задач конкретного муниципального образования служит главным ориентиром формирования его организационной структуры. При формировании организационной структуры на основе "дерева целей" требуется декомпозиция целей и задач муниципального управления до конкретных управленческих функций.

Таким образом, при системно-целевом подходе создаются реальные условия для индивидуализации процесса формирования организационной структуры применительно к особенностям конкретного муниципального образования.

При построении организационной структуры на основе "дерева целей" важно дать качественную и количественную характеристику целей и задач. Качественная характеристика служит обоснованием для выделения функций управления, количественная - для определения вида организационной единицы (отдел, управление, департамент и т.д.).

Распределение задач между подразделениями местной администрации может осуществляться по нескольким признакам:

.   по группам объектов управления (отраслям муниципальной деятельности), обеспечивающим предоставление муниципальных услуг определенного типа: образование, здравоохранение, строительство, молодежная политика и т.д.;

2.      по функциональному признаку, определяемому характером, функциями и стадиями управленческой деятельности и управленческого цикла: анализ и планирование, контроль, управление имуществом, финансами, правовое обеспечение, информационное обеспечение и т.д.;

.        по территориальному признаку (только для крупных городов).

В современной муниципальной практике типичными звеньями организационной структуры местной администрации являются:

·  глава администрации;

·        его заместители по сферам муниципальной деятельности, среди которых могут быть один или два первых заместителя;

·        структурные подразделения различных типов, которые могут находиться в подчинении главы администрации, одного из его заместителей или в подчинении между собой;

·        коллегиальные совещательные органы: коллегия администрации, экономический и другие советы;

·        аппарат администрации.

С точки зрения изложенного выше распределения задач и целей деятельности структурные подразделения администрации подразделяются на четыре группы, которые представлены в таблице 2.

Таблица 2

Виды структурных подразделений местной администрации

Группа структурных подразделений

Структурные подразделения

Функциональная группа

Службы: финансовая, экономическая, правовая, информационная, по управлению имуществом, контрольно-аналитическая и др.

Отраслевая группа

Сферы деятельности: ЖКХ, транспорт, потребительский рынок, здравоохранение, социальная защита, культура и др.

Территориальная группа

Районные администрации в крупном городе

Вспомогательная группа

Аппарат администрации и его подразделения


Предметы деятельности функциональных (штабных, общей компетенции) структурных подразделений охватывают определенную функцию для всей администрации и ее структурных подразделений. Основной их характеристикой является использование преимуществ, связанных со специализацией функций, и способность администрации видеть в рамках своей функции территорию целиком. По классификации целей муниципальной деятельности функциональные подразделения относятся к обеспечивающим. Обычно они наделяются правом согласования решений других структурных подразделений, например, по соблюдению законности или возможности финансирования.

К ведению отраслевых структурных подразделений относятся вопросы, связанные с управлением конкретными отраслями (сферами) муниципальной деятельности. Эти подразделения выполняют функции заказчиков на выполнение работ и оказание муниципальных услуг. Их основная роль проявляется на этапе реализации целей и задач жизнеобеспечения и развития территории.

Создание территориальных структурных подразделений (районные в крупных городах и др.) связано с необходимостью приближения органов местного самоуправления к населению и позволяет сочетать централизацию важнейших функций на высшем уровне муниципального управления с повышением оперативности при решении текущих вопросов. При этом важно не допускать раздробление функций органов муниципального управления и потери преимуществ, связанных со специализацией. Для стимулирования инициативы территориальных структурных подразделений им может предоставляться автономия в рамках сметы расходов.

Вспомогательные подразделения (аппарат) не обладают собственной компетенцией по решению вопросов местного значения и выполняют функции обеспечения деятельности руководства администрации и ее структурных подразделений. Аппарат играет важную роль в организации работы администрации. Как ее подсистема он выполняет ту же роль, что и муниципальная власть по отношению к другим подсистемам муниципального образования. В частности, аппарат обеспечивает:

·  планирование и координацию работы всех структур администрации;

·        работу с документацией (делопроизводство);

·        подготовку и проведение совещаний, заседаний, коллегий, других мероприятий;

·        связь со средствами массовой информации, проведение пресс-конференций;

·        контроль исполнения решений;

·        организацию приема граждан, работу с жалобами и предложениями;

·        материально-техническое, юридическое, кадровое, информационное, финансовое обеспечение деятельности администрации;

·        взаимодействие администрации с представительным органом зачастую его хозяйственное обслуживание.

Руководитель аппарата обычно по статусу приравнивается к заместителю главы администрации.

В составе администрации могут быть такие службы, как: общий отдел (работа с документацией), кадровая служба (иногда она подчиняется непосредственно главе администрации), приемная граждан, юридическая служба, информационная служба, хозяйственные службы, пресс-службы, собственная бухгалтерия, контрольный аппарат и т.п.

Глава администрации и его заместители могу иметь свой аппарат, в состав которого входят, в частности, секретари, помощники, референты, советники.

Такие организационные структуры получили название линейно-функциональных, поскольку они основаны на определенной системе взаимодействия линейных (отраслевых) и функциональных структурных подразделений и принятие решений линейными подразделениями по согласованию с функциональными.

В соответствии с объемами и распределением задач и функций в составе администрации создаются конкретные организационные единицы - управления, отделы, комитеты, департаменты и т.д. Для решения управленческих задач крупные организационные единицы делятся на более мелкие, образующие новые уровни. Для крупных городов, имеющих большой аппарат управления, целесообразно как можно детальнее разграничить функции управления, создавая специальные подразделения для их исполнения. Для небольших поселений наиболее приемлема схема, при которой выполняемые функции группируются, при этом в первую очередь должны объединяться функции отраслевых подразделений. Однако объединение в рамках одного подразделения, интересы которых противоречат друг другу, нежелательно.

Для выполнения функций, делегированных органами государственного управления, иногда целесообразно использовать отдельные обособленные структурные подразделения. Это важно потому, что в части исполнения делегирования полномочий органы местного самоуправления финансируются и подконтрольны соответствующим органам государственной власти.

Коллегия - совещательный орган при главе администрации играет особую роль в работе администрации. Она принимает решения по важнейшим вопросам управления муниципальным образованием, за исключением решений, находящихся в компетенции представительного органа. Решение коллегии при необходимости оформляются постановления и распоряжения главы администрации.

При возникновении новой проблемы, требующей решение в течение определенного отрезка времени, составляется программа работ, выделяются необходимые для выполнения программы ресурсы, и формируется временный коллектив работников. Сотрудники органа муниципального управления, вошедшие во временный коллектив по выполнению целевой программы, находятся на время ее решения в двойном подчинении: в администрации подчинении своему линейному руководителю (вертикальная связь) и в функциональном подчинении руководителю программы (горизонтальная связь).

В системе муниципального управления программно-целевые структуры реализуются в виде комиссий, штабов, рабочих групп и т.п. Перечень таких подразделений периодически меняется. Одни ликвидируются, другие появляются вновь, многие существуют годами.

Комиссии создаются на определенный срок для решения какой-либо обострившейся проблемы. Цель создания комиссий - найти выход из сложившейся управленческой ситуации. Комиссии в своей работе используют методы ситуационного анализа.

Создание рабочих групп внутри администрации связано с решением конкретных управленческих задач и носит временный характер. Как правило, рабочие группы выполняют проектировочные задачи. Например, при реорганизации органа власти эффективно создание особой группы для организационного проектирования структуры администрации, выработки новых технологий работы.

При формировании структур программно-целевого управления целесообразно разрабатывать карты (матрицы) распределение прав и ответственности между органами линейно-функциональной и программно-целевой структур. В них детально и наглядно фиксируются общие правила принятия решений, разделение ответственности нескольких органов за разные аспекты одного результата, роль коллегиальных и консультативных органов в процессе принятия решений.

Необходимость реализации программно-целевых функций требует создания в структуре администрации отдельного стратегического инновационного блока. Его деятельность должна быть направлена на выявление проблемных ситуаций и постановку проблем, перевод проблем в пакеты задач и передачу их отраслевые функциональные подразделения. Перечислим основные задачи стратегического блока.

Постоянный мониторинг существующего состояния, сложившихся норм и отношений в различных областях местной жизни: анализ ситуации, фиксация рассогласований и конфликтов, организация исследований.

Разработка программ по предотвращению кризисных ситуаций, а также проектов по реорганизации и изменению ситуации в различных сферах жизни, обеспечивающих доведение ее основных параметров до уровня, соответствующего объективным представлениям о поселении. Эта работа включает разработку технических заданий на программы и проекты, их аналитическое и правовое обеспечение, экспертизу стратегических решений, представляемых на утверждение главы администрации, разработку планов-графиков выполнение подпрограмм и проектов, их бюджетирование, разработку бизнес-планов и т.п., а также внутренний управленческий аудит.

Основные недостатки линейно-функциональных структур муниципального управления связаны не только с их организационным построением, но и с самой сложившейся идеологией муниципального управления. Эти недостатки сводятся к следующему:

. Ускорившийся подход муниципальному образованию и соответственно, к управлению им как производственной или социально-производственной системе.

Основной упор при этом делается на улучшение показателей работы самих структурных подразделений администрации (жилищно-коммунального, транспортного, здравоохранения и т.д.), а не на степень и качество удовлетворения потребностей населения в той или иной муниципальной услуге. Иными словами, критерием эффективности службы является ее собственные показатели, а не конечный результат деятельности.

. Нацеленность на решение текущих задач, связанных с жизнеобеспечением муниципального образования, и отсутствие стратегического подхода к управлению.

Многообразие текущих частных задач и целей муниципального управления неизбежно порождает противоречия между ними, обусловленные прежде всего ограниченность материальных и финансовых ресурсов. Каждое подразделение нацелено на решение своей задачи и добивается получения максимума ресурсов для этого. В данном случае вся система управления часто работает неэффективно.

. Нечеткость системы функциональных связей между отдельными структурными подразделениями, дублирование функций, неравномерная загруженность работников, отсутствие четких организационных процедур, с помощью которых подразделения взаимодействуют между собой.

В результате основной объем работы ложится на плечи главы администрации, которой приходится решать множество координационных вопросов.

. Смешение управленческих функций и непосредственной хозяйственной деятельности. Многие структурные подразделения администрации, являясь юридическими лицами, оказывают различные платные услуги и зарабатывают средства на свое существование, т.е. занимаются коммерческой деятельностью. Этот бизнес является безрисковым, поскольку ведется на базе муниципальной собственности, за эффективным использованием которой должного надзора нет. По этой причине некоторые администрации из органов муниципального управления стали превращаться по типу деятельности в финансово-промышленные группы.

К сожалению, такого типа недостатки очень сложно исправить. Однако работа должна проводиться непрерывно в каждом отдельном органе местного самоуправления, а так же на более высоком уровне.

организационный структура ставропольский администрация

Глава 2. Анализ организационной структуры районной администрации (на примере администрации Ставропольского района)

.1 Особенности построения организационной структуры МО Ставропольский район

Администрация Ставропольского района (далее администрация) осуществляет полномочия по решению вопросов местного значения в пределах ее компетенции.

Местная администрация является исполнительно-распорядительным органом Ставропольского района.

Организационно-технические и процедурные требования к деятельности местной администрации определяются регламентом работы местной администрации, утверждаемым Главой местной администрации.

В структуру местной администрации могут входить отраслевые (функциональные) и территориальные органы местной администрации.

Основной целью деятельности местной администрации является обеспечение жизнедеятельности Ставропольский района в пределах своей компетенции.

Задачами местной администрации являются:

осуществление исполнительно-распорядительных функций органов местного самоуправления;

проведение местной политики и реализация нормативных правовых актов органов местного самоуправления;

обеспечение общественного порядка, защита прав и законных интересов граждан и юридических лиц в пределах своей компетенции;

развитие территориального общественного самоуправления;

иные задачи.

Проведем анализ эффективности действующей организационной структуры Администрации Ставропольского района.

Для этого необходимо решить следующие задачи:

ü определить тип организационной структуры, его достоинства и недостатки для данного муниципального образования;

ü  проанализировать распределение функций между подразделениями;

ü  проанализировать соответствие полномочий выполняемым функциям;

ü  проанализировать цели муниципального образования и его подразделений, составить дерево целей.

В результате предполагается получить полную картину, отражающую организационную структуру, функции и цели каждого подразделения, выявить возможные проблемы и разработать пути их решения.

Анализ состоит из нескольких этапов:

этап. Определение типа организационной структуры.

этап. Непосредственно анализ организационной структуры.

этап. Выявление существующих проблем.

Этап 1. На данном этапе необходимо определить тип организационной структуры - как видно из схемы (см. приложение 1), организационная структура администрации Ставропольского района относится к линейно-функциональному типу. В связи с этим можно сказать, что с одной стороны, нагрузка распределена равномерно и незначительна для главы муниципального образования, подразделения выполняют конкретные функции в своей сфере деятельности, но с другой стороны, не всегда достаточно точно определена ответственность за принимаемые решения, возможны конфликты между подразделениями за использование бюджетных средств. Стоит также отметить, что лишь небольшая часть подразделений участвует в формировании доходной части бюджета (КУМИ), в то время как остальные можно считать лишь центрами затрат.

Этап 2. На данном этапе необходимо рассмотреть каждое подразделение в отдельности, проанализировать его функции с точки зрения функционального подхода и имеющиеся для их исполнения полномочия. Говоря о данном примере, можно отметить, что:

подразделения выполняют широкий спектр функций в рамках своей компетенции;

подразделения обладают необходимыми полномочиями для выполнения своих функций;

каждое подразделение несет ответственность в рамках своей компетенции;

численность сотрудников сильно различается от отдела к отделу - часть подразделений нуждается в дополнительных кадрах, в то время как в других, возможно, необходимы сокращения численности персонала.

Рассмотрим стоящие перед муниципальным образованием и его подразделениями цели. Основную цель, стоящую между главой муниципального образования, можно разбить на три основных направления: экономическое развитие, социально-культурное развитие МО и эффективное функционирование администрации;

В рамках каждого направления имеются специализированные подразделения. Перед каждым подразделением стоят конкретные цели, группы целей и подцели. Каждое подразделение обладает достаточными полномочиями для достижения поставленных целей.

Рассмотрим структуру администрации Ставропольского района с точки зрения "затраты-прибыль". Выделим подразделения, способные приносить доход в муниципальный бюджет, и подразделения, осуществляющие лишь расходование бюджетных средств. Если внимательно взглянуть на структуру администрации муниципального образования Ставропольский район, видно, что доходы в муниципальный бюджет может приносить лишь КУМИ, т.к. данное подразделение занимается управлением муниципальной собственностью, т.е. предоставлением в аренду, приватизацией, продажей и т.д. Остальные подразделения в силу специфики своей деятельности не могут способствовать формированию доходов бюджета (Отдел культуры, Отдел образования и т.д.), либо занимаются перераспределением бюджетных средств (Управление финансов).

Этап 3. Основные проблемы, выявленные в результате анализа организационной структуры муниципального образования Ставропольский район, могут быть сведены к следующему:

ü отсутствует подразделение, отвечающие за развитие здравоохранения;

ü  только один отдел в составе администрации может способствовать увеличению доходной части бюджета;

ü  подразделения, имеющие статус юридического лица, имеют сложную структуру, которая должна быть пересмотрена.

Рекомендации по устранению обнаруженных проблем описаны в следующем параграфе.

2.2 Разработка рекомендаций по совершенствованию организационной структуры районной администрации Ставропольского района МО


В целях разрешения указанных в предыдущей главе проблем могут быть применены следующие рекомендации:

необходимо создание подразделения, отвечающего за развитие здравоохранения;

необходимо пересмотреть структуру подразделений, выведенных в отдельные юридические лица;

преобразование структуры администрации должно способствовать снижению расходов и увеличению доходов бюджета, т.е. организационная структура должна быть преобразована максимально эффективным способом.

Основным средством совершенствования организационной структуры является использование аутсорсинга. Рассмотрим это понятие более подробно.

Аутсорсинг это:

-  передача компанией своей деятельности (процесса) или его части другим лицам или сторонним организациям (субподрядчику);

-       это решение, принимаемое непосредственно руководителем предприятия и непосредственно связанное с организационными вопросами, о передаче каких либо бизнес-функций или частей бизнес-процесса предприятия стороннему подрядчику. Аутсорсинг заключается в рассредоточении основных, выполняемых функций фирмой. Последняя на себя берет ответственность за функции, которые выполняет лучше других и с наименьшими затратами, а остальные распределяет между другими субъектами.

Основные цели использования аутсорсинга: снижение издержек; высвобождение собственных ресурсов; повышение качества выполняемых процессов. Отношения аутсорсинга характеризуются следующими основными особенностями:

отношения аутсорсинга строятся на основе договора - аутсорсинг определяется как практика планирования, управления и реализации определенных видов работ сторонней организацией в соответствии с условиями договора;

передача выполнения отдельных видов работ сторонней организации осуществляется на длительный срок;

аутсорсинг имеет место только в тех случаях, когда речь идет о передаче внешнему подрядчику тех видов работ, которые могли бы осуществляться внутри самой организации.

На сегодняшний день распространен бухгалтерский и ИТ-аутсорсинг, т.е. организации не имеют в штате бухгалтеров и ИТ-специалистов, а прибегают к услугам специализированных организаций; сотрудничество осуществляется на постоянной основе.

Преобразовать организационную структуру администрации таким образом, чтобы сократить расходы и увеличить доходную часть бюджета, не допустив при этом сокращений, можно с помощью аутсорсинга - использование стандартной схемы, при которой часть непрофильных функций передается сторонней организации, не подходит, т.к. она не способствует увеличению доходной части бюджета и предполагает сокращение сотрудников. Для достижения поставленной цели необходимо создать муниципальные предприятия, специализирующиеся на определенном виде услуг (ИТ-обслуживание, бухгалтерия), которые будут предоставлять данные услуги как администрации, так и другим организациям города на основе договора. В результате, сотрудники как специализированных отделов, так и находящиеся в штате отдельных юридических лиц (Отдел культуры, образования и т.д.), будут переведены во вновь созданные муниципальные предприятия, что позволит администрации сэкономить на заработной плате и выплатах в государственные внебюджетные фонды; одновременно часть прибыли предприятий будет передана в муниципальный бюджет. Рисунок в приложении 2 иллюстрирует данную модель.

Достоинства:

сокращение числа подразделений, что упрощает организационную структуру;

создаются новые муниципальные предприятия, способные приносить доход в бюджет;

данный метод не увеличивает уровень безработицы, т.к. сотрудники ликвидированных отделов будут задействованы во вновь созданных предприятиях;

часть специалистов в сфере экономики и бухгалтерского учета и специалисты ИТ будут переведены во вновь созданные предприятия, что значительно упростит структуру данных отделов.

Недостатки: достаточно сложен в реализации.

 

.3 Реализация и оценка эффекта от реализации рекомендаций по совершенствованию организационной структуры районной администрации Ставропольского района МО


Рассмотрим модель организационной структуры, усовершенствованной с помощью собственных муниципальных предприятий, сотрудничающих с администрацией на основе аутсорсинга.

Отметим, что численность сотрудников администрации в результате преобразований уменьшилась на 24 человека. Данные по численности, заработной плате и выплатам во внебюджетные фонды пенсионного, социального и медицинского страхования приведены в приложении 3. Преобразование организационной структуры администрации позволяет сэкономить почти 8 млн. рублей в год.

Экономия на заработной плате составляет: 5.004.000 руб.

Экономия на выплатах в государственные внебюджетные фонды составляет: 2.717.482 руб.

Итого: 7.721.482 руб.

Таблица, приведенная в приложении 4, отображает только экономию на заработной плате и выплатах в государственные внебюджетные фонды. Конечно, модернизация организационной структуры администрации муниципального образования потребует некоторых расходов, однако следует также учесть, что муниципальные аутсорсинговые предприятия получат прибыль, основная часть которой пойдет в бюджет муниципального образования, как учредителя данного предприятия. При этом затраты по выплате заработной платы сотрудникам данных предприятий и взносов в государственные внебюджетные фонды лягут на плечи самих предприятий, а не муниципального образования.

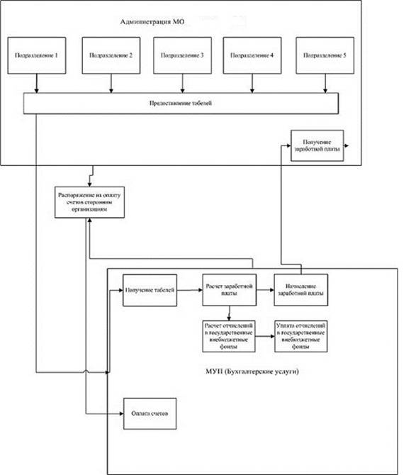
Далее рассмотрим упрощенную модель бизнес-процессов в муниципальном образовании, передавшем часть своих функций сторонним организациям на основе аутсорсинга. Модель взаимодействия администрации и МУП, предоставляющего бухгалтерские услуги, представлена на в приложении 3. Модель взаимодействия администрации и МУП, предоставляющего ИТ-услуги так же представлена в приложении 4.

На данных рисунках видно, что бизнес-процессы, не являющиеся основными для администрации муниципального образования, могут быть вполне успешно выполнены сторонними организациями, в результате чего деятельность администрации концентрируется на решении вопросов, непосредственно находящихся в ее компетенции.

Данный пример наглядно показывает преимущества от использования муниципальных аутсосринговых предприятий для совершенствования организационной структуры местной администрации: сокращение затрат и возможность получить дополнительный доход от деятельности вновь созданных муниципальных предприятий.

Заключение


Местная администрация является исполнительно-распорядительным органом муниципального образования и наделяется полномочиями по решению вопросов местного значения и исполнению отдельных государственных полномочий уставом МО. Главой местной администрации в соответствии с уставом МО может быть либо глава МО, либо лицо, назначенное по контракту в результате конкурса (менеджер). При этом порядок проведение конкурса на замещение должности главы местной администрации, члены конкурсной комиссии определяются муниципальным советом.

Структура местной администрации утверждается представительным органом муниципального образования по представлению главы местной администрации.

Для каждой организации существует наилучшая и только ей присущая организационная структура управления, поэтому каждая организация сама должна строить структуру управления приемлемую только для нее. Любая организация имеет некоторые особенности использования технологического оборудования, профессионализма и личностных качеств персонала, порядков и традиций между работниками по вертикали и горизонтали. Каждая организация имеет свою историю, культуру, технологическую философию и персонал. Для осуществления их гармонического взаимодействия и служит единственная, наиболее подходящая к ним организационная структура управления. Оригинальность конкретной организационной структуры управления достигается на базе использования существующих типов линейных, функциональных, штабных, и других структур путем включения в них или исключения из них каких-либо подразделений или связей.

Местная администрация является социальной системой. Социальная организация (в отличие от профессиональной) не ориентирована на развитие, ее главные критерии - стабильность и неизменность. Всякие попытки изменить состояние социальной организации воспринимаются ею как угрозы существованию и по возможности отторгаются.

Поэтому прежде чем разрабатывать рекомендации по совершенствованию организационной структуры для местной администрации требуется провести ее тщательный анализ.

Проведенный анализ организационной структуры Ставропольского района Самарской области выявил в ней следующие проблемы:

отсутствует подразделение, отвечающие за развитие здравоохранения;

только один отдел в составе администрации может способствовать увеличению доходной части бюджета;

подразделения, имеющие статус юридического лица, имеют сложную структуру, которая должна быть пересмотрена.

Для устранения обнаруженных в ходе анализа проблем было предложено использование муниципальных предприятий, сотрудничающих с администрацией на основе аутсорсинга. Расчет эффекта от реализации данных рекомендаций показал, что это принесет экономию в размере 7.721.482 руб. Кроме того, использование аутсорсинга позволит районной администрации Ставропольского района МО сосредоточиться на решении вопросов, непосредственно находящихся в ее компетенции.

Подводя итог, следует отметить, что даже самая тщательно разработанная организационная структура со временем со временем устаревает, появляются проблемы и требуется тщательный анализ ситуации с последующими преобразованиями.

Список литературы


1.   Федеральный Закон «Об общих принципах организации местного самоуправления в Российской Федерации» ФЗ - №131 от 06.10.2003. (ред. от 07.05.2013) // Справочно-информационная система “Консультант-Плюс”

2.      Комментарий к Федеральному закону "Об общих принципах организации местного самоуправления в Российской Федерации" (постатейный) (4-е издание, переработанное) / Подсумкова А.А., Чаннов С.Е. "Ось-89", 2008.

.        Аникин Б.А., Рудая И.Л. Аутсорсинг и аутстаффинг: высокие технологии менеджмента / 2-е изд., перераб. и доп. - М.: Инфра-М, 2009 - 320 c.

.        Бабун Р.В., Старченко Е. Организационные структуры администраций городов: проблемы оптимизации. Журнал "Городское управление" - 2010 - №5.

.        Бабун Р.В. Учебное пособие "Организация местного самоуправления". Выпущено 5 изданий, в т.ч. 2 в центральных издательствах. Последнее издание - М.: КНОРУС, 2008 - 224 с.

.        Вершигора Е.Е. Менеджмент. Учебное пособие для сред. спец. учебных заведений экономического профиля / Е.Е. Вершигора. - М.: Инфра-М, 2008. - 256 с.

.        Горный М. Б. Муниципальная политика и местное самоуправление в России. Часть II. Местное самоуправление. Учебное пособие. - СПб, Отдел оперативной полиграфии НИУ ВШЭ - Санкт-Петербург, 2011. -196 с.

.        Зотов В.Б. Система муниципального управления: Учебник для вузов. Под редакцией В.Б. Зотова, СПб.: Лидер, 2009 - 478 с.

.        Птахин, Д.И. Совершенствование организационных структур управления муниципальными социально-экономическими системами: Диссертация к. э. н: 08.00.05/Д.И. Птахин.: СПб., 2010 - 188 с.

.        Система муниципального управления: Учебник для вузов. Под редакцией В.Б. Зотова, СПб.: Лидер, 2009 - 493 с.

.        Спарроу Э. Успешный IT-аутсорсинг / Пер. с англ. - М.: КУДИЦ-ОБРАЗ, 2011 - 288 с.

.        Суетенков Е.Н., Пасько Н.И. Основы менеджмента: Учебное пособие. - М.: ФОРУМ: ИНФРА-М, 2011 - 240 с.

.        Федорова Н.Н. Организационная структура управления предприятием: Учебное пособие. - М.: ТК Велби, 2008. - 256 с.

.        Шереметов П.В., Петухова С.В. Теория организации: учебное пособие / 5-е изд., испр. - М.: Омега-Л, 2008 - 282 с.

.        Шестоперов А.М. Аутсорсинг как способ оптимизации административно-управленческих процессов в органах государственной власти (на примере ФАС России) / Национальный институт исследования проблем предпринимательства, Москва, 2007 - 170 с.

.        Широков А.Н., Юркова С.Н.. Территориальные и организационные основы местного самоуправления в Российской Федерации. М.: ФГНУ «Российский научный центр государственного и муниципального управления», 2011.

.        Банк городов - банк информации о федеральном, муниципальном и административно-территориальном устройстве, населенных пунктах и предприятиях Российской Федерации

.        Журнал "Проблемы местного самоуправления". Статья "Аутсорсинг как метод совершенствования организационных структур местных администраций". Роскош М.В.

.        УСТАВ Муниципального образования Ставропольский район

Приложение 2

 

Совершенствование организационной структуры администрации МО Ставропольский район с помощью муниципальных унитарных предприятий



Приложение 4

Модель бизнес-процессов в администрации МО Ставропольский район

Похожие работы на - Организационные основы деятельности местной администрации

 

Не нашли материал для своей работы?
Поможем написать уникальную работу
Без плагиата!
Без нейросетей!