Расчет насадочной абсорбционной установки непрерывного действия
Задание
Рассчитать установку для очистки воздушной смеси
в количестве G=2600 м3/ч при нормальных условиях от хлора. Содержание хлора в
воздухе - y=5,6%(об.). Начальное содержание поглощаемого компонента в
абсорбенте - хн=0. Степень извлечения компонента - α=96%.
Температура поступающей в абсорбер газовой смеси - tсм=100 °С. Температура
поступающей в абсорбер воды - tв=25 °С. Давление в абсорбере - атмосферное.
Расход воды на - β=26% больше
минимального. Тип абсорбера насадочный.
Выбрать схему установки, рассчитать
вспомогательное оборудование.
Условные обозначения
М - производительность абсорбера по поглощаемому
компоненту;
- расход воздуха, м3/с;
- равновесная концентрация поглощаемого
компонента в поглотителе, соответствующая концентрации его в газовой фазе на
входе в абсорбер, % об.;
- начальная концентрация компонента
в поглотителе, % об.;
- плотность воздуха при рабочих
условиях, кг/м3;
,
- соответственно плотность и
вязкость газовой среды при рабочих условиях, Па с;
,
- соответственно плотность и
вязкость жидкой среды при рабочих условиях, кг/м3, Па с;
- удельная поверхность насадки,
м2/м3;
- фиктивная скорость газа в
абсорбере, м/c;
- свободный объем насадки, м3/м3 ;
L - массовый
расход жидкости, м3/с ;
Lmin-
минимальный расход поглотительной жидкости , м3/с ;
- коэффициент молекулярной диффузии
поглощаемого компонента в газе, м2/с;
- коэффициент молекулярной диффузии
поглощаемого компонента в жидкости, м2/с;
,
-критерий Рейнольдса для газовой и
жидкой фаз;
,
- критерий Нуссельта для газовой и
жидкой фаз;
,
-критерий Прандтля для газовой и
жидкой фаз;
g-ускорение
свободного падения, м/с2;
- абсолютное давление, кгс/см2;
- температура, К;
- мольные объемы газов А и В,
определяемые как сумма атомных объемных элементов, входящих в состав газа;
- мольные массы газов А и В;
- эквивалентный диаметр насадки, м;
- коэффициент смоченности насадки;
- плотность орошения насадки,
м3/(м2с);
- площадь поперечного сечения
абсорбера;
- коэффициенты, зависящие от
свойств растворенного вещества и растворителя;
-температурный коэффициент;
-коэффициент массоотдачи в жидкой
фазе;
-коэффициент массоотдачи в газовой
фазе;
- приведенная толщина пленки, м;
-коэффициент массопередачи,
;
-средняя движущая сила по газовой
фазе,
;
- движущая сила абсорбции в нижней
и верхней частях абсорбера, определяемые по при помощи диаграммы
,
;
- требуемая поверхность
массопередачи для проведения процесса абсорбции, м 2;
- объем слоя насадки, необходимый
для создания найденной поверхности, м3;
- требуемая высота слоя насадки для
проведения процесса, м;
- внутренний диаметр обечайки, мм;
- расчетное давление, МПа;
- рабочее избыточное давление среды,
МПа;
g - ускорение
свободного падения, м/с2;
- плотность столба жидкости, кг/м3;
- высота столба жидкости, м;
- предел прочности, МПа;
- запас прочности;
- коэффициент прочности сварного
шва;
′ - номинальная расчетная
толщина стенки, мм;
- толщина стенки, мм;
- номинально допускаемое напряжение,
МПа;
Ск - запас на коррозию, мм;
С0 - прибавка на округление размера,
мм;
Dу - диаметр
трубопровода, м;
Q - объемный
расход, м3/с;
w
-корость,м2/с.
Введение
В химической технологии широко
распространены и имеют важное значение процессы массопередачи, характеризуемые
переходом одного или нескольких веществ из одной фазы в другую. Путем переноса
одного или нескольких компонентов из фазы в фазу можно разделять как
гетерогенные так и гомогенные системы (газовые смеси, жидкие растворы и др.),
причем наиболее часто процессы массопередачи используют для разделения
гомогенных систем.
Процессы массопередачи обычно обратимы. Причем
направление перехода вещества определяется концентрациями вещества в фазах и
условиями равновесия.
Абсорбция относится к первой группе процессов
массопередачи - процесс, в котором участвуют минимально три вещества: одно
образует первую фазу, другое - вторую фазу, а третье представляет собой
распределяемое между фазами вещество. Вещества, составляющие каждую из фаз,
являются лишь носителями распределяемого вещества и сами не переходят из фазы в
фазу.
В промышленности процессы абсорбции применяются
главным образом для извлечения ценных компонентов из газовых смесей или для
очистки этих смесей от примесей.
Области применения абсорбционных процессов в
химической и смежных отраслях промышленности весьма обширны: Получение готового
продукта путем поглощения газа жидкостью, разделение газовых смесей для
выделения одного или нескольких ценных компонентов смеси, очистка газа от
примесей вредных компонентов, улавливание ценных компонентов из газовой смеси
для предотвращения их потерь, а также по санитарным соображениям. Выбор способа
разделения газа определяется технико-экономическими соображениями. Обычно
абсорбция предпочтительнее в тех случаях, когда не требуется очень полного
извлечения компонента.
Глава 1.Физическая сущность процесса
В промышленности широкое использование получили
процессы массообмена. Они используются для решения задач разделения жидких и
газовых смесей, концентрирования, защиты окружающей среды (очистка сточных вод
и отходящих газов).
В частности, для получения готового продукта,
разделения смесей, улавливания ценных компонентов в химической технологии,
также для очистки и обесцвечивания растворов в пищевой промышленности
используются процессы абсорбции, ректификации и охлаждения газа.
Одним из способов практической реализации таких
процессов является использование аппаратов насадочного типа. В этом случае в
качестве поверхности контакта двух фаз (массообменной поверхности) выступает
поверхность инородных тел - насадка, которую укладывают различными способами.
Вертикальный аппарат, заполненный насадочными
телами, называется насадочной колонной.
В насадочных колоннах для создания развитой
поверхности контакта фаз газ пропускают через колонну с насадкой, орошаемую
жидкостью. Жидкость стекает по насадке в виде пленки, газ движется
противотоком. Наибольшее распространение получила керамическая насадка в форме
колец различного размера. Такая насадка называется кольцевой (кольца Рашига).
Кольца в колонне могут быть уложены в определенном
порядке (рядами, установленными на торец) или засыпанными в навал. В первом
случае насадку называют «регулярной» или «упорядоченной», во втором -
«беспорядочной». Высота слоя насадки в свою очередь определяет рабочую высоту
насадочной колонны.
Насадочные колонны с высокоэффективной и
сравнительно недорогой насадкой при правильной организации гидродинамического
режима во многих случаях оказываются экономичными для переработки высоко
агрессивных и вязких продуктов.
Контакт газа и жидкости в насадочной колонне, во
время которого происходит обмен веществами или теплом между фазами, происходит
в основном на смоченной поверхности насадки. В силу различных причин
(недостаточное или неравномерное орошение, загрязнение части насадочных тел и
т.д.), часть насадки во время работы остается не смоченной, что уменьшает
поверхность контакта фаз. При некоторых условиях в слое насадки возможен
барботаж, который увеличивает поверхность контакта фаз. Поэтому действительная
поверхность контакта фаз отличается от физической поверхности насадки.
Основным показателем работы насадочной колонны
является гидравлическое сопротивление, которое определяет энергетические
затраты на перемещение газа через аппарат и служит важным показателем режима
работы и состояния насадки в колонне.
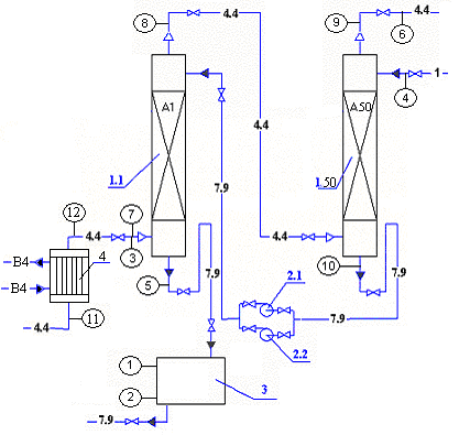
Глава 2. Технологическая схема
Технологическая схема процесса представлена на
рисунке 2.1.
Рисунок 2.1-Технологическая схема процесса:
Поступающий на абсорбцию газ подается в нижнюю часть колонны 1.1, предварительно
поступая в холодильник 4, где охлаждается, равномерно распределяется перед
поступлением на контактный элемент. Вода подается насосом 2 в верхнюю часть
колонны 1.15 и равномерно распределяется по поперечному сечению абсорбера с
помощью питающей тарелки. В колонне осуществляется противоточное взаимодействие
газа и жидкости. Очищенный газ выходит из колонны 1.1 и направляется в колонну
1.2 и т.д. Вода из колонны 1.15 поступает с помощью насоса в колонну 1.14 и
т.д., в конечном итоге собирается в промежуточную емкость 3.
Глава 3. Выбор основного аппарата
Насадочные абсорберы получили наибольшее
применение в промышленности. Насадочные абсорберы представляют собой колонны,
загруженные насадкой из тел различной формы. Соприкосновение газа с жидкостью
происходит в основном на смоченной поверхности насадки, по которой стекает
орошающая жидкость. Поверхность насадки в единице объема может быть довольно
большой и поэтому в сравнительно небольших объемах можно создать значительные
поверхности массопередачи.
Течение жидкости по насадке носит в основном
пленочный характер, вследствие чего насадочные абсорберы можно рассматривать
как разновидность пленочных. Однако в насадочных абсорберах пленочное течение
жидкости происходит по высоте элемента насадки. При перетекании жидкости с
одного элемента на другой пленка разрушается и на нижележащем элементе
образуется новая пленка. Некоторая часть жидкости при этом проваливается в виде
капель через расположенные ниже слои насадки.
В насадочной колонне 1 насадка 3 укладывается на
опорные решетки 4, имеющие отверстия или щели для прохождения газа и стока
жидкости, которая достаточно равномерно орошает насадку 3 с помощью
распределителя 2 и стекает по поверхности насадочных тел в виде тонкой пленки
вниз. Однако равномерного распределения жидкости по всей высоте насадки по
сечению колонны обычно не достигается, что объясняется пристеночным эффектом.
Поэтому часто насадку в колонну загружают секциями высотой в четыре-пять
диаметров, а между секциями устанавливают перераспределители жидкости 5,
назначение которых состоит в направлении жидкости от периферии колонны к ее
оси.
Рисунок 3.1 - Насадочные абсорберы: а - со
сплошным слоем насадки; б - с секционной загрузкой насадки: 1 - корпуса; 2 -
распределители жидкости; 3 - насадка; 4 - опорные решетки; 5 -
перераспределитель жидкости; 6 - гидравлические затворы
В случае противотока при одинаковом удельном
расходе поглотителя и одинаковом общем числе единиц переноса в газовой фазе
можно достигнуть более высокого значения коэффициента извлечения. При
одинаковом коэффициенте извлечения для противотока требуется меньший удельный
расход поглотителя и, следовательно, получается более концентрированный раствор
компонента. Таким образом противоток является наиболее выгодным видом движения,
вследствие чего он обычно и применяется.
В данной работе рассчитан противоточный
насадочный абсорбер с насадками в виде керамических колец Рашига 25×25×3.
Глава 4. Выбор конструкционного материала
аппарата
Материалы для изготовления химических аппаратов
и машин нужно выбирать в соответствии со спецификой их эксплуатации, учитывая
при этом возможное изменение исходных физико-химических свойств материалов под
воздействием рабочей среды, температуры и протекающих химико-технологических
процессов.
При выборе материала для изготовления аппарата
или машины необходимо учитывать механические свойства материала, химическую
стойкость против разъедания, теплопроводность и другие.
Главным же требованием для материалов химических
аппаратов в большинстве случаев является коррозионная стойкость, так как
коррозионная стойкость материала определяет долговечность химического
оборудования.
Среда в аппарате относится к ряду агрессивных
сред. Выбрана сталь Х17Н13М2Т - по рекомендации [2, с.340], впрочем лучше
применять футерованный аппарат, или керамику. Но в силу упрощенности расчета
использована сталь.
Крышка, днище, абсорбционные трубы, трубные
решетки, фланцы и патрубки для подвода и отвода газовой смеси, а также для
подвода и отвода абсорбирующей воды изготавливаются из стали той же марки.
Опора, патрубки и фланцы для подвода и отвода
охлаждающей воды изготавливаются из стали 15ХМ.
Питающие и распределительные тарелки, опорные
решетки для покоящейся насадки могут изготавливаться, как из нержавеющей стали
марки Х17Н13М2Т, так и из углеродистой стали 15ХМ.
Глава 5. Технологический расчет
Примечание: Расчет ведется для противоточной
схемы движения рабочих потоков, каждая из взаимодействующих фаз - бинарный
раствор, абсорбция изотермическая.
Производительность абсорбера по поглощаемому
компоненту:
, [9, с.29] (5.1)
Плотность воздуха при рабочих условиях:
[9] ,
(5.2)
кг/м3;
Относительная массовая концентрация компонента Cl2
в воздухе в начале процесса:
[9], (5.3)
где МА(Cl2)=70,9
кг/кмоль;
МА(воздух)=299 кг/кмоль.
кг Cl2/кг
воздуха;
Конечная концентрация поглощаемого компонента в
выходящем воздухе:
[9], (5.4)
кг Cl2/кг
воздуха;
кг/с.
Минимальный и реальный расход
поглотительной жидкости (воды):
[9], (5.5)
Концентрация
(равновесная
концентрация поглощаемого компонента в поглотителе, соответствующая
концентрации его в газовой фазе на входе в абсорбер) определяется из условия
равновесия:
[9], (5.6)
кг Cl2/кг воды; (5.7)
где
- коэффициент распределения
, (5.8)
, (5.9)
. (5.10)
tкр=1440С ;
Ркр=76,1 ат - [2, с.513, табл. V].
.
α=5,808+4,93ω, (5.11)
; (5.12)
Ткр=1,4732∙Ткип1,0313 -
справочник Дж. Пери.
(К). (5.13)
,
α=5,808+4,93∙0,072=6,163.
,
Рп=4,83; имеем
.
Минимальный расход жидкости:
кг/с.
Действительный расход поглотительной жидкости:
[9], (5.14)
кг/с.
Содержание поглощаемого компонента в
поглотителе на выходе из абсорбера
определяется из уравнения
материального баланса:
; (5.15)
кг Cl2/кг воды.
По найденным точкам на диаграмме
строим
рабочую линию и равновесную линию по уравнению
Таблица 1 - Данные по построению
равновесной и рабочей линий
|
, , , ,
|
|
|
|
|
нач.
|
0
|
0
|
0
|
0,0058
|
|
кон.
|
0,031
|
0,145
|
0,025
|
0,145
|
Рисунок 5.1 - Рабочая и равновесная линия
процесса
Коэффициент массоотдачи для газовой
фазы:
Критерий Нуссельта:
Для абсорберов с неупорядоченной
насадкой при пленочном режиме:
[1]; (5.16)
Критерий Рейнольдса для газовой
фазы:
[9], (5.17)
Скорость газа:
Сначала рассчитывается фиктивная скорость газа в
точке захлебывания:
[9], (5.18)
где А=0,022 для насадки из колец [1],
- удельная поверхность насадки (для
керамических колец
Рашига 25×25×3)[1];
- свободный объем насадки [1];
- плотность воды при
[4];
- коэффициент вязкости воды
[4].
- плотность смеси газов [4]; (5.19)
кг/м3 - плотность Cl2 при н.у.
[4, с.513, табл.V];
- плотность газа при рабочих
условиях [4], (5.20)
кг/м3;
(5.2)
кг/м3.
м/с.
Фиктивная скорость газа для
абсорберов, работающих в пленочном режиме:
[9], (5.21)
м/с.
Коэффициент динамической вязкости
смеси газов:
[4], (5.22)
;
Изменение динамического коэффициента
вязкости газов с температурой выражается:
[4], (5.23)
где
- динамический коэффициент вязкости
при 0°С,
С - постоянная Сатерленда.
С(Cl2)=351 - [4,
с.513, табл.V],
С(воздух)=124;
(Cl2)=12,5·10-6
Па·с - [4, с.557],
(воздух)=17,3·10-6 Па·с;
,
;
- молярная масса смеси [4], (5.24)
кг/моль;
.
.
Диаметр абсорбера при найденной
фиктивной скорости движения газа:
[9], (5.25)
(м), принимаем D/ =0,6м - из
нормального ряда диаметров колонн [1, с.106]. Действительная скорость газа:
, (5.26)
.
Критерий Прандтля:
[9], (5.27)
где
- коэффициент молекулярной диффузии
поглощаемого компонента в газе, м2/с:
[9], (5.28)
=1 кгс/см2 - абсолютное давление в
аппарате;
Т =373 К - температура в аппарате;
=48,4 см3/моль - мольный объем Cl2 [4, с.288,
табл. 6.3];
=29,9 см3/моль - мольный объем
воздуха.
м2/с;
;
.
Коэффициент массоотдачи для газовой
фазы:
[9], (5.29)
где
=0,015м - эквивалентный диаметр
насадки.
м/с.
Коэффициент массоотдачи в жидкой
фазе:
Для расчета коэффициента массоотдачи
в жидкой фазе в абсорбере с неупорядоченной насадкой при пленочном режиме
используется критериальное уравнение:
[9]; (5.30)
Критерий Рейнольдса:
[9], (5.31)
где
- плотность орошения насадки:
[9], (5.32)
где
- площадь поперечного сечения
абсорбера, м2;
,
.
Критерий Прандтля:
[9], (5.33)
где
- коэффициент молекулярной диффузии
поглощаемого компонента в жидкости, м2/с.
Коэффициент диффузии в жидкости при
200С определяется по формуле
[9], (5.34)
где А, В - коэффициенты, зависящие от свойств
растворенного вещества и растворителя,
=1 - для газов [4, с.289],
- для воды [4, с.289];
=18,9 см3/моль - мольный объем воды
[4, с.288, табл. 6.3].
Коэффициент диффузии газа в жидкости
при рабочей температуре
:
[9], (5.35)
где
- температурный коэффициент:
[9], (5.36)
[3], (5.37)
[3], (5.38)
Значения постоянных А, b и р зависят
от вида насадки и справедливы для определенного интервала скоростей.
[3] (5.39)
S - площадь
поперечного сечения колонны, м2;
, для колец Рашига 25×25×3 А=1,02, b=0,16, р=0,4
[3].
- критерий Рейнольдса выведенный
исходя из предположения что вся геометрическая поверхность насадки смочена
жидкостью.
[3], (5.40)
;
,
,
м3/(м2 ·с);
.
Критерий Прандтля:
Коэффициент диффузии в жидкости при
200С:
м2/с,
;
Коэффициент диффузии газа в жидкости
при рабочей температуре
:
м2/с,
.
Коэффициент массоотдачи в жидкой
фазе:
[9], (5.41)
здесь
[9] - приведенная толщина пленки,
м. (5.42)
м,
м/с;
Выразим
и
в выбранной
для расчета размерности:
,
.
Коэффициент массопередачи по
найденным коэффициентам массоотдачи:
[9], (5.43)

Движущая сила процесса.
Средняя движущая сила по газовой
фазе:
[9], (5.44)
где
- движущая сила абсорбции в нижней
и верхней частях абсорбера, определяемые по при помощи диаграммы
,
.
[1], (5.45)

;
[1], (5.46)


8 Требуемая поверхность массопередачи для
проведения процесса абсорбции:
[9], (5.47)
м2;
Объем слоя насадки, необходимый для
создания найденной поверхности:
[9], (5.48)
м3.
Требуемая высота слоя насадки для
проведения процесса:
[9], (5.49)
м.
Гидравлическое сопротивление абсорберов
Гидравлическое сопротивление
обуславливает
энергетические затраты на транспортировку газового потока через абсорбер.
Величину
рассчитывают
по формуле:
[1], (5.50)
b=184 -
коэффициент [1, с.108]. Гидравлическое сопротивление сухой насадки
определяют
по уравнению:
[1], (5.51)
где
- коэффициент сопротивления, при
турбулентном режиме для беспорядочно насыпанных кольцевых насадок находится:
[1], (5.52)
;
[1] - скорость в свободном сечении
насадки,
где Vсв -
свободный объем насадки, м3/м3. (5.53)
м/с
Па,
Па.
Глава 6. Механический расчёт
.1 Расчет обечайки
Цилиндрическую обечайку изготавливаем с базовым
диаметром 600мм.
Толщина обечаек, работающих под внутренним
избыточным давлением PR=0,2
МПа.
Расчетную температуру стенки емкости tR
принимаем, согласно [2, с.8], равной температуре среды в емкости:
;
Допускаемое напряжение для стали
данной марки Х17Н13М2Т при
, согласно [2, с. 12]:
;
Коэффициент прочности сварных швов
согласно
[2, с.12], принимаем равным 1, поскольку основные сварные швы в ёмкости
являются стыковыми и тавровыми и выполняются с двухсторонним сплошным проваром
автоматической или полуавтоматической сваркой.
Прибавку к расчётной толщине стенки
С считаем равной прибавке на коррозию С1:
,
τ=10 лет; (6.1)
;
Прибавкой С2 на минусовое значение
предельного отклонения по толщине листа и прибавкой С3 на технологию
изготовления деталей ёмкости пренебрегаем.
Толщина стенки цилиндрической
обечайки ёмкости, находящейся под действием внутреннего избыточного давления
[2, с. 102]:
; (6.2)
.
Исполнительная толщина стенки
вальцовых обечаек в пределах от 6 до
м принимается только чётной.
Тогда принимаем
.
Проверяем условие применимости
формулы (6.2):
, (6.3)
Поскольку диаметр обечайки ёмкости
м, то
, что удовлетворяет условию;
.2 Расчет днища
Толщина стенки эллиптических днищ,
находящихся под действием внутреннего избыточного давления [2, с. 132],
, (6.4)
где R- радиус
кривизны в вершине эллиптического днища, м.
Определим коэффициент ослабления
днища отверстием:
[2], (6.5)
,
Поскольку коэффициент ослабления
днища отверстием меньше коэффициента сварного шва , в дальнейшем за расчетное
значение коэффициента ослабления принимаем φр=φ0.
Для стандартных эллиптических днищ R=D=0,6м.
Высота стандартного эллиптического
днища:
;
;
Принимаем толщину стенки
эллиптического днища
-
стандартное днище.
Проверяем условие применимости
формулы (6.4):
. (6.6)
, что удовлетворяет неравенству
(6.5);
.3 Расчет люка-лаза
Толщина стенки цилиндрической
обечайки люка - лаза рассчитывается по уравнению (6.2), с учётом того, что
- по
рекомендации [1, с.212].
;
.
Для обеспечения технологичности
сварных соединений принимаем
.
Люк - лаз в рабочем положении закрыт
плоской съёмной крышкой.
Толщина плоской съёмной крышки люка
- лаза рассчитывается по зависимости [2, с. 160]:
, (6.7)
где
- коэффициенты, характеризующие
конструкцию крышки.
Считаем, что в крышке нет
технологических отверстий, 
=1, коэффициент
=0,4 - согласно [2, с. 161],так же
считаем
,
где
- диаметр болтовой окружности
фланцевого соединения.
принимаем
.
.2 Подбор штуцеров
Диаметр трубопровода для подбора
штуцера можно определить по формуле:
[1, с.10]; (6.8)
Диаметр трубопровода для очищаемого
газа:
,
где w=(4…15)м/с
[1], примем w=15 м/с.
Диаметр трубопровода для поглощающей
воды:
,
где w=(1,5…3,0)м/с
[1], примем w=2 м/с.
Штуцера подбираются по справочной
литературе [9] по значению диаметра условного прохода. Таким образом, получим:
для входа газа штуцер 250-16-250-
Х17Н13М2Т ОСТ 26-1404-76,
для входа воды штуцер 50-16-32-
Х17Н13М2Т ОСТ 26-1404-76.
.4 Подбор насадочных решеток и
тарелок
Поскольку в нижней части насадочных
колонн должны быть обеспечены определенные (свободные от насадки) емкости,
насадка покоится на соответствующих в виде колосниковых опорных решетках. Такие
решетки должны иметь достаточное проходное сечение, быть прочными, имея
нагрузку от силы тяжести насадки и стекающей жидкости, и удерживать насадку,
чтобы она не проваливалась в имеющиеся щели или отверстия в решетке.
По найденному диаметру абсорбера
можно по справочной литературе [2] подобрать решетку: Решетка II-600-25 МН
4095-62 ОСТ 26-601-72.
Для более равномерного и полного
массообмена по сечению насадки по высоте ее размещаются специальные тарелки:
сверху - питающие, а в средней части - распределяющие.
Для рассчитанного абсорбера:
питающая тарелка - Тарелка ТСН-III ОСТ 26-705-73,
распределительные тарелки - Тарелка ТСН-II ОСТ
26-705-73.
.5 Расчет опор аппарата
Для выбора стандартных опорных
конструкций колонны необходимо знание ее весовых характеристик. Примем для
расчета высоту колонны, равную 4,5м.
Сила тяжести полностью заполненной
средой емкости (во время гидроиспытаний):
, (6.9)
где Gем- сила
тяжести пустой колонны, МН;
Gср- сила
тяжести среды в колонне (вода), МН;
Gнас- сила
тяжести насадки, МН.
Сила тяжести среды:
, (6.10)
где ρс-плотность
среды, кг/м3;
ε - порозность насадки, м3/м3;
, (6.11)
здесь
м3 - объем эллиптического
днища/крышки;
м3. (6.12)
МН;
Сила тяжести насадки:
, (6.13)
здесь Hн- высота
слоя насадки,м;
ρнас- насыпная плотность
насадки (для керамических колец Рашига 25x25x3 ρнас=530кг/м3).
МН;
Сила тяжести емкости колонны:
, (6.14)
где
- сила тяжести эллиптического днища,
МН;
- сила тяжести цилиндрической
обечайки, МН.
Для стандартного эллиптического
днища диаметром
и толщиной
стенки
; объём
днища
; площадь
поверхности днища
[2, с.
117].
С учётом того, что плотность стали
, получим:
; (6.15)
;
Выражение для силы тяжести
цилиндрической обечайки ёмкости может быть представлено в виде:
, (6.16)
где
, здесь
=0,15м -
высота днища. (6.17)
м- длина цилиндрической обечайки
ёмкости;
- наружный диаметр ёмкости, м.
; (6.18)
;
;
Тогда
,
.
Глава 7. Вспомогательное
оборудование
.1 Расчет емкости
Емкостные аппараты, представляющие
собой цилиндрические горизонтальные и вертикальные (в соотношении высоты к
диаметру
) сосуды с
внутренними устройствами и без них, предназначены для осуществления в них
разных химико-технологических процессов, а также для хранения различных
химических веществ, чаще всего в жидком или газообразном состоянии.
Основным общим критерием для всех
емкостных аппаратов является их вместимость, номинальное значение которой
независимо от положения, размеров и рабочих параметров аппарата выбирается из
унифицированного ряда по ГОСТ 9931-79
Типы и основные размеры корпусов
емкостных аппаратов стандартизованы (ГОСТ 9931-79).
Данный емкостной аппарат применяется
для хранения продукта, поэтому общий объем сырья равен полуторасуточному его
запасу.
Требуемый объём емкости исходя из
полуторасуточного запаса продукта
м3, (7.1)
(7.2)
Условный объём аппарата
м3, (7.3)
здесь φ=0,85 -
коэффициент заполнения емкости.
Выберем горизонтальную емкость с
эллиптическими днищем и крышкой номинальный объём
.
Необходимое количество емкостей
, (7.4)
Принимаем m=3
.2 Расчет насоса
Для всасывающего и нагнетательного
трубопровода примем одинаковую скорость течения воды, равную 2 м/с. Тогда
диаметр по формуле [1] равен
м, (7.5)
Примем, что трубопровод стальной,
коррозия незначительна.
Определение потерь на трение и местные
сопротивления:
Находим критерий Рейнольдса:
, т.е. режим турбулентный. (7.6)
Определим относительную шероховатость:
Абсолютную шероховатость
трубопровода принимаем
, тогда
. (7.7)
Далее получим:
;
;
.
;
В трубопроводе имеет место смешанное
трение, и расчет
следует
поводить по формуле [1]:
. (7.8)
Определим сумму коэффициентов
местных сопротивлений отдельно для всасывающей и нагнетательной линий.
Для всасывающей линии:
1) Вход в трубу (принимаем с острыми
краями):
;
) Прямоточный вентиль: для
,
;
Сумма коэффициентов местных
сопротивлений во всасывающей линии:
. (7.8)
Потерянный напор во всасывающей линии находим по
формуле [1]:
м. (7.10)
Для нагнетательной линии:
) Прямоточный вентиль
;
) Выход из трубы:
;
Сумма коэффициентов местных
сопротивлений в нагнетательной линии:
. (7.11)
Потерянный напор в нагнетательной
линии:
м. (7.12)
Общие потери напора
м. (7.13)
Выбор насоса
Находим напор насоса по формуле:
[1], (7.14)
где р1 - давление в аппарате, из
которого перекачивается жидкость, Па;
р2 - давление в аппарате, в который
подается жидкость, Па.
м.
Учитывая, что центробежные насосы широко
распространены в промышленности ввиду достаточно высокого к.п.д., компактности
и удобства комбинирования с электродвигателями, выбираем для последующего
рассмотрения именно такой насос.
Полезную мощность насоса определим по формуле:
[1,с.12], ( 7.15)
где Q
- подача (расход),
,
м3/с, (7.16)
H - напор
насоса (в метрах столба перекачиваемой жидкости).
кВт
Принимая
и
(для
центробежного насоса средней производительности), найдем по мощность на валу
двигателя:
кВт. (7.17)
По таблице 2.5 [4, с.92] подбираем
центробежный насос марки Х2/25, для которого в оптимальных условиях работы Q=4,2∙10-4
м3/с, Н=25 м ст. воды. Насос обеспечен электродвигателем АОЛ - 12 - 2.
.3 Расчет холодильника
Принимаем, охлаждающая вода нагревается от 20 до
40 °С[4]
Температурная схема при противотоке: Δtб=60
Δtм=5
[4], (7.18)
°C=22,2 К.
Средняя температура охлаждаемой жидкости:
°С (7.19)
Ориентировочное значение
коэффициента теплопередачи К=300 Вт/(м2·К) [4, с.172, табл. 4.8].
Расход передаваемой теплоты:
[4], (7.20)
здесь
- теплоемкость жидкости при Тср.
Вт
Площадь поверхности теплообмена:
[4], (7.21)
м2.
Принимаем четырехходовой
кожухотрубчатый теплообменник с внутренний диаметром кожуха 600 мм, длиной труб
2 м и общим числом труб 257 [4, с.215].
Глава 8. Методы интенсификации
процесса
.1. Определим лимитирующую стадию
процесса абсорбции, для этого определим сопротивления
,
; (8.1)
(м2×с)/кг;
(м2×с)/кг.
Как видно из расчётов, наибольшим
диффузионным сопротивлением является R1, то есть
скорость данного процесса абсорбции лимитируется подводом компонента (Cl2) от
газовой фазы к абсорбенту.
8.2 Общие способы интенсификации
процесса абсорбции
Практика показывает, что насадочные
колонны работают наиболее эффективно в условиях режима подвисания, близкого к
режиму захлебывания, т. е. такого, при котором вес задержанной на насадке
жидкости становится равным силе трения газового потока о жидкость. При этом,
орошающая жидкость задерживается в свободном объеме колонны в максимальном
количестве, образуя в проходах насадки газожидкостную (парожидкостную)
эмульсию. Этот режим отличается тем, что небольшое увеличение скорости газа
(пара) приводит к захлебыванию колонны вследствие преобладания сил трения над
силами тяжести.
При орошении насадочной колонны жидкостью
гидравлическое сопротивление её увеличивается с ростом плотности потока газа
(пара) и плотности орошения и достигает максимума при режиме захлебывания.
Плотностью орошения и плотностью газового (парового) потока называют в данном
случае весовые скорости потоков газа (пара) и жидкости в колонне, отнесенные к
единице поперечного сечения аппарата [в кг/(м2-ч)].
Эффективность работы колонны зависит от разности
летучести компонентов бинарной смеси. Летучесть, в свою очередь, зависит от
температуры кипения, т.е. чем ниже температура кипения, тем летучесть выше, а
для того чтобы понизить температуру кипения, необходимо уменьшить давление.
Выгоднее использовать тарелки со сливными устройствами,
также можно увеличить число ступеней, высоту насадки, увеличить флегмовое число
до оптимального, использовать подогрев исходной смеси.
Конкретно для данного процесса абсорбции:
1. Поддерживать режим подвисания.
2. Можно применить «плавающую» насадку- это
главным образом легкие полые или сплошные пластмассовые шары, которые при
достаточно высоких скоростях газа, переходят во взвешенное состояние. В
абсорберах с «плавающей» насадкой допустимы более высокие скорости газа, чем в
абсорберах с неподвижной насадкой.
. Увеличить скорость абсортива.
. Увеличивать высоту насадки, увеличить
диаметр аппарата
. Изменить свойства абсортива
Изменить концентрации компонентов (добавляя
растворители и т.п.).
корпус емкостный абсорбер физический
Заключение
В курсовом проекте рассматривался насадочный
абсорбер. Были осуществлены выбор технологической схемы аппарата,
технологический расчет абсорбера, механический расчет аппарата на прочность,
выбор и расчет вспомогательного оборудования. На основании полученных данных о
процессе приведены методы интенсификации процесса.
В период работы над курсовым проектом
приобретены навыки самостоятельной работы по выполнению расчетов химической
аппаратуры, справочной литературой, выбора аппаратуры.
Список литературы
1. Основные
процессы и аппараты химической технологии: Пособие по проектированию/ Под ред.
Ю.И.Дытнерского.- М.: Химия, 1993. - 272 с., ил.
2. Лащинский
А.А. и Толчинский А.Р. Основы конструирования и расчёта химической аппаратуры.
М.-Л., Машгиз, 1963. 470 с. С илл.
. Рамм
В.М. Абсорбция газов. Изд. 2-е, перераб. и доп. М.,”Химия”, 1976.
. Павлов
К.Ф., Романков П.Г., Носков А.А. Примеры и задачи по курсу процессов и
аппаратов химической технологии. Учебное пособие для вузов/ Под ред. чл.-корр.
АН СССР П.Г.Романкова. - 10-е изд., перераб. и доп. - Л.: Химия, 1987 - 576 с.,
ил.
. Дытнерский
Ю.И. Процессы и аппараты химической технологии: Учебник для вузов. Изд. 3-е. В
2-х кн.: Часть 2. Массообменные процессы и аппараты. М.: Химия, 2002.-368 с.:
ил.
. Тимонин
А.С. Основы конструирования и расчета химико-технологического и
природоохранного оборудования: Справочник. Т.2. Изд. 2-е, перераб. и доп. -
Калуга: Изд-во Н.Бочкаревой, 2002.- 1028 с.
7. Касаткин
А. Г. Основные процессы и аппараты химической технологии. М.: Химия, 1971 -
784с, ил.
8. И.А.Александров.
Ректификационные и абсорбционные аппараты. Методы расчета и основы
конструирования. М.: Химия, 1971 - 296с.
9. Павлов
И.Н. Основные процессы и аппараты химической технологии. В 2-х ч.: Часть 2:
Типовые процессы и аппараты химической технологии: Методические указания к
выполнению индивидуальных расчетных заданий по курсу «Процессы и аппараты
химических производств». Алт. гос. техн. ун-т им. И.И.Ползунова, БТИ. - Бийск: Изд-во
Алт. гос. техн. ун-та, 2004г.- 40 с.