|
Наименование выводов
|
Назначение выводов
|
|
MCLR/Vpp
|
Низкий уровень на этом входе генерирует сигнал сброса для
контроллера. Активный низкий. Вход через триггер Шмитта.
|
|
RA0,RA1,RA2, RA3,RA5
|
Двунаправленная линия ввода/вывода. Аналоговый вход канала
0,1,2,3,5 соответственно.
|
|
RA4/T0CKI
|
Вход через триггер Шмитта. Ножка порта ввода/вывода с
открытым стоком или вход частоты для таймера/счетчика T0CKI
|
|
Vss
|
Порт подключения напряжения питания
|
|
Vdd
|
Общий (Земля)
|
|
OSC1/CLKIN
|
Для подключения кварца. / Генератор, вход тактовой частоты
в режиме RC-генератора.
|
|
OSC2/CLKOUT
|
Для подключения кварца. / Генератор, выход тактовой частоты
в режиме RC-генератора
|
|
RC0-RC7
|
Выводы управления цифровыми индикаторами.
|
|
RB0-RB7
|
Выводы для питания цифровых индикаторов.
|
Особенности ядра микроконтроллера:
· Все инструкции исполняются за один
такт, кроме инструкций перехода, выполняемых за два такта
· Скорость работы: тактовая частота до
20 МГц; минимальная длительность такта 200 нс
· FLASH память программ до 8K x 14 слов
· Память данных (ОЗУ) до 368 x 8 байт
· ЭСППЗУ память данных до 256 x 8 байт
· Механизм прерываний (до 14
внутренних/внешних источников прерываний)
· Восьмиуровневый аппаратный стек
· Прямой, косвенный и относительный
режимы адресации
· Сброс при включении питания (POR)
· Таймер включения (PWRT) и таймер
запуска генератора (OSC)
· Сторожевой таймер (WDT) с собственным
встроенным RC-генератором для повышения надежности работы
· Программируемая защита кода
· Режим экономии энергии (SLEEP)
· Выбираемые режимы тактового
генератора
· Экономичная, высокоскоростная
технология КМОП FLASH/ЭСППЗУ
· Полностью статическая архитектура
· Программирование на плате через
последовательный порт с использованием двух выводов
· Для программирования требуется только
единственный источник питания 5В
· Отладка на плате с использованием
двух выводов
· Доступ процессора на чтение/запись
памяти программ
· Широкий диапазон рабочих напряжений
питания: от 2,0В до 5,5В
· Сильноточные линии ввода/вывода: 25
мА
· Коммерческий и промышленный
температурные диапазоны
· Низкое потребление энергии: - < 2
мА при 5 В, 4 МГц - 20 мкА (типичное значение) при 3 В, 32 кГц - < 1 мкА
(типичное значение) в режиме STANDBY
Также
в схеме применен цифровой компаратор AD8611, произведенный фирмой
Analog Devices <#"792467.files/image002.gif">
Рис.2. Схема расположения выводов компаратора.
Технические характеристики компаратора:
· Время задержки распространения не более 8 нс
· Работа от двух источников +/-5 В или одного +5В
· ТТЛ/КМОП совместимый выход
· Смещение нуля не более 3 мВ
· Коэффициент усиления входного сигнала не менее 3000
· Допустимо входное дифференциальное напряжение до 8 В
· Внутренняя защелка выхода
· Дифференциальные входы и выходы
· Время установки защелки 0,5 нс
· Мощность потребления не более 40 мВт
Резисторы R9-R15 токоограничивающие, от их
сопротивлений зависит яркость свечения индикаторов HG1, HG2.
Входной сигнал преобразуется компаратором DA1 в прямоугольные импульсы с уровнями ТТЛ, которые поступают
на вход микроконтроллера для их дальнейшего счета. Восьмиразрядные регистры
предделителя, таймера TMR0 и
двух счетчиков прерывания по переполнению TMRP подсчитывают эти импульсы. Измерительный интервал
задает TMR1.
Информация в регистрах таймера TMR0 и счетчиков доступа для чтения, а вот содержимое высокочастотного (до
90 МГц) регистра предделителя недоступно. Поэтому для извлечения информации,
хранящейся в нем, применен ставший уже классическим способ досчета импульсов до
переполнения предделителя. После остановки счета значение TMR0 сохраняется в цифровом компараторе.
Число поданных на вход предделителя импульсов подсчитывается, и после каждого
импульса сравнивается текущее и сохраненное значения TMR0.
При изменении текущего значения TMR0 подача импульсов на предделитель прекращается. Накопительное в младшем
регистре число, преобразованное в дополнительный код, и будет тем числом,
которое было в предделителе.
Двоичный код на выходах четырех восьмиразрядных регистров преобразуется в
двоично-десятичный, а затем в код, для управления семи сегментными
индикаторами. После подачи питающего напряжения осуществляется инициализация
регистров микроконтроллера. Частота переключения разрядов при динамической
индикации должна быть такой, чтобы не было видно мерцания индикатора. Как
известно, это частота должна быть не ниже 25 Гц.
Выбранная длительность индикации одного разряда на восьмиразрядном
индикаторе составляет 3 мс, поэтому частота 41,7 Гц. При такой частоте мерцание
индикатора не заметно.
Периодически микроконтроллер проверяет состояние контактов кнопки SA1. Если кнопка SА1 нажата, то состояние флага времени
измерения изменяется на противоположное, при этом также изменяется положение
запятой на индикаторе. Далее последовательно на индикатор выводится информация
остальных разрядов. Последовательность вывода на индикацию нарушается только
прерываниями.
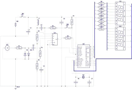
Рис. 3 Принципиальная схема частотомера на микроконтроллере
В программе использованы два прерывания: одно - по результату сравнения
значений шестнадцатиразрядных регистров специального события (CCPR1H и ССPR1L) и регистров таймера TMR1 (TMR1H и TMR1L). Другое - по переполнению таймера TMR0. Регистры ССР1 и TMR1 используются для формирования временного интервала
измерения частоты. Делитель на 10 для получения временного интервала 1с и ещё
один делитель на 10 для получения интервала 10с реализованы на отдельных
регистрах, которые заполняются при прерывании. После сохранения значений
контекстных регистров проверяются флаги прерывания. Если прерывание произошло
по переполнению таймера TMR0,
то инкрементируется счетчик и программа выходит из прерывания.
При прерывании по результату сравнения модуля ССР1 заполняется регистр
делителя на 10 и проверяется флаг времени измерения. Если установлено время
измерения 10с, заполняется регистр делителя на 10. После окончания времени
измерения выполняются досчет и определение содержимого предделителя. Полученные
данные перекодируются в девять разрядов двоично-десятичного кода. Для экономии
энергии батарей портативного прибора все незначащие нули гасятся. При
выполнении операций во время прерываний работа таймеров TMR1 и TMR1 не останавливается, поэтому цикл измерений
повторяется непрерывно.
1.2 Разработка и описание работы структурной схемы частотомера
На основании представленного анализа и требований технического задания
составим структурную схему. Структурная схема частотомера на микроконтроллере
изображена на рисунке 3.
Рис.4 Структурная схема частотомера
Со входного устройства на преобразователь импульсов поступает сигнал,
который преобразуется в прямоугольный импульс. В качестве преобразователя
импульсов выступает цифровой компаратор. Далее прямоугольный импульс поступает
с компаратора на порт микроконтроллера для дальнейшего досчета. Микроконтроллер
подсчитывает эти импульсы и заносит их в память регистров. После окончания
счета информация сохраняется в цифровом компараторе. Число поданных на вход
микроконтроллера импульсов подсчитывается, и после каждого импульса
сравнивается текущее и сохраненное значения.
При изменении текущего значения подача импульсов на микроконтроллер
прекращается. Накопленное в младшем регистре число, преобразованное в
дополнительный код, и будет тем числом, которое было в микроконтроллере.
Двоичный код на выходах четырех восьмиразрядных регистров преобразуется в
двоично-десятичный, а затем в код, для управления устройством индикации,
которым являются два четырехразрядных семисегментных индикатора.
После подачи питающего напряжения осуществляется инициализация регистров
микроконтроллера.
Значение измеренной частоты появляется на устройстве индикации в виде
графической информации.
частотомер микроконтроллер печатный монтаж
2.
Конструкторская часть
.1 Выбор и обоснование конструктивного исполнения
Варианты конструкции частотомера ограничиваются сферой его применения.
Можно выделить две основные сферы применения зарядного устройства:
а) применение частным лицом для личного пользования,
б) применение юридическим лицом, в качестве измерительного прибора для
контроля определенных характеристик оборудования.
Если
предполагается, что потребителем данного изделия будет частное лицо, необходимо
предусмотреть конструкцию в виде моноблока минимальных размеров, обладающую
минимально-возможным весом и привлекательным эргономичным дизайном. Условия
эксплуатации устройства, в этом случае, будут близки к эксплуатации в закрытых
отапливаемых помещениях, так как замеры будут производиться, по большей части в
лаборатории, где температура и влажность соответствуют лабораторным. Измерения
должна производиться при температуре около 20°С. Поэтому выберем условия
эксплуатации приближённые к закрытым отапливаемым помещениям с естественной
вентиляцией, следовательно, температура окружающего воздуха
, относительная влажность
%. Но при этом необходимо максимально снизить
проникновение влаги и пыли внутрь устройства. Этого можно достичь применением
закрытого корпуса без вентиляционных отверстий.
Также
в устройстве предусмотрен источник питания. Целесообразно использование
литиевых батарей типа CR2032, устанавливаемых в батарейный отсек BH-642,
предусмотренный под установку трех элементов питания типа CR2032.В
дальнейшем при компоновке элементов, в расчете надежности и на чертежах вместо
элементов питания будет указываться батарейный отсек (XS2).
2.2 Технические характеристики устройства
.2.1 Электрические характеристики
Изготовляемый прибор должен иметь следующие электрические характеристики:
Напряжение питания…………………………….….…….………..4.5-5В
Потребляемый ток в режиме ожидания…….………………...….10мА
Максимальный потребляемый ток………….…………...………….35мА
Время измерения
частоты………................................................1 или 10 с
Диапазон измеряемых частот………………………………….0.1-40МГц
Чувствительность………………………………………………...…..0.1В
.2.2 Конструктивные характеристики
Изготовляемый прибор должен иметь следующие конструктивные
характеристики:
Масса прибора не более……………………...……….…………….....1кг
Габаритные размеры прибора………………………….... 130х100х45мм
.2.3 Эксплуатационные характеристики
Рассматриваемый частотомер на микроконтроллере должен иметь следующие
эксплуатационные характеристики (ГОСТ 15150-69, ГОСТ 11478-88):
Климатическое исполнение……………………..………..........«УХЛ2.1»
Диапазон рабочих температур, °С………………………………..+20/-25
Влажность (при температуре 15°С)……………..………………….….80%
Группа эксплуатации……………………………………….….….……»I"
2.3 Анализ элементной базы
Анализ элементной базы частотомера проводится на основе перечня элементов
к схеме электрической принципиальной ТехЭРС.ДП.РА09.15 Э3, с целью выяснения
возможности автоматизации и механизации процесса производства данного прибора.
Варианты установки элементов на плату осуществляются, в соответствии с ОСТ
4ГО.010.030-92, представлено 4 варианта установки элементов на плату. В
некоторых вариантах имеются разновидности установки в зависимости от вида
формовки выводов. Результат анализа представляем в виде таблицы 3.
Вариант 010 - тело корпуса элемента опирается на плату (рис. 5).
Рис. 5.
Вариант установки 200 - тело корпуса элемента опирается на плату (рис.6).
Рис. 6.
Вариант 211 - установка с зазором над платой (рис. 7).
Рис. 7
Вариант 330 - для многовыводных элементов (рис. 8).
Рис. 8
Таблица 3. Варианты установки
элементов печатной платы
|
Наименование элемента
|
Вариант установки
|
|
Конденсаторы С1-С7
|
211
|
|
Микросхема DA1,DD1
|
330
|
|
Индикаторы цифровые HG1,HG2
|
330
|
|
Резисторы R1-R15
|
010
|
|
Дроссель L1
|
211
|
|
Диоды VD1-VD2
|
010
|
|
Разъем XS1
|
200
|
|
Кнопка SA1,SA2
|
211
|
|
Кварцевый резонатор Z1
|
211
|
|
Разъем XS2
|
200
|
Габаритные параметры микроконтроллера показаны на рисунке 9.
Рис.9
Габаритные параметры конденсаторов показаны на рисунке 10.
Рис.10
Габаритные параметры резисторов показаны на рисунке 11.
Рис.11
Габаритные параметры компаратора показаны на рисунке 12.
Рис.12
Габаритные параметры цифровых индикаторов показаны на рисунке 13.
Рис.13
Габаритные параметры кварцевого резонатора показаны на рисунке 14.
Рис.14
Габаритные параметры дросселя показаны на рисунке 15.
Рис.15
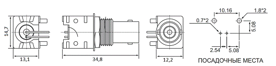
Габаритные параметры разъема XS1 показаны на рисунке 16.
Рис.16
Габаритные параметры кнопочных переключателей показаны на рисунке 17.
Рис.17
Габаритные параметры диодов показаны на рисунке 18.
Рис.18
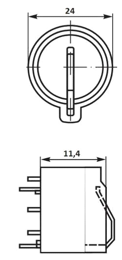
Габаритные параметры батарейного отсека показаны на рисунке 19.
Рис.19
Таблица 4. Анализ элементной базы
|
Название
|
Характеристика корпуса*
|
Характеристика выводов**
|
Необходимость формовки выводов
|
Тип выводов***
|
Возможность автоматизации формовки
|
Возможность автоматизации захвата
|
Приспособление автоматического захвата****
|
Характеристика монтажа*****
|
Необходимость крепления
|
Характеристика монтажа******
|
Дополнительные элементы крепления и материалы
|
|
Резисторы C2-23
|
ГЦ
|
Р
|
+
|
Г
|
+
|
+
|
О
|
А
|
-
|
ПМ
|
-
|
|
Резисторы P1-4
|
ГЦ
|
Р
|
+
|
Г
|
+
|
+
|
О
|
А
|
-
|
ПМ
|
-
|
|
Диод КД510А
|
ГЦ
|
Р
|
+
|
Г
|
+
|
+
|
О
|
А
|
-
|
ПМ
|
-
|
|
Диод КД522Б
|
ГЦ
|
Р
|
+
|
Г
|
+
|
+
|
О
|
А
|
-
|
ПМ
|
-
|
|
Микросхема PIC16F873
|
ГП
|
А
|
-
|
Ж
|
+
|
+
|
Ч
|
А
|
-
|
ПМ
|
-
|
|
Микросхема AD8611ARZ
|
ГП
|
А
|
-
|
Ж
|
+
|
+
|
Ч
|
А
|
-
|
ПМ
|
-
|
|
Конденсаторы К10-35
|
ГЦ
|
Р
|
+
|
Г
|
+
|
+
|
Ж
|
А
|
+
|
ПМ
|
Прокладка
|
|
Индикаторы цифровые RL-F030GDAW
|
НП
|
А
|
-
|
Ж
|
+
|
+
|
Ч
|
А
|
-
|
ПМ
|
-
|
|
Разъем B-P225
|
НП
|
-
|
-
|
-
|
+
|
+
|
Ч
|
А
|
-
|
ПМ
|
-
|
|
Переключатели кнопочные ПКн-159
|
НП
|
А
|
-
|
Ж
|
+
|
+
|
Ч
|
А
|
-
|
ПМ
|
Прокладка
|
|
Дроссель Deno-23-0001
|
НЦ
|
Р
|
+
|
Г
|
+
|
+
|
О
|
А
|
+
|
ПМ
|
Термоклей АлСил - 5
|
|
Кварцевый резонатор HC-49U
|
ГП
|
А
|
+
|
Г
|
+
|
+
|
О
|
А
|
+
|
ПМ
|
Прокладка
|
НЦ
|
А
|
-
|
Ж
|
+
|
+
|
Ч
|
А
|
-
|
ПМ
|
-
|
Примечание к таблице 4.
Сокращенным обозначениям соответствуют: *Н - неизолированный, *И -
изолированный, *Г - герметичный, *П - прямоугольный, *Ц - цилиндрический тип
корпуса; **О/Р - аксиальные/радиальные выводы; ***Ж/Г -жесткие/гибки выводы;
****О/Ч/Ж - обычный/частичный/жесткий захват; *****А/Р - автоматическая/ручная
установка; ******ПМ/ОМ - печатный/объемный монтаж.
В результате анализа элементной базы частотомера можно сделать вывод о
возможности частичной автоматизации процесса изготовления прибора в условиях
выбранного типа производства.
Т.к. устройство используется в отапливаемом помещении с нормальными
климатическими условиями и отсутствием механических воздействий то необходимых
дополнительных мер защиты от влаги и других климатических факторов не
предусматривается. Достаточно использовать общие меры защиты.
Для подключения питания в конструкции должно быть предусмотрены: разъемы
на два контакта для подключения батарейки, с надежным механическим креплением.
.4 Расчет рабочей зоны платы
На рисунках 9-19 приведены массогабаритные параметры элементов схемы,
которые будут установлены на печатной плате, определяемые в соответствии с
перечнем элементов и по справочным данным. Выбираем варианты установки каждого
элемента на плату и заносим в таблицу 5 их массу, габаритные размеры и
установочные площади.
Таблица 5. Массогабаритные показатели.
|
Наименование элемента
|
Поз. Обознач.
|
Масса, г.
|
Габаритные размеры, мм
|
Установочная площадь элемента мм2
|
Установочная площадь группы мм2
|
|
|
|
a
|
b
|
|
|
|
Диоды
|
VD1-VD2
|
1
|
3,8
|
1,9
|
1.2878
|
712,45
|
|
Конденсаторы
|
С1-C7
|
1
|
5
|
5
|
25
|
|
|
Резисторы
|
R1-R15
|
1
|
6
|
2,2
|
13,2
|
|
|
Переключатели кнопочные
|
SВ1-SA2
|
2
|
6,2
|
6,2
|
38,44
|
|
|
Дроссель
|
L1
|
1
|
10
|
5
|
50
|
177
|
|
Кварцевый резонатор
|
ZQ1
|
1
|
10,3
|
3,7
|
39,6
|
|
|
Микросхема
|
DA1
|
5
|
15,9
|
7,1
|
77,4
|
|
|
Индикаторы
|
HG1-HG2
|
6
|
50,3
|
19
|
915,7
|
4084,46
|
|
Отсек
батарейный
|
XS2
|
3
|
24
|
24
|
576
|
|
|
Микросхема
|
DD1
|
7
|
35
|
13,3
|
465,5
|
|
|
Разъем
|
XS1
|
10
|
34,8
|
14,7
|
511,56
|
|
Расчёт площади рабочей зоны для высокой (Sраб.min) и низкой (Sраб.max) плотности компоновки производится
по формулам
Sраб.min=2,5Sмг+1,8Sсг+1,2Sкг, (1)
Sраб.max=4,0Sмг+3,0Sсг+1,5Sкг, (2)
где Sмг - суммарная установочная площадь для
малогабаритных, мм2
S1 раб … - площадь рабочей
зоны для ²часовой² печатной платы, мм2
S2 раб … - площадь рабочей
зоны для ²индикаторной² печатной платы, мм2
Sсг - суммарная установочная площадь для
среднегабаритных, мм2
Sкг - суммарная установочная площадь для
крупногабаритных элементов, мм2.
S1 раб.min = 2,5*712,45+ 1,8*177+1,2*4084,46=7046,5 мм2,1раб.max = 4,0*712,45+
3,0*177+1,5*4084,46=9806,6 мм2,раб=110*80=8800 мм2
В результате проведения расчета рабочей зоны печатной платы было принято
решение взять близкое к максимальной площади значение во избежание
электромеханических недостатков платы.
.5 Внутренняя и внешняя компоновка, и трассировка с учетом внешних
воздействий
Компоновка является наиболее сложной и ответственной задачей при
конструировании радиоэлектронной аппаратуры. Компоновка - это размещение в
пространстве или на плоскости различных элементов изделия, имеющих
электрические соединения между собой в соответствии с электрической
принципиальной схемой Э3,и обеспечение минимум паразитных взаимодействий, при
сохранении расчетных параметров аппаратуры. Компоновка, учитывающая особенности
функционирования и эксплуатации изделия, электрические взаимодействия и
взаимосвязи различных элементов изделия, тепловые режимы внутри изделия,
геометрические размеры и форму отдельных элементов, называется внутренней.
Компоновка, учитывающая факторы, связанные с требованиями инженерной психологии
и технической эстетики, а также физиологические и анатомические параметры
человека-оператора, называется внешней.
При разработке частотомера задача внутренней компоновки разместить
элементы схемы на печатной плате внутри корпуса. Задача внешней компоновки -
эстетическое оформление внешнего вида устройства и размещение элементов,
органов управления, а также элементов внешнего подключения на корпусе
устройства.
Элементы схемы устройства размещаются на плате в рабочей зоне. Кроме
того, необходимо предусмотреть зоны расположения электрических соединителей и
зоны расположения мест механического крепления платы в корпусе.
Трассировка соединений является, как правило, заключительным этапом
конструкторского проектирования РЭА и состоит в определении линий, соединяющих
эквипотенциальные контакты элементов, и компонентов, составляющих проектируемое
устройство.
Задача трассировки - одна из наиболее трудоемких в общей проблеме автоматизации
проектирования РЭА. Это связанно с несколькими факторами, в частности с
многообразием способов конструктивно-технологической реализации соединений, для
каждого из которых при алгоритмическом решении задачи применяются специфические
критерии оптимизации и ограничения.
Одновременная оптимизация всех соединений при трассировке за счет
перебора всех вариантов в настоящее время невозможна. Поэтому разрабатывается в
основном локально оптимальные метода трассировки, когда трасса оптимальна лишь
на данном шаге при наличии ранее проведенных соединений.
Основная задача трассировки формулируется следующим образом: по заданной
схеме соединений проложить необходимые проводники на плоскости (на плате в
данном случае), чтобы реализовать заданные технические соединения с учетом
заранее заданных ограничений. Основными являются ограничения на ширину
проводников и минимальное расстояние между ними.
Рис.20. Внутренняя компоновка устройства.
Рис.21 Трассировка верхнего слоя печатной платы частотомера
Рис.22 Трассировка нижнего слоя печатной платы частотомера
Рис.23 Внешняя компоновка (крышка): 1 - цифровой индикатор; 2- кнопки SA1, SA2.Компоновка узлов частотомера в корпусе показана на рисунке
24
Рис.24 Внешняя компоновка (корпус): 1 - крышка; 2 - площадки для
установки печатной платы; 3 - основание частотомера; 4 - функциональная ячейка
2.6 Выбор и обоснование конструкторских решений
Печатные платы должны помещаться в соответствующий корпус и соединяться с
источником питания, панелью управления, с разъемом или другими электрическими
схемами. Необходимо обеспечивать удобную установку плат и их доступность для
проверки и ремонта.
В данном случае по углам печатной платы просверливаются отверстия, и
плата крепится винтами (с упорными втулками) на плоской поверхности
компонентной стороной вверх.
Существуют варианты с пластиковыми направляющими для плат или
направляющие фрезеруют в металлических стенках. Имеются также различные ручки,
монтируемые непосредственно на печатных платах, облегчающие их замену.
Можно использовать сменные модули, включающие в себя блок - каркас
целиком, в которых предусмотрено место для установки источников питания,
панелей управления и т. д.
Существует конструкторское решение, где электронная аппаратура
размещается в настольных корпусах комплектуемых резиновыми опорами и имеющих
откидную лицевую панель на петлях и в корпусах или панелях, вставляющихся в
стандартную «релейную стойку». Блоки либо привинчиваются непосредственно к
боковым стенкам стойки, идущим вертикально от пола, либо монтируются на
шарикоподшипниках, скользящих по полозьям стойки для облегчения доступа. Модули
приборов конструируются так, чтобы они могли вставляться в более крупные
монтажные единицы - «субблок», «обойму» или «несущую раму» (в последнем случае
подключение к источнику питания обычно осуществляется сзади через стандартный
разъём). Возможны и другие виды корпусов приборов, например такие, как
передвижные (в том числе по вертикали) подставки - лафеты.
Как при настольном оформлении, так и при использовании напольных стоек
имеется возможность разнообразить формы корпусов. При этом можно подобрать
наиболее удобные размеры фланцев и полозьев, монтажных стоек. Путём небольших
изменений в механической конструкции прибора можно переделать корпус из
монтируемого на стойках в настольный вариант или наоборот. Но при этом для
некоторых корпусов при переделке требуются удалять внешний кожух, для других
можно оставить его без изменений.
Для наглядности работы устройства, обычно на переднюю панель корпуса
выводятся измерительные и показывающие приборы и т. п., а также ручки
управления и часто используемые разъёмы.
Приборы, к которым не требуется частый доступ, обычно выносят на заднюю
панель, как и большие разъёмы, соединительные провода, предохранители и т. п.
Наиболее важно при размещении печатных плат в корпусе, помнить о
необходимости обеспечения хорошего доступа к печатной плате.
Нужно сделать так, чтобы при вставке компонентов в прибор не требовалась
прикладывать больших усилий, это значит, чтобы модульные блоки вынимались без
применения паяльника, для настройки и ремонта прибора, например, если плата
смонтирована, горизонтально, то можно обеспечить доступ, сделав переднюю панель
съёмной или откидной.
Конструируя изделие необходимо предусматривать его охлаждение.
Для приборов, работающих при умеренно низких мощностях, часто бывает
достаточно простого охлаждения конвекцией. В этих случаях нужно просверлить в
основании верхней крышки отверстия, учитывая расположение основных сильно
нагревающихся деталей (мощных резисторов и транзисторов).
Чтобы печатную плату и другие составляющие электрических цепей поместить
в корпус, лучше, чтобы корпус приближался к форме прямоугольного
параллелепипеда для его хорошей устойчивости. Корпуса производятся из алюминия,
сплавов, пластмасс и т. п. Корпуса могут быть выполнены в нескольких вариантах.
2.7 Разработка конструктивной схемы сборки (КСС) изделия
На основании результатов анализа стандартных изделий и элементной базы
рассматриваемого частотомера составляем конструкторскую схему сборки прибора с
учетом структуризации его на такие иерархические уровни, как: сборочные единицы
первого - третьего уровней сложности (СЕ1 - СЕ3), оригинальные детали (ОД),
электрорадиоэлементы (ЭРЭ), стандартные детали (СТД), конструкционные и
технологические материалы (КМ и ТМ). КСС изделия приведена на рис. 25.
На основании составления КСС прибора можно сделать вывод о возможности
достаточно высокой дифференциации операций изготовления, сборки и монтажа
рассматриваемого изделия внутри предприятия по цехам и отдельным рабочим
местам. К тому установленная возможность автоматизации, а также простота
изготовления и малое количество оригинальных изделий прибора обуславливается
среднесерийный типа производства с преимущественно конвейерной сборкой.
Составленная КСС дает предварительную информацию о процессе сборки изделия,
необходимую для дальнейшего составления технологической схемы сборки (ТСС) и
маршрутного технологического процесса (ТП) производства рассматриваемого
частотомера.
Рис.25 Конструктивная схема сборки печатного узла (КСС)
3.
Технологическая часть
.1 Разработка технологической схему сборки изделия
Технологический анализ методов соединения проводим на основании
частичного пакета конструкторской документации к рассматриваемому частотомеру
(а в частности сборочного чертежа ТехЭРС.ДП.РА09.13 СБ) с целью дальнейшего
воспроизведения процесса сборки и монтажа изделия в виде ТСС и маршрутного ТП.
Результаты анализа представляем в виде таблицы 6.
Таблица 6. Технологический анализ методов соединения
|
Конструктивные составляющие
|
Метод соединения*
|
Характеристика соединения**
|
Дополнительные конструктивные элементы и материал
|
Возможность автоматизации и механизации
|
Необходимость специальной оснастки
|
Вид расходуемой энергии***
|
|
Плата
|
ЭРЭ
|
П
|
Н
|
-
|
+
|
-
|
Т
|
|
Корпус
|
Плата
|
К
|
Р
|
Резьбовой крепеж
|
-
|
-
|
М
|
|
Монтаж жгута, проводников
|
П
|
У
|
ПОС-61
|
-
|
Автомат пайки волной
|
Т
|
Примечание к таблице 6. Сокращенным обозначениям соответствуют: *Р/
О/С/П/К - резьбовое/оплавление/клеевое/пайка/конструкционное; **Р/Н/У -
разъемное/неразъемное/условно-разъемное соединение; ***М/Т -
механическая/тепловая энергия.
В результате технологического анализа соединений можно сделать вывод о
возможности частичной механизации процесса изготовления рассматриваемого
изделия, обусловленной использованием типовых для среднесерийного производства
методов соединений (резьбовое, клеевое и др.), при сборке конструктивных
составляющих, что в свою очередь дает возможность использования конвейерной
сборки при производстве прибора.
.
Рис.26 Технологической схемы сборки
.2 Составление маршрутного технологического процесса
Для сокращения времени разработки технологического процесса и повышения
эффективности производства будет рациональным использовать стандартные операции
из ТТП отрасли и предприятия. На рисунке 26 изображена структура производимых
операций согласно технологическому процессу на сборку печатной платы индикации
автоматического многофункционального зарядного устройства.
Первой операцией является подготовительная, на этом этапе происходит
извлечение электро- радиоэлементов (ЭРЭ) и микросхем из упаковки, внешний
осмотр, исправление мелких дефектов элементов.
Защита маркировочных знаков предполагает проверку маркировочных знаков на
стойкость путём погружения в ванну с растворителем. Защита заключается в
покрытии одним слоем лака маркировки элементов, нестойких к растворителю.
На основании составленной ТСС частотомера можно сделать вывод о
возможности производства изделия с использованием приемлемых для выбранного
производства методов сборки и монтажа, возможности средней дифференциации
операций, а также получения достаточно необходимой ритмичности производства.
Составленная ТСС дает возможность оценки и выбора необходимых операций сборки и
монтажа изделия, требуемых для составления маршрутного ТП производства
рассматриваемого устройства.
.3 Разработка технологии маршрутной сборки
.3.1 Выбор и обоснование основных технологий
Группирование изделий по конструктивным и технологическим признакам в
соответствии с ГОСТ 14.301-73 является обязательным этапом, предшествующим
разработке технологических процессов. ГОСТ 14.301-73 предусматривает два вида
технологических процессов: единичный и типовой.
Единичный технологический процесс - строится для изделий одного
наименования, типа, размера и исполнения. Он учитывает все конструктивные
особенности данного изделия и поэтому позволяет создать такие условия
изготовления, контроля, перемещения, которые более всего соответствуют данному
конкретному изделию. Единичный процесс характерен специально изготовляемой
технологической оснасткой под обрабатываемые детали и иногда специальным
оборудованием.
Единичный процесс разрабатывается очень подробно. Чаще всего он
используется в массовом производстве. Единичный процесс оформляется на
специальных формах маршрутных карт.
Типовой технологический процесс - характеризуется единством содержания
большинства технологических операций (одинаковых установок, позиций, переходов)
для группы изделий с общими (одинаковыми или близкими) конструктивными
признаками.
Использование заранее разработанных технологических процессов,
обеспечиваемых не только типовыми документами, но и типовым оборудованием,
приспособлениями, режущими, измерительными и вспомогательными инструментами,
позволяет значительно повысить производительность труда, ускорить процесс
освоения новых изделий и уменьшить их себестоимость. Единая система
технологической подготовки производства (ЕСТПП) предусматривает технические и
организационные мероприятия для быстрейшего внедрения прогрессивной организации
производства путем широкого использования типовых и даже стандартизованных
технологических процессов.
Типизация технологических процессов согласно ГОСТ 14.301-73 устраняет
многообразие технологических процессов сведением их к ограниченному числу
типов. При планировании и описании маршрутного техпроцесса изготовления
рассматриваемого частотомера в качестве основы предполагается использование
типовых ТП сборки и монтажа. Предполагается использование типовых технологий
применительно следующих операций: групповая пайка волной, формовка выводов ЭРЭ,
автоматизированная установки части ЭРЭ.
Типизация при составлении маршрутного техпроцесса обусловлена выбором и
обоснованием изготовления изделия в условиях среднесерийного производства, а
также необходимостью повышения качества (например, при пайке печатной платы с
металлизацией отверстий) и снижению трудоемкости (автоматизация сборки
печатного узла) производства.
Вследствие перечисленных технологических процессов был выбран типовой,
характерный для данного устройства.
.3.2 Планирование и организация производственного процесса
При организации производственного процесса изготовления рассматриваемого
частотомера необходимо учитывать следующие основные правила:
выполнение в первую очередь операций, связанных механическим воздействием
на начальных этапах производства;
независимость операций (каждая последующая операция не должна мешать
выполнению начальной, а также разрушать ее результат);
обеспечение кратчайшего пути прохождения изделия по всем фазам и
операциям и т.д.
Из существующих видов организации производственного процесса наиболее
приемлемой для рассматриваемого изделия при среднесерийном производстве
является параллельная сборка - одновременное выполнение частей или всего
технического процесса, что приводит к сокращению производственного процесса.
Предполагается использование конвейера, как транспортера для передвижения
изделия внутри участков и цеха. Принимаемый же тип продвижения изделия -
пульсирующий конвейер (рабочий на месте за определенное время проделывает заданный
объем работ с изделием, а потом предает изделие на следующее рабочее место, где
другой рабочий в это время должен закончить свой объем работ касательно ранее
полученного изделия). Так как предполагается широкая дифференциация операций
техпроцесса для рассматриваемого изделия, следовательно, наиболее приемлемым с
точки зрения экономической стороны организации работ, будет использование
одного рабочего места на выполнение одной операции.
3.3.3 Разработка маршрутного ТП
На основании рассмотрения и выбора основных технологий, организации и
планирования производства, а также КСС и ТСС, составляем маршрутный
технологический процесс изготовления рассматриваемого частотомера. Составление
производим, согласно норм, используемых при составлении технологических процессов
производства РЭА.
Составленный техпроцесс полностью показывает порядок сборки изделия, с
учетом разбиения на отдельные участки и цеха. Также он отображает направление и
порядок движения компонентов сборки от начальной операции до заключительной.
Маршрутный техпроцесс позволяет наглядно представить и оценить движение по
сборочному участку ЭРЭ, деталей, сборочных единиц и материалов.
.4 Выбор технологического оборудования
Выбор оборудования, оснастки и инструмента, используемого при
производстве рассматриваемого частотомера, будем осуществлять на основании
следующих требований, как высокая продуктивность, заданная точность, а также
стабильность и оптимальная стоимость выполнения операций.
Все это в свою очередь должно быть отражено в правильном обосновании
выбора типов оборудования в соответствии с эксплуатационно-стоимостными
характеристиками, а также условием достаточно высокой стандартизации. В
соответствии с этим производим выбор таких основных видов оборудования,
оснастки и инструмента, представленных в таблице 6.
) Оборудование - Пневматическая машина для обрезки и формовки
радиальных компонентов из россыпи (TP/TS1), автомат для пайки волной
(TOLO CT-3000N), Автомат лужения ЭРЭ (IGP-480), паяльник U=36 В, P=90 Вт
ГТО.8.38-1012;
) Приспособления и оснастка - приспособление для формовки выводов
ГГ-1944-4003, приспособление для зачистки и подготовки проводов SQL 4902,тара
для флюса, тара для припоя, тара для ЭРЭ, накопители, каретка;
) Инструмент - электромеханическая отвертка, острогубцы ОТ125 ОСТ 4ГО.060.013,
двусторонний гаечный ключ плоский с размером зева 4х5, угловой пинцет-захват
ПЗУ 120 ОСТ 4ГО.060017, отвертка ПМ2*50 ТУ 206М.19-83, Кисточка беличья №2.
Все выбранное оборудование, оснастка и инструмент являются типовыми и
широко используются при производстве РЭА. Приведем некоторые
эксплуатационно-технические характеристики оборудования в виде таблицы:
Таблица 7. Характеристики технологического оборудования
|
Тип оборудования
|
Параметр
|
Значение
|
|
|
Пневматическая машина для обрезки и формовки радиальных
компонентов из россыпи TP/TS1
|
Производительность, шт./час
|
2000
|
|
|
Вид установки
|
Пневматический
|
|
|
Максимальная длина компонента, мм
|
140
|
|
|
Габариты, мм
|
230 x390 x 140
|
|
|
Автомат для пайки волной TOLO CT-3000N
|
Производительность, м/мин
|
1м/мин
|
|
Габариты платы, мм
|
500х500
|
|
Система подачи
|
Транспортер
|
|
Габариты, мм
|
4530×1400×170
|
|
Автомат лужения ЭРЭ IGP-305
|
Производительность, м/мин
|
0 - 10
|
|
Габариты платы, мм
|
305х305
|
|
Тип ЭРЭ
|
Выводные
|
|
Потребляемая мощность, В
|
220-240В, 50Гц, 9А
|
|
Габариты, мм
|
1020х330х490
|
|
Полуавтомат для установки ЭРЭ CHAD IQs
|
Производительность, комп./час
|
2200
|
|
Габариты платы, мм
|
410х350
|
|
Тип ЭРЭ
|
Аксиальные, радиальные
|
|
Потребляемая мощность, кВт
|
3х380 В, 50 Гц, 3 кВт
|
|
Габариты, мм
|
1475х1995х1905
|
|
|
|
|
|
Таким образом, можно сделать вывод о том, что все выбранное оборудование,
инструмент и оснастка является более предпочтительным, перед другими типами
оборудования, т.к. соответствует всем предъявленным выше требованиям, и дает
возможность его использования применительно разработанного маршрутного ТП
изготовления изделия. Максимальная длина компонента, 50,3 мм
3.4 Проектирование операций технологического процесса
Проектирование операции для рассматриваемого частотомера производим на
основании составления маршрутного техпроцесса производства. Проектирование
операций включает в себя:
составление чертежей операционных эскизов для монтажно-сборочных
операций;
описание содержания заданных операций в виде перечня переходов в
определенной последовательности;
составление комплектовочных карт для заданных операций;
выбор параметров режимов работы технологического оборудования;
выбор приспособлений, технологического оснащения и инструментов;
технологическое нормирование;
задание на разработку специальной оснастки (при необходимости).
Согласно ГОСТ 3.1118-82 описания операций заносятся в операционную карту.
Таким образом, в ходе проектирования операций технологического процесса
были разработан частичный комплект технологической документации: операционные
карты для всех операций ТП с попереходной расшифровкой заданных операций,
составлены операционные эскизы и комплектовочные карты для заданных операций.
Вся технологическая документация была оформлена на бланках в соответствии с
ГОСТ 3.1105-84, и будет подшита к пояснительной записке к дипломному проекту.
4. Расчетная часть
.1 Электрический расчет нагрузочных резисторов
Чтобы исключить влияние одного выхода микросхемы DD1 на другой, в результате изменения режима работы и
электромагнитных наводок между печатными проводниками, соединяем выходы DD1 с входами HG1 и HG2,
нагружаем выходы B0-B7 возможным током для данной
микросхемы, подключая R8-R15 по общей шине к соответствующим
выходам.
(3)
Выбираем
стандартное значение сопротивления резистора, равное 130 Ом.
Рассчитаем
мощность:
(4)
Рис. 27 Схема для расчета нагрузочных резисторов
Выбираем из ряда мощностей 0.125Вт
Выбираем резистор марки С2-23-0.125-130 Ом +|-1%
.2 Конструктивно-технологический расчёт печатного
монтажа
Выбор метода изготовления и класса точности печатной
платы частотомера
Выбор осуществляется по рекомендациям ОСТ 4.010.022-85
исходя из технологических возможностей производства и требований, предъявляемых
и разрабатываемому изделию.
Печатные платы делятся: на односторонние (ОПП),
изготавливаемые химическим методом без металлизации монтажных отверстий,
двусторонние (ДПП), изготавливаемые комбинированным позитивным методом без
металлизации или с металлизацией монтажных и переходных отверстий, и
многослойные (МПП). ОПП характеризуются: возможностью обеспечить повышенную
точность выполнения проводящего рисунка; отсутствием металлизированных
отверстий; установкой навесных изделий на поверхность платы со стороны,
противоположной стороне пайки, без дополнительного изоляционного покрытия; низкой
стоимостью. ДПП с металлизированными монтажными и переходными отверстиями
характеризуются: возможностью обеспечить повышенную точность выполнения
проводящего рисунка; широкими коммутационными возможностями; повышенной
прочностью сцепления выводов навесных изделий с проводящим рисунком платы;
относительно высокой стоимостью.
По точности выполнения элементов проводящего рисунка
печатные платы делятся на четыре класса. Платы первого и второго классов
наиболее просты в исполнении, надежны в эксплуатации и имеют минимальную
стоимость. Платы третьего и четвертого классов требуют использования
высококачественных материалов, инструмента и оборудования, а в отдельных
случаях и особых условий при изготовлении; имеют ограничения на максимальные
габаритные размеры.
Для изготовления платы частотомера на микроконтроллере используется
комбинированный позитивный метод с металлизацией отверстий, выбрана ДПП и
третий класс точности выполнения проводящего рисунка. Выбор оправдан, так как
невозможно использование ОПП в условиях плотного монтажа, а первый и второй
классы точности не позволяют провести рациональной трассировки печатных
проводников. Выбор МПП и четвёртого класса точности экономически не выгоден,
так как существенно увеличивается стоимость и сложность изготовления изделия,
при сохранении прежних технических характеристик и параметров.
Ограничения для данного метода изготовления двухсторонней печатной платы
и третьего класса точности приведены в таблице 8.
Определение минимальной ширины печатных проводников
платы частотомера на микроконтроллере.
Для производства платы применяется стеклотекстолит
фольгированный, двусторонний толщиной 1.5мм, с толщиной фольги 18мкм.
Таблица 8
|
Параметр
|
Значение
|
|
Минимальное значение номинальной ширины проводника ,мм0,25
|
|
|
Номинальное расстояние между проводниками , мм0,25
|
|
|
Отношение диаметра отверстия к толщине платы  0,33
|
|
Допуск
на отверстие с металлизацией
, мм, при
диаметре отверстия
+00,5
Допуск
на отверстие с металлизацией
, мм, при
диаметре отверстия
+0,10
|
-0,15
|
|
|
Допуск на расположение отверстий , мм0,08
|
|
|
Допуск на расположение контактных площадок , мм0,2
|
|
|
Допуск на расположение проводников на плате , мм0,05
|
|
|
Расстояние от края просверленного отверстия до края
контактной площадки , мм0,035
|
|
Определяем
минимальную ширину
, мм, печатного проводника по постоянному току для
цепей питания и тин заземления по формуле
, (5)
где
- максимальный постоянный ток в проводниках, А
(задаётся в ТЗ, либо определяется из конструктивного анализа работы
принципиальной схемы изделия);
-
допустимая плотность тока,
(выбирается
в зависимости от метода изготовления печатной платы);
-
толщина печатного проводника (толщина фольги печатной платы), мм.
,
Определяем
минимальную ширину
, мм, печатного проводника, исходя из допустимого
падения напряжения на нем, по формуле
, (6)
где
- удельное сопротивление,
;
- длина
печатного проводника, м;
-
допустимое падение напряжения, В, определяемое из анализа работы электрической
схемы (не должно превышать 5% от питающего напряжения и быть не более запаса
помехоустойчивости).
Минимальная
ширина печатных проводников
, мм для
ДПП, изготовленных комбинированным позитивным методом, определяется по формуле
, (7)
где
- минимальное значение номинальной ширины проводника,
мм;
Увеличение
на 0,03 мм - для фотохимического способа получения рисунка, на 0,08 мм - для
сеточно-графического.
Подставляем
значения в формулу (7) и получаем значение
, мм.
.
Максимальная
ширина печатного проводника
, мм,
определяется по формуле
. (8)
Подставив
данные в формулу (8) получаем значение
, мм
.
Выбираем
ширину печатных проводников
, мм в
сигнальных цепях из условия:
,
, в цепях питания и шинах заземления из условия:
,
,
.
Проверяем
проводники с выбранной шириной
на
допустимый ток при выбранной толщине фольги
и методе
изготовления платы. Ширина проводника выбрана верно, если выполняется условие:
(задаётся при расчете)
(берётся
из справочника.
При
выбранной толщине фольги, ширине проводника и методе изготовления
мм,
А,
максимальный ток в цепях
А;
мм,
А, максимальный ток в цепях
А, следовательно, условие выполняется.
Определение
диаметров монтажных отверстий платы частотомера
Определяем
номинальное значение диаметров d, мм монтажных отверстий по формуле
, (9)
где
- максимальный диаметр вывода элемента,
устанавливаемого на плату, мм;
- нижнее
предельное отклонение от номинального диаметра монтажного отверстия, мм;
-
разница между минимальным диаметром отверстия и максимальным диаметром вывода
элемента, мм (выбирают по рекомендациям ОСТ 4.070.010-78 «Платы печатные под
автоматическую установку элементов. Конструкция и основные размеры» в пределах
0,1...0,4 мм).
,.
Рассчитанное
значение d округляем до ближайшего большего значения из ряда:
0,7; 0.8; 0,9; 1,0; 1.1; 1,2; 1.3; 1.4; 1,5... (значения ниже 0,7 выбирать не
рекомендуется, так как при этом потребуется использовать более современные
средства производства, как следствие, увеличение стоимости изготовления
изделия).
Выбираем
значения
мм и
мм.
Проверяем наименьшее значение диаметра монтажного
отверстия на соответствие конструктивному ограничению
, (10)
где
- минимальный диаметр переходного отверстия, мм,
Н
- толщина печатной платы, мм;
-
конструктивное ограничение, связанное с рассеивающей способностью электролитов,
используемых при гальванической металлизации монтажных и переходных отверстий.
,
.
Проведённые
расчёты подтвердили соответствие наименьшего значения диаметра монтажного
отверстия конструктивному ограничению.
Определение
диаметров контактных площадок платы частотомера
Контактная
площадка отверстия в печатной плате обеспечивает пайку выводов навесных
элементов и надежный электрический контакт между цепями, расположенными на
разных сторонах платы. Из-за особенностей процесса травления фольги боковое
подтравливание будет уменьшать действительные размеры печатного рисунка и
частично разрушать агдезионный слой между диэлектриком и фольгой, что может
привести к отслаиванию тонких элементов печатного рисунка. Поэтому диаметр
контактной площадки должен превышать минимальный диаметр
, мм, который зависит от метода изготовления печатной
платы.
Минимальный
диаметр контактной площадки для ДПП, изготовленных комбинированным позитивным
методом, определяется по формуле
,(11)
где
- минимальный эффективный диаметр контактной площадки,
мм.
Минимальный
эффективный диаметр
, мм, контактной площадки, определяется по формуле
где
- расстояние от края просверленного отверстия до края
контактной площадки,
- допуски
на расположение отверстий и контактных площадок,
-
максимальный диаметр просверленного отверстия, мм, определяется по формуле
, (13)
где
- допуск на отверстие (верхнее отклонение).
.
,
.
,
.Максимальный
диаметр контактной площадки
, мм,
определяется по формуле
. (14)
В
соответствии с приведёнными расчётами выбираем значения диаметров контактных
площадок
из стандартного ряда:
мм.
Определение минимальных расстояний между элементами
проводящего рисунка
Минимальное
расстояние между проводником и контактной площадкой
, мм определяется по формуле
, (15)
где
- допуск на расположение проводников, мм;
- расстояние
между центрами элементов рисунка на чертеже, мм.
.
Минимальное
расстояние между двумя контактными площадками
, мм,
определяется по формуле
. (16)
;
Минимальное
расстояние между двумя проводниками определяется по формуле
. (17)
.
Минимальные
расстояния между центрами двух контактных площадок при прокладке между ними N
печатных проводников
, мм, определяется по формуле
. (18)
.
Так
как компоновка и трассировка была выполнена по координатной сетке,
следовательно, значение
необходимо выбирать кратным 1,25 мм. Исходя из
приведённых выше ограничений, при прокладке одного проводника, между двумя
контактными площадками (без занижения последних), следует принять значение
= 3,75 мм.
Минимальные
расстояния центра отверстия от края платы для прокладки N печатных проводников
между контактной площадкой отверстия и краем платы
, мм, определяется по формуле
, (19)
где
- минимальное расстояние от края платы до печатного проводника
(для печатной платы толщиной менее 1мм расстояние
> 1мм, для печатной платы с толщиной более 1мм
расстояние
должно
быть более толщины платы).,
.
Согласно
приведённым выше расчётам и, учитывая координатную сетку (1,25 мм) выбираем
значение
= 3,75 мм.
Минимальные
расстояния между контактной площадкой металлизированного отверстия и контактной
площадкой под планарный вывод элемента, для прокладки N печатных проводников
между ними
и минимальные расстояния для прокладки N печатных
проводников между контактными площадками под планарные выводы
, не определяются по причине отсутствия элементов с
планарными выводами.
4.3 Расчёт надёжности
Надёжность - свойство радиоэлектронной аппаратуры выполнять заданные
функции, сохраняя во времени значения установленных эксплуатационных
показателей в заданных пределах с соответствующим режимом и условиями
использования, технического обслуживания, ремонта, хранения и
транспортирования. Надёжность радиоэлектронной аппаратуры зависит не только от
схемы и технических характеристик элементов, но также от правильности выбора
конструкции, в которую заключается изделие. Поэтому при разработке изделия
очень важно правильно рассчитать надёжность аппаратуры и по полученным
результатам судить о рациональности принятых схемотехнических и конструкторских
решений.
Частотомер
на микроконтроллере предназначен для эксплуатации в закрытых отапливаемых
помещениях с естественной вентиляцией, следовательно, температура окружающего воздуха
, относительная влажность
%. Исходя из этих условий эксплуатации поправочные
коэффициенты
, где
- учитывает
ударные воздействия,
учитывает действие вибраций,
- учитывает совместное влияние
и влажности,
-
учитывает давление окружающей среды.
Интенсивность
отказов для номинальных режимов и нормальных условий эксплуатации элементов
схемы
, 1/час выбираем из справочника и заносим в таблицу 9.
Определяем
коэффициенты нагрузки
для резисторов по формуле (20) и заносим результат в
таблицу 9.
, (20)
где
- мощность, выделяющаяся на резисторе во время работы
схемы, Вт,
-
номинальная мощность рассеивания резистора, Вт.
Определяем
коэффициенты нагрузки
для конденсаторов по формуле (21) и заносим результат
в таблицу 9.
, (21)
где
- напряжение, действующее в схеме, В,
-
номинальное напряжение, на которое рассчитан конденсатор, В.
Коэффициенты
нагрузки
остальных элементов определяем по справочникам и
заносим в таблицу 9. Используя поправочные коэффициенты
, учитывающие влияние условий эксплуатации, производим
пересчёт интенсивностей отказов по формуле (22). Полученные значения
интенсивностей отказов
заносим в таблицу 9.
. (22)
По
справочным материалам определяем поправочные коэффициенты
для каждой группы элементов и вносим полученные значения
в таблицу 9.
Рассчитываем
интенсивности отказов
элементов каждой группы с учетом реальных режимов
работы по формуле (23) и вносим значения в таблицу 9.
. (23)
Определяем
интенсивность отказов
всего устройства по формуле (24) и вносим результат в
таблицу 9.
, (24)
где,
- количество элементов в группе;
-
интенсивность отказов элементов в группе.
Определяем
среднее время наработки до отказа
по
формуле (25) и заносим результат в таблицу 9.
. (25)
Определяем
вероятность безотказной работы
по
формуле (26) и вероятность отказов
по
формуле (27) соответственно. Значения времени
, час
выбираем из ряда
1, 10, 100…
.
Результаты расчётов заносим в таблицу 10 и отображаем графиками на рисунке 28.
, (26)
. (27)
Таблица 9.
|
Порядковый номер группы элементов
|
Наименование элементов
|
Тип элементов
|
Позиционные обозначения элементов входящих в группу
|
Количество элементов в группе
|
Коэффициенты нагрузки
|
Поправочные коэффициенты
|
Интенсивности отказов, , 1/час
|
|
|
|
|
|
|
|
|
Элементов в номинальном режиме
|
Элементов с учётом условий эксплуатации
|
Элементов в рабочем режиме
|
Группы элементов в рабочем режиме
|
|
|
      
|
|
|
|
|
|
|
|
|
|
|
|
|
2
|
Диоды
|
КД510А
|
VD1
|
1
|
0,8
|
0,88
|
0,2
|
0,2
|
0,362
|
0,362
|
|
|
|
КД522Б
|
VD2
|
1
|
0,8
|
0,88
|
0,2
|
0,2
|
0,362
|
0,362
|
|
|
3
|
Дроссель
|
DENO-23-0001
|
L1,
|
1
|
0,8
|
0,6
|
0,7
|
0,7
|
0,8
|
0,8
|
|
|
4
|
Кварцевый резонатор
|
HC-49U
|
ZQ1
|
1
|
0,8
|
0,6
|
0,030
|
0,030
|
0,20
|
0,20
|
|
|
5
|
Кнопки
|
ПКн-159
|
SA1, SA2
|
2
|
0,8
|
1
|
0,030
|
0,030
|
0,20
|
0,40
|
|
|
6
|
Конденсаторы полярные
|
К50-35
|
С1
|
1
|
0,75
|
0,65
|
0,035
|
0,035
|
0,23
|
0,23
|
|
|
7
|
Конденсаторы неполярные
|
К10-35
|
С2-С7
|
6
|
0,24
|
0,07
|
0,15
|
0,15
|
0,11
|
0,66
|
|
8
|
Микросхемы полупроводниковые
|
PIC16F873, AD8611ARZ
|
DA1, DD1
|
2
|
1
|
0,63
|
0,3
|
0,3
|
0,189
|
0,378
|
|
9
|
Отсек батарейный
|
BH-642
|
XS2
|
1
|
1
|
1
|
0,3
|
0,3
|
0,2
|
0,2
|
|
10
|
Резисторы постоянные
|
C2-23
|
R8-R15
|
8
|
0,08
|
0,15
|
0,08
|
0,08
|
0,045
|
0,36
|
|
|
P1-4
|
R1-R7
|
7
|
0,08
|
0,8
|
0,08
|
0,08
|
0,045
|
0,315
|
|
11
|
Разъем
|
B-P225
|
XS1
|
1
|
1
|
1
|
0,3
|
0,3
|
0,02
|
0,02
|
|
12
|
Цифровые индикаторы
|
RL-F030GDAW
|
HG1,HG2
|
2
|
1
|
0,88
|
0,4
|
0,4
|
0,3
|
0,6
|
|
13
|
Соединения пайкой
|
ПОС-61
|
-
|
161
|
1
|
1
|
0,01
|
0,01
|
0,01
|
1,16
|
|
Интенсивность отказов частотомера на микроконтроллере , 1/час6,047
|
|
|
Среднее время наработки до отказа , час165371
|
|
|
|
|
|
|
|
|
|
|
|
|
|
|
|
|
|
|
|
Таблица 10.
|
Время работы t,
час
|
10
|
100
|
1000
|
10000
|
100000
|
165371
|
|
Вероятность безотказной работы 0,9990,9990,9970,9750,7810,367
|
|
|
|
|
|
|
|
Вероятность отказа 0,0010,0010,0030,0250,2190,633
|
|
|
|
|
|
|
Рис.28.
4.4 Технико-экономические расчёты
Очень часто характеристики и электрические параметры аппаратуры напрямую
зависят от качества сборки печатного узла. Для качественного и доходного
производства ПП необходимо грамотно произвести расчёт себестоимости и цены.
Только правильный расчет даст возможность получить максимально возможную
прибыль. Себестоимость здесь оказывается решающим фактором, так как при
неправильном расчёте, можно занизить себестоимость так, что производство ПП
станет убыточным, или напротив, завысить себестоимость, что приведёт к
увеличению цены и, как следствие, неконкурентоспособности товара на рынке.
В ходе расчёта необходимо определить: себестоимость сборки ПП, фонд
времени работы оборудования, потребное количество единиц оборудования, степень
загрузки оборудования, численность рабочих, фонд заработной платы,
себестоимости и цены, оценочные показатели деятельности участка.
Исходные данные: годовая программа выпуска - 12000 шт., тип производства
- серийный, режим работы - 1 смена, затраты на материал - 220 р., коэффициент
выполнения норм выработки (КВН) - 1,1.
Заносим в таблицу 11 операции технологического процесса на сборку
частотомера с учётом разряда работ, времени выполнения операции и применяемого
оборудования.
Таблица 11
|
№ п/п
|
Наименование операций
|
разряд
|
Т, шт.
|
Оборудование
|
|
1
|
Подготовка
|
3
|
4
|
стол
|
|
2
|
Лужение
|
4
|
10
|
стол, автомат лужения
|
|
3
|
Формовка и обрезка выводов
|
4
|
10
|
стол, автомат формовки выводов
|
|
4
|
Сборка
|
4
|
10
|
стол, полуавтомат для установки ЭРЭ
|
|
5
|
Монтаж
|
4
|
10
|
стол, автомат пайки волной, паяльник
|
|
6
|
Склеивание
|
3
|
3
|
стол, кисть
|
|
7
|
Лакирование
|
3
|
5
|
стол, кисть, сушильный шкаф
|
|
8
|
Регулировка
|
5
|
5
|
стол, набор инструмента, измерительный прибор
|
|
9
|
Контроль
|
6
|
3
|
стол
|
|
Итого
|
4
|
60
|
|
Расчёт фонда времени работы оборудования
Рассчитываем баланс работы оборудования в 2014 году и заносим значения в
таблицу 12.
Таблица 12
|
Показатели
|
Значения
|
|
Календарный период, в днях
|
365
|
|
Праздничные и выходные, в днях
|
116
|
|
Количество рабочих дней
|
249
|
|
Режим работы
|
одна смена
|
|
Продолжительность смены, час
|
8 часов
|
|
Номинальный фонд времени работы оборудования, час
|
1992
|
|
Потери рабочего времени на ремонт оборудования, час
|
110
|
|
Эффективный фонд времени работы оборудования, час
|
1882
|
Согласно
исходным данным годовой производственный объем выпуска изделий равен
шт.
Расчёт потребного количества единиц оборудования
Потребное
количество оборудования
, в единицах рассчитывается по формуле
(28)
где
- годовая трудоёмкость в Н/часах по данной операции;
-
выработка на одно рабочее место в часах.
.
Для
остальных операций выполним расчёты по таблице 13.
Таблица 13
|
Наименование оборудования
|
Норма штучного времени
|
Программа выпуска
|
Выработка на 1 раб. место в часах
|
Количество оборудования
|
% загрузки оборудования
|
|
|
Шт.
|
Н/час
|
|
Расчётное
|
Принятое
|
|
|
Стол
|
4
|
12000
|
800
|
2070
|
0,38
|
1
|
38
|
|
Стол, автомат лужения
|
10
|
|
2000
|
|
0,96
|
1
|
|
Стол, автомат формовки выводов
|
10
|
|
2000
|
|
0,96
|
1
|
96
|
|
Стол, полуавтомат для установки ЭРЭ
|
10
|
|
2000
|
|
0,96
|
1
|
96
|
|
Стол, автомат пайки волной, паяльник
|
10
|
|
2000
|
|
0,96
|
1
|
96
|
|
Стол
|
3
|
|
600
|
|
0,29
|
1
|
29
|
|
Стол, кисть, сушильный шкаф
|
5
|
|
1000
|
|
0,48
|
1
|
48
|
|
Стол, набор инструмента, измерительный прибор
|
5
|
|
1000
|
|
0,48
|
1
|
48
|
|
Стол
|
3
|
|
600
|
|
0,29
|
1
|
29
|
|
Итого
|
24
|
|
12000
|
|
5,76
|
9
|
64
|
Выработка
на одно рабочее место
, в часах определяется по формуле
, (29)
часа.
Принятое
количество оборудования определяем, округляя расчетное до целого числа в
большую сторону и заносим результат в таблицу 14.
Общая
стоимость с учетом монтажа определяем, как произведение стоимости единицы оборудования
на количество принятых единиц оборудования на коэффициент 1,15. Результаты
вычислений заносим в таблицу 14.
Таблица 14 - Сводная ведомость стоимости оборудования
|
Наименование оборудования
|
Количество принятого оборудования
|
Стоимость оборудования
|
|
|
Единица оборудования
|
Общая с учётом монтажа
|
|
Стол
|
1
|
6000
|
6900
|
|
Стол, автомат лужения
|
1
|
112000
|
123000
|
|
Стол, автомат формовки выводов
|
1
|
131400
|
141000
|
|
Стол, полуавтомат для установки ЭРЭ
|
1
|
98100
|
101400
|
|
Стол, автомат пайки волной
|
1
|
213100
|
221500
|
|
Стол, кисть
|
1
|
6020
|
6923
|
|
Стол, кисть, сушильный шкаф
|
1
|
21020
|
24173
|
|
Стол, набор инструмента, измерительный прибор
|
1
|
7800
|
8970
|
|
Стол
|
1
|
6000
|
6900
|
|
Итого
|
9
|
-
|
640766
|
Расчёт степени загрузки оборудования
Процент загрузки оборудования определяется по формуле
, (30)
где
- расчётное количество оборудования;
-
принятое количество оборудования.
,
,
,
Для
остальных операций расчёты выполним по таблице 13.
Процент средней загрузки оборудования определяется по формуле
; (31)
где
- расчётное количество оборудования;
-
принятое количество оборудования.
.
Оборудование
участка загружается только на 38%, поэтому на данном участке возможно
размещение изготовления аналогичных изделий, с целью дозагрузки оборудования до
норматива.
Расчёт численности рабочих
Расчёт полезного фонда рабочего времени на одного рабочего производится по
таблице 15.
Таблица 15 - Баланс рабочего времени одного рабочего за 2014г.
|
Показатели
|
Дни
|
Часы
|
%
|
|
Календарный фонд времени
|
365
|
-
|
-
|
|
Праздничные и выходные дни
|
116
|
-
|
-
|
|
Количество рабочих дней (номинальный фонд)
|
249
|
1992
|
100
|
|
Целодневные потери: а) очередной отпуск; б) дополнительный
отпуск; в) невыходы по болезни; г) выполнение гос. обязанностей; д)
ученический отпуск
|
20 - 7 1 -
|
160 - 56 8 -
|
8 - 2,8 0,4 -
|
|
Итого потерь
|
28
|
224
|
11,2
|
|
Внутрисменные потери
|
0,5
|
4
|
0,2
|
|
Всего потерь
|
28,5
|
228
|
11,4
|
|
Полезный фонд времени ( )-176588,6
|
|
|
|
|
Средняя продолжительность рабочего дня
|
-
|
7,1
|
-
|
Полезный
фонд времени
, в часах определяется по формуле
; (34)
где
- номинальный фонд времени работы одного рабочего, в
часах;
%П
- процент потерь рабочего времени.
часов.
Среднюю
продолжительность рабочего дня определяем, как частное от деления полезного
фонда на количество рабочих дней в году.
Расчёт
численности основных производственных рабочих
Численность
основных производственных рабочих
,
определяется по формуле
(33)
где
- программа выпуска, в Н/час;
-
выработка на одного рабочего, в часах.
Программу
выпуска
, Н/час, определяем для рабочего каждой специальности
по формуле
, (34)
Н/час.
Выработка
одного рабочего
, в часах определяется по формуле
; (35)
час.
.
Для
остальных операций расчёт выполним по таблице 16.
Принимаем
численность рабочих, округляя расчетную до целого числа в меньшую сторону.
Рабочий должен быть загружен не менее 100%, если меньше, то совмещаем операции
или организуем многостаночное обслуживание.
В
целях наибольшей загруженности рабочих объединим следующие операции:
подготовку
и лужение,
формовку
и сборку,
склеивание
и лакирование,
регулировку
и контроль.
Таким
образом средняя загруженность основных рабочих составит 100%. Численность
основных рабочих при этом - 5 человек.
Таблица 16 - Расчет численности основных производственных рабочих
|
Профессия
|
Т, шт.
|
Программа выпуска
|
Выработка 1-ого рабочего
|
Численность
|
% загрузки
|
|
|
Шт.
|
Н/час
|
|
Расчётная
|
Принятая
|
|
|
Слесарь-сборщик
|
4
|
12000
|
800
|
1853
|
0,4
|
1
|
140
|
|
Монтажник
|
10
|
|
2000
|
|
1
|
|
|
|
Формовщик
|
10
|
|
2000
|
|
1
|
1
|
100
|
|
Слесарь-сборщик
|
10
|
|
2000
|
|
1
|
1
|
100
|
|
Монтажник
|
10
|
|
2000
|
|
1,0
|
1
|
100
|
|
Слесарь-сборщик
|
3
|
|
600
|
|
0,3
|
1
|
80
|
|
Лакировщик
|
5
|
|
1000
|
|
0,5
|
|
|
|
Регулировщик
|
5
|
|
1000
|
|
0,5
|
1
|
80
|
|
Контролёр
|
3
|
|
600
|
|
0,3
|
|
|
|
Итого
|
24
|
|
12000
|
|
6
|
6
|
100
|
Расчет численности вспомогательных рабочих
Численность вспомогательных рабочих определим из расчёта 20% от принятой
численности производственных рабочих.
Исходя из вышеприведённых требований численность вспомогательных рабочих
составит: 3 человека, полученные данные заносим в таблицу 17
Таблица 17 - Численность вспомогательных рабочих
|
Профессия
|
Количество
|
Разряд
|
|
Слесарь-наладчик
|
1
|
4
|
|
Кладовщик
|
1
|
2
|
|
Уборщик
|
1
|
1
|
|
Итого
|
3
|
-
|
Численность младшего обслуживающего персонала (МОП) определяем из расчёта
1/500 м2.
Расчёт численности инженерно-технических работников (ИТР)
Численность ИТР принимаем исходя из норм управляемости:
начальник участка - 1,
сменный мастер - 1,
технолог - 1.
Итого 4 человека.
Ведомость состава работающих на участке
Ведомость отражает какую долю составляет каждая категория работающих в
общей численности. Заносим наименование и численность каждой группы рабочих в
таблицу 18.
Таблица 18 - Ведомость состава работающих на участке
|
Категория работающих
|
Количество
|
Удельный вес, %
|
|
ИТР
|
3
|
25
|
|
Вспомогательные рабочие
|
3
|
25
|
|
Основные рабочие
|
6
|
50
|
|
Итого
|
12
|
100
|
.5 Расчёт фонда заработной платы
Расчёт фонда оплаты труда основных производственных рабочих.
Фонд заработной платы основных производственных рабочих, складывается из
заработной платы и доплат. Для расчётов используем данные таблицы 16.
Часовая ставка первого разряда вычисляется по формуле
, (36)
где
- ставка за месяц для первого разряда.
р.
Вычисляем
часовую ставку последующих разрядов по формуле
, (37)
где
- тарифный коэффициент соответствующего разряда.
р.;
Аналогично
рассчитываем часовую ставку последующих разрядов по формуле (37).
Таблица 19.
|
Операция
|
Разряд работ
|
Т, шт
|
Тарифная ставка
|
Расценка, в рублях
|
Средняя ставка, в рублях
|
Средний разряд работ
|
|
Подготовка
|
3
|
4
|
36
|
2,4
|
37,68
|
4
|
|
Лужение
|
4
|
10
|
37,68
|
6,28
|
|
|
|
Формовка и обрезка выводов
|
4
|
10
|
37,68
|
6,28
|
|
|
|
Сборка
|
4
|
10
|
37,68
|
6,28
|
|
|
|
Монтаж
|
4
|
10
|
37,68
|
6,28
|
|
|
|
Склеивание
|
3
|
3
|
36
|
1,8
|
|
|
|
Лакирование
|
5
|
36
|
3
|
|
|
|
Регулировка
|
5
|
5
|
41,84
|
3,48
|
|
|
|
Контроль
|
6
|
3
|
46,43
|
2,32
|
|
|
|
Итого
|
|
60
|
|
37,68
|
|
|
Определяем
расценку по каждой операции
, в
рублях по формуле
; (38)
где
- тарифная ставка соответствующего разряда.
р.
Для
остальных операций расчёт выполним по таблице 19.
Определяем
среднюю тарифную ставку
, в рублях по формуле
; (39)
где
- общая расценка по основным операциям.
р.
Определяем
средний разряд работ
по формуле
; (40)
где
- разряд работ по данной операции.
.
Определяем
тарифную заработную плату
, в рублях по формуле
; (41)
где
- трудоёмкость годового выпуска в Н/часах, по всем
операциям технического процесса.
р.
Определяем
основную заработную плату
с премией и поясной надбавкой, в рублях по формуле
; (42)
где
- процент премии (80%);
- процент
поясной надбавки 20% (районный коэффициент).
р.
Определяем
дополнительную заработную плату
, в
рублях по формуле
; (43)
где
- процент доплат к основной заработной плате (10%).
р.
Определяем
общий фонд заработной платы
, в рублях
по формуле
; (44)
р.
Определяем
среднемесячную заработную плату основных производственных рабочих
, в рублях по формуле
; (45)
где
- принятое число основных рабочих.
р.
Данные
расчётов заносим в таблицу 20.
Таблица
20 - Заработная плата основных рабочих, в рублях
|
Средняя тарифная ставка
|
Трудоёмкость годового выпуска
|
Годовой фонд оплаты
|
Среднемесячная заработная плата
|
|
|
 , % , %
|
|
|
|
|
|
|
|
35,4
|
12000
|
451160
|
80
|
812088
|
20
|
162417
|
974505
|
13534,8
|
Расчёт фонда оплаты труда вспомогательных рабочих
Для расчёта используем данные таблицы 21.
Таблица 21 - Тарифы вспомогательных рабочих
|
Наименование показателя
|
Численность вспомогательных рабочих
|
Разряд рабочих
|
Тарифный коэффициент
|
Тарифная ставка, в рублях
|
|
Условное обознач.
|
Р
|
|
|
|
|
Кладовщик
|
1
|
2
|
1,04
|
34,32
|
|
Слесарь-наладчик
|
1
|
4
|
1,142
|
37,68
|
|
Уборщик
|
1
|
1
|
1,0
|
33
|
|
Итого
|
3
|
2,33
|
1,06
|
35
|
Средний тарифный коэффициент определяется аналогично среднему разряду,
только разряд заменяется на тарифный коэффициент.
Определяем
среднюю тарифную ставку за час работ
, в
рублях по формуле
; (46)
где
- часовая ставка первого разряда, в рублях;
- средний
тарифный коэффициент.
р.
Определяем
заработную плату вспомогательных рабочих по тарифу
, в рублях по формуле
, (47)
где
- полезный годовой фонд времени работы
вспомогательного рабочего, в часах;
- общая
численность вспомогательных рабочих.
р.
Расчёт
фонда заработной платы и средний месячный заработок сводится в таблицу 22.
Таблица
22 - Заработная плата вспомогательных рабочих, в рублях
|
Численность рабочих
|
Полезный фонд времени
|
Годовой фонд заработной платы
|
Среднемесячная заработная плата
|
|
|
Пр, % , %
|
|
|
|
|
|
|
3
|
1765
|
174100
|
80
|
333585
|
20
|
66717
|
11119,5
|
Расчет фонда оплаты инженерно - технических работников
Общий фонд заработной платы ИТР определяется исходя из установленных
окладов и планируемой премии. Результаты расчета сводятся в таблицу 23.
Таблица 23
|
Занимаемая должность
|
Численность
|
Оклад за месяц
|
Месячный фонд заработной платы
|
Годовой фонд
|
|
|
|
Премия
|
Поясная надбавка
|
Заработная плата
|
|
|
|
|
%
|
Сумма
|
%
|
Сумма
|
|
|
|
Начальник участка
|
1
|
15000
|
80
|
12000
|
15
|
4050
|
31050
|
372600
|
|
Сменный мастер
|
1
|
10000
|
80
|
8000
|
15
|
2700
|
20700
|
82800
|
|
Технолог
|
1
|
9000
|
80
|
7200
|
15
|
2430
|
18630
|
223560
|
|
Итого
|
3
|
|
|
|
|
|
|
678960
|
Оклад устанавливается исходя из разряда, соответствующего должности.
Премия определяется в % от оклада (80 %). Заработная плата за месяц включает:
оклад, премию, поясную надбавку.
Годовой фонд определяется по каждой должности путем умножения месячной
заработной платы на численность и число месяцев в году.
Средняя заработная плата определяется аналогично, по формуле (47).
Расчет себестоимости и цены
Себестоимость изделия учитывает все статьи затрат на производство
продукции. Оптовая цена рассчитывается путём сложения всех затрат и суммы
прибыли. Полученные данные заносим в таблицу 24.
Расчет оценочных показателей деятельности участка
Рациональное использование основных средств способствует повышению
эффективности производства.
Таблица 24- Калькуляция на изделие и на готовой выпуск продукции, в
рублях
|
Наименование статей затрат
|
Изделие
|
Годовой выпуск
|
|
Основные материалы
|
220
|
2640000
|
|
Основная заработная плата
|
67,7
|
812088
|
|
Дополнительная заработная плата
|
13,5
|
162417
|
|
Отчисления на соц. нужды, 26% от 17,6
|
211142,9
|
|
|
РЭСО, 107% от 72,4
|
868934
|
|
|
Цеховые расходы, 119% от 80,5
|
966384,7
|
|
|
Итого цеховая себестоимость
|
471,7
|
5660966,6
|
|
Общехозяйственные расходы, 137% от 92,7
|
1112560,5
|
|
|
Потери от брака, 1% от 0,67
|
8120,8
|
|
|
Итого производственная себестоимость
|
565,1
|
6781647,9
|
|
Внепроизводственные расходы, 7% от себестоимости пр-ва
|
39,5
|
474715,3
|
|
Итого полная себестоимость
|
604,7
|
7256360,2
|
В результате расчётов была определена себестоимость сборки печатной платы
индикации и она составила 604,7 р. на единицу изделия.
5. Мероприятия по охране труда, технике безопасности и охране окружающей
среды
.1 Анализ опасных и вредных производственных факторов при осуществлении
технологического процесса, наладки оборудования или его эксплуатации
Повышенное напряжение электрической цепи
При случайном прикосновении человека к токоведущим частям электроприборов
и при соприкосновении с металлическими нетоковедущими частями, оказавшимися под
напряжением из-за повреждения изоляции, возникает возможность поражения
человека электрическим током, что приводит к электротравме.
Основными причинами поражения электрическим током на производстве
являются:
неправильное использование электроприборов,
отсутствие заземления или зануления корпусов электроприборов,
применение неправильно подобранных по сечению токоведущих проводов,
несоблюдения технических правил обращения с электроприборами.
Величина тока, проходящего через человека, продолжительность его
воздействия, а также поверхность соприкосновения - основные факторы,
определяющие исход поражения. Чем больше величина тока и чем продолжительнее
его воздействие, тем больше вероятность смертельного исхода. Наиболее опасен
переменный ток частотой 50 Гц. Величина тока зависит от сопротивления тела
человека, индивидуальных особенностей организма человека, сопротивления и
ёмкости фазовых проводов относительно земли, защитных средств и устройств,
предназначенных для обеспечения электробезопасности. При нормальном
(неаварийном) режиме напряжение прикосновения не должно превышать 2,0 В, а ток,
протекающий при этом через тело человека не более 0,3 мА.
Недостаточная освещенность рабочей зоны
Рационально организованное освещение имеет большое значение для создания
благоприятных и безопасных условий труда. При зрительном восприятии предметов
наблюдаются усталость органов зрения. Степень усталости зависит от степени
напряженности зрительных процессов, таких как аккомодация, конвергенция и
адаптация.
Основная задача освещения - создания наилучших условий для видения.
Необходимо обеспечить достаточно равномерное распределение яркости на рабочей
поверхности, а также в окружающем пространстве. Для повышения равномерности
естественного освещения больших цехов применяется комбинированное освещение.
Особое внимание следует обращать на освещение рабочих мест, так как
работы, выполняемые на этих местах, сопряжены со значительным напряжением органов
зрения и внимания рабочих. Правильно спроектированное освещение на предприятиях
обеспечивает возможность нормальной производственной деятельности. Сохранность
органов зрения человека, состояния его центральной нервной системы в
значительной мере зависит от условий освещения. От освещения зависит также
производительность труда и качество выпускаемой продукции.
Микроклимат рабочей зоны
Самым вредным фактором на рабочем месте является наличие в воздухе
рабочей зоны вредных для человека веществ, выделяющихся при пайке или обработке
деталей. Пайка, как правило, осуществляется оловянно - свинцовым припоем ПОС-61
и флюсом ФКС, состоящим из сосновой канифоли и этилового спирта. Компоненты
припоя и флюса представляют опасность при воздействии на организм человека
через органы дыхания.
Самый опасный компонент, выделяется при пайке, - это свинец. Он относится
к первому классу опасности. При отравлении наблюдается поражение нервной
системы, крови, сердечнососудистой системы, желудочно-кишечного тракта.
Наличие в воздухе этих вредных веществ обуславливает необходимость
применения местной вытяжной вентиляции.
В производственных помещениях должен создаваться и поддерживаться
микроклимат, под которым понимают климат внутренней среды помещения,
определяемый действующим на организм человека сочетанием температуры, влажности
и скорости движения воздуха, а также температурой окружающих поверхностей.
.2 Разработка мероприятий по снижению (устранению) действия опасных и
вредных производственных факторов
Повышенное напряжение электрической цепи
Электрическая безопасность обеспечивается следующими мерами:
расположение кабелей и проводов в местах, удаленных от нагретых деталей
(паяльника) и острых кромок оборудования;
использование защитного заземления;
использование сигнальных знаков и надписей;
использование низкого напряжения (например, паяльник на 36В вместо
паяльника на 220В).
Недостаточная освещенность рабочей зоны
Чтобы обеспечить необходимый на рабочем месте уровень освещенности для
выполнения зрительной работы высокой точности, предлагается при недостаточном
естественном освещении применить искусственное освещение. Необходимая
освещенность рабочего места будет достигнута суммой общего и местного освещения
рабочего места светильниками. Для местного освещения предлагается использовать
светильники. Для устранения пульсаций светового потока газоразрядных ламп
необходимо использовать их в групповом исполнении.
Микроклимат рабочей зоны
При нарушении газового состава воздуха и устранения вредных последствий,
в помещении используется общеобменная вентиляция. Суть ее заключается в
следующем. В помещение должно поступать и одновременно удаляться должное
количество воздуха, обеспечивающего нормальное стационарно гигиенические
условия.
Меры борьбы с повышенной запыленностью воздуха и с повышенной
концентрацией отравляющих веществ в рабочей зоне:
применение защитных кожухов, отсосов и пылесборников на оборудовании для
разрезания стеклотекстолита, участков травления печатных плат;
своевременная уборка рабочего места, очистка оборудования, уборка и
проветривание помещения;
использования средств индивидуальной защиты (спецодежда, очки,
респиратор).
.3 Защита окружающей среды
В целях защиты окружающей среды предприятие заключает договор с
организацией, непосредственно, занимающейся очисткой канализационных и
промышленных стоков (в городе Омске эта организация, как правило, ОАО
«Водоканал»). Вода после использования проходит многоступенчатую отчистку и
только после этого сливается в водоем. В настоящее время на старых предприятиях
существует проблема загрязнения ливневых стоков, так как данная система стоков
не предполагает очистку и непосредственно связана с водоёмом, а степень
загрязнения именно ливневых стоков отдельных предприятий (в основном,
химических отраслей) едва не превышает степень загрязнения промышленных и
канализационных.
Во избежание попадания свинца в окружающую среду вытяжная вентиляция
снабжается фильтрами. Фильтры должны меняться не реже чем один раз в месяц.
Кроме этого на предприятии существует специальная служба по охране
окружающей среды. Эта служба следит за качеством очистки, и каждый месяц
отчитывается перед вышестоящими органами.
.4 Пожарная профилактика
Возникновение пожара в лаборатории может быть вызвано рядом причин:
халатное и неосторожное обращение с огнем и нагревательными приборами;
неисправности систем вентиляции и охлаждения аппаратуры;
короткое замыкание;
перегрузки силовой проводки.
Для предупреждения возникновения пожара необходимо следующее:
выполнение правил техники безопасности при производстве работ и
эксплуатации оборудования;
периодическое проведение профилактических осмотров, ремонтов и испытаний;
проведение инструктажей и мероприятий по обучению персонала правилам
пожарной безопасности;
использование паяльника на 36В с применением специальной подставки;
отключение приборов и оборудования по окончании работы или при перерывах
в работе;
применение плавких предохранителей и автоматов защиты;
поддержание помещений в чистоте и порядке;
соблюдение правил эксплуатации вентиляционных систем;
размещение средств пожаротушения в легко доступных местах (поддержание их
в исправном состоянии);
разработка четкого плана, обеспечивающего эвакуацию людей и имущества из
горящего здания;
использование сигнализации и приборов для регулирования технологических
процессов;
применение средств пожаротушения;
предотвращение распространения пожара за пределы его очага (устройства
противопожарных преград);
применение огнепреграждающих устройств - заслонок, клапанов, затворов;
применение средств коллективной и индивидуальной защиты людей;
применение средств пожарной сигнализации и средств извещения о пожаре;
осуществление пожарной охраны объекта.
Необходимым требованием для обеспечения пожарной безопасности является
наличие на рабочем месте огнетушителя типа ОВП - 10.
Производственное помещение должно быть оснащено противопожарным
водопроводом, пожарными рукавами.
Заключение
В ходе выполнения дипломного проекта была составлена принципиальная схема
частотомера на микроконтроллере на основании требований технического задания и
основных эксплуатационных характеристик. Разработанный частотомер на
микроконтроллере
способен работать с частотам от 1Гц до 40МГц, при питающем напряжении
4,5-5В, минимальном токе 10мА.
Был проведён конструктивно- анализ, по результатам которого была выбрана
конструкция, изображённая на рисунке 20. Частотомер на микроконтроллере в
корпусе, изображенном на рисунке 24 имеет максимальные габариты 130х100х45.
Масса не более 0,2 кг.
Для проверки рациональности произведённой компоновки и трассировки
печатных плат ЗУ был произведён конструктивно-технологический анализ печатного
монтажа. Полученные результаты расчётов печатного монтажа подтвердили
рациональность выбранного метода изготовления и класса точности выполнения
проводящего рисунка платы.
При проведении расчёта надёжности частотомера на
микроконтроллере были получены следующие параметры:
- интенсивность отказов автоматического многофункционального зарядного
устройства
1/час,
среднее
время наработки до отказа
час.
Это
довольно высокие результаты для устройства такой сложности. Высокие параметры,
в основном, достигнуты за счёт применения минимального количества разъёмных
соединений и уменьшения коэффициента нагрузки ненадёжных элементов. Таким
образом, частотомер на микроконтроллере, в среднем, проработает безотказно 6890
дня или 18 лет.
Электрический
расчет нагрузочных резисторов подтвердил рациональность выбора типов и
номиналов принципиальной схемы частотомера на микроконтроллере.
По
результатам экономического расчёта себестоимость сборки платы частотомера
составила 604,7 р. на единицу изделия.
Для
сокращения времени разработки технологического процесса и повышения
эффективности производства были использованы стандартные операции из ТТП
отрасли и предприятия. Составленный маршрутно-операционный технологический
процесс ориентирован на серийное производство и максимально задействует
оборудование уже имеющееся на предприятии, что также сокращает затраты на
изготовление изделия.
Для
уменьшения травмоопасности производства были проанализированы требования
безопасности при выполнении различных технологических операций, а также правила
пожарной профилактики и охраны окружающей среды.
Список
использованных источников
1. Зайцев Н. ст. «Частотомер на микроконтроллере» журнал
«Радио» 2010г. Выпуск №3;
2. Глушков В.С. Разработка и основные правила
оформления конструкторской документации на печатные платы, и печатные узлы
радиоэлектронных устройств. Учебное пособие, Омск, Омавиат, 2004г.
. Павловский В.В., Васильев В.И. Проектирование
технологических процессов Изготовления РЭА: пособие по курсовому проектированию
/ Под ред. Павловского В.В. - М.: Радио и связь, 1982. - 161с., ил.
. Кузёмин А. Я. Конструирование и микроминиатюризация
электронной вычислительной аппаратуры. - М.: Радио и связь. 1985
. Шебеко Л.П., Гитлевич А.Д. Экономика, организация и
планирование серийного производства. - М.: Машиностроение 1986. с. 261.
. Глушков В.С.. Конструктивно-технологический расчет
печатного монтажа. Учебное пособие, Омск, Омавиат, 2006 г.
. Компоновка и конструкции микроэлектронной
аппаратуры./ Под ред. Высоцкого Б.Ф. - М.: Радио и связь, 1982 г.
. Аксёнов А.И., Нефёдов А.В. Резисторы, конденсаторы,
провода, припои, флюсы. Справочное пособие. - М.: Солон-Р, 2000 г.
. Шебеко Л.П. Гитлевич А.Д. Экономика, организация и
планирование серийного производства. М.: Машиностроение 1986 - 261с.
. Справочник конструктора РЭА: Общие принципы
конструирования / Под ред. Варламова Р.Г. - М.: Сов. радио, 1980. - 480с., ил
. Проектирование конструкций радиоэлектронной
аппаратуры./ Парфёнов Е.М. и др. - М.: Радио и связь, 1989 г.
. Интегральные микросхемы: Справочник, под ред. Б. В.
Тарабина. - М.: Радио и связь, 1983 г.
. Каталог ЗАО 'ЧИП и ДИП'', 2014г.
. Федорков Б.Г., Телец В.А. Микросхемы ЦАП и АЦП:
функционирование, параметры, применение. - М.: Энергоатомиздат, 1992, 320 с.
. Дружинин Г.В. Теория надёжности радиоэлектронных
систем. - М.: Энергия. 1976.
. Браммер Ю.А., Пащук И.Н.. Импульсные и цифровые
устройства. - М.: Высш. шк., 2003.-351 с.: ил.
. Боровиков С.М. Учебно-методическое пособие «Расчет
надежности РЭА»
. Усатенко С.Т. и др. Графическое изображение
электрорадиосхем: Справочник. - К.: Техника, 1986г.
. Миронов М.Г. Экономика отрасли.- М.:Форум,
2007.-320с
. Экономика предприятия./В.Я.
Горфинкель.-М.:Юнити,2009.-767с
. Микроконтроллеры типа PIC16F8 **
. Автомат для лужения IGP-305
. Пневматическая машина для обрезки и формовки
радиальных компонентов из россыпи TP/SC4
. Автомат установки компонентов на плату CHAD IQs
25. Автомат пайки волной TOLO CT-3000N,