Бизнес-процесс 'Подача показаний расхода общехозяйственных услуг'

  • Вид работы:
    Курсовая работа (т)
  • Предмет:
    Информационное обеспечение, программирование
  • Язык:
    Русский
    ,
    Формат файла:
    MS Word
    1,53 Мб
  • Опубликовано:
    2014-12-02
Вы можете узнать стоимость помощи в написании студенческой работы.
Помощь в написании работы, которую точно примут!

Бизнес-процесс 'Подача показаний расхода общехозяйственных услуг'

Введение

Актуальность выбранной темы обусловлена тем, что рыночная стратегия развития экономики предполагает сбалансированное развитие всех отраслей народного хозяйства - как отраслей материального производства, так и инфраструктуры. К отраслям инфраструктуры относят такие отрасли, которые обеспечивают хранение, доставку продукции, как в сфере производства, так и в сфере обращения. Это - транспорт, связь, торговля, заготовка материально - техническое обеспечение. Материально - техническую базу обеспечения производства необходимыми ресурсами представляет складское хозяйство.

Складское хозяйство является необходимым элементом общественного производства, оно присуще всем отраслям народного хозяйства и имеет сложную структуру. Основные задачи складского хозяйства заключаются в сохранении потребительских качеств продукции производственно-технического назначения и товаров народного потребления, рациональном размещении запасов материальных ресурсов, выполнения всех необходимых операций грузопереработки продукции на различных этапах ее продвижения. Складское хозяйство - это материально-техническая база системы снабжения и сбыта, от нее зависит качество и эффективность обеспечения потребителей материальными ресурсами.

1. Аналитический раздел

.1 Анализ объекта управления

вычислительный программный управление автоматический

Уровень использования вычислительной техники на предприятии ОАО «Тяжмаш» и разработки программистов

Благодаря повышению эффективности процессов проектирования в системе CATIA, технологической подготовки производства, управленческих и производственных процессов за счет внедрения информационных технологий на ОАО «Тяжмаш» применяются компьютеры AMD Athlon(tm) 64 X2 Dual Core Processor 4400+ 2.31 ГГц, 1,93 ГБ ОЗУ. Для снижения электромагнитных излучений, которые вредят здоровью людей и создают помехи для другого оборудования, снижения нагрузки на глаза, низкого энергопотребления заменили ЭЛТ-мониторы на ЖК-мониторы.

На ОАО «Тяжмаш» имеется несколько серверов, где хранятся общие базы данных. К базам данных можно обратиться почти из любой точки завода, так как проведена сеть из оптоволокна.

Для завода разрабатывается бухгалтерия, кадры, электронный архив чертежей, САПР, планируется - электронный документооборот, электронная подпись, терминалы в цеха (для просмотра электронных аналогов документации), полный переход на проектирование изделий на ПК.

Оценка результатов

Руководство ОАО «ТЯЖМАШ» изначально отдавало себе отчет, что построение полнофункциональной PLM-системы с учетом существующей ступени развития информационного пространства предприятия - задача, которую невозможно решить сразу. В первую очередь было намечено введение в практику работы конструкторов, путем использования возможностей системы автоматизированного проектирования CATIA. Одновременно было развернуто внедрение PDM-системы ENOVIA SmarTeam, был произведен анализ информационных потоков. С этой целью на предприятии был создан отдел внедрения перспективных технологий. Их задачей стало глубокое овладение функционалом систем и постепенное внедрение освоенных технологий на подразделениях предприятия.

По словам заместителя генерального директора, директора по развитию ОАО «ТЯЖМАШ»: «Внедрение CATIA V5 и ENOVIA SmarTeam позволило повысить объем производимой продукции на 80%, уменьшить уровень брака на 50%». Возможности гибкой настройки использования и интеграции систем позволило эффективно решить максимально большой круг задач конструкторско-технологической подготовки производства, а также облегчить адаптацию системы к потребностям предприятия. При помощи системы CATIA V5 и ENOVIA SmarTeam можно выполнить не только техническую подготовку производства, но и решить задачи по автоматизации бизнес-процессов предприятия в рамках программ по учету промышленного оборудования, привязки разрабатываемых проектов к заказам основного производства (интеграция PDM и ERP-систем), выполнение различных расчетов материальных и трудовых затрат.

Описание производственной структуры объекта управления

Мощный интеллектуальный и производственно-технический потенциал завода позволяет создавать уникальное оборудование высокого класса. В составе завода имеется ряд производств, оснащенных всем необходимым оборудованием.

Механосборочное производство

В механосборочных цехах задействовано около 1200 единиц металлорежущего оборудования, в т. ч. специализированные и агрегатные станки, автоматы и полуавтоматы, станки с числовым программным управлением (ЧПУ) и обрабатывающие центры, уникальные станки:

токарно-карусельный станок модели К 19М с диаметром обработки до 25 000 мм;

ряд токарно-карусельных станков с диаметром обработки 1200-13 000 мм, в том числе токарно-карусельный станок с ЧПУ SKJ 80-160D с диаметром обработки до 16 000 мм и с набором головок (для шлифования и фрезеровки, расточки);

горизонтально-расточные станки с максимальной зоной обработки 15 000×5000×3000 мм (ДхВхШ), в том числе модернизированные станки «Skoda» (с возможностью 5-осевой обработки), «Pama» и станки Новосибирского производственного объединения «Тяжстанкогидропресс»;

фрезерно-расточный станок SPIRIT с уникальным для данного типа оборудования вылетом шпинделя 2950 мм. Станок оснащен тремя сменными головками, в том числе и 5-осевой, а также бесконтактными системами измерений и инструментальным магазином. Имеет гидростатические направляющие по всем координатам перемещения, что гарантирует сохранение его точностных характеристик на протяжении многих десятилетий;

высокоскоростные фрезерно-расточные станки моделей Agile МЗ и Месmill фирмы «Emco-Mecof» с многоосевыми (3+2) угловыми головками;

обрабатывающих центров производства ОАО «ИЗТС»;

оборудование для глубокого растачивания с длиной обработки до 6000 мм и диаметром расточки до 1100 мм;

горизонтально-хонинговальный станок НТН8000 с диаметром обработки от 40 до 560 мм и длиной хонингования до 8000 мм;

токарно-винторезные станки моделей КЖ-30 и 1682А с диаметрами обработки 5000 и 4150 мм, с расстоянием между центрами (РМЦ) 16 500 и 14 000 мм соответственно;

более 10 единиц новых токарных станков с ЧПУ производства ООО «Рязанский станкостроительный завод» с диаметром обработки до 1800 мм и РМЦ до 10 000 мм;

универсальный фрезерно-токарный обрабатывающий 5-осевой центр DMС 80, осуществляющий фрезерную и токарную обработку, с возможностью обработки заготовок диаметром до 800 мм и проведения наладочных операций на наладочном месте ОЦ. Непрерывный цикл обработки осуществляется при помощи 2 столов-спутников. Возможно фасонное фрезерование поверхностей в 5-координатной системе;

универсальный фрезерно-токарный обрабатывающий 5-осевой центр DMU210FD, осуществляющий фрезерную и токарную обработку, с возможностью обработки заготовок диаметром до 2000 мм и высотой до 1250 мм, максимальной массой 5000 кг. Станок выполняет фрезерование зубьев шестерен любого модуля, частота вращения инструмента со скоростью до 12 000 об/мин обеспечивает высокое качество поверхности;

высокоточный токарно-фрезерный станок с ЧПУ с высокой жесткостью NL3000Y/2000 позволяет осуществлять токарную и фрезерную обработку деталей диаметром до 430 мм и длиной до 2000 мм, нарезку зубьев червячной фрезой;

токарно-фрезерный обрабатывающий центр NT6600/4000CG с ЧПУ предназначен для токарной и фрезерной обработки деталей диаметром до 1070 мм и длиной до 4076 мм, с возможностью растачивания внутренних диаметров на длине до 1500 мм и фрезерной обработкой со скоростью до 8000 об/мин;

продольно-фрезерный обрабатывающий центр модели 66К45Ф4, имеющий габаритные размеры рабочей зоны 4500×12 000×4000 мм (ШхДхВ);

два тяжелых портальных станка TOS KURIM FRUNQ300В-VR/10 и FRUFQ 450B-VR/14 со столами 8000×3000 и 12 000×4500 соответственно позволяют вести обработку самых сложных крупногабаритных деталей с минимальным количеством переустановок. Станки оснащены бесконтактными системами измерений инструмента и обрабатываемой детали, инструментальным магазином и имеют возможность вести 5-осевую обработку при помощи специальных сменных головок;

зубофрезерные станки для обработки зубчатых колес методом обкатки диаметром до 12400 мм и массой до 180 тонн, в том числе: модели КУ-306 (г. Коломна), станки фирм «Либхер» и «Клингенберг» моделей L3002 и АМК-852 соответственно, позволяющие производить обработку закаленных конических зубчатых передач циклополлоидного зацепления диаметром до 1100 мм и нарезаемым модулем до m - 21,5;

мобильный контрольно-измерительный комплекс «FARO», позволяющий снимать геометрические параметры изделий с точностью от 0,02 мм в сфере радиусом до 35 000 мм.

Сварочное производство

В заготовительном и сборочно-сварочном производствах используются модернизированные машины термической резки с ЧПУ (модели «Комета») и новые (модели «Falcon» и «SUPRAREX» производства фирмы «ESAB», последняя оборудована трехрезаковым поворотным блоком для снятия фасок). Максимальная ширина вальцуемой обечайки в условиях производства ОАО «ТЯЖМАШ» может достигать 8000 мм при максимальной толщине 30 мм.

Неоспоримые преимущества:

- гидравлические прессы усилием от 800 тс и до 2500 тс;

листогибочные машины, включая уникальные вальцы «HAUSLER», позволяющие обработать листовой материал с шириной до 4000 мм и толщиной до 240 мм (горячий метод);

установки для электрошлаковой сварки кольцевых и прямолинейных швов толщиной до 350 мм.

Описание организационной структуры управления объектом

Организационную структуру, используемую на ОАО «Тяжмаш» можно отнести к линейно - функциональной структуре управления.

Данная структура применяется на предприятиях крупного и среднего бизнеса. Типичными уровнями управления выступают:

высший - институциональный уровень (генеральный директор, директор, президент). Деятельность руководителя данного звена обусловлена целями и стратегиями развития системы в целом. На этом уровне реализуется большая часть внешних связей. Здесь велика роль личности и ее профессиональных качеств;

средний - управленческий уровень, объединяющий руководителей среднего звена и их аппарат (исполнительный директор, главный инженер, директор по финансам, технический директор);

низший - производственно-технический уровень, объединяющий руководителей низового звена.

Структуры данного вида используются в организациях, выпускающих продукцию ограниченной номенклатуры при относительно стабильных внешних условиях.

1.2 Основные характеристики системы управления объектом

Функциональная структура системы

В данном курсовом проекте в качестве исследуемой организации рассматривается материальный склад продовольственной продукции.

Структура и количество операций по приемке товаров зависят от места приемки и вида груза, а также от типа транспортного средства, которым товары доставляют на склад. Обобщенный перечень процедур по приемке товаров на склад

• въезд транспортного средства на территорию склада;

• контроль наличия товаросопроводительной документации;

• определение ворот разгрузки;

• подача транспортного средства к рампе под разгрузку;

• подъезд транспортного средства к месту разгрузки;

• наружный осмотр транспортного средства и фиксирование неисправностей, при необходимости фотосъемка;

• открывание дверей транспортного средства;

• подача необходимого подъемно-транспортного средства;

• визуальный осмотр поступившего товара (каждой грузовой единицы);

• подача необходимой тары и укладка в нее товара (при необходимости);

• взятие грузовой единицы транспортным средством и вывоз его на рампу;

• приемка поступившего груза по числу грузовых мест в соответствии с сопроводительными документами;

• сверка и оформление сопроводительных документов;

• оформление актов приемки с указанием порчи или недостачи груза, если таковые имеются;

• передача необходимых документов поставщику и подтверждение получения груза в базе данных;

• транспортировка груза в зону приемки для окончательной приемки и подготовки товаров к размещению на хранение.

Структура подсистем и их характеристики

Для нормальной деятельности функциональной части АС в ее состав входят подсистемы.

Общую структуру информационной системы можно рассматривать как совокупность подсистем независимо от сферы применения. В этом случае говорят о структурном признаке классификации, а подсистемы называют обеспечивающими. Таким образом, структура любой информационной системы может быть представлена совокупностью обеспечивающих подсистем. Среди обеспечивающих подсистем обычно выделяют организационное, информационное, техническое, математическое, программное, лингвистическое, эргономическое, методическое и правовое обеспечение.

Информационное обеспечение (ИО) - совокупность единой системы классификации и кодирования информации, унифицированных систем документации, схем информационных потоков, циркулирующих в организации, а также методология построения баз данных.

Информационное обеспечение объединяет всевозможные данные, необходимые для автоматизированного осуществления действий. Эти данные могут быть представлены в виде различных документов на тех или иных носителях, содержащих сведения справочного характера.

В зависимости от поставленных задач применяются компьютеры с процессором класса PENTIUM III-IV - высокая мощность, PENTIUM II - средняя мощность.

Математическое и программное обеспечение (МО, ПО) - совокупность математических методов, моделей, алгоритмов и программ для реализации целей и задач информационной системы, а также нормального функционирования комплекса технических средств.

1.3 Описание подсистем АСУ

Состав и характеристика задач подсистемы

Автоматизированная система управления производством (АСУ П) - решает задачи организации производства, включая основные производственные процессы, входящую и исходящую логистику. Осуществляет краткосрочное планирование выпуска с учётом производственных мощностей, анализ качества продукции, моделирование производственного процесса.

АСУ П должна повышать эффективность производственно-хозяйственной деятельности предприятия, производственного или научно-производственного объединения (в дальнейшем - предприятия).

АСУ П должна обеспечивать автоматизированный сбор и обработку информации с широким использованием методов оптимизации по основным задачам и подсистемам управления общезаводского и цехового уровня, в том числе при необходимости в реальном масштабе времени в режиме телеобработки и диалога.

АСУ П должна быть реализована в виде совокупности совместно функционирующих подсистем, взаимодействие между которыми должно происходить через общую (единую или распределенную) базу данных.

Организационное обеспечение АСУ П должно предусматривать совершенствование методов управления и структуры системы управления предприятием при создании и развитии АСУ П.

Информационная модель подсистемы

Для представления информационной модели данных используется CASE-средство ERWin. Диаграммы инфологических моделей «сущность-связь» (ER-диаграммы) ориентированы на разработку базы данных, структура которой не зависит от конкретных информационных потребностей и позволяет выполнять любые запросы пользователей.

Существует два разных способа моделирования - логический уровень и физический уровень. Понятие логический уровень подразумевает, что мыслим в понятиях реального мира и непосредственно из него берем объекты для моделирования.

Элементами в рассматриваемом инструментальном средстве являются сущности, связи и атрибуты.

Сущность - «логический» объект, который в физической среде СУБД представлен таблицей. Сущность в ERwin обычно описывает три части информации: атрибуты, являющиеся первичными ключами, неключевые атрибуты и тип сущности.

Связь - это соотношение либо между двумя сущностями, либо между сущностью и этой же сущностью. Связь в ERwin обычно содержит пять типов информации: тип связи, родительский конец связи, дочерний конец связи, знак «обязательности» связи и кардинальность связи.

Альтернативным ключом называется атрибут или группа атрибутов, уникальным образом определяющие экземпляр сущности. Если у сущности есть несколько атрибутов, уникальным образом определяющих каждый экземпляр, то Вы можете назначить любой из этих атрибутов, за исключением атрибутов первичного ключа, альтернативным ключом, и ERwin создаст дополнительные индексы.

Для проведения анализа и реорганизации бизнес-процессов предназначено CASE-средство верхнего уровня All Fusion Process Modeler (BPwin), поддерживающее методологии:

▪        IDEF0 (функциональная модель);

▪        DFD (Data Flow Diagram);

▪        IDEF3 (Workflow Diagram).

Рис. 1. Контекстная диаграмма IDEF0 «Процедура приема материалов на склады предприятия»

Взаимодействие системы с окружающей средой описывается в терминах:

      входа (на рис. 1. это «Доставка материалов от поставщика на склад автомобилем», «Товарная накладная» и «Информация о товаре»);

      выхода (основной результат процесса - «Выходные документы»);

      управления («Законодательство», «Нормативы складского учёта»);

      механизмов («Материальная база», «Оборудование», «Персонал» - это ресурсы, необходимые для процесса функционирования склада).

После описания контекстной диаграммы проводится функциональная декомпозиция - система разбивается на подсистемы и каждая подсистема описывается отдельно (диаграммы декомпозиции). Затем каждая подсистема разбивается на более мелкие и так далее до достижения нужной степени подробности. В результате такого разбиения, каждый фрагмент системы изображается на отдельной диаграмме декомпозиции.

Рис. 2. Диаграмма декомпозиции IDEF0. «Функционирование процедуры приема от поставщика материалов на склады предприятия»\

Рис. 3. Диаграмма декомпозиции IDEF0. «Проверка целостности упаковки»

Рис. 4. Диаграмма декомпозиции IDEF3 «Проверка сопроводительной документации»

Рис. 5. Диаграмма декомпозиции IDEF0. «Разгрузка транспортных средств»

Рис. 6. Диаграмма декомпозиции IDEF0. «Предварительная приемка материалов»

Рис. 7. Диаграмма декомпозиции IDEF0. «Окончательная приемка материалов»

Рис. 8. Диаграмма декомпозиции IDEF0. «Перемещение материалов на склад»

Коммуникационная модель подсистемы


Коммуникационная модель подсистемы представлена в виде древовидной диаграммы (Рис. 9)

1.4 Выбор критериев оценки результатов проектирования задачи АСУ в рамках указанной подсистемы

Для разрабатываемой системы необходимо определить критерии: технические и качественные.

Технические критерии:

- интерфейс программы должен быть «дружественным», главный критерий -

простота в работе и удобство при вводе данных.

названия: информация в названии должна ясно и недвусмысленно идентифицировать назначение отчета или формы;

инструкции: должны быть ясными, понятными и краткими, использоваться знакомая пользователям терминология.

внешний вид окон и форм: должен быть простым и удобным в использовании.

вывод сообщения об ошибках: при недопустимом заполнении форм или документов должно выдаваться сообщение с подсказкой.

невозможность изменения пользователем формул и алгоритмов, по которым происходят вычисления в программном пакете.

Помощь пользователю - Help должна быть ориентирована в первую очередь на работников службы ОПП и МТО. При использовании Help пользователь должен получить четкие описания и последовательность действий.

Критерии качества:

ИАСУ должна удовлетворять критериям качества:

контроль доступа;

регистрация доступа;

управляемость;

объем ввода-вывода;

изучаемость;

интенсивность ввода-вывода;

коммуникативность;

согласованность;

простота;

компактность;

модульность;

общность;

расширяемость;

машинонезависимость;

независимость от системного ПО и др.

1.5 Выбор модели и метода решения задачи АСУ

Анализ литературных источников по методам решения задачи АСУ

.        Учебное методическое пособие. Краткие теоретические сведения «Основы работы с CASE-средством All Fusion Process Modeler»

.        «Организация приемки материалов на склад» #"792155.files/image010.gif">

Рис. 10. Типовой бизнес-процесс

2.3 Информационное обеспечение задачи

Внутреннее информационное обеспечение

Внутреннее информационное обеспечение представляет собой саму БД. Концептуальная модель БД представлена на рисунке 11.

Рис. 11. БД «Складское хозяйство»

Внешнее информационное обеспечение

Внешнее информационное обеспечение представляет собой входную и выходную информацию. Все входные данные фиксируются в базе данных путем ввода в систему. На основе заполненной базы данных система может формировать различные выходные данные.

Защита информации

Надежность автоматизированной системы требует мер по безопасности и защите информации. Уровень мероприятий по защите информации, как правило, отстает от уровня автоматизации. Меры защиты и их реализация должны опираться на единую целостную теорию безопасности и защиты данных и требуют поэтапного внедрения. На практике пока предлагаются отдельные компоненты для решения частных задач, тогда как для обеспечения надежной защиты должен решаться целый комплекс программно-технических и организационных проблем с разработкой соответствующей документации.

Проблема обеспечения безопасности данных включает несколько аспектов:

Гибкая, многоуровневая и надежная регламентация полномочий пользователя.

Наличие средств поддержания целостности непротиворечивости данных. Подобные средства дают возможность осуществления контроля вводимых данных, поддержки и контроля связей между данными, а также ввода и модификации данных в режиме транзакции-набора операций, обеспечивающих поддержание согласованности данных;

Это присутствие в системе многофункциональных процедур архивации, восстановления и контроля данных, обеспечивающих их сохранность при программных и аппаратных сбоях.

Под безопасностью понимается ее защищенность от случайного или преднамеренного вмешательства в нормальный процесс ее функционирования, а также от попыток хищения, модификации или разрушения ее компонентов. Различают внешнюю и внутреннюю безопасность. Внешняя включает как защиту от случайных внешних воздействий (например, природных: наводнение, пожар), так и защиту от несанкционированного доступа к информации и любых несанкционированных действий, внутренняя связана с регламентацией деятельности пользователей и обслуживающего персонала, с организацией дисциплины прямого или косвенного доступа к ресурсам системы и к информации.

2.4   
Изменение бизнес процессов подсистемы

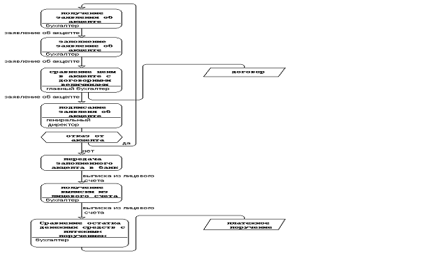
Бизнес-процесс «Подача показаний расхода общехозяйственных услуг»

Рисунок 12 - Бизнес-процесс «сдача показаний поставщику».

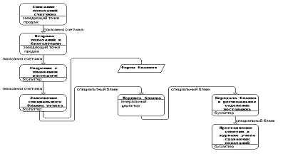
Бизнес процесс «Оплата общехозяйственной продукции»

Рисунок 13 - Бизнес-процесс «Оплата общехозяйственной услуги».

2.5 Программное обеспечение задачи

Process Modeler 7 (ранее BPwin) - инструмент для моделирования, анализа, документирования и оптимизации бизнес-процессов. AllFusion Process Modeler 7 можно использовать для графического представления бизнес-процессов. Графически представленная схема выполнения работ, обмена информацией, документооборота визуализирует модель бизнес-процесса. Графическое изложение этой информации позволяет перевести задачи управления организацией из области сложного ремесла в сферу инженерных технологий.

2.6 Тестирование программного обеспечения

Основные понятия и принципы тестирования ПО

Тестирование - процесс выполнения программы с целью обнаружения ошибок. Шаги процесса задаются тестами.

Каждый тест определяет:

свой набор исходных данных и условий для запуска программы;

набор ожидаемых результатов работы программы.

Хорошим считают тестовый вариант с высокой вероятностью обнаружения еще не раскрытой ошибки. Успешным называют тест, который обнаруживает до сих пор не раскрытую ошибку.

Тестирование «белого ящика»

Известна: внутренняя структура программы.

Исследуются: внутренние элементы программы и связи между ними (рисунок 14).

Рисунок 14 - Тестирование «белого ящика»

Тестирование «черного ящика»

Известны: функции программы.

Исследуется: работа каждой функции на всей области определения.

Как показано па рисунке 15, основное место приложения тестов «черного ящика» - интерфейс ПО.

Рисунок 15 - Тестирование «черного ящика»

Пример теста

В нашем случае подходит больше метод тестирования «черного ящика», т.к. алгоритм самой программы нам не известен. Программный продукт здесь рассматривается как «черный ящик», чье поведение можно определить только исследованием его входов и соответствующих выходов.

Программный продукт «AllFusion Process Modeler 7» ориентирован на работу через интуитивно-понятный интерфейс, что упрощает обучение конечных пользователей программы. В отличие от тестирования «белого ящика», которое выполняется на ранней стадии процесса тестирования, тестирование «черного ящика» применяют на поздних стадиях тестирования. При тестировании «черного ящика» пренебрегают управляющей структурой программы. Здесь внимание концентрируется на информационной области определения программной системы.

2.7 Требования к техническому обеспечению

Основные технические требования к ПО «AllFusion Process Modeler 7»:

1.      Поддержка различных технологий моделирования

2.      Анализ показателей затрат и производительности

3.      Интеграция процессов / данных

2.8 Методическое описание задачи

Основные элементы программыимеет достаточно простой и интуитивно понятный интерфейс

пользователя, дающий возможность аналитику создавать сложные модели при минимальных усилиях.

При запуске BPwin по умолчанию появляется основная панель инструментов, палитра инструментов (вид которой зависит от выбранной нотации) и, в левой части, навигатор модели - Model Explorer (рис. 1). Функциональность панели инструментов доступна из основного меню ВРwin (табл. 1).

Рис. 1. Интегрированная среда разработки модели BPwin

Таблица 1. Описание элементов управления основной панели инструментов BPwin


На основной панели инструментов (либо в любом желаемом месте экрана) расположены инструменты редактора BPwin. Нужная панель инструментов подбирается автоматически при выборе методологии моделирования.

Рис. 2. Инструменты редактора

добавленных в диаграмму.

. Activity Box Tool - используется для установки блоков в диаграмме.

. Arrow Tool - используется, чтобы устанавливать дуги в диаграмме.

. Squiggle Tool - используется для создания тильды, которая соединяет дугу с ее названием.

. Text Block Tool - используется для создания текстовых блоков.

6. Diagram Dictionary Editor - открывает диалоговое окно Diagram Dictionary

Editor, где можно перейти на какую-либо диаграмму или создать новую диаграмму.

. Go to Sibling Diagram - используется для отображения следующей диаграммы того же уровня.

. Go to Parent Diagram - переход на родительскую диаграмму.

. Go to Child Diagram - используется, чтобы отобразить диаграмму потомка или разложить выделенный блок на диаграмму потомка.

Работа с простыми списками

Model Explorer - навигатор модели процессов

Инструмент навигации Model Explorer имеет три вкладки - Activities, Diagrams и Objects. Вкладка Activities показывает в виде раскрывающегося иерархического списка все работы модели. Одновременно могут быть

показаны все модели, открытые в BPwin. Работы с диаграмм IDEF0 показываются зеленым цветом, IDEF3 - желтым и DFD - голубым.

Щелчок по работе во вкладке Activity переключает левое окно BPwin на диаграмму, на которой эта работа размещена. Для редактирования свойств работы следует щелкнуть по ней правой кнопкой мыши. Появляется контекстное меню.


Работа с диалоговыми окнами

При создании новой модели возникает диалог (Рис. 3), в котором следует указать, будет ли создана модель заново, или она будет открыта из файла, либо из хранилища ModelMart, внести имя модели и выбрать методологию, в которой будет построена модель.

Программный продукт BPwin поддерживает три методологии - IDEF0, IDEF3 и DFD, каждая из которых решает свои специфические задачи. В BPwin возможно построение смешанных моделей, т.е. модель может содержать одновременно как диаграммы IDEF0, так и диаграммы IDEF3 и DFD. Состав палитры инструментов изменяется автоматически, когда происходит переключение с одной нотации на другую, поэтому палитра инструментов будет рассмотрена позже.

Рис. 3.

После щелчка по кнопке ОК появляется диалог (Рис. 4) Properties for New Models, в который следует внести свойства модели.

Модель в BPwin рассматривается как совокупность работ, каждая из которых оперирует некоторым набором данных. Работа изображается в виде прямоугольников, данные - в виде стрелок. Если щелкнуть по любому объекту модели левой кнопкой мыши, появляется всплывающее контекстное меню, каждый пункт которого соответствует редактору какого-либо свойства объекта.

Рис. 4.

Заключение

В курсовой работе были рассмотрены вопросы модельного проектирования бизнес-процесса «Прием материалов на склады предприятия».

По итогам работы можно сформулировать следующие выводы:

При осуществлении приемки материалов на склад, необходимо ориентироваться на условия поставки заключенного договора. Соответственно нужно подготовить места разгрузки под указанное транспортное средство (трейлер, фура, контейнер) и необходимое погрузочно-разгрузочное оборудование. Разгрузка на современных складах осуществляется на разгрузочных автомобильных или железнодорожных рампах и контейнерных площадках. Специальное оснащение мест разгрузки и правильный выбор погрузочно-разгрузочного оборудования позволяют эффективно проводить разгрузку (в кратчайшие сроки и с минимальными потерями груза), в связи с чем сокращаются простои транспортных средств, а, следовательно, и снижаются издержки обращения.

Список литературы

. Абрамов С.Б. Управление складским хозяйством. - М.: Знание, 1982.

. Волгин В.В. Кладовщик: Устройство складов. Складские операции. Управление складом. Нормативные документы. - М.: Ось-89, 2003. - 319 с.

. Гудков Ф.А. Складские свидетельства: Методики практического применения. - М.: Банковский Деловой Центр, 1997. - 134 с.

. Демичев Г.М. Складское и тарное хозяйство: учебник для студентов вузов. - М.: Высш. шк., 1975. - 294 с.

. Манжосов Г.П. Современный склад: Организация и технология. - М.: КИА центр, 2003. - 220 с.

. Неруш Ю.М. Логистика: учебник для вузов/ Моск. гос. ин-т международных отношений (ун-т) М-ва иностранных дел Рос. Федерации. - М.: ПРОСПЕКТ, 2006. - 520 с.

. Новицкий Н.И. Организация производства на предприятиях: учеб.-метод. пособие. - М.: Финансы и статистика, 2002. - 389 с.

. Новицкий Н.И., Пашуто В.П. Организация, планирование и управление производством: учебно-метод. пособие/ под ред. Н.И. Новицкого. - М.: Финансы и статистика, 2006. - 575 с.

. Новицкий, Н.И., Пашуто В.П. Организация, планирование и управление производством: учебно-метод. пособие/ под ред. Н.И. Новицкого. - М.: Финансы и статистика, 2007. - 576 с.

. Степанов В.И. Логистика в товароведении: учебник для вузов. - М.: Академия, 2007. - 272 с.

. Степанов В.И. Логистика: учебник для вузов. - М.: Проспект, 2006.

Похожие работы на - Бизнес-процесс 'Подача показаний расхода общехозяйственных услуг'

 

Не нашли материал для своей работы?
Поможем написать уникальную работу
Без плагиата!
Без нейросетей!