WEB-сайт 'LITERATE'

  • Вид работы:
    Дипломная (ВКР)
  • Предмет:
    Информационное обеспечение, программирование
  • Язык:
    Украинский
    ,
    Формат файла:
    MS Word
    628,35 Кб
  • Опубликовано:
    2015-02-19
Вы можете узнать стоимость помощи в написании студенческой работы.
Помощь в написании работы, которую точно примут!

WEB-сайт 'LITERATE'

Рецензія

на дипломний проект молодшого спеціаліста

Дипломний проект, представлений для рецензування повністю відповідає завданню на дипломне проектування. Проект студента Іваненка І.І. присвячений розробленню програмного продукту «Інформаційна система «Відділ кадрів»». Створення такої програми є актуальною задачею та має практичну цінність, оскільки дозволяє оптимізувати роботу підрозділу навчального закладу.

Робота виконана на замовлення технічного ліцею № 514.

Структура дипломного проекту: технічне завдання 8 сторінок, пояснювальна записка 13 сторінок, програма та методика тестування 5 сторінок, керівництво користувача 5 сторінок; програмний додаток (прикладна програма) 7 файлів загальним обсягом 4,4 Мбайт.

У дипломному проекті розроблено алгоритм керування пам’яттю, алгоритм оброблення зіткнень і контактів, алгоритм взаємодії з користувачем, алгоритм оптимізації обчислювальної потужності. Виклад запропонованих алгоритмів у пояснювальній записці є докладним та обґрунтованим. На особливу увагу заслуговує алгоритм оброблення зіткнень і контактів, який базується на відповідному математичному апараті, що також запропонований у роботі. Наведений теоретичний виклад та розрахунки є обґрунтованими.

Недоліком даної розробки є деяке спрощення при моделюванні фізичних законів, а саме: були обмежені маси тіл, розміри, швидкості, частота зміни кадрів та кількість ітерацій оброблювача зіткнень. Необхідність цього спрощення пояснюється обмеженістю обчислювальної потужності комп’ютера, на якому виконувалась розробка.

В цілому програмний продукт виконаний на достатньому технічному рівні та може бути рекомендований до впровадження. Документація проекту виконана якісно та відповідно до вимог діючих стандартів.

Вважаю, що дипломний проект студента Іваненка І.І. відповідає вимогам до випускних кваліфікаційних робіт освітньо-кваліфікаційного рівня «Молодший спеціаліст» та заслуговує оцінки “добре”, а її авторові, студенту Іваненку І.І., може бути присвоєна кваліфікація «Технік-програміст».

Реферат

Дипломна робота складається з 140 ст., 4 рис., 2 таблиці, 3 діаграм, 1 додаток.

Об'єкт дослідження  - WEB-сайт «LITERATE».

Мета роботи - проаналізувати специфіку діяльності сайтів вищих навчальних закладів, сайтів викладачів, розробити WEB-сайт «LITERATE».

У першому розділі було проаналізовано існуючі технологій розробки сайтів та різноманітність мов програмування функціоналу WEB-додатків. Також було обґрунтовано вибір технології та мов програмування для розробки WEB-сайт «LITERATE».

У другому розділі було спроектовано структуру контенту сайту, розроблено базу даних. Також було розроблено UML-діаграми та алгоритм виконання функцій додатку.

У третьому розділі було розглянуто питання охорони праці та техніки безпеки.

У четвертому розділі було розраховано економічну ефективність використання WEB-сайт «LITERATE».

Ключові слова: ЛІТЕРАТУРА, ЕТИКА, ЕСТЕТИКА, ДІЛОВА УКРАЇНСЬКА МОВА, ТЕСТУВАННЯ, ЕЛЕКТРОННИЙ ЖУРНАЛ.

Вступ

Сучасні інформаційні технології з їх нестримно зростаючим потенціалом і витратами, що швидко знижуються, відкривають великі можливості для нових форм організації праці у рамках як окремих корпорацій, так і суспільства в цілому. Спектр таких можливостей значно розширюється - нововведення впливають на усі сфери життя людей: сім'ю, освіту, роботу, географічні межі людських спільностей. Сьогодні інформаційні технології можуть внести вирішальний вклад в зміцнення взаємозв'язку між зростанням продуктивності праці, обсягів виробництва, інвестицій.

Сучасні інформаційні технології застосовуються практично у будь-яких сферах, середовищах і областях життєдіяльності людей. Узагальнено ці сфери і середовища називають предметними областями.

Особливості предметної області, у свою чергу, істотно впливають на функції використовуваних в ній технологій. Існують різні підходи до позначення областей використання інформаційних технологій і різні варіанти систематизації інформаційних технологій з точки зору використання їх в різних предметних областях. Не виключено і використання IT технологій у сфері освіти [1].

У сучасних умовах істотно зростає роль освіти, ростуть потреби суспільства в освітніх послугах.

За статистичними даними число студентів зростає кожен день. Попит на освітні послуги сьогодні перевищує пропозицію. Основною проблемою освіти є труднощі супроводу учбових матеріалів, їх адаптації до потреб навчання і до динаміки розвитку галузей знань і нових технологій.

Щоб система освіти була готова прийняти виклики сьогодення, потрібні певні перетворення системи на базі використання сучасних інформаційних технологій. Основні надії покладаються на створення і супровід інформаційно-освітніх середовищ відкритого і дистанційного навчання, на розвиток нових об'єктних технологій створення баз учбових матеріалів, разом з розвитком традиційних технологій розробки електронних підручників і мультиагентних технологій освітніх порталів.

У багатьох учбових закладах інформаційні технології досі вважаються інноваційними - тобто новими, здатними істотно змінити, оптимізувати учбовий процес. І хоча щоденне використання комп'ютера вже стало нормою, постійна поява вдосконалених програм значно розширює освітні можливості.

Під інформаційними технологіями у сфері освіти прийнято вважати мультимедійні технології, які, на думку українських та зарубіжних дослідників, допомагають більш глибоко вивчати велику кількість питань, при цьому скорочують час на освоєння матеріалу.

Навчання, яке проводиться під керівництвом викладача у будь-який час і у будь-якому місці з використанням інформаційних і телекомунікаційних технологій прийнято вважати дистанційним навчанням. В процесі роботи використовується не мультимедіа, а гіпермедіа: застосовується електронна пошта, телефон, відео, аудіографіки, телеконференцій і так далі [4].

Із збільшенням кількості комп’ютерів у навчальних закладах, зростає роль ЕОМ як ефективного засобу підвищення результативності навчання при застосуванні його як нового засобу навчання. При цьому комп’ютер може бути використаний і для автоматизації робочого місця вчителя і як засіб навчання тих, хто вчиться. Його застосування дозволяє підвищити інтелектуальний рівень студентів і полегшує вирішення практичних задач. Він може бути використаний як:

інформаційна система, що допомагає вирішувати різні питання;

джерело інформації для розробки творчих проектів;

засіб для суттєвого розширення наочності навчання;

оперативного контролю за засвоєнням знань і умінь.

Для розуміння ролі інформаційних технологій в освіті необхідно розібратися з сутністю цього поняття. Говорячи про інформаційну технологію, в одних випадках розуміють певний науковий напрямок, а в інших - конкретний спосіб роботи з інформацією. Це і сукупність знань про способи і засоби роботи з інформаційними ресурсами, і спосіб і засоби збору, обробки і передачі інформації для отримання нових відомостей про об’єкт, що вивчається.

В контексті освіти всі педагогічні технології є інформаційними, так як навчально-виховний процес завжди супроводжується обміном інформацією між педагогом і студентом. Але в сучасному розумінні інформаційна технологія навчання (ІТН) - це педагогічна технологія, що використовує спеціальні способи, програмні і технічні засоби для роботи з інформацією.

Інформаційна технологія навчання використовується, як додаток інформаційних технологій для створення нових можливостей передачі знань, сприймання знань, оцінки якості навчання. А головна мета інформатизації освіти полягає «в підготовці студентів до повноцінної і ефективної участі в побуті, громадській і професійній областях життєдіяльності в умовах інформаційного суспільства» [4].

Інформаційні технології можуть використовувати комп’ютер як один із можливих засобів, не виключаючи при цьому застосування аудіо і відеоапаратури, проектів і інших технічних засобів навчання. Інформатизація лекційного процесу визначається змістом учбового матеріалу та засобами його представлення студентам на заняттях.

Використання сайтів викладачів у сфері освіти є невід'ємною частиною формування умінь і навичок самостійної дослідницької діяльності студентів. Використання IT технологій у сфері освіти дозволить з найменшими витратами сформувати професійні компетенції майбутніх фахівців в різних сферах людської діяльності.

Використання інформаційних технологій і технологій мультимедіа в освіті здатне сильно змінити існуючу систему навчання. Недостатність ілюстративного матеріалу та й у цілому навчальних посібників українською мовою з спеціальних дисциплін у коледжі вирішується шляхом використання мультимедійного устаткування. Організація навчального процесу може стати більш прогресивною в тому розумінні, що будуть широко застосовуватися аналітичні, практичні й експериментальні принципи навчання, які дозволять орієнтувати весь процес навчання кожного окремого студента.

Інформаційні технології і освіта повинні стати основою для вирішення проблем, що стоять перед людством. Тому актуальність цього дипломного проекту не викликає сумнівів.

Метою дипломного проекту є створення сайту викладача гуманітарних дисциплін.

1.Теоретичний розділ

.1 Аналіз предметної області

портал пропонує користувачам різні інтерактивні сервіси у рамках одного ресурсу. Такими сервісами є електронна пошта, стрічка новин, блоги, форуми, опитування, голосування та інше. Усі портали виконують функції пошуку.портали можна розділити на декілька видів: корпоративні портали, тематичні портали, та інші.

Корпоративним порталом називають офіційний сайт конкретної фірми.  Він забезпечує ефективність і простоту робочих процесів: ведення документації, звітність, поширення внутрішньокорпоративних посилань та інше.

Корпоративний сайт відрізняється від сайту - візитки або сайту - каталогу наявністю декількох розділів з різним рівнем доступу: загальнодоступний розділ сайту, захищений паролем розділ, а також прихований від сторонніх розділ адміністрування сайту.

Тематичні портали присвячені окремим темам, які представлено у вигляді величезного сайту. Важливим критерієм відмінності порталу від звичайного сайту являється велика кількість інтерактивних сервісів, розміщених на сайті.

На тематичному порталі збираються користувачі, які цікавляться інформацією, розміщеною на сайті. Уся навігація WEB-ресурсу підпорядкована одній схемі. При натисканні на певне посилання користувач потрапляє або на сторінку цього ж сайту з потрібною інформацією, або на сторінку іншого сайту, на якій можна знайти те, що він шукав. Такий підхід забезпечує великий потік відвідувачів на тематичних порталах [6].

При створенні тематичного порталу ключовим поняттям є тема, представлена на сайті. Актуальною темою на сьогодні вважається тема освіти.

Сайт вищого учбового закладу повинен спеціалізуватися на напрямах, що враховують потреби ВНЗ, студентів, працівників, абітурієнтів і інших відвідувачів. Сучасний імідж ВНЗ європейського рівня, його інвестиційна привабливість неабиякою мірою залежить від якості представлення в мережі Інтернет - ресурсів, засобів забезпечення інформаційного середовища і інформаційного наповнення WEB-ресурсу.

Для залучення цільової аудиторії WEB-ресурс має бути змістовним і цікавим відвідувачам, мати чітку тематичну орієнтацію, зручну і швидку навігацію, сучасну організацію пошуку інформації. Сайт освітньої установи займає особливе місце в лінійці сайтів, призначених для агентств, громадських організацій, виробників, банків або лізингових компаній і інших структур [4].

Програмний продукт дипломного проектування орієнтований на студентів Харківського патентно-комп'ютерного коледжу, які поглиблюють свої знання в Інтернет - просторі.

Для цієї аудиторії важливі розробки викладача - конспекти проведеного заняття, презентації, роздатковий матеріал, пояснення до виконання робіт. Для підвищення інтересів студента до предметів викладач публікує посилання на сайти для розширення кругозору по відповідній темі.

Також важливо проводити дистанційне навчання і перевірку отриманих знань студентами при ознайомленні з інформацією сайту. Для таких цілей ефективним методом є проводження тестування після обраних тем, які студент засвоює в курсі навчання. Необхідно відмітити важливість зворотного зв'язку, розміщеного на сайті. Результати тестування записуються в електронний журнал сайту. Ця функція дозволяє ефективно використати Інтернет - ресурс для спілкування студентів з викладачем.

Використання розробленого програмного продукту дозволить коледжу у максимально короткі терміни оцінити всі переваги цього мережевого ресурсу.

.2 Аналіз технологій та мов програмування

сайт використовується для представлення тематично пов'язаних WEB-сторінок, що знаходяться на одному сервері і належать одному власнику. WEB-сторінка слугує в якості мінімальної логічної одиниці Всесвітньої павутини, яка є документом, що однозначно ідентифікується унікальним URL [6].

При розробці структури сайту за допомогою WEB-технології використовують мови розмітки сторінок. Основними є такі мови, як HTML, WML, XHTML.

Мову HTML використовують для розмітки документів у мережі Інтернет. Більшість WEB-сторінок містять в собі опис розмітки на мові HTML (чи XHTML). Мова HTML інтерпретується браузерами і відображається у вигляді документу в зручній для людини формі.представлена у вигляді сімейства мов розмітки WEB-сторінок на основі XML, що повторюють і розширюють можливості HTML4. Специфікації XHTML 1.0 і XHTML 1.1 є рекомендаціями консорціуму Всесвітньої павутини, проте на даний момент його розвиток зупинений з рекомендацією використання HTML. Нові версії XHTML не випускаються.

Головна відмінність XHTML від HTML полягає в обробці документу. Документи XHTML обробляються своїм модулем (парсером) аналогічно документам XML. В процесі цієї обробки помилки, допущені розробниками, не виправляються.використовується для розмітки WEB-сторінок, спеціально створених для використання в мобільних телефонах і інших мобільних пристроях за стандартом WAP. По структурі нагадує дещо спрощений HTML, але є і ключові відмінності, оскільки WML орієнтований на пристрої, що не мають можливостей персональних комп'ютерів.

Для опису зовнішнього вигляду документу, написаного з використанням мови розмітки, застосовують CSS. Переважно використовується як засіб опису, оформлення зовнішнього вигляду WEB-сторінок, написаних за допомогою мов розмітки HTML і XHTML, але може також застосовуватися до будь-якого XML- документа, наприклад, до SVG або XUL.використовується розробниками WEB-сторінок для кольорів, шрифтів, розташування окремих блоків і інших аспектів представлення зовнішнього вигляду цих WEB-сторінок. Основною метою розробки CSS являється розділення опису логічної структури WEB-сторінки, яке проводиться за допомогою HTML або інших мов розмітки від опису зовнішнього вигляду цієї WEB-сторінки, яке тепер проводиться за допомогою формальної мови CSS. Таке розділення може збільшити доступність документу, надати велику гнучкість і можливість управління його представленням, а також зменшити складність і повторюваність в структурному вмісті. Крім того, CSS дозволяє представляти один і той же документ в різних стилях або методах виведення, таких як екранне представлення, друкарське представлення, читання голосом [7].

Мови WEB-програмування в основному призначені для роботи з WEB-технологіями. Мови WEB-програмування можна умовно розділити на дві пересічні групи: клієнтські і серверні [6].

Програми на клієнтських мовах обробляються на стороні користувача, як правило, їх виконує браузер. Це і створює головну проблему клієнтських мов - результат виконання програми (скрипта) залежить від браузеру користувача. Також в різних браузерах або в різних версіях одного і того ж браузеру один і той же скрипт виконуватиметься по-різному. З іншого боку, якщо програміст покладає надії на серверні програми, то він може спростити їх роботу і понизити навантаження на сервер за рахунок програм, що виконуються на стороні клієнта, оскільки вони не завжди вимагають перезавантаження (генерацію) сторінки. Прикладом клієнтської мови є мова JavaScript.використовується в якості прототипно-орієнтованої сценарною мовою програмування. Нині JavaScript застосовується в основному для створення вбудованих у WEB-сторінки сценаріїв, що дозволяють повністю управляти як самими WEB- сторінками, там і WEB-браузерами, в яких ці WEB-сторінки відкриті. Таким чином, мова JavaScript у більшості випадків використовується для створення інтерактивних WEB-сторінок і WEB-застосувань.

Основні архітектурні риси: динамічна типізація, слабка типізація, автоматичне управління пам'яттю, прототипне програмування, функції як об'єкти першого класу.

Крім того, JavaScript має ряд властивостей, властивих функціональним мовам, - функції як об'єкти першого класу, об'єкти як списки, карринг, анонімні функції, замикання - що надає мові додаткову гнучкість.

Незважаючи на схожий з С синтаксис, JavaScript в порівнянні з мовою С має корінні відмінності:

об'єкти, з можливістю інтроспективної;

функції як об'єкти першого класу;

автоматичне приведення типів;

автоматичне складання сміття;

анонімні функції.

У мові відсутні такі корисні речі, як:

модульна система: JavaScript не надає можливості управляти залежностями і ізоляцією зон видимості;

стандартна бібліотека: зокрема, відсутній інтерфейс програмування застосувань по роботі з файловою системою, управлінню потоками введення-виведення, базових типів для бінарних даних;

стандартні інтерфейси до WEB-серверів і баз даних;

система управління пакетами, яка б відстежувала залежності і автоматично встановлювала їх [5].

Серверні мови програмування відповідно працюють на стороні сервера. У взаємодії з базами даних вони підтримують зв'язок між користувачем і сервером. Отримуючи запит з адресою WEB-документу від браузеру, серверні програми зв'язуються з базою даних. БД віддає інформацію про WEB-сторінку скриптам сервера, і ті обробивши її, посилають для інтерпретації браузеру клієнта, який і виводить результат спільної роботи на монітор.

Гідністю серверних мов є їх безмежні можливості і те, що їх робота не схильна до дії користувачів і прихована від їх поглядів. Недолік - залежність від програмного забезпечення хосту. Прикладом серверної мови є мова РНР.слугує в якості мови загального призначення, інтенсивно вживана для розробки WEB-застосувань. Нині підтримується переважною більшістю хостинг-провайдеров і є одним з лідерів серед мов програмування динамічних WEB-сайтів.

РНР є легшим у вивченні, якщо порівнювати рішення завдань з його допомогою і інші способи досягнення аналогічних функціональних можливостей. На відміну від засобів Java Server Pages або засобів CGI на основі мови С, мова РНР не вимагає глибокого розуміння складної мови програмування для того, щоб застосувати простий виклик функції доступу до бази даних або звернутися до видаленого сервера. На відміну від Perl, РНР має синтаксис, який дуже просто забезпечує синтаксичний розбір і є зручним для читання. Крім того, на відміну від технології ASP.NET, з мовою РНР пов'язана технологія, яка є стабільною. В мові РНР вже заздалегідь визначений набір корисних спеціалізованих функцій.

Також мова сценаріїв PHP дозволяє вести розробку застосувань як на основі процедурного, так і на основі об'єктно-орієнтованого програмування (ТОП). Крім того, мова дозволяє використати великі бібліотеки, найвідомішою з яких є PEAR, написана на основі ТОП.

Мова PHP підтримує використання об'єктів Java як PHP- об'єктів. Для отримання доступу до видалених об'єктів може використовуватися розширення PHP CORBA. Для обробки тексту PHP підтримує використання регулярних виразів Perl, POSIX Extended і розбір XML- документів на основі стандартів DOM, SAX і розширення XSLT.

Для організації електронної комерції на сайті за допомогою PHP можуть використовуватися функції PHP CCVS, CyberMUT, Cybercash, Payflow Pro, VeriSign. Пошукова форма на сайті може бути організована за допомогою функції mnoGoSearch. PHP також підтримує функції календарів, перекладу і архівації. PHP дозволяє взаємодіяти із сторонніми службами через протокол HTTP, POP3, COM(Windows), SNMP, NNTP, IMAP, LDAP і багато інших. PHP також підтримує обмін даними WDDX між різними мовами програмування, використовуваними для розробки WEB.

Одна з найсильніших переваг PHP перед іншими мовами програмування, використовуваними для розробки WEB-застосувань, - підтримка баз різних типів.

При цьому для PHP характерна простота генерації сторінки, працюючої з базою даних. PHP підтримує роботу з наступними базами даних : MySQL, ODBC, dBase, Oracle, PostgreSQL, Adabas D, InterBase, Solid, Sybase, Informix, Hyperwave, Empress, Ingres, FrontBase, Ovrimos, Direct MS - SQL, Velocis, FilePro, mSQL, IBM DB2, Unix dbm. Мова сценаріїв PHP підтримує стандарт ODBC (Open Database Connection), який дозволяє працювати з будь-якою базою даних, яка підтримує цей міжнародний стандарт. Абстрактне розширення DBX дозволяє працювати з будь-якою базою даних, яка підтримується розширенням DBX. Ще однією важливою чеснотою PHP є можливість створення найрізноманітніших локальних застосувань [2].

Сценарій, написаний на PHP, може бути виконаний, навіть якщо WEB-сервер не встановлений - з командного рядка. Єдине, що для цього потрібне - встановлений разборщик PHP-кода. Сценарії такого типу широко використовуються як утиліти для обробки тексту. Для створення локальних GUI- застосувань віконного виду PHP має розширення у вигляді PHP - GTK. Це розширення дозволяє створювати складні міжплатформені застосування.

Список включених в php 5 модулів і функцій :

інтерфейс до БД PostgreSQL і MySQL.

можливості генерації зображень і динамічної обробки.

обробка файлів БД dbase.

підтримуються протоколи FTP, IMAP;

робота з регулярними виразами;

підтримуються DOM/XML(версія модуля для XML) і SQLite.

Для реалізації управління базами цих сайтів використовуються СКБД MySQL. Вона представлена вільною реляційною системою управління базами даних.використовується для малих і середніх додатків. Входить до складу серверів WAMP, AppServ, LAMP і в портативні складки серверів Денвер, XAMPP. Зазвичай MySQL використовується як сервер, до якого звертаються локальні або видалені клієнти, проте в дистрибутив входить бібліотека внутрішнього сервера, що дозволяє включати MySQL в автономні програми.

Гнучкість СКБД MySQL забезпечується підтримкою великої кількості типів таблиць : користувачі можуть вибрати як таблиці типу MyISAM, що підтримують повнотекстовий пошук, так і таблиці InnoDB, підтримувальні транзакції на рівні окремих записів. Більше того, СКБД MySQL поставляється із спеціальним типом таблиць EXAMPLE, що демонструє принципи створення нових типів таблиць. Завдяки відкритій архітектурі і GPL- ліцензуванню, в СКБД MySQL постійно з'являються нові типи таблиць [3].

1.3 Обґрунтування вибору технологій та мов програмування

При виконанні дипломного проекту для розроблення структури додатку було використано мову HTML5 та CSS.

Застосування HTML5 надало можливість створити WEB-документи з простішою структурою і чистим кодом. Мова HTML5 значно полегшила роботу з файлами мультимедіа, забезпечила набагато простіший і безпечніший процес введення даних. Негайне сповіщення користувача про помилку усунуло проблеми, пов'язані з відправкою невірно складених документів.

П’ята версія HTML суттєво розширила можливості оформлення сайту і додатків, завдяки чому сайт став ще оригінальнішим і цікавішим. Також дозволила використовувати замість контейнерів div семантичні елементи nav, article, header, footer, aside і section.

У розробці дизайну WEB-сайту було використано каскадні таблиці стилів. Простота використання CSS дозволила швидко змінювати стиль сайту, оскільки усі стилі були написані в одному .css файлі. Така організація надала можливість повторно використовувати оформлення для декількох сторінок водночас.

Відділення файлів контенту (HTML код) від файлів візуального оформлення (CSS) скоротило у декілька разів HTML-сторінки. За допомогою такої організації сайт менше потребує в об’ємі ресурсів.

Функції CSS надали можливість розширеного стилізування сайту за рахунок застосування параметрів для блоків. Створення та розміщення будь-яких елементів в необхідному місці сторінки за допомогою блоків div надало додаткову можливість стилізації сайту.

В якості мови програмування було обрано мову РНР. Завдяки інтерпретуючим можливостям мови обробка сценаріїв виконувалася з достатньо високою швидкістю. РНР підтримує HTTP cookies відповідно до специфікацій Netscape, що дозволило проводити встановлення та читання невеликих сегментів даних на стороні клієнта. Перевага мови РНР цє зручність у використанні.

Застосування Zend Engine II реалізує використання об'єктно-орієнтованої моделі. Використання SimpleXML здійснило можливість роботи з XML аналогічно PHP-об'єктам, використання вбудованого розширення SOAP забезпечило функціональну роботу з рядом WEB-сервісів.

Додаток MySQLі забезпечив роботу з СКБД MySQL нових версій. Він представлений у вигляді об'єктно-орієнтованого інтерфейсу, що дозволило ефективніше виконувати MySQL транзакції. Перероблений механізм використання потоків надав можливості застосувати операції низького рівня з сокетами. Стандарт відкритого інтерфейсного зв'язку з базами даних реалізував підключення до всіх баз даних. В мові приділено особливу увагу питанням безпеки, що надало можливість до мінімуму звести вірогідність перехоплення інформації, коли проводяться MySQL транзакції.

Завдяки своїй швидкості й безпеці MySQL було обрано для доступу до баз даних з використанням мережі Internet. Як і PHP, MySQL представлено у вигляді програмного забезпечення з відкритим кодом, що розповсюджується безкоштовно і встановлене на всіх серверах, які підтримують PHP.

В розробці проекту було застосовано MySQL базу даних, оскільки вона організує роботу з інформацією на ПК під управлінням різних операційних систем. Підтримка PHP і MySQL спілками програмістів дозволило швидко отримувати відповіді при виникненні помилок за допомогою інформаційних довідкових сайтів. Система, заснована на паролях і привілеях, є винятково гнучкою і безпечною, що надало можливості організувати верифікацію засобами хоста. Дана організація дозволила якісно захистити паролі, оскільки весь трафік паролів під час з'єднання із сервером шифрувався.

Доступність серверу як окремої програми надало можливості використання його в клієнт-мережному середовищі. Завдяки вбудованим бібліотекам в окремі автономні додатки дозволило ізолювати їх  в середовищі, що не має доступ до мережі. Наявність стандартів і набору тестів для виявлення сумісності й відповідності конкретної реалізації SQL загальноприйнятому стандарту сприяло «стабілізації» мови. Гнучкість СКБД MySQL забезпечило підтримку великої кількості типів таблиць.

2. Проектний розділ

.1 Розробка структури сайту

При розробці дипломного проекту було проведено детальне опрацювання його структури.

Структуру WEB- сайту «LITERATE» представлено на рисунку 2.1.

Рисунок 2.1 - Структуру WEB- сайту «LITERATE»

Структура сайту «LITERATE» представлена у вигляді двох робочих частин: адміністративної і клієнтської частин.

Адміністративна частина повинна дозволяти адміністратору після входу в режим «адміністрації» проводити редагування інформації бази даних, додавати нову інформацію.

Клієнтська частина доступна усім відвідувачам WEB-ресурсу. Вона повинна забезпечувати можливість перегляду і пошуку інформації, проходження тестування для авторизованих користувачів, перегляд результатів тестування.

Структура сайту має бути логічною, практичною і зручною.

Процес створення структури проводився в два етапи:

структуризація інформації, що міститься на сайті;

візуальне представлення самої структури.

Завданням першого етапу було визначити і згрупувати за певними критеріями інформацію. Визначення груп і основних ознак розділень інформації на розділи. Формування назви інформаційних розділів, які мають бути зрозумілими потенційним користувачам сайту.

Наступним етапом проводилася розробка ієрархії сторінок сайту. Виділені категорії першого і другого рівня.

Візуальне представлення структури сайту дозволило визначити максимально зручний і зрозумілий інтерфейс сторінки. Дозволило розташувати основні інформаційні блоки так, щоб інтерфейс максимально відповідав вимогам Usability.

Розроблена структура сайту допоможе користувачеві швидко знайти інформацію, що цікавить його, перевірити свої знання за пройденим матеріалом.

При проектуванні розроблені основні елементи внутрішньої структури WEB-ресурсу :

Головна сторінка (з формою пошуку).

Світова література.

Культурологія.

Етика.

ДУМ.

Особистий кабінет, створений для перегляду результатів тестування авторизованого користувача.

Каталог розділено на теми, а теми - на конкретні інформаційні підкатегорії.

Тестування - містить перелік доступних тестів.

Форма авторизації (для роботи в режимі тестування).

Основні елементи внутрішньої структури клієнтської частини представлені на рисунку 2.2.

Рисунок 2.2 - Структура основних елементів внутрішньої структури клієнтської частини

Каталог буде представляти багаторівневу структуру даних, яка зрозумілим способом здійснить впорядковування інформаційних розділів. Каталог буде представлено у вигляді дерева об’єктів, верхній рівень якого складається із списку категорій. Категорії будуть містити підрозділи або посилання на інформаційний розділ. Таке впорядковування забезпечить зручний і швидкий пошук потрібної інформації.

Пошукова система забезпечить динамічність каталогу і буде реалізовуватися на стороні сервера. Не дивлячись на те, що каталог забезпечить впорядковування і угрупування даних, пошукова система надасть користувачеві можливість швидкого пошуку інформації. Пошукова система дозволить значно скоротити кількість переходів між сторінками каталогу для доступу до інформації.

Форма авторизації забезпечить можливість студента проходити тестування та отримувати інформацію щодо тестування взагалі в особистому кабінеті студента.

Тестування повинно слугувати для отримання результатів студента після самостійного ознайомлення із лекційними матеріалами з теми тестування.

Особистий кабінет повинен надавати можливість студентові отримувати статистику по пройдених тестах та бали за тестування.

Адміністративна частина повинна надавати можливість адміністратору повністю керувати вмістом WEB- ресурсу:

додавати або видаляти інформаційні розділи;

редагувати інформаційні розділи, їх описи, змінювати їх відображення на сайті;

завантажувати інформацію про студентів та тестування до бази із файлів;

редагувати наповнення тестування, вірних відповідей, оцінювання;

редагувати інформацію журналу.

При проектуванні адміністративної частини були розроблені основні елементи:

категорії;

робота з файлами;

журнал тестування;

тестування.

Адміністратор сайту повинен мати можливість додавати нові та редагувати існуючі інформаційні категорії, встановлювати та змінювати назви та текст.

У адміністративній частині повинна надаватися можливість завантаження файлів з інформацією про студентів груп, завантаження тестування на сайт, його редагування та видалення.

Адміністратор повинний мати можливість переглядати результати тестування студентів по предметам та групам. Видаляти результати тестування для перескладання тесту із дозволу адміністрації сайту.

Система управління буде надавати можливість зручної роботи із сайтом.

При проектуванні  адміністративної частини сайту був проведений аналіз функцій, які повинен виконувати адміністратор. Функції були структуровані. Була розроблена зовнішня структура адміністративної частини сайту. Основні елементи внутрішньої структури адміністративної частини представлені на рисунку 2.3.

Рисунок 2.3 - Структура основних елементів внутрішньої
структури адміністративної частини

Наступним етапом проектування виконувалася розробка зовнішньої структури, яка складається з визначення розташування основних елементів на кожній сторінці.

Зовнішня структура головної сторінки користувальницької частини представлена на рисунку 2.4.

Рисунок 2.4 - Зовнішня структура головної сторінки
користувальницької частини

Зовнішня структура головної сторінки адміністративної частини представлена на рисунку 2.5

Рисунок 2.5 - Зовнішня структура головної сторінки
адміністративної частини

Наступним етапом проводилася розробка оформлення сайту, його дизайн. Були розроблені елементи, що дозволяють відвідувачеві визначити тематику сайту, призначення його елементів, що полегшить сприйняття візуальної інформації.

Після проведення верстання сторінок сайту на основі затвердженого дизайну виконано інтеграцію сайту з системою управління.

Наступним етапом було проведено інформаційне наповнення сайту необхідним контентом.

.2 Розробка бази даних

Під базою даних розуміють сукупність структурованих даних, при цьому дані мають бути несуперечливі, мінімально надлишкові дані й цілісні.

Реляційні бази даних представляють пов'язану між собою сукупність таблиць-сутностей бази даних. Зв'язок між таблицями може знаходити своє відображення в структурі даних, а може тільки матися на увазі, тобто бути присутнім на неформалізованому рівні. Кожна таблиця БД представляється як сукупність рядків і стовпців, де рядки відповідають екземпляру об'єкту, конкретній події або явищу, а стовпці - атрибутам (ознакам, характеристикам, параметрам) об'єкту, події, явища.

У мові PHP реалізована велика кількість функцій для роботи з реляційною СКБД MySQL.

Однією із найважливіших переваг реляційних баз даних полягає в тому, що можна зберігати логічно згруповані дані в різних таблицях і задавати зв'язку між ними, об'єднуючи їх в єдину базу. Така організація даних дозволяє зменшити надмірність даних, що зберігаються, спрощує їх введення і організацію запитів і звітів.

Основою публікації баз даних у всесвітній мережі Інтернет являється просте розташування інформації з баз даних на WEB- сторінках мережі.

Публікація баз даних в Інтернет дозволяє вирішити цілий ряд завдань, серед яких можна виділити організація взаємозв'язку систем управління базами даних, які працюють на різних платформах, побудови інформаційних систем в мережі Інтернет на основі багаторівневої архітектури баз даних. Побудова локальних Інтернет-мереж за допомогою технологій публікації баз даних в Інтернет, застосування в Інтернет інформації з наявних локальних мережевих баз даних, використання баз даних для впорядкування інформації, представленої в мережі Інтернет, використання оглядача WEB як доступної клієнтської програми для доступу до баз даних в Інтернет.

Проаналізувавши предмету область задачі дипломного проекту була розроблена база даних «Base_Literate», що складається з 8 таблиць. Найменування таблиць і полів, їх типів і призначень приведені в таблиці 2.1.

Таблиця 2.1 - Структура таблиць бази даних

Назва поля

Тип поля

Призначення

Таблиця

ID_categoria

int(11)

Номер категорії в таблицю

 Categoria

Name

text

Найменування категорії


ID_parent

int(11)

Номер батьківської категорії


Назва поля

Тип поля

Призначення

Таблиця

Text_info

text

Інформаційний текст категорії

Categoria

ID_predmet

int(11)

Номер предмета, якій підпорядкована категорія


ID_Group

int(11)

Номер групи в таблиці

Group

NameGroup

text

Найменування групи


Type_specialnost

text

Спеціальність групи


ID_student

int(11)

Номер студентського квитка

Students

ID_Group

int(11)

Номер групи, в якій полягає студент


FIO

text

ПІБ


Year_of_enter

date

Дата вступу в учбовий заклад


ID_predmet

int(11)

Номер предмета в таблиці

Predmet

Name

text

Назва предмета


Kurs

int(11)

Курс, на якому читається предмет


ID_Test

int(11)

Номер тесту в таблиці

Test

NameTest

text

Назва тесту


ID_Predmet

int(11)

Номер предмета, до якого відноситься цей тест


ID_Test

int(11)

Номер тесту, до якого відносяться питання

Test_question

ID_question

int(11)

Номер питання в таблиці


Text_question

text

Текст питання


ID_question

int(11)

Номер питання, до якого відносяться відповіді

Question - answer

ID_answer

int(11)

Номер відповіді в таблиці


Text_answer

text

Текст відповіді


Type

tinyint

Тип відповіді : правильні/ неправильний


Назва поля

Тип поля

Призначення

Таблиця

ID_testing

int(11)

Номер тестування в таблиці

Testing

ID_student

int(11)

Номер студента, який проходив тестування


ID_group

int(11)

Номер групи студента


ID_test

int(11)

Номер тесту


Ball

int(11)

Оцінка за тест


DateTesting

date

Дата проходження тестування


Num_of_rep

int(11)

Кількість відповідей, на які студент відповів правильно


Questions

int(11)

Кількість питань вцелом


Ball_for_one

float

Балів за одну правильну відповідь


ID_page

int(11)

Номер сторінки

Content

NamePage

text

Назва сторінки


Text_info

text

Інформаційне наповнення сторінки


ID_stm

int(11)

Номер афоризму

Statements

Text

text

Текст афоризму


Write by

text

Автор афоризму


ID_message

int(11)

Номер повідомлення

Message_for_student

ID_student

int(11)

Номер студента


NameTest

text

Назва тесту


Date_testing

date

Дата тестування


Date_msg

date

Дата відправки повідомлення


Type

tinyint(1)

Статус повідомлення: прочитано/непрочитано


ID_admin

int(11)

Номер адміністратора

Users_admins

Login

text

Логін адміністратора


Password

text



Таблиця «сategoria» використовується для зберігання інформаційного контенту сайта. Поля «ID_categoria» і «ID_parent» є ключовими для створення дерева категорій на сайті. Завдяки таблиці реалізовано многорівневу структуру категорій сайта. Поле «ID_predmet» забезпечує розділення категорій по предметах WEB-ресурсу.

Таблиця «Group» слугує для зберігання найменування груп, в яких навчаються студенти та їх спеціальність.

Таблиця «Students» використовується для зберігання інформації про студентів. Поле «ID_student» є ключовим для реалізації сесії на сайті. Поле «Year_of_enter» використовується для перевірки можливості тестування студентів залежно від курсу, на якому знаходиться студент в даний момент навчання.

Таблиця «Predmet» містить перелік предметів, що читаються на сайті. Поле «Kurs» використовується при перевірки на можливість проходити тестування студентами інших курсів.

Таблиця «Test» використовується для зберігання переліку тестів, доступних на сайті. Таблиця «Test_question» є таблицею для зберігання переліку питань по номерах тестів.  Полі «ID_Test» визначає, до якого тесту відноситися питання в таблиці. Таблиця «Question-answer» є таблицею для зберігання переліку відповідей по номеру питання. «ID_question» визначає, до якого питання відноситься відповідь в таблиці. Поле «Type» використовується для правильності відповіді.

Таблиця «Testing» організовує зберігання результатів тестування. Використовується для формування журналу тестування на сайті, в особистому кабінеті студента.

Таблиця «Content» слугує для зберігання інформаційного контенту основних сторінок сайту.

Таблиця «Statements» слугує для зберігання афоризмів сайту, які відображаються на сайті.

Таблиця «Message_for_student» використовується для зберігання повідомлень користувачу. Повідомлення відсилаються в тому випадку, коли результати тестування певного студента було видалено для подальшого перескладання тесту.

Таблиця «Users_admins» використовується для зберігання логінів та паролів адміністраторів сайту.

Дана структура відношення таблиць дозволяє організувати можливість використання різної кількості питань тестування і множинній кількості правильних варіантів відповідей.

Схема бази даних «Base_Literate» приведена на рисунку 2.6.

Рисунок 2.6 - Схема бази даних «Base_Literate»

.3 Алгоритм функціонування

Програма написана на об’єктно-орієнтованій мові програмування.

Програма використовує шість класів.

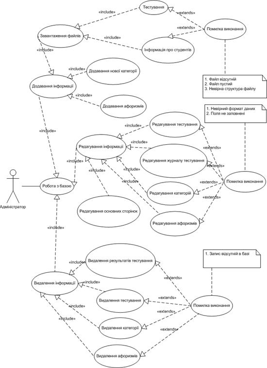
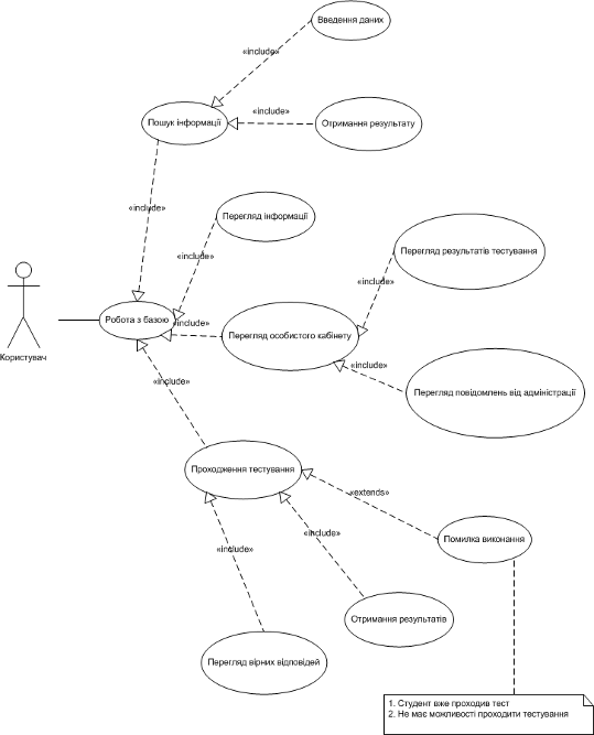
Клас головної сторінки містить методи відображення головного меню та відображення меню категорій. Клас інформаційна сторінка містить поля назви інформаційного контенту та текст контенту. Клас категорій містить  поля «код», «назва», «предмет», «батьківська категорія» та «інформація». Клас адміністратор містить поля «логін» та «пароль» та методи додавання, редагування та видалення інформаційного контенту сайту, додавання категорії, завантаження інформації про студентів, завантаження інформації тестування, редагування тестування, видалення тестів, перегляд журналу тестування. Клас особистий кабінет містить поле «№ студентського квитка» та методи перегляду результатів тестування та отримання повідомлень від адміністрації. Клас тестування містить поле «№ студентського квитка» та методи проходження тестування, перевірка можливості проходження тестування, отримання результатів тестування та перегляд вірних відповідей. Статистична структура моделі програми представлена у вигляді UML-діаграми класів (див. рисунок А.1) у додатку А.

Після проведення аналізу вимог до функціонування програмного продукту, взаємодія користувача та адміністратора з програмою представлена у вигляді UML-діаграми прецедентів (див. рисунок А.2-A.3) у додатку А.

Сайт працював в двох режимах: клієнтському і адміністративному.

Створення головної сторінки index.php полягає в підключенні шаблону HTML. Для реалізації слайдера зображень на сторінку буде підключаються файли JavaScript mobilyslider.js, init.js. Зображення для слайдера заносимо в папку images, яка знаходиться в кореневому каталозі сайту. Для реалізації форми авторизації на сайті по натисненню на кнопку форми перевіряємо наявність введеного значення в таблиці «students». Якщо значення знайдене, в змінну сесії заносимо прізвище користувача і його номер студентського квитка і робимо сесію активованою. Після активації сесії завантажуємо форму вітання користувача, вказуючи прізвища студента. У разі відсутності введеного значення у базі повторно виводиться форма авторизації з повідомленням про помилку.

Для реалізації переходу між сторінками предметів сайту у верхній частині головної сторінки створюється меню з найменуваннями сторінок. При виборі одного з пунктів меню по посиланню здійснюється перехід на нову сторінку.

Для реалізації дерева категорій інформаційних розділів на сторінці підключаються файли JavaScript main.js, jquery.tools.min.js. Для реалізації наповнюваності меню дерева категорій з'єднуємося з базою, вибираємо з таблиці «categoria» усі інформаційні розділи, що відповідають обраному предмету. При натисненні на тему інформаційного розділу відображаємо список можливих матеріалів. При виборі пункту меню з дерева категорії вибираємо з таблиці  «categoria» вибраний матеріал в контентний блок сторінки.

При натисненні на категорію «Тестування» відбувається з'єднання з базою, з таблиці «test» вибираються тести, що відносяться до предмета (поле «ID_predmet» в таблиці «predmet» відповідає полю «ID_predmet» в таблиці «test»). Отриманий масив тестів відображається в меню «Тестування». При натисненні на найменування тестування перевіряється авторизація користувача на сайті. За відсутності авторизації виводиться повідомлення про помилку. Якщо користувач авторизований, відбувається з'єднання з базою, з таблиці «students» для поточного користувача вибирається дата вступу в учбовий заклад. З таблиці «predmet» аналізується поле «Kurs». Розраховується різниця між поточною датою і датою вступу. Якщо вона відповідає полю «Kurs», користувачеві надається можливість проходження тестування. Для відображення тестування з таблиці «test_question» обираються усі питання, що належать вибраному тесту, з таблиці «question_answers» обираються відповіді, що відносяться до вибраного питання. Отримані результати запитів до бази виводяться у блок контенту сторінки предмета.

При проходженні тесту студентом в масив заносяться вибрані відповіді користувача для подальшої реалізації функції отримання правильних відповідей тестування.

При отриманні результатів тестування розраховується одиниця числення для однієї правильної відповіді, перевіряється кількість відповідей, на які користувач відповів вірно, підсумовується загальна кількість балів, округляється для отримання оцінки в балах від 2 до 5 (або 4-12 в залежності від предмета). Відбувається з'єднання з базою, в таблицю «testing» записується номер тесту, номер студентського квитка, оцінка за тест, дата проходження тестування, кількість правильних відповідей, загальна кількість питань.

Для реалізації виведення правильних відповідей після тестування повторно виводяться питання з відповідями. Правильні відповіді позначаються зеленим кольором. Проводиться аналіз відповідей: якщо поточна відповідь знаходиться в масиві відповідей користувача, відповідь позначається галочкою. Якщо відповідь неправильна, але вона входить в масив відповідей користувача, відповідь позначається галочкою і виділяється  червоним кольором.

При виборі пункту меню «Особистий кабінет» перевіряється авторизація користувача на сайті. За відсутності авторизації виводиться форма авторизації. Якщо користувач авторизований, відбувається з'єднання з базою, з таблиці «testing» розраховується сума пройдених тестів по певному предмету. З таблиці «test» обчислюється загальна сума тестів по певному предмету. Результати виводяться до таблиці. При натисненні на найменування предмета відбувається перехід на сторінку результатів тестування. З таблиці «testing» вибираються записи, в яких «ID_predmeta» дорівнює номеру предмета, «ID_student» дорівнює номеру студентського квитка. В результаті виконання відображається таблиця, найменуванням стовпців в якій виступають назви тестів, найменуванням рядків є прізвища студентів, в осередку таблиці відображається оцінка за тест (поле «Ball» з таблиці «testing»). Функція «Повідомлення» відображає кількість нових повідомлень для студента. Із таблиці «Message_for_student» обираються всі рядки, в яких ID_student дорівнює номеру студента, який занесено до змінної сесії. Якщо поле «Type» рядка таблиці дорівнює 1, повідомлення відображається як прочитане, якщо 0 - як непрочитане.

Для адміністративного режиму в рядку браузеру вводимо #"791910.files/image007.jpg">

Рисунок 3.1 - Головна сторінка сайту

У призначеній для користувача частині сайту представлений каталог предметів. Призначена для користувача частина дозволяє студентам переміщатися по сайту і переглядати інформацію по предметах, проходити тестування по певному предмету, переглядати оцінки, отримані в результаті тестування, ознайомлюватися з додатковою інформацією.

Інформація на сайті групується по предметах. Доступ до предметів здійснюється за допомогою переходу по посиланнях у верхній частині головної сторінки [1].

Обравши категорію предмета (натиснувши назву) студент перенаправляється на сторінку, інформація якої відповідає обраному предмету. Після, в списку категорій студент може вибрати інформацію до ознайомлення. Список категорій в лівій частині сторінки завжди відображає поточне місцезнаходження клієнта в дереві категорій. Коли користувач заходить в яку-небудь категорію, йому буде показана основна інформація цього розділу.

Для проходження тестування необхідно пройти авторизацію. Для цього ліворуч у формі «Вхід» студент повинен ввести номер студентського квитка в поле введення і натиснути кнопку «Увійти». Якщо авторизація пройшла успішно, у формі з'явиться вікно вітання, приведена на рисунку 3.2. Якщо були введені некоректні дані, на екрані з'явиться повідомлення про помилку з повторним відображенням форми [2].

Рисунок 3.2 - Вікно вітання форми авторизації

Для проходження тестування студентові необхідно перейти в категорію «Тестування». Після вибору тесту на екрані з'явиться список питань з варіантами відповідей, представлений на рисунку 3.3. При спробі повторного проходження тесту на екрані з'явиться інформаційне повідомленні про помилку.

Рисунок 3.3 - Вікно вітання форми авторизації

При натисненні на кнопку «Прийняти результат» на сторінці з'являється повідомлення про кількість набраних балів за тест, кількість питань, на які користувач відповів правильно і кнопці «Показати правильний результат». При натисненні на кнопку «Показати правильний результат» на сторінці відображається список питань з правильними варіантами відповідей. З цієї сторінки клієнт може або перейти на головну сторінку, сторінку предмета або на сторінку категорії, що цікавить його [2].

Для перегляду своїх результатів тестування необхідно вибрати категорію «Особистий кабінет». Вибравши категорію «Особистий кабінет» (кликнувши по назві) користувач потрапляє на сторінку кабінету. За відсутності авторизації на сайті на екрані з'являється форма входу на сайт, приведена на рисунку 3.4.

На сторінці кабінету відображена інформація про кількість пройдених тестів студентом і загальній кількості тестів по кожному предмету. Для перегляду оцінок по тестах вибраного предмета необхідно натиснути на назву предмета [3].

Рисунок 3.4 - Форма авторизації особистого кабінету

ПОВІДОМЛЕННЯ ОПЕРАТОРУ

Для входу в адміністративний інтерфейс треба ввести у браузері #"791910.files/image011.jpg">

Рисунок 4.1 - Форма входу до адміністративного режиму

При вході в режим адміністратора відображається вікно вітання адміністратора, список останніх п'яти пройдених тестів і форма вибору роботи адміністративного режиму, представлена на рисунку 4.2.

Рисунок 4.2 - Форма головної сторінки адміністративного режиму

Управління каталогом предметів здійснюється в розділі адміністрування «Каталоги», представленому на рисунку 4.3.

Формування вкладень в категоріях не обмежене, категорії можуть бути розбиті на підкатегорії, а останні, у свою чергу, також можуть бути розбиті на під категорії [1].

Рисунок 4.3 - Форма розділу «Категорії» адміністративного режиму

Для того, щоб додати нову категорію/підкатегорію в список, необхідно натиснути на кнопку «Додати категорію» в лівій частині форми «Категорії». З'явиться вікно, представлене на рисунку 4.4. Воно містить  вибір опцій для категорії/підкатегорії, яку необхідно створити.

Рисунок 4.4 - Форма додавання категорії

Вибір категорії предмета: визначає категорію предмета, до якої належатиме створювана категорія.

Батьківська категорія: визначає батьківську категорію, куди буде поміщена нова категорія. Якщо ви виберіть в якості батьківської не кореневу, а вже існуючу категорію, то ви створите підкатегорію.

Назва категорії: введіть назву для створюваної категорії.

Опис (html): напишіть декілька слів про категорію, яку ви створюєте, - це буде інформація категорії. Опис задається у виді текст, який форматується за допомогою редактора, розташованого у вікні. Після закінчення форматування натисніть на кнопку «html» для отримання тексту, що відформатував, в HTML розмітці [4]. 

Для того, щоб внести зміни в існуючу категорію, треба натиснути на назву категорії/підкатегорії, яку хочете редагувати. Подальші дії аналогічні описаним вище.

Завантаження інформації у базу здійснюється за допомогою розділу адміністрації «Файли», наданою на рисунку 4.5.

Рисунок 4.5 - Сторінка розділу «Файли» адміністративного режиму

Для того, щоб завантажити інформацію про студентів необхідно натиснути на посилання «Завантаження інформації про студентів». З'явиться сторінка, представлена на рисунку 4.6. Для вибору місця розташування файлу на комп'ютері натисніть на кнопку «Виберіть файл». Для завантаження інформації з файлу у базу натисніть на «Завантажити файл».

Рисунок 4.6 - Сторінка завантаження файлу з інформацією про студентів

Для завантаження тестової інформації необхідно натиснути на посилання «Завантаження тестів». З'явиться сторінка, представлена на рисунку 4.7. Для завантаження тесту виберіть предмет, до якого буде відноситься тест, введіть найменування тесту, введіть максимальний бал за проходження тестування, оберіть галочками ті спеціальності, до яких відноситься дане тестування, вкажіть місце знаходження файлу і натисніть кнопку «Завантажити файл» [2].

Рисунок 4.7 - - Сторінка завантаження файлу з інформацією тестів

Редагування тестів здійснюється в розділі адміністрування «Тестування», наданому на рисунку 4.8.

Для внесення зміни в тестування, треба натиснути на назву тесту, який хочете редагувати. На екрані з'явиться сторінка редагування тесту, приведена на рисунку 4.9.

Рисунок 4.8 - Сторінка «Тестування» адміністративного режиму

Рисунок 4.9 - Форма редагування тесту адміністративного режиму

Для збереження внесених змін натисніть на кнопку «Редагувати». Для виходу з режиму редагування натисніть на кнопку «Відміна». Для видалення тестування натисніть на кнопку «Видалення».

Робота з електронним журналом здійснюється в розділі адміністрування «Журнал студентів», наданому на рисунку 4.10.

Рисунок 4.10 - Сторінка «Журнал тестування» адміністративного режиму

Для перегляду журналу на сторінці треба вибрати предмет, групу і натиснути кнопку «Проглянути». З'явиться форма, представлена на рисунку 4.11.

Рисунок 4.11 - Форма перегляду результатів тестування

Для завантаження відображеного журналу до файлу excel натисніть на кнопку «До Excel». Для видалення даних об проходження тесту студентом необхідно натиснути на посилання «Редагувати», в слідстві чого з'явиться форма виду, приведена на рисунку 4.12. Відмітьте галочками запису на видалення і натисніть кнопку «Видалити результат» [4].

Рисунок 4.12 - Форма редагування тестування

Робота з афоризмами сайту здійснюється в розділі адміністрування «Афоризми сайту», наданому на рисунку 4.13.

Рисунок 4.13 - Форма роботи з афоризмами сайту

Для додання нового афоризму на сайт натисніть на кнопку «Додати». На сторінці відобразиться форма, представлена на рисунку 4.14. Воно містить поля для вводу інформації щодо афоризмів: текст афоризму та автора. Для збереження введених значені натисніть на кнопку «Зберегти». Для редагування існуючих натисніть на посилання «Змінити». З’явиться форма редагування афоризмів. Для збереження введених значені натисніть на кнопку «Зберегти». Для видалення афоризму натисніть на посилання «Видалити» [4].

Рисунок 4.14 - Форма редагування афоризмів

Робота з налаштуванням сайту здійснюється в розділі адміністрування «Налаштування», наданому на рисунку 4.15. Налаштування відповідає за наповнення контентом основних сторінок сайту.

Для редагування контенту натисніть на посилання, яким в таблиці є назва сторінки. На сторінці відобразиться форма, представлена на рисунку 4.16. Для збереження даних натисніть на кнопку «Зберігти». Для відміни діє натисніть на кнопку «Відміна».

Для повернення на головну сторінку сайту натисніть на посилання «Повернутися на головну сторінку» в лівому верхньому куті сторінки адміністративного режиму [3].

Рисунок 4.15 - Форма налаштування сайту

Рисунок 4.16 - Форма редагування контенту сайту

. Бізнес-план

.1 Резюме

У цій дипломній роботі розроблений програмний продукт для WEB-сайт «LITERATE».

Цей програмний продукт не є збитковим, бо він має розширені функціональні можливості. Сайт має ергономічний інтерфейс, а також містить в собі всю необхідну інформацію, для користувачів цього програмного продукту.

Витрати на розробку складають 7230грн.

Вартість програмного продукту складає 2200 грн.

Прибуток від реалізації даного програмного продукту без врахування ПДВ буде складати 12274 грн.

.2 Оцінка ринку збуту

Даний програмний продукт є індивідуальним замовленням для WEB-сайт «LITERATE».

Цей продукт дешевше ніж аналоги конкурентів.

Програмні продукти конкурентів менш конкурентоспроможні, бо він не містить достатньої кількості інформації та має не зручний інтерфейс.

Прогноз обсягів продажу даного програмного продукту наведений у таблиці 3.1.

Таблиця 3.1 -  Прогноз обсягів продажу програмного продукту

Періоди

Споживачі

Кількість

Перший рік реалізації програмного продукту

Січень

Місто Харків, WEB-сайт «LITERATE»

0

Лютий


0

Березень


1

Квітень


1

Періоди

Споживачі

Кількість

Травень


3

Червень


0

Липень


2

Серпень


1

Вересень


1

Жовтень


0

Листопад


0

Грудень


1

Всього за рік


10

Другий рік реалізації програмного продукту

1 квартал

Місто Харків, WEB-сайт «LITERATE»

3

2 квартал


2

3 квартал


2

4 квартал


3

Всього за рік


10

Всього за 2 роки


20


.3 Конкуренція

У результаті дослідження товарного ринку було виявлено 4 конкурента та був зроблений аналіз показників їх діяльності. За результатами проведено ранжирування фірм-конкурентів.

Вивчаючи фірми-конкуренти здійснено ранжирування нашого програмного продукту та програмних продуктів-конкурентів. Результати ранжирування наведені в таблиці 3.2.

Таблиця 3.2 - Аналіз фірм-конкурентів

Ключові фактори успіху

Результати ранжирування фірм-конкурентів за силою-слабкістю позицій на ринку


1

2

3

4

5

Ефективність

Х3

0

Х2

Х1

Х4

Якість

Х2

Х3

0

Х4

Х1

Універсальність

Х1

0

Х3

Х2

Х4

Цена

Х4

Х2

Х3

0

Х1

Собівартість

Х3

Х4

0

Х2

Х1

сила                              слабкість

Що ближче до мінімального балу, тим конкурентноздатніша фірма.

Тут  Х1, Х2, Х3, Х4 - Фірми конкуренти;

- розробник цього програмного продукту.

Х1 = 4+5+1+5+5 = 20 б.;

Х2 = 3+1+4+2+4 = 14 б.;

Х3 = 1+2+3+3+1 = 10 б.;

Х4 = 5+4+5+1+2 = 17 б.;

   = 2+3+2+4+3 = 14 б.

Найбільш конкурентною для розробника цього програмного продукту є фірма-конкурент Х2, яка набрала 14 балів.

Наступним кроком оцінці програмного продукту конкуренту є аналіз технічних та економічних показників - ключових факторів успіху конкуруючих програмних продуктів. Перелік цих показників внесено у таблицю 3.3.

Таблиця 3.3 - Матриця рангів технічних та економічних параметрів

Параметри

Одиниці виміру

Значення параметру

Вага параметру aj, bj

Одиничний параметричний показник qj

Одиничний параметричний індекс Іт, Іе



новий виріб Pjн

аналог. виріб Pjа




1

2

3

4

5

6

7

Технічні параметри

Ефективність

бал

4

3

0,3

1,33

0,399

Якість

бал

3

5

0,5

0,6

0,3

Універсальність

бал

4

2

0,2

2

0,4

Всього




1


1,099

Економічні параметри

Цена

грн

3000

1000

0,5

0,33

0,165

Собівартість

грн

600

700

0,5

1,17

0,585

Всього




1


0,75


Таблиця розраховується таким чином:

Відбір технічних та економічних показників, які належить оцінювати називають ключовими факторами успіху. Перелік показників заносимо у стовпчик 1 таблиці.

Далі заповнюються одиниці виміру та значення параметрів на базі експертних оцінок.

Дані (стовпчик 5) - вага j- го параметру, визначаються експертним шляхом, для технічних параметрів (3.1), для економічних параметрів (3.2).

;                                            (3.1)

;                                            (3.2)

Одиничні параметричні показники gj по кожному j-му параметру (як технічних, так економічних) (стовпчик 6) розраховують за такою формулою:

                                                      (3.3)

де

                                                     (3.4)

де ;, Pja - величина j-го параметру нового виробу та виробу конкуруючого (аналога) відповідно.

Розрахунок одиничних параметричних індексів іtj ;іej (стовпчик 6) здійснюється наступним чином для технічних параметрів (3.5), для економічних параметрів (3.6)

;                                                    (3.5)

;                                                   (3.6)

Зведений параметричний індекс обчислюється за формулою для технічних параметрів (3.7), для економічних параметрів (3.8)

                                                   (3.7)

                                                   (3.8)

Розрахунок інтегрального показника відносної конкурентоспроможності (К) нового виробу по відношенню до виробу -  конкурента (аналога) обчислюється за формулою:

                                                       (3.9)

При розрахунку показника відносної конкурентоспроможності отримали значення 1,46. Оскільки воно більше одиниці (К>1), отже пропонує новий програмний продукт переважає X4 програмний продукт конкурентів.

За розрахунками конкурентоспроможності, виявлено, що даний програмний продукт конкурентоздатний.

.4 Стратегія маркетингу

Для успішного супроводження програмного продукту на ринку та досягнення запланованого об’єму продаж необхідно ретельно спланувати рекламну компанію, котра дала б можливість усім потенційним користувачам дізнатись про існування та переваги розробленого програмного продукту. Рекламна компанія буде проводиться засобами електронної комерції, на IRC; та сайтах з новинами [11].

Але для початку рекламна компанія обмежиться розсилкою електронних листів потенційним покупцям. В листах буде знаходитись детальна інформація проданий програмний продукт, що досить зручно та вигідно. Також у листі вказується адреса домашнього сайту розробника, де можна буде внести свої пропозиції.

Витрати на розробку наведені у таблиці 3.4.

Таблиця 3.4 -  Розрахунок трудових витрат

Найменування операції

Кількість годин

Аналіз

8

Проектування

16

Кодування

52

Тестування

8

Налагодження

8

Керівництво користувача

8

Всього:

100


Трудовитрати, які потребують для розробки програмного продукту складають 100 годин.

Розрахуємо час роботи на машині - 52+8+8= 68 годин.

Розрахуємо немашинний час - 8+16+8 = 32 годин.

. Розрахуємо вартість машинного часу (електроенергія):

Велектр.ен. = машинний час* потужність машини* тариф

Велектр.ен.= 68 годин * 0,5 КВтчас* 1,5 грн. = 51 грн.

. Розрахуємо заробітну плату розробника програмного продукту. Витрачений час на розробку програмного продукту - 100 годин, тариф за годину роботи - 25 грн., звідси 25грн.* 100 год. = 2500 грн.

. Додаткова заробітна плата (30% від основної ЗП)

грн.*0,3 = 750 грн.

. Відрахування на соціальні потреби (38% від ФОП)

(2500+750)* 0,38= 1235 грн.

. Накладні витрати (50% від ФОП):

грн.* 0,5 = 1625 грн.

. Розрахуємо вартість матеріалів (Таблиця 5.5 Витрати на матеріали)

Таблиця 3.5 - Витрати на матеріали

Матеріали

Кількість,шт.

Ціна за одиницю, грн.

Вартість, грн.

Хостиннг

1

350

350

Домен

1

75

75

SEO-оптимізація

1

300

300

Всього



725


Суму витрат на розробку програмного продукту занесемо в таблицю 5.6  витрати на розробку програмного продукту.

Таблиця 5.6 -  Витрати на розробку програмного продукту

Статті витрат

Матеріали

725

Вартість електроенергії

51

Основна заробітна плата

2500

Додаткова заробітна плата (35% від ФОП)

750

Соціальні відрахування (38% від ФОП)

1235

Накладні витрати (50% від ФОП)

1625

Виробнича собівартість

6886

Невиробничі витрати (5% від виробничої с/в)

344

Всього

7230


. Розрахуємо витрати на адаптацію(накладні витрати програмного продукту, 5% від виробничої собівартості ПП)

грн.* 0,05 = 344 грн.

. Визначимо повну собівартість розробленого програмного продукту.

грн. + 344 грн. = 7230 грн.

. Розрахуємо прибуток (30 % від повної собівартості)

грн.*0,3 = 2169грн.

Ціна: 7230грн. + 2169грн. = 9399грн.

Розрахуємо вартість на 1 екземпляр тиражу (таблиця 3.7 Витрати на матеріали на 1 шт.)

Таблиця 3.7 - Витрати на матеріали на 1 шт

Матеріали

Кількість,шт.

Вартість за одиницю, грн.

Вартість, грн.

Хостинг

1

350

350

Домен

1

50

50

SEO-оптимізація

1

300

300

Всього:

700


Матеріальні витрати                                                            700грн.

Повна собівартість: 700 грн.

Розрахуємо витрати на оновлення. Ціна підтримки сайту складає 160,00 грн. Розрахуємо витрати на підтримку оновлення сайту за 1 рік: 180,00 грн*10=1800,00 грн, за 2 рік 180,00*10= 1800,00грн.

Розрахуємо витрати на сеопідтримку. Ціна сеопідтримки сайту в місяць складає 120,00 грн. Розрахуємо витрати на сеопідтримку сайту за рік: 120,00 грн*10= 1200,00 грн, за 2 рік: 120,00 грн*10= 1200,00 грн.

Мінімальна ціна програмного продукту:

Цmin = 700грн.

Максимальна ціна програмного продукту розраховується за формулою:

Цmax = (собівартість + кредит + 1,2 Прибуток).

Цmax = (9399 + 10000 + 1,2*2169) = 22002грн.

Виходячи з ринкових цін на аналогічні продукти, приймаємо остаточну ціну нового програмного продукту 2200 грн.

.5 Фінансовий план

Цей розділ узагальнює і систематизує всі матеріали попередніх розділів та представляє їх у вартісному вираженні.

З урахуванням раніш визначених витрат на розробку програмного продукту заповнюємо таблицю 3.8.

сайт додаток клієнтський програмний

Таблиця 3.8 -Доходів та витрат

Показники

Витрати до поч. реалізації

1 рік

2 рік

Всього

Обсяг продаж (шт.)

0

10

10

20

Доходи від реалізації (грн)


22000

22000

44000

Постійні витрати





- Матеріали

725



725

- Електроенергія

51



51

- Основна зарплата

2500



2500

- Додаткова зарплата

750



750

- Соціальні відрахування

1235



1235

- Накладні витрати

1625



1625

- Кредит

10000



10000

- Відсоток за кредит(20%)



2000

2000

Всього постійних витрат:

16886


2000

16886

Змінні витрати





- Оновлення


1800

1800

3600

- SEO-підтримка


1200

1200

2400

Всього змінних витрат:


3000

3000

6000

Всього витрат:

16886

3000

5000

24886

Прибуток:

-16886

19000

17000

19114

Податок на прибуток 19%


3610

3230

6840

Чистий прибуток:

-16886

15390

13770

12274


Будуємо графік беззбитковості та розраховуємо точку беззбитковості програмного продукту.

Формулі наверне вінести за график


                                            (3.10)

= 9 шт.

4. Охорона праці

.1 Загальні питання з охорони праці

Науково-технічний прогрес вносить принципові нововведення у всі сфери сучасного матеріального виробництва, при цьому докорінним чином змінюються знаряддя та предмети праці, методи обробки інформації, що в свою чергу змінює умови праці.

Праця людини, що протікає в умовах надмірного нервово-емоційного напруження, довготривалих статичних навантажень, обмеженої рухової активності призводить до неврозів, відхилень у психіці, захворювань опорно-рухового апарату, серцево-судинної системи. За таких умов зростає роль та значення охорони праці, як системи правових, соціально-економічних, організаційно-технічних, санітарно-гігієнічних і лікувально-профілактичних заходів та засобів спрямованих на збереження здоров’я і працездатності людини в процесі праці. Адже в кінцевому рахунку плоди науково-технічного прогресу можуть бути ефективними лише в тій мірі, в якій вони забезпечать людині безпеку, комфортність і зручність трудової діяльності [8].

Трудова діяльність користувачів комп’ютерів відбуваються у певному виробничому середовищі, яке впливає на їх функціональний стан. Найбільш значимі - фізичні фактори виробничого середовища, до яких належать електромагнітні хвилі різночастотних діапазонів, електричні поля, шум, параметри мікроклімату та ціла низка світлотехнічних показників. Вплив хімічних та біологічних факторів виробничого середовища на користувачів комп’ютерів значно менші.

Трудовий процес суттєво впливає на психофізіологічні можливості користувачів комп'ютерів, оскільки їх діяльність характеризується значними статичними фізичними навантаженнями; недостатньою руховою активністю; напруженнями сенсорного апарату, вищих нервових центрів, які забезпечують функції уваги, мислення, регуляції рухів. Окрім того, трудовий процес користувачів комп'ютерів відзначається значними інформаційними навантаженнями [10].

Професійні якості та виробничий досвід, які визначають внутрішні засоби діяльності, обумовлюють надійну та безпомилкову діяльність користувачів комп'ютерів, дозволяють знаходити безпечні методи розв'язання виробничих завдань навіть у нестандартних ситуаціях.

.2 Гігієна праці та виробнича санітарія

Гігієна праці розглядає питання, пов'язані з умовами роботи і їхнім впливом на людський організм; розробляє гігієнічні і лікува­льно-профілактичні заходи, спрямовані на поліпшення і збереження здоров'я працівників, підвищення працездатності і продуктивності праці. Діяльність людини, залежно від умов реалізації і особливос­тей технологічних процесів, може супроводжуватись суттєвим від­хиленням параметрів виробничого середовища від їх природного значення, бажаного для забезпечення нормального функціонування організму людини.

Уникнути небажаного впливу техногенної діяльності людини на стан виробничого середовища і довкілля в цілому практично не­реально. Тому метою гігієни праці є встановлення таких граничних відхилень від природних фізіологічних норм для людини, допусти­мих навантажень на організм людини, які не будуть викликати не­гативних змін у функціонуванні організму людини і окремих його систем.

На сучасному етапі розвитку гігієни праці як науки, гігієністи при вирішенні питань охорони здоров'я працюючих дотримуються так званого порогового принципу: фактичне відхилення окремого чинника виробничого середовища від природної фізіологічної нор­ми до певної межі не спричиняє небажаних змін в організмі людини і не призведе до негативних наслідків.

Особливе значення має оцінювання умов праці, яке є основою для вжиття заходів, необхідних для запобігання небезпекам або зве­дення їх до мінімуму.

До факторів виробничого середовища належать показники мікроклімату, вміст шкідливих речовин в повітрі робочої зони, рівень шуму, вібрації, випромінювання, освітленості [10].

В повітрі зовнішнього природного середовища, як і в повітряному середовищі приміщень, завжди є наявною певна кількість заряджених частинок - іонів. Протягом виробничої зміни на робочих з відео-дисплейним терміналом іонний склад повітря суттєво змінюється. Концентрація негативних іонів зменшується, а позитивних - збільшується, Така зміна балансу іонного складу повітря несприятливо впливає на здоров’я користувачів персональних комп’ютерів. Необхідні концентрації іонів в повітрі робочих зон можна забезпечити застосуванням:

генераторів негативних іонів;

установок штучного зволоження;

кондиціонерів;

примусової вентиляції;

захисних екрани, що заземлені.

Особливу небезпеку для здоров’я представляє підвищена концентрація озону - високотоксичного подразнюючого газу. Основні джерела озону на комп’ютеризованих місцях є електронно-променева трубка та лазерні принтери. Основним заходом щодо запобігання несприятливого впливу озону та інших шкідливих речовин на здоров’я операторів є забезпечення функціонування припливно-витяжної вентиляції.

Шум несприятливо діє на слухові та інші органи та системи організму людини. Ця дія виражається у зниженні розумової працездатності, швидкій втомлюваності, послабленні уваги, появі головного болю. Основні заходи для боротьби з шумом:

зниження рівнів шуму в джерелі його утворення;

використання звукопоглинаючих та звукоізолюючих засобів;

раціональне планування виробничих приміщень і робочих місць.

Для зниження вібрації, що виникає під час роботи з відео-дисплейним терміналом і персональними комп’ютерами, обладнання необхідно встановити на спеціальні амортизуючи прокладки [8].

В санітарних правилах вказано, що при організації праці, що пов’язана з використанням ВДТ електронно-обчислювальної техніки слід передбачити змінні перерви для відпочинку, які передують появі об’єктивних і суб’єктивних ознак стомлення і зниження працездатності [10].

Протягом робочої зміни мають передбачати, перерви для відпочинку і вживання їжі - обідні перерви ( 40 - 60 хвилин).

Перерви для відпочинку особистих потреб -  залежить від характеру трудової діяльності і важкості праці визначається диференційовано для кожної професії.

Санітарними правилами встановлюються такі, внутрішньо змінні режими праці та відпочинку при роботі з електронно-обчислювальною технікою при восьмигодинній денній робочій зміні в залежності від характеру праці:

Для розробників програм та операторів електронно-обчислювальної техніки призначається перерва тривалістю.15 хвилин через кожну годину роботи.

Для операторів комп’ютерного набору призначається перерва тривалістю 10 хвилин через кожну годину роботи.

В усіх випадках, коли виробничі обставини не дозволяють застосувати регламентовані перерви, тривалість безперервної роботи з персональним комп’ютером не повинна перевищувати 4 години [8].

Усі допустимі норми, які повинні виконуватися у виробничому приміщенні зведенні в таблиці 4.1.

Таблиця 4.1 - Параметри метеорологічних умов виробничого середовища

Параметр

Фактичне значення

Значення по СН - 245-71чи державному стандарту

Висновок

Шум, Дб

47

50

В межах норми

Освітленість (загальна), Лк

345

300-500

В межах норми

Значення К.П.О.

1,6

1,2 - 2,5

В межах норми

Запиленість (вид пилу), мг/м3

3

4

В межах норми

 

Відносна вологість

45-55

40 - 60

В межах норми

 

Загазованість (кон-цернтрація і вид газу) мг/м3 -  озон; -  оксид азоту.

  0,1 3

  0,1 5

В межах норми

 

Температура повітря, С Холодний період: Теплий період:

 22-23 24-25

 22 - 24 23 - 25

В межах норми

 

Швидкість руху повітря, м/с

0,1 - 0,15

0,1 - 0,2

В межах норми


.3 Організація робочого простору

Під виробничим приміщенням розуміють замкнутий простір в спеціально призначених будівлях і спорудах, в яких постійно (по змінах) або періодично (протягом робочого дня) здійснюється трудова діяльність людей.

Правильна організація робочих місць сприяє усуненню загального дискомфорту, зменшенню втомлюваності працівника, підвищенню його продуктивності. Проведені дослідження показують, що при раціональній організації робочих місць продуктивність праці зростає на 15 - 25%.

Організація робочого місця передбачає:

правильне розміщення робочого місця у виробничому приміщенні;

вибір ергономічного обґрунтованого робочого положення, виробничих меблів з урахуванням антропометричних характеристик людини;

раціональну компоновку обладнання на робочих місцях;

урахування характеру та особливостей трудової діяльності.

ДНАОП 0.00-1.31-99 регламентує вимоги до організації робочого місця користувача ВДТ. Найкраще розмістити робочі місця з ВДТ рядами, причому відносно вікон вони повинні розміщуватися так; щоб природне світло падало збоку, переважно зліва. Це дасть змогу виключити дзеркальне відбиття на екрані джерел природного світла (вікон) та потрапляння останніх в поле зору користувачів.

Організація робочого місця користувача ВДТ повинна забезпечувати відповідність усіх елементів робочого місця та їх взаємного розташування ергономічним вимогам ГОСТ 12.2.032-78: "ССБТ. Рабочее место при выполнении работ сидя. Общие эргономические требования"; характеру та особливостям трудової діяльності.

Площа, виділена для одного робочого місця з ВДТ або ПК, повинна складати не менше 6 м2, а об'єм - не менше 20м2. При розміщенні робочих місць необхідно дотримуватись таких вимог:

робочі місця з ВДТ розміщуються на відстані не менше 1 м від стін зі світловими прорізами;

відстань між бічними поверхнями відеотерміналів має бути не меншою за 1,2 м;

відстань між тильною поверхнею одного відеотермінала та екраном не повинна бути меншою 2,5 м;

прохід між рядами робочих місць має бути не меншим 1 м.

Вимоги щодо відстані між бічними поверхнями ВДТ та відстані між тильною поверхнею одного ВДТ та екраном іншого враховуються також при розміщенні робочих місць з відеотерміналами та персональними комп'ютерами в суміжних приміщеннях, з урахуванням конструктивних особливостей стін та перегородок [10].

При потребі високої концентрації уваги під час виконання робіт з високим рівнем напруженості суміжні робочі місця з ВДТ необхідно відділяти одне від одного перегородками висотою 1,5 - 2 м.

Якщо використання відеотермінала та персонального комп'ютера є періодичним, то дозволяється обладнувати в приміщенні, що відповідає встановленим вимогам, окремі робочі місця колективного користування з ВДТ та ПК.

Рисунок 4.1 - Схема розміщення робочих місць для роботи з персональним комп’ютером

-компютеризоване робоче місце з персональним комп’ютером;

-сонцезахісні жалюзі;

- шафи для зберігання дискет та програмного забезпечення; 4- шафи для зберігання документації та фахової літератури.

Всі вищеперераховані вимоги до робочого приміщення та робочих місць були враховані і втілені в даному дипломному проекті [8].

4.4 Електробезпека в приміщеннях з ЕОМ

Під час монтажу та експлуатації ліній електромережі необхідно повністю унеможливити виникнення електричного джерела загорання внаслідок короткого замикання та перевантаження проводів, обмежувати застосування проводів з легкозаймистою ізоляцією і, за можливості, перейти на негорючу ізоляцію.

У приміщенні, де одночасно експлуатується або обслуговується більше 5 персональних ЕОМ, на помітному та доступному місці встановлюється аварійний резервний вимикач, який може повністю вимкнути електричне живлення приміщення, крім освітлення [10].

ЕОМ повинні підключатися до електромережі тільки за допомогою справних штепсельних з'єднань і електророзеток заводського виготовлення.

Штепсельні з'єднання та електророзетки крім контактів фазового та нульового робочого провідників повинні мати спеціальні контакти для підключення нульового захисного провідника. Конструкція їх має бути такою, щоб приєднання нульового захисного провідника відбувалося раніше ніж приєднання фазового та нульового робочого провідників. Порядок роз'єднання при відключенні має бути зворотнім.

Металеві труби та гнучкі металеві рукави повинні бути заземлені. Заземлені конструкції мають бути надійно захищенні діелектричними щитками або сітками від випадкового дотику [10].

Конструкція знімної підлоги повинна бути такою, щоб забезпечувались вільний доступ до кабельних комунікацій під час обслуговування та стійкість до горизонтальних зусиль при частково знятих плитах. Також можливо було зробити вирівнювання поверхні підлоги за допомогою регульованих опорних елементів та взаємозамінюваність плит.

Неприпустимими порушеннями є експлуатація кабелів та проводів з пошкодженою ізоляцією, застосування саморобних продовжувачів, які не відповідають вимогам ПВЕ до переносних електропроводок, застосування для опалення приміщення нестандартного електронагрівального обладнання, підвішування світильників безпосередньо на струмопровідних проводах, обгортання електроламп і світильників папером, тканиною та іншими горючими матеріалами [8].

Для захисту людини від ураження електричним струмом передбачається:

надійна ізоляція провідників;

величина відстані від електроструму - 6 м;

величина напруги - до 42 В;

занулення або заземлення електричного обладнання. Категорично забороняється застосовувати саморобні подовжувачі.

ЗІЗ - засоби індивідуального захисту:

а) Діелектричні печатки (випробовуються 2 рази на рік).

б) Діелектричний килимок.

в) Діелектричні калоші.

.5 Пожежна безпека

За даними статистики з загального числа пожеж, що відбуваються з причин несправного електроустаткування, близько 45% виникає через короткі замикання, 35% від електронагрівальних приладів, 13% від перевантаження електродвигунів і мереж, 5% від великих перехідних опорів.

По класифікації приміщень за вибухопожежною і пожежною небезпекою дане приміщення відноситься до категорії В (в наявності такі горючі матеріали: деревина, папір, ізоляція дротів живлення) за класифікацією ОНТП 24-86.

Робочі зони даного приміщення відноситься до зон класу П-ІІа згідно ПУЭ 76/87, ТиПБЕ ( до них відносять приміщення, у яких містяться тверді горючі речовини, нездатні переходити в зважений стан). У даному приміщенні знаходяться дерев’яні столи, шафи, полки, дерев’яний паркет. У приміщенні не ведеться робота з горючими чи легкозаймистими речовинами [8].

Найбільш ймовірною причиною пожежі в приміщенні є коротке замикання при порушенні ізоляції світлової чи проводки кабелів живлення комп’ютерів. Також можливе виникнення пожежі при недбалому використанні вогню.

З метою попередження виникнення пожежі в приміщенні виконується ряд організаційних заходів.

Будівлі і ті їх частини, в яких розташовуються ЕОМ, повинні бути не нижче 2 ступеня вогнестійкості.

Для всіх споруд і приміщень, в яких експлуатуються відеотермінали та ЕОМ, повинна бути визначена категорія з вибухопожежної і пожежної небезпеки. Відповідні позначення повинні бути нанесені на вхідні двері.

Сховища інформації, приміщення для зберігання перфокарт, магнітних стрічок, пакетів магнітних дисків слід розміщати у відокремлених приміщеннях, обладнаних негорючими стелажами і шафами. Зберігати такі носії інформації на стелажах необхідно в металевих касетах .

Міжпідлоговий простір під знімною підлогою має бути оснащений системою автоматичної пожежної сигналізації та засобами пожежогасіння відповідно до вимог.

Звукопоглинальне облицювання стін та стель у приміщеннях ЕОМ слід виготовляти з негорючих або важкогорючих матеріалів.

Для промивання деталей необхідно застосовувати негорючі миючі препарати. Промивання чарунок та інших знімних пристроїв горючими рідинами дозволяється лише у спеціальних приміщеннях, обладнаних припливно-витяжною вентиляцією.

Приміщення, в яких розташовуються персональні ЕОМ та дисплейні зали, повинні бути оснащенні системою автоматичної пожежної сигналізації з димовими пожежними сповіщувачами та переносними вуглекислотними вогнегасниками з розрахунку 2шт, на кожні 20 м2 площі приміщення.

Не рідше 1 разу на квартал необхідно очищати від пилу агрегати вузли, кабельні канали та простір між підлогами [9].

План евакуації людей з приміщення відображений на рисунку 4.2.

Рисунок 4.2 - План евакуації людей з приміщення

Висновки

У дипломному проектуванні було детально розглянуті особливості та етапи створення WEB-сайту, а також питання оптимізації та залучення уваги цільової аудиторії.

На основі представленого теоретичного матеріалу та практичних знань було створено сайту «LITERATE», що дозволяє залучити студентів до дистанційного навчання, і тим підвищить рівень знань та обізнаності студентів. 

У ході виконання дипломної роботи був отриманий повнофункціональний WEB-сайт, повністю готовий до застосування. Даний сайт орієнтований на студентів Харківського патентно-комп'ютерного коледжу, які поглиблюють свої знання в Інтернет-просторі. З його допомогою користувачі зможуть отримувати необхідну інформацію та проходити тестування.

При розробці WEB-сайту були проаналізовані сучасні WEB-технології, що дозволяють створювати інтерактивні WEB-сторінки. Найбільш придатними для виконання поставленого завдання виявилися HTML, CSS, PHP, JavaScript та  MySQL.

Розроблений сайт задовольняє всім вимогам, поставленим на етапі постановки завдання.

В якості подальшого вдосконалення WEB-сайту представляється можливим розробка форми зворотнього зв’язку студентів. Також можливе доопрацювання журналу тестування с подальшим доданням функції відправки табелю на пошту студента.

Перелік посилань

Беспалов В.В. Информационные технологии: учебное пособие / В.В. Беспалов; Томский политехнический университет. - Томск: Изд-во Томского политехнического университета, 2012. - 134 с.

Гутманс Э., Баккен С, Ретанс Д. PHP 5. Профессиональное программирование./ Пер. с анrл. СПб: Символ- Плюс, 2006. 704 с.

Дэвис Е. М., Филлипс Дж. А. Изучаем PHP и MySQL. - Пер. с англ. - СПб: Символ-Плюс, 2008. - 448 с.

Киселев Г.М. Информационные технологии в педагогическом образовании: Учебник/ Г.М. Киселев, Р.В. Бочкова. - М.: Издательско-торговая корпорация «Дашков и К’», 2012. - 308 с.

Моррисон М. Изучаем JavaScript. - СПб.: Питер, 2012. - 608 с.

Томсон Л., Веллинг Л. Разработка Web-приложений на PHP и
MySQL. - К.: "ДиаСофт", 2001. - 672 с.

Эрик Фримен, Элизабет Фримен Изучаем HTML, XHTML и CSS.- СПб.: Питер, 2012.-656 с.: ил.- (Серия «Бестселлеры O'Reilly»).

Жидецький В. Ц. Основи охорони праці : підручник для студ. вищ. навч. закл.: затв. МОНУ. - К. : Знання, 2010. - 375 с.

Лапін В. М. Безпека життєдіяльності: Навч. посіб. - Л., 1998.

В. Березуцький, Т. С. Бондаренко, Г. Г. Валенко та ін. Основи охорони праці. Навч. посіб. - 2-ге вид., перероб. і доп. - Х.: Факт, 2007. - 480 с.

Вечканов Г. С. Экономическая теория: Учебник для вузов. 2-е изд. - СПб.: Питер, 2009 - 210 c.

Додаток А

діаграми дипломного проекту

Рисунок А.1 - UML-діаграма класів

Рисунок А.2 - UML-діаграма прецедентів клієнтської частини

Рисунок А.3 - UML-діаграма прецедентів адміністративної частини

Рисунок А.4 - UML-діаграма станів

Додаток Б

- таблиці


Похожие работы на - WEB-сайт 'LITERATE'

 

Не нашли материал для своей работы?
Поможем написать уникальную работу
Без плагиата!
Без нейросетей!