Теория управления в информационных системах

  • Вид работы:
    Курсовая работа (т)
  • Предмет:
    Информационное обеспечение, программирование
  • Язык:
    Русский
    ,
    Формат файла:
    MS Word
    3,43 Мб
  • Опубликовано:
    2014-10-07
Вы можете узнать стоимость помощи в написании студенческой работы.
Помощь в написании работы, которую точно примут!

Теория управления в информационных системах

Содержание

Введение

Часть 1. Исследование систем управления уравнения в пакете Vissim

.1 Знакомство с программой Vissim

.2 Исследование линейных типовых звеньев

.3 Частотный анализ типовых звеньев

.4 Исследование устойчивости линейной системы

Часть 2. Исследование устойчивости и качества переходных процессов системы управления при гибкой отрицательной обратной связи в Matlab

.1 Общие функции для создания передаточных функций звеньев и систем

.2 Исследование переходных процессов в системах управления

.3 Частотные характеристики системы

.4 Задание для самостоятельной работы

Заключение

Введение

Данная курсовая работа расскажет о основах теории управления.

Теория управления - наука о принципах и методах управления различными системами, процессами и объектами.

Суть теории управления состоит в построении математической модели на основе системного анализа объекта управления (ОУ) и синтезе алгоритма управления (АУ) для получения желаемых характеристик протекания процесса или целей управления.Sim - это визуальный язык программирования, предназначенный для моделирования динамический систем , а также проектирования, базирующегося на моделях, для встроенных микропроцессоров.

Язык и программная среда VisSim широко используется в разработке систем управления и цифровой обработки сигналов для моделирования и дизайна. Она включает в себя блоки для арифметики, булевых и трансцендентных функций , а также цифровые фильтры , передаточные функции , численного интегрирования и интерактивного вывода.пакет прикладных программ для решения задач технических вычислений и одноимённый язык программирования, используемый в этом пакете.

Часть 1. Исследования систем управления в пакете Vissim

.1 Знакомство с программой Vissim

Цели и задачи

Цель работы: знакомство с графическим интерфейсом программы Vissim, а также приобретение навыков создания и моделирования простейших структур, текстового и графического оформления диаграмм.

Задачи работы:

·              изучение графического интерфейса VisSim;

·              создание комментариев и этикеток;

·              составление простейших диаграмм;

·              сохранение выполненной работы, печать.

Основные теоретические сведения

Программа Vissim, разработанная компанией VisualSolutions - мощное, удобное для пользователя, компактное и эффективное средство моделирования систем и их элементов. Программа позволяет, используя развитый графический интерфейс, легко, строить, а затем и исследовать модели систем широкого диапазона сложности.

Версии VisSim:

·              2.0к - ее достоинство - компактность;

·              3.0 - для некоторых Вузов поставляется фирмой VisualSolution бесплатно;

·              4.5 - возможности расширены, но бесплатно доступен только ознакомительный вариант.

·              5.0

·              6.0


Контрольные вопросы

1. Какие меню содержатся в главном меню VisSim?

В главном меню содержатся следующие меню:

·        File

·        Edit

·        View

·        Simulate

·        Analyze

·        Blocks

·        Tools

·        Window

·        Help

2. Как создать этикетку?

Blocks/Annotation/label

3. Как создать комментарий?

Blocks/Annotation /comment

4. Как выставить в рабочее пространство VisSim'a генератор синусоиды? Как и какие параметры синусоиды можно изменить?

Blocks/SignalProducer/sinusoid

Изменяются следующие параметры:

Запаздывание

Частота

Амплитуда

Метка

. Как соединять и разъединять блоки?

Потянуть за контакт одного блока и соединить с контактом другого

. Что такое meter в VisSim'e?

Прибор. Имеет вид стрелочного счетчика.

. Как изменить время симуляции, т.е. время, в течение которого производится моделирование процессов?

Simulate/SimulationProperties/end

. Как изменить количество точек на графике?

Simulate/ SimulationProperties/timestep

. Как сохранить значения точек кривой полученной на осциллографе в файле в виде таблицы? Как и где следует сохранять диаграммы VisSim'a?

File/Save

. Какие версии VisSim'a Вы знаете?

Версии VisSim:

·              2.0к - ее достоинство - компактность;

·              3.0 - для некоторых Вузов поставляется фирмой VisualSolution бесплатно;

·              4.5 - возможности расширены, но бесплатно доступен только ознакомительный вариант.

Вывод:

Я ознакомился с графическим интерфейсом программы Vissim, а также приобрел навыкы создания и моделирования простейших структур, текстового и графического оформления диаграмм.

1.2 Исследование линейных типовых звеньев

Цели и задачи

Цели работы: освоение методов анализа линейных систем с помощью программы Vissim; изучение основных характеристик типовых линейных звеньев.

Задачи работы: построение и анализ переходных характеристик интегратора, апериодического и колебательного звеньев.

Основные теоретические сведения

Типовые звенья- это простые модели элементов сложных линейных систем и даже систем вцелом.

Переходная характеристика звеньев - характеристика или функция позволяет и качественно, и количественно характеризовать быстродействие звеньев и систем. Переходный процесс может быть как монотонным, так и колебательным и его длительность и является количественной характеристикой быстроты реакции звена на прикладываемые к нему воздействия.

Типовые звенья бывают:

·              простейшие (пропорциональное звено, интегратор и дифференцирующее звено);

·              звенья первого порядка (апериодическое или инерционное, инерционно-дифференцирующее, форсирующее и др.)

·              звено второго порядка (колебательное и его частный случай - апериодическое второго порядка);

·              звено третьего порядка (способное терять устойчивость, его можно назвать звеном Вышнеградского)

·              звено запаздывания.

Основные характеристики линейных звеньев:

·              переходная характеристикаh(t) - реакция звена на ступенчатое единичное воздействие 1(t);

·              передаточнаяфункцияW(s), связывающая изображения входного X(s) и выходного Y(s) сигналов линейного звена;

·              комплексный коэффициент передачиW(j), связывающий спектры входного X(j) и выходного Y(j) сигналов линейного звена и

·              импульсная или весовая функцияw(t) реакция звена на дельта-функцию Дирака (t).

Интегратор - звено, выходной сигнал y(t) которого пропорционален интегралу по времени от входного сигнала x(t):


где: Т - т.н. постоянная времени интегратора.

Передаточная функция интегратора имеет вид [1]:


где: k - коэффициент усиления интегратора; s - комплексный аргумент.

Апериодическое звено имеет передаточную функцию вида [1]:


где: k - коэффициент усиления; Т - постоянная времени апериодического звена.

Колебательное звено имеет передаточную функцию вида [1]:

где:  (греческая дельта) - декремент затухания; k - коэффициент усиления; Т - постоянная времени.

Звено запаздывания задерживает сигнал на время  :


Его передаточная функция:


1.      Интегратор.

 

2.      Апериодическое звено.

 

3. Колебательное звено.

 

4. Звено запаздывания.

 

. На одном графике.

 

Контрольные вопросы

1.      Каковы цели и задачи работы?

.        Цели и задачи работы: освоение методов анализа линейных систем с помощью программы Vissim; изучение основных характеристик типовых линейных звеньев, построение и анализ переходных характеристик интегратора, апериодического и колебательного звеньев.

.        Что такое типовые звенья линейных систем? Для чего они используются?

.        Типовые звенья - это простые модели элементов сложных линейных систем и даже систем вцелом.Типовые звенья используются для построения сложных линенйных систем.

5.      Какие типы звеньев Вы знаете?

1.      Простейшие (пропорциональное звено, интегратор и дифференцирующее звено);

2.      Звенья первого порядка (апериодическое или инерционное, инерционно-дифференцирующее, форсирующее и др.)

.        Звено второго порядка (колебательное и его частный случай - апериодическое второго порядка);

.        Звено третьего порядка (способное терять устойчивость, его можно назвать звеном Вышнеградского).

5.      Звено запаздывания.

6.      Какие характеристики звеньев Вы знаете?

1.       Переходная характеристика h(t) - реакция звена на ступенчатое единичное воздействие 1(t);

2.      Передаточная функция W(s), связывающая изображения входного X(s) и выходного Y(s) сигналов линейного звена;

.        Комплексный коэффициент передачи W(jw), связывающий спектры входного X(jw) и выходного Y(jw) сигналов линейного звена

.        Импульсная или весовая функция w(t) реакция звена на дельта-функцию Дирака d(t).

.        Что такое ступенчатое единичное воздействие 1(t)?

8.      Единичным ступенчатым воздействием называется воздействие, описываемое единичной ступенчатой функцией


9.      Что такое переходная характеристика звена? Что она может характеризовать?

.        Переходная характеристика или функция позволяет и качественно, и количественно характеризовать быстродействие звеньев и систем. Переходный процесс может быть как монотонным, так и колебательным и его длительность и является количественной характеристикой быстроты реакции звена на прикладываемые к нему воздействия.

.        Что такое интегратор, апериодическое звено, колебательное звено? Как выглядят их переходные характеристики?

.        Интегратор - звено, выходной сигнал y(t) которого пропорционален интегралу по времени от входного сигнала x(t). Переходная характеристика интегратора имеет вид прямой исходящей из нуля.

.        Апериодическое звено - звено, которое можно описать дифференциальным уравнением.


14.    Переходная характеристика апериодического звена является экспонентой.

.        Колебательное звено - звено, уравнение которого имеет вид:

,

16.    Переходная характеристика колебательного звена имеет вид синусоиды с определенным коэффициентом затухания.

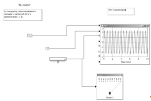
.        Как построить в среде VisSim блок-схему, позволяющую определить реакцию интегратора на ступенчатое воздействие? А на синусоидальное воздействие?

.        Необходимо добавить на рабочее пространство генератор либо единичного ступенчатого, либо синусоидального воздействия, интегратор и осциллограф, и соединить. При необходимости изменения коэффициента усилеия нужно добавить блок усиления.

.        Порядок определения переходной характеристики апериодического звена.

1.      Поместить в рабочее пространство VisSim следующие блоки:

1.       генератор ступенчатого единичного воздействия 1(t): Blocks ->SignalProducer ->step;

2.      блок линейной системы, или линейный блок, описываемый передаточной функцией W(s): Blocks ->LinearSystem ->TransferFunction;

.        осциллограф: Blocks -> Signal Consumer ->plot.

4.      Подключить step к входу блока TransferFunction, а его выход к входу осциллографа plot.

2.      Настроить линейный блок: дважды щелкнуть по блоку левой кнопкой мыши или один раз правой. В появившемся окне установить: усиление (Gain) равным 4.7, числитель (Numerator) оставить равным 1, для знаменателя (Denominator) набрать 0.2 (пробел) 1. Символы "s" и "+" в знаменателе не указываются, они по принятому в VisSim соглашению заменяются при вводе одним пробелом. Нажать ОК.

20.     Порядок определения переходной характеристики колебательного звена.

1.      Поместить в рабочее пространство Vissim следующие блоки:

1.       генератор ступенчатого единичного воздействия 1(t): Blocks ->SignalProducer ->step;

2.      блок линейной системы, или линейный блок, описываемый передаточной функцией W(s): Blocks ->LinearSystem ->TransferFunction;

3.       осциллограф: Blocks -> Signal Consumer ->plot.

4.      Подключить step к входу блока TransferFunction, а его выход к входу осциллографа plot.

2.      Настроить линейный блок: дважды щелкнуть по блоку левой кнопкой мыши или один раз правой. В появившемся окне установить: усиление (Gain) равным 7.8, числитель (Numerator) оставить равным 1, для знаменателя (Denominator) в случае, когдаТ=0.2 и z=2 набрать 0.04 (пробел) 0.8 (пробел) 1. Символы "s2" и "+", а также "s" и "+" в знаменателе не указываются, они по принятому в VisSim соглашению заменяются при вводе пробелами. Нажать ОК.

21.    Какие свойства осциллографа plot можно поменять для улучшения наглядности графика?

.        Можно изменить заголовок графика, имена меток и цвета лучей.

.        Как изменить число точек на графике? Что при этом следует контролировать? Как сохранить значения координат точек графика в файле?

.        Количество точек изменяется с помощью изменения временного ага в меню Симуляция ->Настройки Симуляции.

.        Чтобы сохранить данные графика в файл нужно кликнуть правой кнопкой мыши на осциллограф и нажать "SaveDatatoFile".

Вывод

Освоил методы анализа линейных систем с помощью программы VisSim; изучил основные характеристики типовых линейных звеньев.

.3 Частотный анализ типовых звеньев

Цели и задачи

Цели работы: освоение методов анализа линейных систем с помощью программы Vissim; изучение основных характеристик типовых линейных звеньев.

Задачи работы: построение и анализ логарифмических амплитудно-частотной (ЛАЧХ) и фазочастотной (ЛФЧХ) характеристик апериодического и колебательного звеньев.

Основные теоретические сведения

Комплексный коэффициент передачи W (jw) связывает спектры входного X (jw) и выходного Y (jw) сигналов линейного звена:

 (jw) = W (jw) X (jw) = |W (jw)| e -j(w)X (jw) ,

где: |W (jw)| - модуль комплексного коэффициента передачи; j(w) - аргумент комплексного коэффициента передачи.

Зависимость величины усиления звеном синусоидального сигнала от частоты этого сигнала, т.е. зависимость модуля комплексного коэффициента передачи |W(jw)| от частоты называется амплитудно-частотной характеристикой (АЧХ) звена. Такая характеристика, построенная в логарифмической системе координат, называется логарифмической амплитудно-частотной характеристикой (ЛАЧХ). Другими словами, ЛАЧХ - это зависимость 20Lg |W(jw)| (двадцати логарифмов модуля комплексного коэффициента передачи) от частоты.

Фазочастотная характеристика (ФЧХ) звена это зависимость аргумента j(w) его комплексного коэффициента передачи от частоты. ФЧХ показывает, на какую величину отстанет по фазе синусоидальный сигнал некоторой частоты, пройдя линейное звено, от входного сигнала. Эта характеристика также может быть построена в логарифмической системе координат, в этом случае она называется ЛФЧХ.

АЧХ и ФЧХ или ЛАЧХ и ЛФЧХ, как правило, изображаются парами, друг под другом. Это повышает наглядность и упрощает анализ свойств отдельных звеньев и систем.

Апериодическое звено


Колебательное звено





Контрольные вопросы

1.      Что такое ЛАЧХ?

2.      Логарифмическая амплитудно-частотная характеристика. Это зависимость модуля выходной комплексной амплитуды в логарифмическом масштабе.

3.      Что такое ЛФЧХ?

4.      Логарифмическая фаза-частотная характеристика. Это зависимость фазы выходного сигнала от частоты в полулогарифмическом масштабе

5.      Как построить ЛАЧХ линейного звена в Vissim'e?

6.      Как построить ЛФЧХ линейного звена в Vissim’e?

7.      Выделить блок апериодического звена, нажав левую кнопку мыши за его пределами и расширив рамку до включения в нее блока. Отпустить кнопку. Блок станет черным. В меню: Analyze -->FrequecyResponse. На рабочем пространстве появятся два графика, представляющие собой ЛАЧХ и ЛФЧХ.

8.      Как влияет постоянная времени апериодического звена на ширину его полосы пропускания?

9.      Увеличение постоянной времени апериодического звена приводит к пропорциональному увеличению длительности переходного процесса и пропорциональному уменьшению полосы пропускания и частоты среза.

10.    Чему равен фазовый сдвиг (аргумент комплексного коэффициента передачи) апериодического звена на частоте w=1/T ?

11.    -45 градусов

12.    Записать выражения для передаточных функций апериодического и колебательного звеньев, пояснить названия и смысл параметров.

13.    Апериодическое звено имеет передаточную функцию вида :


где: k - коэффициент усиления; Т - постоянная времени апериодического звена.

Колебательное звено имеет передаточную функцию вида :


где:  (греческая дельта) - декремент затухания; k - коэффициент усиления; Т - постоянная времени.

14.    Какое значение декремента затухания минимизирует длительность переходного процесса колебательного звена?

Вывод:Я освоил методы анализа линейных систем с помощью программы Vissim, изучил частотные характеристики типовых линейных звеньев. Построил и проанализировал логарифмические амплитудно-частотнные (ЛАЧХ) и фазочастотной (ЛФЧХ) характеристики апериодического и колебательного звеньев.

.4 Исследование устойчивости линейной системы

 

Цели и задачи.

Цель работы: изучение методов анализа устойчивости и коррекции линейной системы.

Задачи работы: построение модели линейной системы; анализ частотных характеристик; коррекция системы; построение годографа комплексного коэффициента передачи контура (годографа Найквиста) системы.

Основные теоретические сведения

Линейные системы, содержащие контур из устойчивых звеньев могут быть неустойчивыми. В системах управления неустойчивость, как правило, является недопустимой, вредной. В системах генерации неустойчивость напротив, необходима.

Определение: по Ляпунову система устойчива, если по окончании воздействия она возвращается в исходное состояние.

Существуют т.н. критерии устойчивости - правила, позволяющие узнать, будет ли система устойчивой или нет по ее модели. Критерии бывают алгебраические (Гурвица, Рауса) и частотные (Михайлова, Найквиста).

По критерию Найквиста для устойчивости замкнутой системы необходимо и достаточно, чтобы годограф комплексного коэффициента передачи разомкнутого контура не охватывал на комплексной плоскости точку с координатами (-1, j0). При этом необходимо, чтобы разомкнутый контур был устойчив.

В логарифмическом варианте формулировки критерия Найквиста для устойчивости системы необходимо и достаточно чтобы частота среза ср была меньше частоты  [1].

Для получения системы управления хорошего или, по крайней мере, удовлетворительного качества, необходимо выполнить три условия:

·              запас  устойчивости по фазе должен составлять 350..650 и более;

·              запас L устойчивости по амплитуде должен быть 6..12..20 дБ и более;

·              если система статическая, то усиление ее контура должно находиться в пределах 20..40 дБ.





 

Контрольные вопросы

1.      Какова минимальная степень системы, состоящей из устойчивых элементов, способной быть неустойчивой?

.        Минимальная степень системы, состоящей из устойчивых элементов, способной быть неустойчивой определяется по количеству колебаний на графике. Количество этих колебаний должно стремится к нулю.

3.      Какие запасы устойчивости следует обеспечить, чтобы качество САР было удовлетворительным?

4.      Для получения системы управления хорошего или, по крайней мере, удовлетворительного качества, необходимо выполнить три условия:.        запас  устойчивости по фазе должен составлять 350..650 и более;.      запас L устойчивости по амплитуде должен быть 6..12..20 дБ и более;.          если система статическая, то усиление ее контура должно находиться в пределах 20..40 дБ.

5.      Как построить ЛАЧХ и ЛФЧХ в среде VisSim?

6.     

7.      Выделить блок апериодического звена, нажав левую кнопку мыши за его пределами и расширив рамку до включения в нее блока. Отпустить кнопку. Блок станет черным. В меню: Analyze -->FrequecyResponse. На рабочем пространстве появятся два графика, представляющие собой ЛАЧХ и ЛФЧХ.

8.      Как создать составной блок, т.е. объединить несколько блоков в одном? Как повернуть блок на диаграмме на 1800?

9.      Объединить выделенные элементы в один блок: EditCreateCompoundBlock.

Вывод: Яизучил методы анализа устойчивости и коррекции линейной системы. Построил модели линейной системы, анализ частотных характеристик, коррекцию системы и построил годограф комплексного коэффициента передачи контура (годографа Найквиста) системы.

Часть 2. Исследование устойчивости и качества переходных процессов системы управления при гибкой отрицательной обратной связи в Matlab

Функция fmin(funx1 x2) это функция определяет значение аргументы значения хMin функции fun из диапазона

x1<=x<=x2=0:0.1:6 ;=2.^x-4*x+6;(x,y)

Рис. 5Функция 2.^x-4*x+6

x=0:0.1:6 ;

y=2.^x-4*x+6;(x,y)=fminbnd('2.^x-4*x+6',2,4)=2.^x-4*x+6x = 2.5288y = 1.6557

Интегральные преобразования

Интегральные преобразования находят широкое применение при решении дифф уравнений, вычислений предельных значений функций f(X) , исследований динамики систем управления, систем массового обслуживания и во многих других технических и научных задач. Наиболее популярными является преобразование Лапласа ,Капсона и Z-преобразования.

Преобразование Лапласа.

Преобразование Лапласа в функции f(x) имеет вид:

 (1)

Где f(x) функция преобразования Лапласа которую необходимо найти, если аргументом функции является время t то преобразование Лапласа имеет вид:

(2)

С помощью преобразования Лапласа можно существенно упростить решение задач связанных с определением пределов функции. Для этого служат следующие предельные теоремы:

(3)

В системе MatLab преобразование Лапласа функции f(t) осуществляется с помощью следующих встроенных функций: laplace(F), laplace(F,S), laplace(F, ω,s).

Функция laplace(F).

Функция laplace(F) - преобразование Лапласа символьной переменной F. Если функция F является аргументом t то преобразование Лапласа осуществляется по формуле (2). Если же в F аргумент tотсутствует то преобразование Лапласа осуществляется по переменной в соответствии с алфавитом переменных функции F .

syms a;(a)=1/s^2

Если необходимо найти преобразование Лапласа переменной n, представляющей собой число например n=2 то функция laplace(F)значений не дает. Это объясняется тем что в данном случае в выражении F отсутствует переменная интегрирования.

syms a b c d t w;(a+b*c)(a+d*c)(a+d*w)(a+w*t)= a/s + b/s^2= a/s + c/s^2= a/s + d/s^2= a/s + w/s^2

Функция laplace(F,s)

laplace(F,s) - преобразование Лапласа по формуле (2)

syms s;(3.5,s)=7/(2*s)

(F,s) - преобразование Лапласа по переменной ω .

Функция обеспечивает преобразование функции по формуле:

(4)

a b c x s t;(a,t,s)(t*exp(-a*t),t,s)(a+b*c,b,s)=a/s=1/(a + s)^2 =a/s + c/s^2

Решение дифференциальных уравнений с помощью преобразования Лапласа.

Пусть имеется многоканальная система массового обслуживания с отказами. Интенсивность потока заявок на обслуживание λ , интенсивность обслуживания заявки μ , число обслуживающих каналов N=2.


Найдем теперь финальные вероятности состояний, воспользовавшись предельными теоремами (3). На основании имеем итоговую формулу:


То есть, если интенсивность потока заявок равно интенсивности обслуживания , то Рс=4/5=0,8 .

.1 Исследование переходных процессов в системах управления

Обратное преобразование Лапласа

Для получения решения системы дефиринциальных уравнений во временной области необходимо полученной решение в преобразованиях Лапласа представить в виде функции t.

 (5)

Существуют таблицы обратных преобразований различных функций однако при наличии универсальных программных средств символьной математики обращаться к ним нет необходимости:

iLaplace (L(s), t),

где L(s)- прямое преобразование Лапласа,

t- аргумент искомой функции f(t)

syms a b s t l;= (a+b*s)/ s^2;(l,t)

ответ: ans = b + a*ts t P;= (s^2+5*s+4)/(s*(s^2+5*s+5))(P,t)

ответ: P = (s^2 + 5*s + 4)/(s*(s^2 + 5*s + 5))= (cosh((5^(1/2)*t)/2) + 5^(1/2)*sinh((5^(1/2)*t)/2))/(5*exp((5*t)/2)) + 4/5

Задачи управления

При анализе систем управления задача формулируется следующим образом:

Дано: 1. Структурная схема системы(блок-схема)

. передаточные функции звеньев системы

. Значение переменных передаточных звеньев

Необходимо определить: 1. устойчивость системы управления

. качество переходных процессов

. точность системы

При синтезе системы управления задача формулируется иначе:

Необходимо создать из имеющихся звеньев структурную схему которая удовлетворяла условиям устойчивости (запас по фазе и амплитуде). Качество переходных процессов, форма переходного процесса, длительность , величина перерегулирования. Характерными особенностями исследований с помощью Matlab являются:

Простота

Высокая наглядность

Возможность получения характеристик системы практически любой сложности.позволяет: 1. исследовать устойчивость системы управления

. Получать переходные и частотные характеристики системы

. Исследовать качество переходных процессов

. Выбрать параметры звеньев. Вид , и характеристики обратной связи с целью обеспечения требуемых динамических свойств системы.

Функции Matlab для создания передаточных функций звеньев системы

Функция tf()

tf(n,m) где n- вектор коэффициента знаменателя

m - вектор коэффициента передаточной функции

функция tf() служит для функций и звеньев в целом.

Необходимо передать функцию

n = [2 5]= [1 0 2 1]=tf(n,m)

ответ: Transfer function:

s + 5

---------------^3 + 2 s + 1

Функции pole() и zero()

Предназначены для определения соответственных полюсов и нулей передаточной функции.

Они имеют вид:

pole(qs)

zero(qs)

где qs - имя передаточной функции заданной оператором tf()

Нулями передаточной функции называются корни числителя а полюсами корни знаменателя.

n = [2 5]= [1 0 2 1]=tf(n,m)= pole(q)= zero(q)

ответ: p = 0.2267 + 1.4677i

.2267 - 1.4677i

.4534=-2.5000

Функции roots(p) и poly(r)

Функции перднозначены соответственно для вычисления корней полинома и его восстановления по значениям корней.

Эти функции имеют вид:

roots(p)

poly(r)

p - вектор коэффициентов полинома

r - вектор корней полинома

= [1 3 0 4]= roots(p)= poly(r)

Ответ: r = -3.3553

.1777 + 1.0773i

.1777 - 1.0773i

=1.00003.0000-0.00004.0000

Функцияconv()(P,q),

где P,q - векторы коэффициентов полиномов P(s) и q(s)

=[3 2 1]= [1 4]=conv(p,q)

Ответ: g = 3 14 9 4

Функцияpolyval()(n,k) где n- векторполиномазначение переменной s

=[3 2 1]=polyval(p,-2)

Ответ: z = 9

Операции с передаточными функциями звеньев

Сложение передаточных функций


n1=[10]=[1 2 5]=[2 12 15]=[1 3 7 5]=tf(n1,m1)=tf(n2,m2)=z1+z2

Ответ: Transfer function:

---------------^2 + 2 s + 5

function:

s^2 + 12 s + 15

--------------------^3 + 3 s^2 + 7 s + 5

function:

s^4 + 26 s^3 + 79 s^2 + 160 s + 125

----------------------------------------^5 + 5 s^4 + 18 s^3 + 34 s^2 + 45 s + 25

2.2 Частотныехарактеристикисистемы

Пример анализа динамики системы управления


Необходимые исследования:

1.      Динамические свойства разомкнутой системы. Определить устойчивость переходных процессов

2.      влияние обратной связи на устойчивость и качество переходных процессов

Решать поставленные задачи будем в такой последовательности:

1.      получение передаточной функции системы управления

2.      Определение нулей и полюсов передаточной функции разомкнутой системы

.        определение расположения нулей и полюсов на плоскости S

.        Исследование качества переходных процессов

.        Выбор на основании предыдущих исследований вида обратной связи

.        Исследование устойчивости и качества переходных процессов в системе с обратной связью

Образование передаточной функции разомкнутой системы

K1=10;

K2=5;=1.5;=3.5;=4.7;=[K1]; m1=[1]; z1=tf(n1,m1);=[K2]; m2=[T1 1 0]; z2=tf(n2,m2);=[T2 1]; m3=[T3 1]; z3=tf(n3,m3);= z1*z2*z3

function:

175 s + 50

---------------------

.05 s^3 + 6.2 s^2 + s

Определение нулей и полюсов передаточной функции G(s)

P=pole(G)=zero(G)

Расположения нулей и полюсов на комплексной плоскости S

Pzmap(g)

Рис. 6 Определение полюсов и нулей

Анализ устойчивости системы

Анализ полей и полюсой передаточной функции позволяет сделать вывод что система неустойчива т.к. один из полюсов равен нулю.

Исследование качества переходного процесса step(G)

Рис. 7 Поведение step (G)

Получение передаточной функции замкнутой системы

Исследуем теперь влияние обратной связи на динамику системы управления. Передаточная функция замкнутой системы определяется через передаточную функцию разомкнутой системы при отрицательной обратной связи в соответствии с выражением

(G,1)function:

s + 50

------------------------------------

.05 s^3 + 6.2 s^2 + 176 s + 50

Исследование устойчивости и качества переходных процессов в системе с обратной связью

. Определение нулей и полюсов передаточной функции замкнутой системы и расположение их на комплексной плоскости. Т.к. числители передаточной функции замкнутой и разомкнутой системы совпадают то определим лишь полюсы функции и отразим нули и полюсы на плоскости S.

Gos=feedback(G,1);=pole(Gos)

PO =

.2967 + 4.9706i

.2967 - 4.9706i

.286

Анализ показал что замкнутая система является устойчивой, её нули и полюсы расположены в левой полуплоскости.

. Исследование устойчивости и качества переходных процессов систем управления при гибкой отрицательной обратной связи.(Gos)

Улучшить динамику системы управления можно использую гибкую обратную связь по производным. В качестве обратной связи

Рис. 8 Определение полюсов и нулей

применим блок с передаточной функцией.

При T=2=2;=2;=[T4 1];=[1];=tf(n4,m4)=feedback(G,G4,-1)=pole(G5)(G5)(G5)

Рис. 9 Поведение step (Gos)

Рис. 10

Рис. 11 нули и полюса

При T4= 0.5

Рис.11 поведение

Рис. 12 нули и полюса

.3 Исследование устойчивости и качества переходных процессов в системе с обратной связью

переходные процессы с помощью преобразования лапласса

Реакцию звена на единичное ступенчатое воздействие

Амплитудно-частотную и фазо-частотную характеристику

Амплитудно-фазовую характеристику

Диаграмма Никольса

Показатели качества переходного процесса(вид переходного процесса, его длительность и величина перерегулирования)

Запас устойчивости по амплитуде и фазе

переходные процессы с помощью преобразования лапласса

)T=0.5=[0.5]=[0.5 1]=tf(n,m)s t H;=laplace(H,t)

Результат:

T =0.5000=0.5000=0.50001.0000function:

0.5

--------

.5 s + 1

H = 1/t^2

Реакция звена на единичное ступенчатое воздействиеstep(g)

Рис. 13 Реакция звена на единичное ступенчатое воздействие

Амплитудно-частотная и фазо-частотная характеристика

bode(g)=logspace(-1,3,200)(g,w)

Рис. 14 Амплитудно-частотная и фазо-частотная характеристика

4 Амплитудно-фазовая характеристика

nyquist(g)

Рис. 15 Амплитудно-фазовая характеристика

Диаграмма Никольса

w=logspace(-1,1,400)(g,w)

Рис. 16 Диаграмма Никольса

Показатели качества переходного процесса(вид переходного процесса, его длительность и величина перерегулирования)

p1=pole(g)=zero(g)(g)=-2=Empty matrix: 0-by-1

Рис. 17 нули и полюса

Рис. 18 Поведение функции по времени.

Этот график иллюстрирует реакцию системы на ступенчатую функцию во времени. График является апериодическим с длительностью в 3 секунды и перерегулированием равным 0.5

Запас устойчивости по амплитуде и фазе

gos=feedback(g,1)=pole(gos)=zero(gos)(gos)function:

.5

-------------

.5 s + 1.5= -3=Empty matrix: 0-by-1

Рис. 19 Полюса и нули запаса устойчивости по амплитуде и фазе

Step(gos)

Этот график иллюстрирует реакцию системы на ступенчатую функцию во времени. График является апериодическим с длительностью в 2 секунды и перерегулированием равным 0.5

Рис. 20 запаса устойчивости по амплитуде и фазе

Задание 1


Необходимые исследования:

.Динамические свойства разомкнутой системы. Определить устойчивость переходных процессов

.влияние обратной связи на устойчивость и качество переходных процессов

Решать поставленные задачи будем в такой последовательности:

.получение передаточной функции системы управления

.Определение нулей и полюсов передаточной функции разомкнутой системы

.определение расположения нулей и полюсов на плоскости S

.Исследование качества переходных процессов

.Выбор на основании предыдущих исследований вида обратной связи

.Исследование устойчивости и качества переходных процессов в системе с обратной связью

Образование передаточной функции разомкнутой системы

Код в среде MatLab:

k1=30;=5;=12;=2.5;=0.8;=tf(k1);=tf(k2, [t1,1]);=tf([k3],[t2,1]);=g1*g2*g3;

Результат:=function:

-------------------

s^2 + 3.3 s + 1

Определение нулей и полюсов передаточной функции G(s)

Дополним код командами:

P=pole(G)

N=zero(G)

Результат:

p =

.2500

.4000

z =

Emptymatrix: 0-by-1

Расположения нулей и полюсов на комплексной плоскости S

Pzmap(g)

Анализ устойчивости системы

Рис. 21 нули и полюса придаточной функции

Анализ полей и полюсой передаточной функции позволяет сделать вывод, что система является устойчивой т. к. её нули и полюсы расположены в левой полуплоскости.

Исследование качества переходного процесса step(G)

Рис. 22 переходный процесс придаточной функции.

Получение передаточной функции замкнутой системы

Исследуем теперь влияние обратной связи на динамику системы управления.

Передаточная функция замкнутой системы определяется через передаточную функцию разомкнутой системы при отрицательной обратной связи в соответствии с выражением


Добавим комманду:(g,1)

Результат:

-------------------------

s^2 + 3.3 s + 1801

Исследование устойчивости и качества переходных процессов в системе с обратной связью

. Определение нулей и полюсов передаточной функции замкнутой системы и расположение их на комплексной плоскости. Т.к. числители передаточной функции замкнутой и разомкнутой системы совпадают то определим лишь полюсы функции и отразим нули и полюсы на плоскости S.

Добавим код:

Gos=feedback(G,1)

PO=pole(Gos)

Результат:=

.8250 +29.9970i

-0.8250 -29.9970i

Рис. 23 Нули и полюса придаточной функции обратной связи.

Анализ показал что замкнутая система является устойчивой, так как ее нули расположены в левой полуплоскости.

. Исследование устойчивости и качества переходных процессов систем управления при гибкой отрицательной обратной связи.

Добавим код:(Gos)

Рис.24 поведение придаточной функции с обратной связью

Улучшить динамику системы управления можно используя гибкую обратную связь по производным. В качестве обратной связи применим блок с передаточной функцией.


При T=2=2;=2;=[T4 1];=[1];=tf(n4,m4)=feedback(G,G4,-1)=pole(G5)(G5)

step(G5)

Результат:

G4 =

s + 1time transfer function.=

--------------------------

s^2 + 3603 s + 1801time transfer function.=

.0e+003 *

-1.8012

.0005

Рис. 25 нули полюса

Рис. 26 поведение функции

При T4= 0.5

G4 =

.5 s + 1time transfer function.=

---------------------------

s^2 + 903.3 s + 1801time transfer function.

=

.6473

.0027

Рис. 27 нули полюса при Т=0.5

Рис. 29 поведение функции Т=3.4

ПриТ=3.4

G4 =

.4 s + 1time transfer function.=

--------------------------

s^2 + 6123 s + 1801time transfer function.=

.0e+003 *

-3.0614

.0003

Задание 2

Звено 2


а) Т1 = 0.2, Т2 = 1;

переходные процессы с помощью преобразования Лапласса

T1=0.2;=1;=[1];=[0.2 1];=tf(n,m);

H=laplace(H,t)

Результат:

g =

--------

.2 s + 1time transfer function.

 = 1/t^2

Реакция звена на единичное ступенчатое воздействие(g)

Рис. 30реакция  на единичное ступенчатое воздействие

Амплитудно-частотная и фазо-частотная характеристика

bode(g)=logspace(-1,3,200)(g,w)

Рис. 31Амплитудно-частотная и фазо-частотная характеристика

Амплитудно-фазовая характеристика(g)

Рис.32 Амплитудно-фазовая характеристика

Диаграмма Никольса

w=logspace(-1,1,400)(g,w)on

Рис. 33 Диаграмма Никольса

Показатели качества переходного процесса(вид переходного процесса, его длительность и величина перерегулирования)

p1=pole(g)=zero(g)(g)

Результат:=-5=Empty matrix: 0-by-1

Рис. 34нули и полюса

Рис. 35реакция системы

Этот график иллюстрирует реакцию системы на ступенчатую функцию во времени. График является апериодическим с длительностью в 1.8 секунды и перерегулированием равным 1

Запас устойчивости по амплитуде и фазе

gos=feedback(g,1)=pole(gos)=zero(gos)(gos)

Результат:=

--------

.2 s + 2time transfer function.=-10=Empty matrix: 0-by-1

Рис. 36нули и полюса

Рис. 37реакция системы

Этот график иллюстрирует реакцию системы на ступенчатую функцию во времени.

График является апериодическим с длительностью в 0.9 секунды и перерегулированием равным 0.5

б) Т1 = 1, Т2 = 0.2.

n=[0.2]

m=[1 1]

g=tf(n,m)

syms s t H;=laplace(H,t)

Результат:

n =0.2000

m =11

g =

.2

----

s + 1

Continuous-time transfer function.=

/t^2

>> 0.2000=11=

.2

----+ 1time transfer function.

 = 1/t^2

Реакция звена на единичное ступенчатое воздействие

step(g)

Рис. 38 Реакция звена на единичное ступенчатое воздействие

Амплитудно-частотная и фазо-частотная характеристика

bode(g)=logspace(-1,3,200)(g,w)

Рис. 39 Амплитудно-частотная и фазо-частотная характеристика

Амплитудно-фазовая характеристика(g)

Рис. 40 Амплитудно-фазовая характеристика

Диаграмма Никольса

w=logspace(-1,1,400)(g,w)on

Рис. 41 Диаграмма Никольса

Показатели качества переходного процесса(вид переходного процесса, его длительность и величина перерегулирования)

p1=pole(g)=zero(g)(g)=-1=Empty matrix: 0-by-1

Рис. 42нули и полюса

Рис. 43реакция системы

Этот график иллюстрирует реакцию системы на ступенчатую функцию во времени.

График является апериодическим с длительностью в 9 секунд и перерегулированием равным 0.2

Запас устойчивости по амплитуде и фазе

gos=feedback(g,1)=pole(gos)=zero(gos)(gos)=

.2

------+ 1.2time transfer function.= -1.2000= Empty matrix: 0-by-1

Рис. 44нули и полюса

Рис. 45реакция системы

Step(gos)

Этот график иллюстрирует реакцию системы на ступенчатую функцию во времени.

График является апериодическим с длительностью в 8 секунд и перерегулированием равным 0.18

Звено 5:

a)T1=0.5, T2=4

) Переходные процессы с помощью преобразования Лапласа

n=[0.5 1];=[4 1];=tf(n,m)s t H;=laplace(H,t)

Результат:

g = 0.5 s + 1

--------

s + 1

H = 1/t^2

) Реакция звена на единичное ступенчатое воздействие(g)

Рис. 46 Реакция звена на единичное ступенчатое воздействие

) Амплитудно-частотная и фазо-частотная характеристика

Результат:(g)=logspace(-1,3,200)(g,w)

Результат:

Рис. 47 Амплитудно-частотная и фазо-частотная характеристика

) Амплитудно-фазовая характеристика(g)

Рис. 48 Амплитудно-фазовая характеристика

) Диаграмма Никольса

w=logspace(-1,1,400)(g,w)on


Рис. 49 Диаграмма Никольса

) Показатели качества переходного процесса(вид переходного процесса, его длительность и величина перерегулирования)

p1=pole(g)=zero(g)(g)

Результат:

p1 =-0.2500

z1 =-2

Рис. 50нули и полюса

Рис. 51реакция системы

Этот график иллюстрирует реакцию системы на ступенчатую функцию во времени.

График является апериодическим с длительностью в 14 секунд и перерегулированием равным 1

) Запас устойчивости по амплитуде и фазе

gos=feedback(g,1)=pole(gos)=zero(gos)(gos)

Результат:= 0.5 s + 1

--------

.5 s + 2=-0.4444=-2

Рис. 52нули и полюса

Рис. 53реакция системы

Этот график иллюстрирует реакцию системы на ступенчатую функцию во времени.

График является апериодическим с длительностью в 9 секунд и перерегулированием равным 0.5

Звено 8

Y(S) =

а) K = 10, Т1 = 0.1, T2=0.5, T3=1

- переходные процессы с помощью преобразования Лапласа;

Для начала исследования переходного процесса с помощью преобразования Лапласа необходимо получить обратное преобразование Лапласа передаточной функции звена и представить его графически.

- реакция звена на единичное ступенчатое воздействие;

Для вычисления реакции звена на единичное ступенчатое воздействие используется функция step().


- амплитудно-частотная и фазочастотная характеристики;

АЧ и ФЧ характеристики строятся с помощью функции bode().


- амплитудно-фазовая характеристика;

АФ характеристику называют диаграммой Найквиста.

- диаграмма Никольса;

 

 

- показатели качества переходного процесса (вид переходного процесса и его длительность, величину перерегулирования);

Нули и полюса


Функция feedback(),

Длительность переходного процесса t=5.5 сек., величина перерегулировании А=1,05.

 

запас устойчивости по амплитуде и фазе;

Функция margin().


б) K = 10, T1=0.8, T2=0.5, T3=1.

- переходные процессы с помощью преобразования Лапласа;

 


- реакция звена на единичное ступенчатое воздействие;

 


- амплитудно-частотная и фазочастотная характеристики;


- амплитудно-фазовая характеристика;

 


- диаграмма Никольса;

управление vissim matlab функция

- показатели качества переходного процесса (вид переходного процесса и его длительность, величину перерегулирования);

Нули и полюса


Функция feedback(),


Длительность переходного процесса t=8.5 сек., величина перерегулировании А=1.7 .

 

запас устойчивости по амплитуде и фазе;

 


Звено 10:

)K=20, T1=0.5, T2=1

переходные процессы с помощью преобразования Лапласса

n=[10 20];=[1 1 0 0];=tf(n,m)s t H;

H=laplace(H,t)

Результат:

g =

s + 20

--------^3 + s^2time transfer function. =

/t^2

Реакция звена на единичное ступенчатое воздействие(g)

Рис. 78 Реакция звена на единичное ступенчатое воздействие

Амплитудно-частотная и фазо-частотная характеристика

bode(g)=logspace(-1,3,200)(g,w)

Результат:

Рис. 79 Амплитудно-частотная и фазо-частотная характеристика

4 Амплитудно-фазовая характеристика(g)

Рис. 80 Амплитудно-фазовая характеристика

Диаграмма Никольса

w=logspace(-1,1,400)(g,w)on

Результат:

Рис. 81 Диаграмма Никольса

Показатели качества переходного процесса(вид переходного процесса, его длительность и величина перерегулирования)

p1=pole(g)=zero(g)(g)

Результат:

p1 =


z1 =-2

Рис. 82нули и полюса

Рис. 83реакция системы

Этот график иллюстрирует реакцию системы на ступенчатую функцию во времени.

График является апериодическим с длительностью в 120 секунды и перерегулированием равным 15

Запас устойчивости по амплитуде и фазе

gos=feedback(g,1)=pole(gos)=zero(gos)(gos)

Результат:=

s + 20

--------------------^3 + s^2 + 10 s + 20time transfer function.=

.3815 + 3.3466i

.3815 - 3.3466i

.7629=-2

Рис. 84нули и полюса

Рис. 85реакция системы

Этот график иллюстрирует реакцию системы на ступенчатую функцию во времени.

График является апериодическим с длительностью в 160 секунд и перерегулированием равным 2

б) K=20 T1=1, T2=0.5

переходные процессы с помощью преобразования Лапласса

n=[20 20];=[0.5 1 0 0];=tf(n,m)s t H;=laplace(H,t)

Результат:

g =

s + 20

------------

.5 s^3 + s^2time transfer function. =

/t^2

Реакция звена на единичное ступенчатое воздействие(g)

Рис.86 Реакция звена на единичное ступенчатое воздействие

3 Амплитудно-частотная и фазо-частотная характеристика

bode(g)=logspace(-1,3,200)(g,w)

Результат:

Рис. 87 Амплитудно-частотная и фазо-частотная характеристика

Амплитудно-фазовая характеристика(g)

Рис. 88 Амплитудно-фазовая характеристика

Диаграмма Никольса

w=logspace(-1,1,400)(g,w)on

Результат:

Рис. 89 Диаграмма Никольса

Показатели качества переходного процесса(вид переходного процесса, его длительность и величина перерегулирования)

p1=pole(g)=zero(g)(g)

Результат:

p1 =


z1 = -1

Рис. 90нули и полюса

Рис. 91 реакция системы

Этот график иллюстрирует реакцию системы на ступенчатую функцию во времени.

График является апериодическим с длительностью в 120 секунд и перерегулированием равным 15

Запас устойчивости по амплитуде и фазе

gos=feedback(g,1)=pole(gos)=zero(gos)(gos)

Результат:

=

s + 20

------------------------

.5 s^3 + s^2 + 20 s + 20

time transfer function.=

.4872 + 6.2260i

.4872 - 6.2260i

.0256=-1

Рис. 92 нули и полюса

Рис. 93 реакция системы

Этот график иллюстрирует реакцию системы на ступенчатую функцию во времени. График является апериодическим с длительностью в 12 секунд и перерегулированием равным 2

Заключение

Теория управления - наука о принципах и методах управления различными системами, процессами и объектами. Суть теории управления состоит в построении математической модели на основе системного анализа объекта управления и синтезе алгоритма управления для получения желаемых характеристик протекания процесса или целей управления.

В данной курсовой работе рассмотрены основы теории управления с помощью программ VisSim и MatLab. С помощью их мы исследовали различное поведение функций. Научились определять устойчивость системы.

В моём задании система была устойчива, по причине нахождения нулей и полюсов в левой полуплоскости. Так же во второй части задания я находил придаточные функции, исследовал их и находил дифференциальное уравнение.

Список литературы

1.       Лукас В. А. Теория автоматического управления. - М.: Недра, 1990. - 416 с.

2.      Брюханов В. Н. и др. Теория автоматического управления. -М: Высшая школа, 2000 г.

.        Бесекерский В. А., Попов Е. П. Теория систем автоматического регулирования. - M.: Наука, 1975.

.        Острём К., Виттенмарк Б. Системы управления с ЭВМ: Пер. с англ. - М.: Мир, 1987. - 480 с., ил.

.        Оппенгейм Э., Шафер Р. Цифровая обработка сигналов/ Пер. с англ./ Под ред. С. Я. Шаца. - М.: Связь, 1979. - 416 с.

.        Антонью А. Цифровые фильтры: анализ и проектирование/ Пер. с англ. - М.: Радио и связь, 1983. - 320 с.

.        Гольденберг Л. М., Матюшкин Б. Д., Поляк М. Н. Цифровая обработка сигналов: Справочник. - М.: Радио и связь, 1985. -312 с., ил.

.        Дженкинс Г., Ваттс Д. Спектральный анализ и его приложения: В 2 т./ Пер. с англ. Ф. М. Писаренко с предисловием А. М. Яглома - М.: Мир, 1971.

.        Сборник задач по теории автоматического регулирования и управления/ Под редакцией В. А. Бесекерского. - M.: Наука, 1978.

Похожие работы на - Теория управления в информационных системах

 

Не нашли материал для своей работы?
Поможем написать уникальную работу
Без плагиата!
Без нейросетей!