Анализ кредитной политики коммерческого банка ВТБ 24 (ЗАО)
Содержание
Введение
Глава 1. Теоретические аспекты формирования кредитной
политики банка
.1 Понятие кредитной политики и кредитного портфеля
коммерческого банка
.2 Основные положения и принципы, учитываемые при
формировании кредитной политики банка
.3 Основные виды кредитных операций коммерческого банка
Глава 2. Анализ кредитной политики коммерческого банка ВТБ 24
(ЗАО)
.1 Краткая характеристика Банка ВТБ 24 (ЗАО)
.2 Анализ финансовых показателей и кредитного портфеля Банка
ВТБ 24 (ЗАО)
.3 Анализ кредитной политики Банка ВТБ 24 (ЗАО)
Заключение
Библиографический список
Приложения
Введение
Наиболее традиционным, «классическим» видом активных банковских операций
является кредитование. Кредит - это сумма денежных средств, выраженная в
некоторой валюте, предоставленная на определенный срок кредитором заемщику. В
переводе с латинского «кредитовать» означает «доверять». Кредит является
стоимостной экономической категорией и неотъемлемым элементом товарно-денежных
отношений. При кредитных отношениях временно свободный капитал предприятий,
физических лиц, государства аккумулируется и передается во временное
пользование за плату. Ссудный капитал перераспределяется на рынке путем
перенаправления в те отрасли, где размер получаемой прибыли наиболее высокий.
Как известно, сторонами кредитных отношений всегда являются кредитор и
заемщик. Кредитором в случае банковского кредитования является банк, а
заемщиком может являться любой дееспособный субъект правоотношений. Кредитор
предоставляет свои временно свободные денежные средства в пользование заемщика
на определенный срок. Заемщик получает денежные средства в пользование и
обязуется возвратить их в установленный срок.
Одной из самых важных функций коммерческого банка является посредничество
в кредите, которое они осуществляют путем перераспределения денежных средств,
временно высвобождающих в процессе кругооборота фондов предприятии и денежных
доходов частных лиц.
Значение посреднической функции коммерческих банков для успешного
развития рыночной экономики состоит в том, что они своей деятельностью
уменьшают степень риска и неопределенности в экономической системе.
Важность исследования проблем формирования кредитной политики
коммерческого банка связана с серьезным ее влиянием на устойчивость
функционирования и результаты деятельности банка. Несовершенная кредитная
политика или ее отсутствие ведут кредитную организацию к серьезным финансовым
потерям и банкротству. Наоборот, эффективная кредитная политика способствует
повышению качества активов, их доходности и обеспечению в итоге положительного
финансового результата.
Несмотря на значимость кредитной политики, которая признается как
регулирующими банковскими органами, практическими банковскими работниками, так
и ведущими учеными страны, исследующими проблемы кредитования, стройная и ясная
концепция формирования кредитной политики, в особенности крупных банков, а
также эффективные методические подходы к ее разработке пока отсутствуют. Именно
это и определяет актуальность темы данной работы.
Целью данной работы является анализ принципов формирования кредитной
политики крупного банка. Реализация данной цели обусловила решение следующих
задач:
• изучение основных понятий, связанных с банковским кредитованием;
• определение сущности кредитной политики и места ее в управлении
коммерческим банком;
• выявление основных принципов формирования кредитной политики и
обоснование ее структуры;
• изучение особенностей и качества формирования кредитных портфелей
крупных банков;
• анализ современного рынка банковского кредитования РФ;
• анализ кредитной политики и кредитного портфеля коммерческого банка.
Предметом исследования в курсовой работе является качество кредитной
политики коммерческого банка.
Объектом исследования, проведенного в данной работе, является
коммерческий Банк ВТБ 24 (ЗАО).
Глава 1. Теоретические аспекты формирования кредитной политики банка
.1 Понятие кредитной политики и кредитного портфеля коммерческого банка
Кредитная политика является внутренним документом банка, определяющим
основные подходы к кредитованию и требования к заемщикам с учетом сложившейся
текущей экономической ситуации. Кредитная политика выражает философию (общий
подход, концепцию) кредитной деятельности банка, устанавливает стратегические
основы кредитной деятельности. Политика не отвечает на вопрос "как?",
решению данного вопроса посвящены инструкции и регламенты по кредитованию.
Политика является общим руководством к действию в работе кредитной службы
банка.
Кредит - предоставление денег или товаров в долг, как правило, с уплатой
процентов; стоимостная экономическая категория, неотъемлемый элемент
товарно-денежных отношений.
В качестве одной из главных целей кредитной политики выступает
высокодоходное размещение пассивов (в том числе привлеченных вкладов и
депозитов) банка в кредитные продукты при одновременном поддержании
определенного уровня качества кредитного портфеля банка. На качество кредитного
портфеля оказывает влияние текущий уровень проблемной и просроченной ссудной
задолженности. Просроченной считается непогашенная в срок задолженность, не
исполненные обязательства заемщика по кредиту. Проблемная задолженность - это
задолженность с прямыми или косвенными признаками фактического наличия или
вероятного возникновения проблем в обслуживании кредита заемщиком и
своевременном исполнении обязательств заемщика перед банком-кредитором. Чем
ниже доля проблемной и просроченной задолженности в кредитном портфеле банка,
тем соответственно выше качество кредитного портфеля. Качественный кредит - это
обеспеченный кредит, который будет погашен в установленный срок без
возникновения проблем и затруднений у заемщика.
Кредитная политика принимается высшим руководством банка (советом
директоров или правлением банка), через этот документ делегируются полномочия
исполнителям - сотрудникам кредитных подразделений. Соответственно в кредитной
политике банка разграничен уровень принятия решений, уровень полномочий на
проведение определенных действий, операций.
Одна из главных задач кредитной политики заключается в выработке единого
подхода к операциям кредитования, особенно в случае наличия филиальной сети у
кредитной организации.
Таким образом, кредитная политика устанавливает подходы, определяет общие
принципы кредитования клиентуры коммерческого банка, определяет типы
предоставляемых кредитов (ссуд), полномочия различных уровней банка по принятию
этих вопросов, некоторые операционные детали кредитных процедур.
Кредитная политика банка, как правило, содержит обязательные требования к
заемщику банка. Данные требования предъявляются на этапе рассмотрения заявления
на получения краткосрочного или долгосрочного кредита (банковской гарантии /
вопроса о пролонгации кредита).
Также в политике содержатся требования к структуре и предмету залога, к
примеру, оговорены допустимые случаи принятия менее ликвидного залогового
имущества (например, товаров в обороте), прописана обязательная доля
высоколиквидного залога в общей структуре обеспечения.
Кредитная политика может устанавливать предельные суммы лимитов
кредитования заемщика (группы взаимосвязанных заемщиков. Далее политикой может
быть предусмотрен и отдельный порядок для проведения кредитных операций по
отношению к особым категориям заемщиков, например, имеющих косвенные признаки
проблемности.
Кредитная политика должна соответствовать текущей рыночной ситуации. Для
поддержания кредитной политики коммерческого банка в актуальном состоянии
необходима регулярная проработка положений, изложенных в ней. Пересмотр
политики кредитные организации проводят, как правило, не реже раза в год. В
текущей достаточно стремительно меняющейся экономической ситуации, кредитная
политика пересматривается даже чаще. Кредитная политика банка не должна
противоречить действующему законодательству Российской Федерации и общему
направлению экономического развития государства. Банк, при размещении кредитных
ресурсов, должен следовать следующим критериям: требованиям Центрального банка
и законодательства РФ, миссии и целям, принятым в банке, кредитной культуре
банка, концепции по управлению рисками.
Кредитные операции коммерческих банков являются одним из важнейших видов
банковской деятельности. Это основная операция, обеспечивающая доходность и
стабильность существования банков. Активное развитие рынка кредитования
оказывает положительное влияние на экономику страны. Кредитование является одновременно
и наиболее доходной статьей активов кредитных организаций, и наиболее
рискованной. В связи с этим актуальными становятся вопросы управления кредитным
портфелем.
Целью управления кредитным портфелем является достижение им некоего
оптимального состояния (оптимальный кредитный портфель). Кредитный портфель
характеризуется качеством (риском) и доходностью. Общая закономерность их
взаимосвязи такова: чем выше доход, тем выше риск. Кредитный портфель,
реализующий оптимальную комбинацию соотношения уровня рисков и доходности, и
называют оптимальным кредитным портфелем. Оптимальный кредитный портфель
является глобальной целью всей кредитной деятельности, определяющей
(подчиняющей себе) все остальные кредитные цели.
Формирование кредитного портфеля является одним из основополагающих
моментов в деятельности банка, позволяющим более четко выработать тактику и
стратегию развития коммерческого банка, его возможности кредитования клиентов и
развития деловой активности на рынке. От структуры и качества кредитного портфеля
в значительной степени зависит устойчивость банка, его репутация, финансовые
результаты.
Кредитный портфель - совокупность обязательств заемщиков по кредитным
продуктам перед банком, возникших в результате зачисления денежных средств на
балансовые счета заемщиков, также в кредитный портфель включаются следующие
внебалансовые обязательства - гарантии/контргарантии и непокрытые аккредитивы.
Существенным моментом определения кредитного портфеля является то, что
выбор и формирование его напрямую зависит от определения банком своего
инвестиционного горизонта, набора стратегических и тактических решений на
определенный промежуток времени. В этой связи важно отметить, что кредитный
портфель является не просто пассивно сложившимся набором кредитных требований
банка, а результатом активных действий банка, направленных на формирование
определенного соотношения между совокупностью кредитных инструментов.
.2 Основные положения и принципы, учитываемые при формировании кредитной
политики банка
Кредитная политика - это лишь одна грань широкого спектра политики,
проводимой банком в его деятельности.
Основные принципы при формировании кредитной политики банка:
. Обеспечение связи кредитной политики с общей стратегией его
экономического развития.
. Учет в процессе разработки кредитной политики состояния страны и ее
развития в определенный период.
. Обеспечение соблюдения правовых норм государственного регулирования
кредитной деятельности банков.
. Учет внутреннего потенциала банка и возможности его развития.
Рис. 1. Основные направления и принципы кредитной политики коммерческого
банка
На рисунке 1 представлены основные направления и принципы кредитной
политики коммерческого банка. Сущность кредитной политики можно определить как
стратегию и тактику банка по привлечению ресурсов на возвратной основе и их
инвестированию в части кредитования клиентов банка.
Классификацию видов кредитной политики дает Г.С. Панова в основу которой
положены различные критерии (табл. 1).
Таблица 1. Виды кредитной политики
|
по субъектам кредитных отношений
|
политика по отношению к юридическим лицам кредитная
политика во взаимоотношениях с населением
|
|
по формам кредита
|
по предоставлению потребительского кредита по
государственному кредиту по ипотечному кредиту по банковскому кредиту по
международному кредиту
|
|
по срокам
|
в области краткосрочного кредитования в области
долгосрочного кредитования
|
|
по степени рискованности
|
агрессивная кредитная политика; традиционная, классическая
|
|
по целям
|
по предоставлению целевых ссуд по предоставлению нецелевых
ссуд
|
|
по типу рынка
|
на денежном рынке на финансовом рынке на рынке капиталов
|
|
по географии
|
кредитная политика, проводимая банком: - на местном,
региональном уровне - национальном уровне - международном уровне
|
|
по отраслевой направленности
|
кредитная политика по кредитованию: промышленных
предприятий (тяжелой, легкой, пищевой промышленности); - торговых
организаций; - строительных организаций; - транспортных предприятий; -
сельскохозяйственных организаций; - сбыто-снабженческих организаций; -
предприятий связи и др.
|
|
по обеспеченности
|
по предоставлению обеспеченных ссуд по предоставлению
необеспеченных ссуд
|
|
по цене кредита
|
кредитная политика по предоставлению: - стандартных ссуд -
льготных ссуд - проблемных ссуд (под повышенные проценты)
|
|
по методам кредитования
|
при кредитовании по остатку при кредитовании по обороту
|
Исходя из отечественного и мирового опыта, требований оптимизации
кредитной политики в методологическом плане, можно рекомендовать следующую
схему формирования кредитной политики коммерческого банка.. Общие положения и
цели кредитной политики.. Аппарат управления кредитными операциями и полномочия
сотрудников банка.. Организация кредитного процесса на различных этапах
реализации кредитного договора.. Банковский контроль и управление кредитным
процессом.
Данная теоретическая модель, обусловленная методологически обязательными
требованиями в процессе формирования кредитной политики и организации
кредитного процесса, выведена из необходимости оптимизации кредитной политики
коммерческого банка и должна включать: Общие положения и цели кредитной
политики (I), определяющие стратегию коммерческого банка в сфере кредитования.
Последующие направления определяют тактику банка в части управления кредитными
операциями со стороны персонала банка (II); детализируют конкретные операции и
подходы к организации кредитного процесса на различных этапах выполнения
кредитного договора банка с клиентом (III); и, наконец, предусматривают систему
мер по контролю и управлению кредитным процессом (IV). Каждое направление
теоретической модели формирования кредитной политики тесно связано с остальными
и является обязательным для формирования кредитной политики и организации
кредитного процесса, необходимого для раскрытия сути оптимальной кредитной
политики.
Кредитная политика банка определяется, во-первых, приоритетами в выборе
клиентов и кредитных инструментов (сегментирование рынка), во-вторых, нормами и
правилами, регламентирующими практическую деятельность банковского персонала и
реализующего эти приоритеты на практике.
В целом кредитная политика в части стратегии вбирает в себя приоритеты,
принципы и цели конкретного банка на кредитном рынке, а в части тактики
-финансовый и иной инструментарий, используемый данным банком для реализации
его целей при осуществлении кредитных сделок, правила их совершения, порядок
организации кредитного процесса. Таким образом, кредитная политика создает
необходимые общие предпосылки эффективной работы персонала кредитного
подразделения банка, объединяет и организует усилия персонала, уменьшает
вероятность ошибок и принятия нерациональных решений.
.3 Основные виды кредитных операций коммерческого банка
Кредитные операции являются важнейшей доходообразующей статьей в
деятельности российских банков. За счет этого источника формируется основная
часть чистой прибыли, отчисляемой в резервные фонды и идущей на выплату
дивидендов акционерам банка. Кредиты банков служат основным источником
пополнения оборотных средств. Кредитные операции, играя важную роль в развитии
и банков и предприятий, определяют эффективность функционирования экономики
страны в целом.
Денежная ссуда (кредит) - это банковская операция, при которой банк
предоставляет заемщику некоторую сумму денег на определенное время. При этом
должны выполняться основные принципы банковского кредитования, которые принято
подразделять на две группы:
) общеэкономические принципы, присущие всем экономическим категориям
(целенаправленность, дифференцированность);
) принципы, отражающие сущность и функции кредита (срочность,
обеспеченность и платность).
Сегодня клиент банка может оформить краткосрочную ссуду на неопределенный
срок (в пределах одного года) или до востребования. Ссуда до востребования не
имеет фиксированного срока, но банк имеет право потребовать ее погашения в
любое время. При предоставлении ссуды до востребования предполагается, что
клиент-заемщик сравнительно "ликвиден" и его активы, вложенные в
заемные средства, могут быть в кратчайший срок превращены в наличность.
Долгосрочные ссуды (сроком свыше 1,5 года) в настоящее время
предоставляются коммерческим банком очень редко. В зависимости от особенностей
кредитуемого мероприятия по методу погашения выделяются ссуды, погашаемые
единовременно и в рассрочку. В первом случае основной долг по ссуде погашается
на одну конечную дату. Ссуды, погашаемые в рассрочку, предполагают
периодическое погашение основной суммы долга.
При этом ссуды могут погашаться неравномерными периодическими и
неравномерными платежами (возрастающими или снижающимися по мере погашения
ссуды). Платежи при этом могут осуществляться ежемесячно, ежеквартально, раз в
полугодие или ежегодно по долгосрочной ссуде. Такой порядок погашения более
выгоден для коммерческого банка, так как ускоряется оборачиваемость кредита и
высвобождаются кредитные ресурсы для новых вложений. Эти выгоды, а также особо
доверительные отношения с заемщиком обусловили развитие в российской банковской
практике возобновляемых (револьверных) ссуд, более известных под названием
открытая кредитная линия. При этом кредит предоставляется заемщику в течение
определенного периода, как правило, не более года, в пределах согласованного
лимита. Каждая выдача кредита производится по мере необходимости, поэтапно, в
сроки и в размере, определенном по согласованию сторон. Этот метод кредитования
также экономит банку время на анализ кредитоспособности клиента
Кредитное состояние платежной дисциплины в стране обусловило развитие в
последнее время такой формы банковского кредитования, как вексельный кредит.
При этом кредит выдается финансово-устойчивым предприятиям в форме простого или
переводного векселя, выпускаемого банком. Предприятию это позволяет
использовать его как средство платежа в расчетах. Банку это выгодно тем, что не
требуется привлечения дополнительных денежных ресурсов, поэтому процентная
ставка по вексельному кредиту намного ниже, чем при обычном кредитовании.
Вексельный кредит заключается на срок до первой даты предъявления векселя в
банк к оплате.
Сегодня среди банковских кредитных операций выделяются также гарантийные
кредитные операции. То есть это такие операции коммерческого банка, при которых
банк не предоставляет заемщику денежной ссуды, а только обещает осуществить
платежи, если заемщик не сможет оплатить свои обязательства. К этим операциям
относятся акцептные и авальные кредиты. При акцептных операциях банк платит по
обязательствам клиента, предварительно получив от него средства. При авальной
операции банк осуществляет платеж лишь в случае банкротства должника.
Помимо традиционных форм кредитования, в российской банковской практике
получили широкое распространение кредитные операции, которые с правовой точки
зрения по общему признаку не являются договорами займа. Среди них можно
выделить учет векселей, лизинг, факторинг, форфейтинг.
При учете векселей происходит трансформация коммерческого кредита в
"банковский" путем дисконтирования. Банк покупает векселя до
наступления срока их погашения, удерживая в свою пользу процент от суммы
векселя за время, оставшееся до срока платежа (обычно 50% от номинала).
Получаемый при этом дисконт в виде разницы между номиналом векселя и суммой его
покупки составляет основной доход фондовых отделов банков.
За последние годы все шире стала применяться такая форма банковского
кредитования, как форфейтинг, т.е. такая кредитная операция, при которой
экспортер, получив от импортера акцептованные импортером переводные векселя
(тратты), продает их со скидкой банку или специализированной финансовой фирме.
При наступлении срока оплаты тратт импортер погашает обычно полугодовыми
платежами свою задолженность. Традиционно кредитованием внешнеторговых фирм на
базе форфейтинга занимаются крупные банки. Сделка оформляется соответствующим
индоссаментом (передаточной надписью).
В конечном итоге, выбор той или иной формы кредитования каждый банк осуществляет
в зависимости от своих финансовых возможностей, проводимой им кредитной
политики и контингента обслуживаемых клиентов.
Глава 2. Анализ кредитной политики коммерческого банка ВТБ 24 (ЗАО)
.1 Краткая характеристика Банка ВТБ 24 (ЗАО)
Коммерческие банки - это основное звено банковской системы. Главным
отличием от центрального является отсутствие у них права эмиссии банкнот.
Коммерческие банки осуществляют почти все виды банковских операций: кассовые,
расчётные, кредитные, валютные, операции с ценными бумагами, оказание
всевозможных финансовых и посреднических услуг и т.д.
Банк - кредитная организация, которая имеет исключительное право
осуществлять в совокупности, следующие банковские операции: привлечение во
вклады денежных средств физических и юридических лиц, размещение указанных
средств от своего имени и за свой счет на условиях возвратности, платности,
срочности, открытие и ведение банковских счетов физических и юридических лиц.
ВТБ сегодня - системообразующий российский банк, построивший международную
финансовую группу.
Группа ВТБ обладает уникальной для российских банков международной сетью,
которая насчитывает более 20 банков и финансовых компаний в 19 странах мира.
ВТБ предоставляет своим клиентам комплексное обслуживание в странах СНГ, Европы,
Азии и Африки. На российском банковском рынке группа ВТБ занимает второе место
по всем основным показателям.
ВТБ стал ведущей международной финансовой группой российского
происхождения.
Участники группы ВТБ:
Банки: ВТБ (ОАО), ВТБ 24 (ЗАО), ОАО "ТрансКредитБанк", ОАО
"Банк Москвы";
Компании: ОАО "ВТБ-Лизинг", ЗАО "ВТБ-Девелопмент",
ЗАО "ВТБ Капитал Управление Активами", ЗАО ВТБ Регистратор, ЗАО ВТБ
Специализированный депозитарий, ООО "МультиКарта", ЗАО "Холдинг
ВТБ Капитал", ООО СК "ВТБ Страхование", НПФ ВТБ Пенсионный фонд,
ЗАО ВТБ Долговой центр, ООО ВТБ Пенсионный администратор, ООО ВТБ Факторинг.
Сеть банка формируют 589 филиалов и дополнительных офисов в 69 регионах
страны. Он предлагает клиентам основные банковские продукты, принятые в
международной финансовой практике.
В числе предоставляемых услуг: выпуск банковских карт, ипотечное и
потребительское кредитование, автокредитование, услуги дистанционного
управления счетами, кредитные карты с льготным периодом, срочные вклады, аренда
сейфовых ячеек, денежные переводы. Часть услуг доступна клиентам в
круглосуточном режиме, для чего используются современные телекоммуникационные
технологии.
Официальной датой рождения ВТБ 24 принято считать 1 августа 2005 года,
когда в группе ВТБ был создан специальный розничный Банк - ЗАО Внешторгбанк
Розничные услуги, в обиходе сразу принявший название ВТБ РУ. Создан банк был на
базе ЗАО КБ Гута-Банк, контрольный пакет акций (85,81 %) которого был
приобретён ВТБ в 2004 году.
К числу основных операций Банка, формирующих финансовый результат,
относятся:
кредитование клиентов Банка - физических лиц, включая потребительское и
ипотечное кредитование, а также предоставление кредитов индивидуальным
предпринимателям;
кредитование клиентов Банка - юридических лиц, включая предприятия малого
и среднего бизнеса;
операции на фондовом и денежном рынках, включая брокерское обслуживание
на ММВБ, МФБ и РТС, купля-продажа акций и векселей на внебиржевом рынке по
заявкам клиентов;
операции на международном валютном рынке (ForEx);
расчетно-кассовое обслуживание юридических и физических лиц, денежные
переводы;
имущественное и личное страхование.
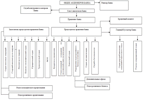
Организационная структура Банка ВТБ 24 (ЗАО) представлена в Приложении 1.
ВТБ 24 - один из самых надежных российских банков. Это делает его
привлекательным для всех, кто хотел бы сохранить и приумножить накопленные
денежные средства, получить качественные банковские услуги.
.2 Анализ финансовых показателей и кредитного портфеля Банка ВТБ 24 (ЗАО)
Несмотря на то, что система страхования вкладов в России существует уже
достаточно долго, население при выборе банков по-прежнему ориентируется на их
надежность. Например, согласно опросу маркетингового агентства Profi Online
Research, надежность и стабильность кредитного учреждения важна для 64%
вкладчиков. Последние вынуждены ориентироваться на те оценки, которые, по их
мнению, являются признаком надежности. Это, в частности, объем привлеченных во
вклады средств клиентов кредитных организаций или размер активов.
Лидерами рейтинга надежности российских банков стали вполне ожидаемые
претенденты на звание самых надежных из надежных. В десятку, в частности, вошли
крупнейшие государственные и частные банки с крупнейшими размерами активов.
Самые верхние строчки, как и год назад, заняли три государственных банка - Сбербанк,
ВТБ и Россельхозбанк.
Проведем анализ динамики и структуры активов банка ВТБ 24(ЗАО) (таблица
2).
кредитный денежный банк финансовый
Таблица 2. Динамика и структура активов банка ВТБ 24(ЗАО) 2011 г. по 2013
гг.
|
Показатели
|
01,2011 год, тыс.руб.
|
01,2012 год, тыс.руб.
|
01,2013 год, тыс.руб.
|
Отклонение 2012/2011, %
|
Отклонение 2013/2012, %
|
|
Активы
|
|
|
|
|
|
|
Денежные средства
|
39 570 860
|
44 752 891
|
60 396 974
|
11,60
|
26
|
|
Средства кредитных организаций в ЦБ РФ
|
14 155 599
|
21 491 068
|
37 858 702
|
34
|
43
|
|
Обязательные резервы
|
4 286 194
|
5 524 998
|
12 831 083
|
23,5
|
57
|
|
Средства в кредитных организациях
|
3 335 220
|
5 984 299
|
14 227 578
|
45
|
58
|
|
Чистые вложения в ценные бумаги, оцениваемые по
справедливой стоимости через прибыль или убыток
|
53 451 210
|
52 881 883
|
26 218 575
|
-1,5
|
-50
|
|
Чистая ссудная задолженность
|
564 821 327
|
738 788 583
|
993 854 041
|
24
|
26
|
|
Чистые вложения в ценные бумаги и другие финансовые активы,
имеющиеся в наличии для продажи
|
369 772
|
897 115
|
743 121
|
59
|
-21
|
|
Инвестиции в дочерние и зависимые организации
|
32 510
|
740 010
|
741 408
|
95,5
|
0,2
|
|
Чистые вложения в ценные бумаги, удерживаемые до погашения
|
6 862 398
|
3 690 690
|
3 661 703
|
-46
|
-0,7
|
|
Основные средства, нематериальные активы и материальные
запасы
|
8 945 785
|
10 001 656
|
12 372 621
|
10,5
|
17
|
|
Прочие активы
|
16 953 502
|
22 087 925
|
23 001 567
|
23
|
4,5
|
|
Всего активов
|
708 465 673
|
900 576 110
|
1 172 334 882
|
21,5
|
23,5
|
На основе таблицы 2 можно сделать вывод, что в структуре активов банка
преобладает чистая ссудная задолженность, которая за 2012 год выросла в 1,7
раза и составила на 1 января 2013 года 993 854 041 тыс. рублей. Увеличение
ссудной задолженности свидетельствует о росте объемов кредитования.
Активы Банка за 2012 г. увеличились в 1,6 раза - с 708 465 673 тыс. руб.
до 1 172 334 882 тыс.руб.
Рассмотрим динамику и структуру пассивов банка ВТБ 24(ЗАО) за период 2011
г. по 2013 г., которая представлена в таблице 3.
Таблица 3. Динамика и структура пассивов банка
|
Показатели
|
01,2011 год, тыс.руб.
|
01,2012 год, тыс.руб.
|
01,2013 год, тыс.руб.
|
Отклонение 2012/2011, %
|
Отклонение 2013/2012, %
|
|
Пассивы
|
|
|
|
|
|
|
Кредиты, депозиты и прочие средства ЦБ РФ
|
12 270 076
|
0
|
0
|
|
|
|
Средства кредитных организаций
|
61 618 826
|
47 721 829
|
55 659 651
|
30
|
14
|
|
Средства клиентов, не являющихся кредитными организациями
|
501 854 967
|
710 928 102
|
999 313 870
|
29
|
29
|
|
Вклады физических лиц
|
433 597 375
|
630 051 741
|
823 133 105
|
31
|
23,5
|
|
Выпущенные долговые обязательства
|
46 292 767
|
40 415 284
|
10 380 275
|
-15
|
-75
|
|
Финансовые обязательства, оцениваемые по справедливой
стоимости через прибыль или убыток
|
0
|
0
|
0
|
0
|
0
|
|
Прочие обязательства
|
8 388 142
|
11 710 699
|
7 696 386
|
27
|
-35
|
|
Резервы на возможные потери по условным обязательствам
кредитного характера
|
481 693
|
1 442 760
|
475 393
|
66
|
-67
|
|
Всего обязательств
|
630 906 471
|
812 218 674
|
1 073 525 575
|
22,5
|
24,5
|
На основе таблицы 3 можно сделать вывод, что за 2012 г. совокупный объем
обязательств Банка вырос в 1,7 раза и по состоянию на 1 января 2013 г. составил
1073 525 575 тыс. руб. Средства на счетах клиентов по сравнению с 1 января 2011
года выросли в 2 раза и на 1 января 2013 года составили 999 313 870 тыс.
рублей.
Проведем сравнительный анализ отчета о прибылях и убытках банка ВТБ 24
(ЗАО) за период с 01.01.2011 г. по 01.01.2013 г. (таблица 4).
Таблица 4. Сравнительный анализ отчета о прибылях и убытках
|
Номер строки
|
Наименование статьи
|
01,2013 год, тыс.руб.
|
01,2012 год, тыс. руб
|
01,2011 год, тыс.руб.
|
|
1
|
Процентные доходы всего, в том числе:
|
122 519 543
|
97 412 199
|
85160049
|
|
1,1
|
От размещения средств в кредитных организациях
|
20 810 666
|
11 968 235
|
7120298
|
|
1,2
|
От ссуд, предоставленных клиентам, не являющимся кредитными
организациями
|
97 901 061
|
79 787 791
|
72570318
|
|
1,3
|
От оказания услуг по финансовой аренде (лизингу)
|
0
|
0
|
0
|
|
1,4
|
От вложений в ценные бумаги
|
3 807 816
|
5 656 173
|
5469433
|
|
2
|
Процентные расходы всего, в том числе:
|
50 923 763
|
43 080 639
|
41609190
|
|
2,1
|
По привлеченным средствам кредитных организаций
|
3 067 781
|
2 420 107
|
9353623
|
|
2,2
|
По привлеченным средствам клиентов, не являющихся
кредитными организациями
|
45 398 541
|
36 428 657
|
29030256
|
|
2,3
|
По выпущенным долговым обязательствам
|
2 457 441
|
4 231 875
|
3225311
|
|
3
|
Чистые процентные доходы (отрицательная процентная моржа)
|
71 595 780
|
54 331 560
|
43550859
|
|
4
|
Изменение резерва на возможные потери по ссудам, ссудной и
приравненной к ней задолженности, средствам, размещенным на корреспондентских
счетах, а так же начисленным процентным доходам, всего, в том числе:
|
-7 132 256
|
-12 358 380
|
-23 830 085
|
|
4,1
|
Изменение резерва на возможные потери по начисленным
процентным доходам
|
-2 272 905
|
-651 987
|
-848281
|
|
5
|
Чистые процентные доходы (отрицательная процентная моржа)
после создания резерва на возможные потери
|
64 463 524
|
41 973 180
|
19720774
|
|
6
|
Чистые доходы от операций с ценными бумагами, оцениваемые
по справедливой стоимости через прибыль или убыток
|
-708 581
|
-222 907
|
852590
|
|
7
|
Чистые доходы от операций с ценными бумагами, имеющимися в
наличии для продажи
|
3 828
|
87 717
|
|
8
|
Чистые доходы от операций с ценными бумагами, удерживаемые
до погашения
|
0
|
0
|
-6551
|
|
9
|
Чистые доходы от операций с иностранной валютой
|
3 015 818
|
-60 464
|
-2860682
|
|
10
|
Чистые доходы от переоценки иностранной валюты
|
-59 060
|
1 326 232
|
2078071
|
|
11
|
Доходы от участия в капитале других юр.лиц
|
0
|
0
|
0
|
|
12
|
Комиссионные доходы
|
14 391 129
|
10 325 587
|
8634217
|
|
13
|
Комиссионные расходы
|
3 122 586
|
1 587 955
|
1516300
|
|
14
|
Изменение резерва на возможные потери по ценным бумагам,
имеющимся в наличии для продажи
|
0
|
-50
|
0
|
|
15
|
Изменение резерва на возможные потери по ценным бумагам,
удерживаемым до погашения
|
0
|
56 300
|
-22958
|
|
16
|
Изменение резерва по прочим потерям
|
-2 346 313
|
-750 559
|
-51832
|
|
17
|
Прочие операционные доходы
|
22 609 985
|
3 519 139
|
1727044
|
|
18
|
Чистые доходы (расходы)
|
98 247 744
|
54 666 220
|
28549171
|
|
19
|
Операционные расходы
|
63 462 562
|
32 669 320
|
24295651
|
|
20
|
Прибыль (убыток) до налогообложения
|
34 785 182
|
21 996 900
|
4253520
|
|
21
|
Начисленные (уплаченные) налоги
|
8 187 864
|
5 185 650
|
2036932
|
|
22
|
Прибыль (убыток) после налогообложения
|
26 597 318
|
16 811 250
|
2216588
|
|
23
|
Выплаты из прибыли после налогообложения, всего, в том
числе:
|
13 141 150
|
4 549 484
|
0
|
|
23,1
|
Распределение между акционерами в виде дивидендов
|
13 141 150
|
4 549 484
|
0
|
|
23,2
|
Отчисления на формирование и пополнение резервного фонда
|
0
|
0
|
0
|
|
24
|
Неиспользованная прибыль (убыток) за отчетный период
|
13 456 168
|
12 261 766
|
2216588
|
Чистая прибыль группы ВТБ снизилась по итогам первого квартала 2013 года
по международным стандартам финотчетности /МСФО/ на 10,7 % до 23,3 млрд.
рублей. Уровень возврата на капитал составил 15% по сравнению с 18% в первом
квартале 2012 года.
Возврат на капитал составил 15 % по сравнению с 18 % в первом квартале
2012 года; прибыль на акцию составила 0,0022 рублей против 0,0025 рублей годом
ранее.
Корпоративно-инвестиционный банковский бизнес и розничный банковский
бизнес внесли значительный вклад в результаты группы, получив 22,6 млрд. рублей
и 10,9 млрд. рублей доналоговой прибыли соответственно.
Операционные доходы до создания резервов в первом квартале 2013 года
достигли 95,4 млрд. рублей, увеличившись на 30,9 % по сравнению с 72,9 млрд.
рублей за аналогичный период прошлого года.
Чистые процентные доходы до создания резервов по итогам первого квартала
2013 года составили 54 млрд. рублей, увеличившись на 17,4 % по сравнению с 46
млрд. рублей в первом квартале 2012 года в основном за счет роста среднего
объема активов, приносящих процентные доходы. Чистая процентная маржа составила
3,8 % в первом квартале 2012 года против 4,8% в первом квартале 2012 года.
Изменение процентной маржи было в основном обусловлено ростом стоимости
процентных обязательств в соответствии с общими для рынка тенденциями.
Чистые комиссионные доходы достигли 10,3 млрд. рублей по итогам первого
квартала 2013 года, увеличившись на 28,8 % по сравнению с 8 млрд. рублей в
первом квартале 2012 года. Данная динамика в основном определялась показателями
розничного банковского бизнеса и транзакционного банковского бизнеса, чистые
комиссионные доходы которых составили 6,3 млрд. рублей и 3,5 млрд. рублей,
увеличившись по сравнению с первым кварталом 2012 года на 65,8 % и 25 %
соответственно.
Чистые доходы по операциям с финансовыми инструментами за три месяца 2013
года составили 4 млрд. рублей по сравнению с 9,7 млрд. рублей в первом квартале
2012 года. Совокупный результат по операциям с иностранной валютой и от
переоценки валютных статей достиг 18,8 млрд. рублей в первом квартале 2013 года
по сравнению с 5,9 млрд. рублей в первом квартале предыдущего года.
Расходы на создание резерва под обесценение долговых финансовых активов
составили 20,4 млрд. рублей в первом квартале 2013 года по сравнению с 7,7
млрд. рублей за аналогичный период 2012 года. Данная динамика стала результатом
проведения консервативной политики контрциклического формирования резервов с
учетом текущей макроэкономической ситуации. Расходы на создание резервов под
обесценение кредитов по итогам первого квартала 2013 года увеличились до 1,7 %
от среднего объема кредитного портфеля с 1,1 % по итогам первого квартала 2012
года, несмотря на снижение объема неработающих кредитов группы с начала 2013
года.
Расходы на персонал и административные расходы по итогам трех месяцев
2013 года составили 42,5 млрд. рублей, увеличившись на 28,8 % по сравнению с
33,0 млрд. рублей в первом квартале прошлого года в связи с консолидацией
приобретенных бизнесов. Соотношение расходов и операционных доходов до создания
резервов составило 44,5 % в первом квартале 2013 года против 45,3 % в первом
квартале 2012 года.
Для того чтобы оценить эффективность кредитной политики банка, необходимо
проанализировать его кредитный портфель. Кредитный портфель - это
характеристика структуры и качества суд, классифицированных по определенным
критериям: по отраслям, видам обеспечения, степени риска и срокам.
Кредитование является основным видом ВТБ 24(ЗАО). Кредиты составляют
основную статью доходных активов в балансе банка, а полученные по ним проценты
являются основной статьей банковских доходов. От качества кредитного портфеля
зависят ликвидность и рентабельность банка, и само его существование. Поэтому
анализ эффективности кредитных операций является одним из определяющих аспектов
анализа экономической дельности банка.
Одним из основных источников анализа являются активы, приносящие прямой
процентный доход, в которых наибольшую долю составляют, как правило, кредиты.
Рассмотрим структуру ссудной задолженности ВТБ 24(ЗАО) по срокам размещения,
которые представлены в таблице 5.
Таблица 5. Структура ссудной задолженности ВТБ 24(ЗАО)
|
Показатели
|
Январь 2013, тыс. рублей
|
Январь 2012, тыс. рублей
|
Январь 2011, тыс. рублей
|
Удельный вес 2013, %
|
Удельный вес 2012, %
|
Удельный вес 2011, %
|
|
Ссудная задолженность
|
717 386 523
|
516 623 789
|
450 567 331
|
100
|
100
|
100
|
|
Кредиты физическим лицам
|
567 214 593
|
403 840 271
|
325 522 705
|
79
|
78,2
|
72,3
|
|
Просроченная задолженность
|
26 570 524
|
20 989 348
|
8 300 949
|
3,7
|
4
|
1,8
|
|
Кредиты предприятиям и организациям
|
112 130 262
|
79 587 980
|
108 618 792
|
15,6
|
15,4
|
24,1
|
|
Просроченная задолженность
|
11 462 984
|
12 200 214
|
8 116 417
|
1,7
|
2,4
|
1,8
|
Анализ структуры кредитного портфеля по состоянию на 01 января 2013 года
показывает, он сформирован из кредитов, предоставленным юридическим лицам
(предприятиям и организациям) и кредиты физическим лицам. Таким образом, за
анализируемый период наибольшее изменение в структуре кредитного портфеля
произошло по статье кредитование физических лиц, изменение в относительном
выражении составило 6,7%.
Рассмотрим структуру кредитного портфеля за 2013 г. и 2011 г, которые
изображены на рисунках 2 и 3.
Рисунок 2. Структура кредитного портфеля ВТБ 24(ЗАО) на 01.2013 г.
Рисунок 3. Структура кредитного портфеля ВТБ 24(ЗАО) на 01.2011 г.
Сопоставляя два рисунка можно сделать следующие выводы. Кредиты
юридическим лицам уменьшились на 8,5%, а кредиты физическим лицам увеличились.
Данные обстоятельства можно обосновать таким фактором как привлекательность и
доступность кредитования физических лиц, а также согласно данным исследований
растет и доверие граждан к банкам и кредитам.
В целом качество кредитного портфеля можно оценить как высокое, что
говорит об эффективности проводимой кредитной политики ВТБ24 (ЗАО) за
анализируемый период.
Кредитный портфель представляет собой состав и структуру выданных
кредитов по отраслям, видам обеспечения и срокам. При анализе кредитного
портфеля банка можно отметить, что в 2013 году удельный вес просроченных ссуд
не значительно уменьшился (на 1%). Наибольшее увеличение доли просроченных ссуд
наблюдается 2011-2012 гг.. - 2,8%.
Объем кредитного портфеля до вычета резервов составил 4 551,5 млрд.
рублей на 31 марта 2013 года, уменьшившись на 0,8 % по сравнению с 4 590,1
млрд. рублей на начало года. В связи с тем, что около одной трети кредитов и
авансов клиентам группы было номинировано в долларах США, негативное влияние на
динамику кредитного портфеля оказало обесценение доллара к российскому рублю,
составившее примерно 9 % в первом квартале 2013 года. Объем корпоративных кредитов
группы на 31 марта 2013 года составил 3 690,4 млрд. рублей, уменьшившись на 2 %
с 3 766,0 млрд. рублей на конец 2012 года. Объем розничного кредитного портфеля
на 31 марта 2013 года составил 861,1 млрд. рублей, увеличившись на 4,5 % по
сравнению с 824,1 млрд. рублей на конец 2012 года.
Качество кредитного портфеля продолжало улучшаться благодаря снижению
объемов неработающих кредитов на 2,6 % в течение первого квартала 2013 года.
Доля неработающих кредитов в общем объеме кредитного портфеля /включающем финансовые
активы, классифицированные как кредиты и авансы клиентам, заложенные по
договорам РЕПО/ существенно не изменилась, составив 5,5 % на 31 марта 2013 года
по сравнению с 5,4 % на 31 декабря 2021 года. Данная динамика была обусловлена
сокращением объема кредитного портфеля группы. Коэффициент покрытия
неработающих кредитов резервами на 31 марта 2013 года вырос до 118,4 % по
сравнению с 111,3 % на 31 декабря 2012 года.
Объем средств клиентов на 31 марта 2013 года достиг 3 332,9 млрд. рублей
по сравнению с 3 596,7 млрд. рублей на конец 2021 года. Объем средств
корпоративных клиентов на конец первого квартала 2013 года составил 2 143,2
млрд. рублей по сравнению с 2 435,3 млрд. рублей на конец 2012 года. Объем
средств розничных клиентов на 31 марта 2013 года достиг 1 189,7 млрд. рублей по
сравнению с 1 161,4 млрд. рублей на 31 декабря 2012 года.
В первом квартале 2012 года группа продемонстрировала рост показателей
достаточности капитала. На 31 марта 2013 года коэффициент достаточности
капитала первого уровня составил 9,6%, а коэффициент достаточности капитала -
13,7%, увеличившись с 9% и 13% соответственно на 31 декабря 2012 года. На
основе оценки совокупной стоимости акций, которые потенциально могут быть
выкуплены у акционеров, группа произвела начисление обязательства в размере
13,8 млрд. рублей с соответствующим изменением в размере собственных средств.
По состоянию на 31 марта 2012 года доля потребительских кредитов и автокредитов
в розничном кредитном портфеле Группы составляет 61,0% по сравнению с 59,3% на
31 декабря 2011 года, доля ипотечных кредитов - 38,3% по сравнению с 40,1% на
31 декабря 2011 года.
Кредитный портфель населению ВТБ24 по итогам трех кварталов вырос на 23%
(140,6 млрд. руб.) до 896 млрд. руб. Основной вклад в увеличение портфеля внесли
ипотечное кредитование (рост портфеля на 25% до 294 млрд. руб.), кредитные
карты (на 38,2% до 51 млрд. руб.), автокредитование (на 24% до 88 млрд. руб.),
кредиты малому бизнесу (на 49% до 99 млрд. рублей) и кредиты наличными (на 25%
до 358 млрд. рублей). Банк традиционно в течение нескольких последних лет
является вторым, после Сбербанка, игроком на банковском рынке России.
.3 Анализ кредитной политики Банка ВТБ 24 (ЗАО)
Получение кредита в ВТБ24 возможно после осуществления ряда процедур,
заключающихся в анализе достигнутых потенциальным заемщиком финансовых
показателей и бизнес-плана компании (в ряде случаев - технико-экономического
обоснования получения кредита), анализе достаточности залогового обеспечения.
Кредит может быть выдан на следующие цели: новостройки, вторичное жилье,
нецелевые кредиты, рефинансирование, государственные программы - ипотечное
кредитование; автокредит; персональный кредит.
Рассмотрение вопроса о предоставлении кредита в ВТБ24 предусматривается
следующие стадии:
Первый этап. Оценка платежеспособности заемщика.
При обращении клиента в ВТБ24 за получением кредита уполномоченный
сотрудник кредитующего подразделения (менеждер-консультант) выясняет у клиента
цель, на которую испрашивается кредит, разъясняет ему условия и порядок
предоставления кредита, знакомит с перечнем документов, необходимых для
получения кредита. Заемщик заполняет анкету по форме ВТБ24 (Приложение 1).
Срок рассмотрения вопроса о предоставлении кредита зависит от вида
кредита и его суммы, но не должен превышать от момента предоставления полного
пакета документов до принятия решения 3 календарных дней - по кредитам на
неотложные нужды и 7 календарных дней - по кредитам на приобретение
недвижимости.
С паспорта (удостоверения личности) и других документов, подлежащих
возврату клиенту, снимаются копии. На копиях, сделанных
менеджером-консультантом или сверенных им с подлинными документами, делается
отметка "копия верна" за подписью менеджера.
Далее менеджер-консультант производит проверку предоставленных клиентом документов
и сведений, указанных в документах и анкете; определяет платежеспособность
клиента и максимально возможный размер кредита.
При проверке сведений менеджер-консультант выясняет с помощью единой базы
данных кредитную историю Заемщика и размер задолженности по ранее полученным
кредитам; направляет запросы в учреждения, предоставлявшие ему ранее кредиты.
Кредитующее подразделение направляет пакет документов юридической службе
и службе безопасности ВТБ24.
Юридическая служба анализирует представленные документы с точки зрения
правильности оформления и соответствия действующему законодательству.
Служба безопасности проводит проверку паспортных данных (данных
удостоверения личности), места жительства, места работы Заемщика и сведений,
указанных в анкете (Приложение 2).
В случае принятия в залог объектов недвижимости, транспортных средств и
другого имущества кредитующее подразделение привлекает к работе по установлению
оценочной стоимости этого имущества специалиста Банка по вопросам недвижимости
или дочернее предприятие. По результатам оценки специалист (эксперт
предприятия) составляет экспертное заключение, которое передается в кредитующее
подразделение.
Менеджер-консультант определяет платежеспособность Заемщика на основании
справки с места работы о доходах и размере удержания, а также данных анкеты.
Выдача кредита в рублях и в валюте производится, в соответствии с
условиями кредитного договора, как наличными деньгами, так и в безналичном
порядке путем:
зачисления на счет Заемщика по вкладу до востребования;
зачисления на счет пластиковой карточки Заемщика;
Датой погашения задолженности по кредиту (уплаты процентов, неустойки)
считается дата поступления средств в кассу или на корреспондентский счет Банка
(выдавшего кредит) или дата списания средств со счета клиента по вкладу, если
вклад открыт в Банке, выдавшем кредит.
Отсчет срока для начисления процентов за пользование кредитом начинается
от даты образования задолженности по ссудному счету (включительно) и
заканчивается датой погашения задолженности по нему (не включая эту дату).
Соответственно, при промежуточных платежах дата уплаты процентов не включается
в период, за который эта уплата производится.
Второй этап. Прием Заявления на кредит.
Документы необходимые для получения кредита - паспорт, зявление-анкета и
справка о заработной плате.
После получения заявки кредита специалисты службы безопасности и
кредитного комитета проверяют достоверность информации и принимают решение о
выдаче.
В случае положительного решения менеджер-консультант уведомляет Заявителя
о принятом решении и оформляет сделку.
В случае отказа по просьбе клиента менеджер-консультант возвращает ему
предоставленные им документы, за исключением заявления. Материалы, собранные
менеджер-консультант (заключения других служб Банка, расчеты, ответы на
запросы), клиенту не передаются. На оборотной стороне заявления или отдельном
листе составляется перечень возвращенных документов, их получение
подтверждается подписью клиента.
Вышеизложенные этапы предоставления кредита являются базовыми для
определения платежеспособности заемщика, а в зависимости от вида кредита
дополняются нюансами.
Выдача кредита оформляет следующими документами.
Согласие на получение кредита в двух экземплярах, график гашения два
экземпляра, в котором указывается сумма основного долга, проценты и общая сумма
ежемесячного платежа, распоряжение на открытие счетов, заявление на включение в
программу страхования, уведомление о полной стоимости кредитами заемщика на
срок кредита. Остальные выше перечисленные документы подшиваются в кредитное
дело.
Закрытие Кредитной Сделки осуществляется после полного погашения Кредита.
При этом менеджером-консультантом закрытое Кредитное дело сдается в архив.
Кредитование населения является приоритетным направлением розничного
бизнеса Банка. Это обстоятельство обусловливает структуру кредитного портфеля,
основная часть которого (без учета операций на рынке межбанковского
кредитования) сформирована за счет кредитов, предоставленных клиентам -
физическим лицам. По состоянию на 01.01.2013 объем займов гражданам достиг
565,8 млрд. руб., увеличившись за 2012 год на 40,6%. Наибольший прирост (68,5%)
отмечен по жилищным кредитам. По остальным направлениям кредитования физических
лиц увеличение составило от 33,8% (ипотека) до 40,5% (автокредиты).
Структура активов Банка за 2012 год не претерпела существенных изменений,
поэтому качество кредитного портфеля имеет определяющее значение при оценке
качества активов в целом. Основная часть активов Банка представлена ссудной
задолженностью высокого качества. По состоянию на 01.01.2013 92,7% выданных
кредитов были классифицированы в I и II категории качества, в то время как
удельный вес проблемной и безнадежной задолженности, отнесенной к IV и V
категориям, составил на конец отчетного года 5,8%. Такие показатели свидетельствуют
о сбалансированной кредитной политике Банка и низком уровне кредитного риска.
Доля просроченной задолженности в активах Банка на 01.01.2013 составляет 7,2%
(8,5% на 01.01.2012).
Еще более динамичное развитие отмечено в 2012 году в области кредитования
юридических лиц. Объем таких ссуд на 01.01.2013 составил 109,2 млрд.руб., что
означает прирост по сравнению с предыдущим годом на 51,3%.
Кроме того, в 2012 году ВТБ24 продолжил развитие экспресс-кредитования в
торговых точках. В целях повышения эффективности продаж банк внедрил единый
продуктовый ряд, проводил различные акции, а также уделял значительное внимание
развитию сотрудничества с розничными сетями. В течение 2012 года партнерами
банка по программами потребительского кредитования стали такие сети, как
"Электрофлот" и "Эксперт". По итогам года портфель
экспресс-кредитов увеличился с 10,74 до 18,02 млрд. рублей, а в течение года
банк предоставил более 1, млн. таких кредитов на общую сумму 28,8 млрд. рублей.
В другом сегменте розничного бизнеса - автокредитовании - ВТБ24 в 2012
году стал безусловным лидером. Портфель автокредитов банка вырос в 2,9 раза и
достиг 24,09 млрд. рублей. По собственным оценкам, доля ВТБ24 на рынке
автокредитования увеличилась в отчетном периоде с 8 до 17 %. В течение 2012 года
банк выдал более 397000 автокредитов на общую сумму свыше 223,66 млрд. руб.,
Таким образом, общее количество обслуживаемых кредитов превысило 338000.
В общем розничном кредитном портфеле банка доля автокредитов составила 46
%, при этом наибольший удельный вес приходился на программу
"Автоэкспресс-кредит".
В течение 2012 года ВТБ24 занимался расширением продуктовой линии в
рамках автокредитования. Были внедрены новые тарифные планы по всем
автокредитным продуктам, более полно отвечающие потребностям рынка.
Другим приоритетным направлением розничного бизнеса ВТБ24 является
ипотечное кредитование. К середине 2012 года банк модифицировал имеющиеся
ипотечные программы, что способствовало их быстрому продвижению, в том числе и
в регионах РФ.
На конец года объем портфеля ВТБ24 по программе ипотечного жилищного
кредитования достиг 647,6 млн. руб. В структуре ипотечного портфеля 47 %
составили кредиты на покупку строящегося жилья, а 53 % - кредиты на покупку
готового жилья. При этом 15 % портфеля приходилось на кредиты в рублях 85 % -
на кредиты в долларах США.
Условия предоставления кредитов физическим лицам представлены в
Приложении 3.
При кредитовании физических лиц Банк реализует кредитную политику,
направленную на минимизацию кредитного риска по сделкам. Управление кредитным
риском по розничному кредитному портфелю производится Банком по следующим
основным направлениям:
формирование диверсифицированной структуры розничного кредитного портфеля
по региональному, валютному признаку, по суммам и срокам выданных кредитов,
виду обеспечения, по видам кредитных продуктов;
установление нормативов stop-loss на отдельные группы заемщиков,
диверсифицированных по видам продуктов и региональным характеристикам;
используются методики, прогнозирующие уровень риска в розничном кредитном
портфеле, с целью своевременного информирования и недопущения уровня риска,
превышающего нормативные значения;
ведется активная работа по разработке скоринговых карт на основе
статистического и эконометрического анализа розничного кредитного портфеля с
применением передовых технологий и международного опыта;
сотрудничество с кредитными бюро позволяет оценить возможные кредитные
риски, основанные на предыдущей кредитной истории заемщика, на этапе
рассмотрении заявок физических лиц;
в Банке применяется дифференцированный, многоуровневый, комплексный
подход к оценке кредитных заявок физических лиц;
использование централизованной системы принятия решений при выдачи
кредита физическим лицам;
контроль за выполнением установленных лимитов и принятых решениях;
обязательный постоянный мониторинг качества розничного банковского
портфеля, отдельных групп и отдельных ссуд;
проведение постоянных мероприятий по сбору просроченной задолженности;
формирование резервов на возможные потери по ссудам согласно порядку, установленному
нормативными документами Банка России, а также резервов в соответствии с
международными стандартами финансовой отчетности.
Таким образом, можно сделать вывод, основным направлением деятельности
ВТБ24 в сфере предоставления розничных услуг в 2012 году оставалось, прежде
всего, увеличение кредитного портфеля и повышение эффективности реализации
действующих кредитных продуктов. В связи с этим большое внимание уделялось
проведению мероприятий по сокращению просроченной задолженности как по текущему
портфелю, сформированному ранее, так и принято ряд мер на снижение уровня риска
новых выдач.
В 2012 году благодаря эффективной кредитной политике ВТБ24
потребительское кредитование увеличилось с 26913,2 до 52398,6 млн. руб.,
прирост объемов потребительского кредитования составляет 94,6 %. В структуре
кредитного портфеля банка по потребительским кредитам наблюдается преобладание
таких видов кредитов, как автокредиты (47 %), экспресс-кредиты (34 %),
нецелевые кредиты (14 %).
Основная цель кредитной политики ВТБ24 - формирование кредитного
портфеля, позволяющего поддерживать качество активов на приемлемом уровне,
обеспечивающего целевой уровень доходности, направленного на минимизацию
кредитных рисков.
Заключение
Кредитные операции играют важное значение среди активных операций банка.
Кредитная политика коммерческого банка представляет собой систему
денежно-кредитных мероприятий, проводимых банком для достижения определенных
финансовых результатов, и является одним из элементов банковской политики.
Кредитная политика коммерческого банка обеспечивает непрерывное использование
всех средств, которые создаются для удовлетворения подлежащих погашению
обязательств и минимального резерва ликвидности.
Кредитная политика банка определяется, во-первых, приоритетами в выборе
клиентов и кредитных инструментов (сегментирование рынка), во-вторых, нормами и
правилами, регламентирующими практическую деятельность банковского персонала и
реализующего эти приоритеты на практике. Следовательно, способность управлять
риском (в том числе кредитным) зависит, в первую очередь, от компетентности
руководства банка и уровня квалификации персонала, занимающегося отбором
конкретных кредитных заявок и выработкой условий кредитных соглашений.
Кредитная политика как основа процесса управления кредитом определяет
приоритеты в процессе развития кредитных отношений с одной стороны и
функционирования кредитного механизма - с другой.
Независимо от вида кредитная политика банка имеет внутреннюю структуру.
Основными элементами кредитной политики коммерческого банка являются:
) стратегия банка по разработке основных направлений кредитного процесса;
) тактика банка по организации кредитования;
) контроль за реализацией кредитной политики.
В целом кредитная политика в части стратегии вбирает в себя приоритеты,
принципы и цели конкретного банка на кредитном рынке, а в части тактики -
финансовый и иной инструментарий, используемый данным банком для реализации его
целей при осуществлении кредитных сделок, правила их совершения, порядок
организации кредитного процесса. Таким образом, кредитная политика создает
необходимые общие предпосылки эффективной работы персонала кредитного
подразделения банка, объединяет и организует усилия персонала, уменьшает
вероятность ошибок и принятия нерациональных решений.
Краеугольным камнем кредитной политики банка является грамотное
формирование кредитного портфеля. Кредитный портфель банка представляет собой
целенаправленно сформированную в соответствии с принятой кредитной стратегией
совокупность вложений в кредитные активы, выступающую как целостный объект
управления. Управление кредитным портфелем предполагает применение определенных
методов и технологий, позволяющих: сохранить и приумножить вложенные средства.
Сегодня одна из важных задач государства - построение мощной финансовой
системы, на которую можно надежно опереться, развивая национальную экономику.
Расширение ресурсной базы, создание условий для повышения доступности кредитов,
повышение доверия к банковскому сектору - обязательные условия успешного решения
поставленных задач. Для их достижения необходимо тесное и максимально
эффективное взаимодействие государства и частного банковского сектора в области
построения оптимальной кредитной политики.
В курсовой работе были проанализированы показатели деятельности
коммерческого Банка ВТБ 24 (ЗАО). По итогам финансового анализа видно, что банк
справился с последствиями финансового кризиса 2008-2009 гг., сохранив хорошие
показатели. Банк занимает лидирующее положение на рынке банковского
кредитования обслуживаемых регионов. Банк имеет Положение о кредитной политике,
охватывающее все основные аспекты деятельности в данной сфере.
Библиографический список
1. Гражданский кодекс Российской Федерации (ГК РФ). Часть II
/ Федеральный закон от 26.01.1996 г. № 14-ФЗ (в ред. Федерального закона от
14.06.2012 г. № 78-ФЗ).
. Закон Российской Федерации от 07.02.1992 г. № 2300-I
"О защите прав потребителей" (в ред. Федерального закона от
28.07.2012 г. № 133-ФЗ).
. Федеральный закон от 03.02.1996 г. № 17-ФЗ "О банках и
банковской деятельности" (в ред. Федерального закона от 03.12.2012 г. №
231-ФЗ).
. Федеральный закон от 16.07.1998 г. "Об ипотеке (залоге
недвижимости)" (в ред. ФЗ от 06.12.2011 г. № 405-ФЗ).
. Кредитная политика Банк ВТБ24 (ЗАО), утверждена
Председателем Совета директоров банка 31.05.2012.
. Устав Банк ВТБ 24 (ЗАО).
. Российская банковская энциклопедия / Гл. ред. О. И.
Лаврушин. - Москва, 2005.
. Банковское дело: управление и технологии: Учебник для вузов
/ Под ред. Проф. А.М. Тавасиева. М.: ЮНИТИ-ДАНА. Единство. 2007.
. Ст.1 Федерального закона "О банках и банковской
деятельности" от 02.12.90. №395-1 (ред. от 15.02.2010, с изм. от
08.05.2010.
. Белоглазовой Г.Н., Кроливецкой Л.П. /Банковское дело:
учебник / Финансы и статистика, 2008.
. Буевич, С.Ю. Анализ финансовых результатов банковской
деятельности: учебное пособие / С.Ю. Буевич, О.Г. Королев. - М.: КНОРУС, 2011.
. Батракова, Л.Г. Экономико-статический анализ кредитных
операций коммерческого банка: учебное пособие / Л.Г. Батракова. - М.:
Университетская книга: Лотос, 2011.
Приложение 1
ОРГАНИЗАЦИОННАЯ СТРУКТУРА ЗАО "ВТБ-24"
Приложение 2
Заявление - анкета
. Запрашиваемый кредит
|
Сумма
|
Срок (мес.)
|
Вид кредитования
|
Способ погашения кредита - Аннуитетные платежи - Дифференцированные
платежи
|
|
|
Цель кредитования
|
|
|
В качестве обеспечения предлагаю:
|
|
- Поручительства физических лиц - Поручительство
юридического лица - Гарантия субъекта Российской Федерации - Гарантия
муниципального образования - Залог недвижимого имущества
|
- Залог транспортных средств - Залог мерных слитков
драгоценных металлов - Залог ценных бумаг - Залог иного имущества
|
|
Начальный капитал, направляемый Заемщиком в качестве оплаты
части стоимости приобретаемого за счет кредита имущества:
|
|
|
|
|
|
|
. Сведения о Заемщике
|
Ф.И.О.
|
Дата рождения |__|__||__|__||__|__|
|
Место рождения
|
|
Менялись ли Ф.И.О. - Да - Нет
|
В случае их изменения указать предыдущие Ф.И.О. с указанием
причины и даты изменения:
|
|
Паспорт серия |______|-|___| № |__|__|__|__|__|__|
|
кем выдан
|
когда выдан |__|__||__|__||__|__|
|
|
Адрес регистрации |__|__|__|__|__|__|
|
телефон (вкл. код)
|
|
Семейное положение - Холост / не замужем - В разводе -
Женат / замужем - Вдовец / Вдова
|
Брачный контракт - Да - Нет
|
Иждивенцы кол-во их возраст
|
Из них детей кол-во их возраст
|
|
Адрес проживания: |__|__|__|__|__|__|
|
- Собственное - По найму - У родственников - |____________|
|
телефон (вкл. код)
|
|
Место работы:
|
Должность:
|
|
|
|
|
|
. Сведения о Созаемщике
|
Ф.И.О.
|
Дата рождения |__|__||__|__||__|__|
|
Место рождения
|
|
Менялись ли Ф.И.О. - Да - Нет
|
В случае их изменения указать предыдущие Ф.И.О. с указанием
причины и даты изменения:
|
|
Паспорт серия |______|-|___| № |__|__|__|__|__|__|
|
кем выдан
|
когда выдан |__|__||__|__||__|__|
|
|
Адрес регистрации |__|__|__|__|__|__|
|
телефон (вкл. код)
|
|
Семейное положение - Холост / не замужем - В разводе -
Женат / замужем - Вдовец / Вдова
|
Брачный контракт - Да - Нет
|
Иждивенцы кол-во их возраст
|
Из них детей кол-во их возраст
|
|
Адрес проживания: |__|__|__|__|__|__|
|
- Собственное - По найму - У родственников - |____________|
|
телефон (вкл. код)
|
|
Место работы:
|
Должность:
|
|
|
|
|
|
. Сведения о Поручителях (физических лицах)
|
Ф.И.О.
|
Степень родства
|
Дата рождения |__|__||__|__||__|__|
|
Место рождения
|
|
Менялись ли Ф.И.О. - Да - Нет
|
В случае их изменения указать предыдущие Ф.И.О. с указанием
причины и даты изменения:
|
|
Паспорт серия |______|-|___| №|__|__|__|__|__|__|
|
кем выдан
|
когда выдан |__|__||__|__||__|__|
|
|
Адрес регистрации |__|__|__|__|__|__|
|
телефон (вкл. код)
|
|
Семейное положение: - Холост / не замужем - В разводе -
Женат / замужем - Вдовец / Вдова
|
Брачный контракт - Да - Нет
|
Иждивенцы кол-во их возраст
|
Из них детей кол-во их возраст
|
|
Адрес проживания: |__|__|__|__|__|__|
|
- Собственное - По найму
|
- У родственников - |____________|
|
телефон (вкл. код)
|
|
Место работы:
|
Должность:
|
|
Ф.И.О.
|
Степень родства
|
Дата рождения |__|__||__|__||__|__|
|
Место рождения
|
|
Менялись ли Ф.И.О. - Да - Нет
|
В случае их изменения указать предыдущие Ф.И.О. с указанием
причины и даты изменения:
|
|
Паспорт серия |______|-|___| №|__|__|__|__|__|__|
|
кем выдан
|
когда выдан |__|__||__|__||__|__|
|
|
Адрес регистрации |__|__|__|__|__|__|
|
телефон (вкл. код)
|
|
Семейное положение: - Холост / не замужем - В разводе -
Женат / замужем - Вдовец / Вдова
|
Брачный контракт - Да - Нет
|
Иждивенцы кол-во их возраст
|
Из них детей кол-во их возраст
|
|
Адрес проживания: |__|__|__|__|__|__|
|
- Собственное - По найму
|
- У родственников - |____________|
|
телефон (вкл. код)
|
|
Место работы:
|
Должность:
|
|
|
|
|
|
5. Сведения о Поручителе (юридическом лице)
|
Наименование организации:
|
|
Основные реквизиты организации:
|
|
Адрес фактический
|
|
|
Контактный телефон
|
|
|
Факс
|
|
|
Банковские реквизиты
|
|
. Среднемесячные доходы Заемщика (Созаемщика) и Поручителей (физических
лиц) за последние полгода
|
Среднемесячные доходы
|
Заемщик
|
Поручитель
|
Поручитель
|
|
(Ф.И.О.)
|
(Ф.И.О.)
|
(Ф.И.О.)
|
(Ф.И.О.)
|
|
по основному месту работы
|
|
|
|
|
|
по совместительству
|
|
|
|
|
|
пенсия
|
|
|
|
|
|
сдача в аренду недвижимости
|
|
|
|
|
|
проценты, дивиденды
|
|
|
|
|
|
гонорары
|
|
|
|
|
|
прочие (указать какие)
|
|
|
|
|
. Среднемесячные расходы Заемщика (Созаемщика) и Поручителей (физических
лиц) за последние полгода
|
Среднемесячные расходы
|
Заемщик
|
Созаемщик
|
Поручитель
|
Поручитель
|
|
(Ф.И.О.)
|
(Ф.И.О.)
|
(Ф.И.О.)
|
(Ф.И.О.)
|
|
подоходный налог
|
|
|
|
|
|
страховые взносы в пенсионные фонды
|
|
|
|
|
|
профсоюзные взносы
|
|
|
|
|
|
алименты и т.п.
|
|
|
|
|
|
обслуживание кредитов
|
|
|
|
|
|
налоги (для ПБОЮЛ)
|
|
|
|
|
|
прочие (указать какие)
|
|
|
|
|
8. Долговые обязательства Заемщика (Созаемщика) и Поручителей (физических
лиц)
|
Обязательства по полученным кредитам
|
Заемщик
|
Созаемщик
|
Поручитель
|
Поручитель
|
|
(Ф.И.О.)
|
(Ф.И.О.)
|
(Ф.И.О.)
|
(Ф.И.О.)
|
|
Банк-кредитор (отделение, филиал), местонахождение
|
|
|
|
|
|
Дата получения кредита
|
|
|
|
|
|
Цель кредита
|
|
|
|
|
|
Срок погашения кредита
|
|
|
|
|
|
Периодичность погашения кредита
|
|
|
|
|
|
Размер платежа
|
|
|
|
|
|
Остаток задолженности по кредиту
|
|
|
|
|
|
Обязательства по предоставленным поручительствам
|
Заемщик
|
Созаемщик
|
Поручитель
|
Поручитель
|
|
(Ф.И.О.)
|
(Ф.И.О.)
|
(Ф.И.О.)
|
(Ф.И.О.)
|
|
За кого дано поручительство
|
|
|
|
|
|
Кому дано поручительство
|
|
|
|
|
|
Обязательства по поручительству
|
|
|
|
|
|
Срок действия поручительства
|
|
|
|
|
|
Остаток задолженности по основному обязательству, в
обеспечение которого дано поручительство
|
|
|
|
|
. Сведения об объекте недвижимости, для приобретения (строительства,
реконструкции) которого испрашивается кредит. (Заполняется только Заемщиком.
Для получения кредита на иные цели этот раздел анкеты не заполняется).
|
Наименование объекта недвижимости
|
Сделка (заполняется при получении кредита на приобретение и
строительство объекта недвижимости) - Конкретная - Предполагаемая
|
Адрес объекта недвижимости (указывается для конкретной сделки)
|__|__|__|__|__|__|
|
|
Вид объекта недвижимости (указывается для квартир, комнат)
- Единственная для проживания - Дополнительная
|
Стоимость объекта недвижимости
|
|
По договору купли-продажи (договору об инвестировании
строительства)
|
Предполагаемая цена приобретаемого объекта недвижимости
|
Сметная стоимость строительства (реконструкции)
|
|
|
|
|
|
. Откуда Вы узнали о кредитах, предоставляемых ЗАО "ВТБ-24"
|
11. Имеете ли Вы родственников, работающих в ЗАО
"ВТБ-24" и его филиалах?
|
|
|
(Да/Нет)
|
|
|
В случае положительного ответа указать их фамилию, имя и
отчество (полностью), место работы (наименование филиала Банка), степень
родства.
|
|
12. Согласие Заемщика (всех Созаемщиков) на предоставление
Банком информации, предусмотренной статьей 4 Федерального закона "О
кредитных историях" №218-ФЗ от 30.12.2004, в бюро кредитных историй
(зарегистрированных в соответствии с законодательством Российской Федерации)
|
|
|
(Да/Нет)
|
|
Я не возражаю против проверки и перепроверки в любое время банком или его
агентом всех сведений, содержащихся в Заявлении - анкете.
|
Подпись заемщика:
|
|
|
|
(Ф.И.О.)
|
(подпись)
|
|
Подпись созаемщика:
|
|
|
|
(Ф.И.О.)
|
(подпись)
|
|
Подпись поручителя:
|
|
|
|
(Ф.И.О.)
|
(подпись)
|
|
Подпись поручителя:
|
|
|
|
(Ф.И.О.)
|
(подпись)
|
Приложение 3
Условия ипотечного кредитования на вторичном рынке в ЗАО
"ВТБ-24" г. Петрозаводска
Срок кредита - от 5 до 50 лет.
Сумма кредита составляет от 10 000 долларов США, евро (или рублевый
эквивалент).
Первоначальный взнос:
базовый размер - 20% от стоимости приобретаемой недвижимости,
% от стоимости приобретаемой недвижимости (при дополнительном страховании
ответственности заемщика за неисполнение или ненадлежащее исполнение
обязательств по возврату кредита).
Досрочное погашение кредита без комиссий и штрафов возможно сразу с
момента его получения.
Фиксированные, переменные или комбинированные процентные ставки.
Комиссия за рассмотрение заявки - отсутствует.
Комиссия за выдачу кредита зависит от выполнения условий по размещению
первоначального взноса во вклад "ВТБ24 - Вклад в ипотеку":
руб. - при выполнении условий по размещению первоначального взноса во
вклад;
,5% от суммы кредита, но не менее 24 300 руб. и не более 64 300 руб. -
при невыполнении условий по размещению первоначального взноса во вклад.
Ставки в процентах годовых
В случае оформления страхового полиса по рискам:
утраты жизни и трудоспособности заемщика (поручителя - если применимо);
утраты (гибели) или повреждения приобретаемой квартиры;
прекращения или ограничения права собственности на квартиру (в течение
первых трех лет после приобретения квартиры в кредит).
Фиксированные, рубли РФ
|
Размер первоначального взноса, %
|
Срок кредита
|
|
до 7 лет
|
до 15 лет
|
до 25 лет
|
до 50 лет
|
|
более 60
|
9,5%
|
11,75%
|
12,05%
|
12,35%
|
|
менее 60, но более 40 (включительно)
|
12,25%
|
12,55%
|
12,85%
|
13,15%
|
|
менее 40, но более 20 (включительно)
|
12,75%
|
13,05%
|
13,35%
|
13,65%
|
|
менее 20, но более 10 (включительно)
|
13,05%
|
13,35%
|
13,65%
|
13,95%
|
Условия ипотечного кредитования в новостройке в ЗАО "ВТБ-24"
Срок кредита - от 5 до 50 лет.
Сумма кредита - от 10 000 долларов США / евро (либо в рублевом
эквиваленте).
Первоначальный взнос - от 20% стоимости приобретаемой недвижимости.
Комиссия за рассмотрение заявки - отсутствует.
Досрочное погашение кредита без комиссий и штрафов возможно сразу с
момента его получения.
Фиксированные, переменные или комбинированные процентные ставки.
Комиссия за выдачу кредита зависит от выполнения условий по размещению
первоначального взноса во вклад "ВТБ24 - Вклад в ипотеку":
руб. - при выполнении условий по размещению первоначального взноса во
вклад;
,5% от суммы кредита, но не менее 24 300 руб. и не более 64 300 руб. -
при невыполнении условий по размещению первоначального взноса во вклад.
Ставки в процентах годовых.
Процентные ставки на этапе строительства и до оформления ипотеки
приобретенного объекта в пользу банка увеличиваются на 0% - 2,5% годовых от
указанных ниже.
В случае оформления страхового полиса по рискам:
утраты жизни и трудоспособности заемщика (поручителя - если применимо);
утраты (гибели) или повреждения приобретаемой (закладываемой - если применимо)
квартиры;
прекращения или ограничения права собственности на закладываемую
недвижимость, выступающую в качестве дополнительного обеспечения (в случае если
квартира находится в собственности менее 3 лет).
Фиксированные, после оформления права собственности, рубли РФ
|
Размер первоначального взноса, %
|
Срок кредита, %
|
|
до 7 лет
|
до 15 лет
|
до 25 лет
|
до 50 лет
|
|
более 60
|
9,5%
|
11,75%
|
12,05%
|
12,35%
|
|
менее 60, но более 40 (включительно)
|
12,25%
|
12,55%
|
12,85%
|
13,15%
|
|
менее 40, но более 20 (включительно)
|
12,75%
|
13,05%
|
13,35%
|
13,65%
|
Условия предоставления автокредитов в ЗАО "ВТБ-24"
Отсутствие комиссий по кредиту.
Срок рассмотрения кредитной заявки - не более 2 дней.
Для держателей зарплатных карт ВТБ 24 (ЗАО) возможно оформление кредита
только по паспорту.
Кредит предоставляется клиентам с официально или косвенно подтвержденным
доходом.
При сумме кредита до 1 млн. рублей включительно не требуется
подтверждение занятости.
Возможность оформления автомобиля на супруга (супругу) или поручителя.
Страхование автомобиля в ведущих страховых компаниях.
Возможность включения первого взноса по страхованию в сумму кредита.
Для удобства погашения кредита клиент бесплатно получает банковскую карту
системы Visa. С ее помощью можно легко погашать кредит в любом офисе банка или
через широкую сеть банкоматов ВТБ24 с функцией приема наличных (cash-in).
Возраст подержанного автомобиля не старше 9 лет на момент погашения
кредита.
Условия получения автокредита
Первоначальный взнос: oт 15% стоимости приобретаемого автомобиля (при
оплате первого взноса по страхованию за собственные средства) или oт 25% при
включении первого взноса по страхованию автомобиля в сумму кредита.
Сумма кредита: от 140 000 до 5000000 рублей (эквивалентная сумма в
долларах США или евро).
Порядок погашения: ежемесячно равными суммами (аннуитетные платежи),
платеж за первый месяц - льготный (только проценты).
Обязательное страхование каско (повреждение, полная гибель, утрата).
Страхование жизни - по желанию клиента. При этом возможно включение первого
взноса по страхованию в сумму кредита.
Досрочное погашение:
сумма досрочного погашения - не менее 500 долларов США (эквивалент в
валюте кредита) без учета суммы ежемесячного платежа;
мораторий на досрочное погашение (полное или частичное) - 3 месяца;
отсутствие комиссий за досрочное погашение.
Сумма кредита от 140 000 до 5000000 рублей или эквивалентная сумма в
долларах США/Евро.
Таблица
|
Первоначальный взнос
|
oт 15% от стоимости приобретаемого автомобиля (при оплате
первого взноса по страхованию за собственные средства) oт 25% от стоимости
приобретаемого автомобиля (с возможностью включения первого взноса по
страхованию в сумму кредита)
|
oт 30% от стоимости приобретаемого автомобиля (с
возможностью включения первого взноса по страхованию в сумму кредита)
|
|
Валюта кредита
|
Рубли
|
|
Новые автомобили иностранного и отечественного производства
|
|
1 год
|
13% годовых
|
12,5% годовых
|
|
2-3 года
|
14% годовых
|
12,5% годовых
|
|
4-5 лет
|
15% годовых
|
15% годовых
|
|
Подержанные автомобили иностранного производства
|
|
1 год
|
13,49% годовых
|
13,49% годовых
|
|
2-3 года
|
14,49% годовых
|
14,49% годовых
|
|
4-5 лет
|
15,49% годовых
|
15,49% годовых
|