Интегрированная автоматизированная система безопасности
Министерство
образования Республики Беларусь
Учреждение
образования
БелорусскиЙ государственный университет
информатики и радиоэлектроники
Факультет
информационных технологий и управления
Кафедра
систем управления
Дипломная работа
на тему: иНТЕГРИРОВАННАЯ АВТОМАТИЗИРОВАННАЯ СИСТЕМА
БЕЗОПАСНОСТИ
Содержание
Введение
. Описание объекта
защиты
.1 Характеристика
объекта
.2 Требования к
проектируемой системе
.3 Анализ нормативных
актов в сфере системы безопасности
.4 Требования
руководства банка в сфере системы безопасности
.5 Анализ угроз
безопасности коммерческого банка
. Анализ существующих
систем безопасности
.1 Обзор развития систем
безопасности и их составляющих
.2 Существующие
комплексные автоматизированные системы безопасности здания
. Разработка системы
безопасности
.1 Система
видеонаблюдения
.2 Система контроля и
разграничения доступа
.3 Охранная сигнализация
. Настройка системы и
разработка алгоритма системы безопасности
.1 Настройка системы
.1.1 Архитектура
программного комплекса «Интеллект»
.1.2 Установка
видеосервера на базе ПТК «Интеллект»
.2 Алгоритм
автоматизации объектов
. Технико-экономическое
обоснование разработки интегрированной автоматизированной системы безопасности
.1 Характеристика
проекта
.2 Расчет трудоемкости
разработки
.3 Построение ленточного
графика
.4 Расчет сметной
калькуляции и отпускной цены на научно-исследовательскую работу на май 2013
.5 Расчет уровня
научно-технического результата
. Обеспечение
безопасности при устройстве и обслуживании проектируемых установок и сооружений
связи и их элементов
Заключение
Список использованных
источников
Введение
Тенденции современного развития систем
безопасности неразрывно связаны с процессами широкой автоматизации и
интеграции, которые касаются не только систем безопасности, но и всех остальных
систем, предназначенных для автоматизации управления жизнеобеспечением и
функционированием банка, офиса, предприятия или любого другого объекта.
Логическим развитием такой интеграции явилось создание интегрированных систем
безопасности (ИСБ) с широкими функциональными возможностями, позволяющими
автоматизировать также управление инженерными системами здания или объекта [1].
Основой таких интегрированных систем
безопасности служит единая аппаратно-программная платформа, представляющая
собой автоматизированную систему управления (АСУ) с многоуровневой сетевой
структурой, имеющую общий центр управления на базе локальной компьютерной сети
и содержащую линии коммуникаций, контроллеры приема информации, управляющие
контроллеры и другие периферийные устройства, предназначенные для сбора и
обработки информации от различных датчиков (в том числе от извещателей пожарной
и охранной сигнализации), а также для управления различными средствами
автоматизации [2].
Необходимо отметить, что все взаимодействие между
функционально разными подсистемами должно осуществляться в автоматическом
режиме практически без участия человека. Все это указывает на необходимость
глубокой интеграции функций всех подсистем объекта.
Важнейшую роль при создании системы играет
процесс проектирования, так как на этапе проектирования закладываются все
необходимые качественные характеристики системы. При проектировании важным
вопросом является выбор технических средств интегрированной автоматизированной
системы безопасности, из которых будет создаваться система.
ИАСБ в любом случае представляет собой сложную
техническую систему и при ее создании приходится использовать различное
оборудование, как по функциональному назначению, так и оборудование разных
производителей. При этом всегда встает задача совместимости оборудования.
Причем она включает в себя две составляющие. Первая это задача обеспечения
взаимодействия оборудования различных подсистем, объединенных в интегрированную
автоматизированную систему безопасности. Вторая - совместимость оборудования
разных производителей. Эти задачи должны быть решены на этапе проектирования
ИАСБ и могут быть оптимизированы в рамках выбора способа (платформы) интеграции
[3, 4].
Преимущества интегрированных систем безопасности
ощутимо на крупных и средних объектах. Их применение позволяет организовать
пульт наблюдения и контролировать всю обстановку на объекте вне зависимости от
масштабов объекта и сложности системы. Кроме функций наблюдения в
интегрированных системах есть возможность дистанционно управлять режимами
работы и состоянием отдельных элементов любой из подсистем, а так же оперативно
изменять права доступа каждого пользователя.
В интегрированных системах предусматривается
многотерминальный режим работы, когда организуется не одно автоматизированное
рабочее место, а несколько: дежурного оператора, начальника службы
безопасности, отдела кадров и т.д.
Применение интегрированных систем безопасности
позволяет при организации системы защиты крупных объектов добиться высокой
надежности работы всего комплекса, реализовать сложные алгоритмы взаимодействия
оборудования, максимально исключить влияние человеческого фактора и эффективно
использовать выделенные средства [5].
Таким образом, в рамках изложенных терминов в
настоящей работе мы создадим комплексную автоматизированную систему
безопасности здания, содержащую систему видеонаблюдения, систему контроля
доступа и охранную сигнализацию.
Для реализации поставленной цели мы:
проведем описание объекта защиты;
сравним особенности, преимущества и недостатки
существующих систем и обоснуем наш выбор;
проведем проектирование автоматизированной
системы безопасности;
произведем экономическое обоснование
целесообразности внедрения разработанной системы;
разработаем требования по охране труда и технике
безопасности при работе с системой.
1. Описание объекта защиты
.1 Характеристика объекта
Объект представляет собой пятиэтажное
капитальное строение с цокольным этажом и с размещенными на этих площадях
административными, служебными и техническими помещениями банка. Общая площадь
помещений - около 4462 м2. Объект находится по адресу: г. Минск, ул.
Московская,14.
Стены здания капитальные. Оконные рамы и двери
центрального входа выполнены из пластика. Внутренние двери выполнены из
пластика и дерева.
Двери запасного выхода - металлические.
.2 Требования к проектируемой системе
Данная система должна обеспечить комплексную
защиту объекта с возможностью централизованного многопользовательского
управления функциями системы безопасности, в том числе в автономном режиме. В
состав комплексной автоматизированной системы безопасности здания необходимо
включить следующие подсистемы:
видеонаблюдение;
система контроля доступа;
охранная сигнализация.
При разработке конкретной системы безопасности
мы будем учитывать ряд требований, вытекающих из двух основных факторов,
которые вкратце будут описаны ниже:
соотношения требований к системе с уровнем
возможного финансирования;
необходимым уровнем стандартизации для
сертификации системы.
1.3
Анализ нормативных актов в сфере системы безопасности
Основными документами, которыми руководствуются
при создании проекта системы безопасности:
РД 28/3.008 - 2001 «Технические средства и
системы охраны. Порядок разработки технического задания на проектирование»;
РД 28/3. 005 - 2001 «Технические средства и
системы охраны. Телевизионные системы видеонаблюдения (системы охранные
телевизионные). Правила производства и приемки работ»;
РД 28/3.006 - 2005. Технические средства и
системы охраны. Тактика применения технических средств охранной сигнализации.
РД 28/3. 009 - 2001 «Технические средства и
системы охраны. Обозначения условных графических элементов систем».
РД 28/3. 011 - 2001 «Технические средства и
системы охраны. Системы контроля и управления доступом. Правила производства и
приемки работ».
СНиП 3.05.07 - 85 «Системы автоматизации».
Часть этих нормативных актов выдвигает
требования к реализации систем видеонаблюдения, а часть носит рекомендательный
характер. Но, несмотря на необязательность, рекомендации оказываются крайне
полезны, так как они помогают определиться с техническими решениями, создать
согласованную и правильно функционирующую систему охранного телевидения.
.4 Требования руководства банка в сфере системы
безопасности
Основными целями системы охранного телевидения в
коммерческом банке являются:
обнаружение преступных посягательств на
материальные ценности и персонал банка;
видеозапись и видеоконтроль финансовых операций
с целью выявления ошибок сотрудников и оборудования;
выявление несанкционированных действий
сотрудников;
предотвращение несанкционированных действий
путем демонстрации технической оснащенности.
В связи с этим предъявляется ряд требований к
системе:
качество изображения должно соответствовать
целям обнаружения или идентификации;
оборудование должно быть ремонто-пригодным и заменяемым;
проводники и места соединения с устройствами
должны соответствовать правилам электробезопасности и способствовать
минимизации помех и затухания видеосигнала;
оборудование для видеонаблюдения не должно
приводить к быстрому утомлению операторов и позволять вести наблюдение
непрерывно;
все события, происходящие в зоне наблюдения,
должны записываться на регистрирующее устройство для их последующего анализа;
система должна работать круглосуточно;
часть системы, отвечающая за видеонаблюдение
периметра, должна быть устойчива к воздействию внешних погодных факторов;
должна существовать возможность вести цель на
территории банка при перемещении в пределах зоны наблюдения;
оборудование обработки видеосигналов должно
минимизировать неконтролируемое время;
ограничение доступа на заданную территорию;
идентификация лица, имеющего доступ на заданную
территорию;
учёт рабочего времени;
ведение базы персонала;
все датчики и охранное оборудование должны быть
подключены к резервному питанию.
1.5 Анализ угроз безопасности коммерческого
банка
Ухудшение состояния криминогенной обстановки в
стране, усиление межрегиональных связей организованных преступных групп, рост
их финансовой мощи и технической оснащенности дает основание полагать, что
тенденция к осложнению оперативной обстановки вокруг коммерческих банков в
ближайшее будущее сохранится. Отсюда определение и прогнозирование возможных
угроз и осознание их опасности необходимы для обоснования, выбора и реализации
защитных мероприятий, адекватных угрозам интересам банка.
В процессе выявления, анализа и прогнозирования
потенциальных угроз интересам банка в рамках концепции учитываются объективно
существующие внешние и внутренние условия, влияющие на их опасность. Таковыми
являются:
нестабильная политическая, социально-экономическая
обстановка и обострение криминогенной ситуации;
невыполнение законодательных актов, правовой
нигилизм, отсутствие ряда законов по жизненно важным вопросам;
снижение моральной, психологической и
производственной ответственности граждан.
На стадии концептуальной проработки вопросов
безопасности коммерческого банка представляется возможным рассмотрение общего
состава потенциальных угроз. Конкретные перечни, связанные со спецификой и
банка, и условий требуют определенной детализации и характерны для этапа
разработки конкретного проекта системы безопасности.
Преступные посягательства в отношении помещений
(в том числе и жилых), зданий и персонала проявляются в виде:
взрывов;
обстрелов из огнестрельного оружия;
минирования, в том числе с применением
дистанционного управления;
поджогов;
нападения, вторжения, захватов, пикетирования,
блокирования;
повреждения входных дверей, решеток, ограждений,
витрин, мебели, а также транспортных средств личных и служебных:
технологические аварии, пожары.
Цель подобных акций:
нанесение серьезного морального и материального
ущерба;
срыв на длительное время нормального
функционирования;
вымогательство значительных сумм денег или
каких-либо льгот (кредиты, отсрочка или погашение платежей и т.п.) перед лицом
террористической угрозы [10].
2. Анализ существующих систем безопасности
.1 Обзор развития систем безопасности и их
составляющих
Личная безопасность людей и их жилья является
одной из самых актуальных проблем нашего времени. Всё больше и больше людей
устанавливают на работе и дома различные охранные и противопожарные системы,
для того чтобы защитить себя и своё имущество. Проблема безопасности в наше
время актуальна как никогда. Понятие безопасности очень объемно и многогранно,
одним из его приоритетных аспектов является установка комплексной систем
безопасности.
Подразделения безопасности предприятий и
организаций решают широкий круг задач, используя при этом разнообразные
информационные технологии. К наиболее распространенным из них относятся:
системы контроля и управления доступом;
системы видеонаблюдения и видеоаналитики;
системы охранно-пожарной сигнализации.
В последние годы, указанные системы часто
объединяются в единый комплекс, именуемый комплексной системой безопасности
(КСБ). Наряду с вышеперечисленными часто используются программно-информационные
системы сбора, анализа и обработки информации, необходимой для решения задач,
стоящих перед подразделением безопасности.
Комплексная система безопасности - это
совокупность функциональных и информационных связанных друг с другом подсистем
безопасности, работающих по одному алгоритму и имеющих общие каналы связи,
программное обеспечение, базы данных. Комплексная система безопасности
объединяет: системы охранной и пожарной сигнализации, системы контроля и управления
доступом и видеонаблюдения. Кроме того, в организационно-технических системах
используются GSM-сигнализация, системы управления инженерными коммуникациями в
зданиях лифтами, вентиляцией и прочие. При реализации систем безопасности
крупных объектов обязательным требованием стала интеграция подсистем между
собой с помощью программного обеспечения. Каждая конкретная КСБ может
изменяться: некоторые подсистемы могут быть исключены или заменены новыми. Все
зависит от задач, которые ставит перед собой организация, заботящаяся о
собственной безопасности.
С каждым годом все больше и больше объектов
создаются в идеологии интеллектуального здания. В интеллектуальном здании все
слаботочные системы связаны между собой, и оператор имеет возможность на
поэтажных планах видеть состояние охранной и пожарной сигнализации, контроля
доступа, тепло- и водоснабжения, кондиционирования, вентиляции, освещения и
т.д. Такой интерфейс обеспечивается специальными программами, называемыми
скада-системами. скада - системы поддерживают огромное количество разных типов
контроллеров автоматики зданий, но, как правило, не поддерживают контроллеры,
применяемые для построения систем безопасности. Для подключения контроллера к
скада - системе требуется разработка ОРС-сервера. Это длительный и
дорогостоящий процесс, и многие разработчики оборудования систем безопасности
не имеют возможности выпустить ОРС-сервер для своего оборудования. Вместе с тем
интегрированные системы безопасности, как правило, имеют интеграцию со
скада-системами. В результате тенденцией последнего времени является
использование интегрированных систем безопасности в качестве универсального
конвертора интерфейсов систем безопасности к интерфейсам скада-систем. Такие
решения позволяют получить новые возможности в интеллектуальном здании,
например, при постановке помещения на охрану, в нем может автоматически
выключаться кондиционер и освещение, меняться режим вентиляции. При входе
сотрудника через проходную может быть автоматически включен кондиционер или
отопление в помещении, где работает данный сотрудник. Описанное выше решение
применяется на сложных с инженерной точки зрения объектах.
Приведем основные признаки комплексной системы
безопасности.
Единая система сбора, обработки и представления
данных, мониторинга и управления всеми подсистемами.
Возможность задать требуемые сценарии действий
любой сложности в ответ на различные события в системе. Под событием в системе
понимается все, что происходит в системе: обнаружение движения подсистемой
видеоконтроля, тревога датчиков охранно-пожарной сигнализации, факт прохода
через двери, контролируемые подсистемой контроля доступа и т.п. Действием
является все, что можно сделать в системе: включить камеру на запись, выдать
предупреждение оператору, включить тревожную сигнализацию, поставить/снять
датчики с охраны, запретить проход по всем дверям и т.д. В ответ на событие или
некий набор событий можно определить любой набор действий системы - сценарий.
Более того, применяя специальный язык сценариев, можно определить сколь угодно
сложную реакцию системы на события.
Возможность интеграции любого оборудование и
подсистемы независимо от типа оборудования, его производителя. Интеграция
осуществляется за счет протоколов обмена, программ-драйверов, контроллеров.
Модульность и открытые интерфейсы. Система может
быть легко расширена как за счет включения новых модулей, так и за счет
интеграции системы с уже существующими компьютеризированными системами
предприятия. Дополнительные модули могут быть разработаны производителями
системы безопасности. Для этого производитель КСБ предоставляет Партнерам
интерфейсы и протоколы взаимодействия.
Масштабируемость - отсутствие ограничений на
масштаб охраняемого объекта и возможность подключения любого количества рабочих
мест.
Многоуровневая (иерархическая) структура системы
позволяет рационально распределить потоки информации между подразделениями
предприятия и тем самым минимизировать объем передаваемых данных. Каждое
подразделение получает только те сообщения, которые соответствуют служебным
обязанностям и уровню ответственности. Тревожное сообщение может быть передано
на следующий уровень системы только в том случае, если по истечении допустимого
времени отсутствует реакция ответственного персонала.
Еще совсем недавно построение систем
безопасности крупных объектов требовало применения дорогостоящих контроллеров
доступа, как правило, зарубежных производителей. В таких системах один
контроллер мог обеспечивать управление в реальном масштабе времени десятками
точек доступа. Естественно, контроллеры с такими характеристиками являются
очень сложными и дорогостоящими изделиями. Вместе с тем комплексные системы
безопасности в процессе своего развития научились распределять вычислительные
нагрузки между множеством компьютеров, входящих в систему безопасности, и справляться
с очень большими объемами данных. Это свойство привело к тому, что программный
комплекс комбинированной системы может поддерживать сотни контроллеров. В
результате большую систему можно построить не только на нескольких дорогих
контроллерах, но и на сотнях недорогих контроллеров, которые раньше применялись
только на небольших системах. Такая архитектура не только дешевле, но и
надежнее, потому что в ней отсутствует центральный контроллер, выход из строя
которого блокировала работу всей системы безопасности. На больших объектах все
чаще можно увидеть применение КСБ в качестве центрального контроллера, берущего
на себя функцию управления большим количеством независимых недорогих
контроллеров[11].
2.2 Существующие комплексные автоматизированные
системы безопасности здания
Сегодня представлен ряд систем, разработанных
российскими компаниями:
комплексная система охраны "Орион"
(НВП "Болид"),
комплексная система безопасности «Рубеж»,
комплекс безопасности «Кодос»,
интегрированная система безопасности ИСО «777».
интегрированная система безопасности «Интеллект»
Приведем краткие характеристики систем,
основанные на материалах, предоставленных производителями и разработчиками.
Каждая из представленных систем имеет свои особенности, плюсы и минусы в
применении.
Система «Орион» предназначена для сбора,
обработки, передачи, отображения и регистрации извещений о состоянии шлейфов
охранной, тревожной и пожарной сигнализации, контроля и управления доступом
(управление преграждающими устройствами типа шлагбаум, турникет, ворота, шлюз,
дверь и т.п.), управления пожарной автоматикой объекта, видеоконтрольными
устройствами, инженерными системами зданий.
Для организации полнофункционального
централизованного мониторинга больших территориально распределенных систем и реализации
расширенного функционала управления к системам, построенным на базе ИСО
«Орион», подключаются компьютеры, для которых в компании «Болид» разработано
более 20 видов программного обеспечения. При этом соединение внутренней логики
управления контроллеров и сетевого управления из единого центра позволяет
создать тот необходимый баланс централизации и децентрализации системы
безопасности, который обеспечивает оптимальное сочетание заданной
функциональности с возможностью бесперебойной работы системы в случае выхода из
строя центрального управляющего компьютера.
КСБ «Орион» позволяет гибко программировать
системы охранно-пожарной сигнализации. Отличительной особенностью и
достоинством комплекса является использование широкой номенклатуры собственного
оборудования и датчиков.
Однако, жесткая привязка к оборудованию «Болид»
не позволяет использовать уже установленную на объекте аппаратуру других
производителей. Закрытый протокол затрудняет подключение аппаратуру других
разработчиков. СОМ-драйвер для сторонних разработчиков написан так, что
занимает большой объем процессорной памяти (Pentium 4).
В КСБ «Орион» используется видеосистема от
стороннего производителя и является отдельным модулем, что сказывается на
возможностях интеграции подсистем.
Интегрированная система безопасности «Кодос»
предназначена для интеграции систем контроля и управления доступом,
охранно-пожарной сигнализации, охранного телевидения и жизнеобеспечения. В
системе предусмотрены сценарии взаимодействия подсистем. Система масштабируема,
и может применяться как на мелких и средних объектах, так и на крупных.
Комплекс «Рубеж» на базе ППКОП «Рубеж-08»
построен по принципу адресной распределенной микропроцессорной системы с
аппаратно-программным способом интеграции. Комплекс позволяет объединить
систему охранно-пожарной сигнализации, видеонаблюдения и контроля доступа. Роль
центрального процессорного блока выполняет прибор «Рубеж-08». Система
отличается высокой надежностью. Однако, системам «Кодос» и «Рубеж» присуща
жесткая привязка к собственному оборудованию. А закрытый протокол затрудняет
подключение аппаратуры других разработчиков.
Интегрированная система безопасности ИСО «777» -
современная многофункциональная система для комплексной защиты объектов.
Имеет оптимальный состав и структуру, обладает
широкими программно-аппаратными возможностями.
Модульное построение системы, гибкие программные
настройки, небольшой состав оборудования ИСО «777» и его универсальность
обеспечивают прекрасные условия для создания комплексов безопасности разных по
сложности и требованиям объектов с учетом всех их особенностей.
Особенности:
многофункциональность. Средствами ИСО«777»
создаются все необходимые для защиты объекта подсистемы: охранная и тревожная
сигнализация; система охраны периметра; система контроля и управления доступом;
система видеонаблюдения; пожарная сигнализация; система дымоудаления,
пожаротушения и оповещения;
универсальность модулей ИСО «777» исключает
избыточность оборудования на объекте, обеспечивая при этом высокую
функциональность системы. Это способствует сокращению расходов на создание
комплекса безопасности, значительному снижению энергопотребления по сравнению с
другими системами и делает этот комплекс исключительно надежным в работе;
гибкость настроек. Модули легко настраиваются на
необходимый вариант применения. В ряде случаев при внесении изменений в проект
даже на этапе монтажа нет необходимости изменять аппаратный состав системы, а
следует просто перенастроить те же модули на другой режим работы и выполнение
других функций на программном уровне при ее конфигурировании;
удобство обслуживания системы. Применение ИСО
«777» не требует большого подменного фонда оборудования. Замена вышедших из
строя модулей на исправные производится без дополнительных настроек. Благодаря
высокой информативности системы, встроенному режиму проверки функционирования и
простой взаимозаменяемости модулей обслуживание ее не представляет труда и не
требует много времени;
распределенная структура. Модули системы на
объекте располагаются там, где это максимально эффективно и целесообразно.
Оптимальное размещение оборудования позволяет существенно сэкономить средства
на кабельной продукции и снизить стоимость монтажа;
непрерывный контроль. Помимо отслеживания
событий, в системе ведется непрерывный контроль и отображение состояния питания
каждого модуля и качества связи с ним. Это существенно облегчает процесс
пуско-наладки, снижает время и затраты на его проведение. Кроме того, имеется
возможность организовать контроль наличия 220В и 380В в наиболее важных точках
системы;
высокая надежность систем безопасности на базе
оборудования ИСО «777» определяется, как исключительной надежностью самих ее
модулей, так и построением системы, при котором используется минимум
оборудования;
высокая информативность обеспечивается использованием
разных способов индикации и отображения событий и состояний в системе -
светодиодными индикаторами, текстами на экранах клавиатур и компьютера,
активной графикой на экране монитора. Каждое событие сопровождается инструкцией
для персонала, осуществляющего наблюдение;
экономичность. Минимизация оборудования на
объекте за счет его высокой функциональности, низкое электропотребление и
удобное построение системы позволяют экономить средства на всех стадиях
построения и эксплуатации комплекса безопасности объекта;
система реального времени! Все события в ИСО
«777» выводятся на экран дежурного оператора без задержек - сразу по мере их
поступления.
Интегрированная система безопасности ИСО «777»
идеально подходит для организации комплексной защиты средних и крупных
объектов.
“Интеллект”- интегрированная программная
платформа с распределенной архитектурой, позволяющая объединить все системы
безопасности в целостный комплекс. “Интеллект” работает на компьютерных
платформах под ОС Windows. В базовый дистрибутив входит ядро и модули,
обеспечивающие основные и сервисные функции.
Ядро “Интеллекта” обеспечивает передачу
информации и взаимосвязь между всеми интегрированными подсистемами и
программными компонентами “Интеллекта”. Ядро представляет собой фундамент, на
основе которого посредством добавления функциональных модулей строится
комплексное решение.
Основные функции, которые реализует система на
базе платформы “Интеллект”, - это видеорегистрация и аудиорегистрация.
Видеоподсистема “Интеллекта” обладает всеми преимуществами распределенной
архитектуры, включает мощные функции видеоаналитики, обеспечивает высокое
качество изображения, стабильность работы, эргономичность и позволяет
подключать к системе устройства телеметрии.
Удаленный доступ к системе с помощью браузера,
КПК, сотового телефона расширяет функции мониторинга, делая его возможным даже
в том случае, когда использование персонального компьютера или ноутбука
неудобно или невозможно. А функции отправки sms и e-mail с вложенными
видеофрагментами и голосовыми сообщениями позволяют уведомить ответственных лиц
в случае возникновения нештатных ситуаций, аварий и других происшествий.
Платформа “Интеллект” интегрирована с большим
списком оборудования, включая IP-камеры и IP-серверы более 20 производителей. В
основу управления различными устройствами положен объектно-ориентированный
принцип: все оборудование, с которым работает “Интеллект”, представляется
пользователю в виде объектов с определенными параметрами, которыми можно
управлять. Благодаря такому подходу управление всеми системами безопасности
осуществляется через единый интерфейс, а подключение и настройка нового
оборудования не вызывает затруднений и занимает минимум времени.
Дополнительные функциональные модули позволяют
решать широкий спектра задач, таких как интеграция с устройствами ОПС и СКУД,
контроль кассовых операций и транзакций банкоматов, распознавание автомобильных
номеров и номеров вагонов, а также многое другое. Таким образом, “Интеллект”
является универсальной платформой и предоставляет широкие возможности для
создания разнообразных решений, максимально соответствующих потребностям
объектов различного масштаба и отраслевой принадлежности.
Использование базы данных MS SQL server и
внутреннего языка программирования позволяют системам на базе «Интеллекта»
выполнять сложные (интеллектуальные) реакции и алгоритмы на события в системе.
Поддержка технологии OPC и Scada дает возможность легко интегрировать новые
компоненты и осуществлять на более высоком уровне взаимодействие между
различными модулями системы (например, осуществлять управление поворотной
камерой в результате анализа информации в кассовом чеке-модуль POS-терминал,
или же осуществлять автоматический доступ транспортных средств на охраняемую
территорию в результате распознавания номера транспортного средства по
изображения с камеры видеонаблюдения).
В основном системы комплексной безопасности
включают в себя основные элементы безопасности, такие как охранно-пожарные
сигнализации, видеонаблюдение, контроль доступа, но технологии развиваются и
для современной охраны объекта приходиться менять полностью всю систему, хотя
для передовых систем безопасности можно расширять возможности системы,
установив дополнительную плату в блок управления.
Таким образом, можно определить следующие
направления развития КСБ.
Снижение уровня ложных срабатываний. Это
достигается за счет более тесного взаимодействия систем охранно-пожарной
сигнализации, охраны периметра с системами видеонаблюдения и распознавания и
другими подсистемами.
Снижение роли человека в процессе обеспечения
безопасности, повышение «интеллектуальности». Важным направлением развития КСБ
является усложнение детекторов движения, алгоритмов распознавания и сценариев
взаимодействия подсистем, что реализуется за счет создания мощного программного
обеспечения.
Появление «умного» потребителя, способных
самостоятельно или с помощью других разработчиков дополнить КСБ различными
модулями, отвечающими их конкретным требованиями. Разработчики системы
безопасности должны обеспечить заказчику посредством открытых протоколов
возможности подключения и систем и оборудования других производителей и гибкого
настраивания КСБ под свои нужды.
Централизация мониторинга и управления
территориально распределенными объектами, что требует создания распределенных
систем безопасности, не имеющих ограничений по масштабу, количеству
пользователей и подсистем.
Одной из важных тенденций в развитии
оборудования систем безопасности является все большее использование протокола
ТСР\IР для взаимодействия контроллеров между собой и внешними системами. В
результате физическое подключение контроллеров через RS232/485 интерфейсы к
компьютеру становится скорее исключением, чем правилом. При такой организации
подключения становится очень просто организовать резервирование компьютеров,
что и делают КСБ: при выходе одного или нескольких компьютеров из строя они
используют оставшиеся компьютеры для обслуживания оборудования. В случае
IР-контроллеров доступа, это приводит к тому, что оператор видит
кратковременную потерю связи с IP контроллерами, а затем связь
восстанавливается, а при использовании IР-камер регистрация автоматически
продолжается на оставшиеся видеорегистраторы. Таким образом, комбинированные
системы все больше внимания уделяют резервированию и повышению
отказоустойчивости системы в целом. Поддержка комбинированных систем
безопасности IP-камерами и IP-кодеровами - позволяет сегодня в ряде случаев не
использовать специализированные видеорегистраторы. Это делается, когда
количество камер невелико и возможностей обычных компьютеров хватает как для
регистрации видеоданных, так и обслуживания других подсистем системы
безопасности [14].
3. Разработка системы безопасности
.1 Система видеонаблюдения
При выборе места установки видеокамер необходимо
исходить из нескольких факторов: целей и задач видеонаблюдения конкретного
объекта, технической возможности прокладки до места установки камеры
сигнального и питающего кабеля, эстетических соображений.
Кабель от видеосервера до видеокамер желательно
прокладывать в коробах или гофротрубе, даже в том случае если он идет под
подвесным потолком.
При установке видеокамер на подвесной потолок
рекомендуется использовать купольные камеры, как наиболее удобные по установке
и идеально подходящие по дизайну.
Для установки скрытой камеры можно использовать датчик
детектора движения охранно-пожарной сигнализации. Потенциальный объект
наблюдения не заподозрит в установленном приборе видеокамеру.
Для выбора видеокамеры и формирования
технического задания необходимо учитывать:
Какой участок охраняемой территории необходимо
наблюдать. Это может быть строение, контрольно-следовая полоса, крыша или фасад
здания, коридор, холл, кабинет, склад и т.д. Для наблюдения узких и длинных
участков (контрольно-следовая полоса, коридор, фасад здания) потребуется
объектив с АРД и углом обзора от 15° до 30°. Объектив с ручной/фиксированной
диафрагмой не позволит получить необходимую глубину резкости. Для наблюдения за
обширной территорией (крыша, холл, кабинет, склад и т.д.) необходимо установить
объектив (можно и с фиксированной диафрагмой) с углом обзора от 60° до 90°. При
углах обзора более 90° на изображении появляются сильные геометрические
бочкообразные искажения.
Особенности территории наблюдения, такие, как
большая площадь, ограниченные возможности прокладки телекоммуникационных линий,
сложность рельефа, удаленность от центрального пункта наблюдения и т.п.
На каком расстоянии от центра мониторинга
необходимо установить видеокамеру. Это определяет способ передачи видеосигнала
и качество полученного изображения [9].
Длинная линия связи с применением РК
кабеля вносит достаточно незначительные затухания видеосигнала по низкой
частоте, но достаточно высокое затухание по высокой частоте видеосигнала. Самая
информативная часть видеосигнала как раз и лежит в области высоких частот. Это
различимость мелких объектов на видеоизображении. Ориентировочно, область
высоких частот в видеосигнале имеет границы от 500…700 кГц до 6,5 МГц. Так
называемый «завал» частотной характеристики видеосигнала в этой области частот
и вызывает достаточно резкое ухудшении качества передаваемого видеоизображения
по длинной линии связи. Поэтому, необходимо применение линейных
видеоусилителей, которые позволяют нормализовать поступающий на вход
видеоаппаратуры сигнал, как по общему уровню, так и компенсировать затухание
высокочастотной части видеосигнала в линии связи. Применение линий связи с
использованием РК кабеля целесообразно для одиночно установленных удаленных
видеокамер и на расстоянии по длине линии связи не более 300 -500 метров. Это
связано с тем, что длинная линия связи с применением РК кабеля является
достаточно хорошей антенной для различного типа электромагнитных наводок. А так
как данная линия связи является несимметричной линией связи, то компенсация
наведенных помех достаточно затруднительна. При длинах линии связи более
250-350 метров целесообразней применение симметричных линий связи («витая
пара»). Это обусловлено тем, что электромагнитные наводки на такую длинную
линию связи одинаково воздействуют на проводник «А» и «В», т.е. в этих проводниках
возникает одинаковая по амплитуде импульсная наводка. А оборудование передачи и
приема видеосигнала по симметричным линиям связи («витой паре») позволяет
активно бороться с наведенными паразитными электрическими помехами и их
подавлять по уровню на 40 …. 50 дБ (уменьшать в 400…500 раз). Но это
справедливо только к активным передатчикам и приемникам аппаратуры передачи
видеосигнала по симметричным линиям связи и в которых применены
специализированные для этой задачи микросхемы.
Структурная схема работы видеосистемы изображена
на рисунке 3.1 Определяем точки, в которых будет произведена установка камер.
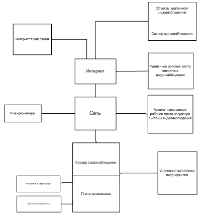
Рисунок 3.1 - Структурная схема видеонаблюдения
На основании требований того, что должно быть
видно, выбираются соответствующие зоны видеонаблюдения (используя план
помещений). Желательно, чтобы в поле зрения видеокамер попадало максимальное
количество дверей, коридоров, лестниц, с тем, чтобы злоумышленник был бы
обнаружен при любой траектории его движения. Особенно важными с точки зрения
безопасности являются въезды и выезды, ворота и прилегающие к ним территории,
заборы, дворы, стоянки автомобилей.
Для мониторинга обстановки в контролируемой зоне
размер изображения человека по вертикали должен составлять порядка 5% от высоты
экрана, для четкого обнаружения человека размер должен составлять 10%, для
узнавания человека размер должен быть 50%, для идентификации, для опознавания
размер должен быть 120% от высоты экрана.
Далее выбираются наиболее удобные места
крепления видеокамер. Это определяет ракурсы наблюдения. При выборе мест
размещения видеокамер следует прогнозировать влияние возможных препятствий -
деревьев, кустов, распахивающихся дверей. Следует исключить попадание в поле
зрения видеокамеры источников света (прямые солнечные лучи, огни рекламы,
осветительные фонари, фары автомобилей), а также отражений от создающих блики
поверхностей (вода, стекла и пр.). При этом должен обеспечиваться необходимый
для нормальной работы видеокамеры уровень освещенности. Предлагаемые
технические решения должны быть комплексными: если предлагаете использовать
видеокамеру с питанием от источника постоянного тока или инфракрасный
осветитель, сразу же следует решать вопрос о необходимом блоке питания, не
забыть выбрать кронштейн, термокожух и т.д.
Видеокамера, как и любой прибор системы
безопасности, может стать объектом диверсии. Борьба с вандализмом происходит в
следующих направлениях:
- используют специальные кожухи и кронштейны,
затрудняющие повреждение или похищение видеокамеры,
- применяют специальные схемотехнические решения
(тревога при попытке снять кронштейн или приблизиться к нему, при пропадании
видеосигнала),
- используют пассивную форму защиты (видеоглазки,
скрыто установленные видеокамеры) - приборы как бы скрываются в окружающей
среде и эффективны до тех пор, пока не обнаружены злоумышленниками.
Точка расположения видеокамеры и подлежащие
наблюдению объекты образуют сектор наблюдения. Определение оптимального
количества таких секторов является многовариантной задачей. Недостаточное
количество видеокамер приводит к наличию в пространстве так называемых “мертвых
зон”. Чрезмерное количество видеокамер приводит к неоправданному повторению
схожих изображений. Естественно, что это ведет к росту стоимости оборудования
(видеокамеры, объективы, кронштейны, кожухи, кабели), усложнению оборудования
обработки видеосигналов, а значит, и к удорожанию видеосистемы. С другой
стороне, увеличение числа каналов приводит к уменьшению времени наблюдения по
каждой зоне, к уменьшению размеров изображения при мультисценовом отображении
на видеомониторе - вместо ожидаемого повышения информативности видеосистемы
происходит ее уменьшение. Выбранные секторы наблюдения однозначно определяют
углы обзора видеокамер (либо расстояния до объекта и поля зрения). На основании
этих параметров и знания форматов видеокамер определяются фокусные расстояния
объективов.
Все силовые линии должны быть скрыты во
избежание диверсии. Монтаж (установка) видеонаблюдения как и монтаж любых
слаботочных систем, предполагает точное соблюдение основных руководящих и
нормативных документов, с учетом специфики, связанной с техническими
особенностями систем видеонаблюдения - высокой зависимостью от влияния
различных помех, сложной настройкой оборудования, зависимости от погодных условий.
Особенно много трудностей при монтаже (установке) и настройке уличных систем
видеонаблюдения. Основные технические особенности, характеристики объекта,
влияющие на процесс подготовки к монтажным работам должны быть учтены на этапе
обследования объекта и использованы при подготовке технического предложения по
монтажу системы видеонаблюдения.
Полученная система видеонаблюдения предназначена
для определения факта несанкционированного проникновения на охраняемый объект,
факта присутствия персонала на объекте, факта кражи и порчи имущества, а также
при интеграции в ИКБ «Интеллект» выдачи сигнала тревоги и включения
исполнительных устройств (световых и звуковых оповещателей, реле и т. п.).
Выбор технических средств системы
видеонаблюдения произведен на основании анализа конструктивно-строительных
характеристик и назначения помещения с учетом требований технического здания,
нормативных и руководящих документов, тактико-технических характеристик и
стоимости оборудования.
Система построена на базе 84 цветных телекамер,
устанавливаемых внутри и снаружи помещений.
Учитывая особенности рассматриваемого объекта,
необходимо вести круглосуточное видеонаблюдение. Это позволит в случае
необходимости своевременно обнаружить причину и виновников того или иного
происшествия на объекте защиты.
Для начала следует отметить, что на объекте
защиты имеются помещения различной категории значимости, поэтому
видеонаблюдение за каждым помещением имеет ряд особенностей.
Исходя из этих условий, производим подбор камер
видеонаблюдения.
Правильный выбор телевизионных камер является
принципиально самым важным моментом в проектировании системы, так как именно
характеристиками камер определяются, в конечном счете, характеристики других
компонентов системы. При выборе телекамеры и места ее установки учитываются:
категория значимости зоны;
геометрические размеры зоны;
необходимость идентификации наблюдаемого
предмета:
освещенность объекта наблюдения;
условия эксплуатации;
вид наблюдения - скрытое или открытое.
Для контроля коридоров и помещений банка
выбираем основными камерами KPC-VBN190PHB
и NVC-HC210D/W [10].
Внешний вид видеокамеры KPC- VBN190PHB
представлен на рисунке 3.2. Технические характеристики представлены в таблице
3.1.
Рисунок 3.2 - Миниатюрная видеокамера KPC- VBN190PHB
Цветная видеокамера KPC-VBN190PHB выполненная в
цилиндрическом корпус небольших размеров 19х55 мм. Горизонтальная четкость 550
ТВЛ, в результате чего изображения получаются довольно четкими, с различением
даже мелких деталей. Высокая чувствительность 0,05 лк и цветопередача объектов
достигаются применением ПЗС-матрицы Super HAD CCD II, изготовленной по новой
технологии.
Имеющаяся в видеокамере KPC-VBN190PHB функция
компенсации встречной засветки предоставляет возможность применения их в
системах видеонаблюдения, одной из задач которых является наблюдение за
объектами, находящимися на фоне ярких источников света. Конструкция входящего в
состав комплектации видеокамеры кронштейна, предоставляет возможность
применения практически любых вариантов крепления камеры, оперативного изменения
направления обзора, а ее размеры - сделать ее при установке скрытой.
Видеокамера комплектуется объективом с фиксированными фокусными расстояниями
3,6 мм. Электропитание KPC-VBN190PHB осуществляется от источника постоянного
тока напряжением 12В и током нагрузки не менее 70мА для подключения которого
предусмотрен трехжильный соединительный шнур длиной 200 мм с разъемным
соединением.
Таблица 3.1 - Технические характеристики
видеокамеры KT&C KPC 190SP4
|
Характеристика
|
Параметры
|
|
Чувствительный
элемент
|
ПЗС
1/3"
|
|
Разрешающая
способность, твл
|
580
|
|
Чувствительность,
лк
|
0,005
|
|
Синхронизация
|
внутренняя
|
|
Электронная
регулировка освещенности ES
|
1/50
÷ 1/100000
|
|
Объектив,
f, мм
|
3,6
|
|
Напряжение
питания пост. тока, В
|
12
/ 9 ÷ 15
|
|
Потребляемый
ток, мА, не более
|
100
|
|
Диапазон
рабочих температур, °С
|
-10
÷ +50
|
|
Габаритные
размеры, мм
|
Ø19×50
|
Так же используем камеру купольную камеру NVC-HC
210D/W.
Внешний вид видеокамеры NVC-HC
210D/W
представлен на рисунке 3.3. Технические характеристики представлены в таблице
3.2
Рисунок 3.3 - Видеокамера NVC-HC210D/W
Таблица 3.2 - Технические характеристики
видеокамеры NVC-HC210D/W
|
Характеристика
|
Параметры
|
|
Преобразователь
изображения
|
1/3" цветная
ПЗС-матрица
SONY Super HAD HQ1 DSP
|
|
Разрешение
|
520
ТВЛ
|
|
Чувствительность
|
0.5
лк/F=2.0
|
|
Отношение
сигнал/шум
|
более
48 дБ (выкл. AGC)
|
|
Электронный
затвор (AES)
|
авто:
от 1/50 с до 1/100 000 с
|
|
Авторегулировка
усиления (AGC)
|
вкл.
|
|
Баланс
белого (WB)
|
авто
|
|
Компенсация
засветки фона (BLC)
|
авто
|
|
Синхронизация
|
внутренняя
|
|
Тип
объектива
|
fixed
focal, f=3.8 мм
|
|
Угол
обзора (Г)
|
66°
|
|
Видео
выход
|
BNC,
1.0 Vp-p, 75 Ohm
|
|
Электропитание
|
DC
12 В
|
|
Потребляемая
мощность
|
2
Вт
|
|
Рабочие
температуры
|
0°C
~ 50°C
|
|
Размеры
(мм)
|
113
(Ø) x 76.7 (В)
|
При разработке системы видеонаблюдения периметра
нужно устранить две проблемы:
ненадлежащая защита камер от условий внешней
среды;
повышение информативности изображения камер
наблюдающих за въездом на территорию банка, заднего двора и черного входа.
Для защиты камеры от мороза, осадков и прочих
неблагоприятных условий. Возможно использование кожухов для стандартных
бескорпусных камер или использование готовых уличных камер уже укомплектованных
термокожухом.
Тип кожуха и обогрева уличной камеры в
значительной степени определяют надёжность ТВ камеры, а остальные параметры -
качество передаваемого сигнала. Параметры ТВ камеры связаны между собой и часто
выбор за основу одного из них влечёт за собой безусловное применение строго
определённого компонента другого параметра.
Кожухи используются для защиты телекамер от
воздействия внешней среды и/или для маскировки направления видеонаблюдения.
Кожухи могут быть простыми в конструкции, установке и использовании, но они в
равной мере могут влиять на качество изображения и срок службы телекамеры, если
не защищают ее должным образом от дождя, снега, пыли и ветра, или если они
низкого качества.
Стандартные уличные камеры представляют собой
готовое решение, не требуют дополнительной сборки и расчетов для электропитания
и часто обладают более низкой ценой. В нашем случае не требуется установка
дополнительных компонентов. Поэтому в условиях данного банка принято решение
выбрать для охраны периметра уличную камеру NVC-HC510.
Внешний вид видеокамеры NVC-HC510
представлен на рисунке 3.4. Технические характеристики представлены в таблице
3.3
Важной характеристикой при выборе камеры
наружного наблюдения является чувствительность. Данная характеристика
показывает нижний порог освещенности, после которого наблюдение становится
невозможным. Но на территории банка используется искусственное освещение,
которое дает величину освещенности примерно 1 лк., эта величина и является
максимальной величиной чувствительности выбираемой камеры видеонаблюдения.
Рисунок 3.4 Видеокамера NVC-HC510.
Таблица 3.3 - Технические характеристики
видеокамеры NVC-HC510.
|
Характеристика
|
Параметры
|
|
Преобразователь
изображения
|
1/3”_ПЗС-матрица_
SONY_Super_HAD_II
|
|
Разрешение
|
540
ТВЛ
|
|
Чувствительность
|
0.06
лк/F=1.2
|
|
Отношение
сигнал/шум
|
более
50 дБ (выкл. AGC)
|
|
Электронный
затвор (AES)
|
авто:
от 1/50 с до 1/100 000 с
|
|
Авторегулировка
усиления (AGC)
|
вкл.
|
|
Баланс
белого (WB)
|
авто
|
|
Компенсация
засветки фона (BLC)
|
авто
|
|
Синхронизация
|
внутренняя
|
|
Тип
крепления объектива
|
C/CS
|
|
Угол
обзора (Г)
|
66°
|
|
Видео
выход
|
BNC,
1.0 Vp-p, 75 Ом
|
|
Электропитание
|
DC
12 В
|
|
Потребляемая
мощность
|
2.4
Вт
|
|
Рабочие
температуры
|
-10°C
~ 50°C
|
|
Размеры
(мм)
|
58.3
(Ш) x 53 (В) x 128.5 (Д)
|
Все телекамеры через коммутационые панели VIDOMAX
подключаются к трем видеосерверам на базе Интеллект D32.
Видеосервера устанавливаются в телекоммуникационном шкафу и включаются в
локальную сеть интегрированной системы безопасности ВТБ банка[11].
Информацию, поступающую с камер видеонаблюдения,
необходимо хранить в течение 30 дней. Объем необходимого дискового пространства
рассчитывается по формуле:

, (3.1)
где b - размер одного кадра (в
байтах),- количество каналов,- частота обновления кадров,- необходимое время
непрерывной записи.
Размер одного кадра цветного
изображения со степенью сжатия 70 % - составляет 49 кбайт. Согласно плану
размещения оборудования системы видеонаблюдения N=84. Время непрерывной записи
T=30 дней, значение k=6 к/с. Тогда:
V=49 ∙
84 ∙ 6 ∙ 2592000 = 60,3 Тбайт.
Таким образом, при постоянной записи
изображения с камер видеонаблюдения объем дискового пространства должен быть
равным 60,3 Тб.
Электропитание телекамер
осуществляется от источников бесперебойного питания (ИБП), установленных в
технических помещениях на каждом этаже здания.
Выбор источников питания произведен
исходя из расчета общего токопотребления устанавливаемых элементов системы. Для
расчетов использованы технические характеристики и данные оборудования, заявленные
производителями оборудования в технических паспортах и описаниях. Расчет общего
токопотребления приведен в таблицах 3.4-9.
Таблица 3.4 - Потребления тока
телекамерами цокольного этажа
|
Устройство
|
Количество
|
Потребление
тока одной установкой, А
|
Общее
потребление, А
|
|
NVC-HC210D/W
|
12
|
0,17
|
2,04
|
|
KPC-HD230CB
|
4
|
0,16
|
0,64
|
|
NVC-HDN550-2
|
4
|
0,12
|
|
Всего
|
|
|
3,16
|
Исходя из полученного результата, в качестве
источника питания для телекамер цокольного этажа выбираем ИБП ИРПА 124.01/4-6 с
аккумуляторной батареей 65 А/ч.
Таблица 3.5 - Потребления тока телекамерами
первого этажа.
|
Устройство
|
Количество
|
Потребление
тока одной установкой, А
|
Общее
потребление, А
|
|
NVC-HC210D/W
|
14
|
0,17
|
2,38
|
|
KPC-HD230CB
|
4
|
0,16
|
0,64
|
|
NVC-HDN550-2
|
3
|
0,12
|
0,36
|
|
NVC-HC510
|
8
|
0,2
|
1,60
|
|
L-260-12
|
8
|
0,42
|
3,36
|
|
Всего
|
|
|
8,5
|
Исходя из полученного результата, в качестве
источника питания для телекамер первого этажа выбираем два ИБП ИРПА 124.01/4-6
с аккумуляторной батареей 65 А/ч.
Таблица 3.6 - Потребления тока телекамерами
второго этажа.
|
Устройство
|
Количество
|
Потребление
тока одной установкой, А
|
Общее
потребление, А
|
|
NVC-HC210D/W
|
4
|
0,17
|
068
|
|
NVC-HC220DVF
|
4
|
0,25
|
1,00
|
|
Всего
|
|
|
1,68
|
Исходя из полученного результата, в качестве
источника питания для телекамер второго этажа выбираем ИБП ИРПА 124.01/4-6 с
аккумуляторной батареей 65 А/ч.
Таблица 3.7 - Потребления тока телекамерами
третьего этажа.
|
Устройство
|
Количество
|
Потребление
тока одной установкой, А
|
Общее
потребление, А
|
|
NVC-HC210D/W
|
4
|
0,17
|
0,68
|
|
NVC-HC220DVF
|
4
|
0,25
|
1,00
|
|
Всего
|
|
|
1,68
|
Исходя из полученного результата, в качестве
источника питания для телекамер третьего этажа выбираем ИБП ИРПА 124.01/4-6 с
аккумуляторной батареей 65 А/ч.
Таблица 3.8 - Потребления тока телекамерами
четвертого этажа.
|
Устройство
|
Количество
|
Потребление
тока одной установкой, А
|
Общее
потребление, А
|
|
NVC-HC210D/W
|
3
|
0,17
|
0,51
|
|
NVC-HC220DVF
|
4
|
0,25
|
1
|
|
Всего
|
|
|
1,51
|
Исходя из полученного результата, в качестве
источника питания для телекамер четвертого этажа выбираем ИБП ИРПА 124.01/4-6 с
аккумуляторной батареей 65 Ач.
Таблица 3.9 - Потребления тока телекамерами
пятого этажа и кровли.
|
Устройство
|
Количество
|
Потребление
тока одной установкой, А
|
Общее
потребление, А
|
|
NVC-HC210D/W
|
8
|
0,17
|
1,36
|
|
KPC-VBN190PHB
|
2
|
0,07
|
0,14
|
|
NVC-HC510
|
2
|
0,2
|
0,4
|
|
L-260-12
|
2
|
0,42
|
0,84
|
|
Всего
|
|
|
3,40
|
Исходя из полученного результата, в качестве
источника питания для телекамер пятого этажа и кровли выбираем ИБП ИРПА
124.01/4-6 с аккумуляторной батареей 65 А/ч.
.2 Система контроля и разграничения доступа
Автоматизированные системы контроля доступа и
управления доступом (СКУД) - это совокупность программно-технических средств и
организационных мероприятий на объекте предназначенный для обеспечения
санкционированного входа/выхода людей и въезда/выезда транспортных средств на
охраняемые зоны и объекты. Система контроля доступа позволяет фиксировать и
обрабатывать информацию о каждом прохождении через элемент ограничения доступа,
а так же защитить помещения от несанкционированного проникновения; производить
учёт рабочего времени сотрудников, повышая трудовую дисциплину.
Системы контроля доступа состоят из серверов,
которые управляют подключенными к ним контроллерами. В системе хранится
информация о конфигурации, режимах работы, список людей, имеющих доступ на
объект/ в зону, а также их права доступа.
Структурно объект, на котором установлена
система контроля и управления доступом, состоит из точек и зон доступа. Каждая
точка доступа, в общем случае, оснащается контроллером, считывателями
электронных пропусков, преграждающим устройством (замок, турникет, шлагбаум,
приводы ворот, и т.д.), датчиками положения двери и фиксации факта прохода. Все
контроллеры объединяются по линии связи в единую систему. На сервере
устанавливается программное обеспечение, предназначенное для регистрации
пропусков, назначения прав доступа их владельцам, оперативного контроля за
обстановкой на объекте, формирования и вывода необходимых отчетов. Может также
устанавливаться дополнительное прикладное программное обеспечение, позволяющее,
например, вести учет рабочего времени каждого сотрудника.
Основными элементами систем контроля доступа
являются:
идентификатор пользователя;
считыватель (ридер);
исполнительное устройство;
контроллер СКД;
Выбор технических средств системы контроля и
разграничения доступа произведен на основании анализа
конструктивно-строительных характеристик и назначения помещений с учетом
требований технического задания, нормативных и руководящих документов,
тактико-технических характеристик и стоимости оборудования [12, 13].
Система построена на базе сетевых контроллеров
СКАТ, которые подключаются через преобразователь интерфейса UT-2
к COM-порту сервера
СКУД, установленного в телекоммуникационном шкафу в серверном центре. В системе
используются 2 варианта точек прохода:
. Вход по считывателю - выход по кнопке.
. Вход по считывателю - выход по
считывателю.
На сервере СКУД устанавливаются следующее
программное обеспечение:
программное обеспечение «Ядро системы»;
программное обеспечение СКУД «СКАТ».
Система контроля и управления доступом «СКАТ» -
это новейшая разработка в области систем безопасности. Система может быть
использована как для построения сетевых СКУД, так и для применения в качестве
автономных устройств с расширенными функциональными возможностями.
Рисунок 3.5. - Устройство управления «СКАТ»
Основные функциональные особенности:
возможность подключения до четырех
исполнительных устройств (четыре двери, два турникета) с контролем их состояния
(открыто, закрыто) и тревожным выходом для каждой точки прохода;
энергонезависимый журнал событий на 300 тысяч
записей;
база данных на 30 тысяч пользователей, групп -
идеальное решение для построения систем управления доступом предприятий,
организаций, учебных учреждений с большим количеством персонала;
127 устройств в одной сети, количество сетей в
одной системе ограничивается только ресурсами персонального компьютера;
высокая устойчивость к внешним воздействиям;
гибкая настройка разграничения доступа за счет
применения 256 временных расписаний и 256 уровней доступа
RS 485 интерфейс для объединения устройств в
сетевую СКУД;
поддержка любых считывателей, работающих по
протоколам TouchMemory и Wiegand 26;
питание устройства постоянным или переменным
напряжением 12 В (полярность при подключении не имеет значения), невысокое
токопотребление - при выключенных реле не более 80 мА;
большой выбор программных модулей для
организации автоматизированных рабочих мест - бюро пропусков, дежурный
оператор, проходная, картотека, генератор отчетов и др.
Считыватели позволяют извлекать информацию из
«пропуска» пользователя - собственного идентификатора и передавать ее в
контроллер, который принимает решение о допуске пользователя на объект.
При настраивании контроллера, он будет
запрашивать доказательства принятого решения у компьютера.
В качестве бесконтактного считывателя для
proxi-карт выбираем Em-Reader. Характеристика представлена в таблице 3.10
Таблица 3.10 - Характеристика бесконтактного
считывателя Em-Reader
|
Дальность
чтения, см
|
10-12
|
|
Напряжение
питания, В
|
8..15
|
|
Потребляемый
ток, мА
|
30
|
|
Рабочая
температура, oС
|
-40..+50
|
|
Размеры,
мм
|
78х40х16
|
Электрозамки предназначены для дистанционного
открывания двери подачей электрического сигнала и используются совместно с
домофонами, кодовыми панелями, считывателями карточек разных видов и прочими
устройствами контроля доступа.
С помощью электрозамков могут создаваться
шлюзовые дверные системы. Оснащение двери доводчиком обеспечивает выполнение
одного из главных требований функционирования систем управления доступом: дверь
должна закрываться за каждым человеком. При этом, доводчик обеспечивает плавное
закрытие двери и, сообразно, уменьшает ударные нагрузки на исполнительные
механизмы, что гораздо повышает долголетие работы системы (в особенности
электромеханических замков и защелок).
Электропитание считывателей осуществляется от
контроллеров. Контроллеры запитываются от источника бесперебойного питания ИРПА
124.01/4-6 с аккумуляторной батареей 65 А/ч, исполнительные устройства (защелка
и замок) - от источников бесперебойного питания ББП - 7/12 с аккумуляторной
батареей 18 А/ч.
Выбор источников резервного питания произведен
исходя из расчета общего токопотребления всех устройств системы контроля и
управления доступа. Для расчетов использованы технические характеристики и
данные оборудования, заявленные производителями оборудования в технических
паспортах и описаниях. Расчет приведен в таблице 3.11
Таблица 3.11 - Потребление тока контроллерами (с
учетом подключаемых к ним устройств).
|
Устройство
|
Количество
|
Потребление
тока одной установкой, А
|
Общее
потребление, А
|
|
СКАТ
|
18
|
0,2
|
3,6
|
|
EM-reader
|
60
|
0,03
|
1,8
|
|
UT-2
|
1
|
0,2
|
0,2
|
|
Всего
|
|
|
5,6
|
Расчет емкости аккумулятора производится по
формуле:

, (3.1)
где: Q - общая
емкость АКБ;
I - суммарный
ток потребления всех устройств.
Подставляя значения в (3.1)
получаем:
Исходя из полученного результата,
выбираем источник бесперебойного питания ИРПА 124.01/4-6 с аккумуляторной
батареей 12В/65Ач, что позволяет резервировать питание оборудования системы в
течении более чем 8 часов.
3.3 Охранная сигнализация
Охранная сигнализация - это
совокупность совместно действующих технических средств для обнаружения
проникновения (попытки проникновения) на охраняемый объект. Обеспечивает сбор,
обработку, передачу и представление в заданном виде служебной информации и
информации о проникновении (попытки проникновения).
Условно охранные сигнализации можно
разделить на два типа:
автономная система охранной
сигнализации. Обеспечивает контроль обстановки на объекте и в случае
срабатывания извещателей включает сирену, строб-вспышки и прочие устройства с
целью привлечения внимания окружающих.
охранная сигнализация с подключением
к пульту централизованного наблюдения (ПЦН). В этом случае при появлении
тревожных событий на охраняемом объекте информация о них передается по
различным каналам связи на пульт подразделения вневедомственной охраны для
оперативного реагирования.
Охрана объектов строится по
многорубежной схеме, когда создаётся два или более рубежа охранной
сигнализации, в каждом из которых применяются технические средства, основанные
на различных принципах действия [18].
Рубеж 1 (Периметр) - внешний, наиболее
ранний по обнаружению. Этим рубежом блокируются окна, двери, люки,
вентиляционные каналы, тепловые вводы, некапитальные стены и другие элементы,
доступные для несанкционированного проникновения.
Рубеж 2 (Объем). Второй рубеж
предназначен для защиты внутренних объемов помещений. Требования ко второму
рубежу охраны в основном сводятся к правильному выбору места установки
извещателей, их юстировке и настройке. На особо важных объектах (хранилища в
банках, кладовые ценностей, комнатах хранения оружия и т.п.) для охраны
отдельных помещений используются несколько извещателей, различных по
физическому принципу действия. Особенностью данного рубежа является
многочисленность отдельных помещений, общих коридоров и необходимость точного
указания помещения, в котором произошла тревога.
Рубеж 3 (Точка). Под точкой понимают
локальный объект, материальные ценности, защищаемые охранной сигнализацией.
Третьим рубежом блокируются сейфы, металлические шкафы или непосредственно.
Выбор датчиков и извещателей,
используемых для всех рубежей охраны, производится с учетом множества факторов:
климатических условий, конструктивных особенностей охраняемого объекта,
вероятных путей проникновения, режима и тактики охраны.
Для оснащения системой охранной
сигнализации наилучшим образом будет отделить режимную зону банка (кассы,
депозитарий, кладовая и т.д.) и офисную зону. Данное решение несколько повысит
затраты, но позволит получить следующие преимущества:
Надежность системы существенно
повысится.
Это связано с тем, что, во-первых,
когда система децентрализована, надежность распределяется по узлам
централизации, во вторых, доступ охраны к управлению и вмешательству в работу
системы по режимной зоне крайне нежелателен;
Систему по офисной зоне можно
реализовать на интеллектуальных приборах.
Аппаратная интеграция СКД и ОС.
Данная возможность также обусловлена
применением оборудования, идеология построения которого позволяет в одном
приборе и программном интерфейсе реализовать интеграцию систем ОС и СКД.
При проработке типового решения для
офисной части банка используем следующий принцип оснащения: каждое помещение
оснащается двумя шлейфами ОС, на одном монтируется герконовый датчик открывания
двери, на другом - объемный извещатель, акустический датчик разбития стекла и
герконовые датчика на открывание окон. Данный принцип позволяет
идентифицировать проникновение с точностью до каждого рубежа охраны отдельного
помещения.
Так же предлагается установить
тревожные кнопки в операционном зале у операционистов, это позволяет без
звукового оповещения сообщить на пульт охраны о нападении злоумышленников и
максимально сократить время прибытия на объект служб охраны, тем самым
предотвратить жертвы среди служащих Банка.
Для режимной зоны существуют строгие
правила оснащения системами охранной и тревожной сигнализации. Система передачи
извещений для каждого случая выбирается индивидуально под существующие каналы
передачи. Это могут быть коммутируемые телефонные линии, аппаратура частотного
уплотнения, радио канальное оборудование, выделенные линии и т.д.
4. Настройка системы и разработка
алгоритма
.1 Настройка системы
.1.1 Архитектура программного
комплекса «Интеллект»
Программный комплекс «Интеллект»
предназначен для создания промышленных масштабируемых гибко настраиваемых
(адаптируемых) интегрированных систем безопасности на основе цифровых систем
видеонаблюдения и аудиоконтроля. Программный комплекс «Интеллект» обладает
следующими основополагающими функциональными возможностями:
Интеграция цифровых систем
видеонаблюдения и аудиоконтроля со смежными информационными системами,
различного типа охранным оборудованием, вспомогательным программным
обеспечением сторонних производителей при использовании интегрированных
открытых интерфейсов информационного взаимодействия.
Совместимость с широким перечнем охранного
оборудования и информационных систем безопасности, в частности, таких, как
охранно-пожарная сигнализация, системы контроля доступа, видеокамеры,
информационные системы анализа, распознавания и идентификации объектов
(событий) на видеоизображении.
Централизованная регистрация и
обработка событий, генерация оповещений и управляющих воздействий в
соответствии с гибко настраиваемыми алгоритмами.
Практически неограниченные
возможности масштабирования, адаптации к специфике решаемых задач,
перераспределения используемых ресурсов при изменении количества или качества
задач по мониторингу состояния подконтрольных объектов и управления различного
рода оборудованием.
С точки зрения архитектуры в
программном комплексе «Интеллект» можно выделить следующие модули:
консоль - визуальная оболочка,
интерфейс, позволяющий пользователю общаться с системой, то есть
конфигурировать, управлять объектами и оборудованием, а также получать
сообщения от системы, наблюдать ее общее состояние;
функциональные программные модули -
модули, подключаемые к системе и работающие с оборудованием или реализующие
функционал отдельных подсистем;
ядро - модули, отвечающие за
внутреннюю работу системы;
база данных.
Общую схему работы платформы
«Интеллект» можно представить следующим рисунком:
Рисунок 4.1 - Общая схема работы
платформы «Интеллект»
.1.2 Установка видеосервера на базе
ПТК «Интеллект»
1. Установить Платы видеоввода в ПЭВМ.
. Установить ОС
Windows Server 2003.
. Установить драйвера для системной платы
(чипсет, аудио, сеть) и видеокарты.
. Установить драйвера для плат видеоввода
FS/
. Настроить сетевое подключение
(установить статический ip
адрес и ЛВС, ip адреса)
. Настроить ОС.
. Установить ПО «Интеллект».
. Настроить конфигурацию «Интеллект».
Настройка объектов ПК «Интеллект» осуществляется
в диалоговом окне «Настройка системы», которое вызывается с использованием
панели быстрого доступа.
Рисунок 4.2 - Диалоговое окно «Настройка
системы».
Вкладка «Архитектура» предназначена для описания
структуры системы, сетевых настроек связи между компьютерами и параметров
передачи событий между компьютерами распределенной системы.
Вкладка «Интерфейсы» предназначена для создания
и настройки пользовательского интерфейса создаваемой системы видеонаблюдения и
аудиоконтроля.
Вкладка «Пользователи» предназначена для
создания учетных записей (регистрации) пользователей цифровой системы
видеонаблюдения и аудиоконтроля, классификации их уровней (прав) доступа к
ресурсам системы, назначения пользователям паролей.
Вкладка «Программирование» предназначена для
создания макрокоманд, программ и скриптов, а также для организации расписания
работы ПК «Интеллект» и разграничения охраняемой территории.
Вкладка «Оборудование» используется для создания
и настройки системных объектов, соответствующих различным видам оборудования,
используемого в качестве компонентов создаваемой системы видеонаблюдения и
аудиоконтроля. В этой вкладе мы настраиваем конфигурацию «Интеллект»:
добавить оборудование «Плата видеоввода» в
количестве равном количеству разрешенных в комплекте ПО Интеллект видеокамер
делить на 4 (т.е., если комплект Интеллект D16,
то количество плат видеоввода 16/4=4 шт.). В настройках «Плата видеоввода
установить: Тип - FS6,
PCI канал - (00-15),
сигнал - PAL, скорость -
средняя. Панель настройки оборудования представлена на рисунке 4.3.
добавить оборудование «камера» в количестве
равном количеству разрешенных в комплекте ПО «Интеллект» видеокамер. В
настройках оборудования «камера» установить: номер канала - (1-16), разрешения
- высокое, период отката - 3 с, период дозаписи - 3с, скорость записи - 4 к/с,
цвет - да.
Рисунок 4.3 - Настройка оборудования «Плата
видеоввода»
Панель настройки оборудования представлена на
рисунке 4.4.
Рисунок 4.4 - Настройка оборудования «камера»
в настройках оборудования «Компьютер» установить
следующие параметры: диски для хранения архива - отметить для хранения видео и
аудио все доступные жесткие диски кроме C
и D, синхронизация
времени - да.
Панель настройки оборудования представлена на
рисунке 4.5.
Рисунок 4.5 - Настройка оборудования «компьютер»
для видеосервера
. Настройка СКУД:
добавить оборудование «СКУД» «СКАТ» в количестве
равном - количеству разрешенных в комплекте ПО «Интеллект» контроллеров,
деленых на 4.
создать объекты «контроллер» и задать адрес
контроллера, после этого создать объект «дверь» для каждого контроллера и
настроить его.
.2 Алгоритм автоматизации объектов
На центральном офисе ЗАО Банк ВТБ (Беларусь)
система автоматизации включает в себя системы видеонаблюдения, охранной
сигнализации, контроля и управления доступом. На Дополнительных офисах ЗАО Банк
ВТБ (Беларусь) система автоматизации включает в себя системы видеонаблюдения и
охранной сигнализации.
Тревожные события, отображаемых на экранах УРММ,
формируются на основе системных событий, регистрируемых программным комплексом
«Интеллект».
События, регистрируемые в системе, разделяются
на тревожные и информационные. Под тревожными понимаются события,
представляющие угрозу для жизни и здоровья людей, а также имуществу. Информационные
события - события, не свидетельствующие о серьезной опасности, а также события
об изменениях состоянии системы
Объект (дополнительный или центральный офис
банка) разделяется на функциональные зоны. Тревожные и информационные события
регистрируются отдельно для каждой зоны.
Отображение событий на экранах УРММ происходит в
интерпретированном виде, удобном для восприятия оператором. Интерпретированное
событие регистрируется системой автоматически (путем обработки одного или
нескольких системных событий) либо вручную оператором.
Общая структура информирования в
автоматизированной системы:
Системы видеонаблюдения, охранной сигнализации и
контроля и управления доступом в пределах одного объекта объединяются на
интерфейсном уровне. Для обеспечения возможности использования удаленной
тревожной кнопки на видеосерверы, расположенные на допофисах, дополнительно
устанавливаются платы реле.
Базы данных ПО «Интеллект» на допофисах
синхронизированы с центральной базой данных. Таким образом, управление системой
осуществляется централизованно, с поста видеонаблюдения на центральном офисе.
Схема автоматизации систем видеонаблюдения, охранной сигнализации, контроля и
управления доступом приведена на рисунке 4.7
Рисунок 4.6 - Общая структура
информирования в автоматизированной системе.
Рисунок 4.7 - Схема автоматизации
систем видеонаблюдения, охранной сигнализации, контроля и управления доступом.
В системе существует три уровня
информирования. Первичным звеном иерархии уровней информирования является
центральный круглосуточный пост видеонаблюдения. На данный пост поступают все
события системы, где принимается решение об их верности (ложная сработка или
подтверждение) и далее эти события могут быть отправлены на следующий уровень.
К данному уровню относятся URMM 005 (начальник УОБ), URMM 008
(начальник ОРиЗО), URVV 010 (начальник координации
региональной деятельности), а так же URMMы начальник
РД и ДО, сотрудника службы безопасности и пост охраны, номера которых
определяются из тревожной карты. Далее тревожное событие может быть отправлено
на URMM 004
(председатель правления банка). Схема уровней информирования приведена на
рисунке 4.8
Рисунок 4.8 - Схема уровней
информирования
События, регистрируемые в системе,
разделяются на тревожные и информационные. Под тревожными понимаются события,
представляющие угрозу для жизни и здоровья людей, а также имуществу.
Информационные события - события, не свидетельствующие о серьезной опасности, а
также события об изменениях состоянии системы. Для каждого типа событий ведется
протокол. Отображения событий на экранах и запись их в протокол осуществляется
в удобном для восприятия виде.
Пост видеонаблюдения является
центральным круглосуточным постом охраны и наблюдения. На нем установлены два
видеомонитора. На этих видеомониторах осуществляется отображение и обработка
тревожных событий и карты объекта.
В случае тревоги подается звуковой
сигнал и меняется изображения на видеомониторах. Цветовая схема окон в
тревожном режиме - красная.
На видеомониторе №1 появляется план
объекта, где произошла тревога с обозначенной зоной происшествия и выделенной
видеокамерой с которой транслируется видеоизображение. Схема расположения
элементов интерфейса на видеомониторе №2 в тревожном режиме представлена на
рисунке 4.9.
Элементы интерфейса тревожного окна:
. Панель управления тревожными событиями. В
верхнем левом углу располагается место с текущей датой и временем, временем
обработки ТС. Время обработки ТС отображает время с момента поступления
тревожного события. Поле «№ тревоги в очереди» отображает номер текущего
тревожного сообщения из общего количества полученных тревожных сообщений.
Кнопки «переход между ТС» позволяют переключаться между необработанными
тревожными событиями.
Кнопка «архивное видео» с символом камеры - при
появлении тревожного события отображается в нажатом положении, при этом в поле
«изображение из тревожной зоны» воспроизводится архивная запись с момента
начала тревоги. Кнопка «реальное видео» с символом камеры - позволяет
переключаться из режима воспроизведения в режим просмотра в реальном времени
сигнала от тревожной камеры.
Рисунок 4.9 - Схема расположения элементов
интерфейса
Кнопка «сигнал вкл/выкл» с символом сирены
позволяется отключать звуковой сигнал при текущем тревожном событии. В момент
появления тревожного события кнопка с сиреной мигает красным цветом и звучит
сигнал тревоги. Когда данная кнопка в нажатом положении, то кнопка становится
серого цвета и звуковой сигнал тревоги выключается.
. Поле «место возникновения тревоги» указывает
объект, на котором зафиксированы тревожные события а так же дата и время
возникновения тревожного события.
. Поле «тревожное событие» - указывает какая
именно произошла тревога.
. Поле «действия» - подсказка для операторов,
какие действия требуется предпринять в случае появления определённого
тревожного события.
. Изображение из тревожной зоны - вывод
изображения с телекамеры, установленной в месте возникновения тревоги либо с
телекамеры, ближайшей к этому месту. При возникновении тревожного события
изображение от тревожной камеры выводится в режиме просмотра архива с момента
времени начала тревоги. При помощи кнопки «реальное видео» с символом камеры
можно переключиться в режим реального времени. В данном режиме вернуться в
режим воспроизведения можно, нажав кнопку «архив» с символом камеры и т.д.
. Поле «системная информация» - в этом поле
располагается информация о количестве подключенного в текущий момент
оборудования и количество обработанных событий из общего количества.
. Поле инструментария. Данное поле содержит
следующие элементы:
информирование. Оператор выбирает, кому далее
будет передано тревожное событие (поле «передать ТС») и кому позвонить по
телефонному номеру (поле «позвонить»). Информационные копки «передать ТС» и
«позвонить» могут иметь четыре положения: активна, неактивна, нажата, отжата.
Под кнопками «передать ТС» имеется
информационное поле, которое отображает ФИО работника соответствующей
должности, оно меняется в зависимости от тревожного события и с какого объекта
оно пришло. Если в данный момент ПЭВМ работника выключена или на данном объекте
его нет, кнопка неактивна, т.е. нажать ее невозможно.
Если кнопка активна, то при ее нажатии она
утапливается и тревожное событие находится в режиме ожидания, т.е. будет
передано только после нажатия кнопки «ОК/закрыть». До нажатия копки можно
отменить нажатие кнопок «передать ТС».
Кнопки позвонить являются стратегическими и
действуют сразу, без подтверждения кнопкой «ок/закрыть. Под кнопками «позвонить
имеется информационное поле, которое предоставляет возможность выбора номера
телефона дозвона путем нажатия на треугольник с правого края:
Сотовый служебный телефон.
Городской служебный телефон.
Сотовый личный телефон.
Если такого лица на данном объекте не
существует, то кнопка неактивна. При нажатии на кнопку, она вжимается и
автоматически запускается дозвон и включается запись разговора.
Действия. Оператор выбирает варианты предпринимаемых
действия.
Функционирование кнопок позвонить в местный
департамент охраны, РОВД, скорую помощь, аналогично функционированию
информационных кнопок «позвонить».
Обработка. В этом поле содержится четыре кнопки
подтверждения, ложная тревога, проверка и неисправность. Нажать можно только
одну из этих кнопку.
Кнопка информирования системного администратора.
На нее охранник должен жать в случае ТС по причине неисправности и,
соответственно, если н в обработке выбрал неисправность, то тревога должна
автоматически передаться на экран системного администратора.
. Поле с информацией о дежурном, о дате и
времени начала дежурства. Так же имеется текущий таймер, который показывает
продолжительность дежурства. Справа имеются две кнопки «начать смену» и «сдать
смену». В один и тот же момент может быть в нажатом положении только одна из
них.
При нажатии на кнопку «сдать смену»
автоматически генерируется, печатается и сохраняется отчет о завершении
посменного дежурства. И все кнопки, кроме кнопки «начать смену», становятся
неактивными.
5. Технико-экономическое обоснование разработки
интегрированной автоматизированной системы безопасности
.1 Характеристика проекта
В рамках дипломного проекта разрабатывается
интегрированная автоматизированная система безопасности для здания ЗАО Банк ВТБ
(Беларусь) для сокращения потерь и убытков от
наступления противоправных действий, чрезвычайных ситуаций и стихийных бедствий.
Реализация предложенного проекта обеспечит
обнаружение преступных посягательств на материальные ценности и персонал банка,
выявление несанкционированных действий сотрудников, видеозапись и видеоконтроль
финансовых операций с целью выявления ошибок сотрудников и оборудования,
Тема данного дипломного проекта является
конструкционной. НИОКР выполняется за счет заказчика. Технико-экономическое
обоснование приводится в виде построения ленточного графика, расчета сметной
калькуляции и отпускной цены НИОКР выполнены на май 2013г., расчета показателей
эффективности и результативности. Собственник разработки - ЗАО Банк ВТБ (Беларусь).
.2 Расчет трудоемкости разработки
Для определения трудоемкости выполнения
научно-исследовательской разработки, прежде всего, составляется перечень всех
основных этапов и видов работ, которые должны быть выполнены.
Составление перечня работ - один из наиболее
важных этапов в осуществлении планирования. При этом особое внимание должно
быть уделено логическому упорядочению последовательности выполнения отдельных
видов работ. По каждому виду работ определяется также квалификационный уровень
исполнителей (должности).
В таблице 5.1 представлен план
научно-исследовательской работы.
Таблица 5.1 - План проведения НИОКР
|
Наименование
этапов и видов работ
|
Исполнитель
(должность, квалификация)
|
Количество
исполнителей
|
Длительность
работы, дн.
|
Трудоемкость,
чел.-дн.
|
|
1
Построение новой системы безопасности
|
Инженер-программист
|
1
|
14
|
14
|
|
2
Замена устаревшего оборудования
|
Инженер-программист
|
1
|
10
|
10
|
|
3
Настройка нового оборудования
|
Инженер-программист
|
1
|
14
|
14
|
|
4
Установка программного обеспечения
|
Инженер-программист
|
1
|
12
|
12
|
|
5
Ввод в эксплуатацию системы безопасности
|
Инженер-программист
|
1
|
7
|
7
|
|
6
Окончательная настройка системы
|
Инженер-программист
|
1
|
15
|
15
|
|
Общая
трудоемкость и длительность проведения НИОКР
|
72
|
72
|
Расчет ожидаемого времени (tОЖ) можно
ограничиться использованием только двух предварительных оценок времени
выполнения работы (tmin и tmax), например, когда наиболее
вероятную оценку (tн.в) выполнения работы затруднительно обосновать.
В этом случае ожидаемое время (tОЖ) определяется по этим двум оценкам
трудоемкости по формуле (5.1):
,(5.1)
t ож 1=(3*13,5+2*15)/5=14;ож
2=(3*9+2*11)/5=10; ож 3=(3*13+2*15)/5=14;ож 4=(3*11+2*13)/5=12;ож
5=(3*6,5+2*8)/5=7;ож 6=(3*14+2*16)/5=15;
Мерой неопределенности выполнения
работы за оптимальное время является дисперсия, которая вычисляется по формуле
(5.2):
, (5.2)
D1= ((15-13,5)/5)2=
0,09; 2=((11-9)/5)2= 0,16; 3=((15-13)/5)2=
0,16; 4=((13-11)/5)2= 0,16; 5=((8-6,5)/5)2=
0,09; 6=((16-14)/5)2= 0,16;
Директивный срок окончания работы
равен Тд=72 день.
Расчет значений трудоемкости работ
(округленных до целых чисел) представлены в таблице 5.2.
Таблица 5.2 - Значения трудоемкости работ
|
Вид
работы
|
Оценки
трудоемкости
|
Расчетные
величины
|
|
tmin
|
tmax
|
D
|
|
1
|
13,5
|
15
|
14
|
0,09
|
|
2
|
11
|
9
|
10
|
0,16
|
|
3
|
13
|
15
|
14
|
0,16
|
|
4
|
11
|
13
|
12
|
0,16
|
|
5
|
6,5
|
8
|
7
|
0,09
|
|
6
|
16
|
14
|
15
|
0,16
|
.3 Построение ленточного графика
Ленточный график представлен в таблице 5.3. Он
представляет собой таблицу, где перечислены виды работ, должности исполнителей,
трудоемкость, численность исполнителей, продолжительность работ. Продолжением
таблицы является график в виде отрезков, которые показывают продолжительность
каждого вида работ.
Продолжительность каждой работы определяется по
формуле:
пi
= Ti/Чi (5.3)
где Ti-трудоемкость чел.-дн., Чi-численность
исполнителей.п1=14/1=14;п2=10/2=10;п3=14/2=14;п4=12/1=12;п5=7/1=7;п6=15/1=15;
.4 Расчет сметной калькуляции и отпускной цены
на научно-исследовательскую работу на май 2013
В расчет по статье “Материалы и комплектующие
изделия” включается стоимость основных и вспомогательных материалов,
необходимых для изготовления единицы продукции по установленным нормам.
Предприятие понесет затраты на приобретение
недостающего для организации автоматизированной системы безопасности
оборудования и программного обеспечения, в таблицах 5.3 приведен расчет
необходимых денежных средств.
Таблица 5.3 - Расчет затрат на приобретение
оборудования
|
Наименование
комплектующих
|
Количество
|
Цена
за ед., руб.
|
Сумма,
руб.
|
|
Видеосервер,
шт.
|
1
|
8000000
|
8000000
|
|
Телекамера,
шт.
|
85
|
520000
|
44200000
|
|
Сетевой
кабель, метры
|
130
|
2000
|
260000
|
|
Коннектор
RJ-45, шт.
|
30
|
1400
|
42000
|
|
Итого:
|
|
|
52502000
|
Таблица 5.4 - Ленточный график
|
№
п. п.
|
Виды
работ
|
Должности
исполнителей
|
Трудоёмкость,
чел.- дн.
|
Численность,
чел.
|
Длительность
работы, дн.
|
Продолжительность
работы, пятидневка
|
|
|
|
|
|
|
1
|
2
|
3
|
4
|
5
|
6
|
7
|
8
|
9
|
10
|
11
|
12
|
13
|
14
|
15
|
|
1
2 3 4 5 6
|
Построение
новой системы безопасности Замена устаревшего оборудования Настройка нового
оборудования Установка программного обеспечения Установка программного
обеспечения Окончательная настройка системы
|
Инженер-программист
Инженер-программист Инженер-программист Инженер-программист
Инженер-программист Инженер-программист
|
14
10 14 12 15
|
1
1 1 1 1 1
|
14
10 14 12 7 15
|
|
|
|
|
|
|
|
|
|
|
|
|
|
|
|
|
|
|
|
|
|
|
|
|
|
|
|
|
|
|
|
|
|
|
|
|
|
|
|
|
|
|
|
|
|
|
|
|
|
|
|
|
|
|
|
|
|
|
|
|
|
|
|
|
|
|
|
|
|
|
|
|
|
|
|
|
|
|
|
Общая
трудоёмкость и длительность проведения НИР
|
72
|
|
72
|
75
дней
|
Таким образом, затраты на приобретение
оборудования (Рмк) составили 52502000 рублей.
Расчет основной заработной платы осуществляется
по формуле:
(5.4)
где m - категория исполнителей,
-коэффициент премий за выполнение и
перевыполнение установленных показателей,
Чi -
количество исполнителей i-ой категории, человек,
- время фактической работы
работником i-ой категории, участвующей в НИОКР, дней.
Для определения среднедневной
заработной платы необходимо месячный заработок работника разделить на
количество рабочих дней в месяце:
, (5.5)
где
- месячный заработок работника,
- количество рабочих дней в месяце.
В нашем случае работает один
специалист: инженер-программист, заработная плата которого составляет 2700000.
Рассчитаем среднедневную заработную
плату специалиста:
Здн = 2700000/21=128571
(руб.).
Рассчитаем эффективный фонд рабочего
времени исполнителей. Время разработки составляет 72 дня.
Исходя из этих данных, рассчитаем
основную заработную плату исполнителей:
Зо=1,4∙128571∙72=12959957
рублей.
Таблица 5.5 - Расчет основной
зарплаты научно-технического персонала
|
Категории
исполнителей
|
Количество
исполнителей
|
Трудозатраты
чел.дн.
|
Заработная
плата за 1 день работы, руб
|
Cумма тарифной
зарплаты, ден.ед.
|
|
Инженер-программист
|
1
|
72
|
128571
|
2700000
|
|
Итого
|
1
|
|
|
9257112
|
|
Премия
40 %
|
|
|
|
3702845
|
|
Всего
основная зарплата
|
|
|
|
12959957
|
Дополнительная заработная плата
научно-технического персонала (
) включает выплаты, предусмотренные
законодательством о труде (оплата отпусков, льготных часов, времени выполнения
государственных обязанностей и другие выплаты, не связанные с основной
деятельностью исполнителей), и определяется по нормативу в процентах к основной
заработной плате:
(5.6)
где
- норматив дополнительной
заработной платы,
- основная заработная плата.
Подставляем значения в формулу
(4.6):
= 12959957∙0,2=2591991
(руб.).
Отчисления в фонд социальной защиты
населения (
)
определяются в соответствии с действующими законодательными актами по нормативу
в процентном отношении к фонду основной и дополнительной зарплаты исполнителей,
определенной по нормативу, установленному в целом по организации:
(5.7)
где
- норматив
отчислений в фонд социальной защиты населения.
Подставляем значения в формулу
(5.7):
= (12959957+2591991)∙0,34=5287662
(руб).
Отчисления на обязательное
страхование определяется по формуле
(5.8)
где
- отчисления на обязательное
страхование.
Подставляем значения в формулу
(5.8):
= (12959957+2591991)∙0,01=155519
(руб.).
Расходы по статье «Командировочные
расходы» (Рком) определяются по расходам на все виды служебных
командировок сотрудников, занятых проектированием и внедрением локальной сети.
Научных командировок на время
разработки не планируется, поэтому Рком =0 руб.
По статье “Услуги сторонних
организаций” отражаются расходы по выполнению отдельных видов работ на основе
заключенных договоров другими организациями. В данном проекте работа сторонних
организаций не предусмотрена.
Расходы по статье «Прочие затраты» (
) включают
затраты на приобретение и подготовку специальной научно-технической информации
и специальной литературы. Определяются по нормативу, разрабатываемому в целом
по научной организации, в процентах к основной заработной плате:
(5.9)
где
- норматив прочих затрат в целом по
научной организации.
Подставляем значения в формулу
(5.9):
=12959957·0,05=647998 (руб.).
В статью «Накладные расходы» (
) включаются
расходы по управлению и хозяйственному обслуживанию. Эта статья рассчитывается
по формуле:
(5.10)
где
- норматив накладных расходов по
научной организации.
Подставляем значения в формулу
(5.10):
=12959957·0,5=6479979 (руб.).
Полная себестоимость НИОКР
определяется как сумма всех затрат:
(5.11)
Подставляем ранее найденные значения
в формулу (4.11):
=12959957+2591991+5287662+155519+647998+6479979+52502000=
= 80625106 (руб.).
Разработка и внедрение системы
безопасности финансируется за счет бюджетных средств, это значит, что в
отпускную цену не включаются НДС и плановая прибыль. Отпускная цена НИОКР будет
равна полной себестоимости НИОКР.
.5 Расчет уровня научно-технического результата
Количественная оценка уровня научно-технического
результата, полученного в дипломном проекте, рассчитывается по формуле (5.15):
(5.15)
где
- комплексный показатель
достигнутого уровня результата выполненных исследований,
-нормированный коэффициент
значимости i-го критерия, используемого для оценки,
- достигнутый уровень по i-му
критерию,
n - количество критериев
научно-технической прогрессивности результатов, полученных в дипломном проекте.
Важнейшими признаками являются
новизна, значимость для науки и практики, объективность, доказательность,
точность.
Показателю «новизна» присвоено
значение «4». На основе результатов исследования создана и внедрена система
безопасности, по основным техническим параметрам соответствует мировому уровню,
а по остальным - лучшим отечественным аналогам. Показатель “значимость для
практики” равен «2». Проект системы безопасности применим в разных отраслях
промышленности, но требует значительных изменений в соответствии с
особенностями предприятий. Так как полученный результат не проходил
государственную экспертизу, показателю «объективность» присвоено значение «3».
Так как результат одобрен научно-техническим советом, но не имеет публикаций в
изданиях, показателю «доказательность результатов» присвоено значение «3».
Проект соответствует техническому заданию и не требует доработок, поэтому
показателю «точность результатов» присвоено значение «4».
Получили следующие достигнутые уровни
по критериям: Бд1=4, Бд2=2, Бд3=3, Бд4=3,
Бд5=4.
Для экспертной оценки значимости
критериев используем процедуру последовательных сравнений. Приведем
ранжирование учитываемых критериев и их важности для оценки уровня данного
результата НИОКР. Наиболее важному критерию дадим оценку «1», остальные получат
оценку в интервале (0;1) в порядке их относительной важности.
Получим следующие оценки: V1=
1, V2= 0,7, V3= 0,4, V4= 0,6, V5=
0,8.
Полученные количественные оценки
значимости учитываемых критериев нормируются так, чтобы сумма всех
коэффициентов значимости по всем критериям была равна единице. Для нормирования
выполняются расчеты по формуле:
Получим следующие значения: Kнз1=0,286,
Kнз2=0,2, Kнз3=0,114, Kнз4=0,171, Kнз5=0,229.
Рассчитаем количественный уровень
научного результата, полученного в дипломной работе:
Кк=0,286∙4+0,2∙2+0,114∙3+0,171∙3+0,229∙4=3,314.
Так как Кк>=3,
полученные в дипломной работе результаты соответствуют современным требованиям,
дипломную разработку можно использовать на предприятии.
6. Обеспечение безопасности при устройстве и
обслуживании проектируемых установок и сооружений связи и их элементов
Целью данного проекта является разработка
системы безопасности в ЗАО Банк ВТБ «Беларусь». В состав системы входят камеры
видеонаблюдения, видеосерверы, представляющие собой ЭВМ, видеорегистраторы,
соединительные кабели. Поэтому основные требования безопасности предусмотрены
нормами по работе и обслуживанию ЭВМ и электрооборудования с напряжением 220 вольт.
Опасными называются производственные факторы,
воздействие которых на работающего в определенных условиях приводит к травме
или другому внезапному ухудшению здоровья. Если же производственный фактор
приводит к заболеванию или снижению работоспособности, то его считают вредным
(ГОСТ 12.0.002-80).
В целях обеспечения нормальных условий труда,
снижения риска профессиональных травм и заболеваний на предприятиях должны быть
приняты меры по предупреждению и устранению опасных и вредных производственных
факторов, а также снижению степени воздействия на сотрудников.
Согласно ГОСТ-12.0.003-74 "ССБТ Опасные и
вредные производственные факторы" опасные и вредные производственные
факторы, присутствующие, при настройке, монтаже и обслуживании системы
видеонаблюдения, подразделяются по природе действия на следующие группы:
физические, химические, биологические и психофизиологические.
Работа системы видеонаблюдения контролируется и
регистрируется видеосерверами, которые представляют собой стандартные ЭВМ. Все
элементы системы подключаются к ЭВМ или видеорегистратору и являются
периферийными устройствами. Таким образом, основная работа с системой
видеонаблюдения связана с ПЭВМ.
На инженера, участвующего в установке и отладке
элементов системы видеонаблюдения, включая работу на ЭВМ, воздействуют
следующие из них:
Физические факторы:
ионизация воздуха;
подвижность;
повышенный уровень ионизирующих излучений;
повышенные уровни статического электричества;
повышенный уровень электромагнитных излучений;
повышенная напряженность электрического и
магнитного поля;
недостаточная освещенность;
прямая и отраженная блёскость.
В связи с тем, что имеющееся оборудование
питается от сети напряжением 220 вольт. Поэтому имеется вероятность поражения
электрическим током. При поражении электрическим током основным поражающим
фактором является ток, протекающий через человека. Наиболее опасны случаи
протекания тока через голову и грудную клетку. Окружающая среда (помещение)
также влияет на исход поражения.
Источником электромагнитных излучений является
экран монитора персональной ЭВМ.
При недостаточном освещении зрительная
способность глаза снижается, что может привести к различным заболеваниям.
Для снижения степени воздействия на оператора
ЭВМ опасных и вредных факторов, необходимо соблюдение требований безопасности,
проведение защитных мероприятий, а также выполнение инструкции по работе с
компьютером.
Психофизиологические факторы:
физические перегрузки;
статические перегрузки;
динамические перегрузки;
нервно - психологические перегрузки;
умственное перенапряжение;
монотонность труда.
Большую часть рабочего времени, инженер проводит
на своем рабочем месте. Кропотливая работа, требующая повышенного внимания и
высокой точности, ведет к умственным и нервно-психологическим нагрузкам. Крайне
важно правильно организовать рабочее место и режим труда.
Требования к электробезопасности: основным
напряжением, обеспечивающим работу всех блоков и устройств является стандартное
напряжение 220 В, промышленной частоты 50 Гц. Это напряжение является высоким,
следовательно, имеется вероятность поражения персонала. Исключительно важное
значение для предотвращения электротравматизма имеет правильная организация
обслуживания действующих электроустановок вычислительных центров (ВЦ),
проведение ремонтных, монтажных и профилактических работ. При этом необходимо
строгое выполнение организационных и технических требований, установленных
“Правилами технической эксплуатации электроустановок потребителей (ПУЭ)” и
межотраслевыми правилами по охране труда.
Эти требования устанавливают:
наличие разводки питания к каждому рабочему
месту, которая должна заканчиваться промаркированной на соответствующее
напряжение розеткой;
наличие предохранительных устройств для защиты
от перегрузок в общей сети питания и в цепи разводок.
Электрооборудование должно быть выполнено в
соответствии с требованиями ГОСТ 12.1.019-79 «Электробезопасность. Общие
требования и номенклатура видов защиты». Комплекс мер по предотвращению
поражения персонала электрическим током должен включать в себя:
обеспечение недоступности токоведущих частей
оборудования;
защитное заземление электрооборудования.
Все работы, связанные с наладкой и эксплуатацией
сети ведутся в помещении, относящемуся к категории "без повышенной
опасности" поражения электрическим током.
Требования к нервно-психическим перегрузкам.
Работа инженера на ПЭВМ связана с сильной
концентрацией внимания на объекте работы и требует постоянного нервного
напряжения. Для того, чтобы свести к минимуму все негативные последствия
необходима правильная организация режима труда и отдыха. Исходя из
классификаций видов трудовой деятельности можно определить, что работа
оператора ПЭВМ принадлежит группе А (работа по считыванию информации с экрана
монитора ПЭВМ с предварительным запросом) и второй категории тяжести. Согласно
требованиям Санитарных правил и норм, суммарное время регламентированных
перерывов при стандартной восьмичасовой рабочей смене должно составлять не
менее 50 минут.
Обеспечение требований техники безопасности по
напряжению в электрической сети.
Для защиты работников от поражения электрическим
током ГОСТ 12.4.011-75 «Средства защиты работающих. Общие требования и
классификация» регламентирует следующие средства защиты:
устройства автоматического контроля и
сигнализации;
изолирующие устройства и покрытия;
устройства защитного заземления и зануления;
устройства автоматического отключения;
предохранительные устройства.
В помещении необходимо установить ряд
контролирующих устройств, таких, как общий рубильник, сетевые фильтры и т.п.
Электрические установки, к которым относится
практически все оборудование ЭВМ, представляют для человека большую
потенциальную опасность, так как в процессе эксплуатации или проведения
профилактических работ человек может коснуться частей, находящихся под
напряжением.
Исключительно важное значение для предотвращения
электротравматизма имеет правильная организация обслуживания действующих
электроустановок вычислительных центров (ВЦ), проведение ремонтных, монтажных и
профилактических работ. При этом необходимо строгое выполнение организационных
и технических мероприятий, установленных “Правилами технической эксплуатации
электроустановок потребителей (ПУЭ)” и межотраслевыми правилами по охране
труда.
Рабочие помещения операторов являются
помещениями без повышенной опасности поражения электрическим током.
Безопасность эксплуатации электрооборудования
обеспечиваются комплексом мер безопасности, применением электрозащитных средств
и правильной организацией эксплуатации действующих электроустановок. Меры
безопасности условно можно разделить на две группы:
меры, обеспечивающие безопасность эксплуатации
при нормальном состоянии электрооборудования;
меры, обеспечивающие безопасность в аварийном
режиме, - при появлении напряжения на нетоковедущих частях оборудования
(корпусах, кожухах и др.).
Мерами, обеспечивающими безопасность при
нормальном состоянии электрооборудования, являются недоступность и рабочая
изоляция токоведущих частей, защитное разделение сетей и малые напряжения. К
дополнительным мерам, устраняющим опасность при появлении напряжения на
нетоковедущих частях, относятся защитное заземление, зануление, защитное
отключение, выравнивание потенциалов и двойная изоляция.
Согласно ГОСТ 12.2.007-75 ПЭВМ, на которых
производится работа, относятся к классу электробезопасности 01 (имеет рабочую
изоляцию, элемент для заземления и привод без заземляющей шины для подключения
питания). В соответствии с правилами электробезопасности в служебном помещении
должен осуществляться постоянный контроль состояния электропроводки,
предохранительных щитов, шнуров, с помощью которых включаются в электросеть
компьютеры, осветительные приборы, другие электроприборы.
В соответствии с межотраслевыми правилами по
охране труда к обслуживающему персоналу электроустановок предъявляются
следующие требования:
лица, не достигшие 18-летнего возраста, не
допускаются к работам в электроустановках;
лица не должны иметь увечий и болезней, мешающих
производственной работе;
лица должны после соответствующей теоретической
и практической подготовки пройти проверку знаний и иметь удостоверение на
допуск к работам в электроустановках.
Возможность работы в электроустановках
определяется при поступлении на работу путем медицинского освидетельствования.
Работники, допускаемые к обслуживанию или ремонту электроустановок, должны
знать оборудование, схемы и особенности обслуживаемых устройств, иметь
отчетливое представление о возможных опасностях, хорошо знать и выполнять
требования межотраслевых правил по охране труда, а также иметь квалификационную
группу по электробезопасности, соответствующую выполняемой работе.
В качестве мероприятий технического характера
применяются следующие: недоступность токоведущих частей, защитное заземление,
защитное зануление, защитное отключение.
Недоступность токоведущих частей для случайного
прикосновения обеспечивается следующими способами: ограждением и расположением
токоведущих частей на недосягаемой высоте или в недоступном месте, рабочая
изоляция. Ограждения в виде корпусов, кожухов, оград выполняются сплошными или
сетчатыми. Для доступа непосредственно к электрооборудованию или токоведущим
частям последнего (при осмотре или ремонте) в ограждениях предусматриваются
открывающиеся части: крышки, дверцы, двери и т.д. Эти части закрываются
специальными запорами или снабжаются блокировками.
Защитное заземление - это преднамеренное
электрическое соединение с землей или ее эквивалентом металлических
нетоковедущих частей, которые могут оказаться под напряжением. Защитное
действие заземления основано на снижении напряжения прикосновения при переходе
напряжения на нетоковедущие части, что достигается уменьшением потенциала
корпуса относительно земли, как за счет малого сопротивления заземления, так и
за счет повышения потенциала примыкающей к оборудованию поверхности земли.
Занулением называется преднамеренное электрическое
соединение с нулевым защитным проводником металлических нетоковедущих частей,
которые могут оказаться под напряжением. Нулевой защитный проводник - это
проводник, соединяющий зануляемые части с глухозаземленной нейтральной точкой
обмотки источника тока или ее эквивалентом (ГОСТ 2.1.009-76).
Таким образом, в данной главе дипломной работы
проведен анализ неблагоприятных факторов, воздействующих на пользователя, а так
же приведены общие мероприятия по безопасности жизнедеятельности на объекте.
Заключение
В рамках дипломного проекта была спроектирована
интегрированная автоматизированная система охраны коммерческого банка,
включающая в себя подсистему охранной сигнализации, подсистему контроля доступа
и видеонаблюдения.
Основной целью данного дипломного проекта было
создание интегрированной системы безопасности, способной обеспечить достаточный
уровень защищенности материальных и информационных ценностей, а также жизни
персонала и посетителей банка.
Основными преимуществами интегрированной
автоматизированной системы безопасности является: возможность работать и
передавать данные по сети Интернет, что позволяет объединять здания
дополнительных офисов банка и центральным офисом в единую сеть. Это дает
возможность контролировать и управлять удаленными объектами банка. Так же из
преимуществ можно выделить высокую информативность и наглядность отображаемой
информации состояния системы и неограниченные возможности расширения системы.
В процессе работы над проектом был проведен
анализ объекта защиты и угроз безопасности, сформулированы требования к
проектируемой системе охраны. Провели сравнивание особенностей, преимуществ и
недостатков существующих систем безопасности.
При выборе вариантов технических средств особое
внимание уделялось их функциональным характеристикам и технической
совместимости устройств друг с другом.
Были рассмотрены вопросы охраны труда и
обоснована экономическая целесообразность внедрения разработки в банк.
Внедрение проекта обеспечит требуемый уровень
защищенности информационных и материальных ценностей, безопасную работу
сотрудников, посетителей и участников мероприятий, облегчит работу физической
охраны.
безопасность банк сигнализация
видеонаблюдение
Список использованных источников
[1] Абалмазов Э.И. Пределы
возможностей средств информационного поиска и защиты. // Системы безопасности.
- 1996. - № 1.
[2] Топольский Н.Г. Концепция
создания интегрированных систем безопасности и жизнеобеспечения. // Материалы
III Международной конференции "Информатизация систем безопасности
ИСБ-94". - М.: Научный совет по проблемам общественной безопасности АЕН
РФ. - 1994. - С. 12-14.
[3] Магауенов Р.Г. Системы
охранной сигнализации: основы теории и принципы построения: Учебное пособие. -
М.: Горячая линия - Телеком, 2004. - 367 с.
[4] Перечень технических средств
охранной, охранно-пожарной сигнализации, разрешенных к применению с 1993 г. на
охраняемых объектах различной формы собственности и квартирах или подлежащих
передаче под охрану подразделениям вневедомственной охраны при ОВД на
территории России. // Техника охраны. - М.: НИЦ "Охрана" ВНИИПО МВД
РФ. - 1994. - № 1. - С. 50-61.
[5] Андреев С.П. ИК-пассивные
датчики охранной сигнализации. // Специальная техника. - 1998. - № 1. - С.
23-28.
[6] Казанский Д.О. Оптимальная
организация комплекса безопасности. // Системы безопасности связи и
телекоммуникаций. - 1997. - № 4. - С.22-23.
[7] Василевский И.В. От
комплекса к системе информационной безопасности. // Системы безопасности. -
1996. - № 4.
[8] Абалмазов Э.И. Концепция
безопасности: тактика высокоэффективной защиты. Стоимость стратегии,
стратегические ресурсы, тактика защиты, сопоставимость тактических решений. //
Системы безопасности. - 1995 - № 4.
[9] Проектирование систем
видеонаблюдения и видеоконтроля. - СПб.: Ультра-Стар, 1996.
[10] Выбор уличной ТВ камеры в
системах видеонаблюдения.
[11] Ярочкин В.И. Служба
безопасности коммерческого предприятия. - М.: Ось-89, 1995. - 144 с
[12] Мишин Е.Т. Индустрия
безопасности: новые задачи - новая стратегия. // Системы безопасности связи и
телекоммуникаций. - 1999. - № 24. - С. 40-42.
[13] Демин Ю.И., Петраков А.В.
Современные автоматизированные охранные системы. Тезисы докладов на НТК МТУСИ.
- 1993. - С. 9-10
[14] Техническая безопасность
объектов предпринимательства, II том. / Сост. Дворский М.Н., Палатченко С.Н. -
К.: А-ДЕПТ, 2006. - 256 с.
[15] Никулин О.Ю., Петрушин А.Н.
Системы телевизионного наблюдения. - М.: Оберег-РБ, 1997. - 176 с
[16] Гедзберг Ю.М. Охранное
телевидение.- Москва: Горячая линия-Телеком, 2005.-312 с.
[17] Свирский Ю.К. Охранная
сигнализация: средства обнаружения, коммуникации, управление. // Системы
безопасности. - 1995. - № 4. - С.10-16.
[18] CCTV: Библия охранного
телевидения - М.: ООО "ИСС", 2002. - 352 с.
[19] Русак О.Н. Безопасность
жизнедеятельности: учеб. пособие / О.Н. Русак. К.Р. Малаян, Н.Г. Занько; под
ред. О.Н. Русак, 6-е изд. - СПб: ИЗД. «Лань», 2003г.
[20] Михнюк Т.Ф. Охрана труда:
учеб. пособ. Для вузов / Т.Ф. Михнюк. - Минск: Высш. шк., 2007.