Создание и реализация стека

  • Вид работы:
    Практическое задание
  • Предмет:
    Информационное обеспечение, программирование
  • Язык:
    Русский
    ,
    Формат файла:
    MS Word
    592,38 Кб
  • Опубликовано:
    2014-07-17
Вы можете узнать стоимость помощи в написании студенческой работы.
Помощь в написании работы, которую точно примут!

Создание и реализация стека

ГБОУ ВПО

«СУРГУТСКИЙ ГОСУДАРСТВЕННЫЙ УНИВЕРСИТЕТ

Ханты-Мансийского автономного округа - Югры»

Кафедра автоматизированных систем обработки информации и управления








Информационные технологии

Отчет по лабораторной работе

Задание №7


Выполнил:  Комлев Артем








Сургут, 2014

Содержание

Введение

1. Используемое программное обеспечение

2. Блок-схема программы

3. Интерфейс программы

4. Ход работы

Заключение

Список использованных источников

Введение

Стек (stack - стопка; читается стэк) - структура данных, представляющая собой список элементов, организованных по принципу LIFO (last in - first out, «последним пришёл - первым вышел»).

Чаще всего принцип работы стека сравнивают со стопкой тарелок: чтобы взять вторую сверху, нужно снять верхнюю.

В 1946 Алан Тьюринг ввёл понятие стека. А в 1957 году немцы Клаус Самельсон и Фридрих Л. Бауэр запатентовали идею.

Стек применяется в случаях, когда необходимо организовать прерывания вызовов и возвратов, либо в случаях, когда нужно организовать временное хранилище данных места в памяти (переменные, параметры функции).

Программный вид стека используется для обхода структур данных, например, дерево или граф. При использовании рекурсивных функций также будет применяться стек, но аппаратный его вид. Кроме этих назначений стек используется для организации стековой машины.

Для отслеживания точек возврата из подпрограмм используется стек вызовов.

Рис.1. Организация стека

1. Используемое программное обеспечение

Для выполнения этой лабораторной работы использовалась операционная система Windows 7, среда разработки MS Visual Studio 2013, язык программирования C#. Использовались стандартные библиотеки, которые уже имеются при создании программы, также для упрощения работы в C# использовался класс List<T> (этот класс представляет строго типизированный список объектов, доступных по индексу). С помощью данных технологий получилось реализовать стек.

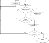
. Блок-схема программы

На рис. 2 изображена блок-схема работы алгоритма программы. Программа ожидает нажатия той или иной кнопки от пользователя, в зависимости от нажатой кнопки будет выполняться метод заложенный в нее, после выполнения заданного условия программа снова будет ожидать действие пользователя.

Рис. 2. Главное окно программы

3. Интерфейс программы

На рис.3 изображено главное окно программы, мы видим, что имеется поле ввода элементов и поле отображения элементов, в нижней части она программы находятся кнопки для работы со стеком

 

Рис. 3. Главное окно программы

4. Ход работы


В начале добавляем кнопку добавления элементов в наш стек. У нас имеется texbox и listbox. В операторе if реализуется добавление элементов texbox в listbox, после него происходит добавление элементов в нашу переменную stack и затем очистка texbox (рис.4).

Рис. 4. Кнопка добавления элементов


Рис. 5. Кнопка удаления последнего элемента

Далее добавляем кнопку для вывода стека из переменной stack, в ней реализован цикл foreach в котором элементы нашего стека добавляются в переменную element типа var и далее элементы выводятся сообщением для чего используется MessageBox.Show() (рис.6)

Рис. 6. Вывод элементов стека из переменной

Следующим шагом, добавляем кнопку в которой реализуется метод «Начало-конец», этот метод подразумевает такую сортировку стека при котором происходит переприсвоение индексов, то есть индекс первого элемента присваивается последнему элементу, а индекс последнего, первому элементу (рис.7)

 


Рис.7. Кнопка метода «Начало-конец»

И последним шагом добавляем кнопку в которой реализован метод «Приоритет». В данной программе он будет работать по принципу сортировки по возрастанию (рис.5)

Рис. 8. Кнопка метода «Приоритет»

Заключение

В данной работе при помощи стандартных средств языка программирования C# нам удалось создать простой стек, в котором наглядно продемонстрирован принцип работы стека, в нем было реализовано 5 методов, а именно: добавление элемента, удаление, вывод стека, метод «начало - конец » и метод «приоритет».

стек индекс сортировка

Список использованных источников

1. Электронный ресурс Wikipedia.

2. Герберт Шилдт. C# 4.0: полное руководство. - М.: ООО «Вильямс», 2013. - 1056 с.

3. Электронный ресурс MSDN.

Похожие работы на - Создание и реализация стека

 

Не нашли материал для своей работы?
Поможем написать уникальную работу
Без плагиата!
Без нейросетей!