Мнемосхема существующего процесса
Содержание
Введение
1. Постановка
задачи
2. Описание
предметной области
3. Организационная
структура
4. Мнемосхема
существующего процесса
5. Функциональная
модель существующего процесса
. Описание
недостатков и предложение по автоматизации
. Мнемосхема
предлагаемого процесса
8. Функциональная
модель предлагаемого процесса
9. Информационная
модель предлагаемого процесса
. Блок
- схема работы пользователя
11. Обоснование
выбора программного продукта
12. Экранная
форма
Заключение
Литература
автоматизация информационный
программный пользователь
Введение
В ходе практики необходимо изучить выделенный
существующий процесс на предприятии, выявить недостатки и выдвинуть предложение
по автоматизации процесса. Необходимо построить мнемосхемы, функциональные
схемы существующего и предлагаемого процесса, а также информационную модель
предлагаемой системы, обосновать выбор предлагаемого программного продукта.
. Постановка задачи
2.
Описание предметной области
Объектом исследования является предприятие ОАО
"БашЗаказ"..ru - многофункциональная система электронной торговли,
позволяющая проводить торгово-закупочные процедуры B2B в сети Интернет.
На портале BashZakaz.ru реализованы наиболее
часто используемые в закупочных практиках предприятий торговые процедуры:
конкурс, аукцион, запрос котировок и запрос предложений. Возможность выбора
формы проведения торгов - открытые торги, закрытые торги и торги с
предварительным отбором, - позволяет организовать закупочную деятельность
предприятия согласно принятым стандартам и политикам открытости закупок.
Цель системы: создание удобного инструмента для
эффективного взаимодействия заказчиков и поставщиков в ходе торгово-закупочной
деятельности.
проведение торгово-закупочных процедур в
электронной форме на электронной торговой площадке BashZakaz.ru;
оказание комплекса услуг по организации
закупочной деятельности предприятий в соответствии с требованиями Федерального
закона №223-ФЗ от 18.07.2011;
оказание консалтинговых услуг по организации и
сопровождению участия в электронных торгах.
3.
Схема организационной структуры предприятия
Рис.1 Организационная структура ООО
"БашЗаказ"
Во главе ООО "БашЗаказ" стоит
генеральный директор. В его подчинении находится директор по развитию. В
подчинении директора по развитию находятся отдел менеджмента, юридический
отдел, бухгалтерия, IT-отдел.
В IT-отделе работают
системный администратор, специалист по технической поддержке, младший помощник
системного администратора. Специалист по технической поддержке занимается
оказанием консалтинговых услуг по организации и сопровождению участия в
электронных торгах. Системный администратор занимается администрированием сайта
bashzakaz.ru.
Младший помощник администратора занимается решением вопросов пользователей,
возникающих у них при работе на компьютере.
4.
Мнемосхема существующего процесса
Рис. 2 Мнемосхема существующего процесса
Для отправки оплаченной квитанции клиенту
необходимо зайти на свою электронную почту и отправить её письмом бухгалтеру
ООО "Башзаказ".
5.
Функциональная модель существующего процесса
Функциональная модель построена по методологии IDEF0
при помощи программы AllFusion
Process Modeler.
Контекстная диаграмма отправки квитанции представлена на рис. 3. На рис.4
представлена ее декомпозиция второго уровня, состоящая из трех функциональных
блоков. Декомпозиция функциональных блоков произведена до того уровня, на
котором будет видна разница между существующим и предлагаемым процессом.
Рис.3 Контекстная диаграмма процесса
"Отправка квитанции"

Рис. 5 Декомпозиция контекстной диаграммы
"Получить и проверить оплаченную квитанцию"
6.
Описание недостатков и предложения по автоматизации процессов
Чтобы упростить работу клиента и избавить его от
необходимости заходить на свою электронную почту было предложено сделать
специальную кнопку отправки оплаченной квитанции.
7.
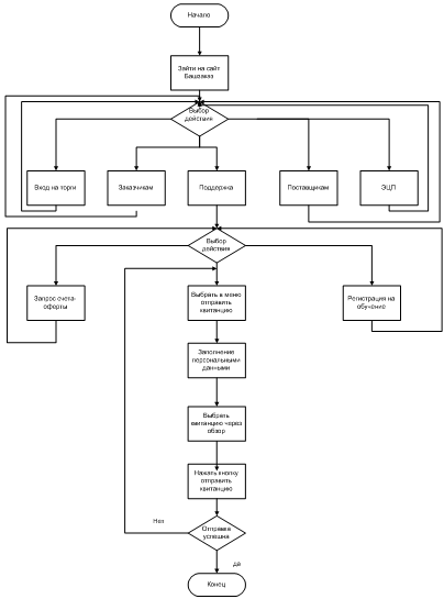
Мнемосхема предлагаемого процесса
Рис. 6 Мнемосхема предлагаемого процесса
Для отправки оплаченной квитанции клиенту
необходимо зайти на сайт bashzakaz.ru
и отправить её, нажав на кнопку "Отправить квитанцию". Квитанция
придет на электронную почту бухгалтера ООО "Башзаказ".
. Функциональная
модель предлагаемого процесса
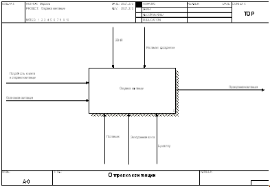
Рис. 7 Контекстная диаграмма процесса
"Отправка квитанции"
Рис. 8 Декомпозиция контекстной диаграммы
"Отправка квитанции"
Рис. 9 Декомпозиция блока "Прикрепить и
отправить оплаченную квитанцию"
Рис. 9 Декомпозиция блока "Получить и
проверить оплаченную квитанцию"
9.
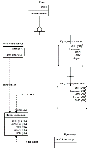
Информационная модель
Рис. 10 Информационная модель
Joomla- система управления содержимым (Content
management system), написанная с помощью языков PHP и JavaScript, применяющаяся
в качестве хранилища базы данных MySQL. Относится к свободному ПО и
распространяется под лицензией GNU GPL.
Архитектура системы управления Joomla CMS
Joomla предоставляет огромные возможности по
администрированию сайта. Некоторые из них :
• возможность создавать неограниченное
количество страниц;
• возможность создать свое описание и
ключевые слова для каждой динамической страницы;
• возможность сделать оригинальный
дизайн благодаря полностью настраиваемым схемам расположения элементов по 5
областям;
• наличие менеджера шаблонов, который
дает возможность скачать шаблоны и установить их на сайт за несколько секунд;
• возможность создания собственной
библиотеки - для последующего использования с любого места сайта;
• наличие модуля приёма от удалённых
авторов новостей, статей и ссылок;
• возможность создания не одной, а
нескольких форм обратной связи для каждого контакта;
• наличие менеджера архива, в который
можно поместить старые статьи;
• выбор из 3 визуальных редакторов,
что упрощает редактирование материалов до уровня редактирования текста в
программе Word;
• возможность предварительного
просмотра материалов перед публикацией;
• наличие модулей персональных страниц
- возможность "оживить" свой сайт;
• экономное использование места на
сервере за счет использование базы данных MySQL;
• наличие системы управления
баннерами.
11.
Блок-схема работы пользователя
Рис. 11 Блок-схема работы пользователя
Заключение
В ходе выполнения производственной практики был
изучен процесс отправки оплаченной квитанции. В соответствии с методологией
структурного проектирования была разработана функциональная модель этого
процесса. Были выявлены недостатки существующего процесса и предложен вариант
автоматизации для их устранения, путем создания специальной страницы сайта bashzakaz.ru
с формой для отправки квитанции. Была построена функциональная модель
предлагаемого процесса.
Литература
1. Б. Я. Советов, В. В. Цехановский,
В. Д. Чертовской, "Теоретические основы автоматизированного
управления"−Высшая школа, 2006г. 464 стр.
.С. В. Маклаков, "Моделирование
бизнес-процессов с AIIFusionProcessModeler (BPwin 4.1)"−"Диалог-МИФИ",
- 2003г.