Інформаційно-пошукова системи путівок турагентства
МІНІСТЕРСТВО ОСВІТИ І НАУКИ УКРАЇНИ
Національний університет
харчових технологій
Кафедра інформаційних систем
Курсова робота
Основи програмування та
алгоритмічні мови
на тему:
«Інформаційно-пошукова системи путівок турагентства»
студента 3 курсу, групи КН 3-6
спеціальності «Автоматизовані комп’ютерні
системи»
Каріка Євгеній Вікторович (прізвище)
навчальний шифр (номер залікової книжки) 132422
Київ - 2014 р.
Анотація
Курсова робота з дисципліни «Основи програмування та
алгоритмічні мови» присвячена створенню «Інформаційно-пошукова системи путівок
турагентства». Він містить інформацію про створення інформаційно-пошукової
системи наявності путівок в турагентстві.
Для створення системи використовувалась мова програмування
Pascal та середовище програмування - Pascal ABC.
Метою курсової роботи є закріплення вивченого матеріалу та
навичок з основ програмування.
Інформаційно-пошукова системи путівок турагентства надає
користувачу віконний інтерфейс, який містить меню для вибору потрібної дії, серед
яких: створити новий файл, відкрити файл, переглянути вміст файлу, виконання
спеціальних запитів для пошуку потрібної інформації, вихід із програми.
Курсова робота складається з 53 сторінок, 32 рисунків.
Ключові слова: Файл, інформаційно-пошуква система, паскаль,
путівка, програма, довідка, турагенство, пошук, меню.
Annotation
ourse work on the subject "Fundamentals of programming and algorithmic
language" on "Information retrieval system permits travel
agency" It contains information about the creation of an information
retrieval system permits available in a travel agency.create a system used
Pascal programming language and programming environment - Pascal ABC.aim of the
course project is to consolidate your knowledge and skills of programming.retrieval
system permits travel agent provides a user interface window that contains the
menus to select the desired action, such as: create a new file, open the file,
view the contents of a file, perform special searches to find what you need,
close the application.project consists of 53 pages, 32 figures.: file, information
retrieval system, pascal, ticket, program, information, travel agency, search,
menu.
ВСТУП
Метою створення програми інформаційно-пошукової системи
путівок турагентства є практичне закріплення знань мови програмування Pascal. Дана програма створена і актуальна,
очевидно, для використання її в турагентстві.- мова програмування загального
призначення. Один з найбільш відомих мов програмування, використовується для
навчання програмуванню в старших класах і на перших курсах вузів, є базою для
ряду інших мов.
Особливостями мови є строга типізація і наявність засобів
структурного (процедурного) програмування. Паскаль був одним з перших таких
мов. На думку Вірта, мова повинна сприяти дисциплінованого програмування, тому,
поряд з строгою типізацією, в Pascal зведені до мінімуму можливі синтаксичні
неоднозначності, а сам синтаксис автор постарався зробити інтуїтивно зрозумілим
навіть при першому знайомстві з мовою.
Система Pascal ABC заснована на мові Delphi Pascal і
покликана здійснити поступовий перехід від найпростіших програм до модульного,
об'єктно-орієнтованого і компонентного програмування. Деякі мовні конструкції в
Pascal ABC допускають, поряд з основним, спрощене використання, що дозволяє використовувати
їх на ранніх етапах навчання. Тіла методів можна визначати безпосередньо
усередині класів, що дозволяє створювати класи практично відразу після вивчення
записів, процедур і функцій.
Ряд модулів системи програмування Pascal ABC спеціально
створювався для навчальних цілей.
Компілятор Pascal ABC є компілятором переднього плану
(front-end). Це означає, що він не генерує виконуваний код у вигляді *.exe-файла, а створює в результаті
компіляції дерево програми в пам'яті, яке потім виконується за допомогою
вбудованого інтерпретатора.
ПОСТАНОВКА ЗАДАЧІ
Створювана інформаційно-пошукова система повинна:
· виконана з використанням мови
програмуванняPascal;
· забезпечувати функції введення,
пошуку, фільтрації та вибору даних за запитами користувача, виведення результатів
запиту на екран, збереження даних у файл;
· реалізувати інтерфейс у вигляді
вікна, в якому виводиться 7 пунктів меню: „створення файла”, „відкрити файл”,
„виведення усієї інформації з файла”, „довідка 1”, „довідка 2”, „довідка 3”,
„вихід з програми”;
· для вибору пункту меню скористатись
оператором CASE. Повернення до пунктів меню після виконання запиту реалізувати
за допомогою оператора REPEAT - UNTIL. Довідки реалізувати через процедури чи
функції.
Довідки для пошуку: усіх турів до певної країни заданого
місяця року; переліку турів, де довших заданої кількості днів; переліку турів
заданого часового діапазону та цінового обмеження.
Вхідні та вихідні дані: країна подорожі, кількість днів, дата
відправлення, вид транспорту, ціна.
ОПИС
АЛГОРИТМІВ І ПРОГРАМ
Алгоритм процедури inf1:
1. Вводиться відповідний пункт меню.
2. Вводиться назва файлу.
3. Виконується перевірка існування файлу.Якщо файл
існує, то переходимо до пункту 4, інакше - до пункту 7.
4. Вводиться країну подорожі та дату відправлення.
5. Виконується пошук відповідних даних.Якщо введені дані
задовольняють умову, то отримуємо результат, інакше переходимо до пункту 8.
. Пропонується виконати запит на пошук ще раз.Якщо
відповідь «Так», то переходимо до пункту 2, інакше - до пункту 8.
7. Пропонується ввести назву файлу ще раз. Якщо
відповідь «Так», то переходимо до пункту 2, інакше - до пункту 8.
8. Відбувається повернення назад до головного меню
програми.
Алгоритм процедури inf2:
1. Вводиться відповідний пункт меню.
2. Вводиться назва файлу.
3. Виконується перевірка існування файлу. Якщо файл
існує, то переходимо до пункту 4, інакше - до пункту 7.
4. Вводиться кількість днів.
5. Виконується пошук відповідних даних. Якщо введені
дані задовольняють умову, то отримуємо результат, інакше переходимо до пункту
8.
. Пропонується виконати запит на пошук ще раз. Якщо
відповідь «Так», то переходимо до пункту 2, інакше - до пункту 8.
7. Пропонується ввести назву файлу ще раз. Якщо
відповідь «Так», то переходимо до пункту 2, інакше - до пункту 8.
8. Відбувається повернення назад до головного меню
програми.
Алгоритм процедури inf3:
1. Вводиться відповідний пункт меню.
2. Вводиться назва файлу.
3. Виконується перевірка існування файлу. Якщо файл
існує, то переходимо до пункту 4, інакше - до пункту 7.
4. Вводиться кількість днів та ціну.
5. Виконується пошук відповідних даних. Якщо введені
дані задовольняють умову, то отримуємо результат, інакше переходимо до пункту
8.
. Пропонується виконати запит на пошук ще раз. Якщо
відповідь «Так», то переходимо до пункту 2, інакше - до пункту 8.
7. Пропонується ввести назву файлу ще раз. Якщо
відповідь «Так», то переходимо до пункту 2, інакше - до пункту 8.
8. Відбувається повернення назад до головного меню
програми.
Алгоритм створення файлу:
. Вводиться відповідний пункт меню.
. Вводиться назва файлу.
. Водиться дані про путівку для одного запису.
. Пропонується продовжити запис у файл. Якщо відповідь
«Так», то переходимо до пункту 3, інакше - до пункту 5.
. Відбувається повернення назад до головного меню
програми.
Алгоритм відкриття файлу:
. Вводиться відповідний пункт меню.
. Вводиться назва файлу.
. Виконується перевірка існування файлу. Якщо файл
існує, то переходимо до пункту 4, інакше - до пункту 5.
4. Виводяться всі дані файлу на екран.
6. Відбувається повернення назад до головного меню
програми.
Алгоритм перегляду вмісту файлу:
. Вводиться відповідний пункт меню.
. Вводиться назва файлу.
. Виконується перевірка існування файлу. Якщо файл
існує, то переходимо до пункту 4, інакше - до пункту 5.
4. Виводяться всі дані файлу на екран.
5. Пропонується ввести назву файлу ще раз. Якщо
відповідь «Так», то переходимо до пункту 2, інакше - до пункту 6.
6. Відбувається повернення назад до головного меню
програми.
Алгоритм видалення запису з файлу:
. Вводиться відповідний пункт меню.
. Вводиться назва файлу.
. Виконується перевірка існування файлу. Якщо файл
існує, то переходимо до пункту 4, інакше - до пункту 7.
4. Вводиться номер запису, який потрібно видалити.
. Виконується перевірка існування запису в файлі. Якщо
запис існує, то запис видаляється та переходимо до пункту 8, інакше - до пункту
6.
. Пропонується виконати запит на видалення ще раз.
Якщо відповідь «Так», то переходимо до пункту 4, інакше - до пункту 8.
. Пропонується ввести назву файлу ще раз. Якщо
відповідь «Так», то переходимо до пункту 2, інакше - до пункту 8.
8. Відбувається повернення назад до головного меню
програми.
Алгоритм редагування запису в файлі:
. Вводиться відповідний пункт меню.
. Вводиться назва файлу.
. Виконується перевірка існування файлу. Якщо файл
існує, то переходимо до пункту 4, інакше - до пункту 7.
4. Вводиться номер запису, який потрібно відредагувати.
. Виконується перевірка існування запису в файлі. Якщо
запис існує, то редагується запис та переходимо до пункту 8, інакше - до пункту
6.
. Пропонується виконати запит на видалення ще раз.
Якщо відповідь «Так», то переходимо до пункту 4, інакше - до пункту 8.
. Пропонується ввести назву файлу ще раз. Якщо
відповідь «Так», то переходимо до пункту 2, інакше - до пункту 8.
8. Відбувається повернення назад до головного меню
програми.
Алгоритм виходу із програми:
. Вводиться відповідний пункт меню.
. Виконується вихід.
pascal програмування
пошуковий
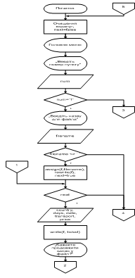
БЛОК-СХЕМА
ПРОГРАМИ
Рис. 1 Головна програма ч.1
Рис. 2 Головна програма ч.2
Рис. 3 Головна програма ч.3
Рис. 4 Головна програма ч.4
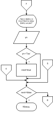
Процедура inf1:
Рис. 5 Процедура inf1 ч.
1
Рис. 6 Процедура inf1 ч.
2
Рис. 7 Процедура inf1 ч.
3
Процедура inf2:
Рис. 8 Процедура inf2 ч.1
Рис. 9 Процедура inf2 ч.
2
Рис. 10 Процедура inf2 ч.
3
Процедура inf3:
Рис. 11 Процедура inf3 ч.1
Рис. 12 Процедура inf3 ч.
2

3
Процедура delete:
Рис. 14 Процедура delete ч.1
Рис. 15 Процедура delete ч.
2
Процедура edit:
Рис. 16 Процедура edit ч.1
Рис. 17 Процедура edit ч.2
Рис. 18 Процедура edit ч.3
Рис. 19 Процедура edit ч.4
Рис. 20 Процедура edit ч.5
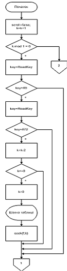
Функція scroll:
Рис. 21 Функція scroll ч.1
Рис. 22 Функція scroll ч.2
ТЕКСТ
ПРОГРАМИ
crt;travel
= record:string[30];:integer;:string[10];:string[20];:integer;:file of
travel;:travel;,yn,tcountry,tdate:string;,key:char;:boolean;,n,i,p,tdays,tprice:integer;scroll:boolean;
//функція для прокрутки результату:=false;:=k+1;k mod 1 = 0 then
begin:=ReadKey;key=#0 then begin:=ReadKey;key=#72 then begin:=k-2;k<=0 then
begin:=0;(' Країна подорожі | Кількість днів | Дата відправлення | Вид
транспорту | Ціна ');('
----------------------------------------------------------------------------');(f,k);;;;key=#27
then scroll:=true;;;inf1; //процедура для виведення на екран інформації
довідки1, а саме усіх турів до певної країни заданого місяця
року:=false;('Введіть назву файлу');(filename);filename <> '' then
beginfileexists(filename) then begin('Введіть країну подорожі');(tcountry);('Введіть
дату відправлення');(tdate);(f, filename);(f);:=0;(' Країна подорожі |
Кількість днів | Дата відправлення | Вид транспорту | Ціна ');('
----------------------------------------------------------------------------');not
eof(f) do begin(f, ticket);ticket do begin(tcountry=country) and
(tdate[1]=date[4]) and (tdate[2]=date[5]) and(tdate[6]=date[9])
and(tdate[7]=date[10]) then begin(country:8,' ','|',days:15,' ','|',date:18,'
','|',' ',transport:7,' ','|',price:5);scroll then break;:=p+1;;;;(f);(p = 0)
then writeln('Відповідні тури відсутні');('Виконати запит ще раз?');(yn);(yn =
'Так') or (yn = 'ТАК') or (yn = 'тАк') or (yn = 'таК') or (yn = 'ТАк') or (yn =
'тАК') or (yn = 'ТаК') or (yn = 'так') then next:=true else next:=false;else
begin('Такого файлу не існує! Ввести назву файлу ще раз?');(yn);(yn = 'Так') or
(yn = 'ТАК') or (yn = 'тАк') or (yn = 'таК') or (yn = 'ТАк') or (yn = 'тАК') or
(yn = 'ТаК') or (yn = 'так') then next:=true;;;next=false;;inf2; //процедура ля
виведення на екран інформації довідки2, а саме переліку турів, де довших
заданої кількості днів:=false;('Введіть назву файлу');(filename);filename
<> '' then beginfileexists(filename) then begin('Введіть кількість
днів');(tdays);(f, filename);(f);:=0;(' Країна подорожі | Кількість днів | Дата
відправлення | Вид транспорту | Ціна ');('
----------------------------------------------------------------------------');not
eof(f) do begin(f, ticket);ticket do begin(days>tdays) then
begin(country:8,' ','|',days:15,' ','|',date:18,' ','|',' ',transport:7,'
','|',price:5);scroll then break;:=p+1;;;;(f);(p = 0) then writeln('Відповідні
тури відсутні');('Виконати запит ще раз?');(yn);(yn = 'Так') or (yn = 'ТАК') or
(yn = 'тАк') or (yn = 'таК') or (yn = 'ТАк') or (yn = 'тАК') or (yn = 'ТаК') or
(yn = 'так') then next:=true else next:=false;else begin('Такого файлу не
існує! Ввести назву файлу ще раз?');(yn);(yn = 'Так') or (yn = 'ТАК') or (yn =
'тАк') or (yn = 'таК') or (yn = 'ТАк') or (yn = 'тАК') or (yn = 'ТаК') or (yn =
'так') then next:=true;;;next=false;;inf3; //процедура для виведення на екран
інформації довідки3, а саме переліку турів заданого часового діапазону та
цінового обмеження:=false;('Введіть назву файлу');(filename);filename <>
'' then beginfileexists(filename) then begin('Введіть кількість днів');(tdays);('Введіть
ціну');(tprice);(f, filename);(f);:=0;(' Країна подорожі | Кількість днів |
Дата відправлення | Вид транспорту | Ціна ');('
----------------------------------------------------------------------------');not
eof(f) do begin(f, ticket);ticket do begin(tdays<=days) and
(tprice<=price) then begin(country:8,' ','|',days:15,' ','|',date:18,'
','|',' ',transport:7,' ','|',price:5);scroll then break;:=p+1;;;;(f);(p = 0)
then writeln('Відповідні тури відсутні');('Виконати запит ще раз?');(yn);(yn =
'Так') or (yn = 'ТАК') or (yn = 'тАк') or (yn = 'таК') or (yn = 'ТАк') or (yn =
'тАК') or (yn = 'ТаК') or (yn = 'так') then next:=true else next:=false;else
begin('Такого файлу не існує! Ввести назву файлу ще раз?');(yn);(yn = 'Так') or
(yn = 'ТАК') or (yn = 'тАк') or (yn = 'таК') or (yn = 'ТАк') or (yn = 'тАК') or
(yn = 'ТаК') or (yn = 'так') then next:=true;;;next=false;;delete; //процедура
для видалення запису із файлу:=false;('Введіть назву
файлу');(filename);filename <> '' then beginfileexists(filename) then
begin('Введіть номер запису, який потрібно видалити');(n);(f,
filename);(f);(filesize(f)>=n) and (n>0) then begin(f,n-1);i:=n-1 to
filesize(f)-2 do
begin(f,i+1);(f,ticket);(f,i);(f,ticket);;(f,filesize(f)-1);(f);(f);else
begin('В файлі немає даного запису');('Виконати запит ще раз?');(yn);(yn =
'Так') or (yn = 'ТАК') or (yn = 'тАк') or (yn = 'таК') or (yn = 'ТАк') or (yn =
'тАК') or (yn = 'ТаК') or (yn = 'так') then next:=true else next:=false;;else
begin('Такого файлу не існує! Ввести назву файлу ще раз?');(yn);(yn = 'Так') or
(yn = 'ТАК') or (yn = 'тАк') or (yn = 'таК') or (yn = 'ТАк') or (yn = 'тАК') or
(yn = 'ТаК') or (yn = 'так') then next:=true;;;next=false;;edit; //процедура
для редагування запису файла:=false;('Введіть назву файлу');(filename);filename
<> '' then beginfileexists(filename) then begin('Введіть номер запису,
який потрібно відредагувати');(n);(f, filename);(f);(filesize(f)>=n) and
(n>0) then begin(f,n-1);('Редагувати назву країни?');(yn);ticket do begin(yn
= 'Так') or (yn = 'ТАК') or (yn = 'тАк') or (yn = 'таК') or (yn = 'ТАк') or (yn
= 'тАК') or (yn = 'ТаК') or (yn = 'так') then begin('Введіть нову назву
країни');(country);(f, ticket);else('Редагувати кількість днів?');(yn);(yn =
'Так') or (yn = 'ТАК') or (yn = 'тАк') or (yn = 'таК') or (yn = 'ТАк') or (yn =
'тАК') or (yn = 'ТаК') or (yn = 'так') then begin('Введіть нову кількість
днів');(days);(f, ticket);else('Редагувати дату відправлення?');(yn);(yn =
'Так') or (yn = 'ТАК') or (yn = 'тАк') or (yn = 'таК') or (yn = 'ТАк') or (yn =
'тАК') or (yn = 'ТаК') or (yn = 'так') then begin('Введіть нову дату
відправлення');(date);(f, ticket);else('Редагувати вид транспорту?');(yn);(yn =
'Так') or (yn = 'ТАК') or (yn = 'тАк') or (yn = 'таК') or (yn = 'ТАк') or (yn =
'тАК') or (yn = 'ТаК') or (yn = 'так') then begin('Введіть новий вид
транспорту');(transport);(f, ticket);else('Редагувати ціну?');(yn);(yn = 'Так')
or (yn = 'ТАК') or (yn = 'тАк') or (yn = 'таК') or (yn = 'ТАк') or (yn = 'тАК')
or (yn = 'ТаК') or (yn = 'так') then begin('Введіть нову ціну');(price);(f,
ticket);;;(f);else begin('В файлі немає даного запису');('Виконати запит ще
раз?');(yn);(yn = 'Так') or (yn = 'ТАК') or (yn = 'тАк') or (yn = 'таК') or (yn
= 'ТАк') or (yn = 'тАК') or (yn = 'ТаК') or (yn = 'так') then next:=true else
next:=false;;else begin('Такого файлу не існує! Ввести назву файлу ще
раз?');(yn);(yn = 'Так') or (yn = 'ТАК') or (yn = 'тАк') or (yn = 'таК') or (yn
= 'ТАк') or (yn = 'тАК') or (yn = 'ТаК') or (yn = 'так') then
next:=true;;;next=false;;;:=false;:=0;(' Меню:');('1 - створити файл;');('2 -
відкрити файл;');('3 - вивести всю інформацію з файлу;');('4 - видалити запис з
файлу;');('5 - редагувати запис файлу;');('6 - довідка 1: усі тури до певної
країни заданого місяця року;');('7 - довідка 2: перелік турів, де довших
заданої кілкость днів;');('8 - довідка 3: перелік турів заданого часового
діапазону та цінового обмеження;');('9 - вихід з програми.');;('Введіть номер
пункту:');(num);num of
'1' :
//створення файлу('Введіть назву для файла');(filename);filename <> ''
then begin(f, filename);(f);:=true;next do beginticket do begin('Країна
подорожі: ');(country);('Кількість днів: ');(days);('Дата відправлення:
');(date);('Вид транспорту: ');(transport);('Ціна: ');(price);;(f,
ticket);('Бажаєте продовжити запис у файл?');(yn);(yn = 'Так') or (yn = 'ТАК')
or (yn = 'тАк') or (yn = 'таК') or (yn = 'ТАк') or (yn = 'тАК') or (yn = 'ТаК')
or (yn = 'так') then next:=true else begin:=false; close(f);;;;;
'2','3'
: // 2 - відкрити файл; 3 - переглянути вміст файлу:=ReadKey;('Введіть назву
файлу');(filename);filename <> '' then beginfileexists(filename) then
begin(f, filename);(f);(' Країна подорожі | Кількість днів | Дата відправлення
| Вид транспорту | Ціна ');('
----------------------------------------------------------------------------');not
eof(f) do begin(f, ticket);ticket do begin(country:8,' ','|',days:15,'
','|',date:18,' ','|',' ',transport:7,' ','|',price:5);scroll then
break;;;(f);();('Повернутись назад до меню?');(yn);(yn = 'Так') or (yn = 'ТАК')
or (yn = 'тАк') or (yn = 'таК') or (yn = 'ТАк') or (yn = 'тАК') or (yn = 'ТаК')
or (yn = 'так') then next:=false else exit;else begin('Такого файлу не існує!
Ввести назву файлу ще раз?');(yn);(yn = 'Так') or (yn = 'ТАК') or (yn = 'тАк')
or (yn = 'таК') or (yn = 'ТАк') or (yn = 'тАК') or (yn = 'ТаК') or (yn = 'так')
then next:=true else next:=false;;;
until
next=false;;
'4' :
//виконання процедури delete;;
'5' :
//виконання процедури edit;;
'6' :
//виконання процедури inf1;;
'7' :
//виконання процедури inf2;;
'8' :
//виконання процедури inf3;;
'9' :
//вихід з програми;;num='9';.
РЕЗУЛЬТАТИ
РОБОТИ
Рис. 23 Меню програми
Створення файлу:
Рис. 24 Створення файлу
Відкриття файлу:
Рис. 25 Відкриття файлу
Виведення всієї інформації з файлу:
Рис. 26 Виведення інформації з
файлу
Видалення запису з файлу:
Рис. 27 Видалення запису з файлу
Редагування файлу:
Рис. 28 Редагування файлу
Рис. 29 Довідка 1
Рис. 30 Довідка 2
Рис. 31 Довідка 3
Рис. 32 Вихід
ІНСТРУКЦІЯ
КОРИСТУВАЧА
Після запуску програми, відкривається вікно з головним меню,
яке складається з таких пунктів:
- створити файл;
- відкрити файл;
- вивести всю інформацію з файлу;
- видалити запис з файлу;
- редагувати запис файлу;
- довідка 1: усі тури до певної країни заданого місяця року;
- довідка 2: перелік турів, де довших заданої кількості днів;
- довідка 3: перелік турів заданого часового діапазону та
цінового обмеження:
- вихід з програми.
Нижче користувачеві пропонується ввести номер пункту.
Створення файлу. Для того, щоб створити новий файл необхідно
ввести «1» та натиснути Enter. Після чого отримуємо повідомлення «Введіть назву для файлу», яку нижче
ми і вводимо, наприклад, «путівка». Після введення назви користувачеві
пропонується покрокове введення даних: вводимо країну подорожі і натискаємо Enter, після чого з’являється нове поле кількість
днів. Вводимо кількість днів та натискаємо Enter. Аналогічно вводимо дату
відправлення, вид транспорту та ціну. Після повного одного заповнення з’являється повідомлення «Бажаєте
продовжити запис у файл?». Для продовження потрібно ввести слово «Так», при
чому користувач може ввести це слово, незважаючи на верхній чи нижній регістр,
тобто програма сприймає такі відповіді для продовження запису: «Так», «так»,
«ТАК», «тАк», «таК», «ТАк», «тАК», «ТаК». Якщо ж користувач не хоче далі
продовжити запис, то відповідно потрібно ввести «Ні», після чого Ви повернетесь
назад до меню.
Відкриття файлу. Вводимо «2» і натискаємоEnter. З’явиться повідомлення «Введіть назву файлу». Вводимо назву,
якщо файл існує, то автоматично виведеться його вміст, після чого з’явиться повідомлення «Повернутись
назад до меню?», при відповіді «Так» Ви повертаєтесь в меню, інакше - вихід з
програми. Якщо файл не існує, то виведеться повідомлення «Такого файлу не
існує! Ввести назву файлу ще раз?», при відповіді «Так» з’явиться повідомлення «Введіть назву
файлу» і далі вже відомі кроки. Якщо Ви відповіли «Ні», то програма автоматично
повертається назад до меню.
Виведення інформації з файлу. Вводимо «3» і натискаємоEnter. З’явиться повідомлення «Введіть назву файлу». Вводимо назву,
якщо файл існує, то автоматично виведеться його вміст, після чого з’явиться повідомлення «Повернутись
назад до меню?», при відповіді «Так» Ви повертаєтесь в меню, інакше - вихід з
програми. Якщо файл не існує, то виведеться повідомлення «Такого файлу не
існує! Ввести назву файлу ще раз?», при відповіді «Так» з’явиться повідомлення «Введіть назву
файлу» і далі вже відомі кроки. Якщо Ви відповіли «Ні», то програма автоматично
повертається назад до меню.
Видалення запису з файлу. Вводимо «4» і натискаємо Enter. З’явиться повідомлення «Введіть назву файлу». Якщо такий файл існує, то
виведеться наступне повідомлення «Введіть номер запису, який потрібно
видалити». Вводимо номер, якщо такий запису існує, програма видаляє його та
повертається назад до головного меню. Якщо ж файл не містить такого запису по
введеному номеру запису то виведеться повідомлення «В файлі немає даного
запису», «Виконати запит ще раз?». Якщо відповідь «Так» вводиться номер рядка
ще раз, якщо ж «Ні» то повертаєтесь до меню. Якщо файл не існує, то виведеться
повідомлення «Такого файлу не існує! Ввести назву файлу ще раз?», при відповіді
«Так» з’явиться повідомлення «Введіть
назву файлу» і далі вже відомі кроки. Якщо Ви відповіли «Ні», то програма
автоматично повертається назад до меню.
Редагування запису файлу. Вводимо «5» і натискаємо Enter. З’явиться повідомлення «Введіть назву файлу». Якщо такий файл існує, то
виведеться наступне повідомлення «Введіть номер запису, який потрібно
відредагувати». Вводимо номер, якщо такий запису існує, користувачу пропонується
редагувати кожний з полів таблиці даного запису. Наприклад, «Редагувати назву
країни?», якщо «Так», то «Введіть нову назву країни», яку користувач далі
вводить і запис оновлюється, після чого програма повертається назад до
головного меню. Якщо ж файл не містить такого запису по введеному номеру запису
то виведеться повідомлення «В файлі немає даного запису», «Виконати запит ще
раз?». Якщо відповідь «Так» вводиться номер рядка ще раз, якщо ж «Ні» то
повертаєтесь до меню. Якщо файл не існує, то виведеться повідомлення «Такого
файлу не існує! Ввести назву файлу ще раз?», при відповіді «Так» з’явиться повідомлення «Введіть назву
файлу» і далі вже відомі кроки. Якщо Ви відповіли «Ні», то програма автоматично
повертається назад до меню.
Довідка 1. Для виведення усіх турів до певної країни заданого
місяця року вводимо «6» і натискаємо Enter. З’явиться повідомлення «Введіть назву файлу». Вводимо
назву, існуючого файлу. Якщо файл існує, то виведеться повідомлення «Введіть
країну подорожі», яку вводимо нижче і натискаємо Enter. Потім аналогічно вводимо дату
відправлення та отримуємо інформацію про тури. Якщо турів по цим критеріям
немає, то отримуємо повідомлення «Відповідні тури відсутні» та нижче «Виконати
запит ще раз?». При введенні «Так» знову з’явиться повідомлення «Введіть назву файлу» і робимо теж саме, якщо «Ні»,
то повертаємося назад до меню. Якщо файл не існує, то виведеться повідомлення
«Такого файлу не існує! Ввести назву файлу ще раз?», при відповіді «Так»
з’явиться повідомлення «Введіть назву файлу» і далі вже відомі кроки. Якщо Ви
відповіли «Ні», то програма автоматично повертається назад до меню.
Довідка 2. Для виведення усіх турів, довших заданої кількості
днів вводимо «7» і натискаємо Enter. З’явиться повідомлення «Введіть назву файлу». Вводимо назву, існуючого
файлу. Якщо файл існує, то виведеться повідомлення «Введіть кількість днів»,
вводимо нижче і натискаємо Enter. Потім отримуємо інформацію про тури. Якщо турів по цим критеріям немає,
то отримуємо повідомлення «Відповідні тури відсутні» та нижче «Виконати запит
ще раз?». При введенні «Так» знову з’явиться повідомлення «Введіть назву файлу» і робимо теж саме, якщо «Ні»,
то повертаємося назад до меню. Якщо файл не існує, то виведеться повідомлення
«Такого файлу не існує! Ввести назву файлу ще раз?», при відповіді «Так»
з’явиться повідомлення «Введіть назву файлу» і далі вже відомі кроки. Якщо Ви
відповіли «Ні», то програма автоматично повертається назад до меню.
Довідка 3. Для виведення усіх турів заданого часового
діапазону та цінового обмеження вводимо «8» і натискаємо Enter. З’явиться повідомлення «Введіть
назву файлу». Вводимо назву, існуючого файлу. Якщо файл існує, то виведеться
повідомлення «Введіть кількість днів», вводимо нижче і натискаємо Enter. Потім аналогічно вводимо кількість днів
та отримуємо інформацію про тури. Якщо турів по цим критеріям немає, то
отримуємо повідомлення «Відповідні тури відсутні» та нижче «Виконати запит ще
раз?». При введенні «Так» знову з’явиться повідомлення «Введіть назву файлу» і робимо теж саме, якщо «Ні»,
то повертаємося назад до меню. Якщо файл не існує, то виведеться повідомлення
«Такого файлу не існує! Ввести назву файлу ще раз?», при відповіді «Так»
з’явиться повідомлення «Введіть назву файлу» і далі вже відомі кроки. Якщо Ви
відповіли «Ні», то програма автоматично повертається назад до меню.
Вихід з програми. Для того, щоб вийти з програми потрібно
ввести «9» та натиснути Enter.
У даній курсовій роботі було створено інформаційно-пошукову
систему путівок турагентства, мовою програмування Pascal, в середовищі програмування PascalABC.
Програму створено відповідно до поставленого завдання. Вона
дозволяє швидко знаходити дані, створювати і відкривати файлі, додавати записи
у файл. Програма має простий та досить зручний у користуванні інтерфейс.
Розроблення даної програми дало змогу закріпити практичні
навички програмування мовою Pascal.
СПИСОК
ВИКОРИСТАНИХ ДЖЕРЕЛ
1. А.
Ахо, Д. Хопкрофт і др. Структури даних і алгоритми - С.Пб.: Вільямс, 2000. -
384с., іл.
2. Бєгун
А.В. Технологія програмування: об’єктно-орієнтований підхід.
Навчально-методичний посібник для самостійного вивчення дисципліни. Київ 2000
200с.
. Меженний
О.А. TurboPascal: навчайтесь програмувати. -
С.Пб.: Діалектика, 2001. - 448с., іл.
. Фаранов
В.В. Турбо Паскаль 7.0.: Навч.посібник. - М.: Нолідж, 1997. - 616с., іл..
. Деревенцев
О.В. Пісні про Паскаль. 2013р.
. Вікіпедія
- вільна енциклопедія.
. Стівен
С. Скієна Алгоритми.
. Джефрі
Макконнел Аналіз алгоритмів.
9. PascalABC.NETКурс основ програмування.
. А.С.
Цвєтков Мова програмування PASCALСистема програмування ABCPascalНавчальний посібник 2011-2012.
. Пошукова
система -
Google.