Изучение сущности и автоматизация деятельности ООО 'Диланж'
Введение
В настоящее время для многих фирм и
организаций автоматизация деятельности планирование является одной из наиболее
слабых сторон. Системная работа по изучению рынка услуг, по оценке конкурентных
возможностей проводятся, и весьма серьезно. Вместе с тем современные тенденции
продаж и обслуживания клиентов развивается быстрыми темпами.
По мере роста сложности и
динамичности внешней среды, объектов хозяйственной деятельности, нововведений и
прочих факторов, возрастает роль организации деятельности фирм. Таким образом,
необходимость в поддержке оперативной деятельности в рыночных условиях
становится необходимым. Данная информация позволяет предприятию выявить пути и
резервы повышения эффективности использования основных фондов, а также вовремя
обнаружить и устранить негативные факторы, которые в дальнейшем могут повлечь
серьезные последствия для успешной деятельности предприятия.
Цель данной работы заключается в
изучение сущности деятельности ООО «Диланж», с дальнейшим анализом условий и
разработкой схемы для будущей экономической системы, способной решать
конкретные задачи данной организации. Для достижения цели необходимо решить
некоторые задачи, а именно: изучить особенности процесса работ и выявить
особенности, разработать техническое задание с детальным описанием ЭИС, а также
соответствующие схемы и диаграммы потоков данных в конкретных рабочих
процессах.
1. Теоретическая часть
программный алгоритм приложение
1.1 Постановка задачи
Вид автоматизируемой
деятельности.
Автоматизированная организация поставок
оптовых продуктов клиентам.
Перечень объектов, на
которых предполагается использование системы.
Ведение делопроизводства в рамках
организации поставок.
Наименования и требуемые
значения технических, технологических, производственно-экономических и др.
Показателей объекта, которые должны быть достигнуты при внедрении ИС.
Объектом автоматизации является
деятельность cклада в сфере учета оперативной деятельности. ЭИС предназначена
для повышения оперативности, качества и структуризации имеющихся данных об
имеющихся клиентах, поставках и заказах. В результате создания ЭИС система
позволит:
· вести единую базу
клиентов;
· вести единую базу
заказов и поставок;
· автоматизировать
учет оплаты продукции;
· составлять
накладные;
· составлять счета на
оплату;
· автоматически
формировать отчеты по клиентам и их отгрузкам товара;
· более быстро
планировать заказы;
· повысит качество
поставок продукции клиентам.
Требования к персоналу.
Численность обслуживающего персонала
определяется исходя из необходимости обеспечения работоспособности системы и
элементов. Общая численность персонала, который должен эксплуатировать,
поддерживать в актуальном состоянии и пользоваться данными информационной
системы 20 человек. Квалификация: пользователи должны обладать навыками работы
на уровне опытного пользователя ПК, знаниями бухгалтерского учета.
.2 Обоснование выбора
инструментальной среды разработки, СУБД
Для выполнения поставленной задачи
необходимо выбрать язык программирования, на котором будет разработано
приложение. В настоящее время популярными среди разработчиков являются такие
языки, как:
· объектно-ориентированный
Delphi;
· SQL-сервер.
Delphi язык программирования,
который используется в одноимённой среде разработки. Сначала язык назывался
Object Pascal. Начиная со среды разработки Delphi 7.0, в официальных документах
Borland стала использовать название Delphi для обозначения языка Object Pascal.
В последнее время резко возрос интерес к программированию.
Бурное развитие вычислительной
техники, потребность в эффективных средствах разработки программного
обеспечения привели к появлению систем программирования, ориентированных на так
называемую «быструю разработку», среди которых можно выделить Borland Delphi.
В основе систем быстрой разработки
лежит технология визуального проектирования и событийного программирования,
суть которой заключается в том, что среда разработки берет на себя большую
часть рутинной работы, оставляя программисту работу по конструированию
диалоговых окон и функций обработки событий. Delphi это среда быстрой
разработки, в которой в качестве языка программирования используется язык
Delphi. Язык Delphi строго типизированный объектно-ориентированный язык, в
основе которого лежит хорошо знакомый программистам Object Pascal.
В настоящее время программистам стала
доступна очередная версия пакета Delphi XE7. Как и предыдущие
версии, Delphi XE7 позволяет создавать самые различные программы: от простейших
однооконных приложений до программ управления распределенными базами. В состав
пакета включены разнообразные утилиты, обеспечивающие работу с базами данных,
XML-документами, создание справочной системы, решение других задач.
Отличительной особенностью седьмой версии является поддержка технологии.NET.SQL
Server - система управления реляционными базами данных (СУРБД), разработанная
корпорацией Microsoft. Основной используемый язык запросов - Transact-SQL,
создан совместно Microsoft и Sybase. Transact-SQL является реализацией
стандарта ANSI/ISO по структурированному языку запросов (SQL) с расширениями.
Используется для работы с базами данных размером от персональных до крупных баз
данных масштаба предприятия; конкурирует с другими СУБД в этом сегменте рынка.
2. Практическая часть
.1 Проектирование
логической схемы данных для предметной области
Логическая БД - это представление
пользователя о той предметной области, информация о которой должна хранится в
БД.
Результатом логического
проектирования является концептуальная схема БД (это логическая модель
предметной области). Эта модель отражает три вида информации:
· сведения об
объектах предметной области;
· сведения о
свойствах объектов;
· сведения об
отношениях между объектами.
Такая модель не зависит от:
физической среды (типа ЭВМ), операционной системы, СУБД.
Логическую модель можно представлять
несколькими способами. Для информационных систем характерны два способа
представления данных:
· графический (модель
представляют в виде графа, вершины которого - записи, а дуги - это связи между
записями);
· табличный
Табличный способ (структурирование
данных) состоит в представлении информации о предметной области в виде одной
или нескольких таблиц.
Логическая модель данных является
начальным прототипом будущей базы данных. Логическая модель строится в терминах
информационных единиц, но без привязки к конкретной СУБД. Более того,
логическая модель данных необязательно должна быть выражена средствами именно
реляционной модели данных. Основным средством разработки логической модели
данных в настоящий момент являются различные варианты ER-диаграмм.
Для построения логической модели
используются ее основные элементы, такие как: сущности, связи между ними и их
свойства (атрибуты).
Сущность по форме представляет собой
только некоторое реальное описание объекта, точнее набор описаний его значимых
признаков-атрибутов. Конкретный набор значений атрибутов объекта будет
называться экземпляром сущности. Сущности
- это базовые типы информации, которые хранятся в БД (в реляционной БД каждой
сущности назначается таблица).
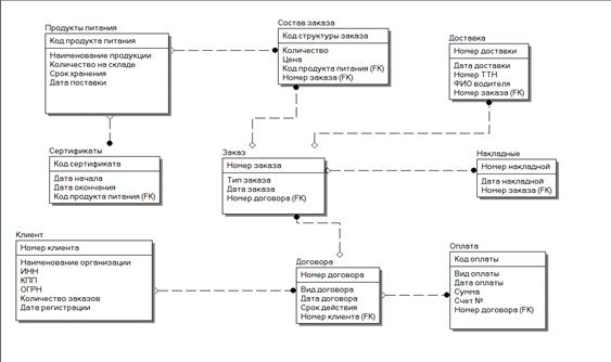
На рисунке 2.1 представлена
логическая модель БД для ООО «Диланж».
Рисунок 2.1 - Логическая модель
Логическая модель приведена к 3
нормальной форме.
.2 Проектирование
физической модели базы данных
Разработка физической
модели данных
Физическая организация БД -
совокупность методов и средств размещения данных во внешней памяти и созданная
на их основе внутренняя (физическая) модель данных. В отличие от логических
моделей физическая модель данных связана со способами организации данных на
носителях методами доступа к данным. Эта модель указывает каким образом записи
размещаются в БД, как они упорядочиваются, как организуются связи, как
локализовать записи и осуществить выборку. Внутренняя модель разрабатывается
средствами СУБД.
Физическая модель данных описывает
данные конкретной СУБД. Мы будем считать, что физическая модель данных
реализованна средствами именно реляционной СУБД, хотя, как уже сказано выше,
это не обязательно. Отношение, разработанные на стадии формирования логической
модели данных, преобразуются в таблице, атрибуты становятся столбцами таблиц,
для ключевых атрибутов создаются уникальные индексы, домены преображаются в
типы данных, принятые в конкретной СУБД.
Ограничения имеющиеся в логичесой
модели данных, реализуются различными средствами СУБД, например, при помощи
инфексов, деклоративных ограничений целостности, триггеров, хранимых процедур.
При этом опять-таки решения, принятые на уровне логического моделирования
определяют некоторые границы, в пределах которых можно развивать физическую
модель данных. Точно также, в пределах этих границ можно принимать различные
решения. Например, отношение, содержащиеся в логической модели данных должны
быть образованы в таблице, но для каждой таблице можно дополнительно объявить
различные индексы, повышающие скорость обращения к данным. Многое тут зависит
от конкретной СУБД.
На рисунке 2.2 изображена физическая
модель БД.
Рисунок 2.2 - Физическая модель
Описание характеристик
сущностей модели данных, оценка физической модели
Таблицы - это основные объекты любой
базы данных, в которых хранятся все данные, имеющиеся в базе, а также структура
базы (поля, их типы и свойства). Все другие объекты (формы, отчеты, запросы)
зависят от данных таблиц.
Физическая модель базы данных
содержит 9 таблиц, каждая из которых отвечает за свои конкретные показатели и
несет определенную информацию. Каждая из таблиц непосредственно связана друг с
другом.
Таблица «КЛИЕНТ» используется для
хранения информации о фирмах и клиентах, покупающих товар.
Рисунок 2.3 - Таблица «КЛИЕНТ»
Таблица «ДОГОВОРА» используется для
хранения информации о договорах, заключенных с клиентами.
Рисунок 2.4 - Таблица «ДОГОВОРА»
Таблица «ОПЛАТА» используется для
хранения информации об оплаченных и не оплаченных счетах.

Таблица «ЗАКАЗ» используется для
хранения информации о заказах фирмы.
Рисунок 2.6 - Таблица «ЗАКАЗ»
Таблица «НАКЛАДНЫЕ» используется для
хранения информации о накладных фирмы.
Рисунок 2.7 - Таблица «НАКЛАДНЫЕ»
Таблица «СОСТАВ_ЗАКАЗА» используется
для хранения информации о составе заказа клиента.
Рисунок 2.8 - Таблица
«СОСТАВ_ЗАКАЗА»
Таблица «ДОСТАВКА» используется для
хранения информации о доставках товара клиентам.
Рисунок 2.9 - Таблица «ДОСТАВКА»
Таблица «ПРОДУКТЫ_ПИТАНИЯ»
используется для хранения информации о продуктах питания на складе.
Рисунок 2.10 - Таблица
«ПРОДУКТЫ_ПИТАНИЯ»
Таблица «СЕРТИФИКАТЫ» используется
для хранения информации о сертификатах на продукты питания.
Рисунок 2.11 - Таблица «СЕРТИФИКАТЫ»
.3 Разработка алгоритмов
функциональных модулей программного приложения
Рисунок 2.12 - Схема взаимосвязей
функциональных модулей программного приложения
На листенге приведена связь модулей
*.pas и форм *.dfm
program Project1;
. Forms,in 'Unit1.pas'
{frmMain},in 'Unit2.pas' {DataModule2: TDataModule},in 'Unit3.pas'
{frmClients},in 'Unit4.pas' {frmClientEdit},in 'Unit5.pas' {frmDogovor},in
'Unit6.pas' {frmDogovorEdit},in 'Unit7.pas' {frmZakaz},in 'Unit8.pas'
{frmZakazEdit},in 'Unit9.pas' {frmNaklad},in 'Unit10.pas' {frmNakladEdit},in
'Unit11.pas' {frmSostav},in 'Unit12.pas' {frmSostavEdit},in 'Unit13.pas'
{frmProduct},in 'Unit14.pas' {frmProductEdit},in 'Unit15.pas'
{frmSertificate},in 'Unit16.pas' {frmSertificateEdit},in 'Unit17.pas'
{frmOplata},in 'Unit18.pas' {frmOplataEdit},in 'Unit19.pas' {frmDogovorPrint},in
'Unit20.pas' {frmOplataPrint},in 'Unit21.pas' {frmNakladReport};
{$R *.res}
begin. Initialize;.
MainFormOnTaskbar:= True;. CreateForm (TfrmMain, frmMain);. CreateForm
(TDataModule2, DataModule2);. CreateForm (TfrmClients, frmClients);. CreateForm
(TfrmClientEdit, frmClientEdit);. CreateForm (TfrmDogovor, frmDogovor);.
CreateForm (TfrmDogovorEdit, frmDogovorEdit);. CreateForm (TfrmZakaz,
frmZakaz);. CreateForm (TfrmZakazEdit, frmZakazEdit);. CreateForm (TfrmNaklad,
frmNaklad);. CreateForm (TfrmNakladEdit, frmNakladEdit);. CreateForm
(TfrmSostav, frmSostav);. CreateForm (TfrmSostavEdit, frmSostavEdit);.
CreateForm (TfrmProduct, frmProduct);. CreateForm (TfrmProductEdit,
frmProductEdit);. CreateForm (TfrmSertificate, frmSertificate);. CreateForm
(TfrmSertificateEdit, frmSertificateEdit);. CreateForm (TfrmOplata,
frmOplata);. CreateForm (TfrmOplataEdit, frmOplataEdit);. CreateForm
(TfrmDogovorPrint, frmDogovorPrint);. CreateForm (TfrmOplataPrint,
frmOplataPrint);. CreateForm (TfrmNakladReport, frmNakladReport);
Application. Run;.
Описание назначения модулей
программы и результаты их выполнения
Главным модулем программы является
меню, включающая в себя: Справочники, Документы, Выход.
Форма «Справочники» имеет подпункты:
. «Клиенты» - выводит на
экран всех клиентов фирмы, а так же в ней возможно добавление, изменение и
удаление клиентов.
Рисунок 2.13 - Форма «Клиенты»
. «Продукты» - выводит на экран все продукты имеющиеся на фирме, а так же в ней
возможно добавление, изменение и удаление данных.
Рисунок 2.14 - Форма «Продукты»
. «Сертификаты» - выводит на
экран все сертификаты для имеющиеся на фирме продуктов, а так же в ней возможно
добавление, изменение и удаление данных.
Рисунок 2.15 - Форма «Сертификаты»
В форме «Документы» расположено
несколько окон:
. «Договор» выводится список
всех договоров с клиентами.
Рисунок 2.16 - Форма «Договор»
. «Накладные» выводятся все
накладные и их данные.
Рисунок 2.17 - Форма «Накладные»
. «Оплата» выводятся данные
по оплаченным и не оплаченным договорам.
Рисунок 2.18 - Форма «Оплата»
. «Заказы» выводит данные по
заказам фирмы.
Рисунок 2.19 - Форма «Заказы»
. «Состав заказа» позволяет
вводить новые заказы.
Рисунок 2.20 - Форма «Состав заказа»
Описание тестирования программных
модулей
Выполнение добавления данных на
различных модулях.
Рисунок 2.21 - Форма добавления
договоров
Рисунок 2.22 - Форма добавления
клиентов
Рисунок 2.23 - Форма добавления
накладных
Рисунок 2.24 - Форма добавления
оплат
Рисунок 2.25 - Форма добавления
продуктов
Рисунок 2.26 - Форма добавления
сертификатов
Форма печатного договора для любого
выбранного клиента.
Рисунок 2.27 - Форма печати договора
Форма заполняющаяся автоматически,
для печати накладных для заказанных продуктов.
Рисунок 2.28 - Форма печати
накладной
Форма заполняющаяся автоматически,
для печати документов на оплату.
Рисунок 2.29 - Форма печати
документа на оплату
Заключение
Состояние и рациональное
использование ресурсов во многом повышает эффективность результатов
финансово-хозяйственной деятельности организации.
В курсовой работе были достигнуты
решения по поставленным задачам, а именно, изучена структура конкретной
строительной фирмы ООО «Диланж» выявлены особенности ее рабочей среды.
Разработано техническое задание для проектирования будущей ЭИС, которая будет
оптимально организовывать и учитывать оптовые продажи продуктов питания для
максимально оперативной деятельности предприятия. Предложены решения для
конкретных экономических задач путем разработки структуры подсистем. Так же для
качественной обработки текущей информации о деятельности рабочих отделов и
состоянии проектов были разработаны ER-диаграмма, позволяющие наглядно
представить структуру бизнес-процессов данной отрасли, а так же создан модуль
программы, способный обеспечить наиболее высокую и оперативную работу.
Список использованных
источников
1. Этапы разработки проекта, стратегия и анализ - http://www.business-process.ru/designing/methodology/article/article_design_1.html
2. «Построение ER-диаграммы» http://www.xsieit.ru/download/
. Сведения о видах экономической деятельности ООО «Диланж»
. Лекции по бизнес-планированию организаций.