Создание информационной системы по учету трудовых договоров
Введение
Московский государственный университет экономики, статистики и
информатики (МЭСИ), основанный в 1932 году, - один из ведущих вузов России с
богатым опытом и традициями подготовки высококвалифицированных специалистов в
области экономики, статистики, информационных технологий, менеджмента и
маркетинга.
МЭСИ является первым российским вузом, успешно прошедшим процедуру
внешней экспертизы на соответствие европейским стандартам гарантии качества
образования (ESG-ENQA). Восемь образовательных программ, реализуемых в МЭСИ,
признаны лучшими, по версии справочника «Лучшие образовательные программы
инновационной России 2011».
«Образование через всю жизнь» - таков девиз университета. В МЭСИ
обучаются более 100 000 человек по различным образовательным программам и
получают образование различных уровней: среднее профессиональное, высшее
профессиональное, послевузовское или дополнительное.
Многолетняя история МЭСИ связана со становлением и развитием
информационных технологий в экономике, управлении и образовании. Сегодня МЭСИ
по праву считается электронным университетом: сайт вуза ежедневно посещают до
10 000 человек, все учебные материалы расположены в сети, имеющей 300 серверов,
общее количество компьютеров составляет 30 000. Университет имеет самую большую
базу электронных курсов в России, каждый из которых соответствует международным
стандартам. В образовательных программах МЭСИ активно используются программное
обеспечение. Все студенты, независимо от направления обучения, профессионально
работают на компьютере и обладают хорошими экономическими знаниями.
МЭСИ имеет статус полноправного члена в международных консорциумах и
европейских ассоциациях, которые являются признанными лидерами в области
электронного обучения: EADTU, IMS, the ExcellenceAssosiate. МЭСИ - постоянный
участник крупнейших международных форумов, которые собирают ведущие мировые
IT-компании и университеты: CeBIT, OnlineEduca, eLearnExpo. Кроме того,
университет - инициатор и организатор подобных мероприятий в нашей стране
(Международный образовательный форум E-Learning Россия). МЭСИ стремится к
использованию лучших российских и мировых образовательных практик.
Более семи лет МЭСИ помогает детям с ограниченными возможностями здоровья
получить профессиональное образование, используя информационные технологии:
разработаны специальные программы и образовательные методики.
МЭСИ стремится укрепить связи с наукой, образованием и бизнесом. Базовые
кафедры созданы на ведущих предприятиях IT-отрасли, в Счетной палате Российской
Федерации, в Федеральном казначействе. Здесь в распоряжении студентов
компьютерные программы, разнообразные мультимедийные курсы, специализированные
электронные учебники. Таким образом организуется профильное обучение студентов
и осуществляется подготовка выпускников для конкретных заказчиков.
Университет активно развивает науку и проводит различные научные
мероприятия: Форум SMART E-Learning Россия, ежегодную Неделю науки, расширенное
заседание УМО. МЭСИ является одной из площадок традиционного Московского
Фестиваля науки и вузом-партнером Олимпиады «IT-Планета» в Москве. Ежегодно в
вузе проходят Недели студенческой науки, создано и активно работает
студенческое научное общество, два Научных центра. Студенты принимают участие в
российских и международных конкурсах, олимпиадах, викторинах.
МЭСИ признан одним из лучших московских вузов по организации внеучебной
работы со студентами. В университете работает Студенческий совет, активно
развивается КВН-движение, ежегодно проводится конкурс «Мисс МЭСИ», работает
студенческий театр «KAZUS» - лауреат российских и международных конкурсов.
Сборные команды вуза по различным видам спорта ежегодно принимают участие в
чемпионатах Европы и мира среди университетов и добиваются серьезных
результатов.
МЭСИ имеет широкую филиальную сеть как на территории Российской
Федерации, так и в странах ближнего зарубежья. Объединяет 34 филиала, 117
представительств и более 100 региональных партнеров.
Рязанский филиал МЭСИ - является преемником лучших традиций МЭСИ. Все
самые передовые методы обучения, самые современные технологии используются
Рязанским филиалом в процессе подготовки высококлассных кадров.
Рязанский филиал МЭСИ был создан на основании приказа Министерства
образования Российской Федерации №2156 от 25 мая 2001 года и на основании
решения Ученого совета МЭСИ от 31 августа 2000 года.
Рязанский филиал МЭСИ - это государственный ВУЗ, который работает в
соответствии со всеми Государственными стандартами, в соответствии с едиными
стандартами МЭСИ в области управления качеством, информационно-коммуникационных
технологий, подготовки и организации образовательного процесса, маркетинговой
деятельности и др.
Рязанский филиал МЭСИ - это:
Современный инновационный вуз, ориентированный на образовательные услуги
международного уровня.
Реализация принципов непрерывного образования.
Использование в учебном процессе современных методов обучения,
информационно-коммуникационных технологий.
Управление знаниями на основе портальных технологий.
Воспитательная работа, направленная на создание условий для развития и
самореализации личности каждого студента.
Учебный процесс в Рязанском филиале МЭСИ организован на основе
классических методов обучения (лекции, семинары) в сочетании с самыми
современными образовательными технологиями. Профессорско-преподавательским
составом головного вуза проводятся видеолекции для студентов Рязанского
филиала, и общение между ними осуществляется через форумы. Занятия в МЭСИ
проводят преподаватели-практики, ведущие специалисты в своей области.
За годы своего существования Университетом подготовлено не одно поколение
высококвалифицированных, компетентных, умеющих творчески мыслить специалистов.
В 2011 г. Рязанскому филиалу МЭСИ исполняется 10 лет. Выпускники МЭСИ - это
профессионалы своего дела, занимающие ключевые позиции в экономике, бизнесе,
государственном управлении.
Сохраняя лучшие традиции головного ВУЗа, Рязанский филиал МЭСИ предлагает
различные программы, формы обучения и гарантирует современное, качественное и
доступное образование, соответствующее спросу рынка труда и специфики
Рязанского региона. Современное программное обеспечение, локальная компьютерная
сеть, компьютерные классы, выделенный канал в Internet, сайт Рязанского филиала
МЭСИ, мастерство и опыт преподавательского состава позволяют организовать
учебный процесс в соответствии с наиболее прогрессивными технологиями
образования.
Подготовка специалистов, свободно владеющих информационными технологиями
и обладающих навыками практической работы с современными прикладными
программами, является профессиональной маркой Рязанского филиала МЭСИ.
ИНН: 7729094137
КПП: 622902001
Юридический адрес: Россия, 390023, г. Рязань, проезд Яблочкова, 6
Фактический адрес: Россия, 390023, г. Рязань, проезд Яблочкова, 6
1.
Аналитическая часть
.1
Технико-экономическая характеристика предметной области и предприятия
.1.1
Характеристика предприятия
По состоянию на 2012 год, численность сотрудников Рязанского филиала МЭСИ
73 человека. Организационная структура, существующая на данный момент, в общем
виде, представлена на рис. 1.
Рис. 1. Организационная структура предприятия в общем виде.
Основными видами деятельности организации являются:
· Предоставление образовательных услуг высшего профессионального
образования
· Предоставление образовательных услуг среднего профессионального
образования
· Предоставление образовательных услуг дополнительного
профессионального образования
· Предоставление образовательных услуг послевузовского
профессионального образования
· Участие ВУЗа в научной деятельности
1.1.2 Краткая
характеристика подразделений и видов их деятельности
В общем виде организационная структура предприятия была изображена на
рис. 1.1. Организационная структура ФГБУ ВПО «МЭСИ» является
линейно-функциональной, что очень удобно для решения управленческих задач,
возникающих во время работы организации.
Численность работников устанавливается согласно штатному расписанию,
которое составляется таким образом, чтобы учитывать объем работ и необходимую
квалификацию работников.
Рассмотрим внимательнее структурные подразделения Рязанского филиала
МЭСИ.
. Кафедры.
· Удовлетворение потребности личности в интеллектуальном, культурном и
нравственном развитии посредством получения высшего образования и квалификации
в определенной области профессиональной деятельности;
· Проведение учебных занятий по всем формам обучения;
· Комплексное методическое обеспечение всех учебных дисциплин,
закрепленных за кафедрой, всех видов практик, дипломного проектирования и
итоговой аттестации;
· Организация научной деятельности по профилю кафедры. [9][10]
2. Отдел по организации учебного процесса и работе со студентами:
· Бесперебойное обеспечение образовательного и воспитательного процессов.
· Участие в подготовке плана приема абитуриентов, в организации
и проведении ПК;
· Организация тестирования студентов; внедрение инновационных технологий в
учебный процесс;
· Контроль за формированием личных дел студентов;
· Организация и оформление соответствующих документов студентам
и выпускникам; контроль успеваемости и посещаемости;
· Участие в организации и проведении промежуточной и итоговой
аттестации; Составление отчетов по отделу различного характера;
· Участие в организации и проведении ИГА;
· Осуществление мониторинга учебного процесса;
· Предоставление статистической отчетности по учебным вопросам
и контингенту;
· Разработка мер по улучшению организации труда ППС, УВП,
самостоятельной работы студентов и прочее.
3. Отдел довузовского образования.
· Формирование контингента абитуриентов, в максимально возможной степени
готовых к продолжению обучения в филиале;
· Привитие навыков самостоятельной деятельности;
· Формирование спрофилированного на Колледж (а затем ВУЗ)
потока абитуриентов;
· Оказание помощи педагогическим коллективам образовательных
учреждений в реализации дополнительных образовательных программ,
· Организация процесса обучения в соответствии со стандартами
государства и головного вуза.[11]
4. Региональный отдел.
· Повышение качества образования по форме обучения заочное он-лайн;
· Бесперебойное обеспечение образовательного процесса в городе
и регионах.
5. Библиотека.
· Полное и оперативное библиотечное и информационно-библиографическое
обслуживание студентов, преподавателей и других категорий читателей филиала:
· Формирование библиотечного фонда в соответствии с профилем
вуза и информационными потребностями читателей;
· Организация и ведение справочно-библиографического аппарата и
баз данных;
· Развитие дополнительных библиотечных услуг за счет компьютеризации
библиотечно-информационных процессов;
· Установление деловых связей с другими библиотеками города с
целью более полного удовлетворения информационных запросов читателей.
6. Финансово-экономическая служба.
· Эффективное и целевое использование бюджетных средств;
· Разработка проектов текущих и перспективных финансовых
планов, прогнозов бюджетов, экономических расчетов к проекту бюджета;
· Ведение бухгалтерского учета в соответствии с требованиями
действующего законодательства,
· Начисление и выплата в установленные сроки заработной платы
работникам;
· Своевременное проведение расчетов с поставщиками и подрядчиками;
· Составление необходимой финансовой отчетности.
7. Административно-хозяйственный отдел.
· Создание необходимых условий для работы сотрудников и обучения студентов:
содержание в чистоте помещений, контроль за хозяйственным обслуживанием;
· Контроль над соблюдением санитарии и гигиены в помещениях
филиала и прочее.
8. Отдел информационных технологий.
· Информационное и техническое обеспечение учебного процесса и всех
подразделений филиала.
.2
Экономическая сущность комплекса задач
Рассмотрим задачу учета договоров. На данный момент информация о
заключенных договорах ведется в обычной книге Excel. [5] При
этом туда заносятся следующие сведения:
1. Номер договора.
2. Паспортные данные сотрудника.
. ИНН, Номер страхового свидетельства сотрудника.
. Дата заключения договора и срок, на который он заключен.
. Профессиональный квалификационный уровень сотрудника.
. Адрес проживания сотрудника и телефон для связи.
Рассмотрим недостатки использование книги для решения задачи
автоматизации составления договоров.
Рассмотрим недостатки использование книги Excel для решения задачи учета
ключей.
Во-первых, файл представляет собой таблицу со всеми записям о заключенных
договорах. Чтобы получить отчет с требуемой информацией необходимо вручную
настроить фильтры, сортировку и прочие параметры визуализации.
Во-вторых, файл открывается в монопольном режиме и для других
пользователей он доступен исключительно в режиме «только для чтения». Если один
сотрудник открыл таблицу для просмотра необходимой ему информации, то в это же
время его коллега уже не сможет внести требующиеся изменения в этот файл.
В-третьих, в таблицу Excelможно
внести какие угодно изменения.Полностью отсутствует контроль типов вводимых
данных. При накоплении больших объемов данных скорость работы MS Excel
значительно понижается.
В-четвертых, нет возможности переноса существующих данных для
автоматизации составления нового договора.
Таким образом, задачу автоматизации можно сформулировать в следующем
виде: необходимо создать информационную систему учета договоров, позволяющую
оперативно получать следующие данные:
1. Паспортные данные сотрудника, его адрес и телефон.
2. Действующие договоры, заключенные с сотрудником.
. Готовый новый договор с выбранным сотрудником на основе
имеющихся данных. [6]
Информационная система предназначения для решения следующего ряда задач:
. Ведение учета заключенных договоров, действующих и расторгнутых.
2. Формирование информационных отчетов для нужд отдела кадров.
. Автоматизация создания новых договоров.
Собранные данные в базе информационной системы пригодны для
интеллектуального анализа. Внедрение системы позволит централизовать сбор
информации о договорах и сотрудниках. Это очень ценная информация для отдела
кадров. Прибыль от решения этой задачи оценить проблематично, поскольку заранее
трудно оценить в какой момент получится удачно применить знания, полученные в
результате анализа.
1.3
Обоснование необходимости и цели использования вычислительной техники для
решения комплекса задач
Для обоснования необходимости и цели использования вычислительной техники
рассмотрим структурно-функциональную диаграмму организации бизнеса «Как есть»,
выполненную в нотации IDEF0
(приложение 1) [16].
На входе блока «Заключение договора» находится некоторая заявка
сотрудника либо стороннего человека.
Набор персонала лежит на начальниках структурных подразделений. Договоры
составляются сотрудником отдела кадров Рязанского филиала МЭСИ, подписываются
директором филиала.
В результате на выходе появляется заключенный договор, например:
1. Трудовой договор.
2. Договор об оказании услуг.
Заключение всех договоров осуществляется согласно нормативным документам.
Все рабочие места сотрудников Рязанского филиала МЭСИ обеспечены
вычислительной техникой. Внедрение клиент-серверной информационной системы
будет обладать рядом преимуществ.
Во-первых, с любого рабочего места можно будет получить необходимый отчет
или внести новые данные в ИС. При существующем способе получения требуемой
информации время сотрудников тратится, например, на поиск договора.
Во-вторых, накопленная информация может быть использована для
интеллектуального анализа, результаты которого может использовать, например,
отдел маркетинга для рекламной акции. [18]
Цель использования - это практическая реализация возможностей внедряемой
информационной системы.
1.4
Постановка задачи
.4.1 Цели и
назначение автоматизированного варианта решения задачи
Цель автоматизированного варианта решения задачи - это обеспечение
эффективного учета договоров для нужд организации. Автоматизированный вариант решения
задачи - это информационная система учета договоров. [14]
Назначение информационной системы:
. Ведение учета трудовых договоров с сотрудниками и
преподавателями, а также договоров на оказание услуг.
Под данным назначением понимается, что информационная система должна
позволять осуществлять ввод данных о договоре: его номер, дату заключения, срок
действия.
. Хранение информации о сотрудниках, их паспортных данных,
сведений, важных для организации.
Под назначением понимается, что информационная система должна позволять
осуществлять ввод данных о сотруднике: его паспортные данные, базовый оклад,
ставку, ИНН, номер страхового свидетельства, адрес проживания, телефон и т.д.
3. Автоматизация составления договоров.
В информационной системе должны храниться типовые договоры, в которые
автоматически будут вноситься данные, соответствующие выбранному сотруднику.
К разрабатываемой системе предъявляются следующие требования:
· Функциональные возможности системы должны позволять выполнение ввода и
сохранения данных, формирование и распечатку отчетов.
· Программное обеспечение должно обеспечивать
однопользовательский доступ к данным в реальном времени для получения
результатов запросов к базе данных, отчётов и вывода их на печать.
· Должна быть обеспечена гибкость настройки программного
обеспечения к изменению реквизитов организаций.
· Аппаратная реализация системы должна быть простой.
Система должна обладать следующими возможностями:
· Редактирование справочной информации.
· Удобный ввод и редактирование информации о договорах и о
сотрудниках.
· Оперативное получение выходных данных.
· Наличие дружественного интерфейса, имеющего средства быстрого
поиска и позволяющего максимально ограниченно вводить данные (списки выбора,
флажки, справочники и т.д.).
· Наличие системы проверки корректности вводимых данных.
· Соблюдение непротиворечивости и целостности информации при
вводе и удалении.
· Наличие защиты от действий пользователя, нарушающих связи и
целостность информации. [27]
Целью автоматизации является повышение эффективности процессов, связанных
с деятельностью отдела кадров. Сокращение времени, уделяемого на составление и
учет трудовых договоров, позволит повысить производительность работников в
выполнении других служебных обязанностей.
Задачами автоматизации для достижения поставленной цели являются:
· Ведение учета сотрудников и их должностей.
· Предоставление отчета о количестве сотрудников.
· Предоставление договора для просмотра и редактирования. [28]
В рамках решения поставленных задач, выделяются следующие подзадачи
автоматизации:
. Проектирование базы данных для клиент-серверной информационной
системы.
. Проектирование клиентской части:
.1. Написание классов, отвечающих за обращения к базе данных.
.2. Написание классов, отвечающих за создание отчетов ИС.
.3. Проектирование визуальной части приложения.
.4. Написание документации к информационной системе.
.5. Тестирование и доработка информационной системы.
. Ввод информационной системы эксплуатацию:
.1. Перенос базы данных на сервер.
.2. Заполнение базы имеющимися данными.
.3. Установка клиентского приложения на рабочие места.
.4. Краткий инструктаж сотрудников по работе в информационной
системе. [31]
.4.2 Общая
характеристика организации решения подзадач на ЭВМ
Информационная система имеет клиент-серверную архитектуру.
Серверная часть будет представлять собой базу данных под управлением СУБД
MS Access 2010. [26]
Клиентская часть предназначена для конечного пользователя и должна
обеспечивать доступ к информации согласно предоставленным правам, ввод новой
информации, а также формирование отчетов.
Источниками поступления информации являются:
· Договоры на оказание услуг.
· Трудовые договоры.
· Документы сотрудников.
· Информация, полученная устно.
Первичная информация вводится из Excel-книги, а также из приведенных выше
договоров-источников, не утративших силу.
Режим работы информационный системы - диалоговый.
.5 Анализ
существующих разработок для автоматизации комплекса задач
Программа "АстроСофт: Учет договоров" - это автоматизация
процессов подготовки, согласования, регистрации, исполнения и хранения
договоров.
Система реализована на платформе "1С:Предприятие 8., что
обеспечивает интеграцию с системами бухгалтерского и управленческого учета.
Информация, внесенная в программу 1С, мгновенно отображается в "Учете
договоров" и наоборот.
Основные задачи, решаемые программой "АстроСофт:Учет договоров"
· создание формализованной процедуры подготовки договоров
· планирование ресурсов для исполнения договоров на стадии
создания договора
· контроль исполнения обязательств по договорам
· создание формализованной процедуры для исполнения договоров
· фиксация информации о ходе подготовки или исполнения договора
в любой момент времени
· фиксация информации о взаиморасчетах с контрагентами
· выделение наиболее важных договоров
· мониторинг загрузки сотрудников по договорам
· оперативная работа с пользователей с большим количеством
договоров
· централизованное хранение договоров с разграничением доступа
к ним
· контроль поступления и расходования денежных средств
· оперативное отслеживание договоров со штрафными санкциями
· контроль корректности составления договоров
Дополнительно программа обеспечивает
· уведомление сотрудников о необходимости совершения действий для
исполнения договоров;
· хранение истории изменений параметров договоров;
· использование шаблонов типовых договоров;
· планирование поступления денежных средств
Для работы конфигурации необходимо наличие программного продукта
"1С: Предприятие 8. Управление торговлей" или "1С: Предприятие
8. Управление производственным предприятием".
В процессе исполнения договора в его карточке фиксируется необходимая
информация:
· Стадия изменяется на "Исполнение"
· Фактическое начало исполнения
· Фактическая занятость исполнителей
· Этапы исполнения договора
· Фактическая смета по договору
· "Акт приема-сдачи работ" (по закрытию договора или
этапа)
Для обеспечения своевременного исполнения мероприятия по договору,
используется система регистрации событий и напоминания.
Расчеты с контрагентами.
В разделе "Расчеты с заказчиком/поставщиком" карточки договора
отражается вся информация по взаиморасчетам с контрагентами. В зависимости от
вида договора ("С покупателем", "С поставщиком",
"Прочее") отображаются соответствующие данные:
· на какую сумму выполнено заказчику либо получено от поставщика товаров/услуг,
· сколько оплачено и сколько осталось оплатить от этой суммы.
Показатели взаиморасчетов формируются на основании бухгалтерских
документов, фиксирующих:
· реализацию товаров и оказание услуг
· оплату полученную
· поступление товаров и услуг
· суммы оплаченные
Эти документы вносятся на основании договора или его этапа. Отображение
анализируемого периода расчетов может настраиваться (день, неделя, месяц,
квартал и т.д.).
Помимо этого отображается общая стоимость договора, плановые и
фактические платежи.
Хранение и просмотр договоров.
Договоры хранятся в системе "Астрософт: Учет договоров" в виде
интерактивных карточек. В карточке отражены реквизиты и свойства договора,
ссылки на документы, введенные на его основании, подчиненные договоры и все версии
договора для печати. Для просмотра договоров организован список. В списке
договоров по умолчанию отображаются все записи.
Список можно сортировать и отбирать для просмотра только нужные договоры,
пользуясь такими инструментами как фильтры и флажки. Они позволяют выводить
только договора, которые соответствуют заданным значениям свойств.
Планирование и отслеживание событий
Инструменты работы с событиями дают возможность заранее спланировать и
вовремя вспомнить о необходимых действиях по договору. Это позволит избежать
отрицательных последствий несвоевременного исполнения действий, таких как
штрафы и недовольство контрагента.
Для каждого договора планируются и регистрируются события, связанные с
изменением статуса договора или какого-либо его параметра. Это может быть
рассмотрение договора, его согласование, исполнение определенного этапа,
платеж, а также другие события, требующие планирования времени. Общий перечень
событий регистрирует запланированные и совершившиеся события по договорам. При
необходимости система уведомляет пользователя о предстоящем событии.
События могут группироваться по основаниям либо показываться без
группировки.
Документ "События" предназначен для регистрации запланированных
событий пользователем и хранения уже совершившихся событий. Это может быть
рассмотрение договора, его согласование, исполнение определенного этапа, а
также другие события, требующие планирования времени.
Примерами событий могут быть:
· телефонный звонок,
· электронное письмо,
· почтовое письмо.
Возможны три состояния событий (запланировано, завершено, отменено) и три
степени важности (низкая, средняя, высокая).
Отчетность.
Отчеты позволяют получить информацию по текущим показателям договорной и
финансовой деятельности. Анализ предыдущих периодов позволит оценить
эффективность деятельности, измерить отклонения плановых показателей от
фактических, использовать накопленный опыт для более точного планирования и
повышения эффективности управления договорами.
Система "АстроСофт: Учет договоров" имеет мощные и гибкие инструменты
отчетов. В программе существует множество разнообразных отчетов, среди них:
· Текущие состояния договоров
· Занятость сотрудников по договорам
· Результаты работы сотрудников по договорам
· Заявки на расходование средств
· Анализ прохождения согласований
· Статистика ведения договоров
· История исполнения договоров
· Платежный календарь
· Просроченные договоры
· Движение денежный средств
· Список / Кросс-таблица (сводный отчет)
Несмотря на наличие широких функциональных возможностей, решение «АстроСофт:
Учет договоров» имеет ряд недостатков:
1. Это решение платное. Стоимость ИС "АстроСофт: Учет
договоров" 144 600,00 Руб.
2. Это решение очень сложное. Многие функциональные возможности не будут
востребованы сотрудниками организации, но для эффективной работы с системой
работникам потребуется обучение, а это лишние затраты.
«QuickDoc Конструктор Договоров Стандарт» является удобным инструментом,
позволяющим не только создавать, но и хранить документы в специальных реестрах,
вести базы данных организаций, граждан и любых других сведений, повторное
использование которых может понадобиться при составлении документов.
Основные возможности:
1. Создание собственных многовариантных шаблонов договорных документов.
· Управление шаблонами:
o Создание шаблонов. Работа с шаблоном разделена на две
основные части. В шаблон необходимо внести условия и текст документа,
разделенный на разделы и варианты. Затем нужно связать разделы и варианты
документа с его условиями.
o Редактирование шаблонов.
o Сохранение шаблонов.
· Управление настройками (условиями) шаблонов:
o Создание. При работе с настройками пользователь имеет
возможность формировать древовидную структуру существенных условий договора с
возможностью их группировки по смысловому назначению. Настройки отображаются в
виде дерева, элементами которого могут быть группы, флажки или переключатели.
Элемент определяет именованную настройку договора логического типа («да»
или «нет»), установка которого в значение «да» задаёт значение по умолчанию,
таким образом, пользователь получает возможность задавать значения настроек,
отображаемые по умолчанию. Для всех настроек необходимо предусмотреть
возможность организации их взаимозависимости.
Настройки нумеруются автоматически, с учетом иерархической структуры, в
порядке их добавления.
o Задание зависимостей условиям. Зависимости условий друг от
друга позволяют настраивать их видимость в зависимости от предыдущего выбора
пользователя. Отображение условия или группы в проекте документа может зависеть
от одного условия или их сложной комбинации.
· Управление разделами шаблонов:
o Добавление разделов.
o Задание зависимостей разделам. Зависимость показывает, при
выборе каких условий в настройках, раздел шаблона будет отображаться в тексте
проекта.
o Создание вариантов раздела. Разделы могут быть представлены в
нескольких вариантах, зависящих от соответствующих настроек шаблона.
o При необходимости варианты одной статьи (раздела) могут быть
представлены в виде отдельных подстатей идущих друг за другом.
o Задание зависимостей вариантам. Для каждого варианта
устанавливается собственная зависимость от условий шаблона. Зависимости для
каждого варианта устанавливаются в отдельности, также как зависимости для
раздела.
o Задание нумерации разделов.
· Управление полями ввода:
o Вставка полей ввода.
o Ввод значений полей ввода.
· Управление дополнительными параметрами шаблонов:
o Работа с параметрами шаблона.
o Вставка таблиц.
o Вставка ссылок.
o Схема документа. Схема документа позволяет наглядно
определить зависимость вхождения тех или иных блоков от соответствующих
настроек.
o Добавление сопутствующих документов. Документы могут быть
организованы в составные документы, которые образуются путём объединения их в
иерархическую структуру. В этой структуре имеется основной (корневой) документ,
являющийся родительским для всех. Произвольная вложенная древовидная структура
определяет дочерние документы. Как правило, основным документом является
договор, а дочерними - различные приложения к нему.
o Добавление вложений. Дополнительно может быть организовано
связанное с шаблонами хранилище прочих сопутствующих документов, как правило,
являющихся файлами третьих форматов, например, отсканированных графических
образов, прочих изображений, а также электронных таблиц и т.п.
В качестве объекта вложения может использоваться как сам файл, так и
ссылка на него (ярлык). В первом случае будет создана копия выбранного файла и
связана с текущим шаблоном. Во втором случае к шаблону договора будет
присоединен только ярлык файла, и копия создаваться не будет. При такой работе
необходимо, чтобы файл, на который была сделана ссылка, был доступен при работе
с шаблоном и созданными на его основе проектами.
Для хранения документов программа использует предопределенные папки
файловой системы. На основе данных содержащихся в предопределенных папках
строятся реестры документов.
Реестр - это табличный способ представления списка документов. Реестр
содержит развернутую информацию о документах определенного типа (договор,
дополнительное соглашение, лист согласования и т.д.).
Договор может быть создан в текстовом редакторе или поступить в
организацию от контрагента в виде файла MS Word, отсканированного изображения
или файла любого другого формата.
Для учета таких документов в «QuickDoc Конструктор договоров Стандарт»
используется карточка договора - форма, содержащая набор свойств, описывающих
документ (тип договора, дата создания, дата подписания и т.д.), которые могут
быть использованы для поиска и группировки электронных документов в общем
реестре.
У решения «QuickDoc Конструктор договоров Профессионал» имеется ряд
существенных недостатков:
. Это решение платное. Стоимость ИС «QuickDoc Конструктор
договоров Профессионал» 9500 рублей за одно рабочее место.
. На обновление системы потребуется тратить не менее 2500 рублей в
год.
база
данные предприятие проектный
1.6
Обоснование проектных решений
.6.1
Обоснование проектных решений по техническому обеспечению (ТО)
Техническое обеспечение - это комплекс технических средств,
предназначенных для работы информационной системы, а также соответствующая
документация на эти средства и технологические процессы.
Информационная система имеет клиент-серверную архитектуру, в связи с этим
рассмотрим требования к клиентскому и серверному обеспечению в отдельности.
Серверное ТО.
Техническое обеспечение сервера должно позволять бесперебойно
функционировать базе данных, разработанной в СУБД MSAccess 2010. Минимальные требования
приведены в таблице 1.
Таблица
1 Минимальные требования к серверному ТО
|
ТО
|
Параметры
|
|
Процессор
|
Тактовая частота не менее
500 МГц (рекомендуется 1 ГГц и более)
|
|
Оперативная память
|
512 МБ (рекомендуется 1 ГБ
и более)
|
|
Жесткий диск
|
Не менее 1 ГБ свободного
места
|
|
Дисплей
|
Монитор VGA или большего
разрешения
|
|
Клавиатура
|
1 шт
|
|
Мышь
|
1 шт
|
Требования к техническому обеспечению клиентской машины приведены в
таблице 2.
Таблица
2. Минимальные требования к техническому обеспечению клиентской ЭВМ
|
ТО
|
Параметры
|
|
Процессор
|
Тактовая частота не менее
500 МГц (рекомендуется 1 ГГц и более)
|
|
Оперативная память
|
512 МБ и более
|
|
Жесткий диск
|
50 МБ свободного места
|
|
Дисплей
|
Монитор VGA или большего
разрешения
|
|
Клавиатура
|
1 шт
|
|
Мышь
|
1 шт
|
Серверная и клиентские ЭВМ должны находится в одной вычислительной сети,
с пропускной способностью канала не менее 3Мб/с. Для печати отчетов необходим
хотя бы один принтер.
В компании в наличии имеется более 30 ЭВМ, из них 3 компьютера являются
серверами. Все машины объединены в единую внутреннюю локальную сеть,
подключенную к глобальной сети Интернет.
Типичные основные характеристики ЭВМ компании представлены в таблице 3.
Таблица
3 Типичные основные характеристики ЭВМ
|
ТО
|
Параметры
|
|
Процессор, тактовая частота
|
2.00ГГц
|
|
ОЗУ, объем
|
1 ГБ
|
|
Жесткий диск, объем
|
160 ГБ
|
|
Дисплей
|
19"; 1280x1024 пикс
|
|
Клавиатура
|
1шт
|
|
Мышь
|
1шт
|
Все компьютеры сотрудников оснащены LCD-монитором, клавиатурой, мышью. У
компании в наличие имеется 3 ноутбука, 5 веб-камер, 2 микрофона,
3мультифункциональных устройства, 1 факс, 9 принтеров, 4 проектора.
Имеющееся техническое обеспечение полностью удовлетворяет установленным
выше минимальным требованиям.
.6.2 Обоснование
проектных решений по информационному обеспечению (ИО)
Информационное обеспечение ИС можно определить как совокупность единой
системы классификации, унифицированной системы документации и информационной
базы.
Информационное обеспечение ИС является средством для решения следующих
задач:
· Однозначного и экономичного представления информации в системе (на основе
кодирования объектов).
· Организации процедур анализа и обработки информации с учетом
характера связей между объектами (на основе классификации объектов).
· Организации взаимодействия пользователей с системой (на
основе экранных форм ввода-вывода данных).
· Обеспечения эффективного использования информации в контуре
управления деятельностью объекта автоматизации (на основе унифицированной системы
документации).
Информационное обеспечение ИС включает два комплекса: внемашинное
информационное обеспечение (классификаторы технико-экономической информации,
документы, методические инструктивные материалы) и внутримашинное
информационное обеспечение (макеты/экранные формы для ввода первичных данных в
ЭВМ или вывода результатной информации, структуры информационной базы: входных,
выходных файлов, базы данных).
Рассмотрим внемашинное ИО.
Для того чтобы обеспечить эффективный поиск, обработку на ЭВМ и передачу
по каналам связи технико-экономической информации, ее необходимо представить в
цифровом виде. С этой целью ее нужно сначала упорядочить (классифицировать), а
затем формализовать (закодировать) с использованием классификатора.
Рассмотрим входные документы.
Договоры содержат следующую информацию:
1. Номер договора (Алфавит символов, которые могут использоваться для
номера договора состоит из русского алфавита, цифр от 0 до 9, а также знака
«тире»).
2. Дата заключения договора.
. Срок действия договора.
. Название структурного подразделения и должность.
. Ставка и базовый оклад.
Для достижения поставленной цели в информационную систему будет вноситься
все эти данные.
Перейдем к рассмотрению внутримашинного информационного обеспечения. Оно
включает макеты (экранные формы) для ввода первичных данных в ЭВМ или вывода
результатной информации, и структуры информационной базы: входных, выходных
файлов, базы данных.
Для ввода, редактирования и отображения информации используются экранные
формы. При этом для эффективности работы системы экранные формы спроектированы
по следующим принципам:
1. Пользователь вводит информацию один раз. То, что когда уже было
введено в систему, не надо вводить повторно.
2. Проверка ввода данных пользователя. Компоненты формы ограничивают
ввод значений в пределах допустимого алфавита.
. Дружественный интерфейс, интуитивно понятный пользователю.
Результирующую информацию можно отдельно сохранить в файле любого
формата, поддерживаемого MS Word, например, «.doc».
.6.3
Обоснование проектных решений по программному обеспечению (ПО)
Программное обеспечение - совокупность программ системы обработки
информации и программных документов, необходимых для эксплуатации этих
программ.
Программное обеспечение, можно условно разделить на три категории:
· Системное ПО (программы общего пользования), выполняющие различные
вспомогательные функции, например создание копий используемой информации,
выдачу справочной информации о компьютере, проверку работоспособности устройств
компьютера и т.д.
· Прикладное ПО, обеспечивающее выполнение необходимых работ на
ПК: редактирование текстовых документов, создание рисунков или картинок,
обработка информационных массивов и т.д.
· Инструментальное ПО (системы программирования),
обеспечивающее разработку новых программ для компьютера на языке
программирования.
На рабочих компьютерах сотрудников ООО «Аналитические технологии»
установлена операционные системы Windows XP и Windows 7, на серверах - WindowsServer 2003, WindowsServer 2008, UbuntuServer 10.10.
Для непосредственных нужд осуществления разработки Рязанский филиал МЭСИ
имеет лицензии на использование следующих прикладных и инструментальных
программных продуктов:
· Microsoft Office 2010;
· Turbo Delphi;
· Adobe Dreamweaver CS4.
Рязанский филиал МЭСИ в сети Интернет имеет свой сайт, расположенных по
адресу www.rfmesi.ru.
В целях информационной безопасности для каждого сотрудника в общем домене
операционной системы Windows
заведены учетные записи.
Чтобы минимизировать затраты на создание информационной системы выгодно
использовать имеющееся ПО.
Так как сотрудник отдела кадров работает на ЭВМ с операционной системой Windows XP, то информационная система должна работать именно под
управлением этой ОС.
В качестве СУБД оптимальным решением является MicrosoftAccess 2010Access в настоящее время
является одной из самых популярных среди настольных программных систем
управления базами данных. Среди причин такой популярности следует отметить:
• высокую степень универсальности и продуманности интерфейса, который
рассчитан на работу с пользователями самой различной квалификации. В частности,
реализована система управления объектами базы данных, позволяющая гибко и
оперативно переходить из режима конструирования в режим их непосредственной
эксплуатации;
• глубоко развитые возможности интеграции с другими программными
продуктами, входящими в состав МS Office, а также с любыми программными
продуктами, поддерживающими технологию OLE.
• богатый набор визуальных средств разработки.
MS Access - высокопроизводительная (32-разрядная) система управления
реляционными базами данных, которая входит в состав профессиональной версии
интегрированного пакета Microsoft Office.Access предназначена для разработки
настольных баз данных и создания приложений баз данных архитектуры
клиент-сервер, работающих под управлением операционных систем семейства
Windows. Эта система доступна для пользователя любого уровня и уже имеется у
Рязанского филиала МЭСИ. [25]
Для разработки клиентской части используется платформа
свободно-распространяемая TurboDelphi,которая имеется в организации.
Перечислим основные достоинства:
· Наличие интеграции с базами данных MS Access.
· Наличие встроенного мощного языка Delphi;
· Удобные средства проектирования Windows-приложений;
· Бесплатная лицензия. [12]
Поскольку лицензии на указанные программные продукты имеются в наличии в
Рязанском филиале МЭСИ, данный выбор позволит сократить затраты на реализацию
информационной системы.
Помимо этого выбранные средства разработки позволят создать
информационную систему, которую можно развернуть на имеющемся в наличии
техническом обеспечении.
Рассмотрим различные варианты приобретения информационной системы.
Покупка такого решения, как "АстроСофт: Учет договоров",может
обойтись в 144 600 рублей.
Указанное решение обладает огромным функционалом, большая часть которого
фактически не нужна. Это решение достаточно громоздкое и сложное (с точки
зрения реализации), его внедрение потребует времени и затрат на обучение
сотрудников.
Аналогично с системой «QuickDoc Конструктор Договоров Стандарт», цена
которой составляет 9500 рублей за одно рабочее место.
Рассмотрим вариант собственной разработки.
Рязанский филиал МЭСИ уже имеет лицензии на следующие программные
продукты, необходимые для разработки информационной системы:
· MS Access 2010;
· Turbo Delphi.
Приобретение специализированного программного обеспечения этот подход не
требует.
Проектирование базы данных займет две недели, примерно столько же -
написания клиентского приложения. В итоге на разработку будет затрачен один
месяц.
В сравнении с покупкой и доработкой существующего решения, в данном
случае как минимум экономится 9500 рублей.
.6.4
Обоснование проектных решений по технологическому обеспечению
Под технологическим обеспечением информационной системы понимается
совокупность средств и методов создания, актуализации, сохранения и
эксплуатации её информационных ресурсов.
От того насколько рационально будет спроектирован технологический
процесс, настолько гарантировано будет снижение стоимостных, трудовых затрат.
Технологический процесс, как правило, состоит из нескольких этапов. Целью
первого этапа является сбор, регистрация, передача данных для дальнейшей
обработки. Результатом обычно является составление документа. Цель второго
этапа - перенос данных на машинные носители и первоначальное формирование информационной
базы. Третий этап включает операции накопления, сортировки, корректировки и
обработки данных.
2. Проектная часть
.1
Информационное обеспечение ИС
.1.1
Информационная модель и ее описание
Диаграмма бизнес-процессов «Как должно быть» приведена в приложении 2.
Опишем выбранную стратегию автоматизации комплекса задач и обоснуем
осуществленный выбор.
В качестве ресурса для бизнес-процесса «Заключение договоров» должна
использоваться также и информационная система. Фактически сами этапы
осуществления этого процесса должны претерпеть изменения. Этапы «Сбор и
хранение данных, входящих в личное дело», «Составление договоров», «Подготовка
и предоставление отчетов» и «Хранение копий договоров» должны быть выполнены с
использованием возможностей информационной системы. Как говорилось ранее,
нерационально каждый раз искать соответствующий договор в папках документов,
гораздо проще сделать запрос информационной системе и в результате получить
необходимые отчеты. Совершенно очевидно, что новый процесс занимает меньше
времени и усилий сотрудников. [16]
Выходящие из процесса «Подготовка отчетов» отчеты должны использоваться
для анализа данных о сотрудниках, получения информации о договорах, которые
необходимо продлить, об открытых вакансиях.
Процесс «Составление договоров» претерпевает изменения. Если раньше
договоры составлялись на основании шаблонов сотрудником, то сейчас составление
нового договора автоматизировано, нужно лишь выбрать сотрудника из списка.
Такой реинжиниринг процесса значительно сокращает время, затрачиваемое на
заключение договора, а также исключает возможность ошибки в заполнении
реквизитов. [24]
Процесс «Сбор и хранение данных, входящих в личное дело» необходимо
изменить незначительно. Данные о сотрудниках должны храниться не в книге Excell, а в базе данных информационной
системы.
Процесс «Хранение копий договоров» теперь дублируется в базе данных для
получения более удобного и быстрого доступа к необходимым документам.
.1.2
Характеристика первичных документов с нормативно-справочной и входной
оперативной информацией
В личных документах содержится следующая информация:
· ФИО сотрудника.
· Кем и когда выдан паспорт.
· Место рождения.
· Дата рождения.
· Адрес проживания.
· Семейное положение.
· Гражданство.
· Номер страхового свидетельства.
· Индивидуальный номер налогоплательщика.
Для ввода паспортных данных сотрудника, его ИНН и номера страхового
свидетельства предусмотрена специальная форма. В информационной системе ведется
учет данных всех сотрудников организации.
Макеты экранных форм приведены в приложении 7.
.1.3
Характеристика базы данных
2.1.3.1
Характеристика инфологической модели БД
Цель инфологического моделирования - обеспечение наиболее естественных
для человека способов сбора и представления той информации, которую
предполагается хранить в создаваемой базе данных. Поэтому инфологическую модель
данных пытаются строить по аналогии с естественным языком. Основными
конструктивными элементами инфологических моделей являются сущности, связи
между ними и их свойства (атрибуты) [25].
Сущность - любой различимый объект (объект, который мы можем отличить от
другого), информацию о котором необходимо хранить в базе данных.
Атрибут - поименованная характеристика сущности. Ключ - минимальный набор
атрибутов, по значениям которых можно однозначно найти требуемый экземпляр
сущности. Связь - ассоциирование двух или более сущностей [27].
Большинство сущностей имеют связь один ко многим (или к нулю). Это
означает, что необязательно каждая запись из главной таблицы будет ссылаться на
дочернюю. Это обусловлено жизненными причинами. Сотрудник может иметь один или
несколько договоров, а может быть зарегистрирован и не иметь ни одного. [20]
Диаграмма ER-модели данных в нотации IDEF1X представлена в приложении 3.
2.1.3.2.
Характеристика даталогической модели БД
На основе ER-модели построим даталогическую модель (таблица 4).
Таблица 4. Даталогическая модель
|
Сущность
|
Идентификатор таблицы
|
Атрибут
|
Идентификатор поля
|
Тип поля
|
|
sotrudniki
|
Идентификатор сотрудника
|
Id_sotr
|
Счетчик
|
|
|
Идентификатор гражданства (FK)
|
Id_grajd
|
Числовой
|
|
|
Фамилия
|
Familiya
|
Текстовый(50)
|
|
|
Имя
|
Imya
|
Текстовый(50)
|
|
|
Отчество
|
otchestvo
|
Текстовый(50)
|
|
|
Дата рождения
|
Data_rojd
|
Дата/время
|
|
|
Место рождения
|
Mesto_rojd
|
Текстовый(200)
|
|
|
Серия-номер паспорта
|
passport
|
Текстовый(11)
|
|
|
Кем выдан
|
Kem_vidan
|
Текстовый(50)
|
|
Сотрудники
|
sotrudniki
|
Дата выдачи паспорта
|
Data_vidachi
|
Дата/время
|
|
|
Адрес
|
Adres
|
Текстовый(200)
|
|
|
Семейное положение
|
Sem_pol
|
Текстовый(50)
|
|
|
Номер страхового
свидетельства
|
Strah_svid
|
Текстовый(15)
|
|
|
ИНН
|
inn
|
Текстовый(15)
|
|
|
КПП
|
kpp
|
Текстовый(50)
|
|
|
Номер телефона
|
tel
|
Текстовый(30)
|
|
Договор
|
Dogovors
|
Идентификатор договора
|
id
|
Счетчик
|
|
|
Номер договора
|
Nomer_dog
|
Текстовый
|
|
|
Идентификатор должности (FK)
|
Id_dolj
|
Числовой
|
|
|
Идентификатор сотрудника
(FK)
|
Id_sotr
|
Числовой
|
|
|
Вид договора (FK)
|
Id_vid_dog
|
Числовой
|
|
|
Дата заключения
|
Data_zakl
|
Дата/Время
|
|
|
Срок
|
Srok
|
Числовой
|
|
|
Дата расторжения
|
Data_rast
|
Дата/Время
|
|
|
Компенсация труда
|
oklad
|
Числовой
|
|
|
Тип договора
|
Trud_dog
|
Логический
|
|
|
Ставка
|
stavka
|
Одинарное с плавающей
точкой
|
|
|
Причина расторжения
|
Rast_reason
|
Текстовый(200)
|
|
Структурное подразделение
|
Strukt_p
|
Идентификатор структурного
подразделения
|
Id_strukt_p
|
Счетчик
|
|
|
Название структурного
подразделения
|
Strukt_p
|
Текстовый(50)
|
|
Должность
|
doljnost
|
Идентификатор должности
|
Id_dolj
|
Счетчик
|
|
|
Название должности
|
doljnost
|
Текстовый
|
|
|
Идентификатор структурного
подразделения(FK)
|
Id_strukt_p
|
Числовой
|
|
|
Количество ставок
|
kolStavok
|
Числовой
|
|
Гражданство
|
Grajdanstvo
|
Идентификатор гражданства
|
Id_grajd
|
Счетчик
|
|
|
Гражданство сокращенно
|
Grajd_sokr
|
Текстовый(3)
|
|
|
Гражданство полностью
|
Grajd_poln
|
Текстовый(50)
|
|
Вид договора
|
Vid_dog
|
Идентификатор вида договора
|
Id_vid_dog
|
Счетчик
|
|
|
Идентификатор типа договора
(FK)
|
Id_tip_dog
|
Числовой
|
|
|
Вид договора
|
Vid_dog
|
Текстовый(50)
|
|
Тип договора
|
Tip_dog
|
Идентификатор типа договора
|
Id_tip_dog
|
Счетчик
|
|
|
Тип договора
|
Tip_dog
|
Текстовый(50)
|
С целью минимизации объема базы данных для всех сущностей создано поле
«Идентификатор». Первичные ключи таблиц выделены жирным шрифтом. Внешние ключи
имеют метку «FK».
Для сущности «Сотрудник» была создана подчиненная таблица. В главной
таблице «Сотрудники» вместо атрибута «гражданство» имеется соответствующий
идентификатор. Подчиненная таблица представляет собой список возможных
вариантов значения поля. Такое преобразование сущности позволит более
рационально использовать место на диске и обеспечит контроль целостности
данных.
Аналогичная процедура была проведена для сущностей «Должность» и «Вид
договора».
2.1.4
Характеристика результатной информации
2.1.4.1 Характеристика
отчетов с результатной информацией
Информационная
система оперативно формирует требующиеся отчеты.
В
информационной системе хранится информация о каждом сотруднике. При
необходимости ИС может оперативно сформировать личное дело с указанием следующих
данных:
· Фамилия,
имя, отчество сотрудника;
· Дата и
место рождения;
· Серия и
номер паспорта;
· Когда и
кем выдан паспорт;
· Адрес
проживания;
· Гражданство;
· Номер
страхового свидетельства;
· ИНН;
· КПП;
· Телефон
для связи;
· Стаж
работы:
o Структурное
подразделение;
o Должность;
o Длительность
выполнения обязанностей.
Организации
необходимо своевременно продлять договоры с сотрудниками. По запросу
информационная система формирует список договоров, срок которых завершается в
течение 30 дней. В отчет «Договоры с истекающим сроком действия» входит
следующая информация:
· Фамилия, имя, отчество сотрудника;
· Номер договора;
· Структурное подразделение;
· Дата заключения договора;
· Дата истечения срока.
Если новый договор не заключен, образуется вакансия. По запросу
пользователя информационная система формирует список вакансий, в который входят
все должности, количество ставок по которым больше, чем количество ставок во
всех заключенных на эту должность договорах.
По желанию пользователя список вакансий можно отфильтровать по
структурному подразделению.
В отчет «Вакансии» входит:
· Структурное подразделение;
· Должность;
· Количество вакантных ставок.
В общем комплексе решение поставленных задач позволит централизировать
информацию о договорах и сотрудниках, оптимизировать работу сотрудника отдела
кадров.
2.1.4.2
Характеристика результатных документов
Информационная система оперативно формирует необходимые трудовые договоры
и договоры об оказании услуг.
Макет выходного документа «Трудовой договор» представлен в приложении 5.
В данный документ вносится следующая информация:
· Номер договора
· Наименование работодателя
· ФИО представителя работодателя
· ФИО работника
· Должность
· Профессиональная квалификационная группа
· Квалификационный уровень
· Структурное подразделение
· Срок действия договора
· Права и обязанности работника
· Права и обязанности работодателя
· Оплата труда и социальные гарантии
· Рабочее время и время отдыха
· Адреса и реквизиты сторон
Макет выходного документа «Договор на оказание услуг» представлен в
приложении 6. В данный документ вносится следующая информация:
· Номер договора
· Наименование заказчика
· ФИО представителя заказчика
· ФИО исполнителя
· Предмет договора
· Срок договора
· Цена договора и расчеты сторон
· Обязательства сторон
· Ответственность сторон и порядок разрешения споров
· Адреса и реквизиты сторон
Договоры выводятся в приложение MS Word для
редактирования информации из типового договора или печати. Приложение MS Word является оптимальным выбором для составления и
редактирования договоров, т.к. обладает широким функционалом для форматирования
документов.
2.2
Программное обеспечение задачи ИС
.2.1 Общие
положения
В связи с тем, что работа информационной системы осуществляется в
диалоговом режиме, работу пользователя можно представить в виде схемы диалога
(приложение 4).
«Главное меню» предоставляет доступ к семи основным пунктам меню:
• Файл
• Справочники
• Документы
• Отчеты
• Справка.
Меню «Файл» раскрывает следующие пункты подменю:
• Список сотрудников
• Список договоров
• Выход.
По нажатию на пункт «Список сотрудников» выполняется запрос и таблица на
главной странице заполняется списком сотрудников, с действующими договорами.
Отсюда же можно отредактировать данные о них, добавить договор выбранному
сотруднику, посмотреть договоры сотрудника.
Пункт «Список договоров» вызывает форму, содержащую таблицу со всеми
действующими договорами организации с сотрудниками. Доступен поиск по номеру
договора и фамилии сотрудника. Отсюда доступны функции добавления нового договора,
печати его, а также функция расторжения действующего договора с указанием
причин.
Пункт «Выход» закрывает клиентского приложение.
Меню «Справочники» раскрывает следующие пункты подменю:
• Сотрудники
• Договоры
• Структурное подразделение
• Должность
Данные пункты подменю обеспечивают доступ к экранным формам всех
справочников информационной системы. Эти экранные формы в свою очередь могут
вызвать формы добавления, редактирования и удаления.
Пункт «Документы» раскрывает следующие пункты подменю:
• Трудовые договоры.
• Договоры об оказании услуг.
Данное подменю обеспечивает доступ к экранным формам составления и
редактирования договоров. Эти экранные формы в свою очередь могут вызвать формы
добавления, редактирования и удаления документов.
Пункт «Отчеты» раскрывает следующие пункты подменю:
• Личное дело
• Вакансии
• Договоры с истекающим сроком действия
Пункты этого подменю обеспечивают запуск отчетов.
Пункт «Справка» раскрывает подменю:
• О программе.
Пункт «О программе» вызывает экранную форму с общей информацией о
клиентском приложении (автор, версия, назначение).
.2.2 Описание
программных модулей
Рассмотрим схемы алгоритмов информационной системы. [33]
В информационной системе присутствуют конфиденциальные данные, поэтому
необходимо разграничить доступ. Схема алгоритма авторизации представлена на
рисунке 2.
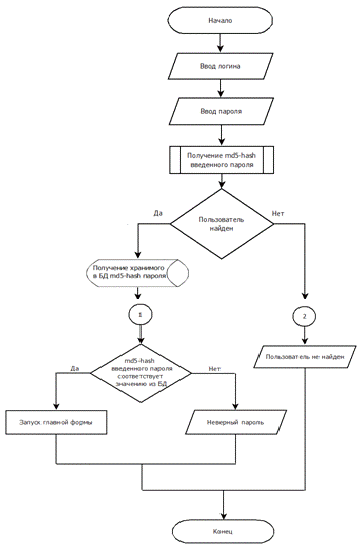
При запуске информационной системы появляется окно авторизации с полям
для ввода логина и пароля. [39] Если данные введены, то по нажатию на кнопку
«ОК», производится запрос к базе данных с целью получения хранимого md5-hash пароля для введенного имени пользователя. Если
пользователь не найден, система выведет соответствующее сообщение. Если
введенное имя пользователя найдено в базе данных, то извлекается
соответствующий имени md5-hash пароля. После этого происходит
создание md5-hash пароля, введенного в форму авторизации. Если эти md5-hash совпадают, запускается главная форма и пользователь
получает возможность работы с системой. [40]
Рис. 2. Схема алгоритма авторизации
Схема алгоритма добавления новой записи (на примере справочника
«Сотрудники») представлена на рисунке 3.
На экранной форме добавления сотрудника расположены окна Edit для ввода данных о сотрудниках,
которые необходимо сохранить. Где возможно, окна Edit заменены на Combobox с выпадающим списком. Это позволяет свести к минимуму
количество ошибок и опечаток в названиях структурных подразделений, должностей
и т.п., а также сокращает количество проделываемых операций сотрудником,
увеличивает скорость внесения данных. [32]
Рис. 3. Схема алгоритма добавления сотрудника в БД
.3 Технологическое обеспечение ИС
.3.1
Организация технологии сбора, передачи, обработки и выдачи информации
Входная информация поступает из личных документов.
При добавлении нового сотрудника в базу данных в качестве входной
информации из паспорта используются его фамилия, имя, отчество, дата и место
рождения, серия и номер паспорта, когда и кем выдан, адрес проживания. Также из
входных документов требуется индивидуальный номер налогоплательщика и номер
страхового свидетельства. [4]
.3.2 Схема
технологического процесса сбора, передачи, обработки и выдачи информации
При работе с информационной системой пользователь работает с главным меню
программы, а также панелями инструментов. Поскольку система функционирует в
режиме диалога, то пользователю необходимо некоторые данные вводить вручную.
Так, чтобы добавить в справочник нового сотрудника, необходимо вручную
заполнить все требуемые поля. Как только часть диалога с пользователем, которая
отвечает за ввод новой записи, заканчивается, данные проверяются системой на
ошибки. Если ошибок нет, то в базе данных создается новая запись, иначе
пользователю информационная система выдаёт соответствующее сообщение.
Важным функционалом работающей информационной системы является
автоматическая генерация отчетов для пользователя. Это один из примеров выдачи
информации пользователю. ИС считывает по заданным параметрам данных из
информационной базы и создает отчет для пользователя.
3. Обоснование экономической эффективности проекта
При проведении проектных работ для их реализации и оптимального
исполнения, при ограничении на сроки разработки, необходимо предварительно
спланировать проектные мероприятия. Одной из основных задач планирования работ
является определение общей продолжительности их проведения. В этом случае
наиболее удобным является ленточный график проведения работ. Данный тип графика
является наиболее наглядным для понимания, но вместе с тем позволяет эффективно
решить поставленную задачу планирования.
Для построения ленточного графика необходимо определить перечень по
разработке программы, трудоемкость, численность исполнителей, длительность
выполнения каждого вида работ.
При разработке программных средств был выполнен следующий перечень работ:
1. Получение задания на разработку.
2. Подбор и изучение литературы.
. Изучение нормативных документов.
. Исследование бизнес-процессов и построение модели «Как есть».
. Формирование предложений по устранению недостатков.
. Построение модели «Как должно быть».
. Построение логической и физической моделей данных.
. Разработка алгоритмов программы.
. Разработка пользовательского интерфейса.
. Тестирование и отладка программы.
. Оформление пояснительной записки.
. Создание презентации.
. Cоздание демонстрационной версии программы.
Трудоемкость выполнения всей проектной разработки определяется по сумме
трудоемкости этапов и видов выполнения работ, оцениваемых экспертным путем в
человеко-днях. В соответствии с приведенным выше перечнем работ на основании
экспертных оценок трудоемкости отдельных работ составили:= 3 чел. · дн.; U1 = 2
чел.= 3 чел. · дн.; U2 = 1чел.= 3 чел. · дн.; U3 = 1 чел.= 3 чел. · дн.; U4 = 1
чел.= 1 чел. · дн.; U5 = 1 чел.= 4 чел. · дн.; U6 = 1 чел.= 6 чел. · дн.; U7 =
1 чел.= 6 чел. · дн.; U8 = 1 чел.= 8 чел. · дн.; U9 = 1 чел.= 9 чел. · дн.;
U10= 1 чел.= 18 чел.· дн.; U11 = 1 чел.= 4 чел. · дн.; U12 = 1 чел.= 3 чел. ·
дн.; U13 = 1 чел.
Продолжительность каждой работыti определяется по формуле:
Тогда общая продолжительность работ T составит:

дней.
Все
полученные данные представлены в таблице 5, а также в графической форме на
рисунке 4.
Таблица 5. Трудоемкость работ
|
№ этапа
|
Вид работ
|
Длительность, дни
|
Исполнитель
|
|
1
|
Составление руководителем
работы и получение специалистом задания на разработку
|
1,25 1,75
|
Руководитель проекта,
Дипломник
|
|
2
|
Подбор и изучение
литературы
|
3
|
Дипломник
|
|
3
|
Изучение нормативных
документов.
|
3
|
Дипломник
|
|
4
|
Исследование
бизнес-процессов и построение модели «Как есть».
|
3
|
Дипломник
|
|
5
|
Формирование предложений по
устранению недостатков.
|
Дипломник
|
|
6
|
Построение модели «Как
должно быть».
|
4
|
Дипломник
|
|
7
|
Построение логической и
физической моделей данных.
|
6
|
Дипломник
|
|
8
|
Разработка алгоритмов
программы.
|
6
|
Дипломник
|
|
9
|
Разработка пользовательского
интерфейса.
|
8
|
Дипломник
|
|
10
|
Тестирование и отладка
программы.
|
9
|
Дипломник
|
|
11
|
Оформление пояснительной
записки.
|
18
|
Дипломник
|
|
12
|
Создание презентации.
|
4
|
Дипломник
|
|
13
|
Создание демонстрационной
версии программы
|
3
|
Дипломник
|
Рис. 4. Ленточный график выполнения работ
Сметная стоимость разработки складывается из следующих статей:
1. Материальные затраты. К ним относят:
·
Стоимость
приобретенного со стороны сырья, материалов, образующих основу выпускаемой
продукции или являющихся необходимыми компонентами при изготовлении продукции.
·
Стоимость
покупных материалов, обеспечивающих нормальный технологический процесс и
используемых для других производственных нужд; запасных частей, износа средств
труда, не относимых к основным фондам, спецодежды.
·
Стоимость
покупных комплектующих и полуфабрикатов.
·
Стоимость работ и
услуг производственного характера, выполняемых сторонними предприятиями, не
относящимися к основному виду деятельности.
·
Стоимость
природного сырья.
·
Стоимость
приобретенного со стороны сырья и топлива.
·
Стоимость
покупной энергии всех видов.
Материальные затраты формируются исходя из цен их приобретения.
При разработке данного проекта к этой статье относят материалы,
используемые при проектировании. Перечень материалов, колчество, цены приведены
в таблице 6. Общие материальные затраты составят
Зм = 253 руб.
Таблица 6. Материальные затраты
|
Наименование материала
|
Количество, шт.
|
Цена за единицу руб.
|
Сумма с НДС, руб.
|
Цена без НДС, руб.
|
|
СD-диск
|
3
|
17
|
51
|
43,22
|
|
Офисная бумага
|
1
|
140
|
140
|
114,8
|
|
Картридж
|
1
|
690
|
690
|
584,74
|
|
Папка для бумаг
|
1
|
15
|
15
|
12,3
|
|
Файл для бумаг
|
4
|
1
|
4
|
3,28
|
|
ИТОГО:
|
|
|
|
1351,56
|
1. Затраты на оплату труда - это выплаты
заработной платы за фактически выполненную работу, исчисленную исходя из
сдельных расценок, тарифных ставок, должностных окладов:
·
Выплаты
стимулирующего характера.
·
Выплаты
стимулирующего характера, связанные с режимом работы, условиями труда; оплата
очередных дополнительных отпусков, льготных часов подростков и другие виды
доплат, предусмотренных законами РФ и включаемые в фонд оплаты труда.
Эта статья складывается из затрат на заработную плату исполнителей
(руководитель работы и дипломник). Руководитель и дипломник работают по
пятидневной рабочей неделе, их оклады составляют: дипломник (стипендия в месяц)
-1700 руб., руководитель работы (рукодство дипломным проектированием - 10
часов)- 1000 руб. Таким образом, дневная заработная плата дипломника составляет
80,95 руб., руководителя работы - 800,00 руб. Тогда общие затраты на заработную
плату составят:
Данные
по заработной плате приведены в таблице 7.
Таблица 7. Данные по заработной плате
|
№ этапа
|
Наименование этапа
|
Исполнитель
|
Дневная ставка, руб.
|
Количество дней.
|
Сумма, руб.
|
|
1
|
Составление руководителем и
получение дипломником задания на разработку
|
Руководитель проекта и
дипломник
|
800,00 80,95
|
1,25 1,75
|
1000,00
141,66
|
|
2
|
Подбор и изучение
литературы.
|
Дипломник
|
80,95
|
3
|
242,85
|
|
3
|
Изучение нормативных
документов.
|
Дипломник
|
80,95
|
3
|
242,85
|
|
4
|
Исследование
бизнес-процессов и построение модели «Как есть».
|
Дипломник
|
80,95
|
3
|
242,85
|
|
5
|
Формирование предложений по
устранению недостатков.
|
Дипломник
|
80,95
|
1
|
80,95
|
|
6
|
Построение модели «Как
должно быть».
|
Дипломник
|
80,95
|
4
|
323,80
|
|
7
|
Построение логической и
физической моделей данных.
|
Дипломник
|
80,95
|
6
|
485,7
|
|
8
|
Разработка алгоритмов
программы.
|
Дипломник
|
80,95
|
6
|
485,7
|
|
9
|
Разработка
пользовательского интерфейса.
|
Дипломник
|
80,95
|
8
|
647,6
|
|
10
|
Тестирование и отладка
программы.
|
Дипломник
|
80,95
|
9
|
728,55
|
|
11
|
Оформление пояснительной
записки.
|
Дипломник
|
80,95
|
18
|
1457,1
|
|
12
|
Создание презентации.
|
Дипломник
|
80,95
|
4
|
323,80
|
|
13
|
Cоздание демонстрационной
версии программы
|
Дипломник
|
80,95
|
3
|
242,85
|
|
ИТОГО:
|
|
|
|
6646,26
|
1. Страховые взносы. Сюда входят
обязательные отчисления органам социального страхования, пенсионного фонда,
государственного фонда занятости, фонда медицинского страхования и страхования
от несчастных случаев.
Страховые взносы производятся согласно Федеральному
закону № 212-ФЗ «О страховых взносах… (редакция от 28.12.2010)» и в сумме
составляют 30%.
В
том числе
o Страховая часть (16%) = 1063,40 руб.
o Накопительная часть (6%) = 398,78 руб.
o В фонд социального страхования РФ (2,9%) = 192,74 руб.
o В фонд обязательного медицинского страхования (5,1%) = 338,96 руб.
1. Амортизация основных фондов. Сюда
входит сумма амортизационных отчислений на полное восстановление основных
фондов.
В данном проекте это затраты на амортизацию и эксплуатацию ЭВМ. Они
определяются на основе стоимости одного машинного часа и времени эксплуатации
ЭВМ, учитывая ее реальную стоимость, стоимость одного машинного часа и
стоимость электроэнергии.
Стоимость одного машинного часа ЭВМ рассчитывается по формуле
где
СМВ - стоимость машинного времени;
КМЧ
=12∙21∙8=2016 - годовое количество машинных часов при пятидневной
рабочей неделе и восьмичасовом рабочем дне;
ТЭЛ
= 2,84руб. за 1 кВт/ч - тариф за электроэнергию;
МПОТ
=0,35 кВт - потребляемая ЭВМ мощность.
Стоимость
машинного времени СМВ=Ao,
где
Ао-амортизационные отчисления. В компании используется линейный способ
начисления амортизации. Срок полезного исопльзования ЭВМ - 3 года.
Амортизационные отчисления рассчитаем по формуле:
где S- срок полезного использования (лет), СЭВМ-первоначальная стоимость
стоимость ЭВМ (21 000 рублей). Тогда:
Затраты
на машинное время определяются с учетом машинного часа и общего времени
использования ЭВМ:
где
NМЧ - количество часов рабочего времени, затраченных на отладку программы. Для данного
проекта NМЧ определяется с учетом количества дней на разработку (71 день) и
количества часов работы ЭВМ в день (8 часов), то есть общее количество времени
составило:
Итого
суммарная стоимость по статьям 1-4 составила:
1. Прочие затраты. Сюда входят следующие
налоги и сборы:
·
Отчисления в
специальные внебюджетные фонды, производимые в законодательно установленном
порядке.
·
Платежи за предельно
допустимые выбросы загрязняющих веществ.
·
Платежи по
обязательному страхованию имущества предприятия, отдельных категорий
работников.
·
Затраты на
гарантийный ремонт и обслуживание.
·
Оплата услуг
банков, связи, вычислительных центров.
·
Оплата за аренду
объектов основных фондов.
·
Износ по
нематериальным активам.
·
Другие затраты,
входящие в себестоимость, но не вошедшие в предыдущие элементы затрат.
В данном проекте к этой статье относятся накладные расходы. Процент
накладных расходов целесообразно принять за 10%.
Таким
образом, сметная стоимость СП =13946,17руб. Полная смета затрат приведена в
таблице 8.
Таблица 8. Смета затрат
|
Наименование статьи
|
Затраты, руб.
|
|
Материальные затраты
|
1351,56
|
|
Основная заработная плата
|
6646,26
|
|
Отчисления на социальные
нужды
|
1993,88
|
|
Затраты на машинное время
|
2686,64
|
|
Накладные расходы
|
1267,83
|
|
ИТОГО:
|
13946,17
|
Окончательная стоимость программного продукта складывается из его цены,
планируемой прибыли и налога на добавленную стоимость.
Ниже приведен расчет проектной цены на разработанную программную
продукцию:
где
Сп - затраты на разработку;- объем реализации в натуральных показателях;
Стир
- затраты на тиражирование;
Пр
- прибыль от реализации одного экземпляра.
Затраты
на тиражирование включают:
стоимость
экземпляра на CD дисках: 51 руб., без НДС - 43,22 руб.;
стоимость
копирования 10% от стоимости диска, без НДС - 4,32 руб.
Тогда
общие затраты на тиражирование составят Стир =47,54 руб.
При
объеме продаж N=1 шт. и норме закладываемой прибыли:
Внедрение информационной системы позволит значительно сократить время,
затрачиваемое на повседневные рутинные операции в отделе, позволит более
эффективно работать с договорами, хранить заключенные договоры и значительно
сократить время на разработку новых. Также внедрение новых электронных средств
позволит сократить число ошибок, возникающих в процессе повседневного
функционирования отдела, за счет автоматизации базовых процессов.
Рассчитанные затраты на разработку информационной системы быстро
покроются, т.к. все аналоги очень дорогостоящие.
Заключение
За время дипломного проектирования в Рязанском филиале МЭСИ был собран
богатый материал для написания дипломного проекта. Была проведена аналитическая
работа по изучению бизнес-процессов, созданию структурно-функциональных моделей
организации бизнеса «Как есть» и «Как должно быть». Исследованы информационное
и технологическое обеспечения.
Каждый сотрудник Рязанского филиала МЭСИ - ценный ресурс. Рациональное
использование рабочего времени сотрудников - залог успеха. Введение
автоматизированного решения задач позволяет решить ряд проблем, связанных с учетом
договоров и повысить производительность труда в организации.
В результате написания дипломного проекта была создана информационная
система, обладающая достаточной функциональностью для выполнения работ по учету
трудовых договоров и договоров на оказание услуг в Рязанском филиале МЭСИ.
Внедрение данного продукта позволит в значительной степени повысить качество и
производительность работы отдела кадров и автоматизировать работу. Во время
работы над дипломным проектом был проведен анализ средств и методов разработки
моделей данных, разработан алгоритм работы информационной системы, база данных
информационной системы с теоретическим обоснованием на основе правил ER -
декомпозиции. Разработан интерфейс информационной системы. От пользователя
системы не требуется каких-либо специальных знаний и умений, программа обладает
дружественным интерфейсом, благодаря чему пользователю будет удобно и приятно в
ней работать.
Список литературы
1. Конституция
РФ.
. Гражданский
Кодекс РФ Часть 2от 26.01.1996 N 14-ФЗ
3. Гражданский
Кодекс РФ Часть 4 от 18.12.2006 N 230-ФЗ
. Федеральный
закон РФ от 27 июня 2006 г. №152-ФЗ "О персональных данных".
. Федеральный
закон РФ от 22 октября 2004г. №125-ФЗ "Об архивном деле в Российской
Федерации" (с изменениями на 4 декабря 2006 года)
6. Федеральный
закон «Об информации, информационных технологиях и защите информации» от 27
июля 2006 года N 149-ФЗ
. Трудовой
кодекс Российской Федерации от 30.12.2001 N 197-ФЗ.
8. Жилищный
кодекс Российской Федерации от 29.12.2004 г. № 188-ФЗ.
. Закон
РФ от 10 июля 1992г. N 3266-1 "Об образовании".
. Федеральный
закон от 22 августа 1996г. N 125-ФЗ "О высшем и послевузовском
профессиональном образовании"
. Письмо
Минобразования РФ от 29 января 2001 г. N 14-51-63ин/12
. С.И.
Бобровский. Delphi 7. Учебный курс. Спб.: Питер, 2010.
. Г.
Буч. Объектно-ориентированное проектирование с примерами применения. / Пер. с
англ. - М.: Конкорд, 1992.
. А.
М. Вендров. CASE - технологии. Современные методы и средства проектирования
информационных систем. - М.: Финансы и статистика, 1998.
15. МЕТОДИЧЕСКИЕ
УКАЗАНИЯ ПО ДИПЛОМНОМУ ПРОЕКТИРОВАНИЮ для специальности: «Прикладная
информатика (по областям)» Под редакцией д.э.н. Тельнова Ю.Ф., к.э.н. Сорокина
А.А., - М.: Москва, 2012.
16. К.А.
Аксенов, Б.И. Клебанов. Работа с CASE-средствами
BPwin, Erwin. - Екатеринбург, 2004 г.
17. С.В.
Еремин. Выбор СУБД и его влияние на программные компоненты
информационно-вычислительных систем. // Автоматизация и современные технологии,
М.: Машиностроение, 1999. - № 4.
18. В.А.
Козлов. Открытые информационные системы. - М: Финансы и статистика, 1999.
. К.
Коуд. Объектные модели. Стратегии, шаблоны и приложения. - М.: Лори, 1999.
. С.
Маклаков. BPWin и ERWin. CASE-средства разработки
информационных систем. М.: ДИАЛОГ-МИФИ, 2000.
. В.
Фаронов. Delphi. Программирование на языке высокого уровня: Учебник для вузов.
- СПб.: Питер, 2005.
22. А.
Хомоненко, В. Гофман, Е. Мещеряков, В. Никифоров. Delphi 7. Наиболее полное
руководство. - СПб.: BHV - Санкт - Петербург, 2006.
23. Р
50.1.028-2001. Рекомендации по стандартизации. Информационные технологии
поддержки жизненного цикла продукции. Методология функционального
моделирования. М.: ИПК Изд-во стандартов, 2001.
24. Н.
Абдикеев. Реинжиниринг бизнес-процессов: учебник. - 2-е изд., испр. - М.:
Эксмо, 2007.
. А.
Кузин, С. Левонисова. Базы данных. - М.: Академия, 2008 г.
. А.
Кузин. Разработка баз данных в системе Microsoft Access. - М.: Форум, 2012.
. Т.
Данелян. Информационные технологии в юриспруденции - М.: МЭСИ, 2008.
. И.
Юрьев. В. Современные информационно-правовые системы. - М.: Юристъ, 2012.
. Е.
Васина, Т.Л. Партыка, И.И. Попов. Автоматизированные информационные системы,
2010.
. В.
Петров. Информационные системы. - Спб.: Санкт-Петербург, 2003.
. Л.
Вдовенко. Автоматизированные системы управления производством / Под ред. Г.А.
Титаренко. - М.: Экономическое образование, 1992.
. Т.
Кормен, Ч. Лейзерсон, Р. Ривест, К. Штайн - Алгоритмы. Построение и анализ.
Второе издание. / Под ред. С. Г. Татаренко - М.: Вильямс, 2005.
. А.
Ахо, Дж. Хопкрофт, Дж. Ульман. Построение и анализ вычислительных алгоритмов /
Под ред. Ю. В. Матиясевича. - М.: Мир, 1979.
. Б.
Поляк. Введение в оптимизацию. - М.: Наука. Главная редакция
физико-математической литературы, 1983.
35. Т.
Гвоздева Т.В., Б. Баллод. Проектирование информационных систем М.: Феникс,
2009.
. В.
Гвоздева, И. Лаврентьева. Основы построения автоматизированных информационных
систем: учебник. - М.: ФОРУМ, 2007.
37. Дж.
Харрингтон. Проектирование реляционных баз данных. / Под ред. А. Головко - М.:
Лори, 2006.
. С.
Макконел. Совершенный код. Мастер-класс / Пер. с англ. - М.:
Издательско-торговый дом «Русская Редакция»; СПб.: Питер, 2005.
. В.
Проскурин. Защита программ и данных. - М.: Академия, 2011.
. В.
Шаньгин. Защита компьютерной информации. Эффективные методы и средства. - М.:
ДМК Пресс, 2010.
Приложение 1
Приложение 2
Приложение 3
Приложение 4
Приложение 5.
Трудовой договор
г. Рязань «____» __________201 __г.
Рязанский филиала федерального государственного бюджетного образовательного
учреждения высшего профессионального образования «Московский государственный
университет экономики, статистики и информатики (МЭСИ)» являющийся
Работодателем, именуемый в дальнейшем «Филиал» в лице Директора филиала
Живикина Владимира Николаевича, (Ф.И.О. полностью) действующего на основании
доверенности ____________________________ от ________________________ и
Положения о филиале, с одной стороны, и ________________________________
(Ф.И.О. полностью)
именуемый (ая) в дальнейшем «Работник», с другой стороны, вместе
именуемые «Стороны», заключили настоящий трудовой договор (далее Договор) о
нижеследующем:
1. Общие положения
1.1. По настоящему договору Работодатель предоставляет Работнику работу
по должности __________________________________
(наименование должности)
а Работник обязуется лично выполнять указанную работу в соответствии с
условиями настоящего договора.
Должность Работника относится к профессиональной квалификационной группе
_________________ _____________ уровень _________ квалификационный уровень
______.
1.2. Работник осуществляет работу в структурном подразделении
Работодателя:_____________________________________________
(полное наименование структурного подразделения )
1.3. Работа по настоящему договору является для Работника основным
местом работы/не основным местом работы/работой на условиях внутреннего
совместительства (ненужное зачеркнуть).
1.4. Настоящий договор заключается на: _____________
(неопределенный срок/ определенный срок (указать продолжительность; на
время выполнения определенной работы с указанием причины (основание)
________________________________,
(основание для заключения срочного трудового договора в соответствии со
ст.59 ТК РФ )
1.5. Настоящий договор вступает в силу с «____» ___________20___г. по
«____» ___________20___г.
1.6. Дата начала работы «____» ___________20___г.
.7. Работнику, с целью проверки соответствия занимаемой должности,
устанавливается ____________ месячный испытательный срок (ст.ст. 70, 71 ТК РФ).
1.8. Работник подчиняется непосредственно начальнику регионального
отдела
2. Права и обязанности Работника
2.1. Работник имеет право на:
2.1.1. Предоставление ему работы, обусловленной настоящим договором.
2.1.2. Обеспечение безопасности и условий труда, соответствующих
государственным нормативным требованиям охраны труда.
.1.3. Своевременную и в полном объеме выплату заработной платы в
соответствии с квалификацией, сложностью труда, количеством и качеством
выполненной работы.
.1.4. Пользование вычислительными ресурсами, техническими средствами и
системами информационного обеспечения в порядке, установленном Филиалом.
.1.5. Представление интересов Филиала по доверенности по вопросам,
отнесенным к его полномочиям положением о подразделении и должностной
инструкцией.
.1.6. Разрабатывать и выносить на обсуждение предложения по развитию
деятельности структурного подразделения.
2.1.7. Проходить профессиональную подготовку,
переподготовку и повышение квалификации. Указанное право реализуется путем
заключения дополнительного договора между Работником и Филиалом.
2.2. Работник обязан:
2.2.1. Своевременно и качественно выполнять трудовые обязанности,
возложенные на него настоящим договором, выполнять установленные нормы труда.
2.2.2. Соблюдать правила внутреннего трудового распорядка, действующие у
Работодателя, требования по охране труда и обеспечению безопасности труда, иные
локальные нормативные акты Работодателя, непосредственно связанные с трудовой
деятельностью Работника, с которыми Работник был ознакомлен под роспись.
.2.3. Проходить обучение безопасным методам и приемам выполнения работ,
инструктаж по охране труда, проверку знаний требований охраны труда.
.2.4. Соблюдать трудовую дисциплину.
.2.5. Бережно относиться к имуществу Филиала, не допускать
использования имущества Филиала в целях, не связанных с осуществлением
должностных обязанностей; обеспечивать содержание в надлежащем состоянии
закрепленного за Работником имущества, материально-технических средств.
.2.6. Немедленно извещать своего непосредственного или вышестоящего
руководителя о любой ситуации, угрожающей жизни и здоровью людей, о каждом
несчастном случае, происшедшем на производстве, или об ухудшении состояния
своего здоровья, в том числе о проявлении признаков острого профессионального
заболевания (отравления), сохранности имущества Работодателя, имуществу других
работников.
.2.7. Соблюдать нормы трудового законодательства Российской Федерации.
.2.8. Не допускать действий, которые могут привести к сбоям в работе,
срыву деятельности структурного подразделения, снижению общественного
авторитета Филиала.
.2.9. Не разглашать и не сообщать третьим лицам сведения, ставшие
известными ему в силу выполнения должностных обязанностей и составляющие государственную,
банковскую и коммерческую тайну, а также любую иную конфиденциальную информацию
(включая секреты производства (ноу-хау).
.2.10. Своевременно предоставлять сведения, необходимые для начисления
заработной платы, надбавок, доплат, пособий и иных выплат, а также при смене
адреса места жительства, семейного положения и т.п.
.2.11. Оповещать Филиал о невозможности по уважительным причинам
выполнять обусловленные настоящим договором и должностной инструкцией
обязанности.
.2.12. Проходить обязательные предварительные, периодические, а также
внеочередные медицинские осмотры (обследования) по направлению Филиала в
случаях, предусмотренных Трудовым кодексом РФ и иными федеральными законами.
3. Права и обязанности Работодателя
3.1. Работодатель имеет право:
3.1.1. Требовать от Работника добросовестного исполнения обязанностей по
настоящему трудовому договору.
3.1.2. Принимать локальные акты, непосредственно связанные с трудовой
деятельностью Работника, в том числе правила внутреннего трудового распорядка,
требования по охране труда и обеспечению безопасности труда.
.1.3. Привлекать Работника к дисциплинарной и материальной
ответственности в порядке и на условиях, установленных действующим
законодательством РФ, локальными актами Университета.
.1.4. Поощрять Работника за добросовестный эффективный труд.
.1.5. Осуществлять контроль за исполнением Работником должностных
обязанностей и условий настоящего договора.
.1.6. Заключать, изменять и расторгать трудовой договор с Работником в
порядке и на условиях, установленных действующим законодательством РФ.
3.2.1. Предоставить Работнику работу в соответствии с условиями
настоящего договора, обеспечить Работника всем необходимым и создать
необходимые условия для исполнения им своих должностных обязанностей.
3.2.2. Обеспечить соответствующие требованиям охраны труда безопасные
условия на рабочем месте Работника, предусмотренные действующим
законодательством РФ и необходимые для успешного выполнения обязанностей,
обусловленных настоящим договором, ознакомлять Работника с требованиями охраны
труда и правилами техники безопасности, проверять знания Работника по
требованиям охраны труда и правилам техники безопасности, организовать контроль
за состоянием условий труда на рабочем месте Работника.
.2.3. Обеспечить вычислительными ресурсами, техническими средствами,
системами информационного обеспечения и иными средствами, необходимыми для
исполнения им трудовых обязанностей.
.2.4. Своевременно и в полном размере выплачивать Работнику заработную
плату, предусмотренную настоящим договором в установленные сроки.
.2.5. Осуществлять обработку и обеспечивать защиту персональных данных
Работника в соответствии с законодательством Российской Федерации.
.2.6. Знакомить Работника под роспись с принимаемыми локальными
нормативными актами, непосредственно связанными с его трудовой деятельностью.
.2.7. Обеспечивать соблюдение режима труда и отдыха Работника в
соответствии с трудовым законодательством РФ, Правилами внутреннего трудового
распорядка и настоящим договором.
.2.8. Содействовать Работнику в повышении квалификации, уровня
профессионализма и компетентности.
.2.9. Выдавать по просьбе Работника справки о работе в Филиале с
указанием квалификации, должности, времени работы и размера заработной платы.
.2.10. Предоставлять права и льготы, установленные действующим
законодательством Российской Федерации.
4. Оплата труда и социальные гарантии
4.1. За выполнение трудовых обязанностей, предусмотренных настоящим
договором, Работнику устанавливается заработная плата в размере:
4.1.1. Должностной оклад (оклад) в размере _________________ рублей в
месяц или в размере, определенном отдельным соглашением Сторон, за счет средств
бюджета / средств от предпринимательской и иной приносящей доход деятельности
(ненужное зачеркнуть).
4.1.2. Компенсационные выплаты (доплата, надбавка, другие виды выплат),
установленные в соответствии с действующим законодательством РФ за счет средств
бюджета:
работникам, занятым на тяжелых работах, работах с вредными и (или)
опасными и иными особыми условиями труда в размере ______________ рублей;
за работу в местностях с особыми климатическими условиями в размере
______________ рублей;
за работу в условиях, отклоняющихся от нормальных, в размере
______________ рублей;
за работу со сведениями, составляющими государственную тайну, в размере
______________ рублей.
4.1.3. Компенсационные выплаты (доплата, надбавка, другие виды выплат),
установленные в соответствии с действующим законодательством РФ, за счет
средств от предпринимательской и иной приносящей доход деятельности:
- работникам, занятым на тяжелых работах, работах с вредными и (или)
опасными и иными особыми условиями труда в размере ______________ рублей;
за работу в местностях с особыми климатическими условиями в размере
______________ рублей;
за работу в условиях, отклоняющихся от нормальных, в размере
______________ рублей;
за работу со сведениями, составляющими государственную тайну, в размере
______________ рублей.
4.1.4. Стимулирующие выплаты (доплата, надбавка, другие виды выплат),
установленные в соответствии с действующим законодательством РФ за счет средств
бюджета:
надбавка за должность в размере ______________ рублей;
за наличие ученой степени в размере ______________ рублей.
4.1.5. Стимулирующие выплаты за счет средств бюджета / средств от
предпринимательской и иной приносящей доход деятельности (ненужное зачеркнуть):
- за интенсивность и высокие результаты работы в размере ______________
рублей;
за качество выполняемых работ в размере ______________ рублей.
Стимулирующие надбавки устанавливаются в размерах согласно Положению об
оплате труда, закрепленных в дополнительном соглашении, являющемся неотъемлемой
частью договора.
4.2. В случае изменения действующего законодательства РФ в части,
изменяющей порядок и размеры оплаты труда работников бюджетной сферы в сторону
увеличения, размер бюджетной части оклада Работника, включая надбавки и
доплаты, пересматривается автоматически.
4.3. Премии и иные выплаты устанавливаются Работнику в соответствии с
коллективным договором, локальными нормативными актами Филиала.
4.4. Порядок начисления премий, доплат, надбавок и иных видов
вознаграждений осуществляется в соответствии с утвержденным в Филиале
Положением об оплате труда работников Филиала, при условии выполнения
Работником требований настоящего договора, Должностной инструкции, Правил
внутреннего трудового распорядка и других локальных актов Филиала.
.5. На Работника распространяются права и льготы, установленные
действующим законодательством РФ, ведомственными нормативными актами.
4.6. Заработная плата выплачивается Работнику два раза в месяц:
- срок выплаты аванса 24 - 26 числа текущего месяца;
срок выплаты заработной платы 10- 12 числа месяца, следующего за
расчетным.
4.7. Выдача заработной платы осуществляется путем перечисления на
лицевой счет Работника в банках, имеющих договоры на расчетно-кассовое
обслуживание с Филиалом, или через кассу Филиала, в случае отсутствия у
Работника такого лицевого счета.
5. Рабочее время и время отдыха
5.1. Работнику устанавливается 5-ти дневная ____ -часовая рабочая
неделя с 2-мя выходными днями - суббота и воскресенье.
5.2. Режим работы (рабочие дни и выходные дни, время начала и
окончания работы) определяется правилами внутреннего трудового распорядка,
действующими у Работодателя, либо настоящим трудовым договором.
.3. Работнику в возрасте от 16 до 18 лет продолжительность рабочей
недели сокращается на 5 часов (статья 92 ТК РФ).
.4. Работнику предоставляется ежегодный оплачиваемый отпуск
продолжительностью 28 календарных дней.
.5. За работу в районах Крайнего Севера, приравненных к ним
местностях, в других районах Севера, где установлены районные коэффициенты и
процентная надбавка к заработной плате, Работнику устанавливается в качестве
компенсации ежегодный дополнительный отпуск продолжительностью __________ календарных
дней.
.6. Ежегодный оплачиваемый отпуск предоставляется в соответствии с
графиком отпусков.
.7. В случае если для Работника работа в Филиале является не
основным местом работы или работой на условиях внутреннего совместительства, то
ежегодный оплачиваемый отпуск предоставляется одновременно с отпуском по
основной работе. Работник обязан предоставить справку о предоставлении отпуска
с основного места работы.
.8. Работнику в возрасте до восемнадцати лет предоставляется
ежегодный оплачиваемый отпуск продолжительностью 31 календарный день в удобное
для него время (ст. 267 ТК РФ).
.9. Работнику предоставляется отпуск без сохранения заработной платы
в соответствии с действующим законодательством РФ.
.10. Режим труда и отдыха Работника регулируется Правилами внутреннего
трудового распорядка Филиала в соответствии с действующим законодательством РФ.
6. Социальное страхование
6.1. Работник подлежит обязательному социальному страхованию в связи с
трудовой деятельностью в соответствии с действующим законодательством
Российской Федерации, включающему выплату пособий по временной
нетрудоспособности, по беременности и родам, государственных пособий гражданам,
имеющим детей, по социальному страхованию от несчастных случаев на производстве
и профессиональных заболеваний и в других случаях, предусмотренных нормативными
актами РФ.
6.2. При наступлении обстоятельств, дающих основание для выплат по
обязательному социальному страхованию, Работник обязан предоставить в Филиал
документы, подтверждающие его право на получение пособий и иных выплат по
социальному страхованию. Листок нетрудоспособности, подтверждающий временную
нетрудоспособность (болезнь, несчастный случай и др.) Работника, должен быть
предоставлен в Филиал не позднее 3 (трех) дней после окончания такой нетрудоспособности.
7. Испытательный срок
7.1. По истечении испытательного срока руководство Филиала имеет право
считать договор заключенным. При неудовлетворительном результате испытания
Филиал имеет право до истечения срока испытания расторгнуть трудовой договор с
Работником, предупредив его об этом в письменной форме не позднее, чем за три
дня с указанием причин, послуживших основанием для признания Работника не
выдержавшим испытание.
7.2. В испытательный срок не засчитывается период временной
нетрудоспособности и другие периоды, когда Работник отсутствовал на работе по
уважительным причинам.
.3. Если в период испытания работник придет к выводу, что
предложенная ему работа не является для него подходящей, то он имеет право
расторгнуть трудовой договор по собственному желанию, предупредив об этом
Филиал в письменной форме за три дня.
8. Ответственность сторон
8.1. Работодатель и Работник несут ответственность за неисполнение или
ненадлежащее исполнение взятых на себя обязанностей и обязательств,
установленных настоящим трудовым договором, локальными нормативными актами
Работодателя, законодательством Российской Федерации.
8.2. За совершение дисциплинарного проступка, то есть неисполнение или
ненадлежащее исполнение Работником по его вине возложенных на него трудовых
обязанностей, к Работнику могут быть применены дисциплинарные взыскания,
предусмотренные статьей 192 Трудового кодекса Российской Федерации.
.3. Работник и работодатель могут быть привлечены к материальной и
иным видам юридической ответственности в случаях и в порядке, предусмотренных
трудовым законодательством и иными федеральными законами.
. Изменение и прекращение трудового договора
.1. Каждая из сторон настоящего трудового договора вправе ставить перед
другой стороной вопрос о его дополнении или ином изменении трудового договора,
которые по соглашению сторон оформляются дополнительным соглашением, являющимся
неотъемлемой частью трудового договора.
.2. Изменения и дополнения могут быть внесены в настоящий трудовой
договор по соглашению сторон также в следующих случаях:
а) при изменении законодательства Российской Федерации в части,
затрагивающей права, обязанности и интересы сторон, а также при изменении
локальных нормативных актов Работодателя;
б) в других случаях, предусмотренных Трудовым кодексом Российской
Федерации.
.3. При изменении Работодателем условий настоящего трудового договора(за
исключением трудовой функции) по причинам, связанным с изменением
организационных или технологических условий труда, Работодатель обязан
уведомить об этом Работника в письменной форме не позднее чем за два месяца до
их изменения (статья 74 Трудового кодекса Российской Федерации).
.4.О предстоящем увольнении в связи с ликвидацией организации,
сокращением численности или штата работников организации Работодатель обязан предупредить
Работника персонально и под роспись не менее чем за два месяца до увольнения.
.5. Настоящий трудовой договор прекращается только по основаниям,
установленным Трудовым кодексом Российской Федерации и иными федеральными
законами.
.6.При расторжении трудового договора Работнику предоставляются гарантии
и компенсации, предусмотренные главой 27 Трудового кодекса Российской
Федерации, а также другими нормами Трудового кодекса Российской Федерации и
иных федеральных законов.
. Заключительные положения
.1. Трудовые споры и разногласия сторон по вопросам соблюдения условий
настоящего трудового договора разрешаются по соглашению сторон, а в случае
недостижения соглашения рассматриваются комиссией по трудовым спорам и (или)
судом в порядке, установленном законодательством Российской Федерации.
.2. Все изменения и дополнения к настоящему договору оформляются
дополнительными соглашениями, подписанными обеими Сторонами.
.3. По вопросам, не урегулированным в настоящем договоре, Стороны
руководствуются действующим законодательством РФ, локальными актами Филиала.
.4. Настоящий договор составлен в двух экземплярах, имеющих одинаковую
юридическую силу, по одному для каждой из Сторон, и вступает в силу со дня
подписания его обеими сторонами.
«Права и обязанности в соответствии с нормами трудового законодательства
Российской Федерации доведены до моего сведения, по содержанию и толкованию
положений настоящего трудового договора возражений не имею.
Ознакомлен с документами: Уставом, Правилами внутреннего трудового распорядка,
Должностной инструкцией, Положением о структурном подразделении, Положением об
оплате труда работников Филиала, Положением о неразглашении конфиденциальной
информации, Кодексом корпоративной этики работников,
профессорско-преподавательского состава и обучающихся, стандартами Филиала.
Невыясненных вопросов не имею».
___________________ ______________________________
Подпись Ф.И.О.
.Адреса и реквизиты сторон
.1. Работодатель:
Рязанский филиал федерального государственного бюджетного
образовательного учреждения высшего профессионального образования «Московский
государственный университет экономики, статистики и информатики (МЭСИ)»
Юридический адрес: 390023 Рязань, проезд Яблочкова, 6
ИНН 7729094137 /
КПП 622902001
11.2. Работник
Ф.И.О. (полностью) __________________________________
Адрес регистрации (по паспорту) ________________
Адрес (по фактическому месту жительства) ____________
Телефон ______________, Адрес электронной почты__________
Паспортные данные: серия ________№__________ выдан «__ _______г.
кем________________________________________
Дата рождения «______» _______________ ______г.
Место рождения__________________________________
ИНН_________________________________
Номер свидетельства Государственного пенсионного
страхования_________________________
Приложение 6