Исследование системы управления производительностью труда на примере 'Weatherford'
СОДЕРЖАНИЕ
ВВЕДЕНИЕ
ГЛАВА
1.ТЕОРЕТИЧЕСКИЕ АСПЕКТЫ УПРАВЛЕНИЯ ПРОИЗВОДИТЕЛЬНОСТЬЮ ТРУДА НА ПРЕДПРИЯТИИ В
СОВРЕМЕННЫХ УСЛОВИЯХ
.1
Производительность труда как экономическая категория
.2
Система управления производительностью труда
.3
Способы повышения эффективности управления производительностью труда
ГЛАВА
2. ИССЛЕДОВАНИЕ СИСТЕМЫ УПРАВЛЕНИЯ ПРОИЗВОДИТЕЛЬНОСТЬЮ ТРУДА КОМПАНИИ
«WEATHERFORD» И РАЗРАБОТКА РЕКОМЕНДАЦИЙ ПО ПОВЫШЕНИЮ ЕГО ЭФФЕКТИВНОСТИ
.1
Общая характеристика предприятия «Weatherford»
.2
Анализ финансово-хозяйственной деятельности предприятия
.3
Анализ показателей и практики управления производительностью труда в компании
«Weatherford»
.4
Мероприятия по повышению эффективности управления производительностью труда в
организации
ЗАКЛЮЧЕНИЕ
СПИСОК
ИСПОЛЬЗОВАННОЙ ЛИТЕРАТУРЫ
ВВЕДЕНИЕ
Решение многообразных проблем ускорения
социально-экономического развития страны выдвинуло на первый план обеспечение
устойчивых темпов роста производительности труда. Это вызвало необходимость
углубленного исследования процесса формирования затрат и результатов труда,
разработки комплекса важнейших практических рекомендаций по повышению
производительности труда, рассмотрения всех факторов её роста. Помимо всего
вышеперечисленного не менее важным является управления трудовыми ресурсами и
результатами их деятельности.
На современном этапе развития производства
объективно усиливается роль организации труда, что объясняется более высоким
уровнем обобществления труда и производства, качественными изменениями в
рабочей силе и средствах производства в период научно-технической революции.
Научно-технический прогресс вызывает потребность в более прогрессивных способах
соединения вещественных и личного факторов производства, соответствующих
интенсивному типу развития, что и объясняет актуальность темы исследования.
Цель исследования - повышение эффективности
управления трудовыми ресурсами
В соответствии с целью исследования были
поставлены следующие основные задачи:
раскрыть понятие и значение производительности
труда как экономической категории;
исследовать систему управления
производительностью труда;
рассмотреть способы повышения эффективности
управления производительностью труда;
проанализировать практику управления
производительностью труда в исследуемой организации;
предложить пути повышения управления
производительностью труда в организации. управление производительность трудовой ресурс
Степень, разработанности проблемы. Методические
разработки в области управления производительностью труда в отечественной;
литературе связаны, с именами таких ученых как: A.A. Богданов, O.A. Ерманский,
А.К. Гастев, П.М. Керженцев; Мёльнов, Г.А. Пруденский,.
Предметом исследования является процесс
управления производительностью труда.
Объектом исследования является общество с
ограниченной ответственностью «Weatherford».
Практическая значимость исследования состоит в
том, что оно содержит разработки рекомендаций по повышению эффективности
управления трудовыми ресурсами предприятия, имеющих огромное значение для
дальнейшей деятельности предприятия.
Работа состоит из двух глав, введения,
заключения и списка использованной литературы, во введении обосновывается
актуальность тему, отражается цель и задачи. В первой главе исследованы
теоретические аспекты управления производительностью труда на предприятии в
современных условиях, вторая глава является практической и отражает текущее
состояние деятельности организации, а так же содержит предложения по повышению
эффективности управления производительностью труда в организации. В заключении
приводятся краткие выводы по всей работе.
ГЛАВА 1.ТЕОРЕТИЧЕСКИЕ АСПЕКТЫ УПРАВЛЕНИЯ
ПРОИЗВОДИТЕЛЬНОСТЬЮ ТРУДА НА ПРЕДПРИЯТИИ В СОВРЕМЕННЫХ УСЛОВИЯХ
.1 Производительность труда как экономическая
категория
В рыночных условиях изменение содержания (а
нередко и сущности) прежних понятий и экономических категорий, появление новых
показателей происходит быстрее, чем развитие экономики в целом. Это в полной
мере относится и к производительности труда.
Под производительностью понимают эффективность
использования различных ресурсов труда, капитала, земли, материалов, энергии,
информации, которые применяются при производстве различных товаров и оказания
услуг. Эта экономическая категория отражает взаимосвязь между количеством и
качеством произведенных товаров или оказанных услуг и ресурсами, которые были
затрачены на их производство.
Производительность дает возможность сравнить
объемы выпуска продукции и оказанных услуг на различных уровнях экономической
системы (отдельный работник, первичный трудовой коллектив, цех, предприятие или
организация, отрасль, государство) с использованными ресурсами в
соответствующих звеньях общественного производства. В процессе такого сравнения
и оценки следует учитывать воздействие на производительность и чисто рыночных
причин: рост стоимости энергии, ресурсов; увеличение затрат, связанных с
безработицей, влияние форс мажорных обстоятельств (наводнение, засуха,
коррумпированность власти и т.п.).
Более высокая производительность означает
увеличение объемов продукции при тех же самых (неизменных) затратах. При этом
необходимо учитывать потребность в той или иной продукции на рынке товаров или
в обществе в целом. Следует также отметить, что на предприятиях стран с
развитой рыночной экономикой принимается к расчету производительности та
продукция, которая уже продана, а не просто изготовлена.
Таким образом, производительность можно
рассматривать как общий показатель, который характеризует эффективность
использования различных ресурсов при производстве продукции. Однако,
современная экономическая теория доказывает, что абсолютно точно роль и долю
затрат тех или иных ресурсов, используемых на производство продукции,
определить достаточно трудно. Например, почти невозможно полное, стопроцентное
использование того или иного вида ресурсов (особенно это касается ресурса
труда); неодинакова эффективность использования различных ресурсов или одних и
тех же ресурсов в разное время.
Поэтому для определения эффективности
производства чаще всего используется показатель производительности труда; хотя
это и не означает, что труд является единственным источником
производительности. Рассчитываются и применяются такие показатели:
производительность материалов, производительность капитала, энергии,
информации.
Производительность труда (ПТ) - это
эффективность затрат конкретного труда, которая определяется количеством
продукции, произведенной в единицу рабочего времени. С понятием
производительности тесно связано понятие трудоемкости. Трудоемкость (Тр) -
показатель, обратный производительности труда, характеризующий количество затрат
труда (рабочего времени), приходящихся на единицу продукции.
Рассматриваемое определение производительности
труда построено с использованием трех основных понятий:
эффективность труда;
конкретный труд;
рабочее время.
Конкретный труд определяется как целесообразная
деятельность людей, направленная на создание материальных и духовных благ,
результатом которой выступают определенные потребительные стоимости (письменный
стол, авторучка, книга и т.д.). Содержанием конкретного труда является
количественный и качественный состав трудовых функций, их взаимосвязи и
взаимоотношения в реальном процессе труда, например, различия в профессиях,
специальностях, уровнях квалификации работников. Кроме того, конкретный труд
характеризуется и уровнем используемой техники, технологии производства,
которые на каждом рабочем месте индивидуальны (различна техническая
оснащенность токаря, фрезеровщика, водителя автомобиля).
Третье ключевое слово в определении
производительности труда - рабочее время, его затраты. Рабочее время - это
установленная трудовым законодательством или собственником продолжительность
текущего времени, в течение которого работники должны заниматься выполнением
определенных трудовых функций. Как правило, регламентируются такие промежутки
времени (для выполнения работы): день, неделя, месяц, год.
Своеобразный подход к определению
производительности предлагается в работе Меликьяна Г. Г. Здесь понятие
производительности труда трактуется в узкой технической концепции и в широкой
общественной концепции.
Под производительностью в узкой технической
концепции понимается отношение выводимой продукции к вводимым ресурсам:
(1)
где Выход - товары, услуги,
количество, качество, стоимость, поставка, добавленная стоимость;
Ввод - труд, капитал, материалы,
энергия, земля, информация.
Этот показатель, не являющийся
единственным, выражает степень эффективности использования ресурсов в целом,
или отдельного вида ресурсов, если к нему относят выход:
(2)
(3)
Под производительностью в широкой
общественной концепции понимается, прежде всего, то, что производительность -
это умственная склонность человека к постоянному поиску возможности
усовершенствования того, что существует на производстве. Она основана на
уверенности в том, что человек может работать сегодня лучше, чем вчера, а
завтра еще лучше. Она требует постоянно совершенствовать экономическую
деятельность с учетом меняющихся условий.
Авторы данного подхода выделяют
понятие и производительности труда, определяя его отношением общего объема
продукции к затраченному на его производство труду. Другое название показателя
- реальная часовая выработка на одного занятого.
Следует использовать понятие
продуктивности труда, а не производительности, поскольку правильный перевод
английского слова productivity и немецкого produktivitöt - именно
продуктивность. Продуктивность системы предлагается определять по формуле:
(4)
где Q - объем продукции (услуг) за
определенный период времени в различных измерителях;
Т - затраты ресурсов,
соответствующих данному объему продукции.
Производительность труда как
показатель включает экстенсивную и интенсивную величины. Количество труда,
затрачиваемого на производство продукции, зависит от времени труда
(экстенсивная величина) и его интенсивности (интенсивная величина), так как в
одну и ту же единицу времени может быть затрачено неодинаковое количество
жизненной энергии. Таким образом, результат труда зависит от количества
времени, затраченного на производство продукции, интенсивности труда и
эффективности каждой единицы труда. Последняя, в свою очередь, зависит от
степени использования производительной силы труда.
Интенсивность труда - степень
напряженности труда в процессе производства, которая определяется уровнем
расходования мускульной и нервной энергии человека, то есть затратами труда в
единицу времени. Эти затраты жизненных сил (например в килокалориях) человека в
единицу времени могут быть меньше или больше, что означает меньшую или большую
напряженность труда при прочих равных условиях. В отличие от понятия «производительность
труда», которое дает представление о том, сколько продукции производится при
данном уровне затрат труда (в единицах времени, численности), понятие
«интенсивность труда» - дает представление о том, сколько труда (физического и
умственного) затрачивается в течение определенного отрезка времени.
В соответствии с определением
интенсивность труда можно выразить в виде такой формулы:
(5)
где Мт - масса израсходованного
труда;
Тф - величина затрат физического
труда;
Тумс - величина затрат умственного
труда;- время, в течение которого осуществлялись затраты труда.
Повышение интенсивности означает
уплотнение труда, усиление его напряженности, что связано с увеличением затрат
труда в единицу времени. Та или иная степень интенсивности труда присуща
всякому труду, но величина ее может колебаться в зависимости от характера,
условий труда, отношения к нему работника. Но для каждого уровня развития
производительных сил существует особая, средняя степень интенсивности труда,
которую еще называют общественно необходимой или нормальной интенсивностью
труда. Такая степень напряженности труда должна обеспечивать производительное
использование рабочего времени, не вызывать необратимых отрицательных явлений в
организме человека, способствовать развитию физических и умственных
способностей работника.
Нормальная интенсивность труда
является необходимой предпосылкой устойчивого роста производительности труда.
Интересам производства не отвечает повышение интенсивности труда сверх
общественно-нормального уровня, так как при этом не только не происходит
сокращение затрат труда на единицу продукции, но и возникают отрицательные
последствия для воспроизводства рабочей силы, не обеспечивается восстановление
затраченной в процессе производства жизненной энергии людей.
С другой стороны, снижение
интенсивности труда по сравнению с объективно необходимым уровнем оказывает
отрицательное влияние на объем выработанной продукции. Низкая интенсивность
труда, являясь нередко следствием недостатков в организации труда, приводит к
содержанию на предприятиях дополнительного количества работников,
нерациональному использованию трудового потенциала и, в конечном счете, к
снижению производительности труда.
Поэтому в каждый исторический период
повышение общественно-нормальной интенсивности труда ограничено
технологическими, физиологическими и социально-экономическими пределами. В силу
этого решающую роль в обеспечении максимально высокой производительности труда
играет рост его производительной силы.
Производительность труда и
интенсивность труда связаны между собой: повышение производительности труда и
увеличение его интенсивности (до определенных пределов) приводит к увеличению
объеме произведенной продукции в единицу времени; любой уровень производительности
труда всегда включает в себя определенную степень его интенсивности.
При повышении интенсивности труда
увеличиваются количество выпускаемой продукции и затраты рабочей силы (массы
труда) в единицу времени. Поскольку на единицу продукции приходится столько же
труда, сколько и до его интенсификации, то стоимость единицы продукции не
изменяется, а стоимость всей произведенной продукции увеличивается прямо
пропорционально росту интенсивности труда. Если же количество продукции
увеличивается без повышения интенсивности труда (а только за счет роста
производительности труда или снижения трудоемкости), то общая стоимость
продукции остается неизменной, а стоимость единицы продукции соответственно
уменьшается. В этом заключается принципиальная разница в увеличении объема
продукции за счет интенсификации труда и за счет уменьшения трудоемкости
продукции.
Производительность является
важнейшим показателем экономического роста, то есть показателем, обеспечивающим
рост реального продукта и дохода. Экономический рост - одна из основных целей в
экономике государства с рыночной структурой хозяйствования. Увеличение
общественного продукта на душу населения означает повышение уровня жизни. Рост
реального продукта приводит к возрастанию материальных благ, предоставляемых государством
своим работникам. Динамически развивающаяся экономика, в отличие от
статической, позволяет обществу увеличивать реальный валовой национальный
продукт или чистый национальный продукт.
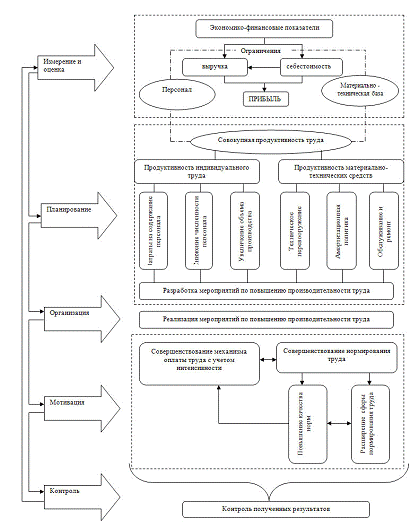
.2 Система управления
производительностью труда
Система управления
производительностью труда включает в себя
измерение и оценку
производительности,
анализ факторов повышения
производительности труда для стратегического и оперативного планирования с
учетом потребностей бизнеса,
постоянный контроль внедрения запланированных
мероприятий,
разработку программ мотивации
персонала за конкретные результаты повышения производительности труда.
На рисунке 1 представлен алгоритм
управления производительностью труда на предприятии.
Первый функциональный блок в
механизме управления производительностью труда включает оценку и измерение
существующих показателей финансово-экономической деятельности предприятия. На
этом этапе осуществляются анализ рыночной конъюнктуры, оценка позиции
выпускаемого товара на рынке, определение необходимого уровня качества и
состава услуг сервисного обслуживания для повышения конкурентоспособности
товара на рынке, а также планируются желаемые результирующие показатели
деятельности предприятия. Исходя из установившихся (или прогнозируемых) цен на
рынке аналогичных товаров, планируемой прибыли от коммерческой деятельности
определяются необходимая величина и направления снижения себестоимости
продукции. При этом следует учитывать, что именно повышение производительности
труда является одним из наиболее эффективных направлений снижения себестоимости
продукции.
Второй блок включает определение
необходимого повышения производительности труда для снижения себестоимости до
конкурентного уровня, выбор направлений повышения производительности, а также
планирование мероприятий по достижению заданного уровня производительности
труда.
Рисунок 1 - Схема управления
производительностью труда на предприятии
Третий блок - организация работы по
повышению производительности труда - заключается в реализации запланированных
мероприятий с распределением по центрам ответственности (местам реализации).
Четвертый блок предусматривает
разработку системы мотивации работников к повышению производительности труда.
Пятый блок состоит в оценке и контроле
полученных результатов реализации мероприятий по повышению производительности
труда на предприятии. Контроль выполнения работы должен осуществляться
постоянно. Заключительный контроль выражается в оценке полученных результатов и
определении вклада конкретных работников в общий результат с последующим
вознаграждением.
В практике российских предприятий
общепризнанными показателями являются выработка (отношение объема произведенной
продукции к численности работающих) и трудоемкость продукции - показатель,
обратный выработке. Среднегодовую выработку продукции одним работником можно
представить в виде произведения факторов, указанных на рисунке 2.
Рисунок 2 - Факторы, оказывающие
влияние на среднегодовую выработку продукции одним работником
Величина показателя
производительности труда зависит не только от выработки рабочих, но и от
удельного веса последних в общей численности персонала, а также от количества
отработанных ими дней и продолжительности рабочего дня.
Не отрицая определенной информативности
показателя выработки, характеризующего отдачу в среднем от одного работающего,
следует отметить, что он не определяет, как работают средства, вкладываемые
работодателем в персонал, оправдываются ли ростом объема производства и прибыли
дополнительные затраты на повышение заработной платы работающих, повышение их
квалификации, улучшение условий труда, обеспечение социальным пакетом и другие
издержки.
Целесообразно в дополнение к
вышеприведенному показателю выработки ввести в практику показатель
продуктивности затрат на персонал, представляющий отношение объема
произведенной продукции к затратам на содержание персонала. Особое значение
предлагаемый показатель продуктивности персонала имеет для оценки эффективности
инвестиций в персонал для тех единиц анализа, по которым объем производства
измеряется в стоимостном выражении. Дело в том, что производительность труда и
продуктивность персонала имеет смысл, как правило, оценивать в динамике, в
сравнении за разные периоды времени. При этом для оценки динамики выработки
необходимо корректировать числитель формулы (объем производства в стоимостном
выражении) для исключения влияния инфляции на этот показатель, что достаточно
трудоемко. Предлагаемый показатель продуктивности персонала, являясь, на наш
взгляд, более информативным в сравнении с выработкой, не требует в то же время
дополнительных расчетов, связанных с необходимостью учета инфляции.
Затраты на содержание персонала
организации - общепризнанный для стран с рыночной экономикой интегральный
показатель, включающий совокупность расходов, связанных с привлечением,
вознаграждением, стимулированием, решением социальных проблем, организацией
работы и улучшением условий труда персонала. В таблице 1 представлены
укрупненный состав затрат на персонал, а также показатели оценки их
эффективности.
Таблица 1
Состав затрат на содержание
персонала
|
Группы
издержек
|
Виды
расходов
|
|
Фонд
заработной платы
|
Начисленные
предприятием суммы оплаты труда в денежной и натуральной формах за
отработанное и неотработанное время
|
|
Стимулирующие
доплаты и надбавки
|
|
Компенсационные
выплаты, связанные с режимом работы и условиями труда
|
|
Премии
и единовременные поощрительные выплаты
|
|
Выплаты
на питание, жилье, топливо, носящие систематический характер
|
|
Социальные
выплаты
|
Компенсации
и социальные льготы, предоставленные работникам на лечение, отдых, проезд,
трудоустройство
|
|
Расходы,
не относящиеся к фонду заработной платы и выплатам социального характера
|
Доходы
по акциям и другие виды доходов от участия работников в собственности предприятия
|
|
Обязательные
страховые взносы во внебюджетные фонды Российской Федерации
|
|
Взносы
предприятия в негосударственные пенсионные фонды
|
|
Командировочные
и приравненные к ним расходы
|
Показатели, характеризующие затраты на персонал:
общие издержки предприятия на персонал;
доля издержек на персонал в объеме реализованной
продукции;
издержки на одного работника;
издержки на один производительный час.
Как свидетельствует практика постоянной работы в
системе повышения квалификации, работники трудовых служб подавляющего числа
предприятий промышленности и строительства не обладают сведениями по своим
предприятиям о затратах на содержание персонала. В связи с этим можно
предложить для практического применения «урезанный» показатель продуктивности
персонала - зарплатоотдачу, который характеризует объем произведенной
продукции, приходящийся в среднем на один рубль фонда заработной платы, или,
что то же самое, отношение выработки к средней заработной плате. Предлагается
еще один показатель для оценки эффективности труда - рентабельность персонала.
На предприятиях широко используются показатели рентабельности продукции,
производства, активов, капитала, инвестиций, характеризующие эффективность
применения в производстве ресурсов овеществленного труда или текущих издержек
производства. Но, несмотря на то, что эффективность всех перечисленных ресурсов
и издержек является результатом большей или меньшей эффективности труда
персонала, оценка рентабельности труда на отечественных предприятиях не
практикуется.
В таблице 2 приведены показатели, рекомендуемые
для измерения и оценки эффективности труда.
Таблица 2
Показатели эффективности труда
|
Наименование
показателя
|
Расчетная
формула
|
Условные
обозначения
|
|
Выработка
на одного работающего (рабочего)
|
В
= ОП / ЧР
|
В
- выработка на человека в единицах измерения объема (руб., нормо-час, ...);
ОП - объем произведенной продукции, руб., нормо-час, шт., … ЧР - численность
работающих (рабочих), чел.
|
|
Трудоемкость
единицы продукции
|
Тр
= Т / ОП
|
Тр
- трудоемкость единицы продукции, ч, нормо-час; Т - затраты времени, ч,
нормо-час.
|
|
Продуктивность
персонала
|
ПП
= ОП / ЗСП
|
ПП
- продуктивность персонала, руб.; ОП - объем произведенной продукции, руб.;
ЗСП - затраты на содержание персонала, руб.
|
|
Выработка
на один рубль заработной платы (зарплатоотдача)
|
ЗО
= ФЗП / ОП или ЗО = В / ЗПср
|
ЗО
- зарплатоотдача, руб.; ФЗП - фонд заработной платы, руб.; ОП - объем
произведенной продукции, руб.; ЗПср - средняя заработная плата работающего,
руб.
|
|
Рентабельность
персонала
|
Рп
= П х 100 / ЗСП
|
Рп
- рентабельность персонала, %; П - операционная прибыль, руб.
|
На предприятиях производительность труда
определяют разными способами в зависимости от того, какими единицами измеряют
объем производства и затраты труда. Наиболее распространены три метода расчета выработки:
натуральный, стоимостной (денежный) и трудовой.
Весьма наглядно характеризует производительность
труда показатель выработки в натуральном выражении - штуках, тоннах, литрах и
других натуральных показателях. Этот метод применяется в условиях однородности
выпускаемой продукции.
Выработка в стоимостном (денежном) выражении
применяется для расчета производительности труда на всех предприятиях отрасли,
а также для определения производительности труда по отрасли и в целом по
экономическому пространству Украины. В будущем может быть применен показатель
полной трудоемкости вместо стоимостного. Выработка в денежном выражении может
рассчитываться по товарной и валовой продукции, по нормативной стоимости
обработки, по нормативной чистой продукции.
В состав товарной продукции входят:
готовая продукция для реализации на сторону,
т.е. за пределы предприятия;
продукция для собственного капитального ремонта
и капитального строительства;
прирост (уменьшение) остатка нереализованной
продукции на складах предприятия и в пути. С учетом стоимости товарной
продукции и прироста (уменьшения) полуфабрикатов собственного производства и
незавершенного производства получают объем валовой продукции.
Валовая продукция, таким образом, представляет
собой общий объем продукции с учетом стоимости сырья заказчика, изготовленных
инструментов, приспособлений, запасных частей и т. п. Валовая продукция
содержит повторный счет затрат предыдущих переделов, делает его крайне
затруднительным для измерения объемов производства на предприятиях машиностроения,
выпускающих материалоемкую продукцию, имеющую высокую стоимость. И все же без
показателя валовой продукции нельзя обойтись при расчетах фонда оплаты труда,
показателей использования оборудования, укрупненных расчетов потребности в
отдельных материалах и др. Наличие в составе валовой продукции стоимости
материальных затрат труда искажает общие результаты работы коллективов.
Трудовой метод определения выработки называют
еще методом нормированного рабочего времени. Выработка при этом определяется в
нормо-часах. Данный метод применяется преимущественно на отдельных рабочих
местах, бригадах, участках, а также в цехах, когда имеется продукция, не
законченная производством, и полуфабрикаты собственного производства, которые
нельзя измерить в денежном выражении, так как цены на эту продукцию не
разрабатывались.
При неизменных нормах выработка в нормо-часах
достаточно точно характеризует изменения производительности труда. Если,
например, рабочий при одном и том же отработанном времени в базисном периоде
отработает 200 нормо-часов, а в отчетном - 230, то рост выработки будет равен:
15% (230 / 200 × 100 - 100).
Ограниченность этого метода состоит в том, что
он основан на использовании неизменных норм, которые в реальной обстановке
систематически должны пересматриваться с учетом изменении
организационно-технических условий. С другой стороны, нормы затрат труда на
предприятиях в большинстве своем охватывают только основные процессы, т.е. по
ним нельзя определить полную трудоемкость. Показатели выработки зависят не
только от объемных значений, но и от единицы измерения рабочего времени.
Выработка может быть определена на один отработанный человеко-час (часовая
выработка) на один отработанный человеко-день (дневная выработка) или на одного
среднесписочного работника или рабочего в год, квартал или месяц (годовая,
квартальная или месячная выработка).
Наибольшее применение имеет годовая и часовая
выработка. Рост часовой, дневной и годовой выработки не совпадает.
Зависимость между часовой, дневной и годовой
выработкой может быть выражена следующими формулами:
дн = Jчас × Jсм, (6)
где Jдн - индекс дневной выработки;час - индекс
часовой выработки;сч - индекс использования рабочего времени в течение смены
год = Jдн × Jяв, (7)
где Jгод - индекс годовой выработки;яв - индекс
числа явочных дней в году.
Показатель трудоемкости представляет собой
затраты рабочего времени на производство единицы продукции. Различают следующие
виды трудоемкости в зависимости от состава включаемых в нее трудовых затрат:
технологическая трудоемкость (Ттех), в которую
входят все затраты труда основных рабочих, как сдельщиков, так и повременщиков;
трудоемкость обслуживания производства (То6),
определяемая затратами труда вспомогательных рабочих;
производственная трудоемкость (Тпр ),
представляющая собой затраты труда всех рабочих (основных и вспомогательных);
трудоемкость управления производством (Ту),
включающая затраты труда инженерно-технических работников, служащих, младшего
обслуживающего персонала и охраны;
полная трудоемкость (Тп), представляющая собой
затраты труда всех категорий промышленно-производственного персонала
предприятия:
Тп = Ттех + Тоб + Ту, (8)
Производительность совокупного труда может быть
определена по полной народнохозяйственной трудоемкости как сумма всех затрат
труда на единицу продукции. Практически определение ее сложно, однако
использование для расчетов ЭВМ дает возможность со временем решить эту задачу.
В последние годы в качестве показателя производительности общественного
(совокупного) труда используется величина национального дохода, произведенного
в расчете на одного занятого в сфере материального производства. Но этот
показатель лишь частично характеризует экономию затрат труда. В промышленности
он определяется как отношение произведенного национального дохода к численности
промышленно-производственного персонала.
.3 Способы повышения эффективности управления
производительностью труда
Рост производительности труда является
непременным условием развития производства. Рост производительности труда - это
выражение всеобщего экономического закона, это экономическая необходимость
развития общества независимо от господствующей в нем системы хозяйствования.
Суть повышения производительности труда
заключается в том, что доля затрат живого труда в продуктах уменьшается, а доля
затрат прошлого труда увеличивается, но при этом общая сумма затрат труда,
заключенная в каждой единице продукта, уменьшается.
Рост производительности труда на предприятиях
проявляется в виде:
увеличения объема продукции, создаваемой в
единицу времени при неизменном ее качестве;
повышения качества продукции при неизменном ее
объеме, создаваемом в единицу времени;
сокращения затрат труда на единицу производимой
продукции;
изменения соотношения затрат живого и прошлого
труда в сторону роста доли затрат прошлого труда при общем сокращении затрат
труда;
сокращения времени производства и обращения
товаров;
увеличения массы и нормы прибыли.
Повышение производительности труда - одна из
самых актуальных задач в нашей стране. Причина в том, что ощущается острый
дефицит трудовых ресурсов, нехватка трудоспособного населения. Рост
производства и ВВП сейчас напрямую увязаны с производительностью труда.
В большинстве стран мира производительности
труда уделяется достаточно большое внимание. В зарубежных странах насчитывается
более 100 национальных центров производительности, из которых наиболее крупными
и известными являются Японский центр производительности (JPC-SED), американский
центр производительности и качества (APQC), национальный институт
производительности ЮАР (NPI) и ряд других. Среди международных и региональных
организаций можно выделить МОТ, деятельность которой связана с различными
аспектами повышения производительности, Всемирную академию наук
производительности (WAPS), Европейскую ассоциацию национальных центров
производительности (EANPC), азиатскую организацию производительности (APO) и
другие. упомянутые организации вносят большой вклад в развитие экономик многих
стран.
Все большее число стран разрабатывают и
реализуют Программы повышения производительности для максимизации прибыли.
Зарубежные компании постоянно находятся в поиске путей повышения
производительности труда.
Серьезной проблемой признается объем инвестиций
в производство для целей повышения производительности труда. Так, например,
основной объем инвестиций в странах ЕС-10 был направлен на развитие
информационно-коммуникационных технологий (ИКТ), что способствовало росту
производительности труда в 1995-2004 гг.
В США вклад ИКТ в рост производительности труда
превышает 70%, в то время, как в России он находится на уровне 10%.
Евросоюз объединяет усилия своих стран в деле
повышения производительности труда, и в этом заинтересованы все стороны
общества:
потребители, для которых повышение
производительности труда у производителей товаров (услуг) может привести к
снижению цен на потребляемую продукцию или услуги;
поставщики, которые получат выгоду от повышения
производительности своих компаний, поскольку возрастают возможности для роста
объёмов поставок и, соответственно, роста доходов;
профсоюзы и наемные сотрудники, т.к. повышение
производительности сопровождается созданием новых рабочих мест и повышением
заработной платы.
В ряде стран создаются национальные программы,
направленные на повышение производительности труда:
в Германии в последние годы осуществляются две
новые программы: инновационные конструкторские работы и новое качество работы;
в 1997 году Швеция приступила к осуществлению
программы «Люди, технологии и организации». В дополнение к ней с 2006 года
действует национальная Программа устойчивого развития системы здравоохранения;
в Дании выполняется национальная программа:
«Содействие лучшей трудовой жизни и увеличение роста объемов производства»;
- в Норвегии с 1994 г. выполняется программа
«развитие предприятия» (завершена в 2010 г.);
в Ирландии ведется активная деятельность
национального центра по вопросам партнерства и производительности,
способствующая быстрому и успешному развитию экономики страны;
в Финляндии министерство труда стимулирует и
поддерживает программы организационных инноваций, особенно по развитию рабочих
мест и производительности;
во Франции создана программа по внедрению новых
форм организации труда;
в Великобритании департамент торговли и
промышленности учредил Партнерство, целью которого является содействие повышению
производительности на рабочем месте.
Европейская ассоциация национальных центров
производительности (EAнЦП) приняла меморандум «Высокая производительность -
путь к богатству», определяющий цели европейских государств в повышении
производительности труда и сотрудничество в решении основных существующих
проблем.
В российской Федерации интерес государственных
органов управления к проблеме производительности труда стал проявляться только
в последние годы.
Подтверждением этого может служить включение
показателей производительности труда в концепцию долгосрочного
социально-экономического развития российской Федерации на период до 2020 г.,
публикацией Федеральной службой государственной статистики данных об индексах
производительности труда в целом по стране и по видам экономической
деятельности. Но этих усилий федеральных органов власти явно недостаточно для
развертывания широкой компании по реальному повышению производительности труда
в Российской Федерации. Необходимо ввести статистический учет показателей
производительности труда в организациях всех видов деятельности, создать
систему управления производительностью труда в экономике Российской Федерации,
разработать методы материального стимулирования роста производительности труда,
оказать поддержку развитию научных исследований по производительности труда, а
также по многофакторной и совокупной производительности, активнее изучать и
применять зарубежный опыт измерения, учета, анализа, планирования и
прогнозирования производительности труда и т.п.
Влияние государства может также проявиться в
реализации Программ повышения производительности труда в Федеральных органах
управления (образование, культура, здравоохранение, социальное развитие и др.).
Определим факторы и резервы роста
производительности труда.
Факторы - это силы, причины, внешние
обстоятельства, воздействующие на какой-либо процесс или явление. В зависимости
от степени и характера влияния на уровень производительности труда факторы
можно объединить в три группы: материально-технические, организационно-экономические
и социально-психологические.
Материально-технические факторы связаны с
использованием новой техники, прогрессивной технологии, новых видов сырья и
материалов.
Решение задач совершенствования производства
достигается путём:
модернизации оборудования;
замены морально устаревшего оборудования новым,
более производительным;
повышения уровня модернизации производства:
установки станков-автоматов, автоматизированного оборудования, использования
автоматических линий, автоматизированных систем производства;
внедрения новых прогрессивных технологий;
использования новых видов сырья, прогрессивных
материалов, и другими мерами.
Научно-технический прогресс - главный источник
всестороннего и последовательного роста производительности. Поэтому для использования
в производственном процессе достижений научно-технического прогресса в
современных условиях требуется направление инвестиций в первую очередь на
реконструкцию и техническое перевооружение действующих производств, внедрение
прогрессивных технологий и новейшей техники, повышение доли затрат на активную
часть основных производственных фондов - машин, оборудования.
Важный материально-технический фактор -
повышение качества продукции, удовлетворение общественных потребностей меньшими
затратами средств и труда, потому что изделия лучшего качества заменяют большее
количество изделий низкого качества. Повышение долговечности изделий
равнозначно дополнительному увеличению их выпуска.
Материально-технические факторы - важнейшие, они
обеспечивают экономию не только труда, но и сырья, материалов, оборудования,
энергии.
Организационно-экономические факторы
определяются уровнем организации труда, производства и управления. К ним
относятся:
) совершенствование организации управления
производством, в том числе:
совершенствование структуры аппарата управления;
совершенствование систем управления
производством;
улучшение оперативного управления
производственным процессом;
) совершенствование организации производства, в
том числе:
улучшение материальной, технической и кадровой
подготовки производства;
улучшение организации производственных
подразделений и расстановки оборудования в основном производстве;
совершенствование организации вспомогательных
служб и хозяйств: транспортного, складского, энергетического, инструментального,
хозяйственно-бытового и др. видов производственного обслуживания;
) совершенствование организации труда, в том
числе:
улучшение разделения и кооперации труда,
использование многостаночного обслуживания, расширение сферы совмещения
профессий и функций;
использование передовых методов и приёмов труда;
совершенствование организации и обслуживания
рабочих мест;
применение технически обоснованных норм затрат
труда, расширение сферы нормирования труда рабочих - повременщиков и служащих;
использование гибких форм организации труда;
улучшение профессионального подбора кадров,
улучшение их подготовки и повышение квалификации;
улучшение условий труда, рационализация режимов
труда и отдыха;
совершенствование систем оплаты труда, повышение
их стимулирующей роли.
Без использования этих факторов невозможно
получить полный эффект от материально-технических факторов.
Социально-психологические факторы - это качество
трудовых коллективов, их социально-демографический состав, уровень подготовки,
дисциплинированности, трудовой активности и творческой инициативы работников,
система ценностных ориентаций, стиль руководства в подразделениях и на
предприятиях в целом и, главное, правильная мотивация работников.
Кроме того, производительность труда обусловлена
естественными и общественными условиями, в которых протекает труд. Например, на
предприятиях добывающей промышленности, если снижается содержание металла в
руде, то производительность труда падает пропорционально этому снижению, хотя
выработка по добычи руды может расти.
В условиях развития рыночных отношений
обостряются также общественные условия, которые, с одной стороны, тормозят, а с
другой - стимулируют рост производительности труда. Среди них: повышение уровня
безработицы, усиление конкуренции товаропроизводителей, развитие малого бизнеса
и другие.
Все факторы тесно связаны и взаимосвязаны, и их
надо изучать комплексно.
Классификация факторов позволяет выявить
причины, которые вызвали изменения производительности труда. Изучение факторов
роста производительности необходимо, чтобы точнее оценить влияние каждого, ведь
действия их неравноценны. Одни дают устойчивый прирост производительности
труда, а влияние других является переходящим. Отдельные факторы требуют
различных усилий и затрат для приведения их в действие. Классификация факторов
роста производительности труда создаёт условия для проведения экономических
расчётов по определению степени воздействия их на изменение производительности
труда.
Под резервами следует понимать имеющиеся, но еще
не использованные возможности повышения производительности труда за счет
наилучшего использования всех факторов ее роста.
Задача выявления резервов роста
производительности труда заключается в максимальном использовании всех
возможностей экономии затрат труда как живого, так и овеществленного.
Определим основные резервы повышения
эффективности персонала.
) Раздутый управленческий аппарат. На одного
сотрудника, продуцирующего доход, приходится несколько руководителей и
контролеров. Избыточный управленческий и контролирующий аппараты вредят сразу
по двум направлениям. Во-первых, это просто лишние сотрудники, не занятые
непосредственно полезной работой. Во-вторых, эти люди стараются себя чем-то
занять, показать свою полезность для компании или организации, продуцируя
бесконечные отчетные формы, проводя совещания, в общем, отвлекая сотрудников от
их непосредственных обязанностей.
Для оценки управленческой структуры имеет смысл
исходить из простой модели. Опыт показывает, что один руководитель может
эффективно руководить 7-10 сотрудниками, находящимися в его непосредственном
подчинении. У этих сотрудников, в свою очередь, могут быть 7-10 подчиненных. И
так далее. Таким образом, в фирме из десяти человек нужен один слой
менеджмента, состоящий из одного руководителя. В фирме из 70 человек - два
слоя. В первом слое 7 менеджеров, во втором - один топ-менеджер. В фирме из 700
человек достаточно трех слоев. В первом слое 70 линейных менеджеров, во втором
- 7 менеджеров среднего звена, в третьем - один топ-менеджер. Управленческий
аппарат имеет тенденцию разрастаться. Ограничение его численности - один из
самых эффективных способов повышения производительности труда.
) Различные контрольные, проверяющие службы и
безопасность. В этом секторе очень важно соотносить риски и затраты на их
снижение. В оценке надо принимать во внимание не только материальные, но и
имиджевые, и прочие риски. И уже с учетом всех рисков и вероятности их
реализации обеспечивать, чтобы безопасность не стоила больше, чем ущерб от
реализации риска.
) Раздутый обслуживающий персонал. На одного
сотрудника, продуцирующего доход, приходится несколько охранников, секретарей и
т. д. С одной стороны, применение обслуживающего и вспомогательного персонала
может служить повышению эффективности. Наличие секретаря разгружает более высокооплачиваемых
сотрудников, увеличивает их производительность труда. Секретарь - малая плата
за большой эффект от повышения эффективности руководителя. Но, необходима
оценка, анализ эффективности работы обслуживающего персонала, его
загруженности. Нередко секретари недогружены, так как один руководитель не
может полностью загрузить своего секретаря. Поможет отказ от персональных
секретарей и создание секретариата, который будет обслуживать сразу всех
руководителей, и который будет иметь меньшее количество сотрудников.
) Непродуманные управленческие решения.
Исследования показывают, что в среднем более 70% времени в компаниях тратится
на выполнение работ, которые совершенно не нужны для конечного результата,
например, бесконечные совещания, по итогам которых ничего не делается,
составление внутренней отчетности с избыточной точностью и в избыточных
объемах, многократное дублирование различных функций, выполнение работ, которые
вообще никому не нужны.
) Плохая организация труда. Нередко менеджеры
жалуются, что их сотрудники постоянно курят, пьют кофе, общаются, но не
работают. Именно так и происходит. Но виноваты в ситуации вовсе не сотрудники,
а их руководители. Если сотруднику поставлена четкая исполнимая задача к
конкретному сроку, а досрочное исполнение поощряется, то нет никакого смысла
тянуть время. Если же задач много, приоритет и сроки непонятны, или задача
просто не может быть решена в указанный срок, или сотрудник не знает
(руководитель ему не объяснил), как ее решить в срок, если задач, требующих решения
в данный момент, просто нет, то сотрудник курит, пьет кофе.
Таким образом, производительности труда является
одним из важнейших экономических показателей результатов хозяйственной
деятельности. В условиях возрастающих угроз мирового экономического кризиса и
усиливающейся конкуренции ни одно предприятие, очевидно, не может рассчитывать
на успех, если оно не достигнет высокого, соответствующего мировому, уровня
производительности труда.
ГЛАВА 2. ИССЛЕДОВАНИЕ СИСТЕМЫ УПРАВЛЕНИЯ
ПРОИЗВОДИТЕЛЬНОСТЬЮ ТРУДА КОМПАНИИ «WEATHERFORD» И РАЗРАБОТКА РЕКОМЕНДАЦИЙ ПО
ПОВЫШЕНИЮ ЕГО ЭФФЕКТИВНОСТИ
.1 Общая характеристика предприятия
«Weatherford»
Объектом исследования является общество с
ограниченной ответственностью «Weatherford».
Предприятие «Weatherford» - международная
сервисная компания, представительства которой работают во всех крупнейших
нефтегазовых регионах мира. Компания обеспечивает помочь заказчику в безопасном
и рациональном решении вопросов разведки, бурения, а также эксплуатации
месторождений нефти и газа. Предприятие специализируется на оценке пласта,
строительстве скважин, заканчивании и добыче.
ООО «Weatherford» осуществляет свою деятельность
в соответствии с Федеральным Законом «Об обществах с ограниченной
ответственностью» от 08.02.1998 № 14-ФЗ (ред. от 28.12.2013), Гражданским
Кодексом РФ (часть первая) от 30.11.1994 № 51-ФЗ, Уставом.
ООО «Weatherford» является юридическим лицом по
законодательству Российской Федерации, имеет обособленное имущество,
учитываемое на самостоятельном балансе, может открывать расчетный и иные счета
в любых финансово-кредитных учреждениях как в рублях, так и в иностранной
валюте, имеет круглую печать содержащую полное фирменное наименование и
указание на место нахождение торговой организации.
ООО «Weatherford» является собственником
переданного ему участником имущества и денежных средств и отвечает по своим
обязательствам собственным имуществом. ООО «Weatherford» осуществляет свою
деятельность в соответствии с действующим, законодательством РФ и Уставом.
Целью общества является извлечения прибыли.
В России у компании «Weatherford» насчитывается
свыше 30 представительств и производственных баз. Головной офис в Москве
является штаб-квартирой всех российских представительств.
Территория России условно поделена на два географических
дивизиона: Сибирский (с головным офисом в г. Нижневартовск) и Волго-Уральский
(с центральным офисом в г. Бузулук). Помимо производственных баз, расположенных
по всей стране, открыты представительства в Астрахани, Иркутске и Красноярске.
Виды деятельности предприятия «Weatherford»
включают в себя:
) обширный пакет услуг по системам передачи
данных в сочетании с квалифицированным проведением измерений в открытом и
обсаженном стволах на кабеле или канате, а также каротаж во время бурения,
испытание скважин и интерпретацию данных;
) продажа услуг и оборудования для бурения,
позволяющее сделать процесс строительства скважин более безопасным, сократить
время простоя и увеличить продуктивность пластов;
) продажа необходимого оборудования и услуг для
заканчивания скважин: от полного спектра продукции для традиционного
заканчивания до специализированных комплексных систем заканчивания в сложных и
неблагоприятных условиях;
) предоставление услуг по повышению нефтеотдачи
пластов и оптимизации разработки месторождений посредством предоставления
средств механизированной добычи, оборудования и услуг для оптимизации добычи и
интеллектуальных систем заканчивания скважин, которые обеспечивают
дистанционный мониторинг и управление скважиной, объектом или месторождением.
Анализируемый филиал располагается в г.
Ноябрьск.
База в Ноябрьске - это две компании группы
компаний «Weatherford» Int.: ЗАО «Нефтемашвнедрение» (НМВ) и ООО
«ТехИнформСервис» (ТИС).
База работает с 2003 г. и готова предложить
широкий выбор оборудования и услуг непосредственно в Регионе. Ноябрьский офис
всегда находится в контакте с остальными отделениями «Weatherford» в России и в
мире и может вовремя ответить на запросы клиента.
Сама база территориально совмещена с офисом и
прилегающей территорией компании «Нефтемашвнедрение».
ЗАО «Нефтемашвнедрение» основано в 1991 г. С
момента основания и по настоящее время предприятие является одним из самых
надежных поставщиков нефтепромыслового оборудования, используемого при
строительстве, освоении и ремонте скважин.
Основные виды деятельности компании
«Нефтемашвнедрение»: производство и обслуживание устьевого оборудования,
ловильные работы и повторный вход в скважину, услуги по спуску скважинного
оборудования; дефектоскопия и ремонт оборудования, аренда бурового оборудования
и услуги по заканчиванию скважин.
Головной офис компании ООО «ТехИнформСервис»
находится в Ижевске (Удмуртия). Филиал в Ноябрьске. Более 600 скважин, включая
боковые стволы, пробурено с начала образования компании. Персонал компании
имеет опыт как в наклонно-направленном бурении, так и в проведении измерений во
время бурения
Основные заказчики компании «ТехИнформСервис»:
«ТНК-BP», «Роснефть», «ЛУКОЙЛ», «Газпром», «Рус Империал Групп», «МОЛ»,
«Иркутская Нефтяная Компания», «Воркутауголь», «Узбекнефтегаз».
2.2 Анализ финансово-хозяйственной деятельности
предприятия
Основные экономические показатели деятельности
организации «Weatherford» представлены в таблице 3. Показатели рассчитаны на
основе Отчета о прибылях и убытках.
Таблица 3
Экономические показатели финансово-хозяйственной
деятельности ООО «Weatherford» за 2011-2013 годы (сумма - тыс. руб., уровень -
в % к выручке)
|
Показатели
|
2011
|
2012
|
2013
|
Отклонение,
тыс. руб.
|
Темп
роста, проценты
|
|
|
|
|
2013
от 2011
|
2013
от 2012
|
2013
от 2011
|
2013
от 2012
|
|
Выручка
от продажи, сумма
|
11758,9
|
12454,1
|
13208,1
|
1449,2
|
754,0
|
112,3
|
106,1
|
|
Доход
от продаж, сумма
|
1681,3
|
1818,9
|
2246,5
|
565,2
|
427,6
|
133,6
|
123,5
|
|
Уровень
|
14,3
|
14,6
|
17,0
|
2,7
|
2,4
|
-
|
-
|
|
Расходы
по продажам, сумма
|
790,0
|
850,0
|
960,0
|
170,0
|
110,0
|
121,5
|
112,9
|
|
Уровень
|
6,7
|
6,8
|
7,3
|
0,6
|
0,4
|
-
|
-
|
|
Прибыль
от продаж, сумма
|
891,3
|
968,9
|
1286,5
|
395,2
|
317,6
|
144,3
|
132,8
|
|
Уровень
рентабельности
|
7,6
|
7,8
|
9,7
|
2,2
|
2,0
|
-
|
-
|
|
Проценты
к уплате, сумма
|
13,1
|
3,6
|
3,6
|
-9,5
|
0,0
|
27,5
|
100,0
|
|
Прочие
доходы, сумма
|
9,2
|
1,4
|
8,6
|
-0,6
|
7,2
|
93,5
|
614,3
|
|
Прочие
расходы, сумма
|
63,4
|
37,2
|
-10,0
|
16,2
|
84,2
|
143,5
|
|
Прибыль
до налог-ния, сумма
|
824,0
|
929,5
|
1238,1
|
414,1
|
308,6
|
150,3
|
133,2
|
|
Налог
на прибыль, сумма
|
164,8
|
185,9
|
247,6
|
82,8
|
61,7
|
150,2
|
133,2
|
|
Чистая
прибыль, сумма
|
659,2
|
743,6
|
990,5
|
331,3
|
246,9
|
150,3
|
133,2
|
Выручка в 2013 году по сравнению с 2011 годом
увеличилась на 12,3 %, что составило 1449,2 тыс. руб. В 2013 году выручка
увеличилась на 6,1 % по сравнению с 2012 годом или на 754,0 тыс. руб. Рост
выручки был связан с расширением деятельности организации.
На рисунке 3 представим динамику основных
экономических показателей организации за 2011-2013 годы.
Рисунок 3 - Динамика основных
экономических показателей организации «Weatherford» за 2011-2013 годы
Прибыль до налогообложения в 2013
году значительно увеличилась по сравнению с 2011 годом - на 414,1 тыс. руб. или
на 50,3 %. В 2013 году прибыль до налогообложения также увеличилась по
сравнению с 2012 годом, на 308,6 тыс. руб. или на 33,2 %.
Следует отметить, что темпы роста
дохода по продажам превышают темпы роста расходов по продажам, что привело к
увеличению уровня рентабельности на 2,2 % в 2013 году по сравнению с 2011
годом. Прибыль от продаж за 2013 год составила 1286,5 тыс. руб., по отношению к
2011 году наблюдается рост.
При оценке показателя рентабельности
продаж можно ориентироваться на существующие в рыночном хозяйстве нормативные
значения, которые следует рассматривать лишь как ориентиры практической
деятельности торговой организации. Так, например, в зарубежной практике его
величина колеблется от 3 до 8 % в зависимости от характера и объема
деятельности фирмы. Отечественные экономисты придерживаются мнения, что
минимальный уровень рентабельности продаж должен составлять 3-5 % к выручке. В
исследуемой организации рентабельность продаж составляет 9,7 %, что выше
рекомендуемого значения.
Для изучения влияния факторов на
прибыль до налогообложения (выручка от продаж, расходов по продажам, цены)
проведем факторный анализ прибыли до налогообложения в таблице 4.
Таблица 4
Влияние приведенных экономических
факторов на изменение прибыли организации «Weatherford» за 2011-2013 годы
|
Факторы
|
Влияние
каждого фактора на изменение размера
|
|
2011-2012
|
2012-2013
|
|
сумма,
тыс. руб.
|
уровень,
%
|
сумма,
тыс. руб.
|
уровень,
%
|
|
Увеличение
выручки от продаж
|
52,696
|
|
58,661
|
|
|
695,2
× 7,6 / 100
|
|
754,0
× 7,8 / 100
|
|
|
Увеличение
среднего уровня дохода
|
37,362
|
0,3
|
316,994
|
2,4
|
|
0,3
× 12 454,1
/ 100
|
|
2,4
× 13 208,1
/ 100
|
|
|
Увеличение
затратоёмкости
|
12,452
|
0,1
|
52,832
|
0,4
|
|
-0,1
× 12 454,1
/ 100
|
|
-0,4
× 13 208,1
/ 100
|
|
|
Уменьшение
процентов к уплате
|
-9,500
|
-
|
-
|
-
|
|
Уменьшение
(увеличение) прочих доходов
|
-7,800
|
-
|
7,200
|
-
|
|
Уменьшение
(увеличение) прочих расходов
|
-26,200
|
-
|
16,200
|
-
|
|
Итоговое
влияние важнейших факторов на прибыль до налогообложения
|
105,500
|
0,2
|
308,600
|
2,0
|
|
52,696
+ 37,362 - 12,452 + 9,5 - 7,8 + 26,2
|
0,3
- 0,1
|
58,661
+ 316,994 - 52,832 + 7,2 - 16,2
|
2,4
- 0,4
|
На изменение размера прибыли до налогообложения
оказали влияние приведенные факторы, одни из которых привели к позитивному
воздействию, тогда же, как другие - к негативному влиянию на прибыль.
За 2011-2012 годы позитивное влияние на прибыль
в исследуемом периоде оказало увеличение выручки от продаж, увеличение уровня
дохода на 0,3 %, уменьшение процентов к уплате на 9,5 тыс. руб., уменьшение
прочих расходов на 26,2 тыс. руб. Их влияние создало предпосылку для увеличения
прибыли на 125,758 тыс. руб. Но увеличение затратоемкости на 0,1 %, уменьшение
прочих доходов на 7,8 тыс. руб., в конечном итоге, сократили размер увеличения
прибыли с 125,758 до 105,500 тыс. руб., то есть на 20,258 тыс. руб., что
считается упущенной экономической выгодой.
Период 2011-2012 годы можно признать эффективным
в деятельности организации.
За 2012-2013 годы позитивное влияние на прибыль
в исследуемом периоде оказало увеличение выручки от продаж, увеличение уровня
дохода на 2,4 %, увеличение прочих доходов на 7,2 тыс. руб. Но рост
затратоемкости на 0,4 % и увеличение прочих расходов на 16,2 тыс. руб. снизили,
в конечном итоге, размер увеличения прибыли с 382,855 до 308,600 тыс. руб., то
есть на 74,255 тыс. руб., что считается упущенной экономической выгодой.
Период 2011-2012 годы был более эффективным в
деятельности организации, так как величина упущенной выгоды составила 20,258
тыс. руб. против 74,255 тыс. руб. в 2012-2013 годах.
Используя информационный банк данных
организации, приведем сводную систему оценочных показателей, характеризующих
общую эффективность использования ресурсов и затрат за исследуемый период
(таблица 5).
В результате роста выручки от продаж (на 6,1 %)
и увеличения хозяйственных средств, затратоотдача уменьшилась на 6,0 % (100,0 -
94,0 = 6,0 %), а капиталоотдача возросла на 5,0 % (105,0 - 100,0 = 5,0 %).
Несколько иная ситуация наблюдается в оценке коэффициентов фондорентабельности.
Фондорентабельность текущих затрат и хозяйственных средств увеличилась
соответственно на 18 и 32 %, что расценивается положительно.
Таблица 5
Расчет показателей экономической эффективности
использования ресурсов и затрат в ООО «Weatherford» за 2011-2013 годы
|
Показатели
|
2011
|
2012
|
Темп
роста, процент
|
2013
|
Темп
роста, процент
|
|
I.
Исходная информация:
|
|
1)
Выручка от продаж, тыс. руб.
|
11758,9
|
12454,1
|
105,9
|
13208,1
|
106,1
|
|
2)
Доходы от продаж, тыс. руб.
|
1681,3
|
1818,9
|
108,2
|
2246,5
|
123,5
|
|
3)
Расходы по продажам, тыс. руб.
|
790,0
|
850,0
|
107,6
|
960,0
|
112,9
|
|
4)
Прибыль от продаж, тыс. руб.
|
891,3
|
968,9
|
108,7
|
1286,5
|
132,8
|
|
5)
Прибыль всего, тыс. руб.
|
824,0
|
929,5
|
112,8
|
1238,1
|
133,2
|
|
6)
Хозяйственные средства, вложенные в основной и оборотный капитал, тыс. руб.
|
14894,0
|
14210,0
|
95,4
|
14289,0
|
100,6
|
|
7)
Фонд оплаты труда, тыс. руб.
|
3132
|
3780
|
120,7
|
4560
|
120,6
|
|
II.
Коэффициенты эффективности:
|
|
1)
Коэффициенты отдачи:
|
|
|
|
|
|
|
А)
текущих затрат (1 : 3)
|
14,885
|
14,652
|
0,98
|
13,758
|
0,94
|
|
Б)
хозяйственных средств (1 : 6)
|
0,790
|
0,876
|
1,11
|
0,924
|
1,05
|
|
В)
затрат живого труда (1 : 7)
|
3,754
|
3,295
|
0,88
|
2,897
|
0,88
|
|
2)
Коэффициенты рентабельности:
|
|
|
|
|
|
|
А)
текущих затрат (4 : 3)
|
1,128
|
1,140
|
1,01
|
1,340
|
1,18
|
|
Б)
хозяйственных средств (5 : 6)
|
0,055
|
0,065
|
1,18
|
0,087
|
1,32
|
|
В)
затрат живого труда (4 : 7)
|
0,285
|
0,256
|
0,90
|
0,282
|
1,10
|
|
3)
Общий интегральный показатель эффективности
|
100,67 106,62
|
|
|
|
|
4)
Коэффициент соотношения затрат к заработанным средствам (3 : 2)
|
0,47
|
0,47
|
0,99
|
0,43
|
0,91
|
|
5)
Уровень рентабельности к полученному доходу (4 : 2)
|
0,53
|
0,53
|
1,01
|
0,57
|
1,08
|
|
6)
Срок окупаемости затрат и ресурсов в годах и месяцах:
|
|
|
|
|
|
|
А)
текущих затрат (1 : 2а)
|
0,89
|
0,88
|
0,99
|
0,75
|
0,85
|
|
Б)
хозяйственных средств (1 : 2б)
|
18,08
|
15,29
|
0,85
|
11,54
|
0,75
|
|
В)
затрат живого труда (1 : 2в)
|
3,51
|
3,90
|
1,11
|
3,55
|
0,91
|
Общая эффективность использования ресурсов и
затрат в динамике за 2012-2013 годы увеличилась на 6,62 % (106,62 - 100,00 =
6,62 %).
Срок окупаемости текущих затрат не превышает
одного года, что является эффективным. По хозяйственным средствам срок
окупаемости в 2012-2013 годах не соответствует нормативному пределу (не более
2,5-3,0 года), что расценивается отрицательно и характеризует неэффективное
использование хозяйственных средств.
Динамика показателей, характеризующих финансовую
устойчивость, приведена в таблице 6. Показатели рассчитаны на основе данных
Бухгалтерского баланса.
Таблица 6
Динамика основных показателей, характеризующих
финансовую устойчивость организации «Weatherford», за 2011-2013 годы
|
Показатель
|
Условное
обозначение
|
Норматив
|
2011
|
2012
|
2013
|
|
Коэффициент
автономии
|
Ка
|
0,900,950,96
|
|
|
|
|
Коэффициент
соотношения заёмных и собственных средств
|
Кзс
|
<
1,0
|
0,11
|
0,05
|
0,04
|
|
Коэффициент
маневренности
|
Км
|
>
0,5
|
0,19
|
0,24
|
0,25
|
|
Коэффициент
обеспеченности собственными оборотными средствами
|
Кос
|
>
0,1
|
0,68
|
0,85
|
0,89
|
Коэффициент автономии рассчитывается как
отношение собственного капитала к общей сумме капитала. Коэффициент должен быть
больше 50 %, тогда заемный капитал может быть компенсирован собственностью ООО
«Weatherford».
Ка 2011 = 13413 : 14894 = 0,90;
Ка 2012 = 13533 : 14210 = 0,95;
Ка 2013 = 13750 : 14289 = 0,96.
Коэффициент автономии соответствует нормативному
значению, так как превышает 50 %, что свидетельствует о том, что заемный
капитал может быть полностью компенсирован собственностью ООО «Weatherford». В
динамике данный показатель увеличился, что является положительным фактом в
деятельности ООО «Weatherford».
Коэффициент соотношения заемных и собственных
средств (финансовый рычаг) - чем больше коэффициент превышает 1, тем больше
зависимость торговой организации от заемных средств.
Кзс 2011 = 1481 / 13413 = 0,11,
Кзс 2012 = 677 / 13533 = 0,05,
Кзс 2013 = 539 / 13750 = 0,04.
Коэффициент отношения заемных и собственных
средств (финансовый рычаг) не превышает единицу, что свидетельствует о том, что
зависимость ООО «Weatherford» от заемных средств невысока, следует отметить
тенденцию к сокращению данного показателя, что положительно может отразиться на
деятельности ООО «Weatherford» в будущем.
Коэффициент маневренности характеризует, какая
доля источников собственных средств находится в мобильной форме, и равен
отношению разности между суммой всех источников собственных средств и
стоимостью внеоборотных активов к сумме всех источников собственных средств.
КМ 2011 = (13413 - 10542) : 14894 = 0,19,
КМ 2012 = (13533 - 10160) : 14210 = 0,24,
КМ 2013 = (13750 - 10160) : 14289 = 0,25.
Коэффициент маневренности не соответствует
нормативному значению (0,5 и выше), что свидетельствует о том, что у ООО
«Weatherford» не очень высокая доля источников собственных средств находится в
мобильной форме, то есть ООО «Weatherford» не в состоянии свободно
маневрировать собственными средствами, что характеризует отрицательно
финансовое состояние.
Коэффициент обеспеченности запасов и затрат собственными
средствами равен отношению разности между суммой источников собственных
оборотных средств, долгосрочных кредитов и займов и внеоборотных активов к
величине запасов и затрат.
Кос 2011 = (13413 - 10542) : 4238 = 0,68,
Кос 2012 = (13533 - 10160) : 3951 = 0,85,
Кос 2013 = (13750 - 10160) : 4053 = 0,89.
Коэффициент обеспеченности оборотных средств
собственными оборотными средствами соответствует нормативному значению (не
менее 0,1), что свидетельствует о том, что у ООО «Weatherford» очень высокая
доля собственных оборотных средств.
Таким образом, организация признается финансово
устойчивой.
Ликвидность организации можно оценить с помощью
следующих показателей-коэффициентов, её характеризующих (таблица 7).
Таблица 7
Динамика показателей-коэффициентов ликвидности
ООО «Weatherford» за 2011-2013 годы
|
Коэффициент
|
Норматив
|
Расчёт
|
2011
|
2012
|
2013
|
|
Коэффициент
ликвидности при мобилизации мобильных средств
|
>0,5-0,7
|
(запасы
+ затраты) / краткосрочные обязательства
|
2,860
|
5,840
|
7,520
|
|
Коэффициент
срочной ликвидности (промежуточного покрытия)
|
>1
|
(денежные
средства + дебиторская задолженность) / краткосрочные обязательства
|
0,040
|
0,090
|
0,100
|
|
Общий
коэффициент покрытия (текущей ликвидности)
|
>1-2
|
(оборотные
средства) / краткосрочные обязательства
|
2,940
|
5,980
|
7,660
|
|
Коэффициент
абсолютной ликвидности
|
>0,2-0,5
|
(денежные
средства) / краткосрочные обязательства
|
0,026
|
0,032
|
0,026
|
Значительный рост коэффициента ликвидности при
мобилизации средств говорит в целом об ухудшении хозяйственной деятельности
организации, в частности, о затоваривании продукцией.
Коэффициент срочной ликвидности также не
соответствует нормативному значению, то есть ООО «Weatherford» не сможет
погасить свои краткосрочные обязательства даже при условии своевременных
расчетов с дебиторами и успешной реализации продукции и услуг.
Рекомендуемая величина коэффициента текущей
ликвидности должна находиться в пределах от 1 до 2. Превышение оборотного
капитала над краткосрочными обязательствами более чем в два раза считается
нежелательным, поскольку свидетельствует о нерациональном вложении
организациями своих средств и неэффективном их использовании. Коэффициент
абсолютной платежеспособности в динамике сократился, и не соответствует
нормативному значению, что свидетельствует о том, что ООО «Weatherford» не сможет
покрыть краткосрочные обязательства, так как денежных средств у организации как
таковых нет. Таким образом, ликвидность торговой организации характеризуется
отрицательно. Дадим оценку степени близости организации к банкротству по
формуле:
счет = 1,2К1 + 1,4К2 + 3,3К3 + 0,6К4 + К5, (9)
где К1 - отношение оборотного капитала к
величине всех активов;
К2 - отношение нераспределенной прибыли и фондов
специального назначения к величине всех активов;
К3 - отношение финансового результата к величине
всех активов;
К4 - отношение собственного капитала к заемному;
К5 - отношение выручки от продаж к величине всех
активов.счет 2013 = 1,2 × 4129 / 14289 + 1,4 ×
386 / 14289 + 3,3 × 1286,5 / 14289 + 0,6 ×
13750 / 539 + 13208,1 / 14289 = 0,35 + 0,04 + 0,30 + 15,31 + 0,92 = 16,92.
Степень вероятности банкротства оценим по
таблице 8.
Таблица 8
Степень вероятности банкротства организации
«Weatherford» за 2013 год
|
Знания
счёта
|
Вероятность
банкротства
|
|
|
1,8
и менее
|
очень
высокая
|
|
|
от
1,8 до 2,7
|
высокая
|
|
|
от
2,7 до 2,9
|
существует
возможность
|
|
|
3,0
и выше
|
очень
низкая
|
По результатам анализа можно сказать, что у ООО
«Weatherford» в 2013 году вероятность банкротства была очень низкая.
Для комплексной оценки деятельности предприятия
воспользуемся теорией эффективной конкуренции.
Первый этап.
Расчёт единичных показателей деятельности
организации и перевод показателей в относительные величины (баллы). Для
перевода показателей в относительные величины производится их сравнение с
базовыми показателями. В качестве базовых показателей будут выступать
показатели оцениваемой организации за 2012 год. В целях перевода показателей в
относительные величины используется 15-балльная шкала. При этом 5 баллами
оценивается показатель, имеющий значение хуже, чем базовый; 10 баллами -- на
уровне базового; 15 баллами -- лучше, чем базовый. В таблице 9 представлены
критерии и показатели комплексной оценки деятельности организации
«Weatherford».
Таблица 9
Критерии и показатели комплексной оценки
деятельности организации «Weatherford»
|
Критерии
и показатели оценки
|
2012
г.
|
2013
г.
|
Оценка
динамики
|
Оценка
в баллах
|
|
1
|
2
|
3
|
4
|
5
|
|
1)
Эффективность хозяйственной деятельности
|
|
1.1)
издержки обращения, тыс. руб.
|
850,00
|
960,00
|
-
|
5
|
|
1.2)
фондоотдача, руб.
|
1,30
|
+
|
15
|
|
1.3)
рентабельность товара, %
|
9,11
|
11,74
|
+
|
15
|
|
1.4)
производительность труда, тыс. руб.
|
1556,76
|
1320,81
|
-
|
5
|
|
2)
Финансовое положение организации
|
|
2.1)
коэффициент автономии
|
0,95
|
0,96
|
+
|
15
|
|
2.2)
коэффициент платежеспособности
|
5,98
|
7,66
|
+
|
15
|
|
|
|
|
|
|
Продолжение
таблицы 9
|
|
1
|
2
|
3
|
4
|
5
|
|
2.3)
коэффициент абсолютной ликвидности
|
0,032
|
0,026
|
-
|
5
|
|
2.4)
коэффициент оборачиваемости оборотных средств
|
3,08
|
3,20
|
+
|
15
|
|
3)
Эффективность организации сбыта и продвижения товаров и услуг
|
|
3.1)
рентабельность продаж, %
|
7,8
|
9,7
|
+
|
15
|
|
3.2)
коэффициент затоваренности
|
5,58
|
5,71
|
-
|
5
|
|
3.3)
коэффициент загрузки оборотных средств
|
0,32
|
0,31
|
+
|
15
|
|
3.4)
коэффициент эффективности рекламы и средств стимулирования сбыта
|
6,11
|
16,46
|
+
|
15
|
Второй этап.
Расчёт критериев оценки деятельности организации
(Kкп).
Расчёт критериев производится по формуле
средневзвешенной арифметической:
эф = 0,15 × Эп + 0,29 ×
Фп + 0,23 × Эс, (10)
где Kэф - комплексный коэффициент эффективности
деятельности организации;
Эп - значение критерия эффективности торговой
деятельности;
Фп - значение критерия финансового положения
торговой организации;
Эс - значение критерия эффективности организации
сбыта и продвижения товара на рынке;
,15, 0,29, 0,23 - коэффициенты весомости
критериев.
Значение критерия эффективности хозяйственной
деятельности определяется по формуле:
Эп = 0,31 × И + 0,19 ×
Ф + 0,40 × Рт + 0,10 ×
П, (11)
где Эп - критерий эффективности хозяйственной
деятельности;
И - относительный показатель издержек обращения;
Ф - относительный показатель фондоотдачи;
Рт - относительный показатель рентабельности товара;
П - относительный показатель производительности
труда;
,31, 0,19, 0,40, 0,10 - коэффициенты весомости
показателей;
Эп = 0,31 × 5 + 0,19 ×
15 + 0,40 × 15 + 0,10 ×
5 = 10,9.
Значение критерия финансового положения
организации определяется по формуле:
Фп = 0,29 × Kа + 0,20 ×
Kп + 0,36 × Kл + 0,15 ×
Kо, (12)
где Фп - критерий финансового положения
организации;а - относительный показатель автономии организации;п -
относительный показатель платёжеспособности организации;л - относительный
показатель ликвидности организации;о - относительный показатель оборачиваемости
оборотных средств;
,29, 0,20, 0,36, 0,15 - коэффициенты весомости
показателей;
Фп = 0,29 × 15 + 0,20 ×
15 + 0,36 × 5 + 0,15 ×
15 = 11,4.
Значение критерия эффективности организации
сбыта и продвижения товаров и услуг на рынке определяется по формуле:
Эс = 0,37 × Рп + 0,29 ×
Kз + 0,21 × Kм + 0,14 ×
Kр, (13)
где Эс - критерий эффективности организации
сбыта и продвижения товара;
Рп - относительный показатель рентабельности
продаж;з - относительный показатель затоваренности готовой продукцией;м -
относительный показатель загрузки производственных мощностей;р - относительный
показатель эффективности рекламы и средств стимулирования сбыта;
,37, 0,29, 0,21, 0,14 - коэффициенты весомости
показателей.
Эс = 0,37 × 15 + 0,29 ×
5 + 0,21 × 15 + 0,14 ×
15 = 12,25.эф = 0,15 × 10,9 + 0,29 ×
11,4 + 0,23 × 12,25 = 7,76.
Таким образом, комплексная оценка хозяйственной
деятельности по трем элементам (эффективность торговой деятельности, финансовое
положение организации и эффективность продвижения продукции) показала, что
эффективность деятельности организации «Weatherford» оценивается в 7,76 балл из
15 (это максимальный балл оценки), то есть у организации имеются значительные
резервы (48,3 %; 7,76 / 15 × 100 % = 51,73 %;
100 - 51,73 = 48,3 %) повышения эффективности.
Как видно одним из элементов эффективности
хозяйственной деятельности является производительность труда персонала, которая
в динамике сократилась на 235,95 тыс. руб. и составила 1320,81 тыс. руб. Поэтому
целесообразным является анализ кадрового потенциала.
Таким образом, экономическая деятельность
организации характеризуется положительно, так как наблюдается существенный
прирост выручки и дохода от продаж, произошел рост прибыли от продаж,
финансовое состояние организации устойчивое и признаков банкротства не
наблюдается.
2.3 Анализ показателей и практики управления
производительностью труда в компании «Weatherford»
Показателем кадрового потенциала является
оптимальность структуры аппарата управления. Для расчета оптимальности
структуры аппарата управления на основании данных штатного расписания составим
таблицу численности штата персонала по функциональным группам (таблица 10).
Таблица 10
Численность персонала ООО «Weatherford» за
2011-2013 годы
|
Персонал
|
2011
г.
|
2012
г.
|
2013
г.
|
|
Персонал
аппарата управления, чел.
|
3
|
3
|
3
|
|
Торгово-оперативный
персонал, чел.
|
3
|
5
|
7
|
|
Общая
численность
|
6
|
8
|
10
|
Оптимальность структуры аппарата управления
исчисляется как соотношение численности обслуживающего персонала к численности
персонала аппарата управления по формуле:
Оау = Чо / Чау, (14)
где Чк - численность коммерческого персонала,
чел.;
Чау - численность персонала аппарата управления,
чел.
Оау2011 = 6 / 3 = 2;
Оау2012 = 8 / 3 = 3;
Оау2013 = 10 / 3 = 3.
Расчет оптимальности структуры управления ООО
«Weatherford» показал, что оптимальность аппарата управления увеличивалась в
2013 году к 2011 году на 1 человека, а в 2013 году к 2012 году оптимальность не
увеличивалась. В ООО «Weatherford» на одного работника аппарата управления
условно приходится в 2011 году - 2 человека, в 2012 году - 3 человека, в 2013
году - 3 человека.
Для проведения качественной характеристики
персонала ООО «Weatherford» за основу анализа были взяты такие показатели как:
возраст, семейное положение, уровень образования и стаж работы.
В таблице 11 представим качественную
характеристику персонала ООО «Weatherford» за 2011-2013 годы.
Таблица 11
Качественная характеристика персонала ООО
«Weatherford» за 2011-2013 годы
|
Показатели
|
Среднесписочная
численность, человек
|
Отклонение
|
|
|
абс.
(+/-)
|
относ.
(%)
|
абс.
(+/-)
|
относ.
(%)
|
|
2011
г.
|
2012
г.
|
2013
г.
|
2013
к 2011 гг.
|
2013
к 2012 гг.
|
|
Возраст:
от 20-25 25-30 30-35 40-45 45-50 и более
|
2
1 2 1 0
|
2
2 3 1 0
|
3
2 3 2 0
|
1
1 1 1 0
|
50
100 50 100 0
|
1
0 0 1 0
|
50
0 0 100 0
|
|
Итого:
|
6
|
8
|
10
|
-
|
-
|
-
|
-
|
|
Семейное
положение: холост/холоста замужем/женат в разводе вдова/вдовец
|
2
3 1 0
|
3
4 1 0
|
2
5 2 1
|
0
2 1 1
|
0
66,7 100 0
|
-1
1 1 1
|
33,3
25 100 0
|
|
Итого:
|
6
|
8
|
10
|
-
|
-
|
-
|
-
|
|
Уровень
образования: Начальное профессиональное Средне-специальное Высшее
Неоконченное высшее
|
0
2 2 2
|
1
2 4 0
|
1
2 6 1
|
1
0 4 -1
|
0
0 50 50
|
0
0 2 1
|
0
0 50 0
|
|
Итого:
|
6
|
8
|
10
|
-
|
-
|
-
|
-
|
|
Стаж
работы: До 1 года 1-2 года Более 2 лет
|
0
2 4
|
0
3 5
|
1
4 5
|
1
2 1
|
0
100 25
|
1
1 0
|
0
33,3 0
|
|
Итого:
|
6
|
8
|
10
|
-
|
-
|
-
|
-
|
Таким образом, исходя из анализа таблицы 11,
можно сделать вывод о том, что в 2013 году шесть человек из десяти имеют высшее
образование, при этом пять человек из десяти имеют опыт работы более двух лет и
основной частью персонала являются люди в возрасте от 30 до 35 лет.
Следовательно персонал ООО «Weatherford» имеет высокий квалификационный
уровень, который соответствует должностным инструкциям торговой организации.
Динамика движения трудовых ресурсов (текучесть
кадров) в ООО «Weatherford» представлена в таблице 12.
Таблица 12
Динамика движения трудовых ресурсов ООО
«Weatherford» за 2011-2013 годы
|
Показатель
|
2011
г.
|
2012
г.
|
2013
г.
|
Отклонение
|
|
|
|
|
абсолютное
(+/-)
|
|
|
|
|
2013
к 2011
|
2013
к 2012
|
|
Принято,
чел.
|
1
|
2
|
3
|
2
|
1
|
|
Уволено,
чел.
|
0
|
0
|
1
|
1
|
1
|
|
Общая
численность
|
6
|
8
|
10
|
4
|
2
|
На основе данных таблицы 12 рассчитаем
коэффициент текучести кадров по формуле:
Кт = Чу / Чобщ,
(15)
где Кт - коэффициент текучести;
Чу - количество уволенных работников;
Чобщ - общая численность работников.
Кт2011 = 0 / 6 = 0.
Кт2012 = 0 / 8 = 0.
Кт2013 = 1 / 10 = 0,1.
Таким образом, на основе данных, представленных
в таблице 12 и проведенных расчетов, можно сделать вывод, что коэффициент
текучести в 2013 году увеличился на 0,1 (10 %), а в 2011 и 2012 году коэффициент
текучести кадров был нулевым.
Коэффициент приема кадров рассчитаем по формуле:
Кп = П / Чобщ, (16)
где Кп - коэффициент приема;
П - количество принятых работников за период
(человек);
Чобщ - общая численность работников.
Кп 2011 = 2 / 6 = 0,33,
Кп 2012 = 2 / 8 = 0,25,
Кп 2013 = 2 / 10 = 0,20.
Количество принятых составило два сотрудника в
каждом анализируемом году. Коэффициент приема кадров в динамике сократился.
Коэффициент выбытия кадров рассчитаем по
формуле:
Кв = В / Чобщ, (17)
где Кв - коэффициент выбытия;
В - количество выбывших за период работников
(человек);
Чобщ - общая численность работников.
Кв 2011 = 0 / 6 = 0,
Кв 2012 = 0 / 8 = 0,
Кв 2013 = 1 / 10 = 0,10.
Коэффициенты приема и выбытия характеризуют
оборот рабочей силы на торговой организации и свидетельствуют, что в 2013 году
он относительно низкий, что расценивается положительно, так как в ООО
«Weatherford» сохраняется костяк основных работников.
Коэффициент постоянства кадров рассчитаем по
формуле:
Кпост = 1 - Кв, (18)
где Кпост - коэффициент постоянства кадров;
Кв - коэффициент выбытия.
Кпост 2011 = 1 - 0 = 1,
Кпост 2012 = 1 - 0 = 1,
Кпост 2013 = 1 - 0,1 = 0,9.
Коэффициент постоянства очень высокий, что
свидетельствует о том, что кадровый состав в торговой организации меняется, но
очень редко.
В таблице 13 представлены рассчитанные
коэффициенты.
Таблица 13
Коэффициенты оборота персонала ООО «Weatherford»
за 2011-2013 годы
|
Коэффициенты
|
2011
г.
|
2012
г.
|
2013
г.
|
Отклонения
|
|
|
|
|
2012
от 2011
|
2013
от 2012
|
|
Коэффициент
текучести кадров
|
0
|
0
|
0,10
|
-
|
0,10
|
|
Коэффициент
приема
|
0,33
|
0,25
|
0,20
|
-0,08
|
-0,05
|
|
Коэффициент
выбытия
|
0
|
0
|
0,10
|
0
|
0,10
|
|
Коэффициент
постоянства кадров
|
1
|
1
|
0,90
|
-
|
-0,10
|
Данные коэффициенты свидетельствуют о
незначительном увеличении текучести кадров, коэффициент постоянства кадров
несколько сократился, однако снижение некритичное.
В таблице 14 представим анализ
производительности труда и зарплаты за 2011-2013 годы.
Определим производительность труда по формуле:
П = В / Ч, (19)
где В - выручка от продаж, тыс. руб.;
Ч - численность работников, чел.
Таблица 14
Производительность труда в ООО «Weatherford» за
2011-2013 годы
|
Показатели
|
2011
г.
|
2012
г.
|
2013
г.
|
Темп
роста, %
|
|
|
|
|
2013
к 2011
|
2013
к 2012
|
|
Выручка
от продаж, тыс. руб.
|
11758,9
|
12454,1
|
13208,1
|
112,3
|
106,1
|
|
Численность
работников, чел.
|
6
|
8
|
10
|
166,7
|
125,0
|
|
Производительность
труда, тыс. руб.
|
1959,82
|
1556,76
|
1320,81
|
67,4
|
84,8
|
П2011 = 11758,9 / 6 = 1959,82 тыс. руб.
П2012 = 12454,1 / 8 = 1556,76 тыс. руб.
П2013 = 13208,1 / 10 = 1320,81 тыс. руб.
Проведем факторный анализ. Методом цепной
подстановки определим влияние изменение выручки и численности на
производительность труда.
П2011 = 1959,82 тыс. руб.
П’ = В2012 / Ч2011 = 12454,1 / 6 = 2075,68 тыс.
руб.
П2012 = 1556,76 тыс. руб.
Влияние выручки = П’ - П2011 = 2075,68 - 1959,82
= 115,86 тыс. руб.
Влияние численности = П2012 - П’ = 1556,76 -
2075,68 = -518,92 тыс. руб.
Производительность труда уменьшилась на 32,6 %
или на 402,06 тыс. руб. На это уменьшение оказал влияние только один фактор -
численность сотрудников, которая увеличившись на два человека, привела к
сокращению производительности на 518,92 тыс. руб.
П2012 = 1556,76 тыс. руб.
П’ = В2013 / Ч2012 = 13208,1 / 8 = 1651,01 тыс.
руб.
П2013 = 1320,81 тыс. руб.
Влияние выручки = П’ - П2012 = 1651,01 - 1556,76
= 94,25 тыс. руб.
Влияние численности = П2013 - П’ = 1320,81 -
1651,01 = -330,20 тыс. руб.
Производительность труда уменьшилась на 15,2 %
или на 235,95 тыс. руб. На это уменьшение оказал влияние один фактор -
численность сотрудников, которая увеличившись на два сотрудника, привела к
сокращению производительности на 330,20 тыс. руб.
Теперь проанализируем соотношение
производительности труда и заработной платы.
Для обеспечения повышения уровня реального
содержания заработной платы ежегодно производится индексация заработной платы в
связи с ростом потребительских цен на товары и услуги, исходя из реальных
возможностей работодателя.
Состав и структура расходов на оплату труда за
2011-2013 годы приведена в таблице 15.
Таблица 15
Анализ состава и структуры расходов на оплату
труда по ООО «Weatherford» за 2011-2013 годы
|
Показатель
|
2011
|
2012
|
2013
|
Отклонение
|
|
сумма,
тыс. руб.
|
удельный
вес, %
|
сумма,
тыс. руб.
|
удельный
вес, %
|
сумма,
тыс. руб.
|
удельный
вес, %
|
2013
год от, тыс. руб.
|
|
|
|
|
|
|
|
2011
|
2012
|
|
Расходы
на оплату труда, в том числе:
|
1224,0
|
100,0
|
2016,0
|
100,0
|
3240,0
|
100,0
|
2016
|
1224
|
|
1)
заработная плата
|
1040,4
|
85,0
|
1731,7
|
85,9
|
2796,1
|
86,3
|
1755,7
|
1064,4
|
|
2)
выплаты стимулирующего характера
|
183,6
|
15,0
|
284,3
|
14,1
|
443,9
|
13,7
|
260,3
|
159,6
|
Значительных структурных изменений в фонде
оплаты труда за период не выявлено. Изменения в структуре расходов на оплату
труда выразились в том, что преобладающая часть выплат за 2011-2013 годы
составила заработная плата за выполненную работу, доля которой фактически
достигла 86,3 % в 2013 году, что больше на 1,3 % показателя за 2011 год. Около
14 % составляют выплаты стимулирующего характера.
Проведем анализ величины заработной платы в
таблице 16.
Проанализировав таблицу, можно сделать вывод,
что общий фонд заработной платы в 2013 году увеличился на 2016 тыс. руб. по
сравнению с 2011 годом. Средняя заработная плата на одного работника в 2013
году также увеличилась и составила 27 тыс. руб.
Заработная плата административно-управленческого
персонала возросла на 14 тыс. руб. Рост произошел также и по заработной плате
торгового персонала (на 10 тыс. руб.).
Таблица 16
Анализ заработной платы на ООО «Weatherford» за
2012-2013 годы
|
Показатель
|
Год
|
Отклонение
|
|
2011
|
2012
|
2013
|
2013-2011
|
2013-2012
|
|
1)
Заработная плата по категориям работников, руб. в мес./чел.:
|
|
|
|
|
|
|
Торговый
персонал
|
14000
|
17000
|
24000
|
10000
|
7000
|
|
АУП
|
20000
|
27700
|
34000
|
14000
|
6300
|
|
2)
Общий фонд заработной платы, тыс. руб.
|
1224
|
2016
|
3240
|
2016
|
1224
|
|
3)
Среднегодовая заработная плата одного работника, тыс. руб.
|
17,0
|
21,0
|
27,0
|
10
|
6
|
Выявление «сильных» и «слабых» сторон в деятельности
торговой организации произведем в таблице 17.
Таблица 17
Выявление «сильных» и «слабых» сторон в
деятельности организации «Weatherford»
|
Сильные
стороны
|
|
Содержание
|
Полученная
выгода, тыс. руб.
|
|
2011-2012
|
2012-2013
|
|
Увеличение
выручки от продаж
|
52,696
|
58,661
|
|
Увеличение
уровня дохода от продаж
|
37,362
|
316,994
|
|
Уменьшение
процентов к уплате
|
9,500
|
0
|
|
Увеличение
прочих доходов
|
0
|
7,200
|
|
Уменьшение
прочих расходов
|
26,200
|
0
|
|
Итого
|
125,758382,855
|
|
|
Слабые
стороны
|
|
Содержание
|
«Упущенная»
выгода, тыс. руб.
|
|
2011-2012
|
2012-2013
|
|
Увеличение
затратоёмкости
|
12,452
|
52,832
|
|
Уменьшение
прочих доходов
|
7,800
|
0
|
|
Увеличение
прочих расходов
|
0
|
16,200
|
|
Итого
|
20,25269,032
|
|
|
Соотношение
«упущенной» и полученной выгоды, %
|
16,104
|
18,031
|
За период 2011-2012 годов торговая организация
получила эффект в сумме 125,758 тыс. руб. Однако, действие неблагоприятных
факторов привело к «упущенному» экономическому эффекту в сумме 20,252 тыс. руб.
За период 2012-2013 годов ООО «Weatherford»
получило выгоду в сумме 382,855 тыс. руб. Однако, действие неблагоприятных
факторов (увеличение прочих расходов) привело к «упущенной» экономической
выгоде в сумме 69,032 тыс. руб.
За период 2011-2012 годы ООО «Weatherford»
действовало более эффективно, так как соотношение «упущенной» экономической выгоды
и полученной выгоды ниже, чем за период 2012-2013 годов, составило 16,1 %.
ООО «Weatherford» имело возможность получить в
2013 году прибыль от продаж в сумме 1355,53 (1286,5 + 69,032) тыс. руб., если
бы не влияние отрицательных факторов, которые снизили величину прибыли на
69,032 тыс. руб. Производительность труда сократилась на 32,6 %, при этом фонд
оплаты труда возрос на 164,7 %. Такое соотношение темпов роста (снижения)
показывает на неэффективную организацию труда в ООО «Weatherford». Эффективность
труда сокращается, но при этом заработная плата растет. В связи с этим
необходимо разрабатывать мероприятия по совершенствованию организации труда и
росту производительности. Это в свою очередь увеличит общую эффективность ООО
«Weatherford» (таблица 18).
Таблица 18
Пересчет показателей комплексной оценки
деятельности организации «Weatherford» в результате роста производительности
труда
|
Критерии
и показатели оценки
|
2012
г.
|
2013
г.
|
Оценка
динамики
|
Оценка
в баллах
|
|
1
|
2
|
3
|
4
|
5
|
|
1)
Эффективность торговой деятельности
|
|
1.1)
издержки обращения, тыс. руб.
|
850,00
|
960,00
|
-
|
5
|
|
1.2)
фондоотдача, руб.
|
1,23
|
1,30
|
+
|
15
|
|
1.3)
рентабельность товара, %
|
9,11
|
11,74
|
+
|
15
|
|
1.4)
производительность труда, тыс. руб.
|
1556,76
|
?
(значение можно определить после предложения мероприятий)
|
+
|
15
|
|
2)
Финансовое положение торговой организации
|
|
2.1)
коэффициент автономии
|
0,95
|
0,96
|
+
|
15
|
|
2.2)
коэффициент платежеспособности
|
5,98
|
7,66
|
+
|
15
|
|
2.3)
коэффициент абсолютной ликвидности
|
0,032
|
0,026
|
-
|
5
|
|
2.4)
коэффициент оборачиваемости оборотных средств
|
3,08
|
3,20
|
+
|
15
|
|
3)
Эффективность организации сбыта и продвижения товара
|
|
3.1)
рентабельность продаж, %
|
7,8
|
9,7
|
+
|
15
|
|
3.2)
коэффициент затоваренности
|
5,58
|
5,71
|
-
|
5
|
|
3.3)
коэффициент загрузки оборотных средств
|
0,32
|
0,31
|
+
|
15
|
|
3.4)
коэффициент эффективности рекламы и средств стимулирования сбыта
|
6,11
|
16,46
|
+
|
15
|
Эп = 0,31 × 5 + 0,19 ×
15 + 0,40 × 15 + 0,10 ×
15 = 11,9.
Фп = 0,29 × 15 + 0,20 ×
15 + 0,36 × 5 + 0,15 ×
15 = 11,4.
Эс = 0,37 × 15 + 0,29 ×
5 + 0,21 × 15 + 0,14 ×
15 = 12,25.эф = 0,15 × 11,9 + 0,29 ×
11,4 + 0,23 × 12,25 = 7,91.
Эффективность деятельности ООО «Weatherford»
повысится и составит 7,91 балл, что выше, чем 7,76. Таким образом, основные
направления повышения эффективности деятельности ООО «Weatherford» за счет
кадрового потенциала позволят повысить эффективность деятельности организации.
.4 Мероприятия по повышению эффективности
управления производительностью труда в организации
Система стимулирования персонала, ее создание и
администрирование - трудоемкая работа для предприятия. Она включает в себя
комплекс организационных, технологических, экономических и
социально-психологических элементов.
Без мотивированных сотрудников достичь
финансовых успехов невозможно. Безусловно, достойная зарплата оказывает большое
влияние на положительный имидж работодателя. Но, не менее важна нематериальная
мотивация сотрудников - мощный стимул к эффективной работе, одна из ключевых
составляющих корпоративной культуры.
Основное значение внедрения системы мотивации
заключается в стимулировании производственного поведения, направленного на
достижение конкретных результатов. Одним из элементов мотивации труда является
внедрение гибкого социального пакета, которое позволит достичь следующих целей:
удержание работающих сотрудников;
стимулирование производственного поведения.
Гибкий социальный пакет повышает лояльность
работников организации и позволяет им стремиться к расширению своих
компетенций.
Социальный или, как его еще называют,
компенсационный пакет - это вознаграждение за труд, которое получает работник
компании помимо зарплаты. Стоимость социального пакета может составлять от
трети до половины величины заработка. При этом каждая компания предлагает свой
список компенсаций: одни ограничиваются выполнением положений трудового
законодательства, оплачивая сотрудникам больничные и отпуска; другие - включают
в пакет бесплатные обеды, медицинские страховки, транспортные расходы, путевки
на курорт, занятия в спортивных клубах; третьи - предоставляют в пользование
автомобиль, льготные кредиты, квартиры и т. д.
В настоящее время на рынке труда ощущается
острый дефицит высококвалифицированных кадров. Нужного специалиста найти очень
трудно, но еще труднее удержать его в условиях конкуренции. Поэтому, помимо
соответствующего оклада, необходимо предложить ему что-то такое, что привлечет
его в компанию на длительный срок.
Кроме того, добиваясь стабильного положения
компании, работодатель не может бесконечно увеличивать зарплату, а социальный
пакет можно расширять и наполнять новым содержанием, стимулируя повышение
производительности труда и оптимизируя затраты на управление персоналом.
Таким образом, социальный пакет служит
дополнительным рычагом административного воздействия на работников.
На предприятии ООО «Weatherford» сотрудники
получают всего два базовых составляющих социального пакета: медицинскую
страховку и оплату транспортных расходов. Между тем, чтобы заинтересовать
сотрудника работать именно на данном предприятии, ему необходимо предложить
нечто большее, нежели стандартный набор, повторяющийся практически в любой
организации.
Построение системы мотивации целесообразно
проводить поэтапно:
) Принятие решения о создании системы мотивации.
На этом этапе рассчитаем, какова будет стоимость социального пакета. Базовая
величина и назначение социального пакета на предприятии будет составлять 500
руб. - при росте выработки на 5 %.
) К этой величине за достижения в социальный
пакет включаются дополнительные опции. Перечень опций, составляющих социальный
пакет, индивидуален для каждого работника и зависит от разных факторов.
Идеальным вариантом является принцип «кафетерия», когда работник сам выбирает
составляющие своего социального пакета. В этом случае удовлетворенность
персонала будет значительно выше, нежели при навязанном сверху перечне
совершенно не нужных работнику опций социального пакета.
В таблице 19 представим список составляющих
социального пакета, которыми работники ООО «Weatherford» могут воспользоваться
в случае достижения ими той или иной величины выработки.
Таблица 19
Определение достижений, за которые полагается
нематериальное вознаграждение на предприятии ООО «Weatherford»
|
Процент
увеличения выработки, %
|
Ежемесячная
стоимость соцпакета, руб.
|
Годовая
стоимость соцпакета, руб.
|
Перечень
составляющих социального пакета
|
|
0
|
-
|
-
|
Разовые
поощрительные выплаты к юбилейным датам работника, вакцинация от гриппа
|
|
5
|
500
|
6000
= 500 × 12
|
Подарочные
сертификаты на покупку товаров
|
|
10
|
500
× 1,1 = 550
|
6600
= 550 × 12
|
Детские
и семейные праздники, дотации на питание
|
|
20
|
500
× 1,2 = 600
|
7200
= 600 × 12
|
Оплата
мобильной связи, компенсация части стоимости путевки в детские лагеря
|
|
30
|
500
× 1,3 = 650
|
7800
= 650 × 12
|
Скидки
на путешествия, бонусы на обучение, льготы учащимся
|
|
40
и более
|
500
× 1,4 = 700
|
8400
= 700 × 12
|
Льготное
кредитование, частичная оплата спортивных абонементов
|
Величина социального пакета будет варьироваться
в зависимости от прироста выработки. В случае, если выработка работника
увеличилась менее чем на 10 %, то работнику полагается минимальная сумма
социального пакета - 500 руб./мес.
С увеличением выработки - происходит увеличение
стоимости социального пакета. Причем для каждого процента увеличения выработки
предусмотрен определенный список составляющих социального пакета, которым может
воспользоваться работник.
На рисунке 4 представим зависимость стоимости
социального пакета от увеличения выработки работников ООО «Weatherford».
Рисунок 4 - Зависимость стоимости
социального пакета от увеличения выработки работников ООО «Weatherford»
) Утверждение и ознакомление персонала
с социальным пакетом.
Для этого необходимо опубликовать
структуру социального пакета. Также следует провести информационное совещание с
начальниками ООО «Weatherford», где объяснить, каким образом формировался
пакет, и как распределялись бонусы.
) Обновление социального пакета.
Данная процедура необходима, так как
социальный пакет просто не может быть статичен, иначе он перестает быть
мотивационным механизмом и теряет свою привлекательность.
Идеальная периодичность проведения
мониторинга - один раз в год. Это позволит вовремя определять актуальность
принятого социального пакета.
В последнее время наблюдается рост
интереса работодателей к составляющим социального пакета, направленным на
членов семей работников. Это семейные и детские праздники, бонусы на обучение,
льготы учащимся, частичная оплата спортивных абонементов, путевки в санаторий,
оплата проезда в отпуск. Социальный пакет, охватывающий семью работника, дает
ему понять, что руководство проявляет интерес к его жизни, и это побуждает его
работать более эффективно.
Еще одна популярная в последнее
время часть социального пакета - вакцинация от гриппа. Добавляя данную
составляющую в пакет сотрудника, предприятие решит сразу две проблемы:
во-первых, сократит заболеваемость сотрудников (а значит, повысится
эффективность работы), во-вторых, проявит заботу о здоровье персонала.
Данный список - лишь малая часть
вариантов социального пакета, которые руководители компаний пока используют
недостаточно активно. Ведь гибкий социальный пакет - один из важнейших аспектов
мотивации на этапе привлечения и удержания персонала. И в условиях жесткой
конкурентной борьбы за квалифицированные кадры работодатель вынужден создавать
комфортные условия для эффективной работы сотрудников организации.
Определим экономический эффект и
экономическую эффективность в результате разработки социального пакета для ООО
«Weatherford» в таблице 20.
Таблица 20
Экономическая эффективность и эффект
в результате разработки социального пакета для ООО «Weatherford»
|
Показатели
|
2013
г.
|
2014
г.
|
|
|
Процент
увеличения выработки, %
|
|
|
0
|
5
|
10
|
20
|
30
|
40
|
|
Выручка
от продаж, тыс. руб.
|
13208,1
|
13208,1
|
13868,5
|
14528,9
|
15849,7
|
17170,5
|
18491,3
|
|
Общие
затраты, тыс. руб.
|
11921,6
|
11921,6
|
11981,6
|
11987,6
|
11993,6
|
11999,6
|
12005,6
|
|
Экономический
эффект, тыс. руб.
|
1286,5
|
1286,5
|
1886,9
|
2541,3
|
3856,1
|
5170,9
|
6485,7
|
|
Экономическая
эффективность, %
|
10,8
|
10,8
|
15,7
|
21,2
|
32,2
|
43,1
|
54,0
|
|
Производительность
труда, тыс. руб.
|
1320,81
|
1320,81
|
1386,85
|
1452,89
|
1584,97
|
1717,05
|
1849,13
|
|
Численность,
чел.
|
10
|
10
|
10
|
10
|
10
|
10
|
10
|
Произведем расчет показателей в случае
увеличения выработки сотрудников на 5 %.
Производительность труда составит 1386,85 тыс.
руб. (1320,81 тыс. руб. × 1,05).
Выручка от продаж составит 13868,5 тыс. руб.
(1386,85 тыс. руб. × 10 чел.).
Общие затраты увеличатся на величину стоимости
социального пакета, то есть на 60 тыс. руб. (6000 руб. ×
10 чел.) и составят 11981,6 тыс. руб.
Экономический эффект составит 1886,9 тыс. руб.
(13868,5 тыс. руб. - 11981,6 тыс. руб.).
Экономическая эффективность составит 15,7 %
(1886,9 тыс. руб. / 11981,6 тыс. руб. × 100 %).
Аналогичные расчеты проводятся в случае
увеличения выработки на 10 и более процентов.
На рисунке 5 представим зависимость
экономического эффекта от процента увеличения выработки работников ООО «Weatherford».
Рисунок 5 - Зависимость
экономического эффекта от увеличения
выработки
работников ООО «Weatherford»
Разработка социального пакета для ООО
«Weatherford» позволит увеличить объем продаж, величина которого будет зависеть
от прироста выработки. При этом затраты по предприятию возрастут на 60 тыс.
руб. в случае минимального прироста выработки. В случае пессиместического
прогноза (прироста выработки всего на 5 %) экономический эффект от внедрения
данного мероприятия составит 1886,9 тыс. руб., экономическая эффективность -
15,7 %.
В случае оптимистического прогноза (прирост
выработки на 40 и более процентов) экономический эффект от внедрения данного
мероприятия составит 6485,7 тыс. руб., экономическая эффективность - 54,0 %.
Проведенные расчеты представим в таблице 21.
Таблица 21
Прогноз экономических показателей на 2014 г. в
результате разработки социального пакета
|
Показатель
|
2013
г.
|
2014
г.
|
|
Выручка
от продаж, тыс. руб.
|
13208,1
|
13868,5
|
660,4
|
|
Затраты
предприятия, тыс. руб.
|
11921,6
|
11981,6
|
60,0
|
|
Прибыль
от продаж, тыс. руб.
|
1286,5
|
1886,9
|
600,4
|
|
Экономическая
эффективность, %
|
10,8
|
15,7
|
4,9
|
|
Производительность
труда, тыс. руб.
|
1320,81
|
1386,85
|
66,04
|
На рисунке 6 представим прогнозируемые на 2014
г. показатели в результате разработки социального пакета.
Рисунок 6 - Прогноз показателей на
2014 г. в результате разработки социального пакета
Экономический эффект от мероприятия
составит 1886,9 тыс. руб. Экономическая эффективность мероприятия увеличится на
4,9 %. Производительность труда увеличится на 66,04 тыс. руб.
В таблице 22 произведем пересчет
коэффициента комплексной оценки деятельности предприятия в результате
предложенного мероприятия.
Таблица 22
Пересчет показателей комплексной
оценки эффективности деятельности организации «Weatherford» в результате роста
производительности труда и экономического эффекта
|
Критерии
и показатели оценки
|
2013
г.
|
2014
г.
|
Оценка
динамики
|
Оценка
в баллах
|
|
1)
Эффективность торговой деятельности
|
|
1.1)
издержки обращения, тыс. руб.
|
960,00
|
1020,00
|
-
|
5
|
|
1.2)
фондоотдача, руб.
|
1,30
|
1,37
|
+
|
15
|
|
1.3)
рентабельность товара, %
|
11,74
|
16,23
|
+
|
15
|
|
1.4)
производительность труда, тыс. руб.
|
1320,81
|
1386,85
|
+
|
15
|
|
2)
Финансовое положение торговой организации
|
|
2.1)
коэффициент автономии
|
0,96
|
0,96
|
+/-
|
10
|
|
2.2)
коэффициент платежеспособности
|
7,66
|
7,66
|
+/-
|
10
|
|
2.3)
коэффициент абсолютной ликвидности
|
0,026
|
0,026
|
+/-
|
10
|
|
2.4)
коэффициент оборачиваемости оборотных средств
|
3,20
|
3,36
|
+
|
15
|
|
3)
Эффективность организации сбыта и продвижения товара
|
|
3.1)
рентабельность продаж, %
|
9,7
|
13,6
|
+
|
15
|
|
3.2)
коэффициент затоваренности
|
5,71
|
5,01
|
+
|
15
|
|
3.3)
коэффициент загрузки оборотных средств
|
0,31
|
0,30
|
+
|
15
|
|
3.4)
коэффициент эффективности рекламы и средств стимулирования сбыта
|
16,46
|
17,50
|
+
|
15
|
Эп = 0,31 × 5 + 0,19 ×
15 + 0,40 × 15 + 0,10 ×
15 = 11,9.
Фп = 0,29 × 10 + 0,20 ×
10 + 0,36 × 10 + 0,15 ×
15 = 10,75.
Эс = 0,37 × 15 + 0,29 ×
15 + 0,21 × 15 + 0,14 ×
15 = 15,15.эф = 0,15 × 11,9 + 0,29 ×
10,75 + 0,23 × 15,15 = 8,39.
Эффективность деятельности ООО «Weatherford»
повысится и составит 8,39 балл, что выше, чем 7,91. Таким образом, разработка и
внедрение социального пакета для сотрудников предприятия позволит повысить
эффективность деятельности организации. Прибыль от мероприятия увеличится на
600,4 тыс. руб., а производительность возрастет на 66,04 тыс. руб.
ЗАКЛЮЧЕНИЕ
Подводя итог всему выше сказанному, можно
отметить, что производительность труда, вне зависимости от политического
устройства, является важнейшим показателем развития экономики.
Рост производительности труда обеспечивает
предприятиям и всему общественному производству дальнейшее развитие и
благоприятные перспективы, а в сочетании с грамотной маркетинговой и сбытовой
политикой, конкурентоспособность, что является непременным условием рыночной
экономики. И, в конечном счете, рост производительности труда ведет к повышению
уровня жизни населения.
Под производительностью понимают эффективность
использования различных ресурсов труда, капитала, земли, материалов, энергии,
информации, которые применяются при производстве различных товаров и оказания
услуг.
Система управления производительностью труда
включает в себя
измерение и оценку производительности,
анализ факторов повышения производительности
труда для стратегического и оперативного планирования с учетом потребностей
бизнеса,
постоянный контроль внедрения запланированных
мероприятий,
разработку программ мотивации персонала за
конкретные результаты повышения производительности труда.
Суть повышения производительности труда
заключается в том, что доля затрат живого труда в продуктах уменьшается, а доля
затрат прошлого труда увеличивается, но при этом общая сумма затрат труда,
заключенная в каждой единице продукта, уменьшается.
Практическая часть работы основана на
исследовании предприятия «Weatherford» . Компания «Weatherford» - международная
сервисная компания, представительства которой работают во всех крупнейших
нефтегазовых регионах мира. Компания обеспечивает помочь заказчику в безопасном
и рациональном решении вопросов разведки, бурения, а также эксплуатации
месторождений нефти и газа. Предприятие специализируется на оценке пласта,
строительстве скважин, заканчивании и добыче.
Анализируемый филиал располагается в г.
Ноябрьск.
База в Ноябрьске - это две компании группы
компаний «Weatherford» Int.: ЗАО «Нефтемашвнедрение» (НМВ) и ООО
«ТехИнформСервис» (ТИС).
Основные экономические показатели деятельности
организации «Weatherford»: выручка в 2013 году по сравнению с 2011 годом
увеличилась на 12,3 %, что составило 1449,2 тыс. руб. В 2013 году выручка
увеличилась на 6,1 % по сравнению с 2012 годом или на 754,0 тыс. руб. Рост
выручки был связан с расширением деятельности организации. Прибыль до
налогообложения в 2013 году значительно увеличилась по сравнению с 2011 годом -
на 414,1 тыс. руб. или на 50,3 %. В 2013 году прибыль до налогообложения также
увеличилась по сравнению с 2012 годом, на 308,6 тыс. руб. или на 33,2 %.
Комплексная оценка хозяйственной деятельности по
трем элементам (эффективность торговой деятельности, финансовое положение
организации и эффективность продвижения продукции) показала, что эффективность
деятельности организации «Weatherford» оценивается в 7,76 балл из 15 (это
максимальный балл оценки), то есть у организации имеются значительные резервы.
ООО «Weatherford» имело возможность получить в
2013 году прибыль от продаж в сумме 1355,53 (1286,5 + 69,032) тыс. руб., если
бы не влияние отрицательных факторов, которые снизили величину прибыли на
69,032 тыс. руб. Производительность труда сократилась на 32,6 %, при этом фонд
оплаты труда возрос на 164,7 %. Такое соотношение темпов роста (снижения)
показывает на неэффективную организацию труда в ООО «Weatherford».
Эффективность труда сокращается, но при этом заработная плата растет. В связи с
этим необходимо было разрабатывать мероприятия по совершенствованию организации
труда и росту производительности.
В параграфе 2.4. предложены мероприятия,
увеличивающие эффективность производительности труда, основанные на системе
мотивации персонала.
Построение системы мотивации целесообразно
проводилось поэтапно:
Принятие решения о создании системы мотивации.
В социальный пакет включаются дополнительные
опции. Перечень опций, составляющих социальный пакет, индивидуален для каждого
работника и зависит от разных факторов.
Утверждение и ознакомление персонала с
социальным пакетом.
Обновление социального пакета.
В результате предложенных мероприятий,
эффективность деятельности ООО «Weatherford» повысится и составит 8,39 балл,
что выше, чем 7,91. Таким образом, разработка и внедрение социального пакета
для сотрудников предприятия позволит повысить эффективность деятельности
организации. Прибыль от мероприятия увеличится на 600,4 тыс. руб., а
производительность возрастет на 66,04 тыс. руб.
СПИСОК ИСПОЛЬЗОВАННОЙ ЛИТЕРАТУРЫ
Конституция
Российской Федерации. - М. : Приор, 2013. - 32 с.
Гражданский
кодекс РФ. Ч. 1: ФЗ от 30.11.1994 г. № 51-ФЗ : в ред. от 29.07.2006 г. //
Справочно-правовая система «Консультант-Плюс».
Гражданский
кодекс РФ. Ч. 2: ФЗ от 26.01.1996 г. № 14-ФЗ: в ред. от 30.12.2006 г. //
Справочно-правовая система «Консультант-Плюс».
Трудовой
кодекс Российской Федерации. - М. : ИНФРА, 2014. - 365 с.
Аврашков
В. Л. Экономика предприятия: учебник / В. Л. Аврашков. - М. : ЮНИТИ, 2012. -
527 с.
Адамчук
Р. Р. Экономика и социология труда: учебник / Р. Р. Адамчук. - М. :
Финстатинформ, 2012. - 387 с.
Амосова
В. О менеджменте качества / В. Амосова // Служба кадров. - 2009. - № 5. - С.
45-48.
Арджирис
Н. Организационное научение / Н. Арджирис. - М. : Инфра-М, 2010. - 563 с.
Архангельский
Д. Тайм-драйв. Как успевать жить, работать / Д. Архангельский. - М. : Манн,
Иванов и Фербер, 2012. - 240 с.
Балашов
Т. Л. Методики построения мотивационного профиля персонала / Т. Л. Балашов //
Маркетинг в России и за рубежом. - 2010. - № 3. - С. 15-16.
Балашов
Т. Л. Мотивация персонала: основы построения системы стимулирования / Т. Л.
Балашов // Маркетинг в России и за рубежом. - 2010. - № 7. - С. 14-15.
Беседин
В. Д. История, методология менеджмента: учеб. пособие / В. Д. Беседин. - М. :
ИБДА АНХ при Правительстве РФ, 2013. - 136 с.
Браймер
В. Л. Основы управления / В. Л. Браймер. - М. : Аспект Пресс, 2012. - 358 с.
Бычин
В. Б. Организация, планирование труда : учебник / В. Б. Бычин. - М. : Экзамен,
2011. - 523 с.
Верхоглазенко
В. Система мотивации персонала / В. Верхоглазенко // Консультант директора. -
2010. - № 4. - С. 35-36.
Виханский
О. С. Стратегическое управление / О. С. Виханский. - М. : Экономист, 2010. -
296 с.
П.
Ф. Задачи менеджмента в 21: учеб. пособие /
П. Ф. Друкер. - М. : Вильямс, 2010. - 272 с.
Дятлов
В. А. Управление персоналом: учебник / В. А. Дятлов. - М. : Март, 2013. - 578
с.
Жучков
Ю. Г. Материальное стимулирование производительности труда / Ю. Г. Жучков //
Справочник кадровика. - 2011. - 18 сентября. - С. 2-3.
Игнатьев
Э. Г. Система мотивации: пути, методы формирования / Э. Г. Игнатьев //
Справочник кадровика. - 2011. - 18 июля. - С. 3-4.
Ильин
Е. П. Мотивация / Е. П. Ильин. - М. : Питер, 2010. - 350 с.
Кабушкин
Н. И. Основы менеджмента / Н. И. Кабушкин. - М.: Новое знание, 2014. - 336 с.
Калинин
С. Тайм-менеджмент / С. Калинин. - М. : Речь, 2012. - 371 с.
Каменева
В. В. Влияние персонала на качество услуг предприятий / В. В. Каменева. -
Хабаровск : Изд-во ДВГУПС, 2009. - С. 170-173.
Каменева
В. В. Услуги: управление качеством / В. В. Каменева. - Астрахань : Изд-во АГТУ,
2014. - 427 с.
Кей
Ф. Сдвиньте с мертвой точки тайм-менеджмент / Ф. Кей. - М. : Hippo, 2012. - 208
с.
Кибанов
Я. Управление персоналом: учебник / Я. Кибанов. - М. : ИНФРА-М, 2012. - 638 с.
Кибанов
Я. Экономика, социология труда: учебник / Я. Кибанов. - М. : ИНФРА-М, 2011. -
450 с.
Кондо
Й. Мотивация персонала - ключевой фактор управления / Й. Кондо. - Н. Новгород :
СМЦ Приоритет, 2010. - 450 с.
Королев
А. А. Как сбалансировать работу, личную жизнь / А. А. Королев. - М. : Альпина
Бизнес Букс, 2012. - 202 с.
Кравченко
И. Р. Справочник по управлению персоналом / И. Р, Кравченко. - М. : Бизнес,
2011. - 258 с.
Ландышев
М. Неденежные методы мотивации / М. Ландышев // Персонал-Микс. - 2010. - № 5. -
С. 34-35.
Леонова
И. Оплаты труда по результатам. Необходимые условия, противопоказания к
внедрению / И. Леонова // Управление компанией. - 2011. - № 8. - С. 41-44.
Липатова
Л. Оплата труда на предприятиях / Л. Липатова // Экономист. - 2011. - № 3. - С.
72-77.
Матрусова
Т. Н. Система продвижения по службе, трудовая мотивация на японских фирмах / Т.
Н. Матрусова // Персонал-Микс. - 2010. - № 5. - С. 45-46.
Г.
Менеджмент природа, структура организаций глазами гуру / Г. Минцберг. - М. :
ЭКСМО, 2014. - 461 с.
Наумов
А. И. Менеджмент / А. И. Наумов. - М. : Экономист, 2012. - 670 с.
Осипова
Э. Факторы мотивации персонала / Э. Осипова // Персонал-Микс. - 2010. - № 6. -
С. 64-65.
Папирян
Г. А. Менеджмент в индустрии гостеприимства / Г. А. Папирян. - М.: Экономика,
2013. - 412 с.
Рачек
С. В. Тарифная система оплаты труда на базе технологических изменений и спроса
на высококвалифицированный труд / С. В. Рачек // Персонал-Микс. - 2011. - № 10.
- С. 45-46.
Ржавицына
Л. С. Направления совершенствования труда в РФ / Л. С. Ржавицына // Проблемы
прогнозирования. - 2013. - № 5. - С. 94.
Ромашин.
М. С. Материальное стимулирование работников / М. С. Ромашин // Экономика
сельскохозяйственных и перерабатывающих предприятий. - 2014. - № 2. - С. 64-65.
Сенге
П. Пятая дисциплина: искусство, практика самообучающейся организации / П.
Сенге. - М. : Олимп-Бизнес, 2013. - 408 с.
Сидельникова
О. Ошибки, сбои в системе оплаты труда / О. Чидельникова // Современная
торговля. - 2013. - № 5. - С. 45-47.
Травин
В. В. Менеджмент персонала: учеб. пособие / В. В. Травин. - М. : Дело, 2009. -
272 с.
Уокер
Д. Введение в гостеприимство / Д. Уокер. - М. : Юнити-Дана, 2012. - 621 с.
Флеминг
И. Тайм-менеджмент / И. Флеминг. - М. : Hippo Publishing Ltd, 2011. - 110 с.
Чернов
А. Мотивация уже устарела? / А. Чернов // Справочник по управлению персоналом.
- 2013. - 18 сентября. - С. 45-46.
Четвертаков.
И. Совершенствовать оплату труда / И. Четвертаков // Экономика сельского
хозяйства России. - 2013. - № 9. - С. 23-24.
Чудновский
А. Д. Управление индустрией туризма: учеб. пособие / А. Д. Чудновский. - М. :
Кнорус, 2011. - 448 с.
Шабанова
Г. П. Сдельные и повременные системы зарплаты / Г. П. Шабанова // Маркетинг в
России и за рубежом. - 2011. - № 12. - С. 12.
Шабанова
Г. П. Системы оплаты труда и компенсаций на предприятии / Г. П. Шабанова //
Маркетинг в России и за рубежом. - 2012. - № 12. - С. 17.
Шекшня
С. В. Стратегическое управления персоналом в эпоху Интернета / С. В. Шекшня. -
М. : Бизнес-школа Интел-Синтез, 2010. - 336 с.
Шепеленко
Г. И. Экономика, организация, планирование: учебное пособие для студентов / Г.
И. Шепеленко. - М. : ИКЦ Март, 2012. - 608 с.
Яковлева
Т. Г. Эффективные системы оплаты труда / Т. Г. Яковлева. - М. : Альфа-Пресс,
2012. - 321 с.