Антиблокировочная система автомобилей

  • Вид работы:
    Контрольная работа
  • Предмет:
    Транспорт, грузоперевозки
  • Язык:
    Русский
    ,
    Формат файла:
    MS Word
    201,3 Кб
  • Опубликовано:
    2014-05-25
Вы можете узнать стоимость помощи в написании студенческой работы.
Помощь в написании работы, которую точно примут!

Антиблокировочная система автомобилей

МИНИСТЕРСТВО ОБРАЗОВАНИЯ И НАУКИ РОССИЙСКОЙ ФЕДЕРАЦИИ ФЕДЕРАЛЬНОЕ АГЕНСТВО ПО ОБРАЗОВАНИЮ

ПОВОЛЖСКИЙ ГОСУДАРСТВЕННЫЙ ТЕХНОЛОГИЧЕСКИЙ УНИВЕРСИТЕТ

кафедра ПиП ЭВС



Контрольная работа

«Антиблокировочная система автомобилей»

по дисциплине «Основы управления техническими системами»

Выполнил: Рамазанов Ю.М.

Проверил: Полякова О.А.





Йошкар-Ола 2014

ВВЕДЕНИЕ

Постоянно увеличивающиеся требования к объёму функций и комфорту управления в легковых автомобилях являются причиной постоянно возрастающего количества электроники. Если во время представления первой Audi A8 в 1994 г. было достаточно максимум 15 блоков управления для реализации всех функций автомобиля, то уже в Audi A8 ‘03 число блоков увеличилось в пять раз.

Постоянное повышение уровня безопасности является первоочередной целью при разработке новых автомобилей. Важный вклад в обеспечение безопасности вносят новые вспомогательные системы для водителя, которые уже входят в комплектацию серийного автомобиля. По желанию автомобиль можно дооборудовать многими другими вспомогательными системами, такими как система поддержания курсовой устойчивости, антиблокировочная система тормозов, ассистент экстренного торможения, система автоматического регулирования дистанции, ассистент смены полосы движения, ультразвуковой парковочный ассистент, камера заднего вида, оптический парковочный ассистент.

Увеличившееся число вспомогательных информационных систем в свою очередь вынудило искать новые пути передачи данных между отдельными блоками управления, обеспечивающими функционирование вышеуказанных систем. Первым важным шагом на этом пути стало внедрение шины данных CAN у автомобилей Audi в середине 90-х годов. Однако использование этой шины, с её скоростью передачи данных, достигло предела, особенно в информационных системах. Поэтому ставка в этой ситуации была сделана на развитие систем передачи данных на основе ВОЛС, “bluetooth” и т.д., отвечающих соответствующим требованиям. Сервис и диагностика также выигрывают от усовершенствования систем передачи данных.

Антиблокировочная тормозная система

Антиблокировочная тормозная система (АБС) предназначена для того, чтобы вне зависимости от условий торможения обеспечивать оптимальное сочетание устойчивости и тормозной эффективности автомобиля. Другими словами, система не допускает блокировки колес, при которой не только увеличивается тормозной путь и теряется управление автомобилем, но и возникает опасность "вылета" в кювет.

В основе работы АБС лежит принцип оптимального соотношения между коэффициентом сцепления колеса с дорогой и его относительным проскальзыванием на оси. При относительном проскальзывании 15-30 % отмечается "пик" коэффициента сцепления, после чего он начинает падать.

Все современные АБС содержат три основных узла: датчики угловой скорости колес, электронный блок обработки данных и управления, подающий команды, и, собственно, исполнительный механизм - модулятор давления тормозной жидкости.

Индуктивно-частотный датчик установлен на ступичном узле колеса так, что рядом с ним с минимальным зазором вращается зубчатый ротор, или перфорированное кольцо, закрепленное на тормозном барабане (диске).

Датчик представляет собой катушку индуктивности, в которой наводится электрический ток, частота которого пропорциональна угловой скорости вращения колеса, количеству зубцов или просечек ротора.

Рисунок 1 - Структура датчика АБС: 1 - корпус датчика; 2 - постоянный магнит; 3 - обмотка датчика; 4 - сердечник; 5 - ротор


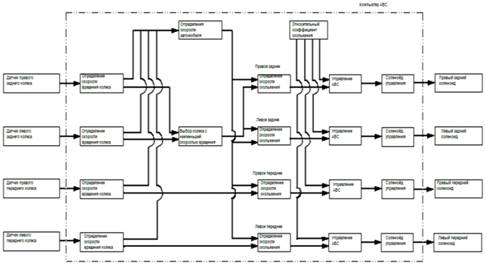
Рисунок 2 - Схема работы АБС

В системе регуляции давления, как правило, два электромагнитных клапана.

Рисунок 3 - Система регуляции давления тормозной жидкости: 1 - ЭБУ; 2 - гидроаккумулятор; 3 - ГТЦ; 4 - электромагнитный клапан; 5 - тормозной диск; 6 - тормозной механизм

Назначение первого - перекрыть доступ жидкости в магистраль, соединяющую главный тормозной цилиндр (ГТЦ) с рабочим (колесным). Второй клапан открывает доступ жидкости в резервуар гидроаккумулятора. Важнейшая характеристика системы регуляции давления - частота цикла. Обычно она в пределах 4-17 Гц.

Рисунок 4 - Временные диаграммы работ компонентов системы.

После того, как угловая скорость вращения колеса резко снижается в начале торможения, открывается выпускной клапан АБС. В результате его открытия снижается давления в гидравлическом контуре. В этот момент включается электродвигатель гидронасоса. Как только восстановится угловая скорость вращения колеса, открывается впускной клапан. Это приводит к росту давления тормозной жидкости в контуре.

Моделирование в Vissim

Так как пакет Vissim не позволяет моделировать системы с изменяющимися значениями в реальном времени, то смоделируем АБС в некоторый момент времени t, когда колеса автомобиля находятся на грани блокировки. Это значит, что давление в тормозной магистрали автомобиля будет изменяться лишь по заданному закону, а не исходя из условий изменения модели системы по времени.

антиблокировочный тормозной датчик автомобиль

Рисунок 5 - схема модели АБС.

На дисплей выведены графики спада скорости, давления в тормозной системе и гистограмма работы АБС. Гистограмма показывает характерное поведение системы в момент торможения - прерывисто. Собственно, это и объясняет ощущения у некоторых водителей «дрожания» педали тормоза в момент работы АБС. Графики рассмотрим поподробнее.

Рисунок 6 - график спада скорости и давления в системе.

При нажатии педали тормоза, давление в тормозной системе увеличивается, но не резким скачком, а по экспоненциальному закону. Это объясняется человеческим фактором и принципом физической работы ножных педалей автомобиля. Т.е. усилие к педали прикладывается не за минимальный промежуток времени, а с некоторым повышением усилия на педаль с течением времени, достигая максимума через некоторое время.

По графику скорости видно, что в самом начале торможения, автомобиль снижает скорость только тормозом, далее срабатывает АБС (примерно на 0,2с), и снижение скорости несколько уменьшается, далее скорость контролируется ЭБУ и автомобиль плавно снижает скорость, не доводя колеса до блокировки, и через 6,8 секунд автомобиль остановлен.

Вывод

Похожие работы на - Антиблокировочная система автомобилей

 

Не нашли материал для своей работы?
Поможем написать уникальную работу
Без плагиата!
Без нейросетей!