|
№ пп
|
R1,%
|
Регулятори
|
Об`єкти
|
|
|
П
|
ПІ
|
1
|
2
|
|
|
R5
|
R6
|
R7
|
C1
|
W+/-
|
R11
|
R12
|
R13
|
R14
|
|
4
|
10
|
0,2
|
0,1
|
1,1
|
1,1
|
*
|
1
|
2
|
1
|
1
|
Значення R5 - R7; R11 - R14 наведені у Мом; C - Мкф.
. Восьмирозрядний цифро-аналоговий перетворювач при перетворенні двійкового коду
відповідного десятковому числу 20 у вихідну напругу.
. Восьмирозрядний аналого-цифровий перетворювач напруги в двійковий код при
знаходженні вхідного задатчика [3] у положеннях 5% ; 8%;
16%.
. Джерела живлення із стабілізатором компенсаційного типу при
знаходженні задатчика вихідної напруги [1] в положенні, що відповідає 34%
переміщення.
. Виконати конструктивний розрахунок малопотужного силового трансформатора джерела живлення для п. № 5.
Склад курсової роботи:
Звіт і схеми пристроїв розроблених в пакеті Electronics
Workbench розмістити на електронних носіях інформації.
Зміст звіту:
Наводяться опис призначення і принципу дії розроблених електронних схем і висновки за
результатами дослідження їх роботи в пакеті Electronics Workbench.
Примітка:
+ W - перемикач замкнутий (П-регулятор).
W - перемикач розімкнений (ПІ-регулятор).
+/- А - включити / відключити перемикач А з метою
стрибкоподібного змінення завдання системи з П, ПІ- регуляторами.
* - змінюючи положення перемикача W створити П та ПІ-регулятори
замкнутої системи автоматичного регулювання.
1.
Електронний лічильник імпульсів із заданим коефіцієнтом перерахунку
Лічильник - електронний пристрій, що використовується для
підрахунку кількості імпульсів. У міру надходження вхідних сигналів лічильник
послідовно змінює свій стан у визначеному для даного типу лічильника порядку.
Основні параметри лічильників
Модуль рахунку або коефіцієнт перерахунку лічильника К
характеризує число (кількість) стійких станів, в яких може знаходитись
n-розрядний лічильник, тобто граничне число вхідних сигналів, яке може бути
підраховане лічильником. Параметрами, що характеризують лічильники, є:
місткість, що дорівнює коефіцієнту рахунку, і швидкодія, яка визначається
дозволяючою здатністю і часом встановлення.
Дозволяюча здатність визначається мінімальним часом між двома
сусідніми імпульсами, при яких зберігається нормальна робота лічильника. Час
встановлення визначається проміжком часу між моментом надходження вхідного
імпульсу і встановленням лічильника у новий стійкий стан.
Класифікація лічильників за основними ознаками:
· за системою числення лічильники
діляться на: двійкові, двійково-десяткові, десяткові, лічильники з основою
системи числення нерівним 2 і 10 (перерахункові схеми);
· за операцією, що реалізовується,
лічильники підрозділяються на: підсумовуючі, віднімаючи та реверсивні.
З метою досягнення необхідного коефіцієнта перерахунку за
допомогою схем «І» визначається стан лічильника, відповідний максимально
встановленій кількості імпульсів. При цьому вихідний сигнал схеми «І» подається
на асинхронні входи «R», встановлюючи всі тригери в початковий стан.
Максимальна частота надходження вхідних сигналів - це
частота, при якій лічильник ще зберігає працездатність. Вона визначається
максимально допустимою частотою перемикання тригера.
Лічильники можуть відрізнятися модулем рахунку і типом
рахункової послідовності, яка може бути двійковою та двійково-десятковою.
Цифрові пристрої, виконані по схемі лічильника, які мають один рахунковий вхід
і один вихід називаються дільниками частоти. Таким чином, будь-який лічильник
може служити як дільник частоти, якщо використовується інформація тільки одного
з його виходів.
Лічильники і дільники підрозділяються на асинхронні і
синхронні. У синхронних лічильників всі розрядні тригери синхронізуються
паралельно одними і тими ж синхроімпульсами, що поступають з джерела цих
імпульсів. Асинхронні лічильники мають послідовну синхронізацію, тобто кожен
подальший розрядний тригер синхронізується вихідними імпульсами тригера
попереднього розряду. Синхронні лічильники, у свою чергу, підрозділяються на
паралельно-синхронні і послідовно-синхронні. Паралельні лічильники мають більш
вищу швидкість рахунку, ніж асинхронні.
Лічильники незалежно від способу синхронізації,
підрозділяються на лічильники прямого рахунку (підсумкові) і на лічильники
зворотного рахунку (віднімаючі). У інтегрального виконання випускаються також
реверсивні лічильники, в яких є спеціальний вхід для перемикання режиму роботи,
тобто напрями рахунку. Багато типів лічильників, що випускаються промисловістю
в інтегральному виконанні, мають спеціальні додаткові входи, що дозволяють
встановити осередки тригерів лічильника в необхідні положення перед початком
рахунку.
Як осередки тригерів лічильників, можуть бути використані
двоступінчасті D-тригери, Т-тригери або JK-тригери.
Лічильники відносяться до послідовних пристроїв з
послідовністю станів, що циклічно повторюються. Число, відповідне кількості
імпульсів (що надійшли на вхід лічильника), при якій лічильник “повертається” в
початковий стан, називається модулем або коефіцієнтом перерахунку. Модуль
перерахунку позначають буквою К.
Лічильники широко застосовуються майже у всіх цифрових
пристроях автоматики і обчислювальної техніки. У ЦОМ лічильники
використовуються: для підрахунку кроків програми, для підрахунку циклів
складання і віднімання, при виконанні арифметичних операцій, для перетворення
кодів, в дільниках частоти і розподільниках сигналів і т.д.
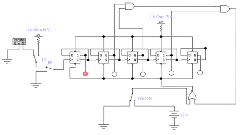
В даному випадку розроблений в пакеті Electronics Workbench
5-ти розрядний лічильник повинен рахувати тільки 14-ть імпульсів, після
підрахунку яких скидається в початковий стан (див. рис. 1.1.).
За допомогою двох схем «І» здійснюється контроль знаходження
у збудженому стані 2-ої, 3-ої і 4-ої осередків пам'яті 5-ти розрядного
лічильника, що відповідає надходженню на загальний вхід лічильника 14-ти
імпульсів і формуванню сигналу установки лічильника в початковий стан.
Лічильник з застосуванням двоступінчастих D-тригерів, які
діють в лічильному режимі завдяки наявності зв’язку між входом D та інвертуючим виходом Q. Рахування імпульсів відбувається у
двоїчній системі числення. Перший тригер знаходиться у збудженому стані у разі
подачі на вхід 1 імпульсу, другий - 2 імпульсів, третій - 4 імпульсів, четвертий
- 8 імпульсів, п’ятий - 16 імпульсів. Таким чином при рахуванні 14 імпульсів у
збудженому стані будуть заходжуватись 2,3 та 4 тригери лічильника. За допомогою
схем «І» D1, D2 визначається знаходження у збудженому стані 2,3 та 4 тригерів, формується
імпульс установи усіх тригерів в початковий стан. Створюємо необхідну схему
лічильника в пакеті Eleсtronik Workbench.
Рис.1.1. Схема лічильника імпульсів з коефіцієнтом
перерахунку К=14
У ручному режимі подачі імпульсів на вхід лічильника
встановлюємо перемикач “С” у положення (+V), а за допомогою перемикача “S”
формуємо вхідні імпульси. Після рахунку 14-ти імпульсів схема перекидається в початковий стан. У початкове
положення лічильник встановлюється перемикачем Space.
Рис. 1.2. Тимчасова діаграма роботи лічильника з коефіцієнтом
К = 14
2. Пропорційний і пропорційно-інтегральний регулятори на
операційних підсилювачах замкнутої системи автоматичного управління
На операційних підсилювачах, які створюють математичні
операції з аналоговими сигналами, можуть бути реалізовані системи автоматичного
регулювання з П та ПІ-регуляторами.
Аналогові П та ПІ-регулятори оперують з безперервними
сигналами напруги. П та ПІ-регулятори формують наступні співвідношення між
сигналами на їхньому вході ε і виході y:
а) П-регулятор:
; (2.1)
б) ПІ-регулятор:
, (2.2)
де ε - різниця між заданим і поточним значеннями
регульованої величини;
Kp - коефіцієнт підсилення пропорційної частини
відхилення;
Ki - коефіцієнт підсилення
інтегральної частини відхилення.
Пропорційний регулятор
П-регулятор реалізується за допомогою операційного
підсилювача з встановленим коефіцієнтом підсилення Kp, на вхід якого поступає сигнал
відхилення ε.
Пропорційно-інтегральний регулятор
Вихідний сигнал ПІ-регулятора y є сума посиленого в Kp разів сигналу відхилення ε та збільшеного в Кi разів сигналу інтеграла від
відхилень за весь час роботи системи автоматичного регулювання.
Завдяки інтегруючій ланці в ПІ-регуляторі регульований
параметр принципово повинен бути рівним значенню, виставленому на задаючому
пристрої. Відхилення, які накопичуються в інтегруючій ланці, за деякій час
знову повертають регульований параметр до заданого значення.
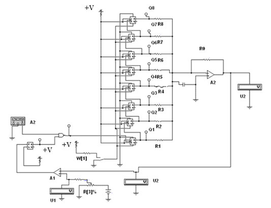
Схема системи з П та ПІ-регуляторами відображена на рис. 2.1.
Функції і режими роботи операційних підсилювачів в системі
А1 - інвертуючий суматор порівнює сигнал завдання з сигналом
виходу об'єкта управління.
А2,А3,А4 - реалізують П та ПІ-регулятори.
А2 - інвертуючий підсилювач формує пропорційну складову сигналу регулятора.
А3 - інвертуючий інтегратор сигналу відхилення формує інтегральну складову сигналу регулятора.
А4 - інвертуючий суматор формує вихідний сигнал регулятора в цілому
складає П та ПІ - складові регулятора.
А5,А6 - представляють об'єкт управління.
А7 - інвертор знаку сигналу виходу об'єкту управління.
Розробляємо модель замкнутої системи автоматичного управління
з П і ПІ-регуляторами на операційних підсилювачах в пакеті Electronics Workbench і досліджуємо роботу
регуляторів при заданих початкових даних відповідно до завдання на курсову
роботу. П-регулятор реалізується при ключі W замкнутому, ПІ-регулятор при ключі
W розімкненому в ланцюзі зворотного зв'язку операційного підсилювача А3.
Завдання системі з П, ПІ-регуляторами визначається значенням величини сигналу
R1%. Включення або відключення завдання в системі здійснюється перемикачем [А].
Рис. 2.1. Модель замкнутої системи автоматичного регулювання з П і
ПІ-регуляторами на операційних підсилювачах
Рис. 2.2. Перехідний процес регулювання в системі з
ПІ-регулятором: U1- сигнал входу системи, U2- сигнал виходу системи
Рис. 2.3. Перехідний процес регулювання в системі з
П-регулятором: U1- сигнал входу системи, U2- сигнал виходу системи
. Цифро-аналоговий перетворювач
Цифро-аналогові перетворювачі (ЦАП) перетворюють вхідний цифровий код в вихідний аналоговий
сигнал напруги, яка прямопропорційна цьому коду. Цифро-аналогові перетворювачі
знаходять широке застосування у різних областях сучасної науки і техніки. Вони
є невід'ємною складовою частиною цифрових вимірювальних приладів, пристроїв
введення інформації у ЕОМ. Побудова найпростішого ЦАП заснована на підсумовуванні напруги,
пропорційної розрядам вхідного коду. Миттєва напруга на виході ЦАП пропорційна вазі вхідного коду.
Зміна вхідних кодів викликає зміну напруги ЦАП. Одним з найбільш простих є ЦАП
з двоїчно-зваженими резисторами і підсумовуванням напруги розрядів за допомогою
операційного підсилювача, який працює в режимі інвертуючого суматора. Недоліком
є необхідність ретельного підбору резисторів, а також важкість витримати їх
значення в робочому діапазоні температур, що особливо позначається при великій
кількості розрядів вхідного коду. Крім того, значення вхідної напруги, яка
відповідає сигналам «1», повинне бути однаковим для всіх розрядів вхідного
коду. З метою спрощення розбудови цифро-аналогових перетворювачів з
двоїчно-зваженими резисторами промисловістю виготовляються мікросхеми з сіткою
резисторів, яка підключається до операційного підсилювача, діючого у режимі
інвертуючого суматора.
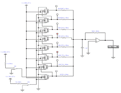
Схема розробленого ЦАП приведена на рис. 3.1. Двійковий код формується 8-ми розрядним Q1 - Q8 лічильником, що працює на складання. Перетворення коду
лічильника в безперервну напругу U1 здійснюється за допомогою інвертуючого
суматора з коефіцієнтами передачі по кожному з 8-ми входів пропорційними
двійковому числу розряду. Установка лічильника у вихідний (нульовий) стан
виконується перемикачем W[1], а подача необхідної кількості імпульсів на вхід
лічильника для набору двоїчного коду, підлягаючого перетворенню, здійснюється
перемикачем W[2]. Лічильник створений з використанням JK - тригерів, яки працюють у
лічильному режимі завдяки з’єднанню входів J і K між собою та подачі на об’єднаний
вхід сигналу «1».
Рис. 3.1. Схема ЦАП
Використовуючи початкові дані і формули, приведені нижче,
визначаємо значення Uрозр. і заносимо результат обчислення в таблицю 3.1.
. Umax =20В - максимальна вихідна напруга ЦАП.
. Nmax =255імп -максимальна кількість імпульсів, яка може
бути підрахована 8-ми розрядним лічильником ЦАП.
. Перепад напруги на один підрахований лічильником ЦАП імпульс:
∆U = Umax/ Nmax В/імп; (3.1)
∆U = 20В/255імп = 0,07843 В/імп.
4. Розрахункова величина напруги на виході ЦАП:
Uроз = N *
В; (3.2)
роз = 20*0,07843 = 1,569В.
Значення числа N отримуємо шляхом перекладу двоїчного
вхідного коду ЦАП в десяткову систему числення.
.Відносна помилка перетворення ε%:
ε% = [(Uекс - U роз)/ Uекс] * 100%, (3.3)
де Uекс. - вихідна напруга ЦАП.
ε% = [(1,569 - 1,569)/1,569] * 100% = 0%.
Таблиця 3.1
Результати експериментального дослідження ЦАП
|
N/N
|
Розряди
|
N
|
|
|
|
|
0
|
1
|
2
|
3
|
4
|
5
|
6
|
7
|
|
|
|
|
|
4
|
0
|
0
|
1
|
0
|
1
|
0
|
0
|
0
|
20
|
1,569
|
1,569
|
0
|
4. Аналого-цифровий перетворювач АЦП
Аналого-цифрові перетворювачі (АЦП) застосовуються для
перетворення аналогового сигналу вхідної напруги у прямопропорційний даній
напрузі вихідний код. Принцип дії АЦП послідовного типу пояснюється блок-схемою
на рисунку 4.1.
Рис. 4.1. Блок-схема АЦП послідовного типу: А1 - компаратор,
А2 - цифровий автомат, А3 - ЦАП, Uвх - вхідний сигнал напруги
Цифровий автомат виробляє послідовність чисел у двійковому
коді. Числа подаються на вхід ЦАП, на виході якого напруга змінюється по закону
позначеному вхідними числами. Вихідна напруга ЦАП подається на вхід
компаратора, де зрівнюється з вхідною напругою АЦП - Uвх. При досягненні вихідної напруги
ЦАП значення Uвх компаратор видає сигнал на
закінчення роботи цифрового автомату, на виході якого фіксується двійковий код
пропорційний вхідній напрузі АЦП.
Відповідно до завдання в пакеті Eleсtronics Workbench
розробляємо 8-ми розрядний Q1 - Q8 перетворювач напруги в
двійковий код. У схемі використаний 8-ми розрядний ЦАП і компаратор на операційному
підсилювачі А1 аналогових сигналів, один з яких U1 є вхідною аналоговою
напругою, підлягаючою перетворенню в код, а другою U2 напругою ЦАП пропорційною
вихідному двійковому коду АЦП. Схема розробленого АЦП приведена на рис. 4.2.
Вхідна напруга U1 задається за допомогою опору R[3]%.
Спочатку чергового циклу роботи необхідно встановити 8-ми розрядний лічильник
схеми у початкове положення за допомогою перемикача W[1].
Рис. 4.2. Схема АЦП
Змінюючи за допомогою змінного резистора R[3]% напругу, що
подається на вхід АЦП, проводимо дослідження
роботи перетворювача.
Використовуючи початкові дані і формули, які приведені нижче,
заповнюємо таблицю № 4.
. Umax = 20В - максимальна вихідна напруга АЦП.
. Nmax = 255імп -максимальна кількість імпульсів, яка може бути підрахована
лічильником АЦП.
. Перепад напруги на один підрахований лічильником АЦП
імпульс:
∆U = Umax/ Nmax В/імп; (4.1)
∆U = 20В/255імп = 0,07843 В/імп.
4. Розрахункове значення числа імпульсів у лічильнику,
представлене в десятковій системі числення:
розр. = Uвх/∆U; (4.2)
розр. = 16,94/0,07843 = 216,
де Uвх - вхідна напруга АЦП.
. Відносна помилка перетворення ε %:
ε % = [( Nекс - Nрозр)/ Nекс]*100%;
(4.3)
ε % = [(216 - 216)/216] * 100% = 0%.
Значення числа Nекс отримуємо шляхом перекладу двоїчного експериментального коду на виході АЦП в десяткову систему числення.
Таблиця 4.1
Результати експериментального дослідження роботи АЦП
|
N/N.
|
Вихідна напруга В,%
|
Код
експериментальний
|
|
Код розрахунку
|
|
%
|
|
|
0
|
1
|
2
|
3
|
4
|
5
|
6
|
7
|
|
0
|
1
|
2
|
3
|
4
|
5
|
6
|
7
|
|
|
|
1
|
16,94В 16%
|
0
|
0
|
0
|
1
|
1
|
0
|
1
|
1
|
216
|
0
|
0
|
0
|
1
|
1
|
0
|
1
|
1
|
216
|
0
|
|
2
|
18,43В 8%
|
1
|
1
|
0
|
1
|
0
|
1
|
1
|
1
|
235
|
1
|
1
|
0
|
1
|
0
|
1
|
1
|
1
|
235
|
0
|
|
3
|
19,14В 5%
|
0
|
0
|
1
|
0
|
1
|
1
|
1
|
1
|
244
|
0
|
0
|
1
|
0
|
1
|
1
|
1
|
1
|
244
|
0
|
5. Стабілізоване джерело живлення
Принцип дії електронних стабілізаторів
Величина напруги на виході випрямлячів призначених для
живлення різних електронних схем може коливатися в значних межах, що погіршує умови роботи апаратури. Основними
причинами цих коливань є зміни напруги на вході випрямляча (зміна напруги живлячої мережі) і зміна
струму навантаження. У мережах змінного струму, які живлять випрямні пристрої,
спостерігаються зміни напруги двох видів: повільні, такі, що відбуваються
протягом тривалих проміжків часу і швидкі тривалістю порядку долі секунди.
Перші викликаються поступовим збільшенням або зменшенням загального
навантаження мережі, а другі - включенням або виключенням різних споживачів
електричної енергії. Зміни змінної напруги на вході джерел живлення обумовлені
коливаннями напруги живлячої мережі. При зміні опору навантаження напруга на
виході змінюватиметься навіть при постійній вхідній напрузі унаслідок зміни
падіння напруги на внутрішньому опорі джерела живлення. Зміни вихідної напруги
джерела живлення негативно позначаються на роботі електронної апаратури. Для
забезпечення надійної роботи електронних пристроїв необхідно застосовувати
стабілізатори напруги або струму.
Стабілізатори напруги підтримують напругу на навантаженні з
необхідною точністю при зміні струму навантаження або напруги в мережі.
Стабілізатори струму підтримують струм навантаження з необхідною точністю при зміні опору
навантаження або напруги мережі. Якість роботи стабілізатора оцінюється
коефіцієнтом стабілізації, рівним відношенню відносної зміни напруги на вході
до відносної зміни напруги (струму) на виході стабілізатора. Існують два
основні методи стабілізації напруги: параметричний і компенсаційний. У
стабілізаторах параметричного типу напруги на виході залишаються практично незмінними
при зміні вхідної напруги або струму навантаження в результаті перерозподілу
струмів і напруги між окремими елементами схеми. Для стабілізатора
параметричного типу характерною є наявність в схемі одного або декількох
нелінійних елементів. У стабілізаторах компенсаційного типу напруги на виході
залишаються практично постійними при зміні вхідної напруги або струму
навантаження в результаті дії ланцюга негативного зворотного зв'язку на
регулюючий елемент схеми, який включається послідовно з навантаженням. Основним
параметром, що характеризує якість роботи всіх стабілізаторів, є коефіцієнт
стабілізації. Визначальними дестабілізуючими чинниками, за допомогою яких
змінюються вихідні величини стабілізатора, є вхідна напруга стабілізатора Uвх і
навантажувальний струм Ін. Для стабілізатора напруги коефіцієнт стабілізації по
напрузі Ku:
Ku = (∆Uвх/Uвх)/(∆Uвих/Uвих),
(5.1)
де ∆Uвх, ∆Uвих-
прирощення вхідної і вихідної напруги;вх,Uвих- номінальні значення вхідної і
вихідної напруги.
Для стабілізатора струму коефіцієнт
стабілізації струму Ki:
Ki = ( ∆Uвх/Uвх)/(DIн/Ін), (5.2)
де DIн і Iн - відповідно приріст
і номінальне значення струму навантаження.
Крім коефіцієнта стабілізації
стабілізатори характеризуються такими параметрами, як внутрішній опір Ri.ст і коефіцієнт
корисної дії ηct. Значення внутрішнього опору
стабілізатора Ri.ст дозволяє визначити падіння напруги на стабілізаторі, а
отже, і напругу на пристрої навантаження Uн при змінах струму навантаження.
Коефіцієнт корисної дії стабілізатора
ηct характеризує потужність
втрат в ньому і є основним енергетичним показником стабілізатора:
ηст = Ркор/( Ркор
+ Рвт ), (5.3)
де Ркор - корисна
потужність в пристрої навантаження;
Рвт - потужність втрат.
Компенсаційні стабілізатори постійної
напруги і струму є системами автоматичного регулювання, в яких завдяки
наявності негативного зворотного зв'язку забезпечується постійність напруги або
струму на пристрої навантаження з високим ступенем точності.
Будь-який компенсаційний стабілізатор
складається з блоку порівняння БП, в який входять джерело опорної напруги
(параметричний стабілізатор), резистивний дільник вихідної напруги, підсилювач
постійного струму, і регулюючого елементу - транзистора Т, який підключається
послідовно з навантаженням.
Рис. 5.1. Схема компенсаційного
стабілізатора напруги на транзисторах (а) і операційному
підсилювачі (б)
На рис. 5.1.,а зображена схема
компенсаційного стабілізатора. У цьому стабілізаторі в блок порівняння БП
входять параметричний стабілізатор, що складається із стабілітрона Д і
резистора Rб, і резистивний дільник R1R2R3. Підсилювачем постійного струму є
підсилювач на малопотужному транзисторі T2 і резисторі Rк. Як регулюючий
елемент використовується могутній транзистор Т1. В даному компенсаційному
стабілізаторі відбувається безперервне порівняння напруги на резисторі
навантаження Uн (або частини його) з опорною напругою Uоп, що створюється за
допомогою параметричного стабілізатора. При збільшенні вхідної напруги
стабілізатора або зменшенні струму навантаження Iн напруга Uн
підвищується, відхиляючись від номінального значення. Частина напруги - Uн,
рівна βUн ( β - коефіцієнт ділення резистивного
дільника R1R2R3), що є сигналом зворотного зв'язку, порівнюється з опорною
напругою Uоп, що знімається з параметричного стабілізатора. Оскільки
опорна напруга залишається постійною, то напруга між базою і емітером
транзистора Т2, за допомогою збільшення напруги βUн, зменшується. Отже, колекторний
струм транзистора Т2 знижується. Це приводить до зменшення напруги
між базою і колектором транзистора T1, що рівносильно збільшенню
його опору. Внаслідок цього падіння, напруга на транзисторі T1
зростає, завдяки чому напруга Uн набуває значення, близьке до
номінального з певним ступенем точності. За допомогою змінного резистора R2
здійснюється регулювання напруги Uн.
Для підвищення коефіцієнта
стабілізації замість підсилювача на транзисторі Т2 в стабілізаторах
застосовують інтегральний операційний підсилювач (рис. 5.1., б), коефіцієнт
посилення якого багато більше коефіцієнта посилення підсилювача на транзисторі
Т2. Це дозволяє отримати коефіцієнт стабілізації, рівний декільком тисячам. У
даному стабілізаторі крім зменшення повільних змін вихідної напруги знижуються
і пульсації за рахунок зменшення змінних складових вихідної напруги.
До переваг компенсаційних
стабілізаторів постійної напруги і струму відносять: високий коефіцієнт
стабілізації напруги (Ku>1000); низький внутрішній опір (1*10-2÷1*10-3Ом);
відсутність власних перешкод, що спостерігається і у ряді інших стабілізаторів,
наприклад у ферорезонансних стабілізаторів. Недоліками є: невисокі значення
коефіцієнта корисної дії, що не перевищують 0,5-0,6; велика складність і менша
надійність в порівнянні з параметричними стабілізаторами; значні маса, габарити
і вартість стабілізаторів, що пояснюється не тільки наявністю великої кількості
елементів в стабілізаторі, але і застосуванням радіаторів для забезпечення
нормального тепловідведення регулюючого могутнього транзистора.
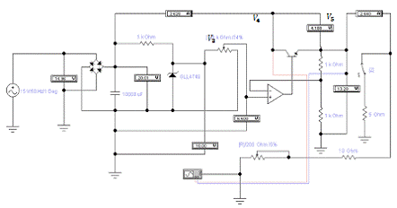
На рис. 5.2. зображено розроблений
стабілізатор компенсаційного типу, згідно завдання в пакеті Electronics
Workbench. Установка величини вихідної напруги здійснюється за допомогою
потенціометра R[1]%, струм навантаження регулюється опором [R]%. В схемі
застосовані контрольно-вимірювальні прилади вольтметри V1 - V6, амперметри А1 -
А2 і осцилограф E1.
Основні частини стабілізованого джерела живлення:
джерело змінної напруги;
випрямний міст з місткістю;
джерело опорної (стабільної) напруги;
елемент порівняння;
регулюючий елемент.
Падіння напруги на регулюючому елементі змінюється під
впливом сигналу управління від елементу порівняння так, щоб напруга на
навантаженні залишалася постійною незалежно від струму навантаження і коливань
напруги на вході компенсаційного стабілізатора напруги. Якість роботи
компенсаційного стабілізатора в значній мірі визначається точністю роботи
елементу порівняння. Напруга на вході компенсаційного стабілізатора, що
подається від випрямного моста з місткістю, перерозподіляється між
навантаженням і регулюючим елементом з метою підтримки напруги на навантаженні
постійним незалежно від коливань напруги живлячої мережі змінного струму.
Рис. 5.2. Схема стабілізатора компенсаційного типу
Наладку та дослідження роботи стабілізатора компенсаційного
типу виконуємо у такій послідовності: спочатку визначаємо експериментальним
шляхом величину місткості С випрямляючого мосту, а потім виконуємо дослідження
роботи стабілізатора при різних значеннях струму навантаження.
Експериментальним шляхом за допомогою осцилографа Е1
визначаємо величину місткості С випрямляючого мосту з метою досягнення часового
відхилення вихідної напруги стабілізатора від діючого значення у діапазоні 0-5
% .
Осцилограми часових змін напруги на вході та виході
стабілізатора наведені на рисунках 5.3. та 5.4. при струмі навантаженні
максимального значення з різними величинами фільтруючої місткості С. Аналізуючи
наведені осцилограми вибираємо таке значення місткості, при якій відхилення
вихідної напруги стабілізатора від діючого значення знаходиться у прийнятому
діапазоні 0-5%. Після визначення величини фільтруючої місткості С, виконуємо
дослідження роботи стабілізатора при різних значеннях струму навантаження.
Результати дослідження заносимо у таблиці 5.1 та 5.2 і робимо висновок про
якість роботи стабілізатора компенсаційного типу при різних значеннях струму
навантаження.
Рис. 5.3. Осцилограми часових змін напруги на вході V1 та виході V2 компенсаційного стабілізатора з
місткістю випрямляючого моста С = 5000 мкф
Рис. 5.4. Осцилограми часових змін напруги на вході V1 та виході V2 компенсаційного стабілізатора з місткістю випрямляючого моста С = 2000 мкф
На підставі аналізу осцилограм на рисунках 5.3. та 5.4.
вибираємо величину місткості випрямляючого мосту С = 5000 мкф.
Таблиця 5.1
Результати дослідження роботи стабілізатора при Z відключеному
|
№
|
1
|
2
|
3
|
4
|
5
|
6
|
7
|
8
|
9
|
10
|
11
|
12
|
|
 %Напруга завдання  =34%
|
|
|
14,9
|
14,9
|
14,9
|
14,9
|
14,9
|
14,9
|
14,9
|
14,9
|
14,9
|
14,9
|
14,9
|
14,9
|
|
20,11
|
20,13
|
20,14
|
20,16
|
20,17
|
20,17
|
20,18
|
20,18
|
20,18
|
20,19
|
20,19
|
|
10,05
|
10,06
|
10,07
|
10,07
|
10,08
|
10,08
|
10,08
|
10,09
|
10,09
|
10,09
|
10,09
|
10,09
|
|
6,63
|
6,64
|
6,65
|
6,65
|
6,65
|
6,65
|
6,66
|
6,66
|
6,66
|
6,66
|
6,66
|
6,66
|
|
6,84
|
6,85
|
6,42
|
6,6
|
6,67
|
6,71
|
6,74
|
6,76
|
6,78
|
6,79
|
6,8
|
6,8
|
|
13,26
|
13,28
|
13,29
|
13,3
|
13,3
|
13,3
|
13,3
|
13,3
|
13,3
|
13,3
|
13,3
|
13,3
|
|
1,017
|
664
|
431
|
264,7
|
192,1
|
151,4
|
125,3
|
107,2
|
93,9
|
83,7
|
75,6
|
69,69
|
|
1,105
|
664
|
428,7
|
260,7
|
187,4
|
146,2
|
119,9
|
101,6
|
88,18
|
77,88
|
69,71
|
63,73
|
|
 %1510203040506070809099
|
|
|
|
|
|
|
|
|
|
|
|
|
Таблиця 5.2
Результати дослідження роботи стабілізатора при Z включеному
|
№
|
1
|
2
|
3
|
4
|
5
|
6
|
7
|
8
|
9
|
10
|
11
|
12
|
|
 %Напруга завдання  =34%
|
|
|
14,96
|
14,96
|
14,96
|
14,96
|
14,96
|
14,96
|
14,96
|
14,96
|
14,96
|
14,96
|
14,96
|
14,96
|
|
19,9
|
20
|
20,02
|
20,03
|
20,03
|
20,03
|
20,04
|
20,04
|
20,04
|
20,04
|
20,04
|
20,04
|
|
9,97
|
10
|
10,01
|
10,01
|
10,01
|
10,01
|
10,01
|
10,01
|
10,01
|
10,01
|
10,01
|
10,01
|
|
6,58
|
6,6
|
6,6
|
6,6
|
6,605
|
6,606
|
6,607
|
6,609
|
6,609
|
6,609
|
6,609
|
6,61
|
|
3,91
|
4,19
|
4,33
|
4,45
|
4,5
|
4,53
|
4,55
|
4,56
|
4,57
|
4,58
|
4,58
|
4,59
|
|
13,16
|
13,2
|
13,2
|
13,21
|
13,21
|
13,22
|
13,22
|
13,22
|
13,22
|
13,22
|
13,22
|
13,22
|
|
2,88
|
2,62
|
2,48
|
2,36
|
2,32
|
2,29
|
2,27
|
2,26
|
2,25
|
2,24
|
2,24
|
2,23
|
|
2,91
|
2,64
|
2,5
|
2,38
|
2,33
|
2,3
|
2,28
|
2,27
|
2,26
|
2,26
|
2,25
|
2,25
|
|
 %1510203040506070809099
|
|
|
|
|
|
|
|
|
|
|
|
|
З аналізу даних таблиць можна зробити висновок, що напруга на
виході компенсаційного стабілізатора практично не змінюється при зміні струму
навантаження.
6. Конструктивний розрахунок малопотужного силового
трансформатора джерела живлення
Розрахунок трансформатора здійснюється з використанням
експериментальних даних отриманих в процесі дослідження роботи стабілізатора за
показаннями наступних контрольно-вимірювальних приладів:
V1 - вольтметр змінного струму
контролюючий напругу на вході випрямляючого моста з місткістю;
V2 - вольтметр постійного
струму, що вимірює випрямлену напругу на вході стабілізатора;
V3 - вольтметр постійного струму
контролюючий опорну напругу компенсаційного стабілізатора;4 - вольтметр постійного струму
контролюючий напругу завдання компенсаційного
стабілізатора.5 - вольтметр постійного струму, що
вимірює падіння напруги на регулюючому транзисторі стабілізатора;
V6 - вольтметр постійного струму, що
контролює напругу на навантаженні, підключеному до виходу
стабілізатора;
A1 -
амперметр постійного струму на вході стабілізатора напруги;
А2 -
амперметр постійного струму на виході стабілізатора напруги;
.Струм вторинної обмотки трансформатора:
I2 = U1*I1/U2 (6.1)
де U1 - вхідна випрямлена напруга стабілізатора;1
- вхідний випрямлений струм стабілізатора;2 - напруга вторинної
обмотки трансформатора.
Значення U1, I1, U2
визначаються за свідченнями приладів при максимальному навантаженні
стабілізатора
1= 14,96 В, I1 = 2,88, U2 = 19,9 В;
I2 = U2*I1/U1 = 19,9*2,88/14,96 = 3,831A.
. Потужність вторинної обмотки трансформатора:
P2= U1* I2; (6.2)
P2= U1* I2 = 14,96 *3,831 =57,31Вт.
3. Потужність трансформатора:
Ptv = P2/ η, (6.3)
де η - КПД трансформатора (для
малопотужних трансформаторів дорівнює в середньому 0,9);
Р2 - потужність вторинної обмотки трансформатора.
Ptv = P2/ η = 57,31/0,9 =63,68Вт.
4.
Необхідна активна площа перетину магнітопровода.
Для трансформаторів найменшої вартості при частоті f=50Гц,
допустимій індукції B=10000 гс і щільність струму j=3А/мм2:
Sc = 1,3*
,
(6.4)
де Ptv - потужність трансформатора.
= 1,3*
= 1,3*
=
10,37см2.
З довідкових таблиць вибираємо тип магнітопровода - УШ 26Х39, Sc=9,12см2.
Висота вікна осердя b = 17мм. Довжина вікна осердя h
= 47мм.
. Число витків обмоток.
При частоті f=50Гц і індукції B=10000 гс число витків W визначається по формулі:
W= 45*U/Sc, (6.5)
де U - напруга обмотки трансформатора;- активна площа перетину
магнітопровода.
w1 = 45*220/10,37 = 954,67 витків;
w`2 = 45*14,96/10,37 = 64,91 витка.
Число витків вторинної обмотки збільшуємо на 5%, щоб врахувати падіння
напруги на опорі обмотки
w2 = 1,05* w`2
; (6.6)
w2 = 1,05* w`2
=1,05*64,91 =68,16 витків.
Приймаємо w2= 68 витків.
. Діаметри проводів обмоток (мм):
d = 1,13*
, (6.7)
де I - сила струму в обмотці трансформатора;- щільність струму (j=3
А/мм2).
Струм в первинній обмотці визначаємо по формулі:
I1 = PTV/U1; (6.8)
I1 = PTV/U1= 63,68/220 = 0,289 А.
Обчислюємо діаметри проводів обмоток:
d1 = 1,13*
=
0,35мм;
d2 = 1,13*
=
1,27мм.
З довідкових таблиць вибираємо дроти типу ПЕЛ:
для первинної обмотки - d1 без із = 0,32мм; d1
із =
0,35мм;
для вторинної обмотки - d2 без із = 1,08мм; d2
із =
1,16мм.
. Розміщення обмоток на сердечнику трансформатора
.1.Число витків в шарі обмотки визначаємо по виразу:
Wш = [h - 2(δ карк +
2)]/Аj *d із, (6.9)
де h - довжина вікна осердя (з таблиці h = 47мм);
δ карк -
товщина матеріалу каркаса (приймаємо δ карк =
0,5мм);із - діаметр дроту з ізоляцією;
Аj - коефіцієнт
нещільності (вибираємо з електронних таблиць)
залежно від d із.
А1 =
1,2мм. А2 = 1,05мм;
Wш 1 = [47 - 2(0,5 + 2)]/1,2 * 0,35 = 100 витків;
Wш 2 = [47 - 2(0,5 + 2)]/1,05 * 1,16 = 34,5 витка.
Приймаємо Wш 2 = 35 витків.
7.2. Число шарів кожної обмотки:
= w/w ш, (6.10)
де w - число витків обмотки; ш - число витків в шарі обмотки.
n1 = 954,67/100 = 9,547 шару;
n2 = 68/35 = 1,943шару.
Приймаємо: n1 = 10 шарів, n2 = 2шара.
.3. Товщина кожної обмотки (мм):
∆ δоб = n*(d із + δ із), (6.11)
де δ із - товщина ізоляції між
шарами (приймаємо δ із = 1мм).
∆об1 = 10*(0,35 + 0,3) = 6,5мм;
∆об2 = 2*(1,16 + 0,3) = 2,92мм.
.4. Можливість розміщення обмоток на сердечнику
трансформатора:
b ≥ δ карк + ∑∆δоб + ∑δ пр, (6.12)
де ∑∆δоб - сумарна товщина всіх обмоток;
∑δпр - сумарна товщина всіх
прокладок між обмотками, обмоткою і каркасом, а також ізоляцією зовнішньої
обмотки. Приймаємо δ пр = 2мм;
δ карк - товщина каркаса. Приймаємо δ карк = 0,5мм; - висота вікна
осердя.
Δ карк + ∑∆ δоб + δ пр = 0,5 + 6,5 + 2,92 + 2 = 11,92мм.
Висота вікна осердя для пластин вибраного типа УШ 26Х39 b = 17мм більше висоти всіх
обмоток з урахуванням товщини прокладок і каркаса. Проектований малопотужний
трансформатор може бути виготовлений.
лічильник автоматичний стабілізатор трансформатор
Висновки
1. Виконаний розрахунок електронних пристроїв автоматики
відповідно завданню на виконання курсової роботи.
2. Розроблені електронні моделі пристроїв автоматики згідно з
завданням на курсову роботу з
використанням програми Eleсtronics Workbench.
. Уточнені схеми електронних пристроїв автоматики у процесі
дослідження їх роботи на електронних моделях.
4. Виконана наладка електронних пристроїв автоматики в процесі дослідження їх роботи на
моделях, розроблених за допомогою програми Eleсtronics Workbench.
5. Збудована тимчасова діаграма роботи електронного
лічильника імпульсів із заданим
коефіцієнтом перерахунку.
6. Розроблені електронні моделі П та ПІ-регуляторів на
операційних підсилювачах замкнутої системи автоматичного керування з
застосуванням програми Eleсtronics Workbench.
. Встановлено, що за рахунок наявності інтегральної складової в ПІ-регуляторі помилка
регулювання з часом прагне до нуля.
. Точність роботи ЦАП і АЦП визначається розрядністю
перетворювачів.
. В процесі дослідження роботи компенсаційного стабілізатора
напруги експериментальним шляхом були визначені початкові дані для розрахунку
трансформатора джерела живлення.
. В процесі дослідження роботи компенсаційного стабілізатора
напруги експериментальним шляхом була визначена величина місткості випрямляючого моста.
. Виконаний конструктивний розрахунок малопотужного
трансформатора джерела живлення.
. Здійснена перевірка розміщення всіх обмоток трансформатора у вікні його осердя.
Література
1. Скуратов Е.Г. Электроника и микросхемотехника.
Конспект лекций. - Днепропетровск, 2004. - 190 с.
2. Панфилов Д.И., Иванов В.С., Чепурин И.Н. Электротехника и
электроника в экспериментах и упражнениях: практикум на Eleсtronics Workbench. В 2 т. - М.: ДОДЭКА, 2000. - 288 с.
. Основы промышленной электроники: Учебник для вузов / В.Г.
Герасимов, А.Е. Краснопольский, В.В. Сухоруков. 3-е изд. - М.: Высшая школа,
1986. -336 с.
. Прянишников В.А. Электроника. Курс лекций. - СПб.: Корона
принт, 1998. - 400 с.
. Буняк А. Електроніка та мікросхемотехніка. Навч. посібник для вищих учбових закладів за професійним
спрямуванням 6.0925 - автоматизація та комп’ютерно-інтегровані технології. - К.: 2001. - 382 с.
. Скуратов Е.Г. Справочные таблицы по
расчёту маломощных трансформаторов. -
Днепропетровск, 2008. - 10 с.
.Терещук Р.М., Домбругов Р.М., Босый Н.Д. и др. Справочник
радиолюбителя в двух частях. Изд.6.Ч.1. - К.: Техніка, 1970. - 680
с.
. Скуратов Е.Г. Программы моделей
электронных схем разработанных в пакете Electronics Workbench. - Днепропетровск, 2008.
. Забродин Ю.С. Промышленная электроника. Учебник для вузов. - М.: Высшая школа, 1982. - 496 с.
.Краснопрошина А.А., Скаржепа В.А., Кравец П.И. Электроника и
микросхемотехника. - К.: Выща школа.
Головное изд-во,1989. - 303 с.
.Браммер Ю.А., Пащук И.Н. Импульсная техника. Учебник для
электрорадиоприборостроительных техникумов. 5-е изд., перераб. и доп. - М.: Высшая школа, 1965. - 320 с.
12.Гальперин М.В. Практическая схемотехника в промышленной
автоматике. - М.:
Энергоатомиздат, 1987. - 320 с.
.Применение интегральных микросхем в электронной вычислительной
технике. Справочник / Р.В. Данилов, С.А. Ельцова, Ю.П. Иванов
и др. - М.: Радио и связь, 1987. - 384 с.
. Шило В.Л. Популярные цифровые микросхемы. Справочник. - М.:
Металлургия, 1988. - 352 с.
. Р.В. Данилов, С.А. Ельцова, Ю.П. Иванов и др. Применение
интегральных микросхем в электронной вычислительной технике. Справочник / Под.
ред. Б.Н. Файзулаева, Б.В. Тарабрина. - М.: Радио и связь, 1987 - 384 с.
Додаток
Схема та основні конструктивні
розміри магнітопровода трансформатора
Рис. Д.1. Конструкція осердя малопотужного трансформатора
Основні конструктивні розміри магнітопровода трансформатора:
) h - довжина вікна осердя;
) b - висота вікна осердя;
) H - висота осердя трансформатора;
4) L - довжина осердя трансформатора;
5) Y - довжина перетину осердя трансформатора;
) Y1- товщина набору осердя трансформатора.
У позначенні типу пластин трансформатора перша цифра означає
величину Y, друга
величину Y1 в
мм. Для УШ 26Х39 - параметр Y=26 мм, а величина Y1=39 мм.