Информационно–измерительная система распределенного действия для контроля измерения веса

  • Вид работы:
    Курсовая работа (т)
  • Предмет:
    Информатика, ВТ, телекоммуникации
  • Язык:
    Русский
    ,
    Формат файла:
    MS Word
    989,54 Кб
  • Опубликовано:
    2014-03-19
Вы можете узнать стоимость помощи в написании студенческой работы.
Помощь в написании работы, которую точно примут!

Информационно–измерительная система распределенного действия для контроля измерения веса

Министерство образования Республики Беларусь

Учреждение образования

Белорусский государственный университет информатики и радиоэлектроники

Факультет телекоммуникаций

Кафедра МиС





 

Курсовой проект на тему

«Информационно - измерительная система распределенного действия для контроля измерения веса»

Выполнила: студентка гр.762101

Мичукова Я.А

Проверил

Басов В.Г





Минск 2011г.

Введение

Информационная техника имеет колоссальное и непрерывно возрастающее значение в жизни человечества. Она решает огромный круг задач, связанных, главным образом, со сбором, обработкой, передачей, хранением, поиском и выдачей разнообразной информации человеку или машине. Производительность труда и эффективность производства сегодня во многом определяются степенью автоматизации технологических процессов.

Информационно-измерительная техника предназначена для получения количественной информации об объектах материального мира. Как правило, получение всего объема измерительной информации должно выполняться за ограниченное время. Если эти функции возложить на человека, вооруженного лишь простейшими средствами измерений и вычислительными устройствами, то в силу физиологических ограничений он, даже при весьма значительной тренировке, не сможет их выполнять. Решение этой проблемы путем увеличения числа обслуживающего персонала не всегда уместно, а иногда даже недопустимо. Все эти факторы привели к появлению нового класса средств измерений - информационно-измерительных систем.

Итак, информационно-измерительная система (ИИС) - это совокупность функционально объединенных измерительных, вычислительных и вспомогательных технических средств, предназначенных для получения измерительной информации, ее преобразования и обработки с целью представления потребителю, управления и классификации (контроль, диагностика, обнаружение, распознавание и др.).

Создание ИИС связано с решением многих вопросов: метрологическая унификация средств измерений (датчиков, преобразователей, указателей) независимо от вида измеряемых величин; оптимизация распределения погрешностей между различными средствами измерений, входящими в состав ИИС; наиболее целесообразное размещение указателей перед оператором и др.

Практически всегда в ИИС необходимы не только получение информации о различных параметрах объекта измерения, но и некоторая предварительная её обработка: сравнение полученных значений параметров со значениями, заданными в качестве минимальных (так называемых уставок), определение значения и знака разностей, вычисление некоторых обобщённых (производных) параметров и т. п.

Развитие ИИС идёт по пути их автоматизации. Автоматизация процессов измерения в ИИС заключается в более полной внутренней обработке полученной информации, когда оператору вместо сообщения значений отдельных параметров по каждому каналу выдаётся некоторый обобщённый показатель работы контролируемого объекта, определённый по значениям ряда отдельных параметров.

Данный курсовой проект посвящен разработке информационно-измерительной системы распределенного действия, предназначенной для измерения и контроля веса.

Данная тема является весьма актуальной, поскольку процесс измерения веса широко распространен на различных предприятиях многих отраслей: машиностроительной, пищевой и др. Сегодня необходимо знать вес с наибольшей возможной точностью и получать результат взвешивания в минимально короткое время. При этом важно решить проблему с наименьшими затратами сил и средств, требующихся для достижения результата и представить его в форме наиболее удобной для восприятия и дальнейшей обработки.

1. Обзор методов решения аналогичных задач

Вопросы автоматизации процессов взвешивания являются весьма актуальными. Появление прецизионных тензометрических датчиков любого конструктивного и климатического исполнения позволило решить проблемы преобразования информации о массе в электрический сигнал для взвешивающих устройств. Однако вопросы, связанные с представлением информации в удобном для человека виде, остались. Немало также проблем с выбором технических средств - обеспечение высокой надежности в промышленных условиях (вибрация, пыль, влага, температура) и разработка интеллектуального программного обеспечения. В последнее время были разработаны и внедрены различные весоизмерительные системы и комплексы, лишенные этих недостатков. Рассмотрим некоторые из них.

Комплекс технических средств для автоматизации процессов взвешивания.

Комплекс создан на основе современной высоконадежной элементной базы. Структурная схема комплекса показана на рисунке 1.1. В качестве весоизмерительных датчиков использованы датчики силоизмерительные тензорезисторные 1909 ДСТ. Основу комплекса составляет четырнадцатислотовое шасси промышленного компьютера, внутри которого устанавливается центральная процессорная плата, контроллер монитора SVGA, платы интерфейсов и цифрового ввода-вывода. К центральной процессорной плате подключены мышь, промышленная клавиатура и дисководы. Необходимое количество модулей аналогового входа подключается к плате последовательных интерфейсов. Дискретные датчики (микропереключатели и др.) и исполнительные элементы (устройства индикации и др.) подключаются к плате цифрового ввода-вывода. Выходы тензодатчиков подключаются к модулю аналогового ввода. Питание тензодатчиков осуществляется от промышленных источников питания. Применение модулей аналогового ввода типа ADAM-4017 фирмы Advantech, имеющих интерфейс RS-485, позволяет размещать их на расстоянии до 1200 м от комплекса технических средств, т.е. рядом с весоизмерительными устройствами, и тем самым максимально снизить погрешности, возникающие в низковольтной измерительной цепи «датчик - преобразователь». В состав комплекса входит программное обеспечение, которое поддерживает все этапы его работы[1].

Рисунок 1.1 - Структурная схема комплекса технических средств для автоматизации процессов взвешивания

Автоматизированная система управления процессом изготовления медных анодов

Данная система решает задачу минимизации отклонения веса анода от нормы. Объектом рассмотрения в данной системе являются анодная печь, карусельная машина и система желобов, по которым жидкая анодная медь из печи транспортируется к изложницам карусельной машины.

Как известно, вес является немаловажным фактором при переработке анодов в цехе электролиза меди. Поэтому с целью получения анодов установленного веса, а также улучшения условий труда и повышения культуры производства была разработана и внедрена автоматизированная установка весового дозирования (УВД).

В состав этой установки входят два ковша: промежуточный ковш, куда направляется металл из печи, и дозировочный ковш, из которого металл сливается в изложницу. Каждый ковш установлен на своей платформе, снабженной тензометрическим весоизмерителем. Работой УВД управляет автоматизированная система.

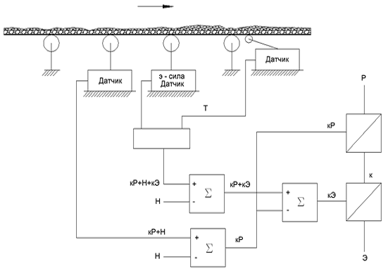
Рассматриваемая система является трехуровневой. Первый уровень включает в себя приборы контроля, измерения и исполнительные механизмы. Второй - микропроцессорный контроллер в модулями ввода-вывода сигналов, обрабатывающий полученную информацию в заданную логическую цепь управления технологическим процессом. Третий уровень образуют сервер базы данных и автоматическое рабочее место (АРМ) оператора (разливщика). Структурная схема системы представлена на рисунке 1.2 . В состав системы входят:

·    пультовой конструктив (фирмы Rittal), на базе которого организовано АРМ оператора, использующее промышленную рабочую станцию фирмы Advantech и пульт управления с необходимым набором пускателей, переключателей, кнопок управления и аварийного отключения; в нижней части пультового конструктива (в шкафу) размещены:

§ микропроцессорный промышленный контроллер, предназначенный для приема сигналов с датчиков, их последующей обработки и выдачи управляющих сигналов на объекты управления;

§  входные и выходные модули УСО фирмы Grayhill серий 70L(дискретные) и 73L(аналоговые);

§  цифровые измерительные преобразователи сигналов тензодатчиков DMJ (Scaime) с интерфейсом RS-485$

§  преобразователь интерфейсов (RS-232/RS-485) ADAM-4520 (Advantech);

§  сетевой коммутатор, предназначенный для сетевых подключений по протоколу TCP/IP;

§  блоки питания элементов.

·    система гидропривода ковшей;

·        весоизмерительные устройства фирмы Scaime серии F60Х на 5 т и 2 т для промежуточного и дозировочного ковшей соответственно(каждое устройство содержит четыре тензодатчика, соединенных в мостовую схему);

·        частотный преобразователь управления печью и каруселью;

·        программное обеспечение контроллера;

·        программное обеспечение АРМ оператора.

При повороте печи медь через желоб попадает в промежуточный ковш, на фундаменте которого установлено весоизмерительное устройство для определения веса меди в процессе налива. При достижении заданного значения веса в промежуточном ковше контроллер выдает сигнал его подъема на гидроцилиндр и перелива меди в дозировочный ковш. Отслеживая заполнение дозировочного ковша, контроллер выдает сигнал на опускание промежуточного ковша. При полном опускании промежуточного ковша происходит регистрация веса меди в дозировочном ковше. Измерение веса меди в дозировочном ковше осуществляется четырьмя тензодатчиками, соединенными в мостовую схему для уменьшения погрешности измерения. Далее контроллер дает команду на подъем дозировочного ковша, контролируя при этом вес наливаемой в изложницу меди. Когда количество вылитой меди достигнет заданного значения, подается команда на опускание дозировочного ковша, при полном его опускании регистрируется остаток веса в нем меди. После полного опускания дозировочного ковша подается сигнал подъема на гидроцилиндр промежуточного ковша, и цикл повторяется.

Одновременно с управлением разливом меди производится контроль параметров системы гидропривода, контроль частотного привода поворота карусели и количества изготовленных медных анодов. Все полученные данные отображаются на экране АРМ оператора.

Основной показатель работы системы - среднеквадратическое отклонение веса анода от нормы- по данным на десять тысяч отлитых анодов не превышает 0,5 кг [2].

Автоматическая система управления технологическим процессом хлебо-булочного предприятия

Система выполняет широкий набор функций, среди которых контроль остатков муки разных сортов и свободных объемов в силосах, прихода и расхода сырья, работы оборудования и выхода готовой продукции, а также формирование отчетов разного уровня. Задача перед разработчиками автоматизированной системы первоначально ставилась простая: в режиме реального времени отслеживать количество муки в каждом силосе с помощью современных аппаратно-программных средств. Тривиальность технического решения этой задачи очевидна: использование тензодатчиков и тензопреобразователей, преобразование кодов аналого-цифровым преобразователем в реальные значения весов, сохранение данных в электронном архиве автоматического рабочего места (АРМ) оператора и передача этих данных в виде отчетных форм на сервер локальной компьютерной сети предприятия для бухгалтерии. Точность учета остатков муки с помощью такой системы увеличивается на порядок.

Кроме значений веса, система может подсчитывать и выдавать на экран дисплея АРМ оператора данные о свободных объемах силосов. Система также предоставляет оператору возможность «делить» муку с одного муковоза в несколько силосов. Система подсчитывает также общее количество муки, закачанной в данный силос и откачанной из силоса за смену, за сутки, а также суммарное количество муки одного сорта по силосам.

Реализация такой системы осуществляется с помощью следующих технических средств:

·    контроллер тензоизмерений, установленный непосредственно на складе;

·        контроллер учета готовой продукции;

·        АРМ оператора. В качестве АРМ весовщика используется обычный офисный компьютер.

Функциональная схема автоматизированной системы учета муки и готовой продукции представлена на рисунке 1.3. В шкафу контроллера тензоизмерений размещены:

·    каркас MicroPC, содержащий процессорную плату 5066, плату ввода-вывода дискретных сигналов 5600-48 и сетевую карту Ethernet;

·        модули ADAM-4016 - преобразователи тензосигнала - и плата модулей гальванической изоляции ADAM-3864 фирмы Advantech;

·        модули опторазвязки;

·        интерфейсная плата для жидкокристаллического дисплея;

·        клеммные колодки.

На жидкокристаллический дисплей, расположенный на дверце шкафа, выводится информация о текущих значениях веса муки в силосах, а также диагностическая информация об исправности каналов тензоизмерений. Переключение отображения с одного канала на другой производится при помощи клавиатуры КР-1, расположенной также на дверце шкафа контроллера.

АРМ оператора, АРМ весовщика и контроллер тензоизмерений включены в общую ЛВС предприятия через десятимегабитовый концентратор Ethernet.

Так была решена задача непрерывного измерения веса муки в силосах в режиме реального времени с визуализацией результатов измерений в графической и табличной форме, определения веса откачиваемой и закачиваемой муки и ряд других задач [3].

Система измерения веса сыпучих материалов

Существует целый класс весоизмерительных устройств работающих в динамическом режиме. Это в первую очередь такие устройства, которые работают с сыпучими материалами в технологических линиях и в системах погрузки - разгрузки. С их помощью осуществляется контроль за материальными потоками в различных производствах, измеряется производительность технологических аппаратов, производится дозировка компонентов и т. д.

Наиболее распространенными устройствами непрерывного измерения веса сыпучих материалов стали ленточные весоизмерители. Общеизвестные конструкции различных фирм имеют достаточно высокую надежность и точность получения результатов измерения веса.

К существенному недостатку метода можно отнести сравнительно высокую сложность конструкции механизма измерения. Следует также отметить, что на результат измерения веса влияет не только погрешность, связанная с точностью и качеством элементов конструкции и датчиков, но и погрешность, обусловленная самим методом. Эта погрешность непосредственно зависит от длины платформы весоизмерителя, равномерности подачи материала на ленту, равномерности распределения его по длине ленты и равномерности сброса с нее.

В идеальном случае длина платформы весоизмерителя должна стремиться к нулю, а датчик реагировать на поступающий материал и игнорировать измеренный. Но поскольку реальный процесс поступления материала на ленту некоторой порции и сброс с нее предыдущей осуществляется одновременно, при необязательном их равенстве, то значение веса устанавливается с помощью расчетного коэффициента. Есть и другой способ измерения веса сыпучих материалов.

Согласно этому способу, материал под собственным весом падает из питателя на наклонную под определенным углом пластину, которая опирается на датчик и после отражения от нее попадает в приемное устройство. Вес определяется расчетным путем, из значений действующих на датчик сил, угла падения материала и его физических свойств.

Рисунок 1.3 - Структурная схема автоматической системы управления технологическим процессом хлебо-булочного предприятия

От значительного числа вышеперечисленных недостатков можно избавиться, используя систему измерения веса, реализующую динамический метод измерений. Сущность метода заключается в воздействии на измерительную систему работающих весов эталонной силы и сравнении полученного при этом результата измерения с результатом, полученным при отсутствии воздействия. Структурная схема двухроликовой системы измерения веса, реализующей динамический метод измерений, показана на рисунке 1.4.

Рисунок 1.4 - Структурная схема системы измерения веса сыпучих материалов

Данная система позволяет исключить погрешность связанную с неравномерностью распределения материала по поверхности ленты. Для этого отсчет со второго весоизмерителя синхронизуется с отсчетом взятым с первого весоизмерителя. Достигается это с помощью устройства контролирующего перемещение ленты [4].

2. Выбор, обоснование и предварительный расчет структурной схемы

Структурная схема разрабатываемой ИИС приведена на рисунке 2.1.

В качестве источника информации был использован тензорезистор, который включается в мостовую измерительную цепь. Такая измерительная цепь была выбрана по ряду причин:

.        мостовые измерительные цепи обеспечивают высокую точность измерения;

.        используя мостовую измерительную цепь, удается однозначно установить нуль отсчета;

.        применяя особое включение тензорезистора в цепь, удается избежать температурной погрешности.

Принцип разделения каналов - частотный. Основными достоинствами частотного разделения каналов являются: простота технической реализации, высокая помехоустойчивость, возможность организации любого числа измерительных каналов[5]. Основным недостатком частотного разделения каналов является неизбежное расширение используемой полосы частот, однако, поскольку число измерительных каналов невелико, то отмеченный недостаток не является столь существенным.

В качестве линии связи используется коаксиальный кабель. Он обеспечит требуемую полосу частот, а затухание, вносимое им, компенсируется дополнительным усилителем.

Модуляция канального сигнала - амплитудная с двумя боковыми полосами и несущей. Амплитудная модуляция с одной боковой полосой и подавленной несущей была бы эффективней, т.к. в этом случае ширина спектра модулированного сигнала минимальна и равна ширине спектра передаваемого сообщения[5]. Однако т.к. спектр передаваемого сообщения (сигнала от датчика) начинается от нуля, то после прохождения по линии связи не удастся выделить его полосовым фильтром.

Поскольку необходим контроль параметров с помощью ЭВМ, то в качестве устройства сбора данных и управления используются модули ADAM-3016 и ADAM-4520.

Модули серии ADAM являются малогабаритными многофункциональными интеллектуальными устройствами связи с объектом, специально разработанными для применения в промышленных условиях эксплуатации.

Встроенный микропроцессор, входящий в состав каждого изделия, обеспечивает независимое от управляющей вычислительной системы выполнение функций гальванически изолированного ввода-вывода аналоговых и дискретных сигналов с последующей нормализацией, фильтрацией, преобразованием в форму, пригодную для передачи по последовательному каналу связи, а также обеспечивает информационный обмен с ведущим узлом сети передачи данных на базе интерфейса RS-485[6].

Произведем предварительный расчет разработанной структурной схемы.

Схема включения тензорезистора в мостовую измерительную цепь приведена на рисунке 2.2.

Рисунок 2.2 - Схема включения тензорезистора в мостовую измерительную цепь

Такая схема включения обеспечивает компенсацию температурной погрешности кабеля.

Для данной измерительной цепи выражение для определения выходного напряжения моста относительно напряжения питания имеет следующий вид

ε∙Е/4 (2.1)

где Е - напряжение питания,

Кs - К-фактор,

ε - деформация[7].

К-фактор тензорезистора есть не что иное, как коэффициент чувствительности тензорезистора.

В свою очередь, относительное изменение сопротивления тензорезистора ΔR, вызванное деформацией ε, можно определить по следующей формуле[8]

 

Как известно, деформация связана с массой следующим выражением

mg/S(2.3)

где m - масса объекта, кг,

g - ускорение свободного падения на Земле, равное 9,8 м/с2,

S - площадь объекта, подвергшегося деформации (в данном случае, тензорезистора) [9].

Подставив выражение (2.3) в (2.2), получим однозначную зависимость между массой измеряемого объекта и изменением сопротивления тензорезистора. Подставив выражение (2.2) в выражение (2.1), получим аналитическое выражение для расчета номинальной градуировочной характеристики мостовой измерительной цепи, которое примет вид

 

Для построения данной измерительной системы был выбран датчик балочного типа Н2 фирмы «Тензо М», имеющий следующие технические характеристики:

Рабочий коэффициент передачи, мВ/В                               2;

Наибольшее напряжение питания постоянного тока, В      12;

Сопротивление входное, Ом                                                380;

Сопротивление выходное, Ом                                             350;

Рабочий диапазон температур, ºС                                       -30…+40;

Материал датчика                                              легированная сталь.

Полученные расчеты сведем в таблицу 2.1.

Таблица 2.1. Результаты расчета для построения градуировочной характеристики

Масса, кг

Изменение сопротивления ΔR, Ом

Изменение выходного напряжения моста ΔU, мВ

1000

0,571

4,900

1100

0,629

5,390

1200

0,686

5,900

1300

0,743

6,370

1400

0,800

6,860

1500

0,858

7,350

1600

0,915

7,840

1700

8,330

1800

1,029

8,820

1900

1,086

9,310

2000

1,143

9,800

2100

1,200

10,300

2200

1,258

10,780

2300

1,315

11,270

2400

1,372

11,760

2500

1,429

12,250


Вид полученной градуировочной характеристики приведен на рисунке 2.3.

Рисунок 2.3 - Вид номинальной градуировочной характеристики тензорезистора

Примем верхнюю частоту fв в спектре выходного сигнала мостовой измерительной цепи равной 100 Гц.

На выходе модулятора поднесущей спектр сигнала имеет ширину, определяемую выражением

 (2.5)

Примем защитные интервалы частот между каналами равными по 1 кГц. С учетом этого поднесущие частоты модуляторов будут равны:

fн1=10 кГц;

fн2=11,2 кГц;

fн3=12,4 кГц;

fн4=13,6 кГц.

Входное напряжение амплитудного модулятора составляет, как правило, единицы вольт. Примем его равным 0,5 В.

Таким образом, необходим усилитель с коэффициентом усиления

 

После суммирования канальных сигналов верхняя частота в спектре группового сигнала будет равна 13,7 кГц.

Полоса частот, занимаемая сигналом после прохождения частотного модулятора, будет определяться выражением

 

где fм=fв=13,7 кГц,

β - индекс частотной модуляции[10]. Поскольку частотная модуляция наиболее эффективна при β ≥1, то примем β=2.

Несущую частоту частотного модулятора полагаем равной 1 МГц.

В качестве линии связи используется коаксиальный кабель типа РК-75-7,2-м90П с полосой пропускания 5 МГц и затуханием 0,8 дБ/100м. Тогда общее затухание сигнала при прохождении по всей линии связи будет равно

 (2.8)

Это эквивалентно затуханию по напряжению в 4 раза.

Т.к. на входе частотного модулятора действует напряжение 0,5 В, сигнал в линии связи затухает в 4 раза, а напряжение на входе демодулятора должно быть порядка 2-3 В, то полагаем, что генератор несущей обеспечит амплитуду выходного сигнала частотного модулятора равной 8 В.

В качестве частотного демодулятора может быть использован резонансный усилитель, контур которого расстроен относительно резонансной частоты. Для такого демодулятора напряжение на выходе должно быть приблизительно в два раза ниже напряжения на входе[10]. Если предположить, что напряжение на выходе должно составлять порядка 1,25 В (необходимая амплитуда входного напряжения для амплитудного детектора), то соответственно на входе демодулятора должно действовать напряжение порядка 2-3 В.

Типовое входное напряжение модуля ADAM 3016 - 0,5 В. Именно таким должно быть выходное напряжение амплитудного детектора. Зададимся минимальным коэффициентом передачи напряжения Кд=0,5. Тогда амплитуда входного напряжения определится выражением

 

где М - коэффициент амплитудной модуляции. Если значение М не задано, то, как правило, принимают М=0,8[10].

Диаграмма уровней разработанной структурной схемы представлена на рисунке 2.4.

Рисунок 2.4 - Диаграмма уровней для разработанной ИИС

3. Описание принципа работы структурной схемы

Входной величиной для данной системы является масса взвешиваемого объекта. Под действием деформации в поперечном направлении сопротивление тензорезистора изменяется, хотя и незначительно. Т.к. датчик включен в мостовую измерительную цепь, то изменение его сопротивления вызовет разбаланс в мостовой цепи. Однако сигнал разбаланса по своей абсолютной величине очень мал, поскольку изменение сопротивления тензорезистора незначительно. Поэтому этот электрический сигнал усиливается усилителем, а затем поступает на схему уплотнения канальных сигналов. Первым элементом этой схемы является канальный модулятор поднесущей. При частотном разделении каналов сигналы-переносчики имеют различные частоты и разнесены на интервал, больший ширины спектра модулированного сигнала. Поэтому модулированные канальные сигналы имеют неперекрывающиеся спектры. Следовательно, каждый модулятор поднесущей настроен на свою несущую частоту. Необходимо отметить, что несущие частоты для канальных модуляторов выбирались с учетом необходимости введения защитных интервалов частот между каналами, поскольку на приемной стороне необходимо разделить сигналы с помощью фильтров, и отклонение реальных характеристик фильтров от идеальных не должно повлиять на качество разделения. Далее эти сигналы суммируются (уплотняются по частоте) в блоке сумматора, образуя групповой сигнал. Затем этот сигнал поступает снова на усилитель, который необходим для того, чтобы скомпенсировать затухание сигнала, связанное с передачей сигнала по линии связи. Выходным сигналом этого усилителя модулируется колебание основной несущей частоты в блоке частотного модулятора. Затем сигнал передается по линии связи.

На приемной стороне необходимо разделить канальные сигналы. Поэтому после передачи по линии связи сигнал демодулируется по несущей частоте для получения группового сигнала. С помощью полосовых фильтров, настроенных на соответствующие частоты, из группового сигнала выделят канальные сигналы, которые затем снова проходят процесс демодуляции. Центральные частоты полосовых фильтров равны частотам канальных переносчиков, а их полосы пропускания - ширине спектров модулированных сигналов. Каждый из фильтров приема должен пропускать без ослабления лишь те частоты, которые принадлежат сигналу данного канала. Частоты сигналов всех других каналов фильтр должен подавить.

Полученные сигналы через фильтры нижних частот поступают на блок введения сигнала от тензодатчика ADAM-3016, а затем на модуль ADAM-4520, который позволяет интегрировать существующие сети устройств нижнего уровня с устройствами более высокого уровня (управляющим компьютером).

4. Описание схемы электрической принципиальной и электрический расчет амплитудного модулятора

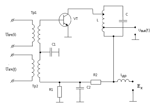
Схема электрическая принципиальная амплитудного модулятора представлена на рисунке 4.1.

Рисунок 4.1 - Схема электрическая принципиальная амплитудного модулятора

В разработанном амплитудном модуляторе наиболее эффективно применение базовой модуляции. Это обусловлено тем, что модулирующий сигнал низкочастотный, малой мощности, а также выбранным коэффициентом амплитудной модуляции (m=0,8).

В данной схеме на трансформатор Т1 подается высокочастотный сигнал, на трансформатор Т2 - модулирующий сигнал низкой частоты. С помощью делителя R1R2 задается положение рабочей точки на середине квадратического участка вольт-амперной характеристики транзистора. Емкость С1 предназначена для устранения влияния высокочастотного колебания на низкочастотное. Емкость С2 предназначена для устранения влияния низкочастотного сигнала на цепи смещения по постоянному току. Транзистор нагружен на резонансный колебательный LC-контур.

Произведем выбор транзистора.

Определим мощность, рассеиваемую на коллекторе транзистора[10].

Максимальный ток в цепи эмиттера определяется по формуле


где  - амплитуда выходного сигнала модулятора (принимаем ее равной 2 В);

Rвх.с - входное сопротивление сумматора (принимаем его равным 4 кОм).

Ток эмиттера покоя определяется из следующего выражения

 

где  - коэффициент запаса, принимаемый равным (0,7÷0,95).

Полагая Iкп≈Iэп, находим мощность, рассеиваемую на коллекторе транзистора

 

Выбираем маломощный среднечастотный транзистор n-p-n типа КТ601А. Его основные характеристики:

коэффициент передачи тока в режиме малого сигнала h21э=16 при Т=25…85 ºС;

емкость коллекторного перехода не более 15 пФ;

постоянная рассеиваемая мощность Pк=250 мВт при Т=+55 ºС.

Вольт-амперная характеристика транзистора приведена на рисунке 4.2.

Рисунок 4.2 - Вольт-амперная характеристика транзистора КТ601А

Выбираем рабочую точку А на середине квадратического участка характеристики с координатами Uбэ=0,55 В; Iб=0,05 мА.

Произведем расчет элементов схемы.

1.       Произведем расчет емкости С1.

Принимаем сопротивление катушки трансформатора Rк≈10 Ом. Тогда из условия, что Rc1<<Rк, принимаем Rс1=1 Ом. Тогда емкость конденсатора будет определяться по формуле

 

где fн - частота несущего колебания, равная 10 кГц.

.        Аналогично определим величину емкости С2.

 

Примем внутреннее сопротивление источника питания r= 1 Ом. Тогда из условия Rc3<<Rи определим величину емкости С3

. Произведем расчет элементов, определяющих режим работы транзистора по постоянному току. Определим величину сопротивления R2 по формуле

 

Тогда сопротивление R1 будет определяться из выражения

 

. Произведем расчет элементов резонансного контура. По формуле Томпсона имеем

 

где f - частота настройки контура, равная в нашем случае 10 кГц.

Преобразовав выражение (6.7), получим

 

Зададимся величиной индуктивности. Примем L=200 мкГн. Тогда величина емкости контура будет равна

 

5. Расчет погрешности измерительного канала и определение его класса точности

Важной задачей является оценка погрешности ИИС, которую можно произвести по характеристикам погрешности входящих в нее функциональных блоков.

Основными блоками, вносящими погрешность, являются: датчик и измерительный мост, усилитель низких частот, модуляторы поднесущих, частотный модулятор, линия связи, а также аналого-цифровой преобразователь, входящий в состав блока ADAM-3016. Произведем оценку погрешности, вносимую каждым из перечисленных функциональных блоков. Следует также отметить, что неидеальность характеристик полосовых фильтров не будет оказывать заметного влияния на искажение сигнала, поскольку при проектировании канальных амплитудных модуляторов были оставлены промежутки на расфильтровку. Все остальные узлы ИИС не оказывают заметного влияния на сигнал.

.1 Расчет погрешности датчика и измерительного моста

В соответствии с техническими характеристиками на используемый датчик, его основная погрешность составляет 0,04% от рабочего коэффициента передачи (тензочувствительности). Тогда в абсолютных величинах

 

где К - рабочий коэффициент передачи, равный 2 мВ/В.

С учетом выражения (2.2) абсолютная погрешность изменения сопротивления датчика будет равна (для массы 1000 кг)

 

Будем полагать, что эта погрешность имеет равномерное распределение [11]. Тогда для равномерного закона распределения имеем

 

где σ - среднее квадратическое отклонение составляющей погрешности.

С учетом квантиля распределения Стьюдента (с n степенями свободы и доверительной вероятностью Р) t для равномерного закона распределения пределы изменения абсолютной погрешности датчика будут составлять

 

Тогда относительная погрешность датчика определится по формуле

 

где Х - действительное значение измеряемой величины (снимаемое с датчика значение сигнала).

Погрешность, вносимая датчиком, носит аддитивный характер.

Поскольку датчик включен в мостовую измерительную цепь таким образом, чтобы обеспечить термокомпенсацию, а также исключить температурную погрешность кабеля, то для данной цепи температурная погрешность будет отсутствовать. Поэтому оценим погрешность, появляющуюся из-за нестабильности источника питания

По заданию нестабильность источника питания составляет ±10%. Тогда по абсолютной величине.

 

Учитывая выражение (2.4), абсолютная погрешность измерительного моста из-за нестабильности источника питания будет определяться по формуле

 

Погрешность от колебаний напряжения питания является чисто мультипликативной и распределена по тому же закону, что и отклонения напряжения сети от своего номинального значения. Т.к. распределение напряжения сети близко к треугольному, то и погрешность, вносимая мостовой измерительной цепью, имеет треугольное распределение [11]. Тогда для треугольного закона распределения имеем

 

С учетом квантиля распределения Стьюдента (с n степенями свободы и доверительной вероятностью Р) t для равномерного закона распределения пределы изменения абсолютной погрешности мостовой цепи будут составлять

 

Тогда относительная погрешность измерительной мостовой цепи определится по формуле

 

5.2 Расчет погрешности усилителя

Схема электрическая принципиальная усилителя приведена на рисунке 5.1.

Рисунок 5.1 - Схема электрическая принципиальная усилителя

Погрешность усилителя состоит из двух составляющих: температурной погрешности и погрешности из-за нестабильности источника питания.

Расчет температурной погрешности

Принимаем, что , , , . Выберем транзистор КТ201А, для которого , .  по заданию. Необходимый коэффициент усиления .


 

Изменение коэффициента усиления можно рассчитать по формуле

 

Будем полагать, что эта погрешность имеет равномерное распределение [11]. Тогда для равномерного закона распределения имеем

 

С учетом квантиля распределения Стьюдента (с n степенями свободы и доверительной вероятностью Р) t для равномерного закона распределения пределы изменения абсолютной погрешности усилителя будут составлять

 

Температурная погрешность усилителя носит аддитивный характер.

Расчет погрешности из-за нестабильности источника питания

По заданию нестабильность источника питания 220 В . Т.к. транзистор питается напряжением 5 В, то нестабильность .

Параметр транзистора .

Тогда абсолютное изменение параметра  можно рассчитать по формуле

 

Изменение коэффициента усиления можно рассчитать по формуле

 

Будем полагать, что эта погрешность распределена по треугольному закону и является мультипликативной [11]. Тогда для треугольного закона распределения имеем

 

С учетом квантиля распределения Стьюдента (с n степенями свободы и доверительной вероятностью Р) t для треугольного закона распределения пределы изменения абсолютной погрешности усилителя будут составлять

 

В наихудшем случае эти погрешности будут суммироваться, т.е.

 

Тогда относительная погрешность коэффициента усиления будет определяться по формуле

 

.3 Расчет погрешности амплитудного модулятора

Поскольку в состав амплитудного модулятора входит транзистор, то погрешность, вносимую модулятором, рассчитаем подобно усилителю.

Известно, что , , , . Для данного транзистора температурный коэффициент сопротивления , .  по заданию.

Необходимый коэффициент усиления .

Расчет температурной погрешности амплитудного модулятора

Абсолютное изменение параметра  можно рассчитать по формуле

 

Изменение коэффициента усиления можно рассчитать по формуле

 

Будем полагать, что эта погрешность имеет равномерное распределение [11]. Тогда для равномерного закона распределения имеем

 

С учетом квантиля распределения Стьюдента (с n степенями свободы и доверительной вероятностью Р) t для равномерного закона распределения пределы изменения абсолютной погрешности модулятора будут составлять

 

Тогда относительная погрешность будет определяться из выражения

 

Для устранения (уменьшения) данной составляющей погрешности необходимо применять схемы термостабилизации.

Температурная погрешность модулятора носит аддитивный характер.

Расчет погрешности из-за нестабильности источника питания.

По заданию нестабильность источника питания 220 В . Т.к. транзистор питается напряжением 5 В, то нестабильность составляет . Однако по вольт-амперной характеристике транзистора можно определить, что при смещении рабочей точки на  на выходе модулятора либо будет отсутствовать сигнал (режим отсечки) либо будет сумма входных сигналов без преобразования. Для устранения этого недостатка необходимо применять схемы стабилизации источника питания модулятора.

.4 Расчет погрешности частотного модулятора

Ограничимся рассмотрением только той составляющей погрешности, которая связана с изменением емкости варикапа под влиянием температуры, поскольку данная составляющая погрешности для данного узла является превалирующей. Как известно, емкость варикапа следует выбирать как можно большей для уменьшения нелинейных искажений[12]. Выберем варикап типа КВ105А, номинальная емкость которого составляет 2000 пФ.

При нагреве емкость варикапов увеличивается. Данное явление учитывается с помощью температурного коэффициента емкости, который показывает, на сколько миллионных долей изменяется емкость варикапа при его нагреве на 1ºС. Для выбранного варикапа ТКЕ составляет 500·10-6 . Оценить зависимость емкости варикапа от температуры можно по формуле

 

где  - емкость варикапа;

 - температура нагрева, равная по заданию 20 ºС [13].

Тогда изменение емкости варикапа будет определяться из выражения

 

Будем полагать, что эта погрешность имеет равномерное распределение [11]. Тогда для равномерного закона распределения имеем

 

С учетом квантиля распределения Стьюдента (с n степенями свободы и доверительной вероятностью Р) t для равномерного закона распределения пределы изменения абсолютной погрешности в данном случае будут составлять

 

Тогда относительная погрешность, вызванная изменением емкости варикапа, будет равна

 

Температурная погрешность частотного модулятора носит аддитивный характер.

.5 Расчет погрешности линии связи

Определим, какую погрешность внесет влияние температуры на линию связи (коаксиальный кабель).

Температурная зависимость затухания кабеля имеет вид

 

где  - затухание кабеля при температуре 20 ºС;

 - температурный коэффициент, равный для кабелей типа РК-75 0,002;

Т - рабочая температура, ºС (в данном случае берем наивысшую температуру заданного диапазона) [14].

Тогда изменение затухания будет определяться из выражения

 

Будем полагать, что закон распределения данной погрешности арксинусоидальный [11]. Тогда для арксинусоидального закона распределения имеем

 

С учетом квантиля распределения Стьюдента (с n степенями свободы и доверительной вероятностью Р) t для арксинусоидального закона распределения пределы изменения абсолютной погрешности кабеля будут составлять

 


 

.6 Расчет погрешности модуля ADAM-3016

Поскольку модуль ADAM-3016 является типовым измерительным преобразователем для нормализации аналоговых сигналов тензодатчиков, то его основная погрешность нормирована и составляет не более 0,1%[15].

Погрешность АЦП, входящего в состав данного модуля, имеет нормальный закон распределения и является аддитивной.

.7 Расчет суммарной погрешности измерительного канала

Для оценки суммарной погрешности измерительного канала составим бюджет погрешностей, представленный в таблице 5.1.

При этом суммарная погрешность измерительного канала определяется по формуле

 

Таблица 5.1 Бюджет погрешностей измерительного канала

Наименование узла

Относительная погрешность , %

1

Датчик

0,0044

2

Мостовая измерительная цепь

8,0720

3

Усилитель низких частот

1,8097

4

Амплитудный модулятор

291,3275

5

Частотный модулятор

0,9988

6

Линия связи

3,1487

7

Модуль ADAM-3016

0,1000

Суммарная погрешность измерительного канала, за исключением погрешности амплитудного модулятора, %

Класс точности измерительного канала (по ГОСТ 8.401-80) 10


Проведя округление по правилам ГОСТ, получим суммарную погрешность, равную 8,842%.

Тогда класс точности спроектированной системы в соответствии с ГОСТ 8.401-80 будет равен 10[16].

Заключение

В результате выполнения настоящего курсового проекта была разработана информационно-измерительная система распределенного действия для контроля измерения веса.

Целесообразным является применение частотной модуляции при передаче сигнала, поскольку при передаче частотно-модулированного сигнала помехозащищенность в несколько раз превышает помехозащищенность при использовании амплитудной модуляции. Однако применение частотной модуляции оказывается достаточно дорогим. В первую очередь, это связано с высокими требованиями к характеристикам канальных фильтров, необходимых для разделения сигнала.

По заданию был задан широкий диапазон рабочих температур (70°С), что повлияло на результирующую погрешность измерительного канала. Именно температурная составляющая погрешности является превалирующей для разработанной системы. Таким образом, необходимо применять схемы термостабилизации, что неизбежно приведет к удорожанию измерительной системы.

Суммарная погрешность измерительного канала составила порядка 9%,в соответствии с ГОСТ 8.401-80 измерительный канал имеет класс точности 10, что является весьма удовлетворительным для промышленных измерений и контроля.

Список использованной литературы

1. Елисеев, В. Комплекс технических средств для автоматизации процессов взвешивания и дозирования / В.Елисеев // Современные технологии автоматизации. - 1999. - №1.

. Никитин, А. Автоматизированная система управления процессом изготовления медных анодов на Алмалыкском ГМК/ А. Никитин, А. Холимов, А. Трифонов, Г. Заманов, Д. Скрипчак // Современные технологии автоматизации. - 2008 - №3.

. Красных, Б. Учет муки и готовой продукции на булочно-кондитерском комбинате. / Б. Красных, И. Гильфанов // Современные технологии автоматизации. - 2000 - №3.

. Горелов, Г.В. Теория передачи сигналов на железнодорожном транспорте/ Г. В. Горелов, А. Ф. Фомин, А. А. Волков, В. К. Котов. - М.: Транспорт, 2001.

. Краткий каталог продукции/ Prosoft. Передовые технологии автоматизации, 2001.

. Булгаков, Н.А. Основные законы и формулы по математике и физике/ Н. А. Булгаков, И. А. Осипова - Тамбов: «Издательство ТГТУ», 2007.

. Бочаров, Л. Н Расчет электронных устройств на транзисторах / Л. Н. Бочаров, С. К. Жебряков, И. Ф. Колесников. - М., Энергия, 1978.

. Новицкий, П.В. Оценка погрешностей результатов измерений/ П. В. Новицкий, И. А. Зограф. - Л.: Энергоатомиздат, Ленингр. отд-ние, 1985.

. Петров, Б.Е. Радиопередающие устройства на полупроводниковых приборах/ Б. Е. Петров, В. А. Романюк. - М.: Высш.шк, 1989.

. Рябов, Н.А. Цифровые эквалайзеры// ИНФОРМОСТ. Радиоэлектроника и телекоммуникации. - 2005 -№4.

Похожие работы на - Информационно–измерительная система распределенного действия для контроля измерения веса

 

Не нашли материал для своей работы?
Поможем написать уникальную работу
Без плагиата!
Без нейросетей!