USB осциллограф на микроконтроллере ATTINY45
Введение
На сегодняшний день огромное развитие получили электронные устройства.
Человек использует их в своей деятельности почти во всех сферах(ПЕРЕЧИРСЛИТЬ).
Большая часть таких устройств выполняется на основе микроконтроллеров.
Цель курсовой работы «USB осциллограф на микроконтроллере
ATTINY45»заключается:
- Спроектировать
электрическую-принципиальную схему «USB осциллографа» с использованием
микроконтроллера;
- Выполнить расчёт электрической цепи
светодиода(VD1);
- Выполнить программирование микроконтроллера
ATTINY45;
- Рассчитать надежность системы.
1. Общая часть
1.1 Общие сведения о микропроцессорных
системах
Микропроцессорная система представляет собой функционально законченное
изделие, состоящее из одного или нескольких устройств, главным образом из
микропроцессора и/или микроконтроллера.
Микропроцессор
- процессор
<#"729368.files/image001.gif">
Простейшая структурная схема осциллографа (рис. 1) состоит из трех
элементов: усилителя вертикально отклоняющего напряжения Ux, генератора
развертки G и ЭЛТ. Формирование осциллограммы осуществляется следующим
образом: Исследуемое напряжение (его мгновенное значение во времени) Ux через
усилитель подают на вертикально отклоняющие пластины ЭЛТ. Под действием этого
напряжения электронный луч отклоняется по оси ординат на Y = kSY ·t), где: k -
коэффициент усиления усилителя; SY - чувствительность трубки по оси ординат.
осциллограф микроконтроллер схема измерительный
2.3 Электрическая принципиальная схема
Рисунок 1 - Блок схема ATTINY 45-20p
3. Специальная часть
3.1 Принцип работы схемы
Осциллограф - измерительный прибор для наблюдения зависимости между двумя
или несколькими быстро меняющимися величинами (электрическими или
преобразованными в электрические). Наиболее распространены электронно-лучевые
осциллографы, в которых электрические сигналы, пропорциональные изменению
исследуемых величин, поступают на отклоняющие пластины осциллографической
трубки; на экране трубки наблюдают или фотографируют графическое изображение
зависимости.
Микроконтроллеры AVR фирмы ATMEL, появившись на рынке интегральных
микросхем в 1996 г., сразу же привлекли к себе внимание разработчиков
электронной аппаратуры. Удачное сочетание RISC-архитектуры ядра, обеспечивающей
высокую производительность, с широким набором команд, Flash-памятью для
программ быстро продвинуло микроконтроллеры AVR занимает главные позиции на
рынке.
На смену микроконтроллерам первых семейств Tiny и Classic пришло новое
поколение микроконтроллеров Mega. Сохранив программную совместимость,
микроконтроллеры Mega обрели новые возможности: пониженные напряжения питания
до 2.7в и энергопотребление, повышенное быстродействие до 16Мгц, и объем
Flash-памяти до 128Кбайт.- самая обширная производственная линии среди других
флэш-микроконтроллеров корпорации Atmel. Atmel представила первый 8-разрядный
флэш-микроконтроллер в 1993 году и с тех пор непрерывно совершенствует
технологию. Прогресс данной технологии наблюдался в снижении удельного
энергопотребления (мА/МГц), расширения диапазона питающих напряжений (до 1.8 В)
для продления ресурса батарейных систем, увеличении быстродействия до 16 млн.
операций в секунду, встраиванием эмуляции в реальном масштабе времени,
реализации функции самопрограммирования, совершенствовании и расширении
количества периферийных модулей, встраивании специализированных устройств
(радиочастотный передатчик, USB-контроллер, драйвер ЖКИ, и т.д)
Я выбрал микроконтроллер на базе Attiny 45-20, так как он обладает
высокой производительностью, увеличенным быстродействием до 16 млн. операций в
секунду, низким энергопотреблением в режиме ожидания и уменьшенным шумом
выключения, а так же он способен работать до 10.000 тысяч часов в режиме:
записи/стирания.
В основе схемы стоит микроконтроллер ATTINY45-20P.Осциллограф
имеет два аналоговых входа и питается от USB-интерфейса. Один вход задействован
через потенциометр, что позволяет уменьшать уровень входного сигнала
.
3.2 Расчет цепи
Рассчитываем диод VD1;
Согласно закону Ома сила тока в проводнике прямо пропорциональна
приложенному напряжению и обратно пропорционально сопротивлению проводника.
Где U- напряжение, I -сила тока. Справочное значение: U =25,5 В
I =
0.4 мА (максимальное значение) Расчетное значение сопротивления получаем
Диоды под эту схему подходят любые.
4. Понятие о надежности системы
4.1 Основные понятия надежности
Надёжность - свойство объекта сохранять во времени в установленных
пределах значения всех параметров, характеризующих способность выполнять
требуемые функции в заданных режимах и условиях применения, технического
обслуживания, хранения и транспортирования.
Интуитивно надёжность объектов связывают с недопустимостью отказов в
работе. Это есть понимание надёжности в «узком» смысле - свойство объекта
сохранять работоспособное состояние в течение некоторого времени или некоторой
наработки. Иначе говоря, надёжность объекта заключается в отсутствии
непредвиденных недопустимых изменений его качества в процессе эксплуатации и
хранения. Надёжность тесно связана с различными сторонами процесса эксплуатации.
Надёжность в «широком» смысле - комплексное свойство, которое в зависимости от
назначения объекта и условий его эксплуатации может включать в себя свойства
безотказности, долговечности, ремонтопригодности и сохраняемости, а также
определённое сочетание этих свойств.
Основныеопределения:
- Безотказность - свойство объекта
непрерывно сохранять работоспособное состояние в течение некоторого времени или
наработки
- Отказ - событие, заключающееся в
полной или частичной утрате работоспособности.
- Сбой - самоустраняющийся отказ или
однократный отказ, устраняемый незначительным вмешательством оператора.
Показатели надежности являются:
- Безопасность работы

(1)
- Средние время безотказной работы

(2)
- Средняя наработка на отказ

(3)
- Частота отказа

(4)
4.2 Расчет надежности «Простого USB осциллографа»
Рассчитываем коэффициент нагрузок КHR для резисторов по формуле, где КHR-
коэффициент нагрузки резистора
КHR=PR / Pдоп(5)рабочая мощность резистора, Вт;доп- допустимая мощность
резистора, Вт;
Мощность резистора определяется по формуле=U2 / R (6)
где U- напряжение на резисторе, В;сопротивление резистора, Ом;
Рассчитываем резистор R1 по формуле: U=5(B); R1=1,5(кОм);
=52/1500=25/1500=0,016 (Bm)
КHR1=0,016/0,125=0,128
принимаем КH=0,2
α=0,2
принимаем альфа из таблице
λ0 =0,4
принимаем лямбду по таблице
λi=0,2*0,4=0,08
λс=0,08*3=0,24
Рассчитываем резисторы R2 и R3 по формуле: U=5(B);
R2,3=1(кОм);,3=52/1000=25/1000=0,025 (Bm)
КHR2,3=0,025/0,125=0,2
принимаем КH=0,2
α=0,2
принимаем альфа из таблице
λ0 =0,4
принимаем лямбду по таблице
λi=0,2*0,4=0,08
λс=0,08*3=0,24
Рассчитываем коэффициент нагрузок Кнс для конденсаторов по формуле, где
Кнс- коэффициент нагрузки конденсатора
Кнс=Uc /Uдоп(7)
Uc- напряжение на конденсаторе, В;доп- допустимое рабочее напряжение
конденсатора, В;
Рассчитываем конденсатор С1 по формуле: Uc=5(В); Uдоп=25(В);
принимаемКн=0,5
α=0,09
принимаем альфа по таблице
λ 0=2
принимаем лямбду по таблице
λi=0,09*2=0,18
λс=0,18*2=0,54
Рассчитываем конденсатор С2,3 по формуле: Uc=5(В); Uдоп=50(В);
Кнс2,3=5/50=0,1
принимаемКн=0,3
α=0,06
принимаем альфа по таблице
λ 0=2
принимаем лямбду по таблице
λi=0,06*2=0,12
λс=0,12*1=0,12
Рассчитываем коэффициент нагрузок Кнд для стабилитронов по формуле
Кнд=I/Imax(8)
где I- фактически выпрямленный ток, мА;максимально допустимый
выпрямленный ток, мА
Для стабилитрона VD1, VD2: Imax=252(мА); I=69(мА)
Кнд=69/252=0,27
принимаемКн=0,25
α=0,45
принимаем альфа по таблице
λ 0=5
принимаем лямбду по таблице
λi=0,45*5=2,25
λс=2,25*4=9
Расчет микроконтроллера производим по формуле
λобщ=λ0*Кн*Кор*К1*К2*n(9)
λ 0=0,01
Кор=10
Кн=0,5
К1=К2=1=1
гдеКн - коэффициент нагрузки;
Кор - коэффициент интенсивности отказа;
К1 - коэффициент механических нагрузок;
К2 - коэффициент механического напряжения- Количество микроконтроллеров.
λобщ=0,01*0,5*10*1*1*1=0,05
Рассчитываем места спаек:
λc= λ0*n(10)
Берем значение λ0 по таблице:
λ0=0,004
Считаем количество паек на схеме: n=34
λc=0,004*34=0,13
Заключение
В заключении описаны достоинства и недостатки микроконтроллеров Attiny.
Основным достоинством таких микроконтроллеров является простота в их
использовании, программировании, установке и др. Также благодаря малому
количеству компонентов в микроконтроллерах, используемых при построении
приборов, их размеры уменьшаются, а надежность увеличивается.
Приложение А
(справочное)
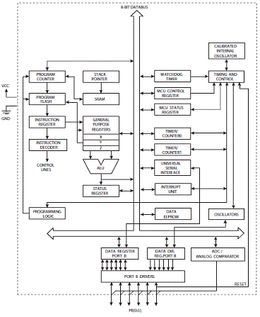
Архитектура микроконтроллера Attiny