Учет затрат на оплату труда и социальное обеспечение

  • Вид работы:
    Курсовая работа (т)
  • Предмет:
    Бухучет, управленч.учет
  • Язык:
    Русский
    ,
    Формат файла:
    MS Word
    300,01 Кб
  • Опубликовано:
    2014-02-22
Вы можете узнать стоимость помощи в написании студенческой работы.
Помощь в написании работы, которую точно примут!

Учет затрат на оплату труда и социальное обеспечение

Содержание

Введение

. Теоретические основы организации учета затрат на оплату труда и социальное обеспечение

.1 Формы и системы оплаты труда

.2 Учет расчетов по оплате труда

Выводы

. Бухгалтерский учет затрат на оплату труда и социальное обеспечение

.1 Организационно-экономическая характеристика

.2 Синтетический и аналитический учет расчетов с персоналом по оплате труда и социальному обеспечению

Выводы

. Пути увеличения эффективности учета труда и социальных выплат

.1 Переход предприятия на МСФО в области расчетов с персоналом

.2 Типичные ошибки в учете расчетов с персоналом по оплате труда и предложения по их устранению

.3 Автоматизация учета расчетов с персоналом по оплате труда

Выводы

Заключение

Список использованных источников и литературы

Приложения

Введение

В процессе хозяйственной деятельности предприятие взаимодействует с сотрудниками, что влечет за собой расчеты с работниками, с государственными внебюджетными фондами и другими организациями. Учет и контроль труда, заработной платы и расчетов с работниками предприятие ведет в соответствии с федеральными, региональными и отраслевыми законодательными нормами регулирования трудовых отношений работников и администрации предприятий. В настоящее время многие функции государства в области политики оплаты труда переданы непосредственно предприятиям, которые самостоятельно устанавливают формы, системы и размеры оплаты труда, материального стимулирования его результатов. Оплата труда является основным фактором, влияющим на производительность труда, а значит и на результат хозяйственной деятельности в целом. Любая организация стремиться оптимизировать систему оплаты труда.

Все это и определяет актуальность выбранной темы работы.

Цель курсовой работы - изучение порядка учета затрат на оплату труда и социальное обеспечение труда.

Для реализации поставленной цели необходимо решить ряд задач:

рассмотреть сущность заработной платы как экономической учетной категории;

изучить организацию учета и нормативного регулирования оплаты труда

рассмотреть нормативно-правовое регулирование расчетов с персоналом по оплате труда;

изучить возникающие ошибки и нарушения в учете заработной платы;

рассмотреть организацию учета оплаты труда в Открытом акционерном обществе "Уфимское моторостроительное производственное объединение";

предложить мероприятия по улучшению методики расчетов с персоналом по оплате труда.

Объектом исследования является Открытое акционерное общество "Уфимское моторостроительное производственное объединение"

Предмет исследования - изучение методики учета расчетов с персоналом по оплате труда.

Состояние изученности проблемы. Необходимостью учета и аудита расчетов с персоналом по оплате труда занимались многие ученые, такие как Шеремет А.Д., Баканов М.И., Гиляровская Л.Т., Крейнина М.Н., Ковалев В.В., Донцова Л.В., Крицмен М. П., С. Дж. Браун, П. Ревентлоу и другие.

Методологической базой для выполнения курсовой работы являлись работы и труды следующих авторов: в области бухгалтерского учета - Камышанова П.И., Камышанова А.П., Кондракова Н.П., Ладутько Н.И., Борисевского П.Е., Дробышевского Н.П. и др.

При выполнении работы были использованы общенаучные и специальные методы исследований. Из общенаучных применялись методы научной абстракции, анализа и синтеза, логического познания. Отдельные проблемы изучались с помощью специальных методов экономических исследований: монографического, экономико-статистического и других. Для анализа использовались следующие его методы: горизонтальный, вертикальный, коэффициентный, факторный.

Источники информации. В качестве источников информации использованы нормативные правовые акты (кодексы Российской Федерации, федеральные законы, приказы Министерства финансов РФ, методические рекомендации) по рассматриваемой теме, периодическая печать (журналы "Бухгалтерский учет", "Главная книга", "Налоговый курьер"), бухгалтерская отчетность ООО "Ассистент" (бухгалтерский баланс форма №1, отчет о прибылях и убытках форма №2, приложение к бухгалтерскому балансу №5 и другие).

Хронологические рамки исследования охватывают период с 2010-х гг. до 2013 гг.

Структурно курсовая работа состоит из введения, трех глав, заключения, списка использованной литературы, приложений.

Во введении обозначена актуальность, цель, задачи работы, предмет и объект исследования. В первой главе рассмотрены теоретические основы и нормативное регулирование расчета с персоналом по оплате труда : изучена сущность заработной платы как экономической учетной категории, рассмотрена организация учета и нормативное регулирование оплаты труда. Во второй главе дана общая оценка деятельности ОАО "УМПО", рассмотрена методика учета и аудита расчетов с персоналом по оплате труда в ОАО "УМПО". В третьей главе рассмотрены методика совершенствования расчета, рассмотрены нарушения, , даны предложения по улучшению учета и аудита в ОАО "УМПО". В заключении даны выводы по курсовой работе.

В работе: 41 страница основного текста, 5 таблиц, 1 рисунок, 3 приложения.

1. Теоретические основы организации учета затрат на оплату труда и социальное обеспечение

 

.1 Формы и системы оплаты труда


В соответствии с положениями ст. 135 ТК РФ, заработная плата работнику устанавливается трудовым договором в соответствии с действующими у данного работодателя системами оплаты труда.

Соответственно, у каждого работодателя должна быть предусмотрена собственная система оплаты труда работников. Базой для ее разработки будут являться положения Трудового кодекса и другие нормы действующего законодательства. Что подразумевает под системой оплаты труда действующее законодательство и какие к ней предусмотрены требования? Как ясно из самого названия, под системой оплаты труда подразумевается некая совокупность условий получения работником заработной платы - вознаграждения за свой труд.

В соответствии со ст. 129 ТК РФ, заработная плата (оплата труда работника) - вознаграждение за труд, которое зависит от:

квалификации работника,

сложности, количества, качества и условий выполняемой работы.

При этом к заработной плате относится не только вышеуказанное вознаграждение, но и:

компенсационные выплаты*,

стимулирующие выплаты (доплаты и надбавки стимулирующего характера, премии, иные поощрительные выплаты).

*Доплаты и надбавки компенсационного характера, в том числе за работу в условиях, отклоняющихся от нормальных, работу в особых климатических условиях и на территориях, подвергшихся радиоактивному загрязнению, и иные выплаты компенсационного характера.

В соответствии с положениями ст. 135 ТК РФ, системы оплаты труда, включая:

Размеры:

тарифных ставок,

должностных окладов,

доплат и надбавок компенсационного характера, в том числе за работу в условиях, отклоняющихся от нормальных,

Системы:

доплат и надбавок стимулирующего характера,

премирования,

устанавливаются коллективными договорами, соглашениями, локальными нормативными актами.

Все эти документы должны быть составлены в соответствии с трудовым законодательством и иными нормативными правовыми актами, содержащими нормы трудового права.

При выборе и разработке внутрифирменных систем оплаты труда работников могут применяться различные системы:

Тарифные системы оплаты труда.

Бестарифные системы оплаты труда.

Смешенные системы оплаты труда.

Ниже мы подробнее рассмотрим вышеуказанные системы оплаты труда, их особенности и отличия.

Данная работа призвана помочь начинающим специалистам разобраться в видах и формах систем оплаты труда, при анализе (а в случае необходимости и разработке) внутрифирменных систем оплата труда компании.

Тарифная система оплаты труда

Во многих компаниях применяются тарифные системы оплаты труда работников. Как следует из положений ст. 143 ТК РФ, тарифные системы оплаты труда это системы оплаты труда, основанные на тарифной системе дифференциации заработной платы работников различных категорий. При этом необходимо учитывать, что только тарифные системы оплаты труда напрямую предусмотрены Трудовым кодексом.

Остальные виды систем Трудовым кодексом не установлены, однако в соответствии с положениями ст. 135 ТК РФ, работодатель имеет право устанавливать у себя на предприятии любые системы оплаты труда, которые должны отвечать одному единственному условию:

они не должны противоречить требованиям ТК РФ и других документов, содержащих нормы трудового права.

В соответствии с положениями ТК РФ, тарифная система дифференциации заработной платы работников различных категорий включает в себя:

тарифные ставки,

тарифную сетку,

тарифные коэффициенты.

Под тарифной сеткой понимается совокупность тарифных разрядов работ (профессий, должностей), определенных в зависимости от сложности работ и требований к квалификации работников с помощью тарифных коэффициентов. Довольно часто тарифная сетка оформляется в виде таблицы, в которой сведены разряды и коэффициенты - чем выше разряд, тем выше тарифный коэффициент. Для того чтобы определить тарифный коэффициент каждого разряда нужно разделить тарифную ставку разряда на тарифную ставку первого разряда.

Тарифный разряд - это величина, отражающая сложность труда и уровень квалификации работника. Квалификационный разряд - это величина, отражающая уровень профессиональной подготовки работника. Тарификацией работ называют отнесение видов труда к тарифным разрядам или квалификационным категориям в зависимости от сложности труда. Сложность выполняемых работ определяется на основе их тарификации.

Тарификация работ и присвоение тарифных разрядов работникам производятся с учетом единого тарифно-квалификационного справочника работ и профессий рабочих, единого квалификационного справочника должностей руководителей, специалистов и служащих или с учетом профессиональных стандартов.

Указанные справочники и порядок их применения утверждаются в соответствии с Постановлением Правительства РФ от 31.10.2002 г. №787 "О порядке утверждения Единого тарифно-квалификационного справочника работ и профессий рабочих, Единого квалификационного справочника должностей руководителей, специалистов и служащих".

Тарифные системы оплаты труда устанавливаются коллективными договорами, соглашениями, локальными нормативными актами в соответствии с трудовым законодательством и иными нормативными правовыми актами, содержащими нормы трудового права.

Тарифные системы оплаты труда устанавливаются с учетом:

единого тарифно-квалификационного справочника работ и профессий рабочих,

единого квалификационного справочника должностей руководителей, специалистов и служащих или профессиональных стандартов,

государственных гарантий по оплате труда.

При этом, согласно мнению официальных органов, выраженному в Письме Роструда от 27.04.2011 г. №1111-6-1, при установлении в штатном расписании окладов по одноименным должностям размеры окладов следует устанавливать одинаковые.

При этом "надтарифная часть" заработной платы (надбавки, доплаты и другие выплаты) может быть различной у разных работников, в том числе в зависимости от:

квалификации,

сложности работы,

количества и качества труда.

Свое мнение Роструд основывает на том, что хотя статья 143 ТК РФ, предусматривающая тарифную систему оплаты труда, дает основание для установления "вилки" должностных окладов*, при установлении "вилки" окладов по одноименным должностям следует помнить об обязанности работодателя обеспечивать работникам равную оплату за труд равной ценности (ст. 22 ТК РФ).

При этом заработная плата каждого работника зависит от его квалификации, сложности выполняемой работы, количества и качества затраченного труда (ст. 132 ТК РФ).

Вместе с тем, запрещается какая бы то ни было дискриминация при установлении условий оплаты труда.

*То есть установления должностного оклада по свободной должности от минимального до максимального размера.

Основными формами тарифной системы оплаты труда являются повременная и сдельная.

Отличие между повременной и сдельной оплатой труда в том, что при повременной оплате труда оплата зависит от количества отработанного времени, а при сдельной - от количества:

произведенных единиц продукции,

выполненных операций.

Повременная форма оплаты труда.

Зарплата сотрудников при повременной оплате определяется исходя из их квалификации и количества отработанного ими времени.

Данная форма оплаты труда применяется тогда, когда труд сотрудника не подлежит нормированию или слишком тяжело организовать учет выполненных операций.

Обычно повременная система оплаты труда применяется при оплате труда административно - управленческого персонала, а так же сотрудников вспомогательного производства и обслуживающего хозяйства.

Кроме того, такая форма оплаты применяется при оплате труда совместителей.

При простой повременной форме оплаты труда заработная плата выплачивается за определенное количество отработанного времени и не зависит от количества выполненных операций.

Расчет осуществляется исходя из тарифной ставки или оклада и количество отработанного времени.

Сумма заработной платы определяется как произведение тарифной ставки (должностного оклада) на величину фактически отработанного времени.

В случае, если месяц отработан сотрудником не полностью, то заработная плата будет начислена сотруднику только за фактически отработанное время.

Если компания применяет почасовую или поденную системы оплаты труда, то зарплата сотрудника будет определяться исходя из часовой (дневной) ставки помноженной на число фактически отработанных часов или дней.

При повременно-премиальной форме оплаты труда при расчете зарплаты учитывается не только отработанное время, но и количество/качество работы, исходя из которых сотруднику начисляется премия.

Размер премии может устанавливаться в процентах от оклада (тарифной ставки) сотрудника, в соответствии с действующими в компании:

положением о премировании,

коллективным договором,

приказом руководителя компании.

Таким образом, сумма заработка сотрудника будет определяться как произведение тарифной ставки на величину фактически отработанного времени плюс премия по итогам работы.

Сдельная форма оплаты труда.

Заработная плата сотрудникам при применении сдельной оплаты труда рассчитывается исходя из конечных результатов их работы (с учетом количества и качества произведенной продукции, выполненных работ).

Сдельная форма оплаты труда стимулирует сотрудников к повышению производительности и качества выполняемых работ.

Размер заработной платы определяется на основании сдельных расценок, предусмотренных за выполнение каждой единицы продукции, операции.

Сдельная форма оплаты труда используется в организациях, которые имеют возможность четкой фиксации количества и качества производимой продукции, выполненных операций.

Сдельная форма оплаты труда, в свою очередь, разделяется, в зависимости от выбранного способа расчеты заработной платы на следующие виды:

Прямая сдельная оплата труда.

Сдельно-премиальная оплата труда.

Сдельно-прогрессивная оплата труда.

Косвенно-сдельная оплата труда.

Аккордная оплата труда.

Сумма заработка рассчитывается исходя из сдельных расценок.

При коллективно-сдельной оплате труда зарплата сотрудников определяется в совокупности с учетом фактически произведенной продукции и выполненных работ, их сдельных расценок.

Зарплата каждого конкретного сотрудника рассчитывается исходя из объема произведенной всем подразделением (коллективом) продукции и количества (качества) его труда в общем объеме произведенных работ.

Таким образом, зарплата одного сотрудника при коллективно-сдельной оплате труда, зависит от общей выработки.

Бестарифная система оплаты труда

Бестарифная система оплаты труда характеризуется тесной связью уровня зарплаты сотрудника с фондом заработной платы, определяемым по конкретным результатам работы трудового коллектива.

Каждому сотруднику устанавливается постоянный коэффициент квалификационного уровня.

При этом при расчете заработка учитывается коэффициент трудового участия (КТУ) конкретного сотрудника в результатах деятельности компании.

При использовании бестарифной системы сотрудникам не устанавливается твердого оклада или тарифной ставки.

В этом случае:

размеры окладов, премий, иных поощрительных выплат,

соотношение их между отдельными категориями сотрудников,

определяются компанией самостоятельно и фиксируется в трудовом и коллективном договорах, других локальных нормативных актах организации.

Заработок сотрудника при такой системе оплаты труда зависит от конечных результатов работы организации, структурного подразделения, а так же от объема денежных средств, направляемых компанией на пополнение фонда оплаты труда.

Соответственно, зарплата каждого сотрудника рассчитывается, как доля в общем фонде заработной платы.

Бестарифную систему оплаты труда применяют в ситуации, когда имеется возможность организовать учет результатов работы сотрудника.

Такая система стимулирует общую заинтересованность коллектива в результатах работы и повышает уровень ответственность каждого сотрудника за их достижение.

Соответственно, бестарифная система может применяться не крупными компаниями.

1.2 Учет расчетов по оплате труда

Этот синтетический счет по отношению к балансу является пассивным, так как на нем отражают операции, связанные с возникновением и погашением кредиторской задолженности организации по оплате труда перед персоналом.

По степени обобщения этот счет синтетический простой (поскольку не делится на субсчета). По экономическому содержанию счет 70 "Расчеты с персоналом по оплате труда" относится к счетам для учета краткосрочных обязательств. По назначению рассматриваемый счет основной (подгруппа "для учета расчетов").

По кредиту счета 70 отражают операции по начислению причитающейся в данном месяце заработной платы за счет всех источников в корреспонденции со счетами, на которых эти источники учитываются [20 "Основное производство" (для отражения сумм оплаты труда основных производственных рабочих), 23 "Вспомогательные производства" (для рабочих вспомогательных производств), 25 "Общепроизводственные расходы" (оплата труда цехового персонала), 26 "Общехозяйственные расходы" (оплата труда административно-управленческих работников), 29 "Обслуживающие производства и хозяйства" (для работников этих подразделений), 44 "Расходы на продажу" (оплата труда работников торговли)]. Начисление заработной платы по операциям, связанным с заготовлением и приобретением производственных запасов, оборудования к установке и осуществлением капитальных вложений, фиксируют по дебету счетов 07 "Оборудование к установке", 08 "Капитальные вложения", 10 "Материалы", 15 "Заготовление и приобретение материалов".

Начисление пособий за счет отчислений на государственное социальное страхование проводят по дебету счета 69 "Расчеты по социальному страхованию и обеспечению".

В бухгалтерском учете оформляются следующие проводки:

Дебет 20 Кредит 70

начислена зарплата основным рабочим;

Дебет 25 Кредит 70

начислена зарплата руководителям и обслуживающему персоналу цеха;

Дебет 26 Кредит 70

начислена зарплата работникам и служащим управленческого звена.

По дебету счета 70 отражают удержания

из начисленной суммы оплаты труда и доходов (в корреспонденции с кредитом счетов 68

"Расчеты с бюджетом" - на сумму исчисленного подоходного налога; перечисления, выплаченные суммы заработной платы, премий, пособий и других видов оплаты (кредит счетов 50 "Касса", 51 "Расчетные счета") и депонирование (кредит счета 76 "Расчеты с разными дебиторами и кредиторами").

В бухгалтерском учете оформляются следующие проводки:

Дебет 70 Кредит 68

удержан НДФЛ;

Дебет 70 Кредит 76

удержаны алименты;

Дебет 70 Кредит 50

выдана из кассы заработная плата;

Дебет 70 Кредит 51

перечислена заработная плата на личный счет работника в банке.

Сальдо счета 70 "Расчеты с персоналом по оплате труда" кредитовое. Оно показывает задолженность организации перед персоналом по начисленной оплате (то есть общую сумму к выплате по расчетной или расчетно-платежной ведомости на конец месяца). В редких случаях сальдо может быть дебетовым (например, при выплате внепланового аванса в счет будущего заработка или при переплате).

Основанием для записи по счету 70 являются расчетные, расчетно-платежные и платежные ведомости, отчеты кассира, реестры невыданной заработной платы.

Своевременно не полученную заработную плату организация хранит в течение трех лет и учитывает ее на счете 76, субсчет "Депонированная заработная плата".

В данном случае в бухгалтерском учете оформляется следующая проводка:

Дебет 70 Кредит 76

депонирована неполученная зарплата.

Аналитический учет расчетов по оплате труда ведется по каждому работнику в разрезе отдельных начислений и удержаний.

Следует отметить, что на счете 70 отражаются не все операции, связанные с расчетами с персоналом.

Учет расчетов с персоналом по прочим операциям ведется на счете 73 "Расчеты с персоналом по прочим операциям". Этот счет является активным. На нем отражают операции по всем видам расчетов с персоналом организации, кроме расчетов по оплате труда, расчетов с подотчетными лицами. К прочим операциям относятся операции по выдаче работникам и возврату ими займов, продаже товаров в кредит, возмещению нанесенного работниками ущерба, недостачи материально ответственных лиц, выплаты за форменную одежду и другие.

В бухгалтерском учете оформляются следующие проводки:

Дебет 73 Кредит 50

работнику выдан заем;

Дебет 73 Кредит 94 "Недостачи и потери от порчи ценностей"

недостачи и потери отнесены на виновное лицо;

Дебет 50 Кредит 73

работником возвращен заем;

Дебет 70 Кредит 73

из заработной платы удержана сумма недостачи.

Выводы

Как мы увидели в этой главе, в соответствии с положениями ст. 135 ТК РФ, системы оплаты труда, включая:

Размеры:

тарифных ставок,

должностных окладов,

доплат и надбавок компенсационного характера, в том числе за работу в условиях, отклоняющихся от нормальных,

Системы:

доплат и надбавок стимулирующего характера,

премирования,

устанавливаются коллективными договорами, соглашениями, локальными нормативными актами.

Также в этой главе подчеркивалось, что синтетический учет расчетов с персоналом (как состоящим, так и не состоящим в списочном составе организации) по оплате труда (по всем видам заработной платы, премиям, пособиям и другим выплатам), а также выплате доходов по акциям и другим ценным бумагам данной организации осуществляется на счете 70 "Расчеты с персоналом по оплате труда".

2. Бухгалтерский учет затрат на оплату труда и социальное обеспечение

 

.1 Организационно-экономическая характеристика


Название предприятия: ОАО "Уфимское моторостроительное производственное объединение" зарегистрированное ОГРН 1020202388359 в г. Уфа 04.04.2006 ИФНС по Калининскому району г. Уфы.

Сфера деятельности ОАО " УМПО " в области газоэнергетического машиностроения:

поставка газотурбинного привода АЛ-31СТ мощностью 16 МВт и газоперекачивающих агрегатов на базе АЛ-31СТ;

поставка газотурбинных электростанций электрической мощностью 10 МВт - ГТЭ-10/95 и 18 МВт - ГТЭ-18;

блочно-модульные мини-ГЭС мощностью 50-400 кВт;

модернизация действующих паровых турбин ТЭЦ сотовыми уплотнителями;

усовершенствование эксплуатационных характеристик лопаток паровой турбины на основе метода ионной имплантации;

изготовление и модернизация запорной и регулируемой арматуры ТЭЦ в магистралях воды и пара (т до 560 оС, Р до 38 Мпа);

изготовление запасных частей к выше перечисленному оборудованию аналогичного назначения.

Открытое акционерное общество "Уфимское моторостроительное производственное объединение" - крупнейшее в России двигателестроительное предприятие. История объединения насчитывает почти девять десятилетий. Сегодня ОАО "УМПО" располагается на двух производственных площадках на территории города Уфы Республики Башкортостан. Здесь трудится около 19000 человек - рабочих, специалистов и служащих.

В 2011 году УМПО стало головным предприятием дивизиона "Двигатели для боевой авиации" в рамках Объединенной двигателестроительной корпорации (ОАО "УК "ОДК"). Дивизион создан в целях объединения научного и производственного потенциала предприятий двигателестроительной отрасли в работе по развитию боевой авиации России. Одним из результатов формирования структуры стало появление у ОАО "УМПО" в 2012 году двух филиалов: "Опытно-конструкторское бюро имени А. Люльки" (г. Москва) и "Лыткаринский машиностроительный завод" (г. Лыткарино).

Основные направления деятельности ОАО "УМПО":

разработка, производство, сервисное обслуживание и ремонт турбореактивных авиационных двигателей для истребителей и штурмовиков марки "Су";

производство и ремонт узлов вертолетной техники;

выпуск и ремонт оборудования для газовой и энергетической отраслей.

Основная задача предприятия - выпуск современной качественной авиационной техники. Вся история ОАО "УМПО" связана с авиастроением. За годы существования выпущено более 50 базовых и модифицированных авиационных двигателей, которые устанавливались на 170 типах и модификациях самолетов. Для ракет различного класса выпущено более 25 моделей и модификаций жидкостно-ракетных двигателей. Значительный объем работ выполняется в рамках исполнения государственных контрактов и договоров на поставку военной техники для Министерства обороны РФ. Производственные мощности позволяют выпускать более 300 двигателей в год.

Наряду с авиационными объединение выпускает широкий ассортимент продукции в области газотурбинной энергетики и продолжает освоение новых перспективных авиационных изделий с локализацией производства на собственных площадях, а также узлов авиационной техники в рамках кооперации с российскими и зарубежными производителями.

Продукция объединения востребована на мировом рынке. ОАО "УМПО" экспортирует технику с 1952 года. Сегодня в числе партнеров объединения предприятия из 8 стран мира. Вопросам международной кооперации уделяется первостепенное значение. Объединение активно поддерживает зарубежных партнеров, организуя лицензионное производство двигателей, обеспечивая их ремонт и обучая специалистов из этих стран.


Таблица 2.1. Динамика основных показателей по труду за 2010 - 2012 годы в ОАО "УМПО"

Показатели

Ед. изм.

2010

2011

2012

2012-2010, в %

1

Среднесписочная численность

чел.

34

36

47

138

2

Фонд заработной платы

тыс. тенге

30280

38500

40000

132

3

Среднемесячная зарплата одного работника

тенге

46728

57291

58479

125


Из таблицы видно, что среднесписочная численность работающих на предприятии возрастает. Так, в 2010 году рост составил 1,06%, в 2011 году - 1,38% по отношению к 2012 году, а в целом за этот период численность работающих возросла на 13 человек.

Соответственно увеличился фонд заработной платы: в 2010 году - на 8220 рублей или на 27,14%, в 2011 году - на 9720 рублей или на 25,2% по отношению к 2012 году. Удельный вес фонда заработной платы работников постепенно увеличивался, это говорит о том, что трудовые ресурсы использовались более рационально.

Среднемесячная заработная плата одного работника повысилась с 46728 рублей в 2010 году до 58479 рублей в 2012 году или на 25,2%.

По данным таблицы проследим, как менялась численность рабочих, их фонд заработной платы и среднемесячная заработная плата в 2012 году по сравнению с 2010 годом. Численность рабочих возросла с 34 человек до 47 человек или на 13 человек.

Фонд заработной платы возрос с 30280 тыс. рублей до 40000 тыс. рублей или на 9720 тыс. рублей. Рост составил 32,2%.

Анализ организации заработной платы будет неполным, если не проанализировать состав фонда заработной платы работников. Для этого составлена аналитическая таблица (2.2.).

Таблица 2.2. Состав фонда заработной платы работников за 2010- 2012 годы в ОАО "УМПО"

Наименование показателей

2010

2011

2012



Сумма, рублей

Уд. вес, %

Сумма, рублей

Уд. вес, %

Сумма, рублей

Уд. вес, %

1

Фонд заработной платы Всего:

30280

100

38500

100

40000

100


В том числе:







2

Заработная плата, начисленная по окладам

26405

87,2

31558

81,9

32400

81

3

Выплаты компенсаций

1052

3,4

2652

6,9

6,5

4

Выплаты стимулирующего характера (премии, вознаграждения)

2000

6,6

2850

7,4

3522

8,8

5

Другие выплаты

823

2,8

1440

3,7

1454

3,7


Из данных таблицы видно, что основной удельный вес в составе ФЗП занимает заработная плата, начисленная по окладам: в 2010 году она составила 87,9%, в 2011 году - 81,9%, в 2012 году - 81%. Вместе с тем, эта доля заработной платы постепенно снижается за счет некоторого увеличения выплат компенсирующего и стимулирующего характера.

2.2 Синтетический и аналитический учет расчетов с персоналом по оплате труда и социальному обеспечению

Для учета расчетов с работниками организации Инструкцией по применению Плана счетов бухгалтерского учета финансово-хозяйственной деятельности организаций, предусмотрено открытие и ведение синтетического счета 70 "Расчеты с персоналом по оплате труда", на котором учитываются расчеты по всем видам выплат, причитающихся работникам, в том числе:

по оплате труда - в корреспонденции со счетами учета затрат на производство (расходов на продажу) и других источников (в том числе прочих доходов и расходов). Проводки по данному счету оформляются на сумму основной и дополнительной заработной платы соответственно рабочих основного производства; рабочих вспомогательных производств; работников управления цехом и осуществляющих иную деятельность в интересах цеха в целом; работников аппарата управления организацией, а также обслуживающего персонала, занятого в центральном офисе организации и иных работах, имеющих общехозяйственное значение; работников, занятых в обслуживающих производствах и хозяйствах; на сумму заработной платы работников, занятых на работах, связанных с продажей продукции и продвижением ее на рынок (например, рекламных агентов); на сумму заработной платы работников, занятых в деятельности, не связанной с обычными видами деятельности (например, занятых обслуживанием объектов основных средств, переданных в аренду);

по выплате пособий - в корреспонденции со счетом учета расчетов с внебюджетными фондами 69 "Расчеты по социальному страхованию обеспечению";

по оплате отпускных и вознаграждения за выслугу лет - в корреспонденции со счетом 96 "Резервы предстоящих расходов" и т.д.

Счет 70 дебетуется в корреспонденции со счетами учета наличных и безналичных средств - в зависимости от того, в какой форме производятся расчеты с работниками.

Начисленные, но не выплаченные в установленный срок (из-за неявки получателей) суммы отражаются по дебету счета 70 и кредиту счета 76 "Расчеты с разными дебиторами и кредиторами" (субсчет "Расчеты по депонированным суммам").

Аналитический учет по счету 70 ведется по каждому работнику организации.

Таким образом, основными бухгалтерскими проводками по учету сумм оплаты труда являются следующие:

Дебет 20 "Основное производство", 23 "Вспомогательные производства", 25 "Общепроизводственные расходы", 26 "Общехозяйственные расходы", 29 "Обслуживающие производства и хозяйства" Кредит 70 - на сумму основной и дополнительной заработной платы соответственно рабочих основного производства; рабочих вспомогательных производств; работников управления цехом и осуществляющих иную деятельность в интересах цеха в целом; работников аппарата управления организацией, а также обслуживающего персонала, занятого в центральном офисе организации и иных работах, имеющих общехозяйственное значение; работников, занятых в обслуживающих производствах и хозяйствах;

Дебет других счетов издержек (28, 44, 45, 91 и др.) Кредит 70 (на всю сумму начисленной оплаты труда);

Дебет 44 "Расходы на продажу" Кредит 70 - на сумму заработной платы работников, занятых на работах, связанных с продажей продукции и продвижением ее на рынок (например, рекламных агентов);

Начисление оплаты труда по операциям, связанным с заготовлением и приобретением производственных запасов, оборудования к установке и осуществлением капитальных вложений, отражают по Дебету счетов 07, 08, 10, 11, 15 и Кредиту счета 70;

Дебет 69 "Расчеты по социальному страхованию и обеспечению" Кредит 70 - на сумму начисленных пособий по социальному страхованию, пенсий и других аналогичных сумм;

Дебет 20, 23, 25 и др. счетов издержек производства и обращения Кредит 70 - на сумму пособия по временной нетрудоспособности вследствие травмы или заболевания, выплачиваемые за первые два дня временной нетрудоспособности за счет работодателя;

Дебет 84, 86, 91 Кредит 70 - на сумму заработной платы работников, занятых в деятельности, не связанной с обычными видами деятельности, начисленные суммы премий, материальной помощи, пособий, оплаты труда по работам, производимым за счет средств целевого финансирования (например, занятых обслуживанием объектов основных средств, переданных в аренду);

Дебет 96 Кредит 70 - на суммы оплаты труда, начисленные за счет ранее созданного резерва (например, отпускные, вознаграждение за выслугу лет и т.д.);

Дебет 99 "Прибыли и убытки" Кредит 70 - на сумму заработной платы, начисленной работникам, занятым ликвидацией последствий чрезвычайных обстоятельств;

Начисление доходов работникам организации по акциям и вкладам в его имущество оформляют бухгалтерской записью Дебет счета 84 "Нераспределенная прибыль (непокрытый убыток) " Кредит 70 "Расчеты с персоналом по оплате труда".

При натуральной форме оплаты труда, т.е. выдачи работникам в качестве оплаты труда готовой продукции, товаров и др., составляют следующие бухгалтерские записи:

Дебет счета 20, 23, 25 Кредит счета 70 - на сумму начисленной заработной платы;

Дебет счета 70 Кредит счета 90, 91 - на сумму выданной продукции, товаров, материалов в натуре по ценам реализации, включая НДС и акцизный налог;

Дебет счета 90, 91 Кредит счета 43, 41, 10 - на производственную себестоимость готовой продукции, фактическую себестоимость товаров и материалов, выданных в порядке натуральной оплаты.

Удержания из сумм начисленной оплаты труда списывают с кредита соответствующих счетов в дебет счета 70 "Расчеты с персоналом по оплате труда"

Дебет 70 Кредит 50 "Касса" - на сумму произведенных выплат;

Дебет 70 Кредит 68 "Расчеты по налогам и сборам" - на сумму налога на доходы физических лиц, удержанного с работника;

Дебет 70 Кредит 73 "Расчеты с персоналом по прочим операциям", субсчет "Расчеты по возмещению материального ущерба", - на сумму произведенных удержаний в возмещение материального ущерба или в счет задолженности по выданному займу;

Дебет 70 Кредит 94 "Недостачи и потери от порчи ценностей" - на сумму материального ущерба по недостачам, отнесенного на счет виновных лиц (без зачисления сумм ущерба на счет 73).

Не полученная в срок заработная плата оформляется следующими проводками:

Дебет счет 70 Кредит счета 76 "Расчеты с разными дебиторами и кредиторами", субсчет "Расчеты по депонированным сумма".

Остатки не выданной в срок заработной платы (задепонированных сумм) по истечении трех дней должны быть сданы в банк на расчетный счет. Данную операцию оформляют проводками:

Дебет счета 51 "Расчетные счета" Кредит счета 50 "Касса".

Учет расчетов с депонентами ведут в книге учета депонированной заработной платы, заполняемой по данным реестра невыданной заработной платы. Книгу открывают на год. Для каждого депонента в ней отводят отдельную строку, в которой указывают табельный номер депонента, его фамилию, имя, отчество, депонированную сумму и отметки о ее выдаче. Суммы, оставшиеся на конец года невыплаченными, переносят в новую книгу, открываемую также на год. Последующую выплату депонированной заработной платы осуществляют уже по расходному кассовому ордеру и отражают по Дебету счета 76 и Кредиту счета 50.

Кроме синтетического учета по счету 70 "Расчеты с персоналом по оплате труда" ведется и аналитический учет, как выше отмечено, аналитический учет отражает детальные данные по каждому виду обязательств. Для этого к счету 70 "Расчеты с персоналом по оплате труда" открываются отдельные аналитические счета, а именно счета имеют в своем наименовании фамилии сотрудников организации.

Выводы

Как мы увидели проанализировав особенности учета затрат на оплату труда и социальное обеспечение труда ОАО "УМПО", основной удельный вес в составе ФЗП занимает заработная плата, начисленная по окладам: в 2010 году она составила 87,9%, в 2011 году - 81,9%, в 2012 году - 81%. Вместе с тем, эта доля заработной платы постепенно снижается за счет некоторого увеличения выплат компенсирующего и стимулирующего характера.

3. Пути увеличения эффективности учета труда и социальных выплат

 

.1 Переход предприятия на МСФО в области расчетов с персоналом


Общемировая тенденция к созданию единого экономического пространства и целенаправленное развитие национальных экономик ведут к объективной необходимости унификации бухгалтерского учета и приведению основных принципов ведения бизнеса в соответствие с международными стандартами. Россия, как один из крупнейших мировых торговых партнеров, после вступления в ВТО, вплотную подошла к повсеместному внедрению стандартов МСФО.

В наше время вопрос перехода российских предприятий на международные стандарты финансовой отчетности является весьма важным и обсуждаемым. Это обусловлено тем, что МСФО считается одним из главных инструментов, гарантирующих предоставление прозрачной информации о финансовом состоянии компании для широкого круга участников рынка, в том числе и зарубежных.

Таким образом, используя МСФО для представления отчетности, у предприятия открывается возможность выхода на международные рынки, тем самым увеличивая количество потенциальных инвесторов. Вместе с тем повышается конкурентоспособность компании и происходит улучшение корпоративного имиджа путем публикации более качественной финансовой информации, что дает возможность привлечения зарубежного финансирования.

Стоит отметить, что МСФО - это не детализированный свод правил ведения бухгалтерского учета, это общепринятые стандарты, которые не предъявляют строгих требований непосредственно к бухгалтерии, но являются базовой основой для составления финансовой отчетности, помогая ее развивать и совершенствовать.

Впервые идея о внедрении МСФО оформилась в России еще в начале девяностых годов. С того времени государство упорно движется в сторону полного перехода на ведение отчетности в соответствии с международными стандартами. Разумеется, существует ряд трудностей при осуществлении данного процесса. Самым важным препятствием при переходе к международным стандартам, на наш взгляд, является высокая стоимость процесса трансформации в большей степени из-за нехватки квалифицированных кадров, что заставляет привлекать внештатных сотрудников, труд которых является высокооплачиваемым. Очевидно, что для компании выгоднее иметь собственный персонал, обладающий навыками использования информации, подготовленной по МСФО, но, к сожалению, на данный момент в России численность таких высококвалифицированных специалистов невелика. Также несовершенство российской законодательной базы тормозит процесс интеграции международных стандартов. Не стоит забывать и про такой фактор, как менталитет российского бухгалтера, который необходимо подвергнуть изменениям с целью лучшего восприятия МСФО. Как уже ранее рассматривалось в исследовании, МСФО означает прозрачность и достоверность финансовой информации фирмы, приоритет экономической сущности над юридическим оформлением операций и многие другие принципы, которые на данный момент не учитываются российскими бухгалтерами при составлении отчетности.

Программа реформирования бухгалтерского учета в соответствии с международными стандартами финансовой отчетности проводится в России давно. Целью данного процесса является приведение национальной системы бухгалтерского учета в соответствие с требованиями рыночной экономики и международными стандартами финансовой отчетности.

Далее следует рассмотреть сферу регулирования расчетов с персоналом, как пример реформирования бухучета в соответствии с МСФО.

На данный момент, специально разработанного ПБУ либо другого нормативного документа, который бы целиком регулировал порядок учета и раскрытий в финансовой отчетности вознаграждений работникам, включая пенсионные планы, в российском законодательстве нет.

До некоторого времени бухгалтерский учет выплат работникам был организован в соответствии со сложившимися традициями и отдельными нормами ПБУ 10/99, ПБУ 8/2010 и ПБУ 1/2008, а в настоящее время имеется в разработках Проект ПБУ "Учёт вознаграждений работникам". Прототипом Проекта является Международный стандарт финансовой отчетности (IAS) 19 "Вознаграждения работникам".

Несомненно, Проект имеет общие черты с МСФО 19 "Вознаграждения работникам", но не копирует его полностью.

В Проекте ПБУ "Учёт вознаграждений работникам" к вознаграждениям работника относятся:

заработная плата (оплата труда работника), включая компенсационные выплаты (доплаты и надбавки компенсационного характера, в том числе за работу в условиях, отклоняющихся от нормальных, работу в особых климатических условиях и на территориях, подвергшихся радиоактивному загрязнению, и иные выплаты компенсационного характера) и стимулирующие выплаты (доплаты и надбавки стимулирующего характера, премии и иные поощрительные выплаты), а также иные компенсации, непосредственно связанные с выполнением работником трудовых функций (оплачиваемые отпуска - ежегодный, дополнительный, учебный и т. п.; пособия по временной нетрудоспособности и т. п.);

выплаты работникам и в пользу работников третьим лицам (включая членов семей работников), осуществляемые в связи с выполнением работниками трудовых функций, не включенные в заработную плату. [2]

В МСФО 19 "Вознаграждения работникам" вознаграждения работника подразделяются на 4 группы:

краткосрочные вознаграждения работникам, такие как заработная плата и взносы на социальное обеспечение, оплачиваемый ежегодный отпуск и оплачиваемый отпуск по болезни, участие в прибыли и премии (если они подлежат выплате в течение 12 месяцев после окончания периода), а также льготы в неденежной форме (медицинское обслуживание, обеспечение жильем, автомобилями, предоставление товаров или услуг бесплатно или по льготной цене);

вознаграждения после окончания трудовой деятельности (пенсии, прочие выплаты при выходе на пенсию, страхование жизни и медицинское обслуживание по окончании трудовой деятельности);

выходные пособия.

Таким образом, из приводимых классификаций видно, что МСФО 19 имеет более четкую и понятную структуру и понятия долгосрочных и краткосрочных обязательств по оплате труда. Возможно, стоит внести подобные изменения в Проект, чтобы на предприятиях возникало меньше спорных вопросов, и работники четко представляли себе систему оплаты труда.

Как известно, ранее в российской практике не была предусмотрена коррекция оценки стоимости, позволяющая отразить стоимость денег во времени, а в МСФО 19 применялся механизм дисконтирования будущих потоков. На данный момент в Проекте присутствует требование применения дисконтированной стоимости к обязательствам по вознаграждениям работникам, что является положительным влиянием международного стандарта.

Не совсем проработанным представляется вопрос определения обязательств по вознаграждениям работников и условий их признания в учете и отчетности.

У организации существует обязанность по вознаграждениям работникам, исполнения которой организация не может избежать. Обязанность возникает в результате выполнения работниками трудовых функций и (или) выполнения других условий, предусмотренных действующим законодательством, соответствующими коллективными договорами, трудовыми соглашениями, локальными нормативными актами организации и (или) сложившейся практикой деятельности. По-нашему мнению, следовало бы разграничить и конкретизировать понятия обязательств по вознаграждению работников и условий их признания в учете, что способствовало бы более полному восприятию у пользователей данной информации. Также не совсем понятно второе условие, которое гласит, что имеется уверенность в том, что в результате выполнения работником (работниками) трудовых функций произойдет уменьшение экономических выгод организации. Хотелось бы отметить, что уменьшение выгод происходит не в процессе работы сотрудника, а когда ему выплачивается вознаграждение и производится уплата страховых взносов во внебюджетные фонды. А в результате выполнения работником трудовых функций предприятие получает доходы. В МСФО (IAS 19) таких условий нет. Вознаграждения работникам, согласно международному стандарту, - это все формы возмещения, которые предприятие предоставляет работникам в обмен на оказанные ими услуги. Из вышесказанного следует, что Проект ПБУ "Учет вознаграждений работникам" нуждается в процессе доработки.

Можно сделать вывод, что, несмотря на различные недостатки Проекта ПБУ "Учёт вознаграждений работникам", его разработка и внедрение в нормативную базу бухгалтерского учета является необходимым шагом на пути развития и совершенствования финансовой отчетности в России. Реформирование сферы в области расчетов с персоналом в соответствии с МСФО 19 "Вознаграждения работникам" является важным решением и трудоёмким процессом. По-нашему мнению, совершенствование необходимо продолжить, ведь приближение к международным стандартам финансовой отчетности выводит российский бухучет на новый международный уровень.

Введение международных стандартов должно сопровождаться созданием эффективной системы улучшения качества финансовой информации, полноты и своевременности раскрываемой отчетности. Это будет способствовать совершенствованию внутренней системы управления предприятием за счет использования единых методик учета, что позволит управленческому составу организации получать полное представление о реальных результатах хозяйственной деятельности. Внедрение МСФО на предприятии способно повысить конкурентоспособность компании за счет обеспечения надежной и прозрачной информацией заинтересованных пользователей, что повлечет за собой увеличение инвестиционной привлекательности.

3.2 Типичные ошибки в учете расчетов с персоналом по оплате труда и предложения по их устранению


В ходе проверки расчетов с персоналом по оплате труда и прочим операциям, выделяют следующие ошибки:

в организации не ведется аналитический учет расчетов с персоналом по оплате труда и прочим операциям, неправильно используется План счетов бухгалтерского учета;

отсутствуют документы, подтверждающие начисление и удержание заработной платы;

допущены ошибки при начислении выплат по среднему заработку (отпускных, по временной нетрудоспособности и др.);

ненадлежаще ведется учет (неправильная корреспонденция счетов, расхождения между данными аналитического и синтетического учета и т.п.).

По итогам исследования учета на предприятии было выявлено, что при распределении очередных отпусков организацией не составляется график отпусков. Можно предложить следующий вариант совершенствования бухгалтерского учета - ввести в качестве учетного регистра график отпусков.

Для ввода в действующую на предприятии систему отпусков, графика отпусков, необходимо:

. По спискам сотрудников всех подразделений выяснить желания каждого из них по поводу периода очередного отпуска;

. На основе полученных данных, по согласованию с начальниками подразделений, директором утвердить полученный график отпусков;

. График отпусков может быть составлен как сотрудником отдела кадров, так и уполномоченным на это другим сотрудником Объединения по установленной в соответствии с законодательством РФ форме.

Процесс компьютеризации учета рабочего времени, расчета заработной платы, пособий по временной нетрудоспособности и отпусков значительно облегчает работу бухгалтера в ООО "УМПО". Такая работа высвобождает время у бухгалтера, занимающегося заработной платой, а значит, повышает его производительность, а так же обеспечивает руководство организации более оперативной, точной и красиво оформленной информацией. С помощью специализированных программ осуществляется:

ведение справочников сотрудников, должностей, видов налогов;

учет рабочего времени;

отпуска, больничные и другие виды дополнительной зарплаты;

начисления и удержания как постоянные, так и разовые;

расчет налогов;

печать форм учета (формирование платежных ведомостей, расчетных листов, лицевых сетов, налоговые карточки и т.д.);

контроль выдачи денежных сумм;

отчетность в электронной форме.

Удержания из заработной платы в ООО "УМПО"производятся в стандартном порядке, к их числу можно отнести, например, налог на доходы физических лиц, алименты, оплата междугородних переговоров; профсоюзные взносы.

Состояние бухгалтерского учета оплаты труда в целом положительное, данные аналитического учета совпадают с данными синтетического учета, аналитический учет делает возможным более детально рассмотреть операции по учету труда и заработной платы.

Изучение организации учета оплаты труда в организации показало, что ведение учета соответствует законодательной и нормативной базе Российской Федерации по данному вопросу.

3.3 Автоматизация учета расчетов с персоналом по оплате труда


В качестве совершенствования бухгалтерского учета расчетов предприятия с персоналом по оплате труда предлагаем рассмотреть интегрированную систему "Центавр Омега".

ИС "Центавр Омега", это:

современные технологии;

мощный открытый функционал для предприятий любой специализации;

уникальная поддержка:

реструктуризации бизнеса предприятия;

его "розничной" экспансии;

слияний и поглощений, перераспределения функций между организациями одной финансовой группы.

быстрые результаты при реализации проектов;

оптимальные расходы на IT.

В ИС "Центавр Омега":

реализован широкий спектр функционала;

предприятие может оперативно самостоятельно реализовать в системе свои уникальные продукты и технологии, поскольку:

"Центавр Омега" доступна для изменений со стороны ИТ-специалистов предприятия той же промышленной технологии, что и для разработчиков компании "1С";

удобная система доступа к данным и управления данными;

решена проблема работоспособности собственных наработок при обновлении функционала системы. Для этого в системе используется "Мастер обновлений";

для создания оперативной и управленческой отчётности в ИС "Центавр Омега" предусмотрен "Генератор отчётов", - он доступен не только ИТ-специалистам, но и квалифицированным пользователям.

уникальные возможности организации распределенной работы предприятия: от off-line офисов и филиалов до сложной конфигурации с несколькими централизованными группами филиалов в рамках единой АБС с общей отчётностью;

"Центавр Омега" создана для наиболее эффективной и комфортной работы сотрудников. Практика внедрений показывает увеличение производительности труда на десятки процентов, что является значимым источником динамичного развития и роста прибыльности предприятия;

эффективные технологии защиты информации обеспечивают соответствие требованиям СТО 1.0, в том числе относительно защиты персональных данных.

Модуль "Заработная плата" позволяет повысить эффективность работы отдела по расчету заработной платы работникам, а также дает возможность формировать из заработной платы проводки по оплате труда, по отчислениям страховых взносов и других отчислений. Помимо стандартных графиков, программа поддерживает сменные и плавающие графики работы сотрудников.

Модуль разработан в соответствии с действующими нормативными документами, регулирующими порядок расчета заработной платы:

Трудовым кодексом РФ. Налоговым кодексом РФ.

Функционально работа модуля состоит из двух подсистем - кадрового учета и учета расчетов по заработной плате. Кадровый учет содержит ограниченный набор функций, необходимых для ввода исходной информации, требуемой для проведения расчетов по заработной плате и поддержания ее в актуальном состоянии. Т.е. кадровый учет сводится к выполнению следующих стандартных операций [34,c.34]:

прием сотрудников на работу;

увольнение, перемещения по службе;

формирование документов и отчетов.

Полноценный кадровый учет доступен только в модуле "Кадры и штатное расписание". Все действия по учету персонала, выполненные в модуле "Кадры и штатное расписание", отражаются и в модуле "Расчет заработной платы". Рекомендуется использовать модуль "Кадры и штатное расписание" совместно с модулем "Расчет заработной платы".

Всю работу по расчету заработной платы можно условно разделить на четыре группы процессов:

ввод и поддержание учетной информации, необходимой для реализации функций учета персонала;

ведение периодической учетной информации, необходимой для расчета заработной платы;

выполнение ежемесячного расчета заработной платы, удержаний и отчислений;

формирование документов по результатам расчета заработной платы.

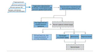
Схематично архитектура модуля представлена в приложении 5.

Таким образом, в качестве совершенствования бухгалтерского учета расчетов предприятия с персоналом по оплате труда предлагаем рассмотреть интегрированную систему "Центавр Омега". Модуль "Заработная плата" данной системы позволяет повысить эффективность работы отдела по расчету заработной платы работникам, а также дает возможность формировать из заработной платы проводки по оплате труда, по отчислениям страховых взносов и других отчислений.

Выводы

Как мы увидели из этой главы, введение международных стандартов должно сопровождаться созданием эффективной системы улучшения качества финансовой информации, полноты и своевременности раскрываемой отчетности. Это будет способствовать совершенствованию внутренней системы управления предприятием за счет использования единых методик учета, что позволит управленческому составу организации получать полное представление о реальных результатах хозяйственной деятельности. Внедрение МСФО на предприятии способно повысить конкурентоспособность компании за счет обеспечения надежной и прозрачной информацией заинтересованных пользователей, что повлечет за собой увеличение инвестиционной привлекательности.

Также в этой главе были выделены типичные ошибки при учете затрат на оплату труда и социальное обеспечение труда, а так же был предложен способ как их минимизировать.

Заключение


Итак, во время изучения учета расчетов с персоналом по оплате труда была достигнута поставленные цели и решены все необходимые задачи. Курсовая работа на данном предприятии позволила мне овладеть практическими навыками расчета заработной платы работникам организации, удерживать из заработной платы, ознакомиться с "изнутри" с финансово-хозяйственной деятельностью предприятия.

Во время исследования ООО "УМПО" были выявлены ошибки при ведении оплаты труда.

В данной курсовой работе, во-первых, была дана краткая организационно-экономическая характеристика объекта исследования, освещены направления деятельности ООО "УМПО". Во - вторых, была рассмотрена методика ведения бухгалтерского учета по оплате труда.

Полагаю, что данный исследовательский опыт по этой курсовой работе сыграет неоценимую роль в моем дальнейшем профессиональном будущем. Так как в бухгалтерском учете заработная плата играет очень большую роль.

Может показаться, что из всех разделов бухгалтерского учета трудно найти более привычный и изученный, чем учет труда и заработной платы. В действительности эта область учета требует постоянного внимания бухгалтеров по нескольким причинам:

во-первых, объем операций по учету труда и заработной платы в общем объеме учетной работы составляет более 30% и поэтому бухгалтеры сталкиваются с выполнением этих операций гораздо чаще, чем с любыми другими;

во-вторых, люди работают именно ради заработной платы, и от ее размера и своевременности выплаты напрямую зависит качество работы членов трудового коллектива и социальная атмосфера внутри него. Поэтому бухгалтеры не имеют права ошибаться в вопросах начисления заработной платы, а также обязаны сделать все возможное для того, чтобы обеспечить своевременность ее выплаты во избежание различных социальных конфликтов;

в-третьих с учетом заработной платы тесно связаны учет и выплата взносов во внебюджетные фонды, а также учет и уплата некоторых налогов (в частности налога на содержание правоохранительных органов), неправильное начисление которых может привести к серьезным проблемам с налоговыми органами и как следствие - к большим штрафам;

В практической части, во второй главе этой курсовой работы я детально изучила и анализировала учет оплаты труда, бухгалтерского учета ООО "УМПО". Приобрела практический навык по организации и осуществлению бухгалтерского и финансового учета оплаты труда.

Также были приведены основные аспекты бухгалтерского учета расчетов по оплате труда.

В основном в ООО "УМПО" бухгалтерский учет ведется в соответствии с Положениями по бухгалтерскому учету.

Как известно, любое отношение означает связь как минимум двух субъектов. Вот почему в юридической литературе обсуждается вопрос о том, кто же является другим, противостоящим наследникам, субъектом наследственного правоотношения. Нередко таким субъектом называют наследодателя. Как представляется, это вполне очевидная ошибка. Действительно, наследники получают права и обязанности наследодателя. Его смерть порождает наследственное правоотношение. Но субъектом права является лицо, обладающее правоспособностью. Правоспособность гражданина прекращается смертью (п. 2 ст. 17 ГК). Следовательно, умерший не может быть участником каких бы то ни было правоотношений. Потому и возникает наследственное правоотношение, что с исчезновением субъекта возникает правовая неопределенность и требуется решить вопрос о принадлежности имущества умершего.

Наследственное правоотношение является абсолютным, в нем определено только лицо - наследник. Он может принять наследство, отказаться от него, не принимать наследство. Обязанными же являются все третьи лица ("всякий и каждый"). Их обязанность сводится к тому, чтобы не мешать наследнику в реализации его права.

Объектом наследственного правоотношения, очевидно, следует считать то, по поводу чего оно складывается, т.е. наследственное имущество (наследство, наследственная масса), которое включает в себя вещи, права и обязанности, принадлежавшие умершему (наследодателю). Состав наследства (объект наследственного правоотношения) определяется по правилам, установленным ст. 1112 ГК РФ.

По содержанию наследственное правоотношение является простым: наследник имеет право принять наследство, не принимать его, отказаться от принятия наследства, а обязанные лица должны не препятствовать наследнику.

Список использованных источников и литературы

 

Нормативно-правовые акты

. Гражданский кодекс Российской Федерации.

. Налоговый кодекс Российской Федерации.

. Трудовой кодекс Российской Федерации.

. Федеральный закон от 21.11.1996 г. №129-ФЗ (ред. от 23.11.2009 г.) "О бухгалтерском учете".

. Федеральный закон от 06.12.2011 г. №402-ФЗ "О бухгалтерском учете", принят ГД РФ 22.11.2011 г.

. Концепция развития бухгалтерского учета и отчетности в Российской Федерации на среднесрочную перспективу, утв. Приказом Министерства финансов РФ №180 от 01 июля 2004 г.

7. Положения по бухгалтерскому учету. - www.minfin.ru.

Рекомендуемая литература

а) основная литература:

. Бухгалтерский учет в кредитных организациях. Учебное пособие /Под ред. Г.Н. Белоглазовой, Л.П. Кроливецкой - М.: Издательство "Юрайт", 2012.

. Гетьман В.Г., Бабаева З.Д., Керимов В.Э., Неселовская Т.М. Бухгалтерский учет. Учебник для бакалавров - М.: Инфра-М, 2010 г.

. Бухгалтерский учет: Учебник/ Под ред. С.Р. Богомолец; 2-е изд., перераб. и доп. - М.: "Маркет ДС", 2010.

. Кондраков Н.П. Бухгалтерский (финансовый, управленческий) учет: Учебник - 2-е изд., перераб. и доп. - М.: "Проспект", 2011.

. Рябова М. А.Бюджетный учет и отчетность: учебное пособие / М. А. Рябовой, Д. Г. Айнуллова. - Ульяновск : УлГТУ, 2010

б) дополнительная:

. Натерпова Т.Я. Бухгалтерская (финансовая) отчетность: Учебное псобие / Т.Я. Натерпова, О.В.Трубицина. - 2-е изд., - М., "Дашков и К", 2011.

. Нидлз Б., Андерсон Х., Колдуэл Д. Принципы бухгалтерского учета: Пер. с англ./ Под ред. Я.В. Соколова. - М.: Финансы и статистика, 1993.

Программное обеспечение и Интернет-ресурсы

1. www.accountingreform.ru - Проект Европейского Союза "Осуществление реформы бухгалтерского учета и отчетности в Российской Федерации

. www.iasc.org.uk - официальный сайт Комитета по МСФО

. www.buhgalt.ru - Издательство и журнал "Бухгалтерский учет"

. www.ipbr.ru - Институт профессиональных бухгалтеров в России

. www.mr.ipbr.ru - Институт профессиональных бухгалтеров в России Московский регион

. www.gaap.ru - Проект, предоставляющий материалы по теории и практике финансового и управленческого учета, международным и национальным стандартам

. www.consultant.ru - Справочная правовая система "КонсультантПлюс"

. Министерство финансов: www.minfin.ru

Приложение 1



Приложение 2

оплата учет расчет персонал


Приложение 3

Архитектура модуля "Заработная плата"

Похожие работы на - Учет затрат на оплату труда и социальное обеспечение

 

Не нашли материал для своей работы?
Поможем написать уникальную работу
Без плагиата!
Без нейросетей!