Техническое обслуживание и ремонт компьютерных систем и комплексов

  • Вид работы:
    Отчет по практике
  • Предмет:
    Информационное обеспечение, программирование
  • Язык:
    Русский
    ,
    Формат файла:
    MS Word
    77,62 Кб
  • Опубликовано:
    2014-03-20
Вы можете узнать стоимость помощи в написании студенческой работы.
Помощь в написании работы, которую точно примут!

Техническое обслуживание и ремонт компьютерных систем и комплексов

Министерство информатизации и связи Республики Татарстан

Государственное бюджетное образовательное учреждение среднего профессионального образования «Казанский электротехникум связи»









ОТЧЕТ

о прохождении производственной практики

Техническое обслуживание и ремонт компьютерных систем и комплексов


Выполнил: Давлетшин Э. А.,  студента группы 405 КСК







Казань, 2014

Содержание дневника по производственной практике

Дата

Рабочее место

Содержание работы

Отметка руководителя практики от предприятия

17.03.14

КНПО ВТИ

Инструктаж на рабочем месте


18.03.14

КНПО ВТИ

Техника безопасности. Правила поведения.


19.03.14

КНПО ВТИ

Техника безопасности. Правила поведения.


20.03.14

КНПО ВТИ

Ознакомительная экскурсия по предприятию.


21.03.14

КНПО ВТИ

Ознакомление с оборудованиями.


22.03.14

КЭТС

Консультация


24.03.14

КНПО ВТИ

Установка принтера.


25.03.14

КНПО ВТИ

Чистка принтера.


26.03.14

КНПО ВТИ

Настройка сети принтера.


27.03.14

КНПО ВТИ

Инсталляция ПО для принтера.


28.03.14

КНПО ВТИ

Конфигурирование ПО для принтера.


29.03.14

КЭТС

Консультация


31.03.14

КНПО ВТИ

Заправка картриджей принтера.


01.04.14

КНПО ВТИ

Диагностика принтера.


02.04.14

КНПО ВТИ

Диагностика ПК.


03.04.14

КНПО ВТИ

Установка материала для печати.


04.04.14

КНПО ВТИ

Тестовая печать на принтере.


05.04.14

КЭТС

Консультация


07.04.14

КНПО ВТИ

Установка плоттера.


08.04.14

Чистка плоттера.


09.04.14

КНПО ВТИ

Настройка сети плоттера.


10.04.14

КНПО ВТИ

Конфигурирование ПО для плоттера.


11.04.14

КНПО ВТИ

Диагностика ПК.


12.04.14

КЭТС

Консультация


14.04.14

КНПО ВТИ

Диагностика принтера


15.04.14

КНПО ВТИ

Диагностика принтера


16.04.14

КНПО ВТИ

Диагностика ПК.


17.04.14

КЭТС

Консультация


18.04.14

КЭТС

Консультация


19.04.14

КЭТС

Консультация



Руководитель практики ______________________

Содержание

Введение

Глава I. Краткая характеристика предприятия

1.1  Краткое описание предприятия

1.2    Схема организация структуры предприятия

.3      Компьютерная база и программное обеспечение предприятия

Глава II. Описание технологии выполнения практического задания

.1    Техническое обслуживание и ремонт компьютерных систем и комплексов

2.2    Индивидуальное практическое задание

Заключение

Введение

Цели производственной практики

Целями производственной практики по направлению 230000 Информатики и вычислительная техника по специальности 230113 Компьютерные системы и комплексы являются:

§  формирование и развитие общих и профессиональных компетенций в сфере избранной специальности,

§  приобретение и формирование необходимых умений, навыков и опыта практической работы для решения профессиональных задач в условиях конкретного предприятия (организации) города и района

§  организация самостоятельной профессиональной деятельности, социализация в конкретном виде деятельности.

Задачи производственной практики

Задачами производственной практики по направлению 230000 Информатики и вычислительная техника по специальности 230113 Компьютерные системы и комплексы являются:

§  закрепление, углубление и расширение полученных теоретических знаний, умений и навыков;

§  овладение профессиональными компетенциями, производственными навыками и новыми методами труда;

§  овладение нормами профессии в мотивационной сфере: осознание мотивов и духовных ценностей в избранной профессии;

§  овладение основами профессии в операционной сфере: ознакомление и усвоение методологии решения профессиональных задач (проблем);

§  изучение разных сторон профессиональной деятельности: социальной, правовой, психологической, гигиенической, технической, технологической, экономической.

Место и время прохождения производственной практики

Сроки прохождения производственной практики - с 17 марта по 20 апреля 2014 года.

Место прохождение - КНПО ВТИ

Руководитель практики от организации - Гимадиев Рустем Ферлисович

Структура и содержание производственной практики

Производственная практика является обязательным видом производственной работы, входит в раздел «Учебная и производственная практики» ФГОС СПО по направлению подготовки 230000 Информатики и вычислительная техника по специальности 230113 Компьютерные системы и комплексы.

Общая трудоемкость производственной практики - 5 недель, что составляет 180 часов.

Данная практика включает следующие модули:

ПМ.03 Техническое обслуживание и ремонт компьютерных систем и комплексов

МДК.03.01 Техническое обслуживание и ремонт компьютерных систем и комплексов

накопитель флешка программный

Глава I. Краткая характеристика предприятия

1.1    Краткое описание предприятия

Ознакомиться с производственной деятельностью предприятия/организации и кратко ее описать.

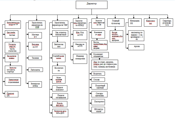
1.2    Схема организация структуры предприятия

Нарисовать структуру предприятия и схему взаимодействия между структурными подразделениями и партнерами, используя графические редакторы.

1.3    Компьютерная база и программное обеспечение предприятия

Ознакомиться с используемой оргтехникой и программным обеспечением, применяемым на предприятии. Проанализировать целесообразность их выбора. Составить совмещенный реестр компьютерной техники и программного обеспечения. Описать компьютер (процессор, память, видео и т.д.) и ПО (наименование ОС, наименования и версии прикладных, сервисных и прочих программ).

1.4    Применяемые на предприятии информационные технологии и системы

Ознакомиться со специализированными программами, используемыми на данном предприятии/организации и описать их. Выполнить краткое описание ПО, сделать поиск и сравнительный анализ с аналогами (выделив достоинства и недостатки используемого ПО).

1.1    1.5    Охрана труда и техника безопасности

Структура ГБОУ СПО «Казанский электротехникум связи»


Реестр компьютерной техники и программного обеспечения

Наименование

Состав

Местонахождение

ПО

Лицензия на ПО, срок действия

1

Компьютер секретаря

Процессор Сeleron 336

Кабинет 206, корпус А

MS Windows XP Professional, sp3

MSDN до 17.10.2013



Материнская плата ASUS интегрированная с видео и сетью 100 Мб


OpenOffice.org 3.2

LGPL бессрочная



Оперативная память 2048Mb


CorelDRAW Graphics Suite X4




Жесткий диск 160.0 Gb


Adobe Creative Suite 4

бессрочная, образовательная



Блок питания 350W


Autodesk® 3ds Max® Design 2010

бессрочная, образовательная



Мышь PS/2, Genius NetScroll Eye, ( оптическая, 2 кн.+ 1 скролл, PS/2)


7zip

LGPL бессрочная



Клавиатура PS/2


Adobe Reader




DVD±RW LG SATA


NERO 6 Enterprise Edition

volume licenses, бессрочная



Монитор 19" Xerox XM7-19W TFT


Opera 10.51






ESET NOD32 Antivirus

до 18.02.2013





Mozilla Thunderbird 3.0.4

LGPL бессрочная





Skype






ABBYY PDF Transformer 2.3






Дубль ГИС 3.0


2

Компьютер главного инженера

Процессор Pentium Dual Core E5400 OEM (2.70GHz, 800FSB,2Mb, EM64T, LGA775)

Кабинет 208, корпус А

MS Windows XP Professional, sp3




Материнская плата MSI G41M4-F (S775, iG41, DDR2, PCI- E16x, SVGA, SATA, GBLan, mATX, Retail)


OpenOffice.org 3.2




Оперативная память DDRII 2048Mb (pc- 6400) 800MHz Kingston


AutoCAD 2010




Перечень установленного программного обеспечения

.txt (CCleaner)

"1С:Предприятие. Бухгалтерский учет" 7.7 (сетевая версия) 02.02.2012

"1С:Предприятие. Расчет" 7.7 (сетевая версия) 02.02.2012

C:Предприятие 8.2 (8.2.11.232) 1С  28.09.2010 249,00 МБ 8.2.11.232

С:Базы данных 09.09.2012

7-Zip 4.42 22.11.2007FineReader 9.0 Corporate Edition ABBYY 15.02.2008 288,00 МБ 9.00.710.5522Pro 2.5 ACD Systems International 12.01.2010 91,37 МБ 2.5.358Audition 3.0 Adobe Systems Incorporated12.10.2009 3.0Flash Player 11 ActiveX Adobe Systems Incorporated 08.09.2012 11.3.300.271Flash Player 11 Plugin Adobe Systems Incorporated 08.09.2012 11.3.300.271Photoshop 7.0 Adobe Systems, Inc. 25.08.2010 7.0Reader 8.1.1 Adobe Systems Incorporated 14.01.2008 86,41 МБ 8.1.1Archive Password Recovery ООО Элкомсофт 09.09.2012  4.0IM Password Recovery (remove only)  09.09.2012  HDD Control 2 v.2.1.0 Ashampoo GmbH & Co. KG 08.09.2012  2.1.0WinOptimizer 9 v.9.04.31 Ashampoo GmbH & Co. KG 09.09.2012  9.04.31Test_Player 3.0.4001 AST-Centre 20.11.2007  - Утилита деинсталляции  20.11.2007  6.14.10.1017Catalyst Control Center    2.007.0815.2325Display Driver  11.06.2008  8.401-070815m-052022C-ATIDVD Player version 2.2 Online Media Technologies Ltd. 09.04.2008  DVDMenu Editor 1.2.1.20 Online Media Technologies Ltd. 13.05.2008  DVDtoGO 1.4.2 Online Media Technologies Ltd. 09.04.2008 Video ReMaker 2.4 Online Media Technologies Ltd. 13.05.2008  YOU Software Navigator 1.2 Online Media Technologies Ltd. 13.05.2008     LASER SHOT LBP-1120  09.09.2012  Piriform 22.08.2012  3.22 26.07.2010  VideoStudio 12 Corel Corporation 10.11.2010  12.0.0.0000Avatar Creator Reallusion 25.09.2009  4.5.3214.3Cam Suite Reallusion 25.09.2009  1.0Toolbar  11.04.2011  Client 3.2.1  13.02.2009  3.2.11.5.3.4870 Firebird Project 02.06.2008  PDF Converter FoxTab 11.04.2011  Chrome Google Inc. 29.10.2009  21.0.1180.89.Mail.ru Mail.ru 14.06.2011 

Guardant driver  08.09.2012  Название организации 29.01.2010 0,96 МБ 2.2.0.0000

Реестр Автозагрузки

startup.txt (CCleaner)

Да HKCU:Run AlterGeoUpdater AlterGeo C:\Documents and Settings\All Users\Application Data\AlterGeo\Update for Html5 geolocation provider\html5locsvc.exe

Да HKCU:Run ctfmon.exe Microsoft Corporation C:\WINDOWS\system32\ctfmon.exe

Да HKCU:Run IncrediMail IncrediMail, Ltd. C:\Program Files\IncrediMail\bin\IncMail.exe /c

Да HKCU:Run MSMSGS Microsoft Corporation "C:\Program Files\Messenger\msmsgs.exe" /background

Нет HKCU:Run ooVoo.exe ooVoo LLC C:\Program Files\ooVoo\oovoo.exe /minimized

Нет HKCU:Run swg "C:\Program Files\Google\GoogleToolbarNotifier\GoogleToolbarNotifier.exe"

Да HKLM:Run AlterGeoUpdater AlterGeo C:\Program Files\AlterGeo\Html5 geolocation provider\html5locsvc.exe

Да HKLM:Run Ashampoo HDD-Control 2 Guard Ashampoo Development GmbH & Co. KG "C:\Program Files\Ashampoo\Ashampoo HDD Control 2\AHDDC2_Guard.exe"

Нет HKLM:Run autodetect  C:\WINDOWS\system32\SupportAppXL\AutoDect.exe

Да HKLM:Run AVP Kaspersky Lab ZAO "C:\Program Files\Kaspersky Lab\Kaspersky Internet Security 2012\avp.exe"

Нет HKLM:Run BluetoothAuthenticationAgent Корпорация Майкрософт rundll32.exe bthprops.cpl,,BluetoothAuthenticationAgent

Да HKLM:Run CAP3ON CANON INC. C:\WINDOWS\system32\spool\drivers\w32x86\3\CAP3ONN.EXE

Да HKLM:Run CAPON CANON INC. C:\WINDOWS\system32\Spool\Drivers\w32x86\3\CAPONN.EXE

Нет HKLM:Run facemoods facemoods.com "C:\Program Files\facemoods.com\facemoods\1.4.17.6\facemoodssrv.exe" /md I

Да HKLM:Run Guard.Mail.ru.gui "C:\Program Files\Mail.Ru\Guard\GuardMailRu.exe" /gui

Да HKLM:Run MAgent Mail.Ru C:\Program Files\Mail.Ru\Agent\magent.exe -LM

Да HKLM:Run snp2std Sonix C:\WINDOWS\vsnp2std.exe

Нет HKLM:Run UVS12 Preload Ulead Systems, Inc. C:\Program Files\Corel\Corel VideoStudio 12\uvPL.exe

Нет HKLM:Run vmware-tray VMware, Inc. C:\Program Files\VMware\VMware Workstation\vmware-tray.exe

Нет Startup Common USB-модем Билайн.lnk  C:\PROGRA~1\ZTEMF1~1\USB-~1\UIMain.exe

Да Startup Common Окно состояния Canon LASER SHOT LBP-1120.LNK CANON INC. C:\WINDOWS\system32\spool\drivers\w32x86\3\CAP3LAK.EXE

Нет Startup Common Окно состояния Canon LBP-810.LNK CANON INC. C:\WINDOWS\system32\spool\drivers\w32x8

Глава II. Описание технологии выполнения практического задания

.1 ПМ. 03 Техническое обслуживание и ремонт компьютерных систем и комплексов

Теоретический материал подбирается согласно индивидуальному практическому заданию

Практический материал

Индивидуальное практическое задание подбирается согласно по пройденному модулю: МДК.03.01 Техническое обслуживание и ремонт компьютерных систем и комплексов.

2.2 Индивидуальное практическое задание

Ремонт USB накопителей. Основные виды неисправностей.

Современные USB-накопители и карты памяти - не слишком надежны. В них ломаются корпуса, отказывают разъемы и цепи питания, выходят из строя микросхемы, наконец, слетает прошивка и множатся дефекты. Многие пользователи уже переживали минимум одну поломку флешки, после чего задумывались: а можно ли ее починить самому?

Практика показывает, что 50-60% неисправностей лечится простыми методами, не требующими специальной подготовки и оборудования.

Рассмотрим основные виды неисправностей USB-накопителей, их причины и возможности самостоятельного ремонта.

. Механические неисправности

У флешек это дефекты корпуса, поломка колпачка и других подвижных частей, повреждения разъема USB и печатной платы. У карт SD - расслоение корпуса и потеря ползунка, блокирующего запись в ридере. И те и другие накопители не любят влаги и в залитом виде не работают.

При погнутом или отломанном USB-разъеме флешка неработоспособна, в лучшем случае опознается через раз и долго не проживет. Треснутая плата требует ремонта, не всегда успешного. Карта SD с вылетевшим ползунком становится read-only, ничего записать на нее нельзя. SD с расслоившимся корпусом бывает сложно вставить в слот и извлечь из него, применение силы ситуацию только ухудшает.

Причина механических повреждений - большей частью небрежность пользователя. Флешки криво вставляют в USB-порт компьютера или ноутбука, их задевают рукой или ногой. Вне компьютера флешки роняют на пол, на них наступают и т.п. Накопители попадают в стиральную машину, под пролитый кофе и просто в грязь. Складные и выдвижные конструкции страдают от излишних усилий - их детали истираются. Износ ускоряется в агрессивной среде (например, в связке с ключами). При потере колпачка в разъем USB попадает пыль и сырость, портя контакты.

Механический ремонт имеет целью восстановить функционирование и надежность флешки. Это склейка или замена корпуса, подбор колпачка взамен потерянного и т.п. У расшатанного USB-разъема пропаиваются крепежные ушки и сами контакты. Погнутый разъем выправляется крайне осторожно: могут порваться соседние дорожки на плате, и ремонт осложняется. На картах SD вместо потерянного ползунка можно вклеить кусочек спички. Контакты чистятся ватной палочкой со спирто-бензиновой смесью. При работе надо избегать статики - карты к ней чувствительны.

. Электрические неисправности

Это в первую очередь выход из строя контроллера, а также дефекты элементов обвязки - фильтров, резисторов, конденсаторов, стабилизатора, кварца. У этих деталей наблюдается обрыв, закоротка, ухудшение параметров. К электрическим неисправностям можно отнести нарушения токоведущих дорожек и контактов с деталями. Нередко проявляются дефекты сборки (холодная пайка и проч.).

В подобных случаях флешка не подает признаков жизни, либо определяется в ОС как «неизвестное USB-устройство». В частности, это бывает при ненадежном контакте чипов флеш-памяти с платой. При плохой пайке девайс может работать лишь в определенном положении. Бывает, что дефекты проявляются лишь с нагревом, а холодная флешка работает нормально. Постепенно периоды работоспособности сужаются, доходя до полного отказа.

К электрическим повреждениям флешек и карт памяти можно причислить и попадание внутрь воды и других жидкостей. Причины электроповреждений - броски питающего напряжения, разряды статики, а также перегрев деталей накопителя, в первую очередь контроллера. Так, при повышенном напряжении 5 В флешка греется значительно сильнее, и интенсивный поток данных может ее добить. Проявлению дефектов пайки способствуют механические нагрузки, а также падения и удары. При треснувшем или отошедшем от платы кварце флешка опознается как «неизвестное устройство» и конечно, не работает. Такой же эффект дает неконтакт контроллера с платой.

Здесь уже требуется аппаратный ремонт. С помощью тонкого паяльника и технического фена укрепляется пайка, восстанавливаются поврежденные контакты и дорожки. Неисправные детали заменяются. Что касается флешек-«утопленников», то с ними поступают аналогично другим гаджетам. Плата отмывается от солей и грязи, затем погружается в изопропиловый спирт (он вытесняет воду из щелей) и наконец, сушится теплым воздухом.

. Программные неисправности

Сюда входит множество случаев, когда флешка не имеет видимых повреждений, при подключении в порт USB подает признаки жизни - моргает индикатором и даже опознается в ОС, но доступа к данным не дает. Накопитель имеет неверную емкость (нулевую, 1 Мбайт или пару терабайт), а при любом обращении к нему выдаются сообщения «Вставьте диск», «Нет доступа к диску» и т.п.

Основная причина - повреждение микропрограммы, или прошивки. Прошивка включает в себя неизменяемый микрокод контроллера и служебные данные во флеш-памяти, которые обновляются довольно часто. Другая причина отказов - сбои самой флеш-памяти. В каждый чип заложен резерв емкости для замены сбойных страниц. Дефект-менеджмент - одна из основных функций прошивки, и если интенсивность переназначений превышает порог, то ставится блокировка. Порой флешка блокируется только на запись: данные видны и читаются, но при попытках удаления файла или форматирования выдается сообщение «Диск защищен от записи». Память NAND повреждается при записи, а чтение в легких случаях можно и оставить.

. Профилакторий

Предупредить поломку легче, чем чинить ее. Правильная эксплуатация флешек и карт памяти избавляет от многих проблем. Вот несколько простых рекомендаций.

·              Жизнь USB-накопителям сокращают механические воздействия, перепады температуры, сырость и агрессивные среды. Также в числе угроз - разряды статики, сильные электромагнитные поля и радиация. Оберегайте флешки от всего этого.

·              Регулярно проверяйте файловую систему USB-накопителей с помощью встроенных средств ОС - это устраняет большинство логических ошибок.

·              Нежелательно использовать в режиме интенсивной записи (рабочие бухгалтерские базы) - ее ресурс и надежность падают.

·              Карты памяти в мобильных устройствах пореже извлекайте из слота и не работайте с ними при севшем аккумуляторе. Перед извлечением дождитесь окончания операций и выключите питание.

·              USB-флешки извлекайте из порта только безопасным способом. Накопитель часто выходит из строя, когда его выдергивают в момент записи.

·              Если флешка стала глючить (отваливается, зависает и т.п.) - не спешите ее лечить сервисными утилитами, они приводят к потере данных. Сначала скопируйте важные файлы на другой носитель, а уж затем приступайте к ремонту.

Заключение

За время прохождение практики были получены практические навыки по установке противопожарных систем.

Похожие работы на - Техническое обслуживание и ремонт компьютерных систем и комплексов

 

Не нашли материал для своей работы?
Поможем написать уникальную работу
Без плагиата!
Без нейросетей!