Совершенствование процесса разработки управленческих решений (на примере ОАО 'ПФ Белокалитвинская'

  • Вид работы:
    Дипломная (ВКР)
  • Предмет:
    Менеджмент
  • Язык:
    Русский
    ,
    Формат файла:
    MS Word
    231,31 Кб
  • Опубликовано:
    2014-04-20
Вы можете узнать стоимость помощи в написании студенческой работы.
Помощь в написании работы, которую точно примут!

Совершенствование процесса разработки управленческих решений (на примере ОАО 'ПФ Белокалитвинская'

Министерство образования и науки Российской Федерации

Федеральное государственное бюджетное образовательное учреждение

высшего профессионального образования

Московский государственный индустриальный университет

(ФГБОУ ВПО МГИУ)

Кафедра «Менеджмент организации»



ДИПЛОМНЫЙ ПРОЕКТ

по специальности «Менеджмент организации»

на тему

Совершенствование процесса разработки управленческих решений (на примере ОАО «ПФ Белокалитвинская»



Студент-дипломник Е.М. Волкова

Руководитель проекта,

к.п.н., доцент Н.И. Царькова





Москва - 2014 г

АННОТАЦИЯ


Тема дипломного проекта «Совершенствование процесса разработки управленческих решений (на примере ОАО «ПФ Белокалитвинская»)».

Целью дипломного проекта является разработка мероприятий, направленных на совершенствование процесса принятия управленческих решений в ОАО «ПФ Белокалитвинская», достижения поставленной цели должны быть решены следующие задачи:

-  изучить теоретические аспекты принятия управленческих решений в организации;

-        проанализировать процесс принятия управленческих решений в ОАО «ПФ Белокалитвинская»;

         разработать рекомендации, направленные на оптимизацию процесса принятия управленческих решений в ОАО «ПФ Белокалитвинская»;

         дать экономическую оценку эффективности внедрения рекомендаций.

Объектом исследования в рамках дипломного проекта является предприятие ОАО «ПФ Белокалитвинская».

Предметом исследования выступает существующая на предприятии технология принятия управленческих решений.

Дипломный проект состоит из введения, трех глав, заключения, списка использованных источников информации и приложений.

Содержит 75 листов компьютерного теста.

 


ОГЛАВЛЕНИЕ


ВВЕДЕНИЕ

Глава 1. Теоретические аспекты разработки и принятия управленческих решений в организации

1.1 Сущность и классификация управленческих решений

.2 Основные этапы процесса принятия управленческих решений

.3 Методы и модели разработки и принятия управленческих решений

Глава 2. Процесс принятия управленческих решений в ОАО «ПФ Белокалитвинская»

2.1 Организационно-экономическая характеристика предприятия

.2 Анализ процесса принятия решений в управлении производственным процессом

.3 Оценка процесса принятия управленческих решений в управлении персоналом

Глава 3. Направления оптимизации процесса разработки управленческих решений в ОАО «ПФ Белокалитвинская»

3.1 Совершенствование процесса разработки решений в управлении хозяйственной деятельностью

.2 Совершенствование процесса разработки решений по управлению персоналом

.3 Определение эффективности от реализации предложенных мероприятий

ЗАКЛЮЧЕНИЕ

СПИСОК ИСПОЛЬЗОВАННОЙ ЛИТЕРАТУРЫ

ПРИЛОЖЕНИЯ

ПРИЛОЖЕНИЕ А

ПРИЛОЖЕНИЕ Б

ВВЕДЕНИЕ


Принятие управленческих решений является важной частью любой деятельности руководителя, так как эффективность деятельности предприятия в целом зависит от качества управленческих решений, поэтому чтобы избежать моральных и материальных издержек, важно знать теорию и практику принятия решений. Выработка и принятие решения - узловая процедура в деятельности руководителя, которая определяет конечный результат управленческой деятельности.

Принятие решений - это важный и сложный процесс. Если при разработке управленческого решения не спрогнозировали достаточно точно стратегию фирмы, нормативы конкурентоспособности будущего товара, изменения компонентов внешней и внутренней среды фирмы, то завтра она окажется под угрозой банкротства. Таким образом, управленческое решение является результатом анализа, прогнозирования, оптимизации, экономического обоснования и выбора наилучшего варианта достижения поставленной цели.

Актуальность темы дипломного исследования определяется тем, что эффективность деятельности предприятий зависит от качества управленческих решений, так как выработка и принятие оптимального управленческого решения обеспечивает конкурентоспособность предприятия, формирование рациональных организационных структур, проведение правильной кадровой политики, регулирование социально-психологических отношений в коллективе, создание положительного имиджа организации и т.д.

Важнейшим резервом повышения эффективности всего общественного производства является повышение качества принимаемых решений. Совершенствование процесса принятия обоснованных объективных решений в ситуациях исключительной сложности достигается путем использования научного подхода к данному процессу, моделей и количественных методов принятия решений.

Цель дипломного проекта заключается в разработке мероприятий, направленных на совершенствование процесса принятия управленческих решений в ОАО «ПФ Белокалитвинская».

Для достижения поставленной цели требуется решение следующих задач:

-  изучить теоретические аспекты принятия управленческих решений в организации;

-        проанализировать технологию принятия управленческих решений в ОАО «ПФ Белокалитвинская»;

         разработать рекомендации, направленные на оптимизацию процесса принятия управленческих решений в ОАО «ПФ Белокалитвинская» и дать экономическую оценку эффективности их внедрения.

Объектом исследования в рамках дипломного проекта является предприятие ОАО «ПФ Белокалитвинская».

Предметом исследования выступает существующая на предприятии технология принятия управленческих решений.

Теоретической и методической основой проведения исследования явились законодательные акты, регламентирующие управление персоналом на предприятии. Для проведения исследования в рамках дипломного проекта использованы источники учебной, монографической и периодической литературы таких авторов как Балдин К.В., Веснин В.Р., Зайцев М.Г., Титоренко Г.А., Карданская Н.Л., Литвак Б.Г., Панов А.В., Соколов Н.Н., Фахрутдинова А.З., Чудновская С.Н. Шеремет П.В. и др., ресурсы сети интернет по теме исследования.

Источниками информации для проведения исследования процесса разработки управленческих решений послужила отчетная документация ОАО «ПФ Белокалитвинская» за 2011-2012 гг.

1. Теоретические аспекты разработки и принятия управленческих решений в организации

 

.1 Сущность и классификация управленческих решений


Понятие «решение» в современном менеджменте весьма многозначно. Оно понимается и как процесс, и как акт выбора, и как результат выбора. Основная причина такой неоднозначной трактовки заключается в том, что каждый раз в это понятие вкладывается смысл, соответствующий конкретному направлению исследований. Любое управленческое решение связано с социальными, экономическими, организационными, правовыми и технологическими интересами организации, что определяет их сущность (рисунок 1.1). [2]

Рисунок 1.1. - Сущность управленческих решений

Экономическая сущность управленческого решения проявляется в том, что для его разработки и реализации требуются финансовые, материальные и другие ресурсы. Поэтому каждое управленческое решение обладает реальной себестоимостью. Результатом реализации управленческого решения должен быть прямой или косвенный доход. Таким образом, эффективность принятого решения может быть выражена отношением прямого или косвенного дохода от реализации решения к его себестоимости (затратам на разработку и реализацию).

Социальная сущность управленческого решения заложена в механизме управления персоналом, который включает способы воздействия на людей с целью согласования их деятельности. Для успешного воздействия на подчиненных, руководитель должен четко представлять их интересы и потребности, мотивы и стимулы, установки и ценности, опасения и тревоги, неформальную структуру рабочих групп. Социальная сущность проявляется в цели. Приоритетом при разработке решений должно быть создание комфортной домашней и рабочей обстановки, всестороннее развитие личности в профессиональном и общекультурном плане, развитие системы участия в управлении.

Организационная сущность управленческого решения состоит в том, что для его разработки и реализации должны быть привлечены соответствующие ресурсы и организационные возможности, в том числе: персонал компании; инструкции и положения, регламентирующие полномочия, права, обязанности и ответственность работников; система контроля.

Правовая сущность управленческого решения заключается в том, что на разработку и реализацию решения влияют законодательные акты Российской Федерации, международные обязательства, содержание уставных и иных нормативных актов предприятия. Проверка решений на соответствие нормам законодательства - важная составная часть этапов разработки реализация управленческого решения, а, следовательно, соответствие решения законодательству - критерий допустимости решения.

Технологическая сущность управленческого решения проявляется в необходимости обеспечения управленческого решения исполняющим его персоналом, техническими и информационными средствами и ресурсами. Оценка существующего и формирование необходимого технологического обеспечения - необходимые этапы реализации управленческого решения.

Многоэтапная сущность реализации управленческого решения проявляется в необходимости разбиения данного процесса на этапы, потому что сложность этого процесса предполагает применение различных инструментов и технологий, служащих для выявления, определения и даже генерирования различных сущностей и их атрибутов.

В практике управления существует множество ситуаций, в которых руководителю приходится принимать решения, причем каждая такая ситуация (хотя бы по некоторым факторам) уникальна. Но, тем не менее, возможна классификация управленческих решений, которую целесообразно рассмотреть по наиболее существенным признакам [15].

По субъекту принятия решения (по числу лиц, принимающих участие в его разработке) управленческие решении делятся на индивидуальные (ЛПР) и групповые (группа, принимающая решение (ГПР)). Например, директор предприятия может принимать решения сам, а может поручить это управленческой команде (участвуя или не участвуя в процессе разработки).

По объекту принятия управленческие решении делятся на личные (решения, затрагивающие интересы ЛПР и окружающих его близких людей, направлены на достижение личных целей) и деловые (решения, принимаемые в организациях; политические, экономические, финансовые, юридические и технические). Личные решения: выбор специальности; выбор места работы; решение семейных проблем; выбор досуга; выбор друзей, спутника жизни и т. п. Деловые решения: выбор стратегии; выбор способов реализации стратегии; размещение хозяйственных объектов; выбор методов мотивации; подбор кадров и т. п.

По уровню принятия управленческие решения подразделяются:

-  высший уровень (как правило, стратегические решения, принимаемые топ-менеджерами);

-        средний уровень (как правило, тактические решения, принимаемые менеджерами среднего звена);

         низший уровень (оперативные решения, принимаемые руководителями подразделений и служб).

Высший уровень: руководитель с управленческой командой разрабатывает стратегию (политики, программы и проекты). Средний уровень: менеджеры среднего звена детализируют стратегию до мероприятий, устанавливают их сроки выполнения. Низший уровень: руководители подразделений и служб изыскивают необходимые ресурсы, контролируют выполнение мероприятий, докладывают о проблемах, возникающих в процессе реализации намеченных (стратегических, тактических, оперативных) планов.

Управленческие решения по принципу (методам) разработки бывают [2]:

-  алгоритмические (разрабатываются по определенному алгоритму и допускают строгую формализацию);

-        шаблонные (допускают частичную формализацию; разрабатываются методами, которые успешно зарекомендовали себя для решения существовавших ранее проблем);

         оригинальные (разрабатываются не использовавшимися оригинальными методами).

Пример алгоритмического решения - это прием на работу: установление должностных требований (критериев выбора); анкетирование, отсеивание заведомо несоответствующих кандидатур (по ключевым критериям); собеседование; выбор; принятие решения о приеме на работу. Шаблонное решение (решение по аналогии). Существует проблема, например, после получения рабочими заработной платы резко падает производительность труда. Такой случай уже имел место, проблема решилась тем, что заработную плату начали выдавать накануне выходных (решение имело положительный результат), следовательно, делаем так же. Оригинальное решение. Тот же случай, но после введения правила выдавать заработную плату рабочим накануне выходных рабочие в знак протеста начали брать в долг, чтобы не нарушать традицию собираться вместе именно пятого числа каждого месяца. Менеджеры подумали и решили сделать выходным именно день получения заработной платы.

По уровню решаемых проблем управленческие решения бывают: [1, 2]

стратегические (решения, обеспечивающие решение стратегических проблем, достижение стратегических целей и требующие значительных, зачастую необратимых изменений). Например, главный конкурент предприятия начал выпуск продукции нового образца, выпуск продукции, сопоставимой по качеству, невозможен из-за устаревшего оборудования, да и рыночная ниша уже занята. В этом случае руководство предприятия принимает решение минимизировать издержки и снизить цены на свою продукцию, что обеспечит конкурентные преимущества именно по выпускаемой предприятием продукции, при этом налаживает контакты с дилерами и учреждает свои предприятия-дилеры в нескольких крупных городах;

-  тактические (подчинены стратегическим целям и решениям, служат их реализационными этапами) В целях минимизации издержек менеджеры среднего звена принимают решение приобрести новые технологии, внедрение которых обеспечит снижение издержек;

-        оперативные (подчинены стратегическим и тактическим решениям, служат для решения задач оперативного управления). Руководители подразделений принимают решение нанять штат высококлассных специалистов, обучать персонал без отрыва от работы для обеспечения полного использования возможностей нового оборудования.

По эффективности управленческие решения делятся на [13]:

-  оптимальные (решения, обеспечивающие максимальную степень достижения целей управления);

-        удовлетворительные (решения, приводящие к достижению цели управления организацией, но не обязательно в максимальной степени);

         неудовлетворительные (неразумные решения, не приводящие к достижению целей управления)

В качестве примера выбора эффективности управленческого решения рассмотрим следующую ситуацию: выборы директора на заводе. Акционеры: работники завода - 60%, коммерсант, скупивший 30% акций завода, 10% принадлежит государству в лице представителя. Кандидаты: действующий директор (консерватор, предприятие при нем работает стабильно); коммерсант (не сведущий в делах завода, но имеющий свои интересы); главный инженер (специалист в области деятельности предприятия, новатор). Расстановка сил понятна (все решают большинство голосов работников).

Оптимальное решение - голосовать за главного инженера; удовлетворительное - за действующего директора; неудовлетворительное - за коммерсанта. Большинством голосов был избран действующий директор. Трудовой коллектив выбрал минимум риска, хотя выбор главного инженера на должность директора (сопряженный с некоторым риском для работников, например, кадровыми перестановками) был бы оптимальным для предприятия в целом и для большинства работников в частности.

По преемственности управленческие решения бывают: [11]

-  приемлемые (удовлетворяющие всем ограничениям);

-        неприемлемые (решение может быть оптимальным по эффективности, но личные предпочтения ЛПР, провозглашенные организацией ценности, сложившийся имидж, особенности внешней среды накладывают табу на его принятие). Например, переориентация предприятия на выпуск табачных изделий - перспективное направление, обеспечивающее успех компании, но девиз предприятия - не выпускать товары, которые наносят вред здоровью человека и окружающей среде, не позволяет считать такое решение приемлемым.

Управленческие решения по новизне решаемой задачи:

-  повторяющаяся задача (задача, решаемая разработанным инструментарием по разработанной технологии);

-        новая (уникальная) задача (задача, для которой не разработаны инструменты и технология решения).

Примером повторяющейся задачи может служить ситуация найма работников, решаемая стандартными инструментами (анкетирование, собеседование, анализ и т.д.). Новая, уникальная задача - разработка стратегии предприятия, так как ситуация внешней среды постоянно меняется и требует применения новых технологий разработки решений.

По структурированности управленческие решения бывают: [5, 15]

-  структурированные - (задачи, допускающие строгое количественное описание зависимостей между решаемыми проблемами, факторами внешней и внутренней среды, альтернативами и последствиями их реализации;

-        неструктурированные - задачи, содержащие лишь качественное описание элементов проблемы; количественные зависимости между альтернативами, факторами среды и последствиями решений не определены или определены в незначительной части;

         частично структурированные - задачи, содержащие как количественные, так и преобладающие качественные зависимости между основными элементами проблемной ситуации.

Пример структурированной задачи - задача выбора оптимальных поставок товаров на склад, когда известны показатели отгрузки, емкость склада и т. п. Такая задача решается с помощью математического расчета.

Типичная неструктурированная задача - разработка стратегии. Как оценивать возможный эффект от той или иной модели поведения? Допустим, определены проблемы, цели, критерии и список альтернатив. Кто может предсказать, какова будет эффективность той или иной стратегии? С той или иной достоверностью, с точностью, определяемой разбросом суждений, это могут сделать только эксперты.

Частично структурированная задача - подбор персонала. Можно определить ряд критериев (возраст, образование, степень владения требуемым инструментарием, наличие вредных привычек, опыт работы и даже совместимость по психологическому типу), но большую неопределенность представляет собой характер человека, воспитание, латентные (скрытые) особенности личности. Поэтому решающим фактором при приеме частично структурированных решений является интуиция руководителя, его личные предпочтения.

По методам обоснования управленческие решения подразделяются на: [20]

-  интуитивные решения - принимаются на основе ощущения того, что они правильные, вследствие работы подсознательного процесса оценки альтернатив по доминирующим критериям, которые соответствуют личным предпочтениям;

-        логические решения - решения, принимаемые на основе знаний, опыта и логических суждений, здравого смысла;

         рациональные решения - принимаются на основе объективного анализа проблемных ситуаций с использованием научных методов и компьютерных технологий.

Для принятия интуитивных решений требуется минимум времени, их особенность заключается в том, что ЛПР оценивает альтернативы по тем критериям, которые считает важными, не сравнивая их по незначительным, на его взгляд, критериям. Логические решения - решения, обоснованные логическими суждениями, например выбор площадки под постройку склада: логично, что склад должен находиться недалеко от производственного помещения, от средств коммуникации (автомобильных дорог, железнодорожных путей и т.п.). Сравнивая различные варианты, пользуясь таким логическим построением, легко осуществить обоснованный выбор. Рациональным решением можно считать, например, решение, оптимальность которого доказана математическими, экспертными, иными научными методами, достоверность результатов которых гарантирована с той или иной точностью и проверена на практике.

По форме представления: управленческие решения делятся на [14]:

-  невербальное - решение, доводимое до исполнителей в виде жестов, мимики и т.п.;

-        звуковое - решение, доводимое до исполнителей в виде речевой модели того, что необходимо делать;

         письменное - решение, доводимое до исполнителей в виде письменных распоряжений, указаний, инструкций и т.п.;

         электронное - решение, доводимое до исполнителей по каналам электронной коммуникации, в виде речевой, письменной или иной формы.

Пример невербального решения - жесты регулировщика, управляющего автомобильным потоком. Регулировщик видит проблему (скажем, пробка по одному из направлений движения), принимает решение изменить направление потока автотранспорта и доводит это решение до водителей посредством положения своего тела и жестов жезлом.

Звуковые решения доводятся до исполнителей в словесной форме (чаще с использованием глаголов повелительного наклонения).

Письменные решения - это приказы, распоряжения, постановления, указы и т.п.

Электронное решение - решение, доводимое до исполнителей средствами коммуникации (электронной почтой, системой общения сети Интернет, других глобальных и локальных сетей, факсом, телеграммой и другими средствами связи).

По способу мотивации управленческие решения бывают: [25]

-  принуждающее - решение, невыполнение которого повлечет для исполнителя неблагоприятные последствия;

-        побуждающее - решение, выполнение которого повлечет для исполнителя благоприятные последствия.

Принуждающим решением можно назвать решение, за неисполнение которого исполнители могут подвергнуться взысканию, административному или иному наказанию, например решение суда в любом случае принуждающее.

Побуждающее решение предполагает поощрение исполнителя в случае выполнения в виде бонусов, премий и прочих благ.

По степени определенности информации:

-  условия определенности ситуации (детерминированные задачи; наличие полной и достоверной информации о проблемной ситуации);

-        условия неопределенности ситуации (ситуация, когда принятие решения зависит как от определенных, так и от неопределенных факторов, не подвластных ЛПР, не известных ему или известных с недостаточной точностью).

Детерминированной задачей можно считать, например, задачу закупки нового оборудования. Информацию о предложении всегда можно получить от поставщиков, оценить альтернативы и выбрать оптимальную.

Принятие решения в условиях неопределенности. Разработка и выпуск новой продукции - это почти всегда неопределенность, которая связана с реакцией потребителей, конкурентов, поставщиков (особенно если поставщик монополист, товар неожиданно начинает пользоваться спросом, и поставщику это становится известно).

По количеству критериев управленческие решения разделяют на [16]:

-  однокритериальные - решения, принимаемые на основе оценки альтернатив по одному критерию;

-        многокритериальные - решения, по которым критерии выбора альтернатив не могут быть сведены к одному комплексному критерию, принимаемые на основе выбора ЛПР, исходя из личных предпочтений или на основе экспертных оценок.

Пример однокритериальной задачи - выбор поставщика сырья. Например, по критерию качества все альтернативы одинаковы, тогда выбираем того поставщика, у которого дешевле (выбор альтернативы по одному критерию называется выбором по скалярному критерию эффективности). Если необходимо сделать выбор по нескольким критериям, например, у предприятия нет возможности хранить запас сырья на складе и таким образом добавляется критерий стабильности поставок, то выбор сделать гораздо сложнее. В таких ситуациях прибегают к методу экспертных оценок. Критериям назначаются веса, выводятся оценки по критериям и получают комплексный (векторный) показатель предпочтительности.

По сфере обхвата: управленческие решения бывают общие и частные.

По продолжительности действия управленческие решения делятся на перспективные и текущие.

По характеру решаемых задач: организационные запрограммированные; организационные незапрограммированные; компромиссные. [14]

Запрограммированное решение - результат реализации определенной последовательности шагов или действий, подобных тем, что предпринимаются при решении математического уравнения. Как правило, число возможных альтернатив ограничено, и выбор должен быть сделан в пределах направлений, заданных организацией. Например, составление элементарного графика исходя из количества персонала. Программируются решения под ситуации, повторяющиеся с определенной регулярностью. Незапрограммированные решения требуются в ситуациях, которые в определенной мере новы, внутренне не структурированы или сопряжены с неизвестными факторами. Так как заранее невозможно составить конкретную последовательность необходимых шагов, руководитель должен разработать процедуру принятия решения.

На практике немногие управленческие решения оказываются запрограммированными или незапрограммированными в чистом виде, практически все решения выбираются между крайними вариантами. [1]

При принятии управленческих решений зачастую необходимо прибегать к компромиссам. Каждое решение должно «уравновешивать настолько противоречивые ценности, цели и критерии, что в любой точки зрения оно будет хуже оптимального. [34] Каждое решение или выбор, затрагивающие все предприятие, будут иметь негативные последствия для каких-то его частей». Поэтому нужно рассматривать организацию с позиций системного подхода и учитывать возможные последствия управленческого решения для всех частей организации.

 

.2 Основные этапы процесса принятия управленческих решений


Процесс разработки управленческих решений - один из наиболее важных управленческих процессов. От обеспечения его эффективности в значительной мере зависит успех всего предпринятого менеджером дела. Изучение этого вопроса поможет руководителю, владеющему технологиями выработки, принятия и реализации управленческого решения, осуществить эффективное управление организацией в сложной, постоянно изменяющейся экономической обстановке.

Процесс принятия управленческих решений можно разделить на этапы (рисунок 2.2) [36].

Первый этап - это подготовка к разработке управленческого решения. Данный этап включает следующие элементы:

-  получение информации о ситуации. Информация должна быть достоверной, достаточно полной и, в то же время, не избыточной, поэтому аналитический материал должен готовиться специалистами, имеющими знания и опыт деятельности в области разрешаемой управленческой проблемы;

-        определение целей должно осуществляться при непосредственном участии лица, принимающего решение, т.к. разработка целей управленческого воздействия имеет важное значение;

         разработка оценочной системы предполагает формирование оценочной системы, в состав которой должны входить: критерии, характеризующие объект оценки; система показателей и шкалы, с помощью которых оценивается объект по каждому из критериев; принципы проведения сравнительной оценки вариантов управленческого решения и их выбора;

         анализ управленческой ситуации предполагает выявление факторов, определяющих динамику ее развития, при этом используются методы факторного и корреляционного анализа;

         диагностика ситуации заключается в выделении ее ключевых проблем и характера их влияния. Данный этап призван определить закономерности развития ситуации; механизмы целенаправленного воздействия на ее развитие; необходимость в различных ресурсах, требующихся для реализации управленческого решения;

         разработка прогноза развития ситуации имеет большое значение представление предполагаемых результатов управленческого воздействия на развитие ситуации.

Рисунок 2.2 - Этапы процесса принятия управленческого решения

Второй этап - разработка управленческого решения - заключается в рассмотрении альтернативных вариантов решений, отборе основных вариантов управляющих воздействий, разработке сценариев развития ситуации и экспертной оценке основных вариантов управляющих воздействий. При этом широко применяются такие процедуры генерирования альтернативных вариантов, как метод аналогов, мозговой атаки, синтеза управленческих решений и т.п. в настоящее время все чаще используются автоматизированные системы генерирования вариантов решений. В ходе отбора производится отсев заведомо нежизнеспособных или неконкурентоспособных вариантов. При отборе необходимо руководствоваться уровнем сравнительной оценки и требованием отсутствия дублирования.

Главной задачей разработки сценариев является обеспечение понимания ситуации и наиболее вероятных путей ее развития лицом, принимающим решение. Целесообразно рассмотреть различные варианты динамики изменения основных факторов развития ситуации.

Задача экспертной оценки основных вариантов управляющих воздействий - дать оценку реализуемости рассматриваемых вариантов управленческих воздействий и достижения поставленных целей. На этой основе осуществляется ранжирование рассматриваемых вариантов.

Третий этап - принятия решения состоит из трех элементов: коллективной экспертной оценки, принятия решения лицом, принимающим решение, разработки плана действий.

Коллективные экспертизы обеспечивают лучшую обоснованность и эффективность принимаемых управленческих решений. К числу методов ее проведения относятся: методы Дельфи, мозговой атаки и др. По результатам экспертиз альтернативных вариантов, с учетом дополнительной информации, а также на основе личного опыта и интуиции, лицо, принимающее решение, принимает управленческое решение. При этом оно может коренным образом отличаться от всех предложенных вариантов.

Переход к реализации принятого решения требует согласования действий и ресурсов по времени и месту. Это достигается за счет планирования реализации принятого управленческого решения. Планы необходимо корректировать в процессе реализации управленческих решений. В основе этого - возможность изменения внешних и внутренних условий, законодательства, конъюнктуры, стратегии предприятия и т.п.

Четвертым этапом является реализация управленческого решения на основе разработанного плана мероприятий. Этап реализации решения предполагает доведение решения до исполнителей, наделение исполнителей ресурсами, делегирование полномочий и координацию действий исполнителей на всех участках реализации решения.

Доведение решения до исполнителей является одним из важнейших элементов организации выполнения решения. Оно осуществляется посредством постановки задач лицом, принимающим решение в виде приказа, распоряжения, указания и т.п. При этом руководитель должен убедиться в точности понимания существа поставленных исполнителям задач и сроков исполнения, их значения для достижения общей цели, добиться уяснения каждым исполнителем прав и обязанностей, порядка взаимодействия с другими исполнителями.

Эффективность реализации принятого решения во многом зависит от своевременного обеспечения исполнителей запланированными для решения конкретных задач ресурсами. Каждый исполнитель должен быть наделен определенными полномочиями и обладать некоторой свободой действий на случай непредвиденного изменения условий реализации решения. Необходимо определить ситуации, в которых исполнитель имеет право принятия ситуативных решений, являющихся прерогативой более высокого уровня управления [34].

Эффективность реализации управленческого решения определяется так же согласованностью действий всех исполнителей. Как правило, в процессе реализации управленческого решения какие-то задачи выполняются с опережением плановых сроков, какие-то с отставанием. Разрешение этого может быть достигнуто лишь за счет непрерывной координации выполняемых работ, перераспределения тех или иных ресурсов (времени, финансовых и материальных средств, сотрудников и т.п.).

Пятым этапом является этап контроля реализации и анализа результатов развития ситуации после управленческого воздействия. Контроль реализации запланированных мероприятий и действий обеспечивает эффективность деятельности организации. В зависимости от характера объекта управления применяют различные виды контроля. Основными видами контроля являются непрерывный и дискретный контроль. При невозможности осуществления контроля в процессе исполнения управленческих решений применяется контроль итоговых результатов управленческого воздействия. Основной задачей контроля является своевременная фиксация отклонений от оптимального развития процесса, запланированного промежуточного или конечного результата. По результатам контроля производится корректировка плана, управляющих воздействий с целью более полного достижения поставленной управленческой цели.

 

.3 Методы и модели разработки и принятия управленческих решений


В зависимости от стадии (этапа) разработки управленческого решения могут использоваться различные методы и модели разработки и принятия управленческих решений. Методы принятия управленческих решений основываются на моделях.

Модель - это представление объекта или системы идей в определенной форме Главной характеристикой моделирования считается упрощения реальной жизненной ситуации, к которой она применяется [28].

Существует несколько причин, обусловливающих использование моделирования при принятии решений [18]:

Во-первых, сложность многих организационных ситуаций, которые модель позволяет упростить;

Во-вторых, невозможность проведения экспериментов в реальной жизни (изготовление образцов и проверка в реальных условиях);

В-третьих, ориентация управления на будущее и возможность с помощью модели его увидеть

Выделяют три базовых типа моделей: физическая, аналоговая и математическая.

Физическая (описательная или портретная) модель изображает предмет или ситуацию, показывая, как она выглядит (копии, чертежи и т.п.).

Аналоговая - изображение предмета, или ситуации другими средствами, например, озеро на карте - голубым цветом; организационная схема; графики соотношение различных показателей деятельности предприятия.

Математическая (символьная) модель подразумевает использование символов для характеристики объекта в виде математических уравнений.

На основе этих базовых моделей разрабатываются различные типы моделей и методов принятия управленческих решений.

В рамках дипломного исследования целесообразно рассмотреть самые распространенные из них [19].

Теория игр - используется для оценки влияния принятого решения на конкурентов. В бизнесе игровые модели используются для прогнозирования реакции конкурентов на изменение цен, сбыта, новую продукцию. Но эта модель используется достаточно редко.

Теория очередей или оптимального обслуживания - используется для определения оптимального количества каналов обслуживания потребителей относительно их потребностям. При этом принципиальной проблемой считается уравновешивание расходов на дополнительные каналы обслуживания и потерь от обслуживания на уровне ниже, чем оптимальный.

Модель управления запасами используются для определения времени размещения заказов на ресурсы и их количества, а также массы готовой продукции на складах и преследует следующую цель - сведение к минимуму потерь от недостачи или чрезмерного с обеспечения запасами.

Модель линейного программирования используют для определения оптимального способа распределения дефицитных ресурсов при наличии конкурирующих потребностей (планирование дифференциации услуг, распределение работников и т.д.).

Имитационное моделирование - это имитация конкретного процесса или модели, ее экспериментальное использование для определения изменений реальной ситуации.

Экономический анализ - оценка издержек, прибыли и рентабельности предприятия часто используют метод безубыточности, т.е. определение момента с которого предприятие становится безубыточным.

Дополнительно к общим моделям, руководители используют различные методы обоснования и принятия управленческих решений [4].

. Матрица оценки последствий реализации решения используется тогда, когда руководитель должен выбрать, какая стратегия в наибольшей мере будет способствовать достижению целей, при этом эффективность рассчитывают умножением и вероятности наступления события на ее значение в составе всех событий, которые могут произойти в результате реализации решения.

. Метод «дерева решений» - схематическое представление проблемы принятия решения, основывается на знании элементов теории графов и теории вероятности и является достаточно эффективным, что дает возможность выяснить разветвления проблем и решений и лучше оценить наличие и количество альтернатив.

. Метод теории игр является математической теорией конфликтных ситуаций, возникающих при столкновении интересов двух или более сторон, добивающихся различных целей (например, конкурентная борьба и т.п.) Суть данного метода заключается в предвидении возможных действий сторон, участвующих в ситуации, при которой существует любое несовпадение интересов сторон.

. Аналитический метод предусматривает анализ ситуации, анализ проблемы, анализ решения. Анализ ситуации - предполагает выяснение обстоятельств ситуации, побуждающей к действиям или принятия решения. Анализ проблем - предполагает выявление и анализ отклонений действительного состояния от желаемого, хотя такое отклонение может быть как положительным, так и отрицательным. Анализ решения базируется на системном анализе, который осуществляется в следующей последовательности:

-  выяснение повода для решения - цель;

-        разработка целевой установки - четкое определение предмета решения;

         классификация и оценка целевых учреждений - определение целей, которые необходимо достичь;

         разработка и взвешивания вариантов решений;

         выявление негативных последствий и рисков;

         принятие окончательного решения

. Методы прогнозирования подразделяются на количественные, качественные и неформальные. Количественные методы используются в случае, когда в прошлом деятельность предприятия имела определенные тенденции, которые можно перенести на будущее, например, анализ временных строк, причинно-следственное моделирование (казуальное). Качественные методы - это мнение жюри, совокупное мнение работников, модель ожидания потребителей, метод экспертных оценок Неформальные методы - это вербальная информация (устная), письменная информация, промышленный шпионаж.

Как правило, эффективное управление связано с коллегиальностью и общим групповым решением вопроса всеми, кто имеет к нему какое-либо отношение.

Применение методов разработки управленческих решений, подразумевает соблюдение определенных правил [4]:

-  избегать ненужных (лишних) решений, не влияющих на деятельность организации и управления людьми;

-        не допускать совпадения решений, т.е. не принимать несколько решений для решения одной проблемы;

         не переносить решение - передоверие исполнение решения одним лицом другому недопустимо;

         решение должно соответствовать уровню организации и сотрудничества;

         для рутинных решений необходимо создавать правила их принятия;

         необходимо привлекать работников ко всем этапам разработки и принятия решений, их участие в принятии решений не означает только присутствие при окончательном утверждении решения;

         эффективность решений возрастает при вовлечении в процесс их разработки лиц, которых они непосредственно касаются

Следует отметить, что к выбору метода повышения обоснованности и качества управленческих решений необходимо подходить творчески, в зависимости от обстоятельств, имеющихся ресурсов, сроков, вида проблемы и т.д. Одинаковый метод может давать разные результаты, поэтому не стоит выбирать некогда успешный, нужно экспериментировать, комбинировать различные методы, а иногда просто довериться собственному здравому смыслы и опыту руководителя.

2. Процесс принятия управленческих решений в ОАО «ПФ Белокалитвинская»

 

.1 Организационно-экономическая характеристика предприятия


Открытое акционерное общество «Птицефабрика Белокалитвинская» - действующее птицеводческое градообразующее предприятие Белокалитвинского района с 1931 года. В 1994 году решением Администрации Ростовской области №16/9 от 5.01.1994 года в соответствии с Законом РСФСР «О приватизации Государственных и Муниципальных предприятий» №66 от 29.01.92, птицефабрике было передано безвозмездно государственное имущество. 13.05.1996 г. ТОО «Птицефабрика Белокалитвинская» было преобразовано в ОАО «Птицефабрика Белокалитвинская». Тип собственности - открытое акционерное общества. Форма собственности - частная.

Полное наименование: ОАО «Птицефабрика Белокалитвинская». Краткое наименование: ОАО «ПФ Белокалитвинская».

Место расположения: Ростовская область, г. Белая Калитва, п. Сосны, ул. Буденного, 36. Тел/факс (86383) 2-62-36.

ОАО «ПФ Белокалитвинская» является юридическим лицом, находится на самофинансировании и на самостоятельном балансе, имеет собственное наименование с указанием организационно-правовой формы, расчетный и иные счета в организациях банковской системы своей страны, имеет бланки, штампы и печать со своим полным фирменным наименованием, указанием на местонахождение и регистрационным номером и другие средства индивидуализации. ОАО руководствуется в своей деятельности действующим законодательством и Уставом. Уставный капитал компании по состоянию на 01.01.2013 - 428360 руб.

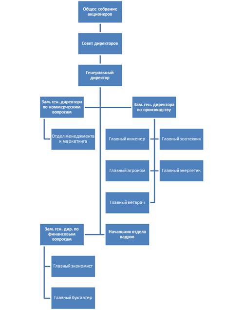
Организационная структура ОАО «ПФ Белокалитвинская» характеризуется комбинированной структурой управления с линейно-функциональной системой управления (приложение А).

Управление ОАО «ПФ Белокалитвинская» осуществляет Общее собрание акционеров, которые определяют основные направления деятельности и развития предприятия и Совет директоров, в составе пяти человек. Функции управления единолично выполняет генеральный директор, которому подчиняются специалисты и руководители служб, который избирается Общим собранием акционеров. Органом контроля финансово-хозяйственной деятельности Общества является Ревизионная комиссия Общества. Специалисты выполняют руководство какой-то одной областью работы, а исполнитель имеет одновременно несколько функциональных руководителей. Все структурные подразделения взаимосвязаны между собой, и каждое из структурных подразделений выполняет определенную функцию.

Основным видом деятельности ОАО «ПФ Белокалитвинская» является: производство пищевых и инкубационных яиц. Дополнительными видами деятельности является разведение сельскохозяйственной птицы; выращивание зерновых, зернобобовых культур и масличных культур.

Дополнительными видами деятельности является: разведение свиней; производство готовых кормов (смешанных и несмешанных) для животных, содержащихся на фермах.

Для финансово-экономической характеристики деятельности предприятия в таблице 2.1 представлены основные экономические показатели ОАО «Птицефабрика Белокалитвинская».

Таблица 2.1

Анализ основных экономических показателей ОАО «ПФ Белокалитвинская» за 2011-2012 гг.

Показатель

Период

Изменения


2011 г.

2012 г.

абс., +/-

отн., %

Выручка, тыс. руб.

335305

291112

-44193

-13,18

Себестоимость продаж, тыс. руб.

254664

189164

-65500

-25,72

Валовая прибыль (убыток), тыс. руб.

80641

101948

21307

26,42

Коммерческие расходы, тыс. руб.

1166

30488

29322

2514,75

Прибыль (убыток) от продаж, тыс. руб.

79475

71460

-8015

-10,08

Проценты к уплате, тыс. руб.

90817

102062

11245

12,38

Продолжение табл. 2.1

Прочие доходы, тыс. руб.

27484

41072

13588

49,44

Прочие расходы, тыс. руб.

10343

15094

4751

45,93

Прибыль (убыток) до налогообложения, тыс. руб.

1048

127

-921

-87,88

Прочие выплаты, тыс. руб.

277

0

-277

-100,00

Чистая прибыль, тыс. руб.

771

127

-644

-83,53

Рентабельность продукции, %.

0,0023

0,0004

-0,0019


Основные средства, тыс. руб.

426094

494344

68250

16,02

Запасы, тыс. руб.

184753

263037

78284

42,37

Расходы на оплату труда, тыс. руб.

29340

44133

14793

50,42

Среднесписочная численность работников, чел

246

227

-19

-7,72


На основании данных таблицы, можно сделать вывод, что в 2012 году выручка сократилась на 13,2%, что повлекло снижение себестоимости продаж на 25,7% и, как следствие, валовая прибыль увеличилась на 26,4%.

Выросли прочие доходы на 49,44%, однако увеличились прочие расходы на 45,93%, проценты к уплате на 12,4%. Одновременно сократились на 100% прочие выплаты. В целом это привело к сокращению чистой прибыли на 87,9%.

Такие изменения показателей деятельности предприятия, могут быть следствием проводимой реконструкции и модернизации производства и производственного процесса. Масштабная реконструкция цехов, а также увеличение поголовья птиц, привела к их резкому снижению, т.к. требуют больших финансовых затрат. В этой связи в отчетном периоде увеличились стоимость основных средств на 16% и запасов на 42,4%. Это говорит о наращивании производства и вселяет уверенность, что 2013 г. будет более успешным.

В тоже время произошло сокращение численности персонала птицефабрики на 7,72%, что явилось прямым следствием проводимой руководством предприятия оптимизации персонала. Однако, несмотря на сокращение численности персонала, расходы на оплату труда выросли на 50,4%. Это объясняется повышением размера заработной платы, но в основном только высшему руководству предприятия.

 

.2 Анализ процесса принятия решений в управлении производственным процессом


Руководство производственным процессом ОАО «ПФ Белокалитвинская» осуществляется путем принятия различных управленческих решений. Управленческие решения основываются на достоверной информации и принимаются на основе экономического анализа и многовариантного расчета, а также анализе всех факторов, оказывающих влияние на решения, с учетом предвидения его возможных последствий. Процесс принятия управленческого решения включает следующие стадии: подготовку решения; принятие решения; реализацию решения.

На стадии подготовки управленческого решения проводится экономический анализ ситуации на микро и макроуровне, включающий поиск, сбор и обработку информации, а также выявляются и формируются проблемы, требующие решения. Как правило, сбором данной информации занимается лица, компетентные в каждом конкретном вопросе. Например, генеральный директор ставит задачу: разработать новый канал сбыта продукции, в этом случае подготовкой необходимой информации занимается отдел менеджмента и маркетинга во главе с замдиректора по коммерческим вопросам отдела и всеми сотрудниками данного отдела, т.е. информация подготавливается коллективно (группой).

Стадия принятия решения заключается в разработке и оценке альтернативных решений, которые проводятся на основе многовариантных расчетов; отбор оптимального решения; выбор и принятие наилучшего решения. Генеральный директор рассматривает все варианты альтернативных решений и принимает решение, учитывая при этом мнение сотрудников.

На стадии реализации решения принимаются меры по конкретизации решения и доведения его до исполнителей, осуществляется контроль за его выполнением, вносятся необходимые коррективы и дается оценка полученного результата от выполнения решения.

В целях реализации решения, генеральный директор, прежде всего, определяет комплекс работ и ресурсов и распределяет их по исполнителям и срокам, т.е. кто, где, когда и какие действия должен предпринять, и какие необходимы ресурсы. Генеральный директор отслеживает выполнение решение, оказывает в случае необходимости помощь и вносит коррективы.

Таким образом, можно сделать вывод, что на предприятии используется метод принятия решений, основанный на научно-практическом подходе, предполагающий выбор оптимальных решений на основе переработки больших количеств информации, помогающий обосновать принимаемые решения.

Следует отметить, что стратегические, наиболее важные решения, являются групповыми, принимаются вместе с учредителями предприятия. Тактические решения принимаются начальниками структурных подразделений, а текущие проблемы решают на местах.

Как отмечалось, в процессе принятия управленческих решений помимо генерального директора участвуют руководители и специалисты всех подразделений предприятия. В связи с этим целесообразно рассмотреть функции основных служб управления предприятием.

Генеральный директор осуществляет руководство текущей деятельностью Общества на основе единоначалия в рамках компетенции, определяемой Уставом.

Заместитель генерального директора по коммерческим вопросам контролирует работу по заключению договоров с поставщиками и покупателями, организации сбыта продукции, определению ценовой политики и рекламной деятельности.

Заместитель генерального директора по производству осуществляет планирование и организацию производственного процесса, контроль качества выпускаемой продукции, регулирование процессов производства,

Заместитель генерального директора по финансовым вопросам осуществляет планирование и контроль движения денежных средств, привлечение кредитов, бизнес-планирование и бюджетирование, управленческий учет, управление затратами и т.д.

Начальник отдела менеджмента и маркетинга руководит работой отдела, специалисты которого анализируют существующие и составляют прогноз потенциальных рынков сбыта продукции, разрабатывают, организуют и осуществляют рекламные стратегии и планы проведения рекламных мероприятий, занимаются подготовкой и заключением договоров с покупателями и поставщиками, планируют и организуют отгрузку готовой продукции, контролируют транспортировку и хранение продукции.

Начальник отдела кадров организует работу по оформлению приема, перевода и увольнения работников в соответствии с требованиями трудового законодательством РФ, учет личного состава, оформление трудовых книжек, ведение документации и отчетности по кадровым вопросам.

Главный бухгалтер возглавляет работу бухгалтерии, специалисты которой начисляют и выплачивают заработную плату, производят расчеты с бюджетом и налоговыми органами, участвуют в проведении инвентаризации имущества и финансовых обязательств, определяют результаты инвентаризации и отражают их в учете, составляют бухгалтерскую и статистическую отчетность.

В обязанности главного экономиста входит разработка перспективного плана развития птицефабрики, изучение экономической эффективности производства, экономическая оценка внедрения организационных мероприятий.

Главный зоотехник принимает участие в составлении рационов кормления поголовья, контролирует производство полуфабрикатов из мяса птицы товарного яйца, качества кормов, подготовки птичников к дезинфекции.

Главный агроном отвечает за обеспечения предприятия собственными кормами, заведует зерносушильным хозяйством и полеводческими бригадами.

Главный ветеринарный врач руководит ветеринарной службой, обеспечивает медикаментами, биопрепаратами, реактивами, ветеринарным и лабораторным оборудованием, инструментом, дезинфекционными средствами и т.д., организует ветеринарный осмотр птицы, проведение ветеринарно-санитарной экспертизы мяса и мясных продуктов, выдает ветеринарные свидетельства, справки и удостоверения на вызов или перемещение птицы и продуктов птицеводства.

Главный инженер организует работу ремонтных мастерских, склада запасных частей, автомобильного парка, тракторного парка и склада горюче-смазочных материалов. Организует техническое обслуживание, ремонт машинотракторного и автомобильного парка, оборудования птицеводческих помещений, котельной, других технических средств.

В процессе хозяйственной деятельности постоянно возникают ситуации, когда необходимо сделать выбор одного из нескольких возможных вариантов при принятии определенного управленческого решения с целью достижения намеченных целей. В ходе принятия управленческого решения используют следующие методы: [4]

. Мозговая атака - предпринимается группой, как процесс генерирования идей, когда рассматривается все возможные альтернативы.

. Метод номинальной группы - ограничивает обсуждения или общение друг с другом до определенного предела. Члены группы присутствуют на встрече, но действуют независимо. Вначале ставиться проблема, а затем предпринимаются следующие шаги:

-  до того как начнется обсуждение, каждый независимо друг от друга записывает свои соображения или идеи по данной проблеме;

-        проводится запись всех идей каждым членом группы

         группа обсуждает идеи, чтобы их прояснить и оценить

         каждый член группы независимо определяет рейтинг значимости идеи.

         окончательное решение определяется как идея с наиболее высоким совокупным рейтингом.

Метод номинальной группы применяется чаще, т.к. он позволяет группе формально производить общую встречу, но при этом не ограничивает независимость мышления каждого участника. Используемые при принятии управленческих решений методы, позволяют систематизировано принимать решения, что является немаловажным в системе управления.

Рассмотрим процесс принятия управленческого решения на конкретных примерах.

.09.2013 г. генеральный директор собрал внеочередное собрание совета правления, в состав которого входят генеральный директор, главный бухгалтер, зам. ген. директора по коммерческим вопросам, главный инженер. Причиной послужило повышение затрат на 15%. за III квартал 2013 г. по сравнению с затратами в II квартале 2013 г.

Генеральный директор дал указания главному бухгалтеру подготовить сводную ведомость об общих затратах, в т.ч. на услуги связи, на покупку и хранение нефтепродуктов. Заместителю генерального директора по коммерческим вопросам поручил оценить условия договоров о поставках (сбор информации).

Этот этап принятия решения называется диагностикой проблемы.

На совещании, заслушав доклады главного бухгалтера и заместителя генерального директора по коммерческим вопросам, были оценены условия договоров о поставках нефтепродуктов и изучены цены на них в регионе. Также было отмечено, что произошло увеличение затрат на услуги связи, в том числе сотовой на 10%, причем установлено, что увеличение вызвано не повышением тарифов, а увеличением времени разговоров по сотовым телефонам сотрудников. После ознакомления с докладами, генеральный директор попросил высказать свои предложения каждого члена совета правления. Было предложено несколько альтернатив:

По вопросу увеличения затрат на нефтепродукты:

. Покупать топливо по более низким ценам, возможно более низкого качества, чем прежде.

. Меньше работать через посредников.

. Купить собственный склад для хранения нефтепродуктов, так как на аренду чужого склада приходится большая доля общих затрат на приобретения топлива. Акцент сделан на то, что через 2 года приобретение склада окупиться.

По вопросу увеличение затрат на услуги связи:

. Установить лимит для пользователей сотовой связи.

По первой альтернативе выступил коммерческий директор. Данная альтернатива была им отвергнута. Проанализировав рынок нефтепродуктов, он пришел к выводу, что покупка топлива по более низкой цене невозможна. Покупка топлива более низкого качества нефтепродукта может привести к порче двигателей. Голосованием по данному вопросу было единогласно отклонена первая альтернатива и поддержаны 2 и 3 альтернативы.

По итогам голосования приняты следующие решения:

. Принято решение поручить заместителю генерального директора по коммерческим вопросам найти для покупки на более выгодных условиях склад и предоставить найденные предложения на следующем запланированном совещании 25.09.2013 года.

. Поддержано предложение о лимитировании пользователей сотовой связи. В связи с чем, 04.09.2013 г. вышло распоряжение генерального директора об установлении лимитов в месяц для пользователей сотовой связи.

При рассмотрении данного примера прослежены основные этапы процесса принятия решений. Выявлено влияние внешних факторов на принятие решений, то есть ограничения для выбора альтернатив, так как предприятие не может контролировать общемировое повышение цен на нефтепродукты, то нет возможности понизить затраты на их покупку. Рассмотрен один из применяемых методов принятия управленческого решения - метод группового принятия решений, которое имеет свою специфику. Здесь генеральный директор обеспечил эффективную работу группы на собрании. Каждый член совета правления был знаком с проблемой и подготовлен к обсуждению.

Генеральный директор обеспечил на совещании свободный обмен информацией и полностью использовал способности и опыт членов данной группы. В результате работы группы на собрании были сделаны основные выводы и были приняты конкретные решения, а также был делегирован контроль над выполнением решения конкретным лицам, что немаловажно на ступени реализации решения.

Для принятия решений, от которых зависит правильная организация работы предприятия, социальные и трудовые условия работы коллектива, в совещаниях принимают участие начальники среднего звена и их заместители. На таких совещаниях, как правило, генеральный директор предлагает высказаться каждому из участников совещания устно, иногда в письменной форме с указанием достоинств и недостатков какой-либо рассматриваемой проблемы.

Для выработки решения, выявляются существующие проблемные ситуации, сложившиеся в работе и причины их возникновения. Эту работу выполняют руководители, которых касается существующая проблема. Собирается необходимая информация, например, по изучению рынков продавцов и покупателей, потенциальных конкурентов, спроса и предложения, увеличения или снижения темпов реализации по оптовому или розничному звену, с выделением преимуществ и недостатков по отдельным группам товаров.

Собранная информация выносится на обсуждение коллектива. Совместно разрабатывается несколько возможных вариантов решения, с указанием ограничений (законодательных, финансовых), в пределах которых необходимо принять решение, указываются преимущества и недостатки, последствия.

Обсудив все достоинства и недостатки предложенных вариантов, принимается то решение, которое принесет больший коммерческий или социальный эффект большинству коллектива предприятия.

Рассмотрим на примере выявление проблемы, требующей принятия управленческого решения, и постановку цели решения

Таким образом, конечная цель управленческого решения - постоянное повышение качества выпускаемой продукции, при этом возможны альтернативы:

-  обновления оборудования;

-        повышения качества сырья и расходных материалов;

         повышения качества труда работников.

Рассмотрим эти альтернативы подробнее.

Вариант обновления оборудования рассматривать не будем, т.к. на предприятии в 2012 году закончен последний этап модернизации оборудования и реконструкции производства.

Вариант - повышение качества сырья и расходных материалов.

Средняя стоимость 1 кг комбикорма марки КК-1, которое закупается на данный момент и качество которого не устраивает технологов птицефабрики, составляет 12,9 руб. Комбикормом этой же марки КК-1, но более высокого качества у другого поставщика стоит 15 руб./кг.

Есть два варианта действий:

) покупать комбикормом марки КК-1 у новых поставщиков по 15 руб./кг, тем более, что они готовы сделать скидку 5%.;

) покупать комбикормом у старых поставщиков по цене 12,9 руб./кг, но хуже качеством.

Посчитаем затраты:

600 кг (15-5%) руб. =564300 руб.

600 кг ×12,9 руб. = 510840 руб.,

Где 39 600 - количество среднемесячной закупки комбикорма, кг,

(15-5%) - новая цена на комбикорм, руб.,

,9 - старая цена на комбикорм, руб.

Очевидно, что фабрике выгодно покупать комбикорм у старых поставщиков (конечно если их качество улучшится).

Стоимость одного метра оболочки для фасовки готового продукта составляет 4 руб./м. Есть два варианта действий:

) покупать у старых поставщиков;

) покупать у новых поставщиков.

Проведя анализ, начальник отдела менеджмента и маркетинга нашел фирму, которая продает оболочку с более высоким сроком хранения за 5,5 руб./м., тогда как поставщиков, с которыми заключен договор, такой оболочки нет. Поэтому, выбираем второй вариант.

Посчитаем затраты:

× 5,5= 66550 руб.,

× 4 = 48400 руб.

Где 12100 - среднемесячная закупка оболочки, м,

,5 - новая цена на оболочку, руб.,

- старая цена, руб.

Всего затраты составят: 510840 + 66550 = 577390 руб.

Анализ эффективности труда персонала и его квалификационного уровня показал, что никаких принципиальных изменений не требуется. Можно предложить оптимизировать график работы, что практически не требует финансовых вложений. Так как, по существу, на качестве продукции сказывается, в большей степени, сырье и оборудование, чем квалификация работников.

Таким образом, сравнивая эти две альтернативы с точки зрения экономических и временных факторов, становится очевидным, что для данного предприятия наиболее приемлемый вариант - повышение качества сырья и расходных материалов.

Принятые решения оформляются приказом, посредством которого генеральный директор доводит информацию о принятом решении каждому из своих заместителей. Заместители гендиректора в свою очередь дают указания (например, в письменной форме, поставив свою резолюцию на приказе, иногда устные распоряжения) начальникам структурных подразделений о последовательности действий, которые необходимо выполнить в конкретные сроки, определяют ресурсы и средства, которые должны использоваться. Начальники структурных подразделений назначают ответственных исполнителей данного решения, и контролируют правильность и своевременность выполнения решения.

Таким образам, процесс принятия решений отражается на всех аспектах управления, а управленческая деятельность при формировании и реализации решений на предприятии состоит из этапов: подготовка управленческого решения; обеспечение процедур принятия и принятие управленческого решения; выполнение управленческого решения; планирование управленческого решения; контроль за выполнением решения. Причем на каждом этапе происходит распределение полномочий, которые представлены в таблице 2.2.

Таблица 2.2

Распределение полномочий на этапах принятия решений

Этапы управленческого решения

Субъекты управленческого решения

Подготовка управленческого решения

Генеральный директор

Обеспечение процедур принятия и принятие управленческого решения

Генеральный директор

Выполнение управленческого решения

Все отделы и структурные подразделения

Планирование управленческого решения

Генеральный директор, начальники структурных подразделений

Контроль за выполнением решения

Генеральный директор


Как показывают, представленные в таблице данные, процесс принятия управленческих решений на всех этапах напрямую зависит от личностного фактора, так как практически все решения в итоге принимает генеральный директор.

Таблица. 2.3

Распределение полномочий при принятии решений


Генеральный директор

Зам. ген. директора по коммерческим вопросам

Главный инженер

Главный зоотехник

Главный агроном

Главный ветеринарный врач

Зам. ген. директора по производству

Зам. ген. директора по финансовым вопросам

Главный бухгалтер

Главный экономист

Начальник отдела кадров

Начальник отдела менеджмента и маркетинга

Планирование деятельности

1

5





3

5

3

4

3

5

Проведение анализа деятельности

1

5

3

3

3

4

2

2

3

3

5

5

Финансовое планирование

2

5

5

5

5

5

4

1

4

5

5

5

Бухгалтерский учет

5

5

5

5

5

5

2

2

1

5

3

3

Маркетинговое планирование

1

2

4

4

4

4

2

5

2

5

2

3

Снабжение

2

5





3


5

5

5

4

Документальное оформление хозяйственных операций

5

4

4

4

4

4

3

3

1

5

2

5

Управление персоналом

1

5

3

3

3

3

3

5

5

5

2

4


В таблице 2.3 представлен уровень распределения полномочий при принятии управленческих решений, проведенный с помощью матрицы управления. При этом приняты следующие обозначения:

- фактическая ответственность.

- общее руководство.

- необходимость консультироваться.

- возможность консультироваться.

- необходимо ставить в известность

Проведем оценку уровня принятия решений по 5-ти балльной системе и сведем результаты в таблицу 2.4.

Таблица 2.4

Оценка уровня принятия решений персоналом предприятия

Лицо, принимающее решение

Оценка качества принятия решений

Пояснения

Генеральный директор

3

Слишком авторитарные решения, редко использует мнения других специалистов

Зам. ген. директора по производству

3

Проявляются попытки творческого подхода, ограничен властью генерального директора

Зам. ген. директора по финансовым вопросам

4

Проявляются попытки творческого подхода, ограничен властью генерального директора Продолжение табл. 2.4

Зам. ген. директора по коммерческим вопросам

4

Проявляются попытки творческого подхода, ограничен властью генерального директора

Главный бухгалтер


Решения шаблонные, не рассматривает другие альтернативы и возможности

Начальник отдела кадров

3

Решения шаблонные, опираются на указания генерального директора

Руководители структурных подразделений

3

Решения шаблонные, другие альтернативы и возможности

Рядовые сотрудники

3

Не проявляют самостоятельности, опираются на указания генерального директора, непосредственного начальства


Таким образом, данные таблицы позволяют судить, что в процессе принятия управленческих решений, лица, принимающие решения, частично проявляют попытки творческого подхода, но в основном весь процесс реализован на выполнении решения, принятым генеральным директором. Это подтверждает, что руководство процессом принятия решения авторитарное, принятие управленческих решений напрямую зависит от личностного фактора, окончательное решение принимает генеральный директор.

Информирование персонала предприятия о текущих результатах деятельности предприятия осуществляется ежеквартально посредством доклада генерального директора (заместителей) на общем собрании.

 

.3 Оценка процесса принятия управленческих решений в управлении персоналом


Сегодня техническое оснащение предприятий одной отрасли практически одинаково, используются схожие приемы и методы маркетинга и организации производства, именно поэтому основное различие между ними в конкурентной борьбе заключается в персонале и системе управления им. В связи с данным фактом кадровые решения становятся одними из наиболее важных решений, принимаемых руководством предприятия.

Управление персоналом входит в задачи кадрового менеджмента, который заключается в деятельности по руководству людьми, направленный на достижение целей предприятия путем использования труда, опыта, интеллекта и мотивов поведения с учетом удовлетворенности работников их трудом [15].

В кадровом менеджменте объектом управления является персонал предприятия. Так как наряду с профессионализмом в деятельности человека важную роль играет духовный, нематериальный аспект, то нужен индивидуальный подход, поэтому кадровые решения должны приниматься с учетом необходимости поддержания хорошего физического и морально-психологического состояния сотрудников.

Субъектом управления в кадровом менеджменте выступает руководство предприятия, специалисты кадровой службы, т.е. лица, принимающие решения.

Основным элементом процесса управления персоналом в ОАО «ПФ Белокалитвинская» являются управленческие решения, которые представляют собой конкретную форму воздействия управленца на управляемый им объект, т.е. на персонал предприятия, посредством следующих методов управления: организационно-распорядительных (административных), экономических и социально-психологических.

В ОАО «ПФ Белокалитвинская» управление персоналом осуществляет отдел кадров, при этом основными направлениями при принятии кадровых решений является:

-  анализ и планирование рабочих мест, т.е. определение потребности в персонале и источников ее удовлетворения;

-        подбор, отбор и расстановка персонала, т.е. поиск кандидатов на должность, изучение их профессиональных и личностных качеств с целью установления пригодности работников для выполнения обязанностей на определенном рабочем месте;

         планирование деловой карьеры и перемещение по службе оформляется в виде карьерограммы, отображающей взаимные обязательства администрации по перемещению работника и самого работника по повышению своего профессионального и квалификационного потенциала;

         оценка работников - выявляет личный вклад работника в общий результат и степень влияния его на достижение этого результата; определяет профессионально-квалификационный уровень сотрудника;

         вознаграждение за труд (оплата труда) - часть дохода предприятия, получаемая работником в соответствии с результатами его труда. Заработная плата включает тарифную часть, доплаты, компенсации, надбавки и премии;

         мотивация труда - заключается в побуждении человека к определенному виду деятельности;

         трудовые отношения, развитие коллектива.

Так как процесс принятия управленческих решений в кадровом менеджменте направлен на управление персоналом, то целесообразно проанализировать кадровый состав персонала, с целью выявления проблем в управлении.

Персонал предприятия делится на производственный и непроизводственный, который, в свою очередь, делится на рабочих и служащих. Структура персонала по категориям представлена в таблице 2.5.

Таблица 2.5

Структура численности работников предприятия

Категория работников, чел.

Год

Год

Отклонение, чел.


2011 г.

доля, %

2012 г.

доля, %


Руководители

4

1,63

4

1,76

0

Специалисты

24

9,76

20

8,81

-4

Служащие

16

6,50

12

5,29

-4

Рабочие - всего, в т.ч.

202

82,11

191

84,14

-11

Основные

61

24,80

56

24,67

-5

вспомогательные

141

57,32

135

59,47

-6

ВСЕГО:

246

100

227

100

-19


Данные, представленные в таблице, свидетельствуют о снижении численности персонала по всем категориям, за исключением руководителей. Сокращение численности на 19 человек говорит о существующей на предприятии текучести кадров, поэтому целесообразно провести анализ движения персонала предприятия в отчетном периоде (таблица 2.6).

Таблица 2.6

Движение рабочего персонала в ОАО «ПФ Белокалитвинская»

Показатели

2011 г.

2012 г.

Изменение, (+/-)

Среднесписочное количество работников

246

227

-19,00

Принято в течение отчетного периода - всего

18

18

0,00

в том числе по источникам



0,00

выпускники учебных заведений


4

4,00

направлены органами трудоустройства

7

6

-1,00

приняты самим предприятием

11

8

-3,00

Выбыло в течение отчетного периода - всего

19

20

1,00

в том числе по причинам:



0,00

окончание срока договора

7

5

-2,00

по причинам, предусмотренным законом

1

2

1,00

по собственному желанию

9

11

2,00

увольнение за нарушения трудовой дисциплины

2

2

0,00

Коэффициент оборота по приему

0,073

0,079

0,01

Коэффициент оборота по выбытию

0,077

0,088

0,01

Коэффициент текучести кадров

0,077

0,009

-0,07

Коэффициент замещения кадров

0,07

0,08

0,01


Экономическую оценку движения персонала проведем с использованием системы показателей, характеризующих интенсивность оборота кадров и детализирующих особенности этого оборота [26, с. 97-98].

. Коэффициент интенсивности оборота по приему работников (Кп) в организацию - отношение числа принятых за период работников (Чп) к среднему списочному их числу (Чс):

Кп = Чп / Чс (2.1)

Кп = 18 / 246= 0,073 (в 2011 г.)

Кп = 18 / 227= 0,079 (в 2012 г.)

. Коэффициент оборота по выбытию (Кв) - отношение числа выбывших за период работников (Чв) к среднему списочному их числу.

Кв = Чв / Чс (2.2)

Кв = 19/246 = 0,077 (в 2011 г.)

Кв = 20/227 = 0,088 (в 2012 г.)

. Коэффициент текучести (Кт) - отношение числа выбывших за период работников по причинам, относимым к текучести кадров (Чвт), к среднему списочному числу работников за тот же период.

Кт = Чвт / Чс (2.3)

Кт = 18/246=0,073 (в 2011 г.)

Кт = 18/227=0,079 (в 2012 г.)

управленческий решение хозяйственный персонал

4. Коэффициент замещения, равный отношению разности числа принятых и выбывших работников к среднему списочному их числу.

Кз = (Чп - Чв) / Чс. (2.4)

Кз = (18-19)/246=-0,004 (в 2011 г.)

Кз = (18-20)/227=-0,008 (в 2012 г.)

Таким образом, рассчитанные показатели и данные о движении персонала, представленные в таблице позволяют сделать вывод, что в рассматриваемом периоде текучесть кадров в отчетном периоде увеличилась на 0,01 п, что определило первую проблему, требующую принятия управленческого решения.

Субъектом данного решения является генеральный директор, объектом - персонал предприятия, на который направленно управленческое решение. Предметом данного решения являются методы реализации решения о проблеме текучести кадров, цель - организация постоянного штата квалифицированных сотрудников, повышение эффективности работы и, как следствие, производительности труда работников.

Основными причинами разработки управленческих решений, направленных на снижение текучести кадров, в ОАО «ПФ Белокалитвинская» могут быть:

-  неправильная организация руководителем структурного подразделения работы сотрудников, нарушение техники безопасности;

-        проблемы или неудобства при проезде на работу;

         низкие возможности повышения по карьерной лестнице;

         неудовлетворенность уровнем оплаты и стимулирования труда,

         задержки выплаты заработной платы,

         причины личного характера.

В целях определения значимости причин разработки управленческих решений, направленных на снижение текучести кадров, был проведен опрос сотрудников, результаты которого представлены в таблице 2.7.

Таблица 2.7

Результаты опроса сотрудников в целях определения причин текучести кадров

Категория сотрудников

Низкая оплата труда

Отсутствие перспектив роста

Не сложились отношения с начальств.

Неудобный график работы

Неудобства при проезде на работу

Неправильн организация труда

Причины личного характера

Специалисты

9

3

2

1

2

1

2

Служащие

15

10

2

2

1

1

3

Основные

10

5

1

1

2

3

3

Вспомогательные рабочие

7

4

1

1

2

3

3

Всего респондентов

41

22

6

5

7

8

11

Данные таблицы и диаграмма на рисунке 2.1 подтверждают, что неудовлетворенность уровнем оплаты и стимулирования труда (низкая оплата труда) занимает первое место среди причин текучести кадров (41%). На втором месте - отсутствие перспектив карьерного роста (22%).

Рисунок 2.1 - Причины текучести кадров в ОАО «ПФ Белокалитвинская»

В целях выявления существующих проблем в управлении персоналом, требующих разработки управленческого решения, следует рассмотреть существующую систему оплаты труда.

Предприятие самостоятельно устанавливает вид, системы оплаты труда, размеры тарифных ставок и должностных окладов, а также формы материального поощрения.

Основные аспекты оплаты труда и премирования закреплены в Положении об оплате труда работников ОАО «ПФ Белокалитвинская», утвержденным приказом генерального директора. На предприятии применяется тарифная система оплаты труда в повременной и сдельной форме. Сдельная форма оплаты труда применяется в сдельно-премиальной форме (оплата производится за произведенную продукцию по прямым сдельным расценкам, но при этом рабочим выплачиваются премии за количественные или качественные показатели) для оплаты труда рабочих стройцеха, птичниц, рабочих кормоцеха за произведенную продукцию (работы, услуги). Труд птичниц, рабочих кормоцеха оценивается нормой производства продукции яиц и мяса птицы. Начисление премии при этом производится на основании распоряжения о премировании.

Оплата труда водителей, электриков, сторожей, слесарей, операторов теплопунктов, трактористов производится в простой повременной форме.

Оплата труда руководителей, специалистов и служащих производится согласно должностным окладам.

Разряды, присвоенные рабочим, а также конкретные должностные оклады, установленные работникам, указываются в контрактах, договорах или в приказах по предприятию. Премии выплачивают как в твердых суммах, так и в процентах от заработной платы по сдельным расценкам.

Предприятие самостоятельно устанавливает размер обязательных и дополнительных видов доплат, но не менее установленных законом:

-  рабочим-сдельщикам по двойным сдельным расценкам за фактически произведенную продукцию (работы, услуги);

-        рабочим-повременщикам по двойным тарифным ставкам за фактически отработанное время;

         за работу в праздничные и выходные дни;

         за руководство бригадой;

         рабочим-сдельщикам в зависимости от валового производства продукции;

         рабочим-повременщикам - 10% от тарифного заработка.

В соответствии с требованиями трудового законодательства, на предприятии выплачивается дополнительная заработная плата работникам за неотработанное время, подлежащее оплате, основными видами которой являются: очередные отпуска; пособия по временной нетрудоспособности (больничные); пособия по беременности и родам; время выполнения государственных обязанностей.

В таблице 2.8 приведен сравнительный анализ денежных средств, направленных на оплату труда и социальное обеспечение работников предприятия в 2011-2012 гг.

Таблица 2.8

Объем денежных средств, направленных на оплату труда и социальное обеспечение работников предприятия в 2011-2012 гг.

Наименование показателя

Период

Отклонение


2011 г.

2012 г.

абсолют.,

относит., %

Среднесписочная численность персонала, чел.

246

227

-19,00

-7,72

Фонд оплаты труда, тыс. руб.

29340

44133

14793,00

50,42

Объем денежных средств, направленных на социальное обеспечение, тыс. руб.

9,78

14,71

4,93

50,42

Среднегодовая заработная плата 1 работника, тыс. руб.

119,27

194,42

75,15

63,01


Анализируя данные таблицы, можно сделать вывод, что, несмотря на сокращение численности персонала на 7,72%, объем денежных средств, направленных на оплату труда и социальное обеспечение увеличился на 50,42%,, а средняя заработная плата одного работника выросла на 63%.

Произведем анализ фонда оплаты труда в разрезе категорий работников, а также по среднемесячной оплате труда (таблица 2.9).

Таблица 2.9

Оценка фонда оплаты труда по категориям работников

Категории работников

2011 год

2012 год

Отклонения


тыс. руб.

уд. вес, %

тыс. руб.

уд. вес, %

тыс. руб.

уд. вес, %

Всего ФОТ, в т. ч.

29340

100

44133

100

14793

50,42

Руководители

1005

3,43

2320

5,26

1315

130,85

Специалисты

4042,3

13,78

5210,9

11,81

1168,6

28,91

Служащие

1778,7

6,06

2320

5,26

541,3

30,43

Рабочие - всего, в т.ч.

22514

76,73

34282,1

77,68

11768

52,27

Основные

7414

25,27

12282

27,83

4868

65,66

вспомогательные

15100

51,47

22000,1

49,85

6900,1

45,70


Таким образом, в структуре фонда оплаты труда наибольший удельный вес приходится на долю рабочих в 2011 г. (76,73%), в т.ч. основные рабочие составляют 25,3%, вспомогательные рабочие - 51,47%, в 2012 г. на долю рабочих приходится 52,27%, практически столько же 50,42% приходится на долю руководителей. Произведем анализ по среднемесячной оплате труда работников по данным таблицы 2.10.

Таблица 2.10

Среднемесячная оплата труда по категориям работников

Категории работников

2011 год

2012 год

Отклонение


чел.

сумма, руб.

чел.

сумма, руб.

абс., руб.

отн., %

Руководители

4

20,94

4

48,33

27,40

130,85

Специалисты

24

14,04

20

21,71

7,68

54,69

Служащие

16

9,26

12

16,11

6,85

73,91

Рабочие - всего, в т.ч.

202

9,29

191

14,96

5,67

61,04

Основные

61

10,13

56

18,28

8,15

80,45

вспомогательные

141

8,92

135

13,58

4,66

52,17


Таким образом, данные таблицы показывают, что оплата труда руководителей возросла в отчетном периоде на 130,9%, в то время как оплата труда рабочих увеличилась на 80,5%. Это позволяет сделать вывод, что фонд оплаты труда в основном увеличился за счет повышения оплаты труда руководителей, что подтверждает диаграмма на рисунке 2.2.

Таким образом, с целью устранения указанных причин текучести кадров можно предложить следующие варианты управленческих решений:

Разработать меры по улучшению условий труда: создать гибкий график работы, добавить удобства в офисных, производственных и бытовых помещениях.

Рисунок 2.2. - Рост оплаты труда сотрудников в 2011-2012 гг.

Организовать транспорт для доставки сотрудников на работу и с работы.

Предоставить работнику все условия для карьерного роста: организация обучения, курсов повышения квалификации и переподготовки; внедрение системы планирования карьеры путем составление плана горизонтального и вертикального продвижения работника по системе должностей или рабочих мест, начиная с момента принятия работника и кончая предполагаемым увольнением с работы.

В целях повышения оплаты труда сотрудникам следует повысить их квалификацию.

В целях решения данной проблемы выделить средства на обучение и повышения квалификации персонала. Контролировать посещение персоналом курсов повышения квалификации. Отслеживать рост после прохождения курсов по повышению квалификации.

Разработать систему премирования и поощрения сотрудников в зависимости от его трудового вклада. Как альтернатива - внедрить новую систему оплаты труда.

В целях стимулирования персонала можно предоставить сотрудникам расширенный социальный пакет - вознаграждения за труд, которое получает работник помимо зарплаты. Стоимость социального пакета может составлять от трети до половины величины заработка. Данное решение нужно согласовать с главным бухгалтером, отделом кадров и начальником структурного подразделения.

Расширить диапазон применяемых методов морального стимулирования, среди которых на предприятии используют вручение почетных грамот по итогам года, в связи юбилеем, к профессиональному празднику; размещение по итогам года фотографий на Доске почета предприятия, корпоративные вечера отдыха.

В заключение данного раздела в целом по результатам исследования процесс разработки и принятия управленческих решений в ОАО «ПФ Белокалитвиснкая» можно признать удовлетворительным, но, тем не менее, можно дать некоторые рекомендации по его усовершенствованию.

Во-первых, для принятия наиболее эффективных решений необходимо осуществлять постоянную диагностику ситуации. Руководителям необходимо более правильно и точно оценивать состояние ситуации принятия решения, характер ее изменения для того, чтобы были приняты наиболее приемлемые для конкретной ситуации решения и предприняты действия, обеспечивающие достижение желательного состояния ситуации.

Во-вторых, одним из наиболее важных факторов, влияющих на процесс принятия управленческих решений, является информационное обеспечение. Поэтому с целью оптимизации всего процесса принятия решений можно рекомендовать использование новых информационных технологий для организации технологического процесса переработки информации.

Кроме того целесообразно рекомендовать своевременное повышение квалификации сотрудников, принимающих участие в процессе разработки управленческих решений и их реализации. С этой целью будут эффективными посещение тренингов и семинаров, а также внедрение и использование новых информационных технологии для организации технологического процесса переработки информации.

Следует отметить, что принятие решений - составная часть любой управленческой функции. Необходимость принятия решения пронизывает все, что делает руководитель, формулируя цели и добиваясь их достижения. Именно поэтому понимание природы принятия решений чрезвычайно важно для всякого, кто хочет преуспеть в искусстве управления. Эффективное принятие решений необходимо для выполнения управленческих функций. Совершенствование процесса принятия обоснованных объективных решений в ситуациях исключительной сложности достигается путем использования научного подхода к данному процессу, моделей и количественных методов принятия решений.

3. Направления оптимизации процесса разработки управленческих решений в ОАО «ПФ Белокалитвинская»

 

.1 Совершенствование процесса разработки решений в управлении хозяйственной деятельностью


В ходе анализа процесса разработки решений в управлении производственным процессом ОАО «ПФ Белокалитвинская» изучены основные этапы процесса принятия решений. Выявлено, что при принятии управленческого решения используется метод группового принятия решений. Генеральный директор хотя и обеспечивает на совещании свободный обмен информацией и учитывает способности и опыт членов данной группы, однако окончательное решение он принимает единолично. Это говорит о том, что руководство процессом принятия решения больше авторитарное, принятие управленческих решений напрямую зависит от личностного фактора, окончательное решение принимает генеральный директор.

С целью совершенствования всего процесса принятия решений было рекомендовано использование информационных технологий для организации технологического процесса переработки информации.

Прежде всего, можно рекомендовать, при решении ряда ситуаций для выбора оптимального варианта использовать возможности табличного процессора MS Excel, входящего в состав стандартного ППП Microsoft Office, а именно встроенные функции, которые позволят пpосчитать все возможные варианты реализации принятого управленческого решения. В пользу этого предложения

Для решения задач линейной оптимизации использовать надстройку «Поиск решения», входящую в состав программы Microsoft Office Excel, поэтому целесообразно рассмотреть данный метод на примерах

Пример 1. Перед специалистами экономического отдела предприятия поставлена следующая задача. Предприятие накапливает капитал для последующего инвестирования его в основное производство. Первая выплата наличными сделана 01.03.12г. в сумме 120000 руб.

Необходимо:

. Определить чистую приведенную стоимость инвестиций, исходя из того, что дальнейшее накопление капитала происходит по графику накопления капитала по ставке 8% годовых (таблица 3.1).

График накопления капитала

Даты взносов

Суммы взносов, руб.

01.07.12

25000

01.01.13

35000

01.05.13

45000

01.12.13

65000


. Проанализировать результаты с помощью таблицы подстановки при изменении ставки в интервале от 6% до 12% с шагом 1%

. Определить первоначальный вклад, чтобы результат был равен 400000 руб.

Решение

. На рабочем листе 1 MS Excel подготовим таблицу исходных данных (рисунок 3.1).

Рисунок. 3.1 - Исходные данные

При решении задачи применим финансовую функцию ЧПС, которая возвращает величину чистой приведенной стоимости инвестиции. Введем формулу в ячейку А7: = ЧПС(С1;В3:В6)+В2.

Начальные затраты 120000 руб. не включаются в формулу, как одно из значений, так как выплата производилась в начале первого периода.

Результаты решения приведены на рисунках 3.2 и 3.3.

Рисунок 3.2 - Результаты расчетов (символьный режим)

Рисунок 3.3 - Результаты расчетов (режим формула)

Ответ: чистая приведенная стоимость инвестиций составит 16654,40 руб.

. Проанализируем результаты с помощью таблицы подстановки при изменении ставки в интервале от 6% до 12% с шагом 1%. Для этого подготовим таблицу с данными (рисунок 3.4).

Рисунок 3.4 - Подготовка расчетной таблицы

Выполним анализ с помощью таблицы подстановки (рисунок 3.5)

Рис. 3.5 Заполнение диалогового окна Таблица подстановки

Результаты представлены на рисунках 3.6 и рис. 3.7

Рисунок 3.6 - Результаты анализа с помощью таблицы подстановки

Рисунок 3.7 - Фрагмент таблицы результатов в режиме формул

. Для ответа на третий вопрос поставленной задачи используем процедуру подбора параметра, где изменяемая ячейка - В2 - первоначальный взнос (рис. 2.8, 2.9). Внесем изменения в исходные данные на Листе 1.

Рисунок 3.8 - Настройка диалогового окна

Рисунок 3.9 - Подбор параметра и результат подбор параметра

На рисунок 3.10 представлена итоговая таблица

Рисунок 3.10 - Итоговая таблица

Ответ: Для того чтобы результат был равен 400000 руб., первоначальный вклад должен быть 263345 руб.

Пример 2. Рассматриваются два варианта покупки оборудования для птичников: заплатить сразу 990000 руб. или купить оборудование в кредит с выплатой ежемесячно в течение 5 лет по 20000 руб. Определить, какой вариант предпочтительнее, если ставка процента составляет 8% годовых.

Решение

На листе MS Excel подготовим таблицу исходных данных. Для расчета воспользуемся функцией ПС, которая возвращает приведенную (к текущему моменту) стоимость инвестиции (рисунок 3.11 и рисунок 3.12).

Рисунок 3.11 - Результаты расчетов (символьный режим)

Рисунок 3.12 - Результаты расчетов (режим формул)

Ответ: Расчет показали, что за 5 лет полностью выплатить кредит не получиться, т.к. после последней выплаты остаток долга составит 3631,33 руб., поэтому нужно или увеличить срок выплаты кредита или же договориться с банком о погашении последнего платежа дополнительной выплатой в последнем расчетном месяце.

Для совершенствования процесса принятия управленческих решений в целом по предприятию использовать специализированную программу «1С:Управление птицефабрикой 8», предназначенную для решения следующих задач:

-  создание единой технологии управления информационными ресурсами предприятия отрасли птицеводства на базе корпоративной платформы автоматизации

-        формирование данных для контроля за изменением активов предприятия, выполнением планов и заданий по производству и сбыту продукции, снабжению материально-техническими ресурсами

         ведение учета и формирование регламентированной и управленческой отчетности о производственной деятельности

         расширение возможностей и повышение качества аналитической работы для менеджмента предприятия

         комплексной автоматизации основных бизнес-процессов: планирование производственной деятельности, оперативный управленческий, бухгалтерский и налоговый учет, анализ деятельности, как в отдельности, так и в их взаимосвязи

         систематизации и регламентации управленческого и бухгалтерского документооборота предприятия

         исключения дублирования ввода и сокращения многократной ручной обработки информации

         эффективной работы большого количества удаленных пользователей в режиме «Управляемое приложение».

Возможность настройки функциональности рабочих мест, ролей пользователей и прав доступа к информации системы обеспечивает создание структуры предприятия, оптимально соответствующей задачам управления.

Управленческий учет ведется по данным, зафиксированным в документах, но при этом не зависит от способов и самого факта ведения регламентированного учета. Факт совершения операций вводится один раз и получает в дальнейшем отражение в управленческом и регламентированном учете. Программный продукт «1С:Управление птицефабрикой 8» предоставляет возможность:

-  руководству предприятия и управленцам, отвечающим за развитие бизнеса, широкие возможности анализа, планирования и гибкого управления ресурсами предприятия для повышения конкурентоспособности;

-        руководителям подразделений, менеджерам и сотрудникам, непосредственно занимающимся производственной, сбытовой, снабженческой и иной деятельностью по обеспечению процесса производства, инструменты, позволяющие повысить эффективность ежедневной работы по своим направлениям;

         работникам учетных служб предприятия - средства для автоматизированного ведения учета в полном соответствии с требованиями законодательства и корпоративными стандартами предприятия.

При разработке конфигураций «1С:Управление птицефабрикой 8» и «1С:Управление производственным предприятием» учитывались, как современные международные методики управления предприятием (MRP II, CRM, SCM, ERP, ERP II и др.), так и опыт успешной автоматизации производственных предприятий, в автоматизации ряда предприятий отрасли птицеводства.

 

.2 Совершенствование процесса разработки решений по управлению персоналом


Разработкой мероприятий по мотивации персонала ОАО «ПФ Белокалитвинская» занимаются директор по финансовым вопросам и начальник отдела кадров, которые согласовывают их с генеральным директором.

Как показало исследование, проведенное во второй главе дипломного проекта, основными причинами текучести кадров на предприятии, по мнению сотрудников, являются низкая оплата труда (41%) и отсутствие перспектив проста (22%).

Поэтому целесообразно принять управленческое решение по совершенствованию материального стимулирования работников предприятия, в первую очередь рабочих основного и вспомогательного производств.

Опыт работы сельскохозяйственных предприятий свидетельствует о том, что наилучших результатов добиваются те из них, в которых система материального стимулирования обеспечивает организационную увязку роста объема производства сельскохозяйственной продукции с рациональным использованием материальных затрат. Этим требованиям соответствует система материального стимулирования от валового дохода.

Валовой доход - это вновь созданная стоимость продукции, которая определяется как разница между стоимостью произведенной продукции и материальными затратами на ее производство. Величина валового дохода будет больше при условии увеличения производства валовой продукции при наименьших материально-денежных затратах на ее производство. Поэтому оплата труда от валового дохода является наиболее надежными противозатратным механизмом, т.к. в этом случае устанавливают нормативы в процентах или расценки на 100 руб. валового дохода.

В практике применения оплаты труда от валового дохода распространены два варианта определения расценок (нормативов) на оплату труда. При первом варианте расчет осуществляется на основе фактически сложившихся показателей стоимости продукции, материальных затрат и оплаты труда по каждому конкретному подразделению за последние 3-5 лет. При втором варианте расчет ведется на основе нормативных (плановых) показателей.

На основании того, что первый вариант целесообразно применять в тех хозяйствах, где хорошо поставлен учет выхода продукции и затрат на ее производство по подразделениям и где по результатам деятельности рабочие регулярно получали доплату за продукцию и премии. Выберем более приемлемый второй вариант - ведение расчета на основе нормативных (плановых) показателей.

Экономический смысл оплаты труда от валового дохода заключается в том, что в течение года работники получают аванс за выполненный объем работ или за отработанное время по расценкам и тарифам. В конце года с работниками производится окончательный расчет в зависимости от фактически полученного валового дохода, по заранее установленным нормативам оплаты труда. Норматив представляет собой деление планового фонда заработной платы на плановый валовой доход. Данная система оплаты труда заинтересовывает работников не только в увеличении производства, но и в экономии материальных затрат на ее производства, повышение ее качества, сущность состоит в том, что работник получает доход не за отдельные операции, а за конечный результат, за произведенный валовой доход по заранее установленным нормативам оплаты труда.

При внедрении системы оплаты труда от валового дохода:

-  учитывается норма производства в натуральном и стоимостном выражении;

-        по данным технологических карт выводятся плановые материальные затраты (на корма, добавки, медикаменты);

         определяется плановый валовой доход;

         планируется фонд заработной платы, в который включают тарифный фонд;

         определяется норматив оплаты труда на 100 руб. валового дохода, по формуле 3.1;

         обеспечиваются варианты авансирования работников;

         в течение года производится учет материальных затрат по структурному подразделению;

         по окончании года с работниками производится окончательный расчет, в зависимости от полученного валового дохода. При этом проводятся следующие расчеты:

определяется фактическая стоимость продукции;

по данным лицевых счетов определяются фактические затраты;

определяется фактический валовой доход:

определяется фонд заработной платы от полученного валового дохода по установленному нормативу:

Нормативы (расценки) от полученного валового дохода определяют по формуле:

,(3.1)

где:

Р - норматив в процентах или расценка за 100 руб. валового дохода;

ФО - фонд оплаты труда;

ВП - стоимость валовой продукции;

МЗ - материальные затраты на производство продукции.

Фонд заработной платы (оплаты труда) для расчета нормативов (расценок) образуется из тарифного фонда заработной платы (оплаты труда), надбавок за классность и звания, текущих поощрений и средств, предназначенных на доплаты и премии по итогам работы за год.

Стоимость валовой продукции рассчитывают, исходя из нормы производства в натуре и средней фактической цены реализации. Продукция, на которую не установлены цены, оценивается следующим образом: корма (в пересчете на кормовые единицы) - по цене на овес, прирост живой массы животных - по средним фактическим реализационным ценам на мясо. Продукция, цена на которую ниже себестоимости, оценивается по реализационным ценам с применением коэффициента, обеспечивающего превышение цены над себестоимостью.

В материальные затраты включают затраты на семена, топливо и смазочные материалы, удобрения, корма, амортизацию, текущий ремонт основных фондов, транспортные работы, другие прямые затраты по усмотрению коллектива, по которым налажен бухгалтерский учет и экономия которых непосредственно зависит от данного коллектива. Они рассчитываются на основе технологических карт и планируемых показателей.

Нормативы (расценки) от валового дохода рассчитывают по каждой сельскохозяйственной культуре или виду продукции в целом по предприятию. При наличии существенных различий в условиях производства по отдельным подразделениям норматив (расценка) рассчитывается для каждого подразделения.

Для коллективов со стабильной структурой производства норматив (расценка) может устанавливаться от валового дохода в целом по подразделению. Нормативы (расценки) оплаты труда от валового дохода устанавливаются стабильными на ряд лет. Их уточнение производится в случае повышения цен на сельскохозяйственную продукцию, должностных окладов и тарифных ставок, изменения технологии и других условий.

Порядок расчета норматива (расценки) оплаты труда от валового дохода рассмотрим на примере вспомогательного структурного подразделения - бригады растениеводства.

Норма производства кукурузы бригадой в расчете на 1 га 104,4 кг. При цене реализации 6 000 руб. за 1 т будет получено 10899,36 тыс. руб. Материальные затраты по технологической карте определены в размере 1528,5 тыс. руб., а фонд оплаты, включая все виды доплат и премий - 3418 тыс. руб. Валовой доход равен 9370,86 тыс. руб. (10899,36 тыс. руб.-1528,5 тыс. руб.). Норматив (расценка) на 100 руб. валового дохода составит 43,6 %, или 43,6 руб. (3418 тыс. руб./ (9370,86 тыс. руб.-1528,5 тыс.руб.×100%).

До окончательного расчета членам коллективов выдается аванс в порядке, изложенном выше. После завершения сельскохозяйственных работ (включая работы под урожай будущего года), а в животноводстве - после получения продукции с работниками бригад (звеньев) производится окончательный расчет по установленным нормативам (расценкам).

Путем умножения норматива (расценки) на фактическую величину валового дохода определяют размер аккордного фонда оплаты по каждой сельскохозяйственной культуре (виду продукции животноводства) и в целом по подразделению. В данном случае фонд оплаты труда бригады растениеводства за полученный доход от продажи кукурузы валовой доход составит 4084,18 руб. (43,6%×9370,86 тыс. руб.).

Причитающуюся доплату определяют как разницу между аккордным фондом оплаты за полученный коллективом валовой доход и выданной в течение года (периода) суммой заработка членам коллектива и лицам, привлеченным со стороны. Доплата за продукцию распределяется по усмотрению членов коллектива (пропорционально авансу или с учетом КТУ).

Валовой прирост живой массы молодняка птицы по факту 2013 г. составляет 38442,2 ц, что на 814,6 кг меньше, чем по проекту - 39256,8 ц. расценка за 1 ц прироста живой массы молодняка птицы по проекту составит 14,52 руб.

Тарифный фонд составит 570,06 тыс. руб. Должен быть выплачен аванс в размере 339,32 тыс. руб. Доплата за продукцию составит - 230,73 тыс. руб., в т. ч. 0,68 руб. на 1 рубль аванса.

Следует отметить, что оплату от валового дохода целесообразно производить рабочим. Руководителям, специалистам всех уровней и служащим лучше осуществлять оплату труда от фактической прибыли, т.к. этот принцип оплаты труда стимулирует освоение наиболее перспективных технологий, техники организации труда, разработку обособленных нормативов для каждого внутрихозяйственного подразделения.

В системе материального стимулирования труда премирование должно быть не одинаковым, а зависеть от вклада работника. С этой целью необходимо определить коэффициенты значимости трудового вклада и в соответствии с ними продифференцировать максимальный размер премии (таблице 3.5).

Таблица 3.5

Размер премий в соответствии с коэффициентом трудового вклада работника

Наименование профессий

Коэффициент

Максимальный размер премии в % к зарплате

Генеральный директор, заместители директора, главные специалисты

2,0

40

Старшие специалисты, специалисты, начальники производств

1,5

30

Бригады и рабочие основных подразделений по производству продукции

1,5

25

Начальники цехов, бригадиры и рабочие обслуживающих цехов (яйцесклад, кормоцех, ветлаборатория, склад мяса)

1,25

20

Работники вспомогательных подразделений (гараж, ремонтники)

1,0

15


Показатели премирования следует устанавливать для отдельных категорий работников, выполняющих однородные профессиональные функции. При этом размер премии должен устанавливаться в виде определенного процента к заработной плате за достижение конкретного производственного результата по каждому показателю. Общий размер премии по всем показателям не должен превышать установленного на предприятии максимального размера премии для данной категории работников. В приложении Б представлены проектируемые показатели премирования и размеры премий по категориям работников.

Следовательно, применяемая система оплаты труда работников от валового дохода и система материального премирования может быть эффективной и дать положительные результаты, учитывая при этом конечные результаты производства и возможность управления персоналом.

Кроме того, программный продукт «1С:Управление птицефабрикой 8» предоставляет возможность сотрудникам отдела кадров использовать подсистему управления персоналом в едином информационном пространстве для ежедневной работы.

Подсистема предназначена для информационной поддержки кадровой политики компании и автоматизации расчетов с персоналом, в т.ч. планирование потребностей в персонале; ведение штатного расписания организации; планирование занятости и графика отпусков работников; решение задач обеспечения бизнеса кадрами - подбор, анкетирование и оценка; кадровый учет и анализ кадрового состава; анализ уровня и причин текучести кадров; ведение регламентированного документооборота; расчет заработной платы работников предприятия; автоматический расчет регламентированных законодательством начислений, удержаний и налогов.

По накопленным данным о сотрудниках можно построить разнообразные отчеты: списки работников, анализ кадрового состава, отчеты по отпускам (графики отпусков, использование отпусков и исполнение графика отпусков) и т.д.

Подсистема регламентированного кадрового документооборота позволяет автоматизировать кадровые операции в соответствии с действующими нормативными документами: заключение и ведение трудовых договоров с каждым сотрудником организации; формирование утвержденных форм по труду; персонифицированный учет для ПФР; ведение воинского учета.

 

.3 Определение эффективности от реализации предложенных мероприятий


Из предложенных мероприятий по совершенствованию процесса принятия управленческого процесса материальных затрат потребует только внедрение программы «1С:Управление птицефабрикой 8».

Так как использование в процессе принятия некоторых управленческих решений функций табличного процессора MS Excel не потребует денежных затрат, т.к. программа уже используется в составе ППП Microsoft Office.

Разработка и внедрение новой схемы оплаты от валового дохода - мероприятие, требующее согласованности действий всех руководителей. Главная цель такой работы - отладка механизма оплаты труда, с целью решения проблемы с текучестью, неудовлетворенностью и низкой результативностью персонала по большей части будут решены. Аналитические данные по новой системе оплаты труда от валового дохода оформляем в виде документов (расчеты и положение о новой оплате труда).

Следующий этап работы с новой схемой оплаты труда - это ее согласование со всеми заинтересованными сторонами. На этом этапе следует:

во-первых, инициировать создание специальной комиссии, в состав которой войдут руководители подразделений, которая скорректирует концепцию и проект Положения об оплате труда и вырабатывает рекомендации по ее внедрению (сроки, этапы, подразделения).

во-вторых, руководители подразделений планируют мероприятия, которые позволят разъяснить работникам зарплатные принципы;

в-третьих, рассмотреть предложения по ее совершенствованию.

Эффективность внедрения новой схемы оплаты труда можно измерить по таким показателям:

-  уменьшилась текучесть персонала (приблизительно в течение года после внедрения новой схемы оплаты труда, высчитывается по формуле: делим количество уволившихся по собственному желанию сотрудников на среднесписочную численность персонала и умножаем на 100 процентов);

-        повысилась результативность работы персонала, снизилось количество допущенных ошибок (в соответствии с запланированными показателями);

         повысилось количество сотрудников, лояльных компании, довольных своей зарплатой (выявляются в ходе опросов, анализов данных о причинах увольнения);

         решены стратегические задачи компании (отчеты руководителей подразделений) и др.

Таким образом, рассчитаем затраты на приобретение программного продукта «1С:Управление птицефабрикой 8» и на обучение сотрудников работе в ней.

Стоимость программы «1С:Предприятие 8. Управление птицефабрикой» - 180000 руб. Следует также приобрести 1С Лицензия на сервер (x86-32) стоимостью 42000 руб., которая рекомендуется при работе свыше 5 пользователей.

Для работы с файловой версией 1С Предприятия следует разместить файловую базу данных в папку с общим доступом для чтения и записи информации, вследствие этого каждый пользователь локальной сети сможет зайти в данную папку. База 1С Предприятия размещается на сервере и хранится в системных файлах, к которым доступ полностью ограничен, непосредственно пользователю предоставляется для запуска 1С только имя сервера и название информационной базы 1С, физически скопировать или уничтожить базу 1С пользователь не сможет.

Затраты на приобретение и установку программы представлены в таблице 3.6

Таблица 3.6

Затраты на приобретение и установку программы, тыс. руб.

Показатель

Количество, шт.

Цена, руб.

Стоимость, руб.

программа 1С:Предприятие 8. Управление птицефабрикой

1

180000

180000

1С Лицензия

1

42000

42000

установка программы на 16 компьютеров

16

800

12800

Всего затрат



234800


Таким образом, затраты составят 234,8 тыс. руб.

Рассчитаем стоимость обучения персонала, взяв для расчета следующие данные:

Длительность курса обучения «1С:Предприятие 8. Управление птицефабрикой» - 20 часов.

При графике учебных занятий 5 дней в неделю по 2 часа, обучение будет длиться 2 недели.

Стоимость курса обучения 4500 руб.

Среднемесячная зарплата составляет 35023 руб.,

Средняя заработная плата в час -213,55 руб. (35023/164 час/ месяц.).

Стоимость обучения 1 сотрудника:

= R × n + 5к,(3.2)

где- стоимость обучения;- средняя заработная плата специалиста (руб./ч);- объем курса (кол-во часов);

к - стоимость курса.

Стоимость обучения 1 сотрудника:

= 213,55 ×20+4500= 8771,06 руб.

В 2012 г. управленческого персонала - 24 чел.

Общая сумма затрат на обучение составит

,5 руб. (8771,06 руб. × 24 чел.).

На принятие управленческого решения о начале проекта (обсуждение альтернатив, выполнение расчетов, анализ результатов, выбор наилучшего варианта, оформление документации, согласование, издание приказа) в среднем требовалось 8 дней (48 часов).

После установки программы «1С:Предприятие 8. Управление птицефабрикой» и окончания обучающего курса время на принятие решения сократится примерно на 40%, т.е. на 16 часов, следовательно, на принятие управленческого решения потребуется примерно 30 часов.

При этом затраты в месяц сократятся на 3843,96 руб. (48 час.×213,55 руб./ч.-30 час.×213,55) или 138382,4 руб. в год (3843,96 руб.×36 рабочих недель в 2014 г.).

Таким образом, экономия времени 1 специалиста позволит сэкономить в год, в расчете на 24 сотрудников, 3321178 руб. (138382,4 руб. ×24чел).

Таким образом, получаем все необходимые данные для определения объема возврата инвестиций (ROI) и периода возврата инвестиций.

,(3.3)

где

ROI - коэффициент возврата на инвестиции в обучение, %.


Рассчитать период возврата инвестиций можно по формуле:

(3.4)

день

Таким образом, период возврата инвестиций составит 2,7 месяца.

В таблицу 3.7 сведены общие затраты и рассчитанный доход после внедрения программы «1С:Предприятие 8. Управление птицефабрикой»

Таблица 3.7

Результат внедрения программы 1С:Предприятие 8. Управление птицефабрикой

Показатель

Стоимость, тыс. руб.

Стоимость программы

180

Стоимость 1С Лицензии

42

Установка программы

12,8

Затраты на обучение

210,51

Всего затрат

445,31

Доход от обучения

3321,18

Прибыль

2875,87


Данные, представленные в таблице, позволяют судить об эффективности предложенного мероприятия по использованию в процессе принятия управленческого решения программы «1С:Предприятие 8. Управление птицефабрикой», так как позволят экономить труд руководителей и специалистов, что позволит увеличить производительность их труда и получить дополнительную прибыль в сумме 2875,87 тыс. руб.

В таблице 3.8 представлены показатели хозяйственной деятельности ОАО «ПФ Белокалитвинская» после реализации предложенных мероприятий

Таблица 3.8

Прогнозируемые показатели хозяйственной деятельности предприятия

Показатель

Годы

Изменения


Базовое

Прогноз

абс., +/-

отн., %

Выручка, тыс. руб.

291112

293987,87

2875,87

0,99

Среднесписочная численность работников, чел.

227

227



Выработка на 1 работника, тыс. руб.

1282,43

1295,10

12,67

0,99


Данные, представленные в таблице, подтверждают эффективность предложенных мероприятий по совершенствованию процесса принятия управленческих решений, в частности, использования программного продукта, т.к. увеличивают выработку на 12,67 тыс. руб. и выручки на 2875,87 тыс. руб.

ЗАКЛЮЧЕНИЕ


Принятие управленческих решений является важной частью любой деятельности руководителя, так как эффективность деятельности предприятия в целом зависит от качества управленческих решений, поэтому чтобы избежать моральных и материальных издержек, важно знать теорию и практику принятия решений.

В первой главе дипломной работе изучены теоретические аспекты принятия управленческих решений в организации. Рассмотрены понятие, сущность и этапы принятия управленческого решения, классификация управленческих решений, основные принципы выбора управленческого решения и факторы, влияющие на процесс принятия управленческого решения. Управленческое решение связано с социальными, экономическими, организационными, правовыми и технологическими интересами организации, что определяет их сущность. Принятие решения представляет собой выбор среди имеющихся вариантов действий, направленных на решение какой-либо проблемы, поэтому процесс принятия решения включает множество элементов, но обязательно в нем присутствуют такие, как проблемы, цели, альтернативы и решения.

Методы принятия решений, направленных на достижение намеченных целей, могут быть различными, например, метод, основанный на интуиции руководителя, на понятии «здравого смысла», на научно-практическом подходе, метод комбинации критериев.

Классификация решений необходима в следующих ситуациях: для определения методов решения, для обозначения типов ситуаций, для определения того, что можно ожидать на выходе. Управленческие решения классифицируются по существенным признакам, например, по субъекту принятия решения, по объекту принятия, по уровню принятия, по принципу (методам) разработки и т.п.

В общем случае в основе процесса принятия решений связанных с управлением предприятия должны быть заложены четыре основных принципа, игнорирование которых (полное или частичное) может привести к ошибочным решениям и связанным с ними неудовлетворительными результатами. Соблюдение же этих принципов дает возможность принимать качественные решения на всех уровнях управления.

При принятии решений необходимо учитывать целый ряд разнообразных факторов. Прежде всего, это личностные оценки руководителя, уровень риска, время и изменяющееся окружение, информационные и поведенческие ограничения, отрицательные последствия и взаимозависимость решений. Именно от этих факторов непосредственно зависит, как принимаются решения и насколько эффективными они будут.

Во второй главе дипломной работы анализируется технология принятия управленческих решений в ОАО «ПФ Белокалитвинская». В ходе анализа приводится история создания и становления предприятия, приводится его организационно-экономическая характеристика.

ОАО «Птицефабрика Белокалитвинская» является действующим птицеводческим градообразующим предприятием Белокалитвинского района с 1931 года. Основным видом деятельности является: производство пищевых и инкубационных яиц; разведение сельскохозяйственной птицы; выращивание зерновых и зернобобовых культур; выращивание масличных культур. Дополнительными видами деятельности является: разведение свиней; производство готовых кормов (смешанных и несмешанных) для животных, содержащихся на фермах. Организационная структура характеризуется комбинированной структурой с линейно-функциональной системой управления.

Анализ основных экономических показателей ОАО «Птицефабрика Белокалитвинская» определил, в исследуемом периоде снижение себестоимости продаж на 25,7%, рост валовой прибыль на 26,4%, прочих доходов на 49,44%. В тоже время увеличились прочие расходы на 45,93%, проценты к уплате на 12,4%. на 100% сократились прочие выплаты. В целом это повлекло сокращение чистой прибыли на 87,9%. Увеличились стоимость основных средств на 16% и запасов на 42,4%, что говорит о наращивании производства. В тоже время произошло сокращение численности персонала птицефабрики на 7,72%.

В процессе принятия управленческих решений на предприятии задействованы руководители и специалисты всех подразделений предприятия. При этом используются следующие методы: мозговая атака и метод номинальной группы (группового принятия решений), причем последний используется чаще. Принятые решения оформляются приказом, посредством которого генеральный директор доводит информацию о принятом решении каждому из своих заместителей.

Процесс принятия решений состоит из этапов: подготовка управленческого решения; обеспечение процедур принятия и принятие управленческого решения; выполнение управленческого решения; планирование управленческого решения; контроль за выполнением решения. На каждом этапе происходит распределение полномочий, изучение которых, показало, что на всех этапах процесс принятия управленческих решений напрямую зависит от личностного фактора, так как практически все решения в итоге принимает генеральный директор. Руководство процессом принятия решения авторитарное, т.к. в процессе принятия управленческих решений, лица, принимающие решения, частично проявляют попытки творческого подхода, но в основном весь процесс реализован на выполнении решения, принятым генеральным директором. Однако информирование персонала предприятия о текущих результатах деятельности предприятия осуществляется ежеквартально посредством доклада генерального директора (заместителей) на общем собрании.

Процесс принятия управленческих решений в кадровом менеджменте направлен на управление персоналом. В исследуемом периоде, на предприятии произошло снижении численности персонала по всем категориям, за исключением руководителей. Рассчитанные показатели и данные о движении персонала, представленные в таблице позволяют сделать вывод, что в рассматриваемом периоде текучесть кадров в отчетном периоде увеличилась на 0,01 п, что определило первую проблему, требующую принятия управленческого решения.

В целях определения значимости причин разработки управленческих решений, направленных на снижение текучести кадров, был проведен опрос сотрудников, который показал, что первое место среди причин текучести кадров (41%). занимает неудовлетворенность уровнем оплаты и стимулирования труда (низкая оплата труда): второе - отсутствие перспектив карьерного роста (22%).

Оплата труда руководителей возросла в отчетном периоде на 130,9%, в то время как оплата труда рабочих увеличилась на 80,5%, что явилось причиной текучести кадров. С целью устранения выявленных причин текучести кадров предложено несколько вариантов управленческих решений, в частности разработать новую систему оплаты и премирования труда.

С целью совершенствования всего процесса принятия решений было рекомендовано использование информационных технологий для организации технологического процесса переработки информации: при решении ряда ситуаций для выбора оптимального варианта применять функции табличного процессора MS Excel, использование специализированную программу «1С:Управление птицефабрикой 8».

В целях совершенствования процесса принятия решений при управлении персоналом предложена новая система оплаты труда от валового дохода на основе нормативных (плановых) показателей, т.к. данная система является наиболее надежными противозатратным механизмом. Предложена система премирования в зависимости от вклада работника, разработаны коэффициенты значимости трудового вклада, а также показатели премирования и размеры премий по категориям работников. Предложено при принятии управленческих решений использовать программный продукт «1С:Управление птицефабрикой 8».

Так как из предложенных мероприятий по совершенствованию процесса принятия управленческого процесса материальных затрат потребует только внедрение программы «1С:Управление птицефабрикой 8», то был выполнен расчет экономической эффективности от его реализации, который подтвердил эффективность использования программного продукта, т.к. по прогнозам должно увеличить выработку 1 работника на 12,67 тыс. руб. и выручку на 2875,87 тыс. руб.

СПИСОК ИСПОЛЬЗОВАННОЙ ЛИТЕРАТУРЫ


1.   Балдин К.В., Уткин В.Б., Воробьев С.Н. Управленческие решения: Учебник. - М.: Издательство: Дашков и К, 2012. - 495 с.

2.      Батурин В.К. Общая теория управления: учеб. пос. для студентов ВУЗов. - М.: ЮНИТИ, 2012: - 487 с.

.        Батурин, В.К. Философия управления: учеб. пос. / В.К. Батурин. - М.: ИНФРА-М, 2013 . - 160 с.

.        Бужинский В.А. Методы принятия управленческих решений. - М.: МИЭП, 2012. - 64 с.

.        Веснин В.Р. Основы менеджмента. - М.: ПРОСПЕКТ, 2013. - 320 с.

.        Документационное обеспечение управления: учебник / А.С. Гринберг и др. - М.: Издательство: ЮНИТИ-ДАНА, 2012. - 391 с.

.        Думченко О.Е., Козлов В.В. Методики оценки эффективности обучения и развития персонала [Электронный ресурс]

.        Зайцев М.Г., Варюхин С.Е. Методы оптимизации управления и принятия решений: примеры, задачи, кейсы: учебное пособие. - 2-е изд., испр. - М.: Издательство «Дело», 2010. - 664 с.

.        Информационные системы и технологии управления / Под редакцией Г.А. Титоренко. - М.: Юнити-Дана, 2010. - 592 с.

.        Информационные технологии в разработке управленческих решений : учеб. пособие / А. Н. Силаенков. - Омск : Изд-во ОмГТУ, 2010. - 84 с.

.        Карданская Н.Л. Основы принятия управленческих решений: Учеб.пособ. - М.: Русская деловая литература, 2010. - 288с.

.        Киселев Г.М., Бочкова Р.В., Сафонов В.И. Информационные технологии в экономике и управлении (эффективная работа в MS Office 2007): Учебное пособие. - М.: Издательство: Дашков и К, 2010. - 269 с.

.        Коробко В.И. Теория управления: учебное пособие. М.: ЮНИТИ-ДАНА, 2012. - 383 с.

.        Литвак Б.Г. Управленческие решения. - М.: Ассоциация авторов и издателей «Тандем»; Изд-во ЭКМОС, 2010. - 248с.

.        Лукичева Л. Классификация методов разработки и принятия управленческих решений // «Менеджмент и менеджер».- 2009. - №2.

.        Лукичева Л.И., Егорычев Д.Н., Анискина Ю.П. Управленческие решения: учебник - 4-е изд., стер. - М.: Издательство «Омега-Л», 2011. - 383 с.

.        Методы и модели оптимизации управленческих решений / А.Р. Урубков, И.В. Федотов. - М.: Дело АНХ, 2011. - 446 с.

.        Орлов А.И. Организационно-экономическое моделирование: теория принятия решений: учебник / А.И. Орлов. - М.: КНОРУС, 2013. - 576 с

.        Основные стадии подготовки и методы принятия управленческих решений. [Электронный ресурс]

.        Панов А.В. Разработка управленческих решений: информационные технологии. Учеб. пос. для вузов. - М.: Горячая линия-Телеком, 2012. - 151 с

.        Перешивкин С.А. Информационные технологии управления персоналом: Учебное пособие. - СПб.: Изд-во СПбГУЭФ, 2010. - 48 с.

.        Пужаев А.В. Управленческие решения: учебное пособие. - М.: Кнорус, 2010. - 185 с

.        Пустынникова Е.В. Основы менеджмента. Учебное пособие. - М.: Кронус, 2013. - 318 с.

.        Райзберг Б. Общая схема выработки и принятия управленческих решений: [Электронный ресурс]

.        Ременников В.Б. Управленческие решения // Центр дистанционных образовательных технологий МИ ЭМП, 2010. - 141 с.

26. Савицкая Г.В. Методика комплексного анализа хозяйственной деятельности: учебное пособие. - 5-е изд., перераб. и доп. - М.: ИНФРА-М, 2011. - 408 с.

.     Скавитин А.В. Методические подходы к управлению текучестью кадров // Управление персоналом: 100% практика: сетевой журн. 2012

28.    Смирнов Э.А. Разработка управленческих решений. Учебник для вузов. - М.: Издательство: ЮНИТИ-ДАНА, 2012. - 272 с.

.        Соколов Н.Н. Разработка управленческих решений. Введение в курс лекций. Учебно-методическое пособие. - М.: Изд-во «Спутник+», 2012. - 37

.        Управленческие решения и порядок их разработки [Электронный ресурс]

.        Фахрутдинова А.З., Бойко Е.А. Разработка управленческого решения: УМК. - Новосибирск: СибАГС, 2010. - 164 с.

.        Филатова С. Основные этапы принятия управленческих решений [Электронный ресурс]

.        Что собой представляет процесс принятия управленческого решения? [Электронный ресурс]

.        Чудновская С.Н. Разработка управленческих решений. - Тюмень: ТГУ, 2010. - 304 с.

.        Шеремет П.В., Радионов В.В., Никифорова Л.Е., Петухова С.В. Управленческие решения: технология, методы и инструменты: учебное пособие - 2-е изд., стер. - М.: Омега-Л, 2011. - 398 с.

.        Этапы процесса принятия управленческого решения [Электронный ресурс]

.        Этапы разработки управленческого решения [Электронный ресурс]

.        Юкаева В.С., Зубарева Е.В., Чувикова В.В. Принятие управленческих решений: Учебник. - Издательство: Дашков и К, 2011. - 25 с.

 

ПРИЛОЖЕНИЕ А


Рисунок 1. - Организационная структура управления ОАО «ПФ Белокалитвинская»

ПРИЛОЖЕНИЕ Б


Таблица 1

Показатели и размеры премирования работников

Наименование профессий

Показатели премирования

Размер премии в % к оплате труда

Генеральный директор, заместители директора, главные специалисты

Выполнение нормативного плана реализации продукции в сопоставимых ценах

25


Выполнение нормативного показателя рентабельности производства

25


Итого

50

Старшие специалисты, специалисты, начальники цехов, бригадиры, рабочие основных цехов и подразделений (промышленное стадо кур, родительское стадо)

Выполнение плана производства продукции

20


Соблюдение установленного норматива расхода кормов, его снижение

10


Соблюдение установленного норматива сохранности поголовья, а также его повышение

10


Итого

40

Специалисты, служащие центральной конторы

Выполнение плана реализации продукции предприятием в сопоставимых ценах

15


Выполнение планового показателя рентабельности производства

15


Итого

30

Начальники, рабочие обслуживающих цехов и подразделений (яйцесклад, кормоцех, ремонтная мастерская)

Выполнение планового объема работ

15


Добросовестное отношение к своим профессиональным обязанностям

10


Итого

25


Похожие работы на - Совершенствование процесса разработки управленческих решений (на примере ОАО 'ПФ Белокалитвинская'

 

Не нашли материал для своей работы?
Поможем написать уникальную работу
Без плагиата!
Без нейросетей!