Расчёт центрального теплового пункта

  • Вид работы:
    Курсовая работа (т)
  • Предмет:
    Физика
  • Язык:
    Русский
    ,
    Формат файла:
    MS Word
    472,13 Кб
  • Опубликовано:
    2014-01-26
Вы можете узнать стоимость помощи в написании студенческой работы.
Помощь в написании работы, которую точно примут!

Расчёт центрального теплового пункта

Введение

ЦТП предназначен для теплоснабжения (отопления и ГВС) жилого микрорайона, включающего в себя несколько 9 - этажных зданий.

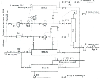
На ЦТП установлены: подогреватели горячего водоснабжения (ГВС) и подогреватели отопления, работающие от тепловой сети, резервный подогреватель ГВС, обогреваемый паром собственной котельной, вспомогательное оборудование, арматура, контрольно измерительные приборы и автоматика (КИП и А).

Для подогрева воды в системах ГВС и отопления на ЦТП устанавливаются скоростные секционные водо-водяные теплообменники по ОСТ 34588-68 [1], выполненные из латунных труб диаметром Æ16 х 1 мм длиной 2 или 4 метра. Нечётные номера подогревателей соответствуют 2-х метровым конструкциям, чётные 4-х метровым. Принимаем для установки на ЦТП подогреватели с длиной труб 4 метра. Выбор номера подогревателя производится по площади проходного сечения труб или межтрубного пространства таким образом, чтобы фактические площади сечений были ближайшими по величине к расчётным, но больше или равны последним. Расчётная величина площади сечений определяется по принятой скорости теплоносителей. После выбора подогревателей скорости течения теплоносителей уточняются. Расчётная поверхность теплообмена достигается последовательным соединением необходимого количества секций.

В качестве резервного подогревателя ГВС (на случай остановки теплосети для ремонтных или профилактических работ) устанавливается пароводяной подогреватель по ОСТ 108.271.105-76: типоразмеры ПП2-6-2-II или ПП1-6-2-II (старое обозначение: 11 ОСТ 34531-68 или 11 ОСТ 34576-68) [1], где в качестве греющего теплоносителя используется сухой насыщенный пар от собственной котельной при давлении Р = 3,6 Бар. Основные характеристики этих подогревателей: материал труб - латунь; размеры: Æ16х1 мм; длина труб - 2000мм; число ходов по нагреваемой воде - 2; площадь живого сечения: одного хода труб - 0,0052 м2; межтрубного пространства - 0,061 м2; число трубок - 68 шт.; приведенное число рядов по вертикали - 8,5; поверхность теплообмена - 6,3 м2; диаметры корпуса (наружный/внутренний) - 325/309 мм.

Задание

Разработать и рассчитать принципиальную теплогидравлическую схему ЦТП, выбрать тип и выполнить теплогидравлические расчёты всех подогревателей. Подогреватели ГВС рассчитать для летнего режима тепловой сети (70 - 40°С). Температуру холодной и горячей воды в системе ГВС принять 5 и 60°С соответственно. Подогреватели отопления рассчитать для зимнего режима тепловой сети (150 - 70°С). Температуру воды в системе отопления принять 95°С в подающей линии и 40°С в обратной. В качестве подогревателей можно принять скоростные водо-водяные и пароводяные теплообменники по ОСТ 34-588-68. Пар от котельной поступает в резервный подогреватель ГВС в сухом насыщенном состоянии с давлением Р=3,6 Бар.

Исходные данные

Тепловые мощности ГВС и отопления:

Мощность ГВС - 0,4∙106 Вт

Мощность отопления - 1∙106 Вт

1. Принципиальная схема ЦТП


2. Типовой расчёт подогревателя ГВС

.         Исходные данные:

t1 = 70 °C

t1" = 40 °C

t2 = 5 °C

t2" = 60 °C

QГВС = 0,4∙106 Вт

QОТ = 1∙106 Вт

.         Средний температурный напор воды:

греющей: °C

нагреваемой: °C

3.       Теплофизические свойства воды:


.         Расход воды:

греющей:  кг/с

нагреваемой:  кг/с

5.       Принимаем скорости теплоносителей:

в межтрубном пространстве: w1 = 0,7 м/с

в трубах: w2 = 1 м/с

.         Площадь проходного сечения:

в межтрубном пространстве:  м2

в трубах:  м2

7.       По найденным сечениям определим номер подходящего подогревателя так, чтобы сечение выбранного было несколько больше рассчитанных.

Указанным требованиям удовлетворяет подогреватель №7 (по ОСТ 34-588-68), имеющий следующие характеристики:

диаметр корпуса (наружный/внутренний): 114/106

число труб в одной секции: 19

шаг трубного пучка: 21 мм

межтрубное сечение: f1 = 0,005 м2

сечение труб: f2 = 0,0029 м2

эквивалентный диаметр межтрубного пространства: dэ = 0,0155 м

внутренний и наружный диаметры труб: d1 = 0,014 м d2 = 0,016 м

поверхность теплообмена одной секции (секция длинной 2 м): F1 = 1,76 м2

8.       Фактические скорости теплоносителей:

в межтрубном пространстве:  м/с

в трубах:  м/с

9.       Коэффициент теплоотдачи в межтрубном пространстве:

 

Режим турбулентный т.к. Re1 > 104

Температура стенки: °С

Число Прандтля при этой температуре Prc = 4,02

Температурная поправка:  

Число Нуссельта:


Коэффициент теплоотдачи:  (Вт/м2 град)


10.    
Коэффициент теплоотдачи в трубах:

 

Режим турбулентный т.к. Re2 > 104

Температурная поправка:  

Число Нуссельта:


Коэффициент теплоотдачи в трубах:  (Вт/м2 град)


11.     Коэффициент теплопередачи:

коэффициент загрязнения труб примем μ = 0,7

 (Вт/м2 град)

гидравлический водоснабжение теплоотдача напор

12.     Средний температурный напор в теплообменнике (режим движения теплоносителя противоточный):

 °С


13.     Расчетная поверхность теплообмена всех секций:

 м2


14.     Требуемое число секций:


Принимаем с коэффициентом запаса 1,25:

∙1,25 = 9,07∙1,25 = 11,34

Округляем в большую сторону n = 12

15.     Число секций в ступенях

в первой n1 = 7

во второй n2 = 5

Тепловой расчёт резервного пароводяного подогревателя:

.         Температура насыщения при давлении Р = 3,6 бар

ts = 140 °С

.         Исходные данные:

Температура холодной воды: t2 = 5 °C

Температура горячей воды: t2" = 60 °C

Тепловая мощность Q = 0,4∙106 Вт

.         Средняя температура и теплофизические свойства те же, что и для водо-водяного теплообменника:

t2 = 32,5 °C

λ2 = 0,62225 Вт/м∙К

υ2 = 0,7685∙10-6 м2/с

ρ2 = 994,825 кг/м3

ср2 = 4,174 кДж/кг∙К

Pr2 = 5,1425

.         Расход нагреваемой воды то же: G2 = 1,742 кг/с

Подогреватель пароводяной ПП -2-6-2-II Кожухотрубный скоростной с плоским днищем, выполняется по ГОСТ 28679-90 (Подогреватели пароводяные систем теплоснабжения). В трубной системе подогревателей используются трубки из латуни диаметром 16 мм и толщиной стенки 1 мм.

наружный и внутренний диаметр корпуса: 325/309 мм

Длина корпуса: 2550 мм

Длина трубок: 2000 мм

Число ходов: 2

Приведённое число трубок в вертикальном ряду: m = 8,5

Площадь живого сечения межтрубного пространства: fмт = 0,061 м2

Площадь живого сечения одного хода трубок: fтр = 0,0052 м2

Число трубок в трубной системе: 68 шт

Поверхность нагрева: F = 6,3 м2

Масса агрегата: 390 кг

Теплопроизводительность: 0,585 (2,45) Гкал/ч (ГДж/ч)

.         Проходное сечение для воды: f2 = 0,0052 м2

6.       Скорость воды в трубах: м/с


7.       Коэффициент теплоотдачи в трубах:

Число Рейнольдса  

Не смотря на то что Re2 < Reкр можно считать режим течения турбулентным, т.к. его величина близка к критической.

Средняя температура стенки: °C

Число Прандтля при этой температуре Prc = 2,05

Температурная поправка:  

Число Нуссельта:


Коэффициент теплоотдачи в трубах:  (Вт/м2 град)


8.       Коэффициент теплоотдачи от пара:

приведённое число труб в вертикальном ряде: m = 8,5

теплоотдачу при конденсации водяного пара в подогревателях выбранной конструкции можно рассчитать по упрощённой формуле:

 (Вт/м2∙град)


9.       Коэффициент теплопередачи:

 (Вт/м2 град)


10.     Средний температурный напор в теплообменнике (режим движения теплоносителя противоточный):

 °С


11.     Поверхность теплообменника:

 м2


12.    
Поверхность с коэффициентом запаса:

p = 1,25∙F = 1,25∙3,069 =3,837

Уточним температуру стенки:

c = t2cp + q /a2 ,

где q = k D tcp = 1240∙105,1 = 135428 Вт/м2

tc = 32,5+135428/2549 = 85,63 °С

,25-85,63 = 0,62

т.к. расхождение с ранее принятой величиной меньше 1 °С то расчёт выполнен верно.

.         Расчётная поверхность меньше фактической, следовательно теплообменник выбран правильно:

p < F 3,837<6,3

Тепловой расчёт подогревателя отопления:

.         Исходные данные:

1 = 150°C

t1" = 70 °C

t2 = 40 °C

t2" = 95 °C

QОТ = 1∙106 Вт

.         Средний температурный напор воды:

греющей: °C

нагреваемой: °C

3.       Теплофизические свойства воды:

греющей: λ1 = 0,685 Вт/м∙К υ1 = 0,272∙10-6 м2/с ρ1 = 951 кг/м3 ср1 = 4,233 кДж/кг∙К Pr1 = 1,6

нагреваемой: λ2 = 0,66575 Вт/м∙К υ2 = 0,43075∙10-6 м2/с ρ2 = 979,15 кг/м3 ср2 = 4,185 кДж/кг∙К Pr2 = 2,645


.         Расход воды:

греющей:  кг/с

нагреваемой:  кг/с

5.       Принимаем скорости теплоносителей:

в межтрубном пространстве: w1 = 0,7 м/с

в трубах: w2 = 1 м/с

.         Площадь проходного сечения:

в межтрубном пространстве:  м2

в трубах:  м2

7.       По найденным сечениям определим номер подходящего подогревателя так, чтобы сечение выбранного было несколько больше рассчитанных.

Указанным требованиям удовлетворяет подогреватель №8 (по ОСТ 34-588-68), имеющий следующие характеристики:

диаметр корпуса (наружный/внутренний): 114/106

число труб в одной секции: 19

шаг трубного пучка: 21 мм

межтрубное сечение: f1 = 0,005 м2

сечение труб: f2 = 0,005 м2

эквивалентный диаметр межтрубного пространства: dэ = 0,0155 м

внутренний и наружный диаметры труб: d1 = 0,014 м d2 = 0,016 м

поверхность теплообмена одной секции (секция длинной 4 м): F1 = 3,54 м2

8.       Фактические скорости теплоносителей:

в межтрубном пространстве:  м/с

в трубах:  м/с

9.       Коэффициент теплоотдачи в межтрубном пространстве:

 

Режим турбулентный т.к. Re1 > 104

Температура стенки: °С

Число Прандтля при этой температуре Prc = 1,98

Температурная поправка:  

Число Нуссельта:


Коэффициент теплоотдачи:  (Вт/м2 град)


10.     Коэффициент теплоотдачи в трубах:

 

Режим турбулентный т.к. Re2 > 104

Температурная поправка:  

Число Нуссельта:


Коэффициент теплоотдачи в трубах:  (Вт/м2 град)


11.     Коэффициент теплопередачи:

коэффициент загрязнения труб примем μ = 0,7

 (Вт/м2 град)

Средний температурный напор в теплообменнике (режим движения теплоносителя противоточный):

 °С


12.     Расчетная поверхность теплообмена всех секций:

 м2


13.     Требуемое число секций:


Принимаем с коэффициентом запаса 1,25:

∙1,25 = 4,3∙1,25 = 5,4

Округляем в большую сторону n = 6

14.     Число секций в ступенях

в первой n1 = 3

во второй n2 = 3

3. Гидравлические расчёты подогревателей

Для выполнения гидравлического расчёта системы теплоснабжения от ЦТП необходимо определить количество и тип обслуживаемых домов.

Норма расхода горячей воды на одного человека составляет V = 110 литров в сутки. Суточная тепловая мощность, требуемая для обеспечения этой нормы:

 Вт

При мощности ГВС Q = 0,4 МВт количество потребителей составит:

0,4∙106 /290,76 = 1376 чел.

Принимая среднее число жителей в одной квартире 4 человека получим число обслуживаемых квартир 1376/4 = 344 кв.

Принимаем, что обслуживаются четырёхподъездные 9 - этажные дома, где на каждом этаже расположены 4 квартиры. Следовательно в каждом доме количество квартир 4∙9∙4 = 144 кв/дом. Количество домов (с округлением):

 дом = 344/144 = 3

Далее выполняются гидравлические расчёты для каждого подогревателя отдельно только по нагреваемой воде. Затем для правильного выбора насосов ГВС и отопления к гидравлическому сопротивлению подогревателей необходимо добавить сопротивление соответствующего циркуляционного контура теплоснабжения домов. Длину трубопроводов линий теплоснабжения выбрать исходя из того, что самый дальний дом, обслуживаемый ЦТП, находится на расстоянии 300 метров. Максимальный расход воды в системе ГВС равен 3-х кратному среднесуточному. Через каждые 100 метров расход воды в прямых трубопроводах ГВС и отопления уменьшается на одну треть (производится отбор воды в другие дома). Гидравлическое сопротивление обратных трубопроводов рециркуляции ГВС и системы отопления равно сопротивлению прямых трубопроводов без учёта высоты гидростатического столба жидкости. К рассчитанному гидравлическому сопротивлению добавить гидростатическое сопротивление, полагая, что максимальная этажность зданий равна 9 (примерно 25 метров).

Гидравлического расчёта системы ГВС

1.       Среднесуточный расход воды Gc = G2 = 1,742 кг/с.

2.       Максимальный расход Gм = 3∙Gc = 3∙1,742 = 5,226 кг/с.

.         Сопротивление подогревателя ГВС.

Рециркуляция производится только через вторую ступень, число секций в которой n2 = 5. Гидравлическое сопротивление определяется по формуле [1]:

, (*)

где l = 0,025 - коэффициент трения в трубках; x - коэффициенты местных сопротивлений; L - длина трубок, м; d - внутренний диаметр трубок, м; r - плотность воды, кг/м3; W - скорость воды в трубках, м/с.

Коэффициенты местных сопротивлений для одной секции [1]:

вход в трубную камеру - 1, выход из трубной камеры -1, вход в трубки из камеры - 1, выход из трубок в камеру - 0,6, поворот на 180о в колене - 2. Сумма местных сопротивлений всех секций (4 секции и 3 соединяющих колена):

Sx = (1+1+1+0,6) ∙5 + 4∙2 = 26

Сопротивление II ступени подогревателя:

DRто = (0,025∙2∙5/0,014 + 26) ∙1000∙0,6042/2 = 8000 Па

4.       Сопротивление 1-го участка от подогревателя до первого ответвления (тройника).

Принимаем скорость воды в трубах W = 1 м/с. Длина участка - 100м. Расход воды G = Gм. Диаметр трубы:

 =  м

Принимаем диаметр прямого и обратного трубопроводов участка: Æ100 х 4 мм (ГОСТ 8734-75 на стальные бесшовные холоднотянутые трубы) согласно [7].

Коэффициенты местных сопротивлений:

запорная арматура (2 задвижки: на нагнетании насоса и после Т/О) - 2∙0,5 = 1;

обратный клапан на нагнетании насоса - 7,0;

тройники (2 шт) - 2∙1 = 2.

Сумма их: Sx = 1+7+2 = 10.

По формуле (*) определяем гидравлическое сопротивление участка:

(скорость воды не уточняем, так как изменение от принятой незначительное)

DR1 = (0,025∙100/0,092 + 10) ∙1000∙12/2 = 18587 Па

5.      
Сопротивление 2-го участка от первого ответвления до второго.

Принимаем скорость воды в трубах W = 1 м/с. Длина участка - 100м. Расход воды G = Gм∙2/3 = 5,226∙2/3 = 3,484. Диаметр трубы:

 = м

Принимаем диаметр прямого и обратного трубопроводов участка: Æ80 х 3,5 мм (ГОСТ 8734-75 на стальные бесшовные холоднотянутые трубы) согласно [7].

Коэффициенты местных сопротивлений: запорная арматура (1 задвижка) - 0,5; переходник с диаметра 100 мм на 80 мм - 0,5; тройники (1 шт) -1.

Сумма их: Sx = 0,5+0,5+1 = 2.

По формуле (*) определяем гидравлическое сопротивление участка:

DR2 = (0,025∙100/0,073 + 2) ∙1000∙12/2 = 18123 Па

6.       Сопротивление 3-го участка от второго ответвления до дальнего дома.

Принимаем скорость воды в трубах W = 1 м/с. Длина участка - 100м. Расход воды G = Gм/3 = 5,226/3 = 1,742. Диаметр трубы:

 = м

Принимаем диаметр прямого и обратного трубопроводов участка: Æ60 х 3,5 мм (ГОСТ 8734-75 на стальные бесшовные холоднотянутые трубы) согласно [7].

Коэффициенты местных сопротивлений: запорная арматура (1 задвижка) - 0,5; переходник с диаметра 80 мм на 60 мм - 0,5; тройники (1 шт) -1.

Сумма их: Sx = 0,5+0,5+1 = 2.

По формуле (*) определяем гидравлическое сопротивление участка:

DR3 = (0,025∙100/0,053 + 2) ∙1000∙12/2 = 24584 Па

7.       Сопротивление стояка (принимаем три параллельных стояка по числу подъездов) дальнего дома.

Принимаем скорость воды в трубах W = 1 м/с. Длина участка - 25 м. Расход воды в стояке G = Gм/9 = 5,226/9 = 0,581. Диаметр трубы:

 = м

Принимаем диаметр прямого и обратного трубопроводов участка: Æ35 х 2,5 мм (ГОСТ 8734-75 на стальные бесшовные холоднотянутые трубы) согласно [7].

Коэффициенты местных сопротивлений: запорная арматура (1 задвижка) - 0,5; переходник с диаметра 60 мм на 35 мм - 0,5; тройники (9 шт) -9; повороты на 180о (1 пов.) - 2.

Сумма их: Sx = 0,5+0,5+9*1+2 = 12.

По формуле (*) определяем гидравлическое сопротивление участка:

DRст = (0,025∙25/0,035 + 12) ∙1000∙12/2 = 14928 Па

8.       Общее сопротивление прямого трубопровода.

DRпр = DR1 + DR2 + DR3 + DRст = 18587+18123+24584+14928 = 76222 Па

9.       Сопротивление гидростатического столба жидкости в стояке.

DRН = r∙g∙H = 1000∙9.8∙25 = 245000 Па

10.     Сопротивление обратного трубопровода принимаем равным прямому.

DRобр = DRпр = 76222 Па

11.     Общее сопротивление контура ГВС.

DRпр = DRто + DRпр + DRобр + DRН = 8000+76222+76222+245000 = 405444 Па (41,34 м.в.ст.)

12.     Выбор насоса ГВС.

Насос выбираем по максимальной подаче Vм = Gм/r = 5226/1000 = 5,226 м3/с (18813,6 м3/ч) и напору, который должен быть не менее гидравлического сопротивления контура. По справочнику [1] находим консольный центробежный насос типа К 45/55 с электродвигателем мощностью 9 кВт, числом оборотов 2900 об/мин, который обеспечивает напор 48 м. в. ст. при заданной подаче с колесом Dк = 192 мм.

Таблица 1. Технические данные разъемных водо-водяных подогревателей

Номер

L, мм

Число трубок

Площадь поверхности нагрева, м2

Площадь живого сечения, м2

Габаритные размеры, мм

Диаметр патрубков

Масса, одной секции






трубок

межтрубного пространства

L1

А

Б

Dy

Dy1


01

57

2000

4

0,37

0,0006

0,0012

2272

134

200

40

40

32,2

02

57

4000

4

0,75

0,0006

0,0012

4272

134

200

40

40

45,2

03

76

2000

7

0,65

0,0011

0,0023

2300

148

200

50

50

43

04

76

4000

1.31

0,0011

0,0023

4300

148

.200

50

50

61,6

05

89

2000

12

1,П

0,0019

0,0029

2414

205

240

65

65

55,2

06

89

4000

12

2,24

0,0019

0,0029

4414

205

240

65

65

80,4

07

114

2000

19

1,76

0,0029

0,005

2424

210

300

80

80

76,5

08

114

4000

19

3,54

0,005

0,005

4424

210

300

80

80

114

09

168

2000

37

3,4

0,057

0,012

2722

359

400

100

125

136

10

168

4000

37

6,9

0,057

0,012

4722

359

400

100

125

207

11

219

2000

64

5,89

0,0099

0,0208

2834

415

500

150

150

213

12

219

4000

64

12

0,0099

0,0208

4834

415

500

150

150

322

13

273

2000

109

Ю

0,0168

0,0308

3036

516

600

200

200

304

14

273

4000

109

20,3

0,0168

0,0308

5036

516

600

200

200

487

15

325

2000

151

13,8

0,0233

0,0446

3052

524

700

200

250

413

16

325

4000

151

28

0,0233

0,0446

5052

524

700

200

250

663


Водоводяной подогреватель по ОСТ 34-588-68

Список литературы

1. Манюк В.И., Каплинский Я.И. и др. Справочник по наладке и эксплуатации водяных тепловых сетей. М.: 1982г.

. Промышленная теплоэнергетика и теплотехника. Справочник. Под ред. А.В. Клименко, В.М.Зорина. М.: 2007г.

. Исаченко В.П., Осипова В.А., Сукомел А.С. Теплопередача. М.: 1981г.

. Краснощёков Е.А., Сукомел А.С. Задачник по теплопередаче. М.: 1980г.

. СНиП 2.04.05-86. Отопление, вентиляция и кондиционирование. М.: 1987г.

. СНиП 2.04.06-86. Горячее водоснабжение. М.: 1987г.

. Роддатис К.Ф., Полтарецкий А.Н. Справочник по котельным установкам малой производительности. М.: 1989г.

Похожие работы на - Расчёт центрального теплового пункта

 

Не нашли материал для своей работы?
Поможем написать уникальную работу
Без плагиата!
Без нейросетей!