Исследование систем автоматического управления в среде LabView
Министерство образования
Российской Федерации
«Тверской государственный
технический университет»
Кафедра автоматизации
технологических процессов
Пояснительная записка к
курсовому проекту
по курсу
«Инструментальные программные средства»
на тему: «Исследование
систем автоматического управления в среде LabView»
Выполнил: Мальков Даниил
Группа УТС 1101
Проверил: Васильев В.Г
Тверь
Содержание
1.
Введение
.
Поставленные задачи курсовой работы
.
Переходная и импульсная характеристики объекта управления
.
Передаточная функция замкнутой системы
.
Переходная характеристика замкнутой системы
.
Оценка качества переходного процесса
.
Частотные характеристики объекта управления
.
Сравнение частотных характеристик объекта управления и замкнутой системы
.
Оценка устойчивости системы
Заключение
Список
литературы
1. Введение
Управление объектом с помощью технических средств без участия
человека называется автоматическим управлением. Теория автоматического
управления (ТАУ) это наука, которая изучает процессы управления и
проектирования систем автоматического управления, работающих по замкнутому
циклу с обратной связью. Совокупность объекта управления и средств
автоматического управления называется системой автоматического управления
(САУ). Основной задачей автоматического управления является поддержание
определенного закона изменения одной или нескольких физических величин в
объекте управления.
2. Поставленные задачи курсовой работы
1. Для заданного объекта управления рассчитайте
аналитически его переходную характеристику. Сравните полученный результат c
расчетом, выполненным численным методом в LabVIEW.
2. Найдите передаточную функцию замкнутой системы и
проверьте полученный результат численным методом. С помощью теорем о начальном
и конечном значении оригинала определите начальное и конечное значение
переходного процесса.
. Смоделируйте переходную характеристику предложенной
в курсовой работе замкнутой системы. Сравните полученный результат с
результатом, полученным в пункте 2.
. Оцените качество переходного процесса замкнутой
системы. Если качество переходного процесса Вас не устраивает, то попытайтесь
подобрать лучшие параметры регулятора.
. Рассчитайте аналитически частотные характеристики
объекта управления. Сравните полученный результат с расчетом, выполненным
численным методом в LabVIEW.
. Сравните частотные характеристики объекта управления
и замкнутой системы (c помощью одного прибора и на одном осциллографе).
. Оцените численным методом устойчивость замкнутой
системы, используя для этого один из критериев устойчивости (Гурвица,
Найквиста, Михайлова - любой на выбор).
3. Переходная и импульсная характеристики объекта управления
управление замкнутая система labview
Переходной функцией h(t) называют изменение выходной величины
y(t) во времени после подачи на вход системы или её звена единичного
ступенчатого воздействия. График переходной функции дает наглядное
представление о динамике процессов, протекающих на выходе системы или в её
отдельных узлах. Импульсной функцией w(t) называют изменение выходной величины
y(t), возникающее после подачи на вход единичного импульса (при нулевых
начальных условиях).
Импульсная функция w(t) равна производной от переходной
функции:
Объект управления представлен следующими звеньями:
Передаточная функция имеет вид
.
Переходную характеристику ОУ можно найти, умножив передаточную
функцию на единичное входное воздействие, в операторной форме представленное
как на
. Таким образом, передаточная функция
будет равна:
,
Для нахождения переходной и импульсной функции необходимо
применить обратное обратное преобразование Лапласа к Y(s), т.е.
Разложим
на элементарные дроби.
Импульсная функция является производной от переходной функции и в
нашем случае равна:

Построим полученную функцию аналитическим способом в среде LabVIEW
и сравним с графиками, которые строятся в LabVIEW при помощи встроенных
операторов.
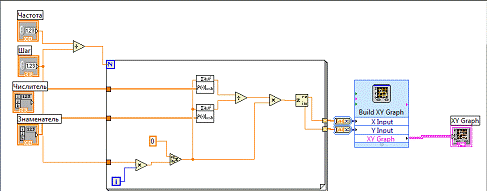
Рис.1.Блок - схема программы
Рис.2.Передняя панель программы
Как видно из графиков на рис.2, функции, полученные аналитически,
и функции, полученные с помощью средств LabVIEW, полностью совпадают, т.к. их
графики накладываются друг на друга.
. Передаточная функция замкнутой системы
Передаточная функция замкнутой системы по каналу возмущения:
,
Где
,
Отсюда
Согласно теореме о конечном значении переходного процесса для
ступенчатого воздействия:
Согласно теореме о начальном значении переходного процесса для
ступенчатого воздействия:
Проверим полученную передаточную функцию с функцией в Labview:
Рис.5.Блок - схема
Рис.6.Передняя панель программы
. Переходная характеристика замкнутой системы
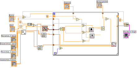
Построим САУ в LabView.
Рис.7.Блок - схема программы
Как видим система имеет колебательный вид. Уменьшим коэффициент
дифференцирования до 0.
Рис.9.Передняя панель программы
Уменьшив коэффициент дифференцирования получили более плавный
переходный процесс с меньшим перерегулированием.
. Оценка качества переходного процесса
Оценку качества переходного процесса проведем с помощью прямых
оценок качества, к которым относятся:
) Максимальное динамическое отклонение
наибольшее отклонение регулируемой
переменной от ее заданного значения в переходном процессе.
) Степень затухания ψ - отношение разности двух соседних амплитуд
колебаний, направленных по одну сторону от линии установившегося значения, к
большей из них:
) Время регулирования - промежуток времени от момента внесения
возмущающего воздействия до момента, начиная с которого отклонение регулируемой
величины от установившегося значения становится и остается меньше заданного
значения
.
По полученной в предыдущем пункте переходной характеристике
находим:
Вывод: При наличии коэффициента дифференцирования на выходе
системы получаем возрастающие колебания, что опасно для системы.
. Частотные характеристики объекта управления
Амплитудно-частотная характеристика АЧХ показывает, во сколько раз
амплитуда синусоидального выходного сигнала больше амплитуды сигнала на входе
системы в зависимости от частоты.
Фазово-частотная характеристика ФЧХ показывает изменение фазы
выходного синусоидального сигнала в зависимости от частоты синусоидального
сигнала на входе.
Найдем аналитически АФЧХ из передаточной функции с помощью
формальной замены комплексной переменной
.
Передаточная функция объекта управления после замены имеет вид:
Программа в LabView:
Рис.10.Блок - схема программы
Так как графики совпали, значит, аналитический метод вычисления
оказался верным.
. Сравнение частотных характеристик объекта управления и замкнутой
системы
Составим программу для замкнутой системы:
Рис.12.Блок - схема
Рис.13.Передняя панель программы
. Оценка устойчивости системы
Критерий устойчивости Найквиста - один из способов судить об
устойчивости замкнутой системы по амплитуда - фазовой частотной характеристике
ее разомкнутого состояния. Является одним из частотных критериев устойчивости.
Передаточная функция разомкнутой системы:
Напишем программу для проверки устойчивости системы по критерию
Найквиста:
Рис.14.Блок - схема программы
Рис.15.Передняя панель программы
АФЧХ разомкнутой системы не охватывает точку {-1;j0} на
комплексной плоскости. Следовательно, замкнутая система устойчива.
Заключение
. В результате данной работы были определены:
Переходная характеристика ОУ и ЗС;
Импульсная характеристика ОУ;
Частотные характеристики ОУ и ЗС.
. При настроенном регуляторе:
Время регулирования р = 20 с;
Максимальное динамическое отклонение 𝜎 = 0.1;
Степень затухания ψ = 0.1.
3. Система устойчива по критерию Найквиста.
. Для работы были построены все необходимые графики в среде
LabVIEW.
Список литературы
1.
LabVIEW для изучающих теорию автоматического управления/ В.Г. Васильев; Тверь,
2012.
2. Учебное пособие к
лабораторным работам по курсу "Теория автоматического управления"/В.С.
бКалиниченко; Тверь,2004.