Исследование информационной системы 'Галактика EAM'

  • Вид работы:
    Курсовая работа (т)
  • Предмет:
    Информационное обеспечение, программирование
  • Язык:
    Русский
    ,
    Формат файла:
    MS Word
    1,42 Мб
  • Опубликовано:
    2014-05-07
Вы можете узнать стоимость помощи в написании студенческой работы.
Помощь в написании работы, которую точно примут!

Исследование информационной системы 'Галактика EAM'

Содержание

Введение

1. Определение системы EAM

2. Назначение системы EAM

3. Функциональность системы EAM

4. Ключевые характеристики

4.1 Управление активами

4.2 Учет состояния и эксплуатации оборудования

4.3 Техническое обслуживание и ремонт

4.4 Управление МТО и складскими запасами

4.5 Учет выполнения работ

Заключение и выводы

Список литературы

Введение

информационная система галактика

«Галактика» - российская <#"722222.files/image001.gif">

Рисунок 1

Система Галактика ЕАМ позволяет настроить сквозную систему учета физического расположения и технического состояния объектов учета. Регистрация данных в электронном паспорте объекта позволит аккумулировать широкий спектр информации об объекте с момента его постановки на учет до момента его выбытия, например, суммарные затраты на его содержание или историю проведения работ и расхода материалов. Удобные средства анализа позволят оценить и проанализировать стоимость владения активом, определить эффективность эксплуатации, оценить общее качество обслуживания.

Система Галактика ЕАМ имеет единый интерфейс работы с объектами ремонта, позволяющий в удобном и наглядном виде переключаться между различными видами структурирования объектов ремонта, выполнять поиск и фильтрацию, получать список необходимого оборудования, вызывать окно с паспортными характеристиками и выполнять действия с объектами.

Виды группировки оборудования:

1)      Организационная структура (подразделения)

)        Территориальная структура (здания и помещения)

)        Технологическая структура (технические места)

)        Функциональная структура (модели по группам)

)        Техническая классификация (марка, вид, тип)

)        Учетное структурирование (ОС по группам)

)        Классификация по исполнителям

)        Классификация по ответственным

)        Классификация по техническим системам

Рисунок 2

Организационное структурирование

Все оборудование закреплено за определенными структурными подразделениями предприятия, которые отвечают за эксплуатацию - завод, цех, участок и т.п.

Кроме ответственных за эксплуатацию, назначаются ответственные за состояние оборудования - материально-ответственные лица (МОЛ) и исполнители ремонтов (ремонтирующее подразделение и подрядчики)

Рисунок 3

Территориальное структурирование

Оборудование физически устанавливается в определенном помещении или на определенной территории - для этого используется классификатор Зданий и помещений.

Технологическое структурирование

Оборудование объединяется в технические системы. Для технических систем строится иерархия технических мест.

Техническое место является элементом технической структуры, куда можно установить оборудование. На техническое место можно установить одну или несколько единиц оборудования. Единицы оборудования могут быть установлены на разные технические места, либо быть неустановленными и держать в запасе. Если единицы оборудования иерархические, то установить на техническое место можно только самую верхнюю единицу оборудования. Номера технических мест структурируются в иерархическом порядке.

Если необходимо создать и работать в системе с несколькими техническими местами одного и того же типа, то надо создать основное техническое место с общими данными, а все остальные технические места того же типа создаются путем наследование от основного технического места - для этого используется ссылка на основное техническое место. В этом случае общие данные редактируются в основном техническом месте, а данные, принадлежащие каждому из отдельных технических средств вводятся отдельно в каждом техническом месте.

Рисунок 4

Функциональное структурирование

Любое оборудование выполняет определенные функции - для такого деления используется иерархический классификатор моделей (например, насосы, двигатели, трансформаторы и т.п.). Единицы оборудования одной модели имеют одинаковые характеристики и технические свойства, которые указываются в каталоге моделей и наследуются для всего оборудования данной модели и для всех подчиненных моделей.

Рисунок 5

Объектное структурирование

Объекты ремонта могут входить в состав вышестоящих объектов ремонта. Для этого используется ссылка одного объекта на другой вышестоящий объект. Объекты ремонта могут устанавливаться и перемещаться между разными вышестоящими объектами.

Объекты ремонта могут сниматься и храниться на складе. Установка, снятие и перемещение объектов ремонта сохраняется в истории операций с объектом.

Техническое структурирование

При работе с большим количеством объектов ремонта принято классифицировать объекты по типам, видам, маркам и другим группировкам. Существуют заранее определенные в системе классификации объектов ремонта - тип, вид, группа, марка и др. Все они иерархические.

Кроме заранее определенных классификаций в системе должны быть и дополнительные настраиваемые классификации - по аналогии с внешними классификациями.

Дополнительные классификации так же должны быть иерархическими и содержать наименование и код дополнительной классификации.

Учетное структурирование

Объекты ремонта имеют связь с Основными средствами (ОС). Одному основному средству может соответствовать один или несколько объектов ремонта. Учет затрат на содержание и обслуживание оборудования ведется в учетных системах (ERP) в разрезе инвентарных номеров ОС.

Рисунок 6

.2 Учет состояния и эксплуатации оборудования

Для учета технического состояния оборудования, а так же, учета работ по эксплуатации и содержанию производственных активов в системе используется набор журналов:

·        Журнал учета наработки

·        Журнал регистрации простоев

·        Журнал учета технического состояния

·        Журнал учета дефектов

·        Журнал учета осмотров

·        Журнал учета аварий

·        Журнал контролируемых параметров

·        Акты предписания

·        Акты перемещения

·        Акты сборки узлов

Рисунок 7

.3 Техническое обслуживание и ремонт

Подсистема планирования работ по техническому обслуживанию и ремонту оборудования в системе Галактика ЕАМ состоит из следующих частей:

)        Классификация объектов ремонта по категориям ТОиР

·        По регламенту, по состоянию, по потребности

)        Нормативы планирования

·        виды ремонтов, структура ремонтного цикла, нормы периодичности, карты типовых работ

)        Учет наработки

·        счетчики наработки, источники данных для счетчиков наработки, способы определения средней наработки, плановая загрузка оборудования

)        Методики планирования

·        способы планирования, алгоритмы планирования, параметры для алгоритмов планирования, логические операции «И/ИЛИ» (что раньше / что позже)

)        Расчет плановых сроков работ

·        способы расчета графика, параметры расчета графика, ремонтные программы, варианты графиков

)        Представление графиков работ

·        список ремонтов, календарно-сетевой график по видам работ, график работ в диаграмме Ганта, формы годового и месячного графиков

Нормативы планирования задают определенную последовательность видов ремонтов (видов работ), которые должны выполняться с заданной периодичностью, а так же типовой состав регламентных работ, их трудоемкость и нормативный расход ресурсов (материалов и запчастей).

Рисунок 8

Счетчики наработки отсчитывают для каждого объекта ремонта и каждого вида ремонта отработанный ресурс в единицах измерения (часы, км, тонны, количество и др.) от даты последнего ремонта. После выполнения ремонта счетчики обнуляются. Для расчета наработки вперед (в будущее) используется либо плановая загрузка оборудования, либо средняя наработка в день за предыдущий период (которая либо рассчитывается по фактической наработке, либо задается вручную).

Методики планирования разработаны таким образом, что вся логика расчетов находится не внутри системы (не в исходном коде), а снаружи системы в виде каталогов алгоритмов, которые можно исправлять или разрабатывать новые алгоритмы без изменения самой системы.

Пример алгоритма расчета плановых сроков работ:

·        Определяем дату и вид последнего ремонта

·        По структуре ремонтного цикла находим вид следующего ремонта и его счетчики

·        Для каждого счетчика рассчитываем остаток (недопробег) = от периодичности отнимаем значение счетчика наработки

·        Недопробег делим на среднюю наработку в день и получаем Количество дней до следующего ремонта

·        Дата следующего ремонта = Дата значения счетчика + Количество дней до ремонта

·        Если у объекта ремонта для данного вида ремонта используется несколько счетчиков, то рассчитываем Дату следующего ремонта для каждого счетчика и выбираем одну из дат в зависимости от логической операции «И/ИЛИ»:

o   Если операция «ИЛИ» (что раньше) - выбираем самую раннюю дату

o   Если операция «И» (что позже) - выбираем самую позднюю дату

Пользователь системы запускает операцию расчета плановых сроков работ и в зависимости от способов планирования (по нормам, по заявкам, по состоянию) и параметров расчета (период расчета, фильтры по объектам ремонта) система запускает свой алгоритм расчета в соответствии с нормативами и сохраняет результат расчета в определенной ремонтной программе (график подразделения или службы) с определенным вариантом графика (копией ремонтной программы).

Рисунок 9

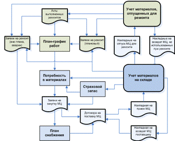
4.4 Управление МТО и складскими запасами


Раздел «Запчасти и материалы» системы Галактика EAM предназначен для решения следующих задач материально-технического обеспечения:

·        расчет потребностей в материалах на основании планов-графиков ремонтных работ

·        формирования заявок на закупку материалов

·        заключение с поставщиками договоров на поставку материалов

·        контроль исполнения договоров на поставку материалов

·        ведение складского учета материалов

o   оприходование материалов на склад

o   внутреннее перемещение материалов между складами и МОЛ

o   отпуск материалов для ремонта (ремонтные подразделения)

o   возврат на склад материалов, не использованных при ремонте

o   проведение инвентаризации

o   формирование актов о недостачах, актов об излишках, актов пересортицы

o     списание материалов

o   дооценка стоимости материалов

Рисунок 10

Потребность в материалах рассчитывается на основании планов-графиков ремонтных работ с учетом материалов, переданных со складов в ремонтные подразделения и страхового запаса материалов.

На основании потребностей в материалах и наличия материалов на складах, формируются заявки на закупку материалов.

Заявки на закупку объединяются в планы снабжения. В планах снабжения уточняются поставщики и сроки поставки материалов.

По планам снабжения с поставщиками заключаются договора на поставку материалов.

Поставляемые материалы приходуются на склад и отпускаются в ремонтные подразделения для выполнения ремонтных работ.

.5 Учет выполнения работ

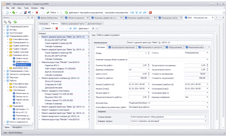
Работы по содержанию, техническому обслуживанию и ремонту оборудования учитываются в системе в виде Актов выполненных работ (КС-2) при выполнении работ подрядчиками, и собственными актами при выполнении работ собственными силами.

Для анализа выполнения работ и сравнения плановых и фактических затрат используются гибкие аналитические формы отчетов в виде сводных таблицы (OLAP-кубы) и различные графические отчеты с настраиваемым представлением.

Рисунок 11

Рисунок 12

Заключение и выводы

В данной курсовой работе было проведено исследование системы <<Галактика EAM>>, которое позволило выявить основной функционал и характеристики исследуемой системы. Проведенное исследование позволяет порекомендовать систему компаниям таких отраслей как:

·        производство и торговля

·        ремонт и техническое обслуживание

·        транспорт

При этом, возможности, равно как и масштабируемость, рассматриваемой системы достаточны, чтобы её можно было использовать на предприятиях любого уровня, как больших, так и малых.

Похожие работы на - Исследование информационной системы 'Галактика EAM'

 

Не нашли материал для своей работы?
Поможем написать уникальную работу
Без плагиата!
Без нейросетей!