Исследование и разработка моделей использования электронных образовательных ресурсов и обеспечения информационной безопасности в учебном процессе
Тема:
Исследование
и разработка моделей использования электронных образовательных ресурсов и
обеспечения информационной безопасности в учебном процессе
ВВЕДЕНИЕ
Современный этап развития характеризуется
информационным взрывом, когда удвоение знаний происходит ежегодно, а темпы
смены техники и технологий опережают темпы смены поколений. Из этого следует,
что фундаментальность не является сегодня основным требованием к
педагогическому исследованию - на первый план выходит его практическая направленность,
характеризующаяся мобильностью в изменении и обновлении науки и образования.
Для современного развития характерна
спиралевидная форма, поэтому потом педагогическая наука и практика снова
вернутся к фундаментальной дидактике. А пока она заменяется современными
образовательными технологиями, а они в свою очередь трансформируются в новый,
возможно несколько избыточно прагматичный, зато высокотехнологичный подход к
образованию, который в условиях информатизации образования уже трудно отделить
от электронных образовательных ресурсов (ЭОР).
Актуальность данного исследования, между:
· потребностью в электронных образовательных
ресурсах для каждого обучающегося, по каждой учебной дисциплине и степенью
наполнения электронных библиотек учебной, научной и методической литературой;
· необходимостью проектирования для
поддержки современных образовательных технологий (кредитной, дистанционной,
активных форм и методов обучения) массового электронного образовательного
продукта и традиционным сегодня подходом в их проектировании: отдельно
педагоги, ведущие занятия, и отдельно разработчики программного обеспечения,
который требует при масштабных работах по проектированию ЭОР колоссальные
финансовые и временные затраты;
· повышением требований к
педагогическим кадрам в условиях обновления и нарастающей информатизации общего
среднего и высшего образования и уровнем компетентности педагогов в
проектировании ЭОР, которые, как правило, ей просто не обладают.
Рассмотренные выше противоречия определяют
проблему исследования, которая сформулирована следующим образом: в условиях
обновления высшего образования, когда перед учебными заведениями встает
массовая потребность в электронных образовательных продуктах, каковы содержание
и технология формирования компетентности в проектировании ЭОР, позволяющие
привлечь к масштабным работам по их проектированию педагогов. Которая, учитывая
вариативность образовательных программ, значительность численности обучающихся,
количество преподаваемых учебных дисциплин, востребованность и социальную
значимость ЭОР в связи с нарастающей информатизацией образования, становится
крупной научно-технической и педагогической проблемой.
В современных условиях, век информационных
технологий, одной из основных инфраструктурных компонентов учебного процесса,
влияющих на качество знаний студентов, является информационная инфраструктура
(аппаратное и программное обеспечение, информационные ресурсы) учебного
процесса. Если учебные занятия проводятся в компьютерных классах, то
качественное бесперебойное функционирование компьютеров существенно определяет
качество получаемых знаний, умений и навыков студентами. В связи с этим
обеспечение информационной безопасности непрерывного функционирования
компьютерных и информационных ресурсов компьютерных классов является весьма
важной для качества учебного процесса.
Целью исследования является разработать и научно
обосновать содержание и технологию формирования моделей использования
электронных образовательных ресурсов и обеспечения информационной безопасности
в учебном процессе.
Объектом исследования является процесс
использования электронных образовательных ресурсов и обеспечения информационной
безопасности в учебном процессе в контексте обновления общего среднего и
высшего образования.
Предметом исследования процесс формирования
моделей использования электронных образовательных ресурсов и методы обеспечения
информационной безопасности в учебном процессе.
Исходя из цели и гипотезы исследования,
определены конкретные задачи исследования:
- Изучить и теоретически обобщить сущностные
характеристики процесса проектирования ЭОР;
- Исследовать модели и методы
информационной безопасности;
- Подготовить монографии, учебные
пособия, ЭОР и инструментальные средства для поддержки процесса формирования
моделей использования ЭОР.
1. Основная часть
.1 Анализ состояния электронных образовательных
ресурсов по направлению исследования
Средства обучения наряду с живым словом
педагога являются важным компонентом образовательного процесса и элементом
учебно-материальной базы любого образовательного учреждения. Являясь
компонентом учебно-воспитательного процесса, средства обучения оказывают
большое влияние на все другие его компоненты - цели, содержание, формы, методы.
Наиболее эффективное воздействие на обучающихся
оказывают современные аудиовизуальные и мультимедийные средства обучения. Одним
из таких средств являются электронные образовательные ресурсы.
Электронный образовательный ресурс - это
самостоятельное интерактивное электронное издание комплексного назначения,
которое может содержать систематизированные теоретические и/или практические
и/или контролирующие материалы с использованием элементов мультимедиа
технологий [43, с. 4].
На сегодняшний день имеется большой выбор ЭОР,
позволяющих повысить эффективность образовательного процесса. С целью
определения средства создания ЭОР, для работы с которым от создателя не
требуется наличие специальных знаний, был выполнен сравнительный анализ
программных продуктов, а также форматов представления информации, используемых
в учебном процессе СПО и ВПО. Все рассматриваемые средства были оценены
по следующим критериям:
наличие возможности обучения;
возможность средствами данного продукта
сформировать и предоставить студентам для изучения лекционный материал, опорные
конспекты, теоретические, справочно-нормативные сведения и пр.;
наличие возможности тестирования;
возможность реализации с помощью
данного средства различных типов тестов, автоматизация заполнения;
наличие статистической обработки данных;
возможность выдачи результатов
тестирования для студентов по окончании самопроверки;
защищенность от несанкционированного
доступа;
обеспеченность защиты от взлома или
изменения готового ЭОР;
удобство добавления и форматирования
материала (возможно ли добавлять материал путем копирования из других
приложений или данные вносятся вручную, возможно ли форматирование в ЭОР);
достоинства использования программного
продукта для разработки ЭОР;
недостатки использования программного
продукта для разработки ЭОР;
необходимость специализированных знаний
по работе со средством реализации ЭОР;
требуются ли от разработчика ЭОР
специальные знания при работе с данным средством для реализации
определенных функций (например, знание языков программирования для проведения
различных видов контроля и реализации автоматической обработки результатов
тестирования).
В данном исследовании было рассмотрено следующее
программное обеспечение, поддерживающее создание ЭОР (таблица 1.1):
«Системы проверки знаний», «Тестер», «Test Office Pro», Portable Document
Format (PDF), Microsoft PowerPoint и HyperText Markup Language (HTML). Три
первых программных продукта реализуют контролирующую функцию обучения и
используются для проведения тестирования студентов по любой дисциплине. При
работе с этими программными продуктами преподавателю необходимо
разработать и заполнить базу данных с вопросами и ответами. Специальных
знаний от разработчика при работе с данными средствами не требуется.
Таблица
1.1
Сравнительный анализ электронных образовательных
ресурсов
|
Дидактическая
функция
|
Контролирующая
|
Обучающая
|
|
Критерии
|
Системы
проверки знаний
|
Тестер
|
Test
Office Pro
|
PDF
|
MS Power Point
|
HTML
|
|
Возможность
обучения
|
Не
предполагает предоставление теоретических сведений
|
Не
предполагает предоставление теоретических сведений
|
Не
предполагает предоставление теоретических сведений
|
Обеспечивает
возможность обучения
|
Обеспечивает
возможность обучения
|
Обеспечивает
возможность обучения
|
|
Возможность
тестирования
|
Тестирование
в автоматическом режиме
|
Тестирование
в автоматическом режиме
|
Тестирование
в автоматическом режиме
|
Обесп.
возможность тестирования. При этом ответы на задания теста и результаты
фиксируются самим испытуемым в других средствах или на бумаге
|
Возможно
тестирование в автоматическом режиме при условии дополнительных знаний
разработчика
|
Тестирование
в автоматическом режиме
|
|
Наличие
статистической обработки данных
|
Необходимо
специальное программное обеспечение
|
Необходимо
специальное программное обеспечение
|
Необходимо
специальное программное обеспечение
|
Необходимо
специальное программное обеспечение
|
Возможно
обеспечить статистическую обработку данных
|
|
Защищенность
несанкционированного доступа
|
Безопасность
обеспечивается парольной защитой
|
Данные
теста сохраняются в отдельном закрытом файле
|
Все
тесты и результаты шифруются методами стойкой криптографии
|
Безопасность
обеспечивается путем поддержки многоуровневого механизма защиты и проверки
подлинности
|
Безопасность
обеспечивается парольной защитой
|
Высокий
уровень защиты обеспечивается при условии профессиональных знаний эл-тов
прогр-я
|
|
Удобство
добавления и форматирования материала
|
Готовый
отформатированный материал легко добавляется
|
Готовый
отформат-й м-л легко добавляется в MS Word.
Форматиров. внутри программы не поддерживается
|
Готовый
отформатированный материал легко добавляется
|
Нет
возможности добавления и форматирования, возможно только заново создать
материал
|
Материал
легко добавлять и удобно форматировать
|
Материал
легко добавлять и удобно форматировать при условии профессиональных знаний
эл-тов прогр-я
|
|
Достоинства
|
Идентификация
студентов, распред. студентов по группам, фиксация результатов тестирования
|
Настройка
параметров теста, трудность задания голосового тестирования
|
Настройка
параметров теста, интеграция голосов, наличие реакции на действия тестируемого
|
Кросплатформенность
компактность, безопасность
|
Поддержка
различных типов данных, информационно насыщенна и наглядные ЭОР
|
Интерактивность,
использование простейших текстовых редакторов
|
|
Недостатки
|
Доступность
данных теста
|
Отсутствие
обработки статистической информации по наполняемости тестовых заданий
|
Небольшое
количество типов вариантов ответов теста
|
Охватывает
множ. стандартов, что не позволяет эффект. использ. его в конкр. целях,
сохраняет точную визуальную копию, но не его логич. стр-ру
|
Для
реализации интерактивной работы требуется знание языков программирования
|
Страница
и входящие изображения хранятся в разных файлах, описывает внешний вид
страницы, но не поведение ее отдельных элементов
|
|
Специальные
знания
|
Не
требуются
|
Не
требуются
|
Не
требуются
|
Не
требуются
|
Требуется
знание языков програм-ия
|
Для
создания динам. страниц требуется знание языка Java Script
|
|
|
|
|
|
|
|
|
Следующие средства создания ЭОР являются
универсальными и поддерживающими создание как теоретических и практических, так
и контролирующих материалов, то есть реализующими обучающую и контролирующую
функцию дидактического процесса.представляет собой формат электронных
документов, поддерживающий различные шрифты, графику, мультимедийные средства.
Для создания ЭОР в данном формате необходима специальная программа, при
этом специальные знания не требуются.- это стандартный язык разметки документов
в Internet. Язык HTML интерпретируется браузером и отображается в виде
документа, в удобной для человека форме. При работе с HTML, при
условии, что автор хочет создать интерактивный ресурс, от создателя
потребуется, кроме владения базовыми дескрипторами, владение языком
программирования хотя бы на начальном уровне.PowerPoint - это программа для
создания и проведения презентаций, при этом презентация представляет собой
сочетание компьютерной анимации, графики, видео, музыки и звукового ряда,
которые организованы в единую среду. Как правило, презентация имеет
сюжет, сценарий и структуру, организованную для лучшего восприятия информации,
что очень удобно для реализации функций дидактического процесса. Однако без
специализированных знаний разработчику будет сложно создать полноценный
интерактивный ЭОР.
Приведенный список инструментальных средств для
создания ЭОР не является полным. Кратко перечислим дополнительные разработки.
Система Microsoft HTML Help - разработка ЭОР
ведется на основе гипертекстовой технологии, а для воспроизведения готового
продукта на компьютере достаточно установки только браузера Microsoft Internet
Explorer.
Использование электронных образовательных
ресурсов в учебном процессе. Рассмотренные нами средства создания ЭОР
находят в учебном процессе вуза широкое применение. Так, например,
«Система проверки знаний», разработанная Институтом регионального моделирования
и анализа (г. Винница, Украина), предназначена для автоматизации процесса
тестирования знаний студентов, абитуриентов и любых других групп, тестируемых
по любым направлениям.
Система позволяет:
создавать любые темы тестирования;
вводить любые задания и варианты ответов
на вопросы;
использовать любые изображения в заданиях
по темам тестирования;
оценивать результат тестирования (рис.
13);
устанавливать любой балл для оценки
знаний;
накапливать и обрабатывать результаты
тестирования;
вести список тестируемых;
устанавливать время ответа на вопросы
темы, а также ввести дифференцированный подход по временному параметру к участникам
тестирования;
ограничивать доступ тестируемых к просмотру
и редактированию данных;
сопоставлять ответы тестируемых с правильными
вариантами ответов;
сохранять во внешнем файле результаты
тестирования.
Рисунок 1.1 Общий вид окна результатов
тестирования
Электронный образовательный ресурс «Тестер»
обеспечивает проведение тестирования на компьютерах по линейным или адаптивным
тестам, подготовленным из банка тестовых заданий (рисунок 1.2).
В процессе тестирования студент визуально
контролирует время, оставшееся до автоматического завершения работы с тестом.
Если автор теста не установил ограничения по времени, то программа «Тестер»
показывает, сколько времени прошло с момента начала работы с тестом.
Рисунок 1.2 Пример контрольного материала,
созданного в электронном образовательном ресурсе «Тестер»
В ходе тестирования в заголовке экрана
выводятся порядковый номер текущего задания и общее количество заданий в тесте,
что позволяет тестируемому оценить объёмы проделанной и предстоящей работы.
В качестве правильного ответа на задание
тестируемый либо выбирает подходящую альтернативу (альтернативный выбор), либо
отмечает все подходящие элементы множества (множественный выбор), либо вводит
набор символов (свободный ответ).
После завершения работы с тестом программа
выводит последний экран «Результат», на котором указаны:
код предмета и комментарий к нему;
количество представленных заданий;
количество использованных минут;
количество правильных ответов;
количество набранных баллов (по
100-балльной шкале).
Допустимость показа последних двух значений
определяется автором теста в соответствии с правилами тестирования.
Результаты тестирования позднее можно будет обработать с помощью другой
программы. Протокол каждого сеанса тестирования сохраняется в отдельном
закрытом файле.«TestOfficePro» - это программа для создания тестов, проведения
тестирования и обработки результатов тестирования.
Вопросы и варианты ответа можно полноценно
форматировать, используя для этого мощный встроенный текстовый редактор, по
своим функциям и удобству мало отличающийся от MS Word. В редакторе можно
вставлять изображения, формулы, схемы, таблицы, аудио- и видеофайлы, HTML
документы и любые OLE документы.
Тест может быть разделен на несколько тем. При
этом возможно оценивать знания тестируемого как по каждой теме в отдельности,
так и по тесту в целом.
Вопросы в тесте можно перемешивать. Более
того, создатель теста может определить, сколько вопросов из каждой темы получит
пользователь для тестирования. Допустим, каждая тема состоит из 100 вопросов.
Если выбрать случайным образом только 10 вопросов, то тестируемые получат
совершенно разные наборы вопросов из одного и того же теста. Дополнительно
варианты ответов можно также перемешать.
Каждый вопрос и вариант ответа может иметь свой
«вес». Это позволяет начислять пользователю больше баллов за правильные ответы
на сложные вопросы и меньше баллов за ответы на легкие вопросы.
Рисунок 1.3 Пример теоретического
материала, созданного в формате pdf
Следующие средства создания ЭОР
являются универсальными и поддерживающими создание как теоретических и
практических, так и контролирующих материалов, то есть реализующими обучающую и
контролирующую функцию дидактического процесса.представляет собой формат
электронных документов, поддерживающий различные шрифты, графику,
мультимедийные средства. Для создания ЭОР в данном формате необходима
специальная программа, при этом специальные знания не требуются.
Компактность. Различные алгоритмы
компрессии (архивации) позволяют эффективно сжимать как текст, так и графику.
Интерактивность. В pdf файле
можно использовать мультимедиа (видео-, аудиоролики), гиперссылки, формы,
данные из которых хранятся во внешних базах данных.
Безопасность. Формат поддерживает
многоуровневый механизм защиты и проверки подлинности. Есть возможность
установить пароль на просмотр/редактирование, создать электронную подпись для
идентификации автора.
Недостатки у формата также
есть. PDF охватывает множество стандартов, что не позволяет эффективно
использовать его в конкретных целях. Например, формат можно использовать
для создания страниц вебсайтов, но html справляется с этой задачей
лучше.сохраняет точную визуальную копию документа, но не его логическую
структуру. Как следствие, PDF достаточно сложно редактировать. Microsoft Office
PowerPoint дает пользователям возможность быстро создавать презентации,
объединяя рабочий процесс пользователя и удобные способы совместного
использования информации (рисунок 1.4).
Рисунок 1.4 Пример электронного
учебного курса, разработанного в программном средстве Microsoft Power
Point
При создании электронного
образовательного ресурса с помощью языка разметки документов HTML
необходимо помнить, что порой возможности форматирования текста в HTML-файлах
значительно уступают возможностям текстовых процессоров типа Microsoft Word [44].
Более того, одним из основных камней преткновения технологической стороны
создания такого ЭОР является то, что самое оптимальное качество HTML-файла
можно получить только при достаточно высокой квалификации и наличия большого
опыта у разработчиков (рисунок 1.5).
Рисунок 1.5 Пример ЭОР в формате
htm
Кроме рассмотренных выше программных
продуктов в ФГБОУ ВПО «МГТУ» используются и другие пакеты программ для
создания ЭОР.BookOffice - пакет программ для создания и просмотра ЭОР
(электронных книг и учебников). Пакет состоит из двух программ: SunRav
BookEditor (программа для создания и редактирования книг и учебников позволяет
создавать ссылки из любого места книги на главы текущей книги и на другие
источники, использует всю мощь современных мультимедийных средств) и SunRav
BookReader (программа для просмотра книг и учебников бесплатная). Пример
разработанного ЭОР - учебно-методического комплекса приведен на рисунке 1.6.
.1.1 Дидактические требования к электронным
образовательным ресурсам
Как отмечает Н.Ф.Талызина, внедрение
технических средств обучения - не самоцель. Их применение оправдано только в том
случае, если это приводит к повышению эффективности учебного процесса
хотя бы по одному из таких критериев, как качество обучения, затраты времени и
сил преподавателем и учащимися, финансовые расходы. Качество обучения - главный
критерий эффективности учебного процесса.
Рисунок 1.6 Пример
учебно-методического комплекса, разработанного с помощью SunRav
BookOffice
Главными целями обучения в высшей
школе (как традиционного, так и с использованием ЭОР) являются развитие,
формирование широкого круга представлений, знаний, умений и компетенций
студентов. Для успешного достижения этих целей процесс обучения основывается на
следующих принципах: целенаправленности; научности, систематичности и
последовательности; сознательности и активности учащихся; наглядности;
прочности; доступности; учет в обучении индивидуальных и возрастных особенностей
школьника; коллективный характер обучения; выбор оптимальных форм, средств и
методов.
Электронные образовательные ресурсы
должны отвечать не только стандартным дидактическим требованиям, предъявляемым
к учебным изданиям (например, к таким как учебники, учебные и
методические пособия), но и ряду специфических требований. Дидактические
требования отражают необходимые условия и закономерности процесса обучения
[46]. Рассмотрим кратко традиционные дидактические требования к ЭОР.
. Требование научности
обучения означает необходимость учета последних научных достижений, а также
обеспечения достаточной глубины, корректности и научной достоверности изложения
содержания учебного материала, предоставляемого образовательными ресурсами.
. Требование доступности
обучения, осуществляемого посредством образовательных ресурсов, означает
необходимость определения степени теоретической сложности и глубины изучения
учебного материала сообразно возрастным и индивидуальным особенностям
обучающихся, необходим учет специфики базового образования и комплексного
характера изучаемых проблем.
. Требование обеспечения
проблемности обучения обусловлено самой сущностью и характером
учебно-познавательной деятельности. Когда студент сталкивается с учебной
проблемной ситуацией, требующей разрешения, его мыслительная активность
возрастает. Необходимо отметить, что уровень выполнимости данного
дидактического требования с помощью электронных образовательных ресурсов
может быть значительно выше, чем при использовании традиционных учебников и
пособий.
. Требование обеспечения
наглядности обучения означает необходимость учета чувственного восприятия
изучаемых объектов, их макетов или моделей и их личное наблюдение студентами. В случае
ЭОР данное дидактическое требование реализуется на более высоком уровне,
обеспечивая полисенсорность обучения с включением в учебно-познавательный
процесс практически всех каналов восприятия информации человеком.
. Требование обеспечения
сознательности обучения предполагает обеспечение средствами образовательного
ресурса самостоятельных действий студентов по извлечению информации при четком
понимании конечных целей и задач учебно-познавательной деятельности.
. Требование систематичности
и последовательности обучения пользователями образовательного ресурса означает
обеспечение последовательного усвоения определенной системы знаний в изучаемой
предметной области. Необходимо, чтобы знания, умения, навыки и компетенции
формировались в определенной системе, в строго логическом порядке и
находили применение в практической жизнедеятельности. При этом
существенное значение имеет не только логика изучения дисциплины, но, в первую
очередь, логика деятельности. Для этого необходимо:
предъявлять учебный материал
в систематизированном и структурированном виде;
учитывать как ретроспективы,
так и перспективы формируемых знаний, умений и навыков при организации каждой
порции учебной информации;
учитывать межпредметные связи
изучаемого материала, соответствующие особенностям вида деятельности;
тщательно продумывать последовательность
подачи учебного материала и обучающих воздействий, аргументировать каждый шаг
по отношению к студенту;
строить процесс получения
знаний в последовательности, определяемой логикой обучения, в свою
очередь определяемой логикой будущей (текущей) профессиональной деятельности
студента;
обеспечивать связь
информации, предъявляемой образовательным ресурсом, с практикой путем
увязывания содержания и методики обучения с личным опытом студентов,
подбором примеров, создания содержательных игровых моментов, предъявления
заданий практического характера, экспериментов, моделей реальных процессов и
явлений.
. Требование прочности
усвоения знаний: для прочного усвоения учебного материала наибольшее значение
имеет глубокое осмысление этого материала.
Анализ научно-педагогической
литературы [46-48] позволил, кроме традиционных дидактических требований к образовательным
ресурсам, выделить и специфические дидактические требования, обусловленные
использованием преимуществ современных информационных и телекоммуникационных
технологий в создании и функционировании ЭОР.
. Требование адаптивности
подразумевает приспособляемость ЭОР к индивидуальным возможностям
студентов, т.е. адаптацию процесса обучения к уровню их знаний и умений,
психологическим особенностям. Различают три уровня адаптации ЭОР. Первым
уровнем адаптации считается возможность выбора студентом наиболее подходящего
для него индивидуального темпа изучения материала. Второй уровень адаптации
подразумевает диагностику состояния обучающегося, на основании результатов
которой предлагаются содержание и методика обучения. Третий уровень адаптации
базируется на подходе, который не предполагает классификации возможных
пользователей и заключается в том, что авторы ЭОР стремятся разработать
как можно больше вариантов использования для как можно более широкого
контингента возможных обучающихся.
. Требование интерактивности
обучения означает, что в процессе обучения должно иметь место
взаимодействие обучающегося с ЭОР. Электронные образовательные ресурсы
должны обеспечивать интерактивный диалог и суггестивную обратную связь. Важной
составной частью организации диалога является реакция ЭОР на действия
пользователя. Суггестивная обратная связь позволяет осуществлять контроль и
корректировать действия студента, выдавать рекомендации по дальнейшей работе,
осуществлять постоянный доступ к справочной и разъясняющей информации.
При контроле с диагностикой ошибок по результатам учебной работы
суггестивная обратная связь выдает результаты анализа работы с рекомендациями
по повышению уровня знаний.
. Требование реализации
возможностей компьютерной визуализации учебной информации, предъявляемой ЭОР.
Требование предполагает анализ возможностей современных средств отображения
информации (технические возможности средств отображения информации -
компьютеров, мультимедиа проекторов, средств виртуальной реальности и
возможностей современного программного обеспечения) по сравнению с качеством
представления учебной информации в электронных образовательных ресурсах.
. Требование развития
интеллектуального потенциала студента при работе с ЭОР предполагает
формирование разнообразных стилей мышления (алгоритмического,
наглядно-образного, рефлексивного, теоретического), умения принимать
рациональные или вариативные решения в сложных ситуациях, умений по
обработке информации (на основе использования систем обработки данных,
информационно-поисковых систем, баз данных и пр.).
. Требование обеспечения
полноты (целостности) и непрерывности дидактического цикла обучения означает,
что ЭОР должны предоставлять возможность выполнения всех звеньев дидактического
процесса в пределах одного сеанса работы с информационно-коммуникационными
технологиями (что реализуется ЭОР, комплексно поддерживающими сразу несколько
дидактических функций).
.1.2 Определение структуры
электронных образовательных ресурсов
Электронный образовательный ресурс
является необходимым средством профессиональной подготовки студентов на
современном этапе становления информационного общества. Основываясь на
указанных нами ранее дидактических требованиях к электронному
образовательному ресурсу, рассмотрим различные варианты его структуры, для чего
обратимся к научно-методической литературе.
Первым шагом при определении
структуры ЭОР, как отмечается в [49, с. 12], должно стать определение
типа образовательного ресурса.
Центром
информационно-образовательных ресурсов [50] выделяются следующие типы ЭОР:
компьютерная обучающая
система;
компьютерная система
контроля знаний;
компьютерная учебная
(развивающая) игра;
компьютерный задачник;
компьютерный лабораторный
практикум;
компьютерный словарь;
компьютерный справочник
(энциклопедия);
компьютерный тренажер;
компьютерный учебник;
презентация / демонстрация;
учебное пособие;
учебно-методическое пособие
и др.
В зависимости от типа ЭОР будет
определяться его структура, которая в самом общем виде включает в себя
две части: основную и контрольно-справочную [47, с. 11].
Основная часть ЭОР должна включать:
титульный лист;
аннотацию к ЭОР;
программу ЭОР;
перечень сокращений;
перечень иллюстраций;
сведения об авторе /
авторах;
тексты тем (глав) № 1, 2, 3
и т.д.;
список рекомендуемой
литературы по темам;
список цитированной
литературы;
приложения (перечень
разнообразных нормативных актов, указов, постановлений).
Контрольно-справочная часть
предполагает наличие:
перечня вопросов и заданий
для самопроверки изученного материала по каждому разделу и по всему ресурсу и
заданий для компьютерного тренинга в среде мультимедиа;
перечня вопросов и заданий
для контроля уровня знаний к каждой теме, главе, разделу и ко всему
ресурсу;
предполагаемых тем курсовых
работ и/или рефератов;
примерного перечня
экзаменационных вопросов и/или вопросов к зачету;
словаря терминов;
методических указаний (или
рекомендаций).
В целом, схожая структура выделяется
и авторами [44] (рис. 19).
Каждая структурная единица
электронного образовательного ресурса должна быть изложена ясно и доходчиво, с четкой
ориентацией на уровень подготовки целевой аудитории, а само содержание ЭОР
должно соответствовать содержанию образования согласно ГОС.
.1.3 Технология создания электронных
образовательных ресурсов
Для эффективного использования ЭОР в учебном
процессе важно не только его содержание, но и технические параметры -
работоспособность, эргономические и художественные особенности. Основные
требования [51]:
оптимальность объема
требующейся памяти, корректность автоматической установки, ее доступность для
обучающихся;
выполнение всех заявленных
для ЭОР функций и логических переходов;
адекватность использования и
гармония средств мультимедиа, оригинальность и качество
мультимедиа-компонентов;
оптимальность организации
интерактивной работы ЭОР;
эргономичность программного продукта
(интуитивная ясность, дружественность, удобство навигации и т.д.).
В соответствии с ГОСТ Р
ИСО/МЭК 12207-99 [52] создание ЭОР состоит из следующих задач:
разработать план сборки для
объединения программных модулей и компонентов в программный объект
(требования к тестированию, процедуры тестирования, контрольные данные,
обязанности исполнителя и программа испытаний);
собрать программные модули и
компоненты и протестировать их как продукты, разработанные в соответствии
с планом сборки (ЭОР должен удовлетворять требованиям СМК-ПВД-59-09
[43]);
Рисунок 1.7 Структура ЭОР (по В.Б.
Ясинскому)
разработать и документально
оформить для каждого квалификационного требования к программному объекту
набор тестов, контрольных примеров (исходные и выходные данные, критерии
тестирования программных средств;
оценить ЭОР по следующим
критериям:
а) учет требований к системе;
б) внешнее соответствие
требованиям к системе;
в) внутренняя согласованность
между программными объектами;
г) соответствие используемых
стандартов и методов испытаний;
д) соответствие ожидаемым
результатам;
е) возможность эксплуатации и
сопровождения.
1.1.4 Тестирование, отладка электронных
образовательных ресурсов
Тестирование - это деятельность, выполняемая для
оценки и улучшения качества программного обеспечения, которая, в общем
случае, базируется на обнаружении дефектов и проблем в программных
системах. Деятельность разработчиков во время тестирования ЭОР регламентируется
государственным стандартом [52].
Процесс тестирования ЭОР состоит из динамической
верификации поведения программ на ограниченном наборе тестов, выбранных
соответствующим образом из обычно выполняемых действий прикладной области и
обеспечивающих проверку соответствия ожидаемому поведению сложного
образовательного ресурса.
Основными задачами тестирования является
проверка соответствия функциональности разработанного ЭОР первоначальным
требованиям, а также выявление ошибок, которые в явном или неявном виде
проявляются во время работы образовательного ресурса. Среди основных работ по
тестированию можно выделить следующие:
тестирование на отказ и восстановление;
функциональное тестирование;
тестирование безопасности;
тестирование взаимодействия;
тестирование процесса установки;
тестирование удобства пользования;
конфигурационное тестирование;
нагрузочное тестирование.
Под отладкой будем понимать этап разработки
электронных образовательных ресурсов, на котором обнаруживают, локализируют и
устраняют ошибки в его работе с помощью специализированных методов.
Как правило, отладка сложного ЭОР - это
трудоемкий процесс. Сложность отладки зависит от используемого при создании ЭОР
языка программирования и инструментов, в частности отладчиков. Отладчик
представляет из себя программный инструмент, позволяющий программисту наблюдать
за выполнением исследуемой программы, для поиска ошибок.
электронный образовательный
информационный коммуникативный
1.1.5 Опытная эксплуатация
Под опытной эксплуатацией ЭОР будем понимать
использование образовательного ресурса в учебном процессе вуза
параллельно с традиционным обучением. В ходе опытной эксплуатации в работе
ЭОР могут быть выявлены недостатки, поэтому результаты его работы в опытной
эксплуатации не используются для оценки успешности учебного процесса. На данном
этапе результаты использования ЭОР служат исключительно для сопоставления с результатами
обучения с помощью традиционных средств, либо для сопоставления с требованиями
к ЭОР самих создателей ресурса. Отличительный критерий понятия «опытная
эксплуатация» - результаты использования ЭОР на этом этапе не должны
использоваться для оценки успешности обучения.
После опытной эксплуатации ЭОР проходит стадию
опытно-промышленной эксплуатации, которая отличается тем, что получаемые
результаты уже не вызывают сомнений и используются для оценки успешности
использования ЭОР в учебном процессе. Однако ЭОР еще находится в зоне
ответственности разработчиков, которые оперативно исправляют возникающие
ошибки, вносят необходимые изменения, производят доработку.
Общей особенностью этих этапов внедрения
является то, что пользователи (как преподаватели, так и студенты) могут
отказаться от ЭОР и вернуть его на доработку.
.1.6 Мониторинг ЭОР
В этом подразделе представлено исследование
эффективности использования ИКТ и ЭОР в учебном процессе.
Для проведения исследования были использованы
следующие методы:
- Метод анкетирования;
- Метод экспертной оценки.
Мнения педагогов об эффективности ЭОР в
зависимости от опыта их применения (%):
Рисунок 1.8 Мнения педагогов об эффективности
ЭОР в зависимости от опыта их применения
Мнения педагогов об эффективности ЭОР по
сравнению с традиционными средствами обучения в зависимости от опыта их
использования (%).
Рисунок 1.9 По сравнению с традиционными
средствами обучения
Влияние курсов повышения квалификации в области
применения ИКТ в обучении на использование педагогами ЭОР (%)
Рисунок 1.10 Влияние курсов повышения
квалификации в области применения ИКТ в обучении на использование педагогами
ЭОР
1.2 Модели организации учебного процесса с
использованием электронных образовательных ресурсов
Под моделями организации учебного процесса с
использованием ЭОР будем понимать описание способов построения образовательного
процесса в зависимости от факторов, связанных с наличием и спецификой
использования информационно-коммуникационных технологий в Вузе. При этом обычно
учитывают следующие признаки:
1. уровень технического оснащения
образовательного учреждения (от нескольких компьютеров до наличия мобильных
компьютерных аудиторий из нетбуков/макбуков или наличия учебного
компьютера/ИМЭУ у каждого студента, включая оснащение проекционным
оборудованием, интерактивными досками и т.п.);
2. состояние и степень развитости
информационной среды образовательного учреждения (в том числе обусловливающей
использование ИКТ в административном обеспечении образовательного процесса);
. наличие или отсутствие подключения к
Интернет;
. уровень ИКТ-компетентности работников
образовательного учреждения (педагогов и администраторов);
. наличие компьютеров дома у учащихся.
В частности, при формировании моделей необходимо
учитывать следующие возможные практики оснащения учебного процесса средствами
ИКТ:
1. Компьютерная аудитория на 12-15 рабочих
мест;
2. Компьютер на рабочем месте
преподавателя, подключенный к проектору;
. Компьютер на рабочем месте
преподавателя, подключенный к проектору и интерактивной доске;
. Один-пять компьютеров в рабочей зоне
аудитории;
. Мобильный комплект компьютеров на 12-15
ноутбуков (мобильный компьютерная аудитория);
. Персональный компьютер/ИМЭУ у каждого
студента аудитории
. Компьютер в свободном организованном
доступе студентов на территории образовательного учреждения (свободный доступ в
компьютерную аудиторию, компьютер в библиотеке, свободный доступ к компьютерам,
установленным в аудиториях или коридорах вуза);
. Компьютер дома у студентов
При построении моделей необходимо также иметь
ввиду виды работы, осуществляемой студентами: индивидуальную, коллективную и,
конечно, виды учебной деятельности.
Модели организации учебного процесса не должны
ограничиваться только описанием процессов в аудитории, во время занятия, они
должны охватывать и предварительную работу при подготовке к занятию и
внеаудиторую деятельность.
Таким образом, были предложены следующие
основные модели организации учебного процесса с применением средств ИКТ:
. Использование ИКТ, программных
продуктов и ЭОР при подготовке к занятию
2. Использование ИКТ, программных продуктов и
ЭОР на занятии в ситуации «один-пять компьютеров в рабочей зоне аудитории»
3. Использование ИКТ, программных продуктов
и ЭОР в ситуации «один компьютер - один студент»
. Использование ИКТ, программных
продуктов и ЭОР во внеаудиторной деятельности.
.2.1 Использование ИКТ, программных продуктов и
ЭОР при подготовке к уроку
Эта модель достаточно универсальна, так как
может использоваться как при наличии небольшого числа компьютеров в вузе (в
административной части, в библиотеке, на кафедре), на начальном этапе развития
информационной среды вуза, так и при развитой информационной среде ОУ и высоком
уровне технического оснащения.
Она в наименьшей, видится, степени зависит от
уровня ИКТ-компетентности педагога, потому что он может выбрать удобный для
себя режим работы, уровень используемых программных продуктов и ЭОР.
Минимальные требования к техническому оснащению этой модели таковы:
операционная система, в том числе мультимедиа проигрыватель, почтовый клиент,
браузер, файловый менеджер; антивирусная программа; интегрированное офисное
приложение, включающее текстовый редактор, программу разработки презентаций и
электронные таблицы; звуковой редактор; простой редактор Web-страниц.
Желательны, хоть и не обязательны,
программа-архиватор, растровый и векторный графические редакторы; для
продвинутого уровня необходимы система управления базами данных;
геоинформационная система; система автоматизированного проектирования;
виртуальные компьютерные лаборатории; программа-переводчик; система оптического
распознавания текста; система программирования; (входит в состав операционных
систем или др.); программа интерактивного общения.
Очевидно, что при использовании этой модели
преподавателем интерактивная составляющая и доля самостоятельной работы
студента с ИКТ зависит от уровня технической оснащенности вуза. Тексты
учебника, слайды, плакаты, правила, таблицы, демонстрационный материал,
звукозаписи, кино- теле-, видеофрагменты и целые видеоуроки, упражнения и
задания, тренажеры и практикумы, тестовые системы - все эти средства обучения
представлены сегодня в электронном формате в составе открытых коллекций и могут
быть с успехом использованы в самых разных учебных ситуациях, на разном этапе
занятия. Если в вузе используется автоматизированная комплексная информационная
система, такая как «Tamos»
то преподаватель может заранее подобрать себе ЭОРы к каждой теме рабочего
учебного плана, разместить их в своем виртуальном кабинете в нужном порядке,
продумать, какие элементы занятия будут ими оснащены (представление нового
материала, самостоятельная работа, закрепление, контроль и т.п.).
Когда данная модель используется студентами, то
степень её интерактивности и самостоятельности регулируется только полученным
заданием, которое может варьироваться от подбора иллюстративного материала по
теме до выполнения проекта.
.2.2 Использование ИКТ, программных продуктов и
ЭОР на уроке в ситуации «один-пять компьютеров в рабочей зоне класса»
Эта модель в значительной мере рассчитана на
использование индивидуального подхода в работе с студентами. Такое оснащение,
вкупе с соответствующим программным обеспечением набором ЭОРов, позволяет
работать и со слабыми студентами в плане отработки определенных технических или
предметных навыков, и с сильными учащимися, например, в плане организации
индивидуального исследования различных учебных моделей.
Кроме того, данная модель позволяет организовать
групповую работу для выполнения определенных исследовательских и проектных
заданий, а также для дискуссионных или семинарских форм занятия - в этом случае
компьютер приходится на каждого участника группы. Работа может быть
организована в малых группах по модели «один компьютер на группу». При этом
преподаватель отбирает необходимые для проведения урока ЭОРы в зависимости от
учебной задачи и ориентирует учащихся на проведение совместных исследований,
разработку групповых проектов, коллективное выполнение электронных заданий.
В малых группах за одним компьютером учащиеся
могут совместно:
1. наблюдать, анализировать и обсуждать
предметные явления, представленные в таблицах, интерактивных схемах;
2. работать с гипертекстовыми определениями
и правилами;
. наблюдать за поведением некоторых единиц
в динамичных схемах;
. искать решение задач, сопровождающих
интерактивные тексты;
. моделировать ситуации в виртуальной
лаборатории или конструкторе;
. коллективно выполнять электронные
задания и тесты;
. вести разнообразную словарную работу,
текстовую деятельность и работу со справочниками;
. готовить материалы для проектов и
презентаций, используя текстовый и разнообразный иллюстративный материал и т.д.
Перечисленные виды работы могут проводиться как
изолированно, так и в различных сочетаниях. По окончании работы её результаты -
в виде текстов, презентаций, планов, тезисов или устных выступлений, докладов,
сообщений - выносятся на обсуждение и коллективную оценку.
В техническом и программном обеспечении данной
модели желательны, прежде всего, тестовые системы, инструменты учебной
деятельности, коллекции информационных источников, а для продвинутого уровня
важны и наиболее ценны для достижения компетентностных результатов образования
среды для моделирования и проектирования.
При наличии интерактивной доски или экрана и
проекционного оборудования возможности эффективного использования модели
существенно расширяются - в зависимости от учебной задачи, она может быть
использована как в виде дополнения фронтальной работы с аудиторией,
представления и обсуждения индивидуальных результатов.
Наборы ЭОР к учебным пособиям и курсам, а также
ЭОРы из тематических и предметных коллекций могут послужить предметом
коллективного обсуждения, опорой для фронтального опроса студентов.
.2.3 Использование ИКТ, программных продуктов и
ЭОР на уроке в ситуации «один компьютер - один студент»
Данная модель осуществляется при следующих
вариантах технического оснащения: нетбуков (мобильная компьютерная аудитория),
стационарная компьютерная аудитория на 15 или 25-30 студентов; дополнительно
могут присутствовать интерактивная доска или комплект проектор +экран.
Компьютеры могут иметь или не иметь доступ в Интернет. При использовании этой
модели можно практически не менять структуру системы без ущерба для
интерактивности, т.к. вполне допустима фронтальная работа одновременно со всей
аудиторией. Данная модель предъявляет достаточно большие требования как к
программному обеспечению, так и к уровню ИКТ-компетентности преподавателя.
При данной модели компьютер может выступать как
инструмент обучения; в этом случае студенты работают со специальными
программами (тестами, гипертекстами, интерактивными заданиями индивидуального и
группового характера). А может выступать в качестве инструмента деятельности
студентов; тогда студенты сами с помощью определенного программного обеспечения
создают некий учебный продукт (например, электронные творческие работы,
текстовые или мультимедиа приложения, исследования в среде моделирования или
виртуальной лаборатории, проекты). Поэтому при данной модели желательными
являются различные инструменты для работы с информационными объектами
(редакторы), среды для моделирования и проектирования, наборы тестов, коллекции
информационных источников. В качестве дополнительного оборудования, которое
может быть подключено к компьютеру, можно назвать, в зависимости от изучаемого
предмета, интерактивные графические планшеты, музыкальные клавиатуры, комплекты
датчиков, управляемые компьютером конструкторы, видеокамера, комплект пультов
мгновенного контроля знаний и навыков студентов. В перспективе можно говорить о
продуктивном использовании планшетного компьютера типа iPad, медиаплеера с
возможностью записи типа iPod (например, комплекты медиаплееров с возможностью
записи iPod в качестве мобильного лингафонного кабинета уже используются в ряде
вузов) или о широких апробации, внедрении и применении устройств типа ридеров,
используемых в качестве электронных учебников.
Как и в предыдущем случае, использование
интерактивной доски или проектора может существенно сократить время на некоторые
традиционно затратные виды учебной деятельности (представление и проверка
полученных результатов, опрос и т.п.), тем самым повышая эффективность
обучения.
При работе в компьютерной аудитории могут быть
использованы ЭОР практически всех типов, вне зависимости от их прямого
назначения: они становятся поддержкой фронтальной беседы, иллюстрацией к
выступлению преподавателя и студента, материалом для самостоятельного
наблюдения и анализа, поиска закономерностей и извлечения собственных выводов,
для организации проектов, деятельности по подготовке докладов и сообщений, для
тренировки или контроля с автоматической проверкой результатов.
Наличие у компьютеров доступа в Интернет
существенно расширяет возможности для организации исследовательской и
самостоятельной работы студентов (в том числе, в плане информационного поиска).
Функции преподавателя меняются при этом от преимущественно контролирующих к
преимущественно организационным, устанавливается атмосфера сотрудничества,
характерная для совместной распределенной деятельности.
Но даже и без использования он-лайн ресурсов
Интернет применение ИКТ, программных продуктов и ЭОР на занятии целесообразно в
связи с изменением роли студента в учебном процессе, усилением личностного
компонента образования. В традиционной методике (даже если говорить только об
использовании наглядных средств обучения) роль преподавателя была
главенствующей: именно он производил отбор материалов для демонстрации,
демонстрировал, комментировал, предлагал вопросы и задания, направленные на выявление
восприятия и понимания источников. При всей эффективности такой работы она
могла быть реализована только самим преподавателем с помощью специального
оборудования.
Сегодня арсенал технических средств
демократизировался, и с помощью компьютера студент получает индивидуальный
доступ к пособиям для самостоятельной работы студента, раздаточного материала,
электронным книгам, разноуровневым заданиям и тестам. Иными словами, студент
обязан овладеть утвержденным «минимумом» учебного материала, дальнейшее же
«вхождение» в мир учебной дисциплины может осуществляться по выбранному им
самим пути с использованием новых информационных источников.
.2.4 Использование ИКТ, программных продуктов и
ЭОР на занятии в ситуации «компьютер на рабочем месте преподавателя»
Данная модель может использоваться для
организации образовательного процесса наиболее эффективно в варианте, когда
компьютер совмещен с интерактивной доской или проектором и экраном (в противном
случае непосредственно на занятии компьютер преподавателя может служить только
для обеспечения индивидуальных заданий или контроля для одного или нескольких
студентов, а также для автоматизации хранения учебных и контрольных
материалов). При использовании интерактивной доски компьютер превращается в
современную многофункциональную доску. Прежде всего, это может решить проблему
обеспечения наглядности на занятиях (опросы показывают, что в последнее время
происходит снижение уровня наглядности в учебном процессе, в значительной
степени из-за устаревания учебно-методической базы школ; это вступает в
противоречие со всё большим уровнем - количеством и качеством - наглядности в
повседневной жизни).
Компьютер с интерактивной доской или проектором
позволяет превратить проблему реализации в учебном процессе наглядности в вопрос
наглядности интерактивной. При этом новый уровень такой интерактивной
иллюстративности носит мультимедийный и контекстный характер (например, на
уроках литературы используются ЭОР не только визуального, но и аудио типа,
исторические источники и материалы литературных сайтов, не обязательно
образовательной направленности, все они в комплексе могут составить основу
компьютерной презентации).
При этом выступление с опорой на компьютерную
презентацию может использовать как преподаватель, так и студент, что в
значительной мере способствует формированию коммуникативной компетентности.
Программное обеспечение самих интерактивных досок позволяет выполнять действия,
которые невозможны при ином построении занятия. Например, можно сохранять все
написанное студентами для последующего совместного анализа и разбора; можно
делать и сохранять пометки непосредственно по ходу выступления поверх
текстового или иного демонстрирующегося материала (это, в частности, позволяет
эффективно использовать материал, приближенный к непосредственному опыту
студентов); можно «пробовать» различные варианты учебных действий (заполнения
пропущенных орфограмм, построения графиков, подстановку и упрощение уравнений и
т.п.), в том числе неправильные, безопасно с психологической точки зрения реализуя
«право на ошибку».
В данной модели востребованными являются, прежде
всего, коллекции информационных источников и модули построения демонстраций.
Наибольшую ценность представляют интерактивные модели и среды для
моделирования. Разумеется, подготовка таких заданий требует определенной
подготовительной работы от преподавателя и соответствующего уровня
ИКТ-компетентности.
На уроках с использованием проекционного
оборудования или интерактивной доски в сочетании с рабочим компьютером
преподавателя также могут быть использованы все существующие виды ЭОР,
независимо от их основного назначения. При коллективной работе в аудитории
находят свое применение как специальные демонстрационные, иллюстративные и
опорные материалы (гипертекстовые определения и правила, анимации и
иллюстрации, интерактивные таблицы, правила, гипер- и учебные тексты), так и
материалы, ориентированные преимущественно на индивидуальную самостоятельную
работу студентов (учебные словари, электронные задания и задачи, лаборатории и
тесты).
.2.5 Использование ИКТ, программных продуктов и
ЭОР во внеурочной деятельности
Требования новых ГОСО предполагают, что наряду с
аудиторной деятельностью в организации учебного процесса должна учитываться
внеурочная деятельность (выделяется 10 учебных часов на внеаудиторную
деятельность).
В рамках внеаудиторной могут быть использованы
следующие модели организации учебного процесса:
1. индивидуальная работа студентов;
2. работа в мелких группах, в том числе в
парах;
. работа в больших группах - оптимально
для внеаудиторной деятельности группа до 10 человек (фронтальная работа с
большей группой студентов будет фактически превращать внеаудиторную
деятельность в вариант дополнительного занятия).
В соответствии с этими видами работ и с
образовательными задачами можно выделить в данной модели такие требования к
техническому оснащению:
. наиболее предпочтительный - организация
свободного доступа к компьютерам, имеющим доступ в Интернет, для студентов во
внеаудиторное время - это могут быть компьютерная аудитория, компьютеры в
библиотеке или информационном центре и т.д.;
2. один компьютер (возможно, в предметном
кабинете, у учителя) для индивидуальной работы учащегося, работы пары или
группы до 5 человек;
. очень желательна именно для этой модели
подключенная к компьютеру дополнительная аппаратура (музыкальные клавиатуры,
планшеты, плееры, видеокамеры и т.п.).
С точки зрения программного обеспечения на
первый план выходят web-браузеры, программы для интерактивного общения типа
ICQ, Skype и т.д., виртуальные лаборатории и тренажеры. С точки зрения
дидактической направленности внеаудиторная деятельность в этой модели может
стать продолжением аудиторной деятельности (выполнение домашнего задания,
дополнительные тренировочные работы и т.д.), самостоятельным учебным
исследованием или ИКТ - проектом. Работа может быть организована как
самостоятельная с последующим контролем, так и под руководством преподавателя
(куратора).
1.3 Обеспечение безопасности информационной
инфраструктуры учебного процесса
Учебный процесс в вузе является основным
производственным процессом, выпускающим продукцию - студентов. В современных
условиях, век информационных технологий, одной из основных инфраструктурных
компонентов учебного процесса, влияющих на качество знаний студентов, является
информационная инфраструктура (аппаратное и программное обеспечение,
информационные ресурсы) учебного процесса.
Влияния информационной безопасности на учебный
процесс в вузе возможно на двух уровнях, а именно:
1. На уровне оценки риска безопасности в целом
информационной инфраструктуры учебного процесса вуза, когда оценивается
состояние (ситуация) отдельных групп компонентов информационной инфраструктуры
учебного процесса вуза, его влияние на выходной продукт организации, и,
соответственно, рекомендуется вкладывание средств в то или иное направление
информационной инфраструктуры учебного процесса вуза. Такая оценка может
проводится один раз в год и связана с составлением бюджета расходов по
совершенствованию безопасности информационной инфраструктуры учебного процесса
вуза.
2. На уровне выполнения учебного процесса.
Причем, на этом уровне необходимо производить мониторинг информационной
безопасности учебного процесса, выявлять ситуации нарушения информационной
безопасности учебного процесса, измерять влияние нарушения информационной
безопасности учебного процесса на выходной продукт, а именно, на знания
студентов. По результатам влияния нарушения информационной безопасности
учебного процесса на знания студентов необходимо оперативно реагировать,
принимать конкретные меры по их устранению. Качество учебного процесса зависит
от оперативности исправления нарушений информационной безопасности,
соответственно, необходимо выбрать период мониторинга и оперативного
реагирования на нарушения нормативного, требуемого состояния учебного процесса.
Для учебного процесса вуза наиболее подходящей с точки зрения максимальной
эффективности учебного процесса является период: академический час. Однако,
возможно рассмотрение и других периодов мониторинга и реагирования: полдня,
один день и т.д. Выбор периода мониторинга и реагирования на нарушения
информационной безопасности учебного процесса зависит также от планируемых
затрат на систему мониторинга и реагирования на нарушения информационной
безопасности учебного процесса: чем оперативнее реагирование, тем больше
требуется затрат на создание и сопровождение системы мониторинга и реагирования
на нарушения информационной безопасности учебного процесса.
Таким образом, можно говорить о двух типах
ситуаций объекта исследования, а именно, информационной безопасности учебного
процесса: ситуация-состояние безопасности информационной инфраструктуры
учебного процесса вуза оценивает уровень возможных нарушений информационной
безопасности учебного процесса, и ситуации нарушения информационной
безопасности учебного процесса, которые оперативно выявляются в ходе учебного
процесса. В случае оценки ситуации-состояния информационной инфраструктуры
учебного процесса вуза необходима соответствующая система реагирования,
направленная на повышение уровня безопасности информационной инфраструктуры
учебного процесса вуза. В случае ситуаций нарушения информационной безопасности
учебного процесса необходима система оперативного ситуационного обеспечением
информационной безопасности учебного процесса вуза.
Таким образом, в данной работе с учетом
специфики учебного процесса вуза предлагается двухуровневая концептуальная
модель ситуационного управления обеспечением информационной безопасности
учебного процесса вуза.
На основе введенных понятий двух типов ситуации
предложена двухуровневая концептуальная модель ситуационного управления
информационной безопасностью учебного процесса вуза (рисунок 1.21).
Рисунок 1.21 Двухуровневая концептуальная модель
ситуационного управления информационной безопасностью учебного процесса Вуза
В рамках рассмотрения моделей и методов первого
уровня концептуальной модели ситуационного управления обеспечением
информационной безопасности учебного процесса вуза предлагается модель и
методика прогнозирования выхода из строя компьютеров в компьютерных
лабораториях вуза при нарушениях режима информационной безопасности на основе
аппарата нечеткой логики.
На практике причиной выхода из строя компьютеров
в компьютерных лабораториях вуза является: качество проведения регламентных
работ, регулярность обновления антивирусной базы и своевременное списание
морально устаревших компьютеров. В свою очередь качество проведения
регламентных работ определяется периодом проведения регламентных работ и
средним процентом глубины тестирования ресурсов компьютера. На основе
рассмотренных характеристик состояния безопасности компьютеров в компьютерных
лабораториях вуза в данной работе предлагается схема определения численной
оценки вероятностей выхода из строя компьютеров в компьютерных лабораториях с
использованием аппарата нечеткой логики, которая представлена на рисунке 1.22.

С помощью введенных лингвистических переменных
«период проведения регламентных работ» и «средний процент глубины тестирования
ресурсов компьютера» определяется значение лингвистической переменной «качество
регламентных работ» с помощью следующих продукционных правил:
Правило 1. Если переменная «период проведения
регламентных работ» имеет значение «часто» или «редко», и переменная «средний
процент глубины тестирования ресурсов компьютера» имеет значение «низкий» или
«высокий», то переменная «качество регламентных работ» будет иметь значение
«низкое».
Правило 2. Если переменная «период проведения
регламентных работ» имеет значение «часто» или «редко», и переменная «средний
процент глубины тестирования ресурсов компьютера» имеет значение «средний», то
переменная «качество регламентных работ» будет иметь значение «среднее».
Правило 3. Если переменная «период проведения
регламентных работ» имеет значение «нормально», и переменная «средний процент
глубины тестирования ресурсов компьютера» имеет значение «низкий» или
«высокий», то переменная «качество регламентных работ» будет иметь значение
«среднее».
Правило 4. Если переменная «период проведения
регламентных работ» имеет значение «нормально», и переменная «средний процент
глубины тестирования ресурсов компьютера» имеет значение «средний», то переменная
«качество регламентных работ» будет иметь значение «высокое».
Аналогичные продукционные правила разработаны
для «Регулярности обновления антивирусной защиты» и «Степени морального
устаревания компьютера». С учетом вышеизложенного теперь можно определить
значение лингвистической переменной «вероятность выхода из строя компьютера».
По рассчитанным возможным потерям от угроз
информационной безопасности инфраструктуре учебного процесса производится
планирование бюджета на развитие системы обеспечения информационной
безопасности.
В рамках рассмотрения моделей и методов второго
уровня концептуальной модели ситуационного управления обеспечением
информационной безопасности учебного процесса вуза разработана модель количественной
оценки ущерба знаний студентов. Под ущербом знаний будем понимать такую
обобщенную величину, которая отражает количество недополученных студентами
знаний вследствие несоблюдения нормативных показателей обеспеченности их
компьютерной техникой. Чтобы подчеркнуть важность этой характеристики как
индикатора качества знаний студентов будем оценивать величину ущерба знаний в
денежном эквиваленте, для чего свяжем ее со стоимостью обучения. Кроме того,
это является важным психологическим фактором при принятии решения на всех
уровнях управления. Действительно, если на Web-странице ЛПР появится
информация, что в течении такого-то периода в университете не работало 76
компьютеров, то это мало о чем ему говорит. Если же он узнает, что в результате
выхода из строя компьютеров в компьютерных лабораториях студенты университета
недополучили знаний на полмиллиона тенге, то очевидно - это будет иметь совсем
другой эффект.
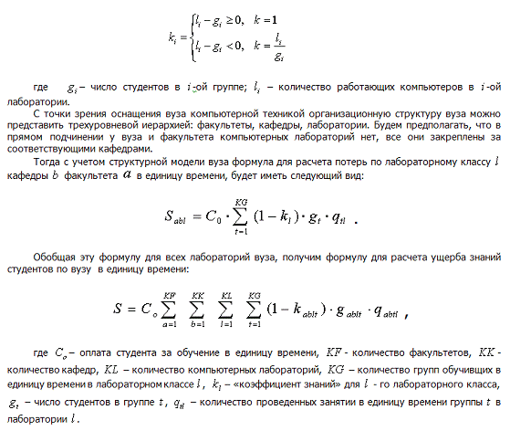
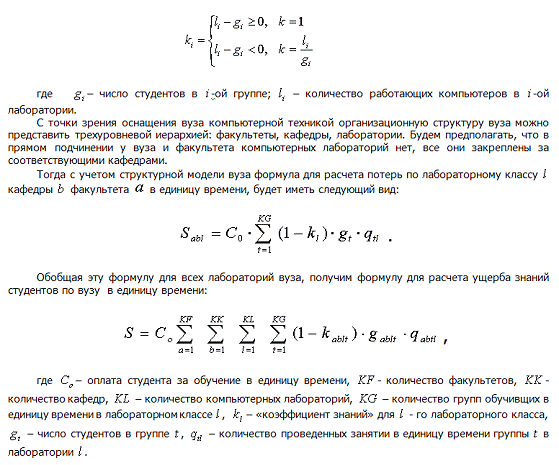
Для получения формулы расчета ущерба знаний по
университету за единицу времени, введем понятие «коэффициента знаний» ki для
i-го лабораторного класса, который будет характеризовать текущую обеспеченность
студентов на конкретном занятии работающими компьютерами [3,4].
Предположим, что студент на каждом занятии
усваивает одну единицу знаний, если у него есть отдельное рабочее место, в
противном случае его «знание» будет уменьшаться в соответствии с «коэффициентом
знаний» i-го лабораторного класса ki. Формула для вычисления «коэффициента
знаний» ki для i-го лабораторного класса будет иметь вид:
Предлагаемая технология оперативного
ситуационного управления информационной безопасностью учебного процесса вуза
включает оперативный мониторинг состояния вычислительных и информационных ресурсов
в компьютерных классах за определенный период времени, расчет ущерба знаний
студентов, анализ ситуации и принятие адекватных решений. С учетом
трехуровневой иерархической структурной модели вуза технология оперативного
ситуационного управления информационной безопасностью вуза представлена на
рисунке 3.
На самом низшем уровне представлены компьютерные
лаборатории L и преподаватели П, проводящие занятия в этих лабораториях.
На следующем уровне представлены Операторы -
ответственные за состояние компьютерных лабораторий на факультетах и ЛПР -
лица, принимающее решение на факультетском уровне. В их обязанности входит
проведение мониторинга по факультету, передача данных в ситуационный центр вуза
и принятие решений на основании состояния компьютерных лабораторий на своем
факультете.
Рисунок 1.23 Технология оперативного
ситуационного управления информационной безопасностью Вуза
На самом верхнем уровне располагаются
Администратор, ответственный за состояние компьютерных лабораторий в вузе и ЛПР
вуза. Основываясь на накопленных статистических данных о состоянии всех
информационных и вычислительных ресурсов вуза, поступивших из локальных
ситуационных центров, ЛПР принимает решения по применению локальных или
глобальных контрмер для устранения текущих неисправностей и предотвращения их
появления в дальнейшем.
В целом технологию оперативного ситуационного
управления информационной безопасностью учебного процесса вуза можно
представить в виде последовательности следующих этапов:
. Преподаватели после каждого занятия в
лаборатории вводят данные о состоянии компьютеров в клиентскую программу
«Ситуационное управление информационной безопасностью учебного процесса вуза».
. Серверная программа «Ситуационное управление
информационной безопасностью учебного процесса вуза» собирает данные с
клиентских программ и выводит ситуацию на web-страницу
ЛПР о количестве полностью или частично неработающих компьютеров в каждом
компьютерном классе и величину ущерба знаниям студентов.
. ЛПР на основе анализа данных программы
«Ситуационное управление информационной безопасностью учебного процесса вуза»
принимает решения о принятии контрмер в компьютерных лабораториях и определяет
приоритеты их выполнения.
ЗАКЛЮЧЕНИЕ
Основные научные результаты магистерской работы,
практические выводы и рекомендации, полученные при выполнении исследований
заключаются в следующем:
-разработана концептуальная модель ситуационного
управления обеспечением информационной безопасности учебного процесса вуза,
отличающаяся введением двух типов ситуаций информационной безопасности учебного
процесса;
-разработана технология оперативного
ситуационного управления информационной безопасностью учебного процесса в вузе
на основе предложенной концептуальной модели;
-разработана методика прогнозирования выхода из
строя компьютерной техники в компьютерных лабораториях вуза при нарушениях
режима информационной безопасности;
- разработана модель оценки субъективной
вероятности выхода из строя компьютерной техники в учебных лабораториях на
основе аппарата нечеткой логики;
разработана модель количественной оценки ущерба
знаний студентов вуза от несоблюдения нормативных показателей обеспеченности
студентов компьютерной техникой.
СПИСОК ЛИТЕРАТУРЫ
1.
Борисов В.В., Круглов В.В., Федулов А.С. Нечеткие модели и сети. - М.: Горячая
линия - Телеком, 2007. - 284с.
2.
D. Wawrzyniak Models of IT risk assessment - classical approach and
possibilities of its development, [in:] «Selected problems of electronic
economics» ed. M. Niedzwiedzinski, Marian Niedzwiedzinski CONSULTING Publishing
House, Lodz, 2007.
.
Ахметов
Б.Б.
Модель
для
оценки
риска
информационной
безопасности
вуза
// Вестник
КазНУ.
Серия
математика, механика, информатика, 2009. - №2. - С.88-99.
.
Ахметов Б.Б. Количественное исчисление величины ущерба знаний студентов //
Материалы III Международного конгресса студентов и молодых ученых «Мир науки»,
Алматы: КазНУ имени аль-Фараби, 2009. - С.171-172.