Анализ действующей системы мотивации персонала (на примере ЗАО 'Райффайзенбанк')

  • Вид работы:
    Курсовая работа (т)
  • Предмет:
    Менеджмент
  • Язык:
    Русский
    ,
    Формат файла:
    MS Word
    461,82 Кб
  • Опубликовано:
    2014-03-15
Вы можете узнать стоимость помощи в написании студенческой работы.
Помощь в написании работы, которую точно примут!

Анализ действующей системы мотивации персонала (на примере ЗАО 'Райффайзенбанк')

Оглавление

Введение

Глава 1. Мотивация труда как инструмент повышения эффективности деятельности организации

1.1 Обзор существующих теорий мотивации

1.2 Сущность оплаты труда, как фактора мотивации персонала

1.3 Зарубежный опыт создания мотивационных механизмов на предприятии

Глава 2. Анализ системы мотивации

.1 Общая характеристика и кадровая политика ЗАО «Райффайзенбанк» 

2.2 Анализ действующей системы мотивации персонала. На примере ЗАО «Райффайзенбанк»

2.3 Пути совершенствования организации процесса мотивации. На примере ЗАО «Райффайзенбанк»

Заключение

Список литературы

Введение

Важнейшим фактором успешной деятельности предприятия является разработка системы трудовой мотивации.

Высокий должностной оклад как основной подход в решении данной проблемы отнюдь не всегда гарантирует заинтересованность и высокую результативность персонала, но создает реальную опасность переплаты сотрудникам за не сделанную работу. Более того, нередко это приводит к стагнации компании, причина которой заключается в том, что, привыкая к стабильной оплате, даже самые эффективные и талантливые менеджеры достаточно быстро переходят на поддержание функционирования, вместо того чтобы активно участвовать в развитии предприятия. Если подобное положение занимает катастрофические масштабы, то порой единственным средством становится почти полная замена менеджмента.

В связи с этим не случайно возрастает интерес производственных структур к теориям и технологиям, позволяющим решать нестандартные задачи в области управления персоналом.

Мотивация - это самое важное понятие в подходе к поведению человека на рабочем месте. Знание механизма мотивации необходимо в практической работе по управлению персоналом. Оно помогает при распределении и планировании работ.

Путь к эффективному управлению персоналом, к активизации его деятельности и повышении ее эффективности лежит через понимание мотивации людей. Если хорошо понимать, что движет человеком, побуждает его к действиям, к чему он стремиться, выполняя определенную работу, можно, в отличие от принуждения, требующего постоянного контроля, таким образом построить управление персоналом фирмы, что люди будут сами активно стремиться выполнить свою работу наилучшим образом и наиболее результативно с точки зрения достижения организацией своих целей.

Целью данной работы является: проанализировать существующие подходы к мотивации персонала и предложить рекомендации, которые могли бы позволить руководителю коммерческого банка повысить удовлетворенность сотрудников трудом и увеличить их уровень мотивации.

Задачей курсовой работы является:

. Изучить современные теории мотивации;

. Выявить факторы, влияющие на систему мотивации персонала в коммерческом банке. На примере ЗАО «Райффайзенбанк».

. Дать предложения по совершенствованию организации процесса мотивации. На примере ЗАО «Райффайзенбанк».

Глава 1. Мотивация труда как инструмент повышения эффективности деятельности организации


.1 Обзор существующих теорий мотивации

В настоящее время в большинстве стран мира господствуют рыночные отношения. Фирм, компаний и организаций, выпускающих однородную продукцию или предоставляющих аналогичные услуги, сейчас огромное количество и становится все больше и больше. Между ними существует жесткая конкуренция. Главная задача любой организации состоит в том, чтобы произвести качественный продукт с наименьшими издержками или оказать услуги лучшего сервиса, и чтобы именно эти продукты и услуги выбрали потребители, а фирма получила прибыль. Для этого у организаций имеются различные ресурсы: материальные, денежные, сырье, техника, оборудование и т.д. Сейчас все большее число компаний для своей эффективной деятельности делают акцент на таком ресурсе как человеческий. Руководство стремится отобрать квалифицированных рабочих, но при этом должны быть созданы условия для мотивации сотрудников: чтобы люди каждый день выполняли свою работу с удовольствием, чтобы факторов, вызывающих негативные чувства было бы меньше, а факторов, рождающих позитивные эмоции - больше. Определим понятие мотивации. Мотивация - совокупность внешних и внутренних сил, которые побуждают человека к деятельности, задают границы и формы деятельности и придают этой деятельности направленность, ориентированную на достижение определенных целей. Существуют другие определения понятия мотивации, в зависимости от того на какой из многочисленных граней исследователь акцентирует свое внимание.

Иерархическая теория мотивации А. Маслоу была сформулирована автором ещё в 40-ые годы ХХ века на основе классификации потребностей, предложенной в тот же период Г. Мурреем. Иерархия потребностей по Маслоу выглядит так

Сущность теории характеризуется следующим:

- группа потребностей находятся в иерархическом расположении по отношению друг к другу (рис.1).

. Человек не приходит к удовлетворению высших потребностей, не удовлетворив низшие.

. Степень удовлетворения группы потребностей для каждого человека индивидуальна.

. Потребности, если они не удовлетворены, побуждают человека к действиям (удовлетворённые потребности не мотивируют людей)

. Если одна потребность удовлетворяется, то на её место выходит другая неудовлетворённая потребность;

. Большинство людей останавливаются в своём развитии на одной группе потребностей, что не связано с их интеллектуальным уровнем.

. Группа потребностей, на которой остановился в своём развитии индивидуум, определяет цель его деятельности.

. Самая высокая потребность - потребность самовыражения и роста человека как личности - никогда не может быть удовлетворена полностью, поэтому процесс мотивации человека через потребности бесконечен.

1. Физиологические потребности - потребности, необходимые для выживания человека: еда, вода отдых и т.д. 2. Потребности в безопасности - потребность уверенности в будущем, защита от физических, эмоциональных и других опасностей со стороны окружающего мира и т.д. 3. Потребности в принадлежности и любви - необходимость в социальном окружении, в общении с людьми, «чувство локтя» и поддержка и т.д. 4. Потребности в уважении - необходимость в признании окружающих и стремление к личным достижениям, компетенции и т.д. 5. Потребности в самовыражении - стремление к росту и реализации своих потенциальных возможностей и т.д. Первые две группы потребностей составляют первичные потребности, а следующие три - вторичные. Смысл такого иерархического построения заключается в том, что как только потребность более низкого уровня реализуется, то она выступает стимулом для удовлетворения потребности более высокого уровня.

Теория Дэвида МакКлелланда. Основная её особенность заключается в выделении трёх основных групп потребностей, т.е. потребности во власти, в успехе и причастности, которые индивидуум склонен удовлетворять одновременно (рис. 2).

Рис. 2. Основные потребности, выделенные Дэвидом МакКлелландом

Сущность теории заключается в следующих положениях:

·        каждый человек врождённо более ориентирован на одну из групп потребностей, удовлетворению которой он уделяет основное внимание, не отвергая при этом и основные;

·        лица с высокой потребностью в причастности, как правило, не могут хорошо работать индивидуально и руководить персоналом, но очень эффективно выполняют работу по установлению коммуникативных связей и активно учувствуют в принятии групповых управленческих решений; они хорошо мотивируются корпоративными стимулами и целями;

·        лица с преимущественной ориентацией на потребность во власти плохо выполняют работу с повышенной степенью риска, неэффективно руководят большими группами, но на достаточно высоком уровне руководят малыми группами и выступают перед аудиторией; они наиболее эффективно мотивируются на базе уравнительной системы оплаты труда; лица с высокой потребностью в успехе не могут долго выполнять монотонную работу и ориентироваться в своей практической деятельности на достижение удалённых во времени целей; они достаточно хорошо работают в условиях риска, руководят большими группами людей и хорошо мотивируются лишь при высокой степени вариации объёмов вознаграждений.

В практическом менеджменте теорию Д. МакКлелланда можно использовать в системе функционального разделения труда, при профессиональной ориентации, а также для проектирования индивидуальных систем материального стимулирования труда.

Двухфакторная мотивационно-гигиеническая концепция Ф. Герцберга была сформулирована в конце 50-ых годов 20-ого века. Основная её особенность заключается в том, что деятельность персонала определяется:

·        гигиеническими факторами, вызывающими состояние удовлетворённости или неудовлетворённости трудом. Согласно Герцбергу, при отсутствии или недостаточной степени присутствия гигиенических факторов у человека возникает неудовлетворенность работой. Однако, если они достаточны, то сами по себе не вызывают удовлетворения работой и не могут мотивировать человека на что-либо (рис.3).

Рис. 3 Механизм снижения неудовлетворенности работников под воздействием гигиенических факторов

Ориентация в организации на использование гигиенических факторов улучшает социально-психологический климат, снижает текучесть кадров

·        Мотиваторами, стимулирующими рост интенсивности труда. Отсутствие или неадекватность мотиваторов не приводит к неудовлетворенности работой. Но их наличие в полной мере вызывает удовлетворение и мотивирует работников на повышение эффективности деятельности (рис. 4).

Рис. 4 Механизм формирования удовлетворенности работников под воздействием факторов-мотиваторов

К гигиеническим факторам Герцберг отнес: способ управления, политику компании, отношения с непосредственным руководителем, условия труда, заработную плату, отношения с сотрудниками, отношения с подчиненными, статус, безопасность. К факторам-мотиваторам Герцберг отнес: достижения, признание успеха, работа как таковая (интерес к работе и заданию), ответственность, продвижение по службе, профессиональный рост.

В практическом менеджменте настоящая теория может быть использована для проектирования систем мотивации труда, а так же для снижения нежелательной текучести кадров и степени конфликтности в межличностных отношениях внутри рабочей группы.

Клейтон Алдерфер, из Йельского университета, воспользовавшись идеями Маслоу и других авторов, сформулировал подход, который получил название «теория выживания, принадлежности и роста». Все многообразие человеческих потребностей можно условно разделить на группы. Он полагает, что таких групп достаточно выделить три: 1) потребность в росте: внутренняя потребность в самооценке, потребность в самореализации; 2) потребности в принадлежности: социальные потребности, потребности в социальной оценке, потребность в социальной безопасности; 3) жизненно необходимые потребности: физиологические потребности, потребность в материальной безопасности (рис. 5)

Рис 6 Потребности, выделенные Клейтоном Алдерфером

Для понимания алдерферовской теории ключевыми являются четыре компонента: последовательность удовлетворение, разочарование (фрустрация), обратная последовательность разочарование, устремление.

Процесс движения вверх по уровням потребностей Альдерфер называет процессом удовлетворения потребностей, а процесс движения вниз - процессом фрустрации, т.е. поражения в стремлении удовлетворить потребность.

Модель Алдерфера является потенциально более применимой из-за того, что обеспечивает более современное рассмотрение и использование более глубоких знаний о человеческих потребностях и их роли в организациях.

Теория ожиданий, ассоциирующаяся с работами Виктора Врума, была разработана в начале 60-ых годов ХХ века. Она основывается на предположении, что человек направляет свом усилия на достижение какой-либо цели только тогда, когда будет уверен в большой вероятности удовлетворения за этот счёт своих потребностей или достижения цели. Мотивация является функцией фактора ожидания «затраты труда - результаты», ожидания «результаты - вознаграждение » и валентности (т.е. относительной степени удовлетворения или неудовлетворения, возникшая вследствие получения определённого вознаграждения). Наиболее эффективная мотивация достигается тогда, когда люди верят, что их усилия обязательно позволят им достичь цели и приведут к получению особо ценного вознаграждения. Мотивация ослабевает, если вероятность успеха или ценность вознаграждения оценивается людьми невысоко.

Врум вывел оригинальную формулу

Мотивация = ОРР * ОВР * З ,                                      (1)

где ОРР - ожидаемые результаты работы;

СВР - ожидаемое вознаграждение за работу;

З - значимость для человека результатов работы (валентность):

·   Валентность положительна, если результаты высоко ценятся работником;

·        Валентность отрицательна, если результаты отрицаются работником;

·        Валентность равна 0, если работник безразличен к результатам.

Мотивационная теория справедливости П. Гудмена была впервые сформулирована в начале 70-ых годов ХХ века. Основная её особенность состоит в том, что основа мотивации, согласно её приверженцам - это справедливость вознаграждения по принципу:

Вознаграждения / Затраты труда = Const

В рамках теории справедливости предполагается, что люди подвергают субъективной оценке отношения вознаграждения к затраченным усилиям и сравнивают его с тем, что, как они считают, получили другие работники за аналогичную работу. Несправедливое, по их оценкам, вознаграждение приводит к возникновению психологического напряжения. В целом, если человек считает свой труд неоцененным, он будет уменьшать затрачиваемые усилия. Если же он считает свой труд переоцененным, то он, напротив, оставит объём затрачиваемых усилий на прежнем уровне или даже увеличить его.

Адамс выделил 6 возможных реакций человека на несправедливость:

1.    Сокращение собственных затрат энергии;

2.      Попытка увеличить вознаграждение за свой труд;

.        Переоценка своих возможностей;

.        Попытка повлиять на организацию или на руководителя с целью изменить оплату или нагрузку других;

.        Выбор для себя другого объекта сравнения;

.        Попытка перейти в другое подразделение или другую организацию;

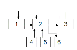
Модель Портера-Лоулера была сформулирована в середине 70-ых годов ХХ века. Её основная особенность - это синтез теории ожидания и теории справедливости. Модель основывается на том, что мотивация является функцией потребностей, ожиданий и восприятия работников справедливого вознаграждения. Результативность труда работника зависит от приложенных им усилий, его характерных особенностей и возможностей, а так же оценки им своей роли. Объём затрачиваемых усилий зависит от оценки работником ценности вознаграждения и уверенности в том, что оно будет получено. Согласно модели Портера-Лоулера, результативность труда порождает удовлетворённость, а вовсе не наоборот, как считают сторонники теории человеческих отношений.

В этой модели существует взаимосвязь усилия, вознаграждения, способностей человека и его осознания своей роли в процессе труда (рис.6).

1-      затраченные усилия

2-      полученные результаты

-        внешнее и внутреннее вознаграждение

-        осознание своей роли в процессе труда, сравнение своих усилий и вознаграждения с усилиями и вознаграждением других

-        способности, особенности человека, его характер

-        степень удовлетворения, чувство компетенции, самоуважения

Рис. 6 Модель Портера-Лоулера

Из схемы видно, какие факторы влияют на получаемые результаты. В модели Портера-Лоулера результаты работы - это и есть функция внешнего вознаграждения (зарплата, значимость оплаты, уверенность в связи трудового усилия и размера вознаграждения), внутреннего вознаграждения (похвала, продвижение по службе и т.д.), осознания своей роли в процессе труда и способностей человека.

Х или У-теория Д. Мак-Грегора была сформулирована одновременно с теорией ожидания. Основной её особенностью является использование менеджером двух вариантов мотивации труда персонала, обозначенных автором как Х и У.

Сущность концепции можно уяснить на основе описания 2-ух вариантов мотивации.

Х-теория базируется на следующих предпосылках:

·          средний человек стремится работать как можно меньше;

·        он не любит ответственности и любит, чтобы им руководили;

·        средний человек эгоистичен и глубоко безразличен к потребностям организации;

·        он не любит инноваций;

·        средний человек доверчив, он «лёгкая добыча» для демагогов;

·        эффективно руководить им можно только на основе политики «кнута и пряника».

У-теория основывается на следующих аргументах:

·          люди пассивны не в результате их природы, а из-за неправильного руководства ими;

·        важная задача менеджера - дать каждому человеку возможность раскрыть свои способности;

·        необходимо не заставлять людей работать, а совмещать их цели деятельности с целями организации.

Эффективное использование концепции Д. Мак-Грегора в практическом менеджменте возможно по следующим направлениям:

·        для выбора стиля лидерства в зависимости от качеств персонала ( Х-теория - авторитарный стиль, У-теория - демократический);

·        для выбора между пооперационным контролем и контролем трудовой деятельности по конечным результатам;

·        для выбора между линейной и матричной организационной структурой управления.

1.2 Сущность оплаты труда, как фактора мотивации персонала


Заработная плата - это основная часть средств, направляемых на потребление, представляющая собой долю дохода (чистую продукцию), зависящую от конечных результатов работы коллектива и распределяющуюся между работниками в соответствии с количеством и качеством затраченного труда, реальным трудовым вкладом каждого и размером вложенного капитала[29].

Различают номинальную и реальную заработную плату.

Номинальная заработная плата или доход выражает общую сумму денег, полученных работником за свой затраченный труд, выполненную работу, оказанную услугу или отработанное время. Она определяется действующей ставкой заработной платы или ценой рабочей силы за единицу времени работы.

Реальная заработная плата - это количество товаров и услуг, которое можно приобрести на номинальную зарплату.

С одной стороны, заработная плата является основным источником подъёма благосостояния рабочих и служащих, а с другой, - важным рычагом материального стимулирования роста и совершенствования общественного производства. Чтобы производство непрерывно развивалось и совершенствовалось, необходимо создавать материальную заинтересованность работников в результатах труда.

Поэтому основная функция заработной платы - это мотивирование работников к эффективному труду.

Заработная плата является мотивирующим фактором, если:

) она однозначно связана с результатами выполненной работы (сдельная);

) работник не сталкивается с отрицательными явлениями, более весомыми, чем преимущества заработной платы (физические перегрузки, негативные оценки окружающих);

) заработная плата тесно связана с произведенной работой во времени (не должно быть длительных промежутков между выполнением работы и ее оплатой);

) заработная плата реально, а не символически, увеличивает доход работника.

Задачи разработки системы оплаты труда в организации состоят в дифференциации размеров заработной платы, которая с одной стороны должна мотивировать работников к эффективному труду, а с другой - быть экономически оправданной соответственно ценности результатов их работы.

В современных условиях, в период перехода к рыночной экономике, в целях стимулирования труда работников, оплата труда не является единственным источником дохода работника. Общий доход работника включает следующие виды выплат: заработную плату по тарифным ставкам и окладам, дополнительные льготы и компенсации, стимулирующие надбавки и премии, социальные выплаты, дивиденды и др. Соотношение между этими элементами образует структуру доходов, или заработной платы, отдельных сотрудников и всей организации.

Разработка и использование различных форм и систем оплаты труда позволяют применить к каждой группе и категории работающих определённый порядок исчисления заработка. Это обеспечивает более точный учёт количества и качества труда, вложенного работниками в конечные результаты производства.

Система оплаты - это определенная взаимосвязь между показателями, характеризующими меру (норму) труда и меру его оплаты в пределах и сверх норм труда, гарантирующая получение работником заработной платы в соответствии с фактически достигнутыми результатами труда (относительно нормы) и согласованной между работником и работодателем ценой его рабочей силы.

Существует две системы оплаты труда: тарифная и бестарифная.

Тарифная система включает следующие элементы:

.        тарифная сетка устанавливает соотношение размеров тарифных ставок(должностных окладов) в зависимости от квалификационного уровня работников.

.        тарифная ставка - это размер оплаты за труд определенной сложности, произведенного в единицу времени (час, день, месяц). Тарифная ставка всегда выражается в денежной форме, и ее размер возрастает по мере увеличения разряда.

.        тарифные коэффициенты показывают, во сколько раз квалификация работника данного разряда выше квалификации работника первого разряда.

.        тарифно-квалификационные справочники. На их основе производится тарификация работников, т.е. отнесение к соответствующим тарифным разрядам с учетом сложностей, условий труда и квалификации.

Достоинство тарифной системы оплаты труда в том, что она:

) при определении размера вознаграждения за труд позволяет учитывать его сложность и условия выполнения работы;

) обеспечивает индивидуализацию оплаты труда с учетом опыта работы, профессионального мастерства, непрерывного трудового стажа работы в организации;

) дает возможность учитывать факторы повышенной интенсивности труда (совмещение профессий, руководство бригадой и др.) и выполнение работы в условиях, отклоняющихся от нормальных (в ночное и сверхурочное время, выходные и праздничные дни). Учет этих факторов при оплате труда осуществляется посредством доплат и надбавок к тарифным ставкам и окладам.

Бестарифная система оплаты труда ставит заработок работника в полную зависимость от конечных результатов работы коллектива, к которому относится работник. При этой системе не устанавливается твердого оклада или тарифной ставки. Применение такой системы целесообразно лишь в тех ситуациях, когда есть реальная возможность учесть результаты труда работника при общей заинтересованности и ответственности каждого коллектива.

Все системы заработной платы в зависимости от того, какой основной показатель применяется для определения результатов труда, принято подразделять на две большие группы, называемыми формами заработной платы.

Форма заработной платы - это тот или иной класс систем оплаты труда, сгруппированных по признаку основного показателя учета результатов труда при оценке выполненной работником работы с целью его оплаты.

Наибольшее распространение на предприятиях различных форм собственности получили две формы оплаты труда:

) сдельная - форма оплаты труда за фактически выполненный объём работы (изготовленную продукцию) на основании действующих расценок за единицу работы.

) повременная - форма оплаты труда, при которой заработная плата работнику начисляется по установленной ставке или окладу за фактически отработанное время.

Различают несколько видов повременной формы оплаты труда:

)        простая повременная система оплаты труда - выплата установленного оклада по твердой ставке:

ЗП=Тстi x Ф x Кд,                                                                 (1.1)

где Тстi - часовая тарифная ставка работника i-го разряда,

Ф - фактически отработанное количество часов в месяц,

Кд - коэффициент доплат, в долях единицы.

)        повременно-премиальная система оплаты труда:

ЗП=Тстi x Ф x Кд x (1+ (Р+К x П)/ 100),                              (1.2)

где Р - размер премии в % к тарифной ставке за выполнение установленных показателей и условий премирования,

К - размер премии за каждый % перевыполнения установленных показателей и условий премирования,

П - % перевыполнения установленных показателей и условий премирования.

)        система «плавающие оклады». Суть: в каждом следующем месяце для работника формируется новый оклад в зависимости от определенного в организации базисного показателя.

Недостатком повременной системы оплаты труда является то, что должностной оклад не в состоянии учесть различия в объёмах работ, выполненных работниками одной профессии и квалификации.

В зависимости от способа подсчета заработка при сдельной оплате различают несколько форм оплаты труда:

)        Прямая сдельная система оплаты труда определяется по неизменной расценке за фактически выполненный объем работы:

ЗП=р x То x Кд,                                                                    (1.3)

где р - сдельная расценка,

То - объем товарооборота,

Кд - коэффициент доплат.

)        Сдельно-премиальная система оплаты труда.

Суть: выплата наряду с заработком по сдельной расценке премии за соответствующие количественные или качественные показатели работ.

ЗП= р x То x Кд + Пр,                                                          (1.4)

где Пр - сумма премиальных.

)        Сдельно-прогрессивная система оплаты труда используется в основном при осуществлении производственного процесса, т.е. за выполнение продукции в пределах установленных норм выработки - по прямым сдельным расценкам, а сверх норм - по по повышенным расценкам по установленной шкале, но не выше двойной сдельной расценки.

)        Аккордная система - оплата труда производится за весь объем работ с учетом установленного срока их выполнения. Общая сумма вознаграждения определяется по сдельным расценкам исходя из нормы выработки и всего комплекса основных и вспомогательных работ.

)        Комиссионная система применяется при оплате труда в зависимости от объема товарооборота, стоимости заключенных сделок на бирже и определяется как % от объема продаж.

На каждом конкретном предприятии в зависимости от характера выпускаемой продукции, наличия тех или иных технологических процессов, уровня организации производства и труда применяется та или иная форма заработной платы.

 

.3 Зарубежный опыт создания мотивационных механизмов на предприятии


В зарубежных странах накоплен большой опыт применения самых разнообразных мотивационных механизмов. Системы отдельных стран характеризуются отличительными чертами: Швеции - солидарной заработной платой, Японии - оплатой за стаж и рационализаторство, Германии - стимулированием роста производительности, США - оплатой за квалификацию, Великобритании - оплатой по индивидуальным контрактам, во Франции - индивидуализацией зарплаты, Италии - выплатой коллективных и индивидуальных надбавок к отраслевой тарифной ставке и надбавками в связи с ростом стоимости жизни. Одновременно наблюдается общая нацеленность систем заработной платы на повышение эффективности производства[18].

В странах с развитой рыночной экономикой постепенно отказываются от традиционных форм оплаты труда в зависимости от индивидуальной выработки. Это объясняется тем, что в условиях НТП все труднее измерить личный вклад отдельного рабочего в общий производительный процесс, с одной стороны, а с другой - на первый план выдвигаются задачи стимулирования сотрудничества внутри трудового коллектива, способностей их членов к перестройке и восприятию новшеств, чувства ответственности за надежность и качество продукции. Отсюда ориентация на повременные формы оплаты труда, в основе которых лежит учет в первую очередь степени использования машин, экономии сырья и энергии, старательности в работе и т.п., т.е. показателей успехов на уровне группы (бригады) и коллектива фирмы в целом. Однако чистая повременная оплата не применяется. Все системы повременной формы оплаты труда базируются на нормативной основе, что повышает ее действенность. Там же, где сохраняется сдельная форма, наблюдается общее сокращение переменной части заработной платы.

В Швеции переменная часть зарплаты, связанная с общими результатами деятельности, увеличилась, традиционные формы сдельщины утратили свое значение, упор делается на премиальные системы и поощрение успехов в производственной отдаче на уровне групп.

В Германии помимо гибких форм организации труда большое внимание уделяется вознаграждению за совмещение профессий и взятие на себя дополнительной ответственности. Соответственно в структуре зарплаты учитываются такие факторы, как психологическое напряжение и ответственность за организацию работы, за ее качество, за обеспечение функционирования оборудования.

В политике заработной платы используют и систему заслуг. Система "оценки заслуг" предназначена для установления заработной платы работникам одинаковой квалификации, но имеющим разные показатели качества работы. Факторы, по которым оцениваются работники, могут быть производственными (выполнение норм, уровень брака, использование рабочего времени и т.д.) и личностными (инициативность, трудовая и творческая активность, принятие на себя ответственности за решения на производстве, умение работать в коллективе и т.п.). Методы оценки заслуг работников различны - балльная оценка, анкетирование, экспертная оценка, группировка работников по результатам оценки их работы. "Оценка заслуг" наибольшее распространение получила в США.

Система привлечения работников на предприятие может предусматривать, например, для молодежи достаточно высокие первоначальные ставки заработной платы, которые не требуют материальных стимулов. В Японии для молодежи предусмотрена специальная семейная надбавка, размеры которой сокращаются с возрастом и стажем одновременно с ростом базовой заработной платы, отражающей повышение профессионально - квалификационного уровня работника

В зарубежных странах закрепление кадров на предприятии происходит через действующие системы заработной платы, социальных выплат, дивидендов на акции фирмы и т.д. Наиболее интересный опыт закрепления кадров с помощью системы зарплаты имеет Япония, где ставки заработной платы впервые нанимаемых в 3,5-4 раза ниже ставок тех, кто уже заканчивает трудовую деятельность в данной фирме. Система "пожизненного найма" предусматривает автоматическое повышение зарплаты в соответствии с возрастом работника. Но в последнее время эта система стала дополняться поощрением за достижения. В составе самой заработной платы имеются также "надбавки на жизнь", которые включают жилищные, транспортные и тому подобные виды надбавок для обеспечения различных жизненных потребностей. Совокупный размер этих надбавок составляет 9-10% тарифного заработка работника, а в общей сумме заработка это незначительная величина. Тем не менее, создается впечатление, что ни одно из насущных жизненных притязаний работника не ускользает от внимания работодателя. Развитию у персонала чувства общности с фирмой служат дополнительные социально-бытовые выплаты, льготы и услуги, предоставляемые персоналу на "добровольных" началах в добавление к обязательным, установленным государственной системой социального обеспечения. В их числе внутрифирменное обеспечение по старости, в которое были преобразованы прежние резервные фонды выходных пособий. Около 10% компаний в Японии имеют пенсионные фонды. Этим фондам предоставлены налоговые льготы, что дает фирмам дополнительный стимул для закрепления кадров.

Создание на предприятиях должного уровня организационно-технических условий проявляется в систематическом обновлении техники и технологии, улучшении условий труда, что при прочих равных условиях способствует привлечению и закреплению кадров. Высокий организационно-технический уровень производства вызывает рост производительности труда, ведет к повышению качества продукции, сокращению потерь рабочего времени. Эти условия включают также организацию и нормирование труда - последнее является элементом организации заработной платы и, следовательно, влияет на ее размеры и дифференциацию. Социально-экономические условия труда - это методы его материального и морального вознаграждения. В их числе важную роль играют методы установления и регулирования ставок и окладов: единые ставки заработной платы, автоматическое повышение ставок заработной платы, изменение ставок по результатам оценок заслуг. Это позволяет учесть специфику отдельных производств и групп работников.

Стимулирование непрерывного повышения квалификационного уровня обеспечивается применением систем оплаты знаний, квалификации, совмещения профессий и т.д. Сущность оплаты знаний состоит в том, что работнику платят не только за то, что он делает на рабочем месте, но и за то, что он потенциально может выполнить, обладая для этого суммой знаний. Эта система эффективна в условиях быстрой модернизации производства, перехода к выпуску новой продукции.

Самого пристального внимания заслуживает опыт зарубежных стран, так называемого классического рынка (например, Франции, Германии, Швеции, Японии и др.). Основными формами регулирования зарплаты там являются:

а) государственное регулирование - установление минимальной зарплаты, предельных размеров ее роста в период инфляции, налоговая политика;

б) колдоговорное регулирование на общенациональном и отраслевом уровне - на договорной основе между правительством, руководством отраслей и профсоюзами определяются общий порядок индексации доходов, формы и системы заработной платы, размеры разовых повышении ее уровня, социальных выплат и льгот (в том числе пособий по безработице);

в) фирменные колдоговоры - фирмы устанавливают размеры тарифных ставок и окладов, доплат и надбавок, утверждают систему участия в прибылях и т.д.;

г) рынок рабочей силы - определяет среднюю заработную плату и др.

Все перечисленные формы тесно взаимосвязаны, взаимодействуют и влияют друг на друга, создавая единый механизм регулирования заработной платы. Таким образом, мотивация труда - это одна из важнейших функций менеджмента, представляющая собой стимулирование работника или группы работников к деятельности по достижению целей предприятия через удовлетворение их собственных потребностей.

Глава 2. Анализ системы мотивации


.1 Общая характеристика и кадровая политика ЗАО «Райффайзенбанк»

Банк Райффайзен - один из крупнейших участников российского рынка банковских услуг специализируется на обслуживании физических лиц, индивидуальных предпринимателей и предприятий малого бизнеса.

ЗАО «Райффайзенбанк» является дочерним банком Райффайзен Банк Интернациональ АГ. Банк работает в России с 1996 года и оказывает полный спектр услуг частным и корпоративным клиентам, резидентам и нерезидентам, в рублях и иностранной валюте. Московское главное территориальное управление Банка России (БИК ОПЕРУ Московского главного территориального управления Банка России 044525700) осуществляет надзор за деятельностью Райффайзенбанка.

В начале 2006 года Группа Райффайзен Интернациональ (до объединения Райффайзен Интернациональ и РЦБ) приобрела 100% акций ОАО «ИМПЭКСБАНК», в марте 2007 года было принято официальное решение о дате начала реорганизации ОАО «ИМПЭКСБАНК» в форме присоединения к ЗАО «Райффайзенбанк Австрия».

Райффайзенбанк является одним из самых надежных банков в России. ЗАО «Райффайзенбанк» занимает 11-е место по размеру активов по результатам 3-го квартала 2012 года («Интерфакс-ЦЭА»). Согласно данным «Интерфакс-ЦЭА», по результатам 3-го квартала 2012 года ЗАО «Райффайзенбанк» находится на 5-мместе в России по объему средств частных лиц и на 10-м месте - по объему кредитов для частных лиц.

Цели создания:

Банк создан с целью реализации с целью получения прибыли при осуществлении банковских операций.

Райффайзен банк специализируется на оказании банковских услуг и кредитовании населения и предприятий малого бизнеса.

Концепции и цели группы Райффайзен:

«Мы - ведущий универсальный банков России для всех, кто ценит качество».

·              Мы стремимся к долгосрочным отношениям с клиентами.

·              Мы предоставляем полный спектр высококачественных финансовых услуг по всей России.

·              Мы тесно сотрудничаем со всеми банками Группы Райффайзен Банк Интернациональ.

·              Мы достигаем устойчивого уровня прибыль на собственных капитал, выше среднего по рынку.

·              Мы поощряем предприимчивость наших сотрудников и способствуем их развитию.

Сеть банка формируют более 250 офисов в 47 регионах страны. Около 9 000 сотрудников, более 1 900 000 клиентов. Банк Райффайзен предлагает клиентам основные банковские продукты, принятые в международной финансовой практике.

В числе предоставляемых услуг: выпуск банковских карт, ипотечное и потребительское кредитование, автокредитование, услуги дистанционного управления счетами, кредитные карты с льготным периодом, срочные вклады, аренда сейфовых ячеек, денежные переводы. Часть услуг доступна клиентам в круглосуточном режиме, для чего используются современные телекоммуникационные технологии.

Учредителями Райффайзенбанка в России являются:

·              Raiffeisen CIS Region Holding GmbH (Райффайзен СНГ Регион Холдинг ГмбХ) - 99,96718%

·              Raiffeisen-Invest-Gesellschaft m.b.H. - 0,03282%

Райффайзенбанк является дочерней структурой Райффайзен Банк Интернациональ АГ.

Райффайзен Банк Интернациональ является одним из основных провайдеров корпоративных и инвестиционно-банковских услуг в Австрии и ведущим универсальным банком в Центральной и Восточной Европе, он управляет обширной сетью дочерних банков, лизинговых компаний и широким спектром провайдеров других специализированных финансовых услуг на 17 рынках. Около 61 300 сотрудников банка обслуживают порядка 14,6 миллиона клиентов в 3 100 его отделениях (данные цифры включают Polbank). Райффайзен Банк Интернациональ является полностью консолидированной дочерней структурой компании Райффайзен Центральбанк Австрия АГ (РЦБ), владеющей порядка 78,5% обычных акций холдинга. Остальные акции находятся в свободном обращении на Венской фондовой бирже.

РЦБ - ведущая холдинговая компания группы РЦБ и центральный институт австрийской банковской Группы Райффайзен, крупнейшей банковской группы в стране.

История банковской Группы Райффайзен:

История банков Группы Райффайзен восходит к середине XIX века, когда появились первые кооперативы и кассы взаимопомощи, поддерживающие крестьян во время голода и экономических трудностей.

Основателем Группы Райффайзен стал Фридрих Вильгельм Райффайзен (1818-1888). Будучи мэром нескольких деревень вестервальдского района Германии в середине XIX века, он делал все возможное, чтобы облегчить страдания крестьян в борьбе за выживание, начав с создания благотворительных кооперативов.

Однако вскоре Ф. В. Райффайзен осознал, что христианские принципы благотворительности недостаточно эффективны, в то время как организованная взаимопомощь позволит достичь поставленной цели. В 1862 году он создал первый банковский кооператив в Анхаузене (Германия), который и стал прообразом банков Райффайзен.

Первый Райффайзенбанк открылся в Австрии в 1886 году, а через десять лет число таких банков в Австрии превысило 600.

В настоящее время банковская Группа Райффайзен является крупнейшей банковской группой в Австрии, располагающей наиболее разветвленной филиальной сетью в стране и представляющей примерно четверть всего банковского бизнеса Австрии.

На логотипе Райффайзенбанка (Рисунок №6 Логотип банка «Райффайзен».) изображены две перекрещенные лошадиные головы - символ, который использовался западноевропейскими народами с давних времен. Люди прикрепляли это знак к фронтонам своих домов, чтобы уберечь семьи от зла и несчастий. В некоторых отдаленных деревнях Европы традиция до сих пор жива.

Рисунок №7. Логотип банка «Райффайзен»

Преданность и сила лошади, защищенностьвдома - вот что выбрал Райффайзенбанк в качестве символа безопасности ваших денег под общей крышей группы Райффайзен в мире экономических потрясений.

Дочерние компании:

·              ООО «Райффайзен-Лизинг»

·              Негосударственный Пенсионный Фонд «Райффайзен»

·              ООО «УК «Райффайзен Капитал»

·              ООО «СК «Райффайзен Лайф»

Кадровая политика ЗАО «Райффайзенбанк»:

В сфере кадровой политики Райффайзенбанк в 2013 году продолжил взятый курс на укрепление своей позиции одного из лучших работодателей в России. По результатам глобального исследования, проведенного двумя ведущими мировыми консалтинговыми агентствами в сфере управления персоналом - AonHewitt и группой RBL, Группа Райффайзен вошла в список топ-10 компаний в номинации «Лучшая компания для лидеров». В исследовании анализировалось влияние инвестиций в развитие персонала компании на ее финансовые показатели. Также были оценены результаты программы «Управление талантами и развитие лидерства». Жюри из независимых судей-экспертов отобрало лучшие компании из более чем 470 участников, и Райффайзен Банк Интернациональ АГ стал одним из немногих банков, вошедших в данный рейтинг.

В соответствии со всеми стандартами Группы деятельность управления по работе с персоналом ЗАО «Райффайзенбанк» направлена на повышение качественной составляющей работы сотрудников банка, на их профессиональное развитие.

Численность сотрудников банка была стабильной в течение всего года, за исключением незначительных сезонных колебаний.

Демонстрируя полное восстановление рынка труда, 2013 год стал рекордным по количеству откликов кандидатов, полученных службой по работе с персоналом в центральном офисе банка из разных источников. 37600 соискателей обратились в центральный офис, порядка 17% из них получили предложения и заняли открытые в банке позиции. В общей сложности на работу в центральный офис и московские отделения было принято более 2300 новых сотрудников.

Стоит отдельно отметить, что свое развитие получила программа внутренних ротаций - в ее рамках в 2013 году на новые позиции только в Москве перешли порядка 100 человек.

Большое внимание также уделялось повышению качества отбора персонала и оценки кандидатов, для чего бизнес-партнерами по поиску персонала при активном взаимодействии с Центром обучения и развития был разработан и внедрен внутренний тренинг «Подбор персонала. Эффективное собеседование», а также подготовлен интерактивный курс по работе с базой по подбору персонала Recruitment DB для внутренних пользователей.

год стал для розничного сегмента годом дальнейшего роста объемов бизнеса, что требовало привлечения большого количества молодых специалистов. Всего за 2013 год в подразделения розничного бизнеса было принято свыше 550 сотрудников, порядка 200 из них прошли нашу традиционную стажерскую программу. Особое внимание уделялось развитию прямых каналов продаж. Была изменена программа обучения новых сотрудников, в которой в течение года приняли участие в общей сложности еще более 500 человек.

Особое внимание уделялось развитию сотрудников розничного сегмента, в связи, с чем был реализован ряд специальных проектов. Около 600 сотрудников отделений приняли участие в ежегодной аттестации персонала. В 2013 году был успешно завершен проект Branch Manager School, по итогам которого 5 участников были назначены на позиции директоров московских отделений. В 2013 году запущен проект по кадровому резерву для наиболее критичных позиций в подразделениях розничного бизнеса.

В 20113 году в кратчайший срок была успешно реализована задача по оптимизации подразделений, ориентированных на проектную работу и работу, связанную с организационным регулированием и управлением продуктивностью. Суть данного проекта состояла в анализе текущей деятельности данных подразделений, которые структурно находились в разных бизнес-сегментах и подчас дублировали функции друг друга. В результате проведенного анализа были созданы два стратегически важных управления: управление по работе с проектами, портфелем и потребностями и управление организационного регулирования, эффективности бизнес-процессов и ресурсного планирования.

2.2 Анализ действующей системы мотивации персонала. На примере ЗАО «Райффайзенбанк»

Во второй главе диплома были разобраны инструменты, влияющие на мотивацию сотрудников. Для выделения этих инструментов в ЗАО «Райффайзенбанк» было проведено анонимное анкетирование среди сотрудников ДО «Аврора», результаты которого представлены ниже.

Варианты ответов

Итог, %

1. Удовлетворены ли Вы своей работой?

1

Да

27

2

Не совсем

49

3

Нет

18

4

Затрудняюсь ответить

6

 

Всего

100.00

2. Если не удовлетворены то, что Вас не устраивает в Вашей работе?

1

Работа не интересная

7

2

Работа не престижная

5

3

Работа низко оплачивается

59

4

Работа не соответствует полученной специальности

13

5

Другое

16

 

Всего

100.00

3. Соответствует ли выполняемая Вами работа Вашей квалификации?

1

Моя квалификация выше, чем этого требует работа

16

2

Моя квалификация соответствует работе

52

3

Моя квалификация ниже, чем этого требует работа

24

4

Затрудняюсь ответить

8

 

Всего

100.00

4. Как Вы оцениваете психологический климат в Вашем коллективе?

1

Очень хороший

32

2

Нормальный

35

3

Удовлетворительный

20

4

Неудовлетворительный

6

5

Затрудняюсь ответить

7

 

Всего

100.00

5. Какие стороны служебной деятельности наиболее привлекательны для Вас?

1

Возможность приносить пользу обществу

11

2

Возможность творчески работать

9

3

Возможность руководить коллективом

2

4

Возможность реализовать себя в данной области

20

5

Возможность широкого общения с коллегами и клиентами

26

6

Возможность работать без ущерба для здоровья

5

7

Возможность служебного роста

19

8

Стремление выполнять высокооплачиваемую работу

15

9

Другое

3

 

Всего

100.00

6. Устраивает ли Вас тот размер заработка, который вы получаете?

1

Да

3

2

Нет

67

3

Когда как

24

4

Затрудняюсь ответить

6

 

Всего

7. Зависит ли заработная плата от фактических результатов Вашего труда?

1

Да

13

2

Нет

47

3

Зависит премия

29

4

Затрудняюсь ответить

11

 

Всего

100.00

8. Всегда ли Вы точно знаете, за какие дополнительные результаты получаете премии?

1

Да, всегда знаю

36

2

Знаю иногда

43

3

Не знаю никогда

21

 

Всего

100.00

9. В полной ли мере Вы реализуете свои способности (знания, умения, навыки) на работе?

1

Да, в полной мере

21

2

Частично, более 50% имеющегося потенциала

38

3

Частично, менее 50% имеющегося потенциала

22

4

Затрудняюсь ответить

19

 

Всего

100.00

10. Если Вы не в полной мере реализуете свои способности на работе, то почему?

1

Низкий оклад

13

2

Нет связи между размером оплаты труда и результатами работы, моей квалификацией и профессионализмом

29

3

Нет моральной заинтересованности (продвижения по должности, самореализации)

38

4

Нет необходимости использовать в полной мере мои интеллектуальные и физические способности на работе

11

5

Другое (напишите)

9

 

Всего

100.00

11. В какой мере Вы удовлетворены системой морального стимулирования?

1

Вполне

15

2

В основном

41

3

Не удовлетворен

44

 

Всего

100.00

12. Оцените, пожалуйста, условия для дальнейшего продвижения:

1

Хорошие

17

2

Удовлетворительные

37

3

Плохие

22

4

Затрудняюсь ответить

24

 

Всего

100.00

13. Имеют ли место в Вашей работе такие факторы, как:

1

Монотонность, однообразность

3

2

Неравномерная загруженность в течение дня, месяца

20

3

Высокая степень ответственности за принимаемые решения

21

4

Боязнь совершить ошибку

11

5

Частые конфликтные ситуации

11

6

Длительная работа на компьютере

14

7

Частая работа в режиме сверхурочного времени

20

 

Всего

100.00

14. Как Вы оцениваете условия Вашего труда (комфорт, техническая оснащенность, обеспечение физической и психологической защищенности и т.д.)?

1

Очень хорошо

9

2

Нормально

21

3

Удовлетворительно

24

4

Неудовлетворительно

35

5

Затрудняюсь ответить

11

 

Всего

100.00

15. Часто ли Вы ощущаете негативные психические состояния (стресс, сильное утомление, раздражительность и т.д.), связанные с Вашей работой?

1

Достаточно часто

25

2

Иногда

37

3

Редко

19

4

Практически никогда

8

5

Затрудняюсь ответить

11

 

Всего

100.00

16. Укажите Ваш возраст:

1

18-25 лет

79

2

26-40 лет

21

3

41-55 лет

0

 

Всего

100.00

Результаты анкетирования.

Показатель хорошей мотивации труда - это с одной стороны отношение человека к труду, его заинтересованность в реализации своего физического и творческого потенциала, а с другой - это его удовлетворенность трудом.

Проанализируем данные, полученные в ходе анкетирования, и посмотрим, какие инструменты влияют на мотивацию сотрудников и на их удовлетворенность трудом.

·              Материальное вознаграждение

В ходе анкетирования 67% опрошенных ответили, что их не устраивает размер оплаты труда, а так же, что заработная плата не зависит от выполняемой работы и фактических результатов труда (47%). Для устранения этого недостатка сотрудники должны четко понимать, за что они получают вознаграждение и от чего зависят дополнительные выплаты. Бонусы, премии, разовые вознаграждения и т.д. являются дополнительными выплатами к заработной плате и их легче поставить в зависимость от работы сотрудников. При этом нужно учитывать периодичность выплат. Если бонусы выплачиваются редко, один раз в год они психологически перестают восприниматься как реальная часть дохода, становясь чем-то разовым, позитивным, но не стабильным. Если бонусы выплачиваются часто, но сумма по сравнению с окладом мала (10-15%), то это повышает удовлетворенность трудом, но не оказывает существенного влияния на мотивацию и не стимулирует работников к приложению больших усилий. Поэтому, руководители должны выплачивать бонусы, соответствующие зоне ответственности сотрудников и лучше чередовать их периодичность и размер. В ЗАО «Райффайзенбанк» существует ежемесячная премия сотрудников в зависимости от выполняемого плана. Премия может быть до 60% от оклада, в зависимости от выполненной работы. Это позволяет сотрудникам проявлять себя и достигать лучших результатов, которые впоследствии оплачиваются. Так же успешно используется матрица пересмотра заработных плат для сотрудников фронт-офиса. Данный инструмент позволяет объективно переводить итоги системной оценки деятельности (СОД) в соответствующие уровни заработных плат сотрудников. Помимо сотрудников фронт-офиса и дополнительных отделений к системной оценке деятельности присоединились также сотрудники, работающие в сегменте «Премиум» и супервайзеры DSA.

Это понятный, прозрачный, удобный и эффективный инструмент управления персоналом, который, с одной стороны, гарантирует определенный рыночный уровень оплаты труда при минимальном наборе знаний и навыков, а с другой - дает возможность высокопрофессиональным и эффективным сотрудникам зарабатывать больше.

·              Условия труда

·              35% опрошенных сотрудников описали условия труда как неудовлетворительные. Это, в основном связано с неравномерностью загруженности сотрудников в течение рабочего дня и большим количеством переработок из-за проверки документов в конце рабочего дня и формирования отчетов о проделанной работе. Так же, это постоянная работа с деньгами. На условиях труда сказывается и размеры помещения и организация рабочего места. Существуют сотрудники, у которых нет рабочего места, оборудованного компьютером, что затрудняет информирование их об изменениях и новостях в банке.

·              Психологический климат

В основном большинство работников ДО «Аврора» отметили психологический климат как хороший (32%) и нормальный (35%). В коллективе существуют дружеские отношения, поддержка и помощь друг другу, не смотря на постоянную работу с Клиентами и частые конфликтные ситуации.

·              Обучение персонала

Необходимость обучения персонала связана с постоянными изменениями. Банковские продукты и услуги постоянно обновляются. Продуктологи разрабатывают новые продукты, дополняют и изменяют уже существующие.

Для осуществления банковских операций разрабатывается и внедряется новое программное обеспечение и компьютерные технологии.

Центральным Банком РФ создаются и дополняются законы, указы, положения, инструкции, на основании которых банк осуществляет свою деятельность.

В ЗАО «Райффайзенбанк» существует свой обучающий центр. Руководители организуют регулярное обучение своих сотрудников, направляют на курсы повышения квалификации, проводят тестирования и аттестации рабочих и т.д. В ЗАО «Райффайзенбанк» у сотрудников есть возможность изучать иностранный язык за счет банка. Для людей, стремящихся к знаниям и обучению, возможность обучения является сильным инструментом мотивации.

·              Продвижение по службе

Условия для дальнейшего продвижения отметили многие сотрудники (54%). Это связано с тем, что в банке существует большая текучесть кадров и что у работников есть шанс, при демонстрации хороших результатов и знаний быть отмеченным и претендовать на повышение. Это является сильным инструментом мотивации банковских работников.

·              Моральное стимулирование

Моральное стимулирование можно осуществлять по двум направлениям:

. Поощрение - знаки, символы отличия, награды, грамоты, благодарности в устной или письменной форме.

. Порицание - выговор в устной или письменной форме лично или в присутствии коллектива.

Эффективность каждого направления и конкретных мероприятий зависит в значительной степени от индивидуально-психологических особенностей человека. Это зависит от уровня духовного развития, от жизненных целей, приоритетов, предпочтений человека, его ценностей, возраста и.т.д.

Поэтому все формы морального стимулирования действуют на разных работников не одинаково. Для максимального успеха моральных стимулов необходимо:

·              Широкий спектр возможных мер стимулирования;

·              Сочетание их с материальными (другими) формами стимулирования труда.

При этом «цена» (материальные затраты) на реализацию морального стимулирования может быть невысокой, по сравнению, например, с материальным стимулированием, а результат лучше и на более долгий промежуток времени.

Система поощрения наградами, знаками отличия, грамотами, словами и другими символами внимания очень действенный инструмент мотивации труда банковских работников. В результате анкетирования выяснено, что большинство сотрудников не удовлетворены существующей системой морального стимулирования (85%).

Труд в банке носит изначально коллективный характер, а при этом трудно оценить каждого, какую работу он сделал. Руководитель должен принимать это во внимание и оценивать не только команду за достигнутые результаты, но и каждого в отдельности, потому что человек устроен так, что личная похвала будет служить более сильным инструментом мотивации сотрудника. А на основании теории мотивации В. Врума можно предположить, что человек будет ожидать похвалы в дальнейшем и будет стремиться к повторению положительного результата.

Выразим общие выводы по мотивационному механизму сотрудников ДО «Авротаа» ЗАО «Райффайзенбанк»:

·              Материальное стимулирование: по возможности улучшать зависимость заработной платы от конечных результатов деятельности конкретного работника и обязательно объяснять сотруднику эту зависимость.

·              Продвижение по службе: совершенствовать существующую систему обучения и развития сотрудников, давать возможность выполнять более сложные, важные и ответственные задания, чтобы работник мог реализовать свой потенциал и квалификацию в данной области и видеть, какую он приносит пользу банку. Обязательно информировать сотрудников о возможностях повышения по службе.

·              Условия труда: уделять больше внимания организации труда и отдыха, графику работы и регулировать загруженность работников.

·              Психологический климат: поддерживать стремление сотрудников к контактам, неформальному общению вне рабочего времени. В ДО «Аврора» обязательным является празднование всех дней рождений и выезд летом на пикники в выходные.

В ДО «Аврора» существует стенгазета, которая обновляется раз в пол года, и при ее составлении сотрудники общаются в нерабочей обстановке.

·              Моральное стимулирование: на основании анкетирования можно сделать вывод, что руководители должны создать более совершенную систему морального стимулирования с широким спектром мероприятий и индивидуальным подходом к каждому сотруднику. При каждом удобном случае показывать значимость и необходимость для банка труда каждого работника.

На основе анкетного опроса были выявлены сильные и слабые инструменты мотивации банковских работников. В предложении к совершенствованию мотивационного механизма в дипломной работе представлены дополнительные инструменты, которые будут рассмотрены в следующем разделе «Пути совершенствования организации процесса мотивации. На примере ЗАО «Райффайзенбанк»».

 

2.3 Пути совершенствования организации процесса мотивации. На примере ЗАО «Райффайзенбанк»


В предыдущем подразделе были описаны основные инструменты, влияющие на мотивацию работников ДО «Аврора» ЗАО «Райффайзенбанк».

В дополнение к мотивационным инструментам рассмотрим важный инструмент - корпоративная культура.

Самым сильным аргументом при выделении корпоративной культуры является желание людей идентифицировать себя с обществом (коллективом). Люди хотят работать в организации, которая имеет свою историю, достижения, праздники, отличительные особенности, традиции и обычаи. В нормальном понимании люди хотят стать частью компании и разделять все важные моменты для нее. Влияние корпоративной культуры на мотивацию персонала будет тем сильнее, чем больше совпадают ценности и мотиваторы ее сотрудников.

В ЗАО «Райффайзенбанк» существует своя корпоративная культура. Начиная с внешнего вида отделений: все отделения функционируют в одинаковом дизайне. Внутренне состояние: размещение мебели, рекламных материалов, все сотрудники фронт офиса носят форму.

Дух корпоративной культуры сильно развит у сотрудников ЗАО «Райффайзенбанк» это зависит и оттого, что каждый сотрудник работает по общим стандартам:

«Мы - ведущий универсальный банк в России для всех, кто ценит качество».

·              Мы стремимся к долгосрочным отношениям с клиентами.

·              Мы предоставляем полный спектр высококачественных финансовых услуг по всей России.

·              Мы тесно сотрудничаем со всеми банками Группы Райффайзен Банк Интернациональ.

·              Мы достигаем устойчивого уровня прибыль на собственных капитал, выше среднего по рынку.

·              Мы поощряем предприимчивость наших сотрудников и способствуем их развитию.

В ЗАО «Райффайзенбанк» существует свой внутренний сайт для сотрудников, где проводятся различные конкурсы, возможно общение с коллегами и т.д.

Раз в месяц выпускается свой журнал «Raiffeisen Life», в котором печатаются новости банка, достижения, изменения и т.д.

В предложении по совершенствованию такого действенного инструмента мотивации как корпоративная культура было предложено в ДО «Аврора» проводить ежемесячные конкурсы «Лучший сотрудник» и «Лучший по продажам». Это позволило сотрудникам не только проявлять себя, но и получать награды, призы, грамоты и поздравления от руководителя в присутствии коллег, что явилось сильным аргументом при мотивации к работе.

В курсовом проекте предложен еще один инструмент мотивации - принцип постановки целей SMART, который можно рассматривать как начальный принцип, т.к. все начинается с постановки руководителем целей перед сотрудниками и их понимании целей для дальнейшего выполнения. Именно от этого будет зависеть, как сотрудник выполнил работу, и чего достигла компания.

Определим, что такое принцип постановки целей SMART.- стандарт постановки целей и задач, который учитывает пять важнейших характеристик.

(S) Specific/Конкретность(Specific) - задает конкретность цели (специфичность). Это нужно, потому что специфическая цель имеет больше шансов быть выполненной, чем цель, поставленная в общем или расплывчатато.

При постановке специфических целей необходимо ответить на следующие вопросы:

. Кто? Кто вовлечен?

. Что? Что я хочу выполнить?

. Где? Определить местоположение.

. Когда? Установить временные рамки.

. Условия: Определить требования и ограничения.

. Почему? Отметить особые причины, а так же бенефиты, полагающиеся при достижении цели.

К целям устанавливаются такие параметры как конкретность, ясность, отсутствие двусмысленных формулировок. Цель должна содержать ясную информацию для четкого понимания сотрудником того, что от него требуется. В специфичных целях нет «воды», они однозначно интерпретируются как руководителем, так и сотрудником. Именно для этого перед постановкой цели стоит дать ответ на такие вопросы как: Что? Где? Почему? Когда? и т.д. Объем специфичной цели должен быть не менее 5-10 слов.

Например: неспецифичная цель: «в течение двух недель нужно привлечь много Клиентов». Из формулировки этой цели неизвестно, в какие сроки нужно привлечь, сколько Клиентов, для чего и т.д.

Специфичная цель: «Нужно привлечь 30 новых Клиентов, для того, чтобы мы выполнили план и получили премию за апрель месяц». Анализируя эту цель, все становится понятно и ясно и не возникает дополнительных вопросов.

(М) Measurable/Измеримость

М (Measurable) - возможность измерения степени достижения цели.

Следует устанавливать конкретные критерии для выполнения определенных целей. Нельзя управлять тем, что невозможно измерить. Все, что измеримо может быть достигнуто. При определении степени достижении цели должно быть представление не только о состоянии, которое желаемо достичь, но и о состоянии с которого все начинается.

Критерий измеримости наиболее сложный в технике постановки целей SMART, поэтому в процессе достижения целей необходимо учитывать влияние многих факторов и изменение условий (например, болезнь сотрудника).

(А) Achievable/Достижимость

Любой человек при постановке целей должен быть уверен, что она достижима. Причем, речь не идет о некой вере в удачу или в чудо. Речь идет о том, что если человек ставит перед собой или перед другими данную цель, то у него есть разумные, логические и объективные доводы, подтверждающие достижимость поставленной цели, по крайней мере, того человека, который ее ставит.

Например: руководитель ставит менеджеру цель - продать 60 кредитных карт за апрель месяц, ориентируясь на показатели прошлых месяцев (март - 56 карт, февраль - 69 карт, январь - 52 карты).

Второй аспект достижимости целей при ее постановке является то, что человек должен ставить цели, которые автоматически недостижимы. То есть если человек не будет прикладывать дополнительных усилий, будет использовать традиционные инструменты, подходы, методы и технологии и сможет достичь поставленной цели без дополнительных усилий, то это означает, что цель была поставлена неверно (занижена).

Цель должна попадать под определение «трудно, но выполнимо», должна бросать вызов сотруднику.

Для сотрудника такие цели «на вырост» дают возможность профессионального, карьерного и финансового роста, самоактуализации и самореализации. Они лишают его работу рутинности, делают ее более интересной, хотя и более напряженной.

Третий момент постановки достижимой цели заключается в том, что цель должна быть доведена до сотрудника. К сожалению, большая часть сотрудников во всем мире, не знает четких целей своей работы, хотя, возможно, для многих они существуют даже в письменном виде.

Наконец, четвертый момент заключается в том, что кроме физической согласованности цели с сотрудником должно быть еще психологическое принятие достижимости цели. Поэтому кроме объективного обоснования целей должна быть внедрена процедура обсуждения и принятия целей сотрудником.

Например: «Ты должен выдать 60 кредитных карт за апрель месяц, чтобы получить 30% премии».

Пока сотрудник психологически не согласен с целью, то эта цель не будет являться его целью, а будет целью руководителя, который их поставил. А всем известно, что люди не любят реализовывать чужие цели и идеи.

(R) Relevant/Реалистичность, актуальность(Relevant) - актуальность. Речь идет о том, что отсутствуют (или их влияние не так значимо, или его можно преодолеть) неконтролируемые сотрудником факторы воздействия на поставленную цель.

Это достаточно сложная проблема - учесть при постановке целей две противоположные тенденции: с одной стороны, желание руководителя распределить все задания среди сотрудников, а с другой стороны, выделить именно те факторы и задачи, достижение которых зависит в первую очередь от деятельности сотрудника

(Т) Time bound/Временные сроки

Т (Time bound) - это указание временных сроков исполнения целей.

Для достижения конечной цели необходимо указывать конечные и промежуточные сроки для каждого этапа работы, где оговариваются результаты, затрачиваемые усилия, достижения, ответственные и т.д.

Постановка целей по принципу SMART для сотрудников ДО «Аврора» ЗАО «Райффайзенбанк» будет эффективно влиять на мотивационный механизм, потому что будут освещены следующие моменты:

·              Цели поставлены с учетом ключевых результативных областей;

·              Цели достижимы, но поставлены для того, чтобы повысить напряженность ритма работы сотрудников;

·              Цели установлены в тех сферах, которые находятся под контролем сотрудника;

·              Цели соответствуют общим корпоративным целям и согласуются с планами руководителя;

·              Для выполнения целей установлен реальный график и закреплены ответственные;

·              Как только поставленные цели достигнуты, устанавливаются новые.

Не менее важным инструментом мотивации сотрудников помимо перечисленных, по мнению автора, является умение руководителя использовать один и тот же мотивационный фактор по-разному. Причем это могут быть факторы как материальной, так и нематериальной мотивации. При этом формулировка должна зависеть от индивидуальных показателей каждого сотрудника.

Поэтому постоянное изучение и анализ потребностей, желаний, ориентиров каждого сотрудника является главной задачей руководителя, чтобы смотивировать его на эффективную работу для достижения целей организации.

Заключение


Экономическая эффективность любого вида человеческой деятельности во многом определяется целями, которые преследуются, в их основе - потребности, интересы, стимулы субъектов труда. Методология их образования и функционирования глубоко и всесторонне исследована.

Мотивация как функция управления реализуется через систему стимулов, т.е. любые действия подчиненного должны иметь для него положительные или отрицательные последствия с точки зрения удовлетворения его потребностей или достижения его целей. Изучение коллектива может позволить руководителю создать мотивационную структуру, с помощью которой он осуществит воспитание коллектива в нужном направлении.

Таким образом, следует отметить, что путь к эффективному управлению персоналом лежит через понимание его мотивации. Только зная, что движет человеком, что побуждает его к действиям, какие мотивы лежат в основе его поведения, можно попытаться разработать эффективную систему форм и методов управления человеком. Для этого необходимо знать, как возникают те или иные мотивы, как и какими способами, мотивы могут быть приведены в действие, как осуществляется мотивирование людей.

Также необходимо знать, что основными слагаемыми эффективного стимулирования труда является стимулирование трудящегося человека. На предприятиях, где люди тесно взаимодействуют друг с другом, при использовании стимулов должны учитываться потребности и их удовлетворение, предприимчивость и интересы личности, и даже характер и образ жизни. Тогда стимулирование будет по - настоящему действенным и личностно значимым.

Существует множество различных теорий и моделей мотивации. Среди них можно выделить теорию потребностей Абрахама Маслоу, теорию ожиданий Виктора Врума, теорию Дугласа Макгрегора, теорию двух факторов Фредерика Герцберга и другие. Однако руководителям организаций не стоит искать в этих работах готовых рецептов по мотивированию персонала, но, усвоив для себя их основные положения, необходимо выработать для себя свою программу мотивации персонала. Следует также понять, что на каждом конкретном предприятии должна быть своя специфическая программа, в которой бы учитывались все особенности деятельности компании.

Объектом исследования в курсовом проекте является ЗАО «Райффайзенбанк»

ЗАО «Райффайзенбанк» является сложной диверсифицированной финансовой структурой, работающей и развивающейся одновременно во многих направлениях. Разносторонняя направленность бизнеса является гарантией устойчивости компании, как для Клиентов, так и для сотрудников.

На сегодняшний день Банк развивается в следующих основных направлениях:

·              Розничный бизнес

·              Потребительское кредитование

·              Автокредитование

·              Ипотечное кредитование

·              Инвестиционный банк

·              Корпоративный банк

ЗАО «Райффайзенбанк» является универсальным банком, осуществляющим все основные виды банковских операций, представленных на рынке финансовых услуг, включая обслуживание частных и корпоративных клиентов, инвестиционный банковский бизнес, торговое финансирование и управление активами.

В ходе проектной работы был проведен анкетный опрос среди 19 сотрудников ДО «Аврора» ЗАО «Райффайзенбанк». Его результаты представлены в дипломе в Таблице №1: Результаты анкетирования.

Были выделены основные инструменты, влияющие на мотивационный механизм сотрудников ДО «Аврора» ЗАО «Райффайзенбанк». Среди них:

·              Материальное вознаграждение;

·              Условия труда;

·              Психологический климат;

·              Обучение персонала;

·              Продвижение по службе;

·              Моральное стимулирование;

·              Корпоративная культура.

Правильная постановка целей и понимание ее сотрудником позволит выполнить работу и достигнуть целей организации.

Поэтому постоянное изучение и анализ потребностей, желаний, ориентиров каждого сотрудника является главной задачей руководителя, чтобы смотивировать его на эффективную работу для достижения целей организации, а тема мотивации персонала остается актуально

мотивация кадровый труд сотрудник

Список литературы


1.      Базарова Т.Ю. Еремин Б.Л. Управление персоналом. - М.: ЮНИТИ, 2009.

.        Гурьянов С.Х. Поляков И.А. Ремизов К.С. Справочник экономиста по труду. - М.: Экономика, 2010

.        Зайцева О.А., Радугин А.А., Радугин К.А., Рогачева Н.И. Основы менеджмента / Науч. редактор А.А. Радугин. - М.: Центр, 2009. - 432с.

.        Кибанов А.Я. Управление персоналом организации: Учебник. - М.: ИНФРА-М, 2010. - 512с.

.        Литвинюк А.А. Организационное поведение. Учебное пособие. М.: Изд-во МГУК, 2008. - 100 с.

.        Кокорев В.П. Мотивация в управлении. - Барнаул, 2009. 320 с.

.        Менеджмент: учеб. пособие для студентов вузов / Под. ред. В.В. Лукашевича, Н.А. Астаховой. - М.: ЮНИТИ-ДАНА, 2011. - 255 с.

.        Одегов Ю.Г., Журавлев П.В. Управление персоналом. - М., - 2009.

.        9.Смолкин А.М. Менеджмент: основы организации. - М.: ИНФРА-М, 2010. - 248 с.

.        Хекгаузен Х., Дернберг Р. «Мотивация и деятельность»: краткий пер. с немецкого под ред. Величковского Б.М. ¾ Москва, Издательство «Прогресс», 2005. ¾ 307 С.

.        Шлихтер А.А. Современные методы организации производства и стимулирования труда на предприятиях США, Японии и ЕС // Нормирование и оплата труда в промышленности. - 2010 - № 9. - С.9-16.

12.    Журнал «Raiffeisen Life»

Похожие работы на - Анализ действующей системы мотивации персонала (на примере ЗАО 'Райффайзенбанк')

 

Не нашли материал для своей работы?
Поможем написать уникальную работу
Без плагиата!
Без нейросетей!