Економічна доцільність впровадження проекту 'Енергозбереження при модернізації системи зовнішнього освітлення'
Енергозбереження
при модернізації системи зовнішнього освітлення
Реферат
Пояснювальна записка: 44 стор., 7
рис., 19 табл., 7 джерел.
Об’єкт
дослідження - проект "Енергозбереження при модернізації системи
зовнішнього освітлення".
Мета роботи: аналіз доцільності
впровадження проекту.
Для досягнення мети проведено
наступні розрахунки:
- впорядковано
проектні роботи за стадіями життєвого циклу;
- побудовано сітьовий
графік передування та визначено його параметри;
- визначено критичний
шлях проекту, тобто його тривалість;
- розраховано основні
показники економічної ефективності, а саме чистої теперішньої вартості (ЧТВ),
внутрішньої норми рентабельності (ВНР), простого та дисконтованого термінів
окупності (Ток та РВР) та індексу доходності (ІД);
- окреслено ризики,
що характерні для проектів енерговикористання взагалі. З урахуванням ризиків
визначено стійкість проекту, для чого проведено аналіз чутливості;
- розглянуто можливі
сценарії розвитку проекту, які впливатимуть на отримання ефекту від його реалізації,
розрахована інтегральна ЧТВ проекту;
- складено резюме до
бізнес-плану.
Проект,
КАЛЕНДАРНИЙ ПЛАН РОБІТ, сітьова модель, діаграма ганта, Чиста приведена
вартість, ІНДЕКС ДОХОДНОСТІ, ВНУТРІШНЯ форма РЕНТАБЕЛЬНОСТІ, ТЕРМІН ОКУПНОСТІ,
АНАЛІЗ ЧУТЛИВОСТІ, ДЕРЕВО РІШЕНЬ
Зміст
Вступ
1. Календарний
план проекту
2. Сітьова
модель та діаграма Ганта проекту
3. Економічна
оцінка проекту
4. Управління
проектними ризиками
5. Аналіз
чутливості
проекту
6. Дерево
рішень
7. Резюме
до бізнес-плану проекту
Висновки
Перелік посилань
Вступ
Мережі зовнішнього освітлення підрприємств є
невід'ємною частиною його енергетичного господарства. Все зовнішнє освітлення
промислових підприємств підрозділяється по своєму призначенню на освітлення
доріг і проїздів, майданчиків для виконання робіт, складів різних матеріалів і
готової продукції, майданчиків для розвантаження і навантаження вантажів.
На освітлення витрачається до 20%
електроенергії, що виробляється в світі. Якість освітлення в цілому залежить
від розвитку енергетичного комплексу країни. Однак збільшення споживання
електроенергії не завжди означає поліпшення якості зовнішнього
освітлення.
Слід також зазначити, що енергетична залежність України змушує шукати шляхи
економії електричної енергії, в тому числі в зовнішньому освітленні. В Україні
тільки завдяки впровадженню організаційно-технічних заходів економія ресурсів
може досягати 12-14 млн.т. у.
п.
щорічно.
Аналіз показує, що на відміну від
європейських країн норми кількісних і якісних показників освітлення в Україні
значно нижчі, відсутній ряд показників оцінки якості освітлення. При оцінці
якості зовнішнього освітлення застосовується наближена методологія, що не
дозволяє оцінити рівень освітленості на підприємствах нашої країни порівняно з
провідними європейськими країнами. Відомо, що якість освітлення і раціональне
використання електричної енергії в освітлювальних установках можна підвищити
при гнучкому керуванні режимом їх роботи. У системах зовнішнього освітлення при
зниженні інтенсивності руху транспорту і застосуванні систем регулювання
потужності джерел світла споживання електричної енергії, без погіршення якості
освітлення, можна знижувати до 50%.
Це надає особливої актуальності проблемі
створення основ енергозбереження та ефективності в системах зовнішнього
освітлення.
А це, в свою чергу, вимагає створення та побудови каналу інформації для систем
керування освітлювальними установками, пристроїв регулювання потужності
установок зовнішнього освітлення, створення більш точних методів оцінки якості
освітлення. Усе це в цілому дозволить підвищити якість освітлення при
раціональному використанні електричної енергії.
1.
Календарний план проекту
Життєвий цикл проекту - це час від
початку до закінчення дії проекту.
Виділяють такі фази життєвого циклу
проекту:
зародження;
зростання;
зрілість;
завершення.
Фаза зародження включає такі стадії,
як: розробка концепції, яка характеризується появою загальної ідеї; стадія
аналізу та вивчення можливостей, що визначає приблизні витрати, обсяг робіт,
терміни виконання, причому визначається реальність даного проекту.
Фаза зростання включає стадії
планування та конструкторської розробки. На даному етапі розробляється план
виконання, готуються необхідні документи, тобто загальний бюджет проекту, план
ресурсного забезпечення та календарний план. Крім того, розробляються та
погоджуються конструкторські розробки (загальна схема, креслення кожного
компонента).
Фаза зрілості включає стадію
забезпечення необхідними матеріалами і обладнанням та стадію виробництва.
Проводиться контроль обсягів, витрат, якості та своєчасності виконання робіт.
Фаза завершення характеризується
завершенням робіт, проводиться оцінка отриманих результатів, аудит, порівняння
з наміченими цілями, підсумкова звітність, нагороджується та розпускається
команда.
Календарне планування - це процес
складання й коригування розкладу, в якому роботи, що виконуються різними
організаціями, взаємопов’язуються між собою в часі і з можливостями їх
забезпечення різними видами матеріально-технічних та трудових ресурсів.
Таблиця1.1 - Календарний план робіт
проекту
|
Код
|
Робота
|
Попередня робота
|
Тривалість,
Тижнів
|
|
|
№1
|
|
A
|
Визначення загальної ідеї
|
-
|
2
|
|
B
|
Аналіз умов для втілення проекту
|
A
|
2
|
|
C
|
Загальна оцінка життєздатності
|
A
|
3
|
|
D
|
Оцінка масштабів проекту
|
C
|
2
|
|
E
|
Оцінка часових горизонтів проекту
|
C
|
1
|
|
F
|
Оцінка економічної привабливості проекту
|
B,D,E
|
3
|
|
G
|
Попереднє обґрунтування інвестицій
|
F
|
5
|
|
H
|
Розробка ТЕО
|
G
|
4
|
|
I
|
Експертиза та затвердження ТЕО
|
H
|
2
|
|
J
|
Розробка завдання на проектування
|
G
|
2
|
|
K
|
Узгодження та затвердження завдання
|
I,J
|
2
|
|
L
|
Проведення тендерів на проектно-дослідні
роботи
|
K
|
5
|
|
M
|
Укладання контрактів на проектно-дослідні
роботи
|
L
|
3
|
|
N
|
Проведення тендерів на постачання устаткування
|
K
|
4
|
|
O
|
Укладання контрактів на постачання
устаткування
|
N
|
2
|
|
P
|
Проведення тендерів на підрядні роботи
|
K
|
3
|
|
Q
|
Укладання контрактів на підрядні роботи
|
P
|
2
|
|
R
|
Розробка планів постачання устаткування
|
O
|
2
|
|
S
|
Розробка оперативних планів
|
M,Q,R
|
2
|
|
T
|
Розробка графіків
|
K
|
2
|
|
U
|
Виконання будівельно-монтажних робіт
|
S,T
|
24
|
|
V
|
Пуско-налагоджувальні роботи
|
U
|
5
|
|
W
|
Здавання об’єкту
|
V
|
2
|
|
X
|
Аналіз результатів проекту
|
V
|
2
|
|
Y
|
Початок експлуатації
|
W,X
|
1
|
|
Z
|
Закриття проекту
|
Y
|
2
|
Таблиця1.2 - Тривалість, тижнів
|
Код
|
Остання цифра варіанту
|
|
1
|
2
|
3
|
4
|
5
|
6
|
7
|
8
|
9
|
0
|
|
A
|
2
|
4
|
3
|
2
|
1
|
3
|
1
|
2
|
4
|
2
|
|
B
|
2
|
1
|
2
|
1
|
1
|
2
|
1
|
2
|
3
|
1
|
|
C
|
3
|
4
|
2
|
1
|
3
|
4
|
2
|
1
|
2
|
2
|
|
D
|
2
|
3
|
1
|
2
|
1
|
2
|
1
|
2
|
3
|
1
|
|
E
|
1
|
2
|
2
|
1
|
2
|
1
|
2
|
1
|
2
|
2
|
|
F
|
3
|
4
|
2
|
1
|
2
|
3
|
3
|
2
|
4
|
1
|
|
G
|
5
|
4
|
6
|
3
|
3
|
4
|
5
|
6
|
3
|
2
|
|
H
|
4
|
6
|
5
|
4
|
3
|
2
|
4
|
3
|
2
|
4
|
|
I
|
2
|
1
|
2
|
1
|
1
|
2
|
1
|
2
|
2
|
1
|
|
J
|
2
|
3
|
2
|
2
|
1
|
2
|
3
|
2
|
3
|
1
|
|
K
|
2
|
3
|
4
|
1
|
2
|
3
|
2
|
1
|
2
|
1
|
|
L
|
5
|
6
|
2
|
3
|
4
|
5
|
3
|
4
|
2
|
3
|
|
M
|
3
|
4
|
2
|
2
|
4
|
3
|
2
|
3
|
5
|
2
|
|
N
|
4
|
3
|
2
|
2
|
3
|
5
|
3
|
2
|
4
|
2
|
|
O
|
2
|
1
|
3
|
2
|
2
|
3
|
1
|
1
|
2
|
3
|
|
P
|
3
|
4
|
2
|
4
|
3
|
4
|
2
|
3
|
2
|
2
|
|
Q
|
2
|
3
|
1
|
2
|
2
|
3
|
1
|
2
|
1
|
|
R
|
2
|
3
|
2
|
2
|
1
|
2
|
3
|
1
|
2
|
1
|
|
S
|
2
|
2
|
2
|
1
|
2
|
2
|
1
|
2
|
2
|
1
|
|
T
|
2
|
1
|
2
|
2
|
1
|
2
|
1
|
2
|
2
|
2
|
|
U
|
24
|
18
|
25
|
13
|
16
|
10
|
19
|
29
|
44
|
35
|
|
V
|
5
|
8
|
6
|
3
|
5
|
4
|
2
|
3
|
6
|
3
|
|
W
|
2
|
1
|
1
|
2
|
3
|
2
|
1
|
2
|
3
|
1
|
|
X
|
2
|
1
|
2
|
1
|
2
|
2
|
1
|
1
|
2
|
2
|
|
Y
|
1
|
1
|
2
|
1
|
2
|
1
|
1
|
2
|
1
|
1
|
|
Z
|
2
|
3
|
2
|
1
|
3
|
3
|
2
|
1
|
1
|
2
|
Доінвестиційна фаза життєвого циклу
проекту включає в себе роботи A
- F.
Інвестиційна фаза життєвого циклу
проекту включає в себе роботи G
- X.
Експлуатаційна фаза життєвого циклу
проекту включає в себе роботи Y
- Z.
.
Сітьовий графік передування та діаграма Ганта
Сіткове планування - одна з форм
графічного відображення змісту робіт і тривалості виконання планів і
довгострокових комплексів проектних, планових, організаційних та інших видів
діяльності підприємства, яка забезпечує подальшу оптимізацію розробленого
графіка на основі економіко-математичних методів та комп’ютерної техніки.
Сіткове планування полягає, передусім, у побудові сіткового графіка та
обчисленні його параметрів.
Сітьова модель - множина поєднаних між
собою елементів для опису технологічної залежності окремих робіт і етапів
майбутніх проектів. Основним плановим документом системи сіткового планування є
сітковий графік, що являє собою інформаційно-динамічну модель, яка відображає
всі логічні взаємозв’язки та результати робіт, необхідних для досягнення
кінцевої мети планування.
Критичний шлях - шлях у сітковій
моделі, тривалість якого дорівнює критичній. Роботи, що лежать на критичному
шляху, називаються критичними.
Метод критичного шляху є основним для
розрахунку ранніх та пізніх початків та закінчень робіт та резервів часу.
Календарний план, як перелік тільки планових параметрів проектних робіт втрачає
свій сенс без порівняння з фактичними термінами виконання, тому частіше
говорять про календарний графік. Він відбиває планові та фактичні дані про
початок, кінець і тривалість кожного робочого елемента.
Формули розрахунку дат подій:
РЗі = РПі+t-1
(2.1)
де РЗі - раннє закінчення
і-ої події;
РПі - ранній початок і-ої
події.
РПі+1 = РЗі+1
(2.2)
ППі = ПЗі-t+1
(2.3)
де ППі - пізній початок
і-ої події;
ПЗі - пізнє закінчення
і-ої події.
ПЗі-1 = ППі-1
(2.4)
РЧі = ППі- РПі
= ПЗі- РЗі (2.5)
де РЧі - резерв часу і-ої
події.
У критичних роботах запас часу дорівнює нулю.
Якщо менеджер хоче скоротити термін виконання
проекту, він має прагнути до скорочення термінів виконання передусім критичного
шляху.
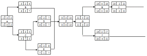
Сітьовий
графік передування зображений на рисунку 2.1
Діаграма Ганта названа за ім’ям німецького
інженера Генрі Ганта який, вперше запропонував цей інструмент календарного
планування проектів.
Діаграма Ганта - один із способів
відображення календарного плану.
Позитивними рисами діаграми Ганта є:
- легкість побудови та
читання;
- можливість подання перебігу
виконання робіт за проектом;
дає зрозуміти ідею запису
часу і його використання;
- є прекрасним засобом
планування й контролю, передумовою календарного планування потреб у ресурсах;
- є умовою визначення
грошових потоків;
- є ключовим документом у
процесі прийняття рішень тощо.
Діаграма Ганта дає можливість наочно
визначити, які роботи є критичними, а які - не критичними, який запас часу
мають некритичні роботи, резерв часу, логічний зв’язок між роботами.
3.
Економічна оцінка проекту
При аналізі ефективності проекту
використовують такі показники:
- Термін окупності
інвестицій - час, протягом якого грошовий потік, одержаний інвестором від
втілення проекту, досягає величини вкладених у проект фінансових ресурсів. Це
один із найбільш часто вживаних показників оцінки ефективності капітальних
вкладень.
Простий термін окупності
розраховується за формулою:
, (3.1)
де
капітальні
витрати, тис.дол.США;
економія,
тис.дол.США.
Величина капітальних витрат: 495
тис.дол.США (курс долара США приймаємо 8 грн. );
Економія енергії (ПЕР): 9,3 млн
кВт*год (тариф на енергію складає: 0,75 грн);
Розрахуємо щорічний грошовий потік
економії, який забезпечить реалізація цього проекту:
Економія = К / Ток ,
(3.2)
Економія = 9,3*0,75= 6975 тис. грн.
Простий термін окупності складає:
Ток =(495*8)/6975 = 0,567
року
Чиста приведена вартість проекту -
це різниця між величиною грошового потоку, дисконтового за прийнятою ставки
дохідності і сумою інвестицій. Для розрахунку ЧПВ проекту необхідно визначити
ставку дисконту, використати її для дисконтування потоків витрат та вигод і
підсумувати дисконтовані вигоди і витрати. В економічному аналізі ставка
дисконту являє собою закладену вартість капіталу, тобто прибуток, який міг би
бути одержаний при інвестуванні найприбутковіших альтернативних проектів. Якщо
ЧПВ позитивна, то проект можна рекомендувати для фінансування. Якщо ЧПВ
дорівнює нулю, то надходжень від проекту вистачить лише для відновлення
вкладеного капіталу. Якщо ЧПВ менше нуля - проект не приймається.
де Bt
- економія або якийсь кінцевий результат;
Ct
- витрати, капітальні затрати;
- бажана норма
прибутку.
Метод розрахунку чистої теперішньої
вартості полягає у порівнянні величини початкових інвестицій з загальною сумою
дисконтованих чистих грошових надходжень, які генеруються ними протягом
прогнозованого строку.
Капітальні витрати на проект
в "0"
рік складають 3960 тис.
грн.
Обчислена в третьому розділі
тривалість критичного шляху (67 тижнів) дозволяє визначити економію ПЕР та
величину інших надходжень в перший рік експлуатації. Економія в перший рік
експлуатації за 67-52=15 тижнів становитиме:
ЕПЕР =6975/52*37=369,14
тис грн.
Величина Інших надходжень =
518,8/52*37=369,14 тис грн.
Визначення ЧТВ від реалізації
проекту проведемо в таблицях.
Балансовий прибуток знаходимо за
формулою:
БП = ЕПЕР + Ін.надх. -
Ам, (3.4)
де Ам - амортизаційні витрати.
Амортизація складає 20% від вартості
обладнання :
Ам1= Обл.*0,2, (3.5)
Ам1 = 289*0,2*8=462,4
тис.грн;
Обл1 =Обл.-Ам1 =
289*8-462,4 = 1849,8 тис.грн. і т.д.
Податок на прибуток:
ПнП = БП *
,
(3.6)
де
-
ставка податку.
Чистий прибуток:
ЧП = БП - ПнП
де ПнП - податок на прибуток, ПнП =
БП *
,
-
ставка податку.
Ставка податку складає 25% від
балансового прибутку ЧГП - сума чистого прибутку та амортизації обладнання.
Розрахунок чистих грошових
надходжень за енергозберігаючим проектом наведений в таблиці 3.1.
Дисконтований грошовий потік (ДГП)
знаходимо за формулою:
ДГП = ЧГП*КД , (3.8)
Кумулятивний грошовий потік (КГП)
знаходиться, як сума КГП попереднього року та ДГП даного року.
Таблиця 3.1 - Розрахунок чистих
грошових надходжень за енергозберігаючим проектом ,тис.грн
|
№
|
Показник
|
Рік життєвого циклу
|
|
|
0
|
1
|
2
|
3
|
4
|
5
|
|
1
|
Капітальні витрати
|
3960
|
|
|
|
|
|
|
2
|
Економія ПЕР
|
|
4963
|
6975
|
6975
|
6975
|
6975
|
|
3
|
Інші надходження
|
|
369,14
|
518,8
|
518,8
|
518,8
|
518,8
|
|
4
|
Амортизація
|
|
462,4
|
369,96
|
295,968
|
236,8
|
189,41
|
|
5
|
Балансовий прибуток
|
|
4869,74
|
7123,84
|
7197,8
|
7257
|
7304,39
|
|
6
|
Податок на прибуток
|
|
1217,4
|
1780,96
|
1799,5
|
1814,25
|
1826,1
|
|
7
|
Чистий прибуток
|
|
3652,3
|
5342,88
|
5398,4
|
5442,75
|
5478,29
|
|
8
|
Потік чистих грошових надходжень
|
-3960
|
4114,7
|
5712,84
|
5694,3
|
5679,55
|
5667,7
|
За даними таблиці 3.1 ми бачимо,що
потік чистих грошових надходжень з кожним роком життєвого циклу зменшується.
За допомогою розрахованих даних
знаходимо значення ЧТВ (табл.3.2).
Таблиця 3.2
- Чиста приведена вартість проекту при ставці дисконту 10%,тис.грн
|
Роки
|
ЧГП
|
КД
при i=10%
|
ДГП
|
КДГП
|
|
0
|
-3960
|
1
|
-3960
|
-3960
|
|
1
|
4114,7
|
1,1
|
3740,64
|
-219,36
|
|
2
|
5712,84
|
1,21
|
4721,36
|
4502
|
|
3
|
5694,3
|
1,331
|
4278,24
|
8780,24
|
|
4
|
5679,55
|
1,464
|
3879,48
|
12659,72
|
|
5
|
5667,7
|
1,61
|
3520,31
|
16180,03
|
де КД - коефіцієнт
дисконтування;
ДГП - дисконтовий грошовий потік;
КДГП- кумулятивний дисконтований
грошовий потік;
Згідно таблиці 3.2 ЧТВ дорівнює
16180,03 тис. грн., тобто проект вважається ефективним, так як ЧТВ > 0.
- Внутрішня норма
рентабельності - це рівень ставки дисконтування, при якому ЧПВ проекту за його
життєвий цикл дорівнює нулю. ВНР проекту дорівнює ставці дисконту, при якій
сумарні дисконтова ні вигоди дорівнюють сумарним дисконтовим витратам, тобто
ВНР є ставкою дисконту, при якій ЧПВ проекту дорівнює нулю.
Таблиця 3.3 - Чиста приведена вартість
проекту при ставці дисконту 120%,тис.грн
|
Роки
|
ЧГН
|
КД
при i=120%
|
ДГП
|
КГП
|
|
0
|
-3960
|
1
|
-3960
|
-3960
|
|
1
|
4114,7
|
2,2
|
1870,32
|
-2089,68
|
|
2
|
5712,84
|
4,84
|
1180,34
|
-909,34
|
|
3
|
5694,3
|
10,65
|
534,68
|
-374,66
|
|
4
|
5679,55
|
23,43
|
242,41
|
-132,25
|
|
5
|
5667,7
|
51,54
|
109,97
|
-22,28
|
За допомогою рисунка 3.1 графічно
визначимо величину ВНР.
Рисунок 3.1 - Внутрішня норма
рентабельності
Із графіка видно, що ВНР складає
приблизно 117%. Отже, проект ефективний, так як ВНР > ставки дисконту α.
Визначимо величину дисконтованого
терміну окупності проекту, за допомогою графіка (рис.3.2).
Рисунок 3.2 - Дисконтовий термін
окупності
Дисконтовий термін окупності
дорівнює 2,4 роки, що більше, ніж простий термін окупності, який має значення
0,567, бо в першому випадку враховується коефіцієнт дисконтування, а в другому
- тільки капітальні витрати і економія, яку щорічно отримує підприємство.
- Індекс доходності -
це значення, яке показує скільки заробить кожна вкладена в проект грошова
одиниця.
(3.9)
де I0 -
інвестиції, тис.грн.
Критерій
ефективності проекту за індексом доходності ІД > 1 - проект заробляє кошти,
а коли 0 < ІД < 1 - проект витрачає кошти.
ІД =
(16180,031 + 3960) / 3960 = 5,1
Можна
зробити висновок, що проект отримує прибуток, так як ІД > 1.
4.
Управління проектними ризиками
Ризик - ймовірність певного рівня
втрат фірми частини своїх ресурсів або появи додаткових витрат під час
реалізації проекту.
У ринковій економіці ризик є невід’ємним
атрибутом господарювання. Невизначеність призводить до того, що уникнути ризику
неможливо. Але це не значить, що слід шукати такі рішення, в який завчасно
відомий результат, вони, як правило, неефективні. Необхідно визначитися,
передбачити ризик, оцінювати його розміри , планувати заходи по його
запобіганню та не перевищувати допустимих меж. Планування та реалізація
проектів відбувається в умовах невизначеності, що породжується зміною
внутрішнього та зовнішнього середовища. Під невизначеністю розуміють
відсутність повної та достовірної інформації про умови реалізації проекту.
Невизначеність, пов’язана з
можливістю виникнення в ході реалізації проекту несприятливих умов, ситуацій та
наслідків, називається ризиком.
Ризик являє собою складну
економічно-управлінську категорію, при визначенні якої має місце ряд протиріч.
Управління ризиком - це процес
реагування на події та зміни ризиків у процесі виконання проекту.
При оцінці проектів найбільш
суттєвим є такі види невизначеності та інвестиційних ризиків:
невизначеність політичної ситуації,
ризик несприятливих соціально-політичних змін у країні та регіоні;
ризик, пов’язаний із нестабільністю
економічного законодавства та поточної економічної ситуації, умов інвестування
та використання прибутку;
зовнішньоекономічний ризик
(можливість введення обмежень на торгівлю та постачання, закриття кордонів
тощо);
неповнота та неточність інформації
про динаміку техніко-економічних показників, параметри нової техніки та
технології;
коливання ринкової кон’юктури,
цін,
валютних курсів, невизначеність природно-кліматичних умов, можливість стихійних
лих;
виробничо-технологічний ризик
(аварії, виробничий брак);
невизначеність цілей, інтересів та
поведінки учасників; неповнота та неточність інформації про фінансовий стан та
ділові репутації підприємств - учасників (можливість неплатежів, банкротство,
зривів договірних зобов’язань).
Причини виникнення ризиків
Із точки зору причин виникнення,
проектні ризики обумовлені:
можливістю відхилень у процесі
реалізації рішень від цілі, передбачених проектом, внаслідок внутрішнього та
зовнішнього впливу;
ймовірністю досягнення помилкового
результату;
можливістю виникнення несприятливих
наслідків у ході реалізації проекту;
очікуванням безпеки, невдачі;
обмеженістю ресурсів;
зіткненням інтересів учасників
складання плану проекту та виконавців;
недостатньою кваліфікація персоналу,
схильністю до суб’єктивізму;
проти дією партнерів;
обов’язковістю вибору при прийнятті
рішень;
форс-мажорними обставинами
(природними, політичними, економічними, технологічними, ринковими і т. п);
договірною дисципліною( затримкою
постачань, розривом контрактів);
дисципліною зобов’язань
(несвоєчасної сплатою відсотків, податків та інших платежів);
низькою якістю продукції, робіт
послуг тощо.
Витрати, пов’язані з ризиком, можуть
бути: матеріальними (додаткові витрати сировини, матеріалів, палива, обладнання
та іншого майна), фінансовими (штрафи, пені, неустойки, неповернення
дебіторської заборгованості, зменшення реалізації внаслідок зменшення цін та
ін.), трудовими (непередбачені простої, виплати за простої та ін.), втратами
часу.
Розрізняють такі методики визначення
ризику проекту:
Аналіз чутливості реагування
Метод ЧПВ базується на методології
дисконтування грошових потоків. Для застосування цього підходу ми використовуємо
такі етапи:
знаходимо теперішню вартість кожного
грошового потоку, включаючи як прибутки, так і витрати, дисконтова ну на
вартість капіталу.
складаємо ці дисконтова ні грошові
потоки, і отриманий результат визначаємо як чисту теперішню вартість проекту.
Якщо ЧПВ більше нуля, то проект доцільно прийнятий. У протилежному випадку від
нього слід відмовитися.
Очікувані фіксовані та змінні
витрати проекту будемо називати базовими, оскільки у ході управління вони
будуть змінюватися. В аналізі чутливості ми змінюємо кожну змінну величину та
декілька визначених процентних пунктів вище та нижче очікуваної величини, не
зачіпаючи інших факторів.
Дерево рішень
Для побудови "дерева
рішень" аналітик визначає склад і тривалість фаз життєвого циклу проекту;
виділяє ключові події, які можуть вплинути на подальший розвиток проекту, та
можливий час їх настання; аналітик обирає всі можливі рішення, які можуть бути
прийнятими в результаті настання кожної із подій, та визначає ймовірність
кожного із них. Останнім етапом аналізу даних для побудови "дерева
рішень" є встановлення вартості кожного етапу здійснення проекту (вартості
робіт між ключовими подіями) в поточних цінах. На основі даних будується
"дерево рішень". Його вузли представляють ключові події, а стрілки,
що їх поєднують, - перелік робіт по реалізації проекту. Крім того, наводиться
інформація відносно часу, вартості робіт і ймовірності розвитку того чи іншого
рішення
Управління проектними ризиками
До методів зниження ризиків
належить: розподіл ризику між учасниками проекту, розподіл ризику, резервування
коштів на покриття не передбачених витрат, зниження ризиків у плані
фінансування, страхування.
Ефективність заходів для зниження
ризику забезпечується за допомогою такого алгоритму:
) розглядається ризик;
)
визначаються
перевитрата коштів, з урахуванням ймовірних настання несприятливих подій;
3) визначається
перелік можливих заходів, спрямованих на зменшення ймовірності;
4) визначаються
додаткові витрати на реалізацію запропонованих заходів;
5) порівняти
ці витрати з можливими перевитратами коштів у разі настання ризикової події;
6) прийняття ризику
про здійснення або відмову від проти ризикових ризиків.
5.
Аналіз чутливості проекту
Ознайомленість з факторами, що мають
найбільший вплив на ЧТВ проекту, дозволяє вчасно вжити додаткових заходів щодо
зменшення вірогідності настання небажаних подій. Вплив зміни параметрів на
проек оцінюється простим способом - змінюючи фактори на визначений процент. В
нашому проекті будемо змінювати параметри ПЕР, Інших надходжень, курс валюти,
обладнання та ПнП на +10%. При зміні факторів фіксується зміна ключових
показників ефективності проекту (табл.5.1 - 5.10). В результаті розрахунку
отримали таблицю 5.11.
Таблиця 5.1- Розрахунок потоку
чистих грошових надходжень при зміні тарифу на енергоресурси, тис.грн
|
№
|
Показник
|
Рік життєвого циклу
|
|
|
0
|
1
|
2
|
3
|
4
|
5
|
|
1
|
Капітальні витрати
|
3960
|
|
|
|
|
|
|
2
|
Економія ПЕР
|
|
5499,3
|
7672,5
|
7672,5
|
7672,5
|
7672,5
|
|
3
|
Інші надходження
|
|
369,14
|
518,8
|
518,8
|
518,8
|
518,8
|
|
4
|
Амортизація
|
|
462,4
|
369,96
|
298,9
|
236,8
|
189,41
|
|
5
|
Балансовий прибуток
|
|
5406,1
|
7821,34
|
7895,3
|
7954,3
|
8001,89
|
|
6
|
Податок на прибуток
|
|
1351,5
|
1955,3
|
1873,83
|
1988,6
|
2000,47
|
|
7
|
Чистий прибуток
|
|
4054,5
|
5866
|
5921,5
|
5965,7
|
6001,42
|
|
8
|
Потік чистих грошових надходжень
|
-3960
|
4516,9
|
6235,9
|
6217,5
|
6202,5
|
6190,83
|
Таблиця 5.2 - Чиста приведена
вартість проекту при зміні тарифу на енергоресурси, тис.грн.
|
Роки
|
ЧГН
|
КД
при i=10%
|
ДГП
|
КДГП
|
|
0
|
-3960
|
1
|
-3960
|
-3960
|
|
1
|
4516,93
|
1,1
|
4106,3
|
-146,3
|
|
2
|
6235,9
|
1,21
|
5153,7
|
5007,4
|
|
3
|
6217,5
|
1,331
|
4671,3
|
9678,7
|
|
4
|
6202,5
|
1,4641
|
4236,7
|
13915,4
|
|
5
|
6190,8
|
1,6105
|
3845,24
|
17760,64
|
Таблиця 5.3 - Розрахунок потоку
чистих грошових надходжень при зменшенні величини експлуатаційних витрат,
тис.грн
|
№
|
Показник
|
Рік життєвого циклу
|
|
|
0
|
1
|
2
|
3
|
4
|
5
|
|
1
|
Капітальні витрати
|
3960
|
|
|
|
|
|
|
2
|
Економія ПЕР
|
|
4963
|
6975
|
6975
|
6975
|
6975
|
|
3
|
Інші надходження
|
|
406,1
|
570,68
|
570,68
|
570,68
|
570,68
|
|
4
|
Амортизація
|
|
462,4
|
369,96
|
295,97
|
236,8
|
189,41
|
|
5
|
Балансовий прибуток
|
|
4906,7
|
7175,72
|
7249,7
|
7308,8
|
7356,3
|
|
6
|
Податок на прибуток
|
|
1226,68
|
1793,93
|
1812,4
|
1827,2
|
1839,1
|
|
7
|
Чистий прибуток
|
|
3680,02
|
5381,8
|
5437,3
|
5481,6
|
5517,2
|
|
8
|
Потік чистих грошових надх.
|
-3960
|
4142,4
|
5751,8
|
5733,3
|
5718,5
|
5706,6
|
Таблиця 5.4 - Чиста приведена
вартість проекту при зменшенні величини експлуатаційних витрат, тис.грн
|
Роки
|
ЧГН
|
КД
при i=10%
|
ДГП
|
КДГП
|
|
0
|
-3960
|
1
|
-3960
|
-3960
|
|
1
|
4142,4
|
1,1
|
2765,84
|
-1194,16
|
|
2
|
5751,8
|
1,21
|
4753,51
|
3559,35
|
|
3
|
5733,3
|
1,331
|
4307,48
|
7866,83
|
|
4
|
5718,5
|
1,4641
|
3906,05
|
11772,88
|
|
5
|
5706,6
|
1,6105
|
3544,46
|
15317,34
|
Таблиця 5.5 - Розрахунок потоку
чистих грошових надходжень при зміні курсу валюти, тис.грн
|
№
|
Показник
|
Рік життєвого циклу
|
|
|
0
|
1
|
2
|
3
|
4
|
5
|
|
1
|
Капітальні витрати
|
4455
|
|
|
|
|
|
|
2
|
Економія ПЕР
|
|
4963
|
6975
|
6975
|
6975
|
6975
|
|
3
|
Інші надходження
|
|
369,14
|
518,8
|
518,8
|
518,8
|
518,8
|
|
4
|
Амортизація
|
|
520,2
|
416,16
|
332,92
|
266,34
|
213,1
|
|
5
|
Балансовий прибуток
|
|
4811,94
|
7077,64
|
7160,87
|
7227,46
|
7280,7
|
|
6
|
Податок на прибуток
|
|
1202,98
|
1769,41
|
1790,21
|
1806,36
|
1820,2
|
|
7
|
Чистий прибуток
|
|
3608,95
|
5308,23
|
5370,65
|
5420,59
|
5460,5
|
|
8
|
Потік чистих грошових надходжень
|
-4455
|
4129,15
|
5724,39
|
5703,58
|
5686,93
|
5673,6
|
Таблиця 5.6 - Чиста приведена
вартість проекту при зміні курсу валюти, тис.грн
|
Роки
|
ЧГН
|
КД
при i=10%
|
ДГП
|
КДГП
|
|
0
|
-4455
|
1
|
-4455
|
-4455
|
|
1
|
4129,15
|
1,1
|
3753,78
|
-701,22
|
|
2
|
5724,39
|
1,21
|
4730,9
|
4029,68
|
|
3
|
5703,58
|
1,331
|
4285,19
|
8314,87
|
|
4
|
5686,93
|
1,4641
|
3884,52
|
12799,39
|
|
5
|
5673,6
|
1,6105
|
3523,98
|
15723,37
|
Таблиця 5.7 - Розрахунок потоку
чистих грошових надходжень при зміні ПнП, тис.грн
|
№
|
Показник
|
Рік життєвого циклу
|
|
|
0
|
1
|
2
|
3
|
4
|
5
|
|
1
|
Капітальні витрати
|
3960
|
|
|
|
|
|
|
2
|
Економія ПЕР
|
|
4963
|
6975
|
6975
|
6975
|
6975
|
Інші надходження
|
|
369,14
|
518,8
|
518,8
|
518,8
|
518,8
|
|
4
|
Амортизація
|
|
462,4
|
369,96
|
295,96
|
236,8
|
189,4
|
|
5
|
Балансовий прибуток
|
|
4869,7
|
7123,8
|
7197,83
|
7257
|
7304,39
|
|
6
|
Податок на прибуток
|
|
1704,4
|
2493,3
|
2519,24
|
2539,95
|
2556,55
|
|
7
|
Чистий прибуток
|
|
3165,3
|
4630,5
|
4678,6
|
4717,05
|
4747,84
|
|
8
|
Потік ЧГН
|
-3960
|
3627,7
|
5000,4
|
4974,56
|
4953,85
|
4937,25
|
Таблиця 5.8 - Чиста приведена
вартість проекту при зміні ПнП, тис.грн
|
Роки
|
ЧГН
|
КД
при i=10%
|
ДГП
|
КДГП
|
|
0
|
-3960
|
1
|
-3960
|
-3960
|
|
1
|
3627,73
|
1,1
|
3997,94
|
-37,94
|
|
2
|
5000,45
|
1,21
|
4132,61
|
4170,55
|
|
3
|
4974,56
|
1,331
|
3737,46
|
7908,01
|
|
4
|
4953,85
|
1,4641
|
3383,78
|
11291,79
|
|
5
|
4937,25
|
1,6105
|
3066,61
|
14358,4
|
Таблиця 5.9 - Розрахунок потоку
чистих грошових надходжень при зміні вартості обладнання, тис.грн
|
№
|
Показник
|
Рік життєвого циклу
|
|
|
0
|
1
|
2
|
3
|
4
|
5
|
|
1
|
Капітальні витрати
|
4191,2
|
|
|
|
|
|
|
2
|
Економія ПЕР
|
|
4963
|
6975
|
6975
|
6975
|
6975
|
|
3
|
Інші надходження
|
|
369,14
|
518,8
|
518,8
|
518,8
|
518,8
|
|
4
|
Амортизація
|
|
508,64
|
406,91
|
325,53
|
260,42
|
208,34
|
|
5
|
Балансовий прибуток
|
|
4823,8
|
7086,9
|
7168,3
|
7233,4
|
7285,5
|
|
6
|
Податок на прибуток
|
|
1205,9
|
1771,7
|
1729,1
|
1808,4
|
1821,4
|
|
7
|
Чистий прибуток
|
|
3617,8
|
5315,2
|
5439,2
|
5425
|
5464,1
|
|
8
|
Потік ЧГН
|
-4191,2
|
4126,5
|
5722,1
|
5764,73
|
5685,4
|
5672,44
|
Таблиця 5.10 - Чиста приведена
вартість проекту при зміні вартості обладнання, тис.грн
|
Роки
|
ЧГН
|
КД
при i=10%
|
ДГП
|
КДГП
|
|
0
|
-4191,2
|
1
|
-4191,2
|
-4191,2
|
|
1
|
4126,46
|
1,1
|
3751,3
|
-439,9
|
|
2
|
5722,1
|
1,21
|
4729
|
4289,1
|
|
3
|
5764,73
|
1,331
|
4331,1
|
8620,2
|
|
4
|
5685,42
|
1,4641
|
3183,5
|
11803,7
|
|
5
|
5672,44
|
1,6105
|
3523,3
|
15327
|
Таблиця 5.11 - Зведена таблиця
аналізу чутливості проекту
|
Розглянуті фактори
|
Величина ЧТВ (тис. грн. ) при зміні фактора
|
|
База
|
+10%
|
|
Зміна тарифу на ПЕР
|
16180,031
|
18053,2
|
|
Інші надходження
|
16180,031
|
16314,34
|
|
Курс валют
|
16180,031
|
15723,37
|
|
ПнП
|
16180,031
|
13658,4
|
|
Вартість на обладнання
|
16180,031
|
16026,96
|
На основі даних таблиць 5.2,
5.4, 5.6, 5.8, 5.10 на рисунку 5.1
зображено зміну ЧТВ
проекту при зміні різних показників.
Рисунок 5.1
-
Зміна ЧТВ проекту при зміні
показників
З даних таблиці 5.11 та рисунка 5.1
можна зробити висновок, що зміна факторів по різному впливає на проект.
Підвищення тарифу на енергоносії та зростання величини Інших надходжень -
наносять позитивний вплив та проект виявиться більш прибутковим. З них значний
вплив має зміна тарифу на енергоносій ( ЧТВ збільшується на 16%, порівняно з
базовим значенням). А підвищення вартості обладнання, податку на прибуток (до
20%) та курсу валюти (до 9 гривень за 1 у.е.) - наносять негативний вплив на
проект та тільки збільшуватиме вартість проекту. З останніх значний вплив має
підвищення ПнП (ЧТВ зменшується на 21,03%, порівняно з базовим значенням).
У
числі заходів, яких може вжити компанія, що реалізує проект, можна назвати:
пошук надійних постачальників ПЕР, укладення довгострокових контрактів тощо.
6.
Дерево рішень
До побудови дерева рішень звичайно
вдаються при аналізі ризику проектів, що мають доступну для розгляду кількість варіантів
розвитку. Аналітикові який здійснює побудову дерева рішень, потрібно достатньо
інформації, щоб створити можливі сценарії розвитку проекту з урахуванням
імовірності та часу їхнього настання.
Збирання даних для побудови дерева
рішень проводять у такій послідовності:
визначення складу і
тривалості фаз життєвого циклу проекту;
визначення ключових подій,
що можуть вплинути на подальший розвиток проекту;
визначення часу настання
ключових подій;
формулювання всіх можливих
рішень, що можуть бути прийняті в результаті настання кожної ключової події;
визначення ймовірності
прийняття кожного рішення;
визначення вартості кожного
етапу здійснення проекту (вартості робіт між ключовими подіями) у поточних
цінах.
На основі отриманих даних будується
дерево рішень. Його вузли - це ключові події, а стрілки, що з'єднують вузли, -
проведені роботи з реалізації проекту; крім того, наводиться інформація щодо
часу, вартості робіт та ймовірності прийняття того чи іншого рішення.
Після побудови дерева рішень
визначають, наскільки ймовірним є кожний сценарій розвитку проекту, ЧТВ щодо
кожного сценарію, а також інтегральний показник ЧТВ. Позитивна величина
інтегральної ЧТВ вказує на прийнятний ступінь ризику, пов'язаного зі
здійсненням проекту.
Ризики в проекті та
їх ймовірність наведені в таблиці 6.1.
Таблиця 6.1 - Ризики та їх
ймовірність
|
Ризик
|
Ймовірність
|
|
Переривання проекту після роботи I
|
0,15
|
|
Подорожчання роботи D
|
0,2
|
|
Недоотримання економії енергоресурсів
30% у перший рік експлуатації
|
0,15
|
|
Запізнення початку експлуатаційної фази на
один рік, додаткові витрати -50%
|
0,15
|
На основі отриманих даних будуємо дерево рішень
(рис.
6.1).
Його вузли - це ключові події, а стрілки, що з'єднують вузли, - проведені
роботи з реалізації проекту; крім того, наводиться інформація щодо часу,
вартості робіт та ймовірності прийняття того чи іншого рішення.
Після побудови дерева рішень
визначаємо, наскільки ймовірним є кожний сценарій розвитку проекту, ЧТВ щодо
кожного сценарію. Грошові потоки, розподілені
згідно
дереву решень, представлені
в таблиці
6.2.
Таблиця 6.2
-
Розподіл
грошових потоків по рокам,тис.грн
|
Роки
|
|
Шляхи
|
|
А- End
|
А-53
|
А-54
|
А-55
|
А-56
|
А-57
|
А-58
|
Кд
|
|
0
|
-500
|
-3238
|
-3238
|
-3238
|
-2942
|
-2942
|
-2942
|
1,00
|
|
1
|
-
|
2998
|
2714,498
|
4314,14
|
4314,14
|
2714,498
|
2998
|
1,10
|
|
2
|
-
|
7493,8
|
7493,8
|
7493,8
|
7493,8
|
7493,8
|
7493,8
|
1,21
|
|
3
|
-
|
7493,8
|
7493,8
|
7493,8
|
7493,8
|
7493,8
|
7493,8
|
1,33
|
|
4
|
-
|
7493,8
|
7493,8
|
7493,8
|
7493,8
|
7493,8
|
7493,8
|
1,46
|
|
5
|
-
|
7493,8
|
7493,8
|
7493,8
|
7493,8
|
7493,8
|
7493,8
|
1,61
|
За рисунком 6.1 визначаємо грошові
потоки за всіма сценаріями.
ЧТВ знаходимо як сума грошових
потоків по рокам.
Ймовірність прийняття кожного
рішення (Рі) - визначаемо як добуток ймовірностей кожної ключової події.
Інтегральний ЧТВ знаходимо за
формулою:
ЧТВінт=ЧТВ*Рі
(6.1)
Розрахунок інтегрального ЧТВ
показаний в таблиці
6.3.
Таблиця 6.3
-
Розрахунок інтегрального ЧТВ, тис.грн
Базовий ЧТВ - чиста теперішня
вартість без урахування амортизаційних відрахувань та податків
Отже, порівняємо інтегральний ЧТВ
=18938,37 тис.грн. з ЧТВ за базовим сценарієм, який дорівнює 21136,42тис. грн.
(базовий сценарій - шлях А-57) та з базовим ЧТВ=16180,031 тис.грн.
При урахуванні ризиків, які пов’язані з можливістю виникнення в ході реалізації
проекту несприятливих умов, інтегральний ЧТВ зменшується. Позитивна
величина інтегрального ЧТВ
вказує на прийнятний ступінь ризику, пов'язаного зі здійсненням проекту.
.
Резюме до бізнес-плану
Енергозбереження при модернізації
систем зовнішнього освітлення.
Назва підприємства (організації) -
Коксохімічний завод.
Основна продукція підприємства :
завод займається виробництвом, переробкою, внутрішньою і зовнішньою торгівлею
вугіллям, коксом, коксохімічної продукцією. Оборот підприємства по основному
виробництву (тис.грн): 2448
Суть інвестиційного проекту:
Економія енергії - 2,37 млн кВт*год; Зниження експлуатаційних витрат на 122
тис.грн.
Рівень готовності проекту:100%
Загальний обсяг інвестицій( тис.
дол. США): 306
В т.ч. обладнання: 122
- власні засоби: -
потреба у інвестиційних
коштах: 306
Спосіб залучення інвестицій: ЕСКО,
кредит
ЧТВ проекту за життєвий цикл 5 років
складає 16180,031 тис.грн Значення простого терміну окупності (0,5 року), менше
за дисконтоване значення (2,4роки) , що обумовлене втрачанням грошей своєї
вартості в часі. Взагалі обидва терміни окупності є прийнятними. Визначена ВНР
складає близько 117%, що більше за ставку дисконту для проектів з підвищення
енергоефективності (10-15%). Індекс доходності більше одиниці і має значення
5,1 що свідчить про те, що проект отримує прибуток.
Аналіз чутливості показав, що при
підвищенні тарифу на енергоносії (ЧТВ = 16180,031 тис.грн ) та зростання
величини інших надходжень (ЧТВ = 16314,34тис.грн) проект зостанеться
прибутковим. А при підвищенні вартості обладнання (ЧТВ = 16026,96тис.грн),
податку на прибуток (ЧТВ = 13658,4 тис.грн) та курсу валюти (ЧТВ =
15723,37тис.грн) - тільки збільшуватиме вартість проекту.
Розглянуті можливі сценарії розвитку
проекту, які впливатимуть на показники його ефективності. Інтегральний ЧТВ =
18938,37 тис.грн, що свідчить про прийнятний ступінь ризику, пов’язаного зі
здійсненням проекту.
Отже всі показники вказують на
економічну доцільність впровадження такого проекту.
Висновки
У даному курсовому проекті
розглянуто стан енерговикористання в галузі зовнішнього освітлення, що
аналізується, та основні перспективні напрямки підвищення енергоефективності.
Назва інвестиційного проекту:
Енергозбереження при модернізації зовнішнього освітлення.
Для обґрунтування доцільності
впровадження проекту було розглянуто:
Стадії життєвого циклу проекту та
роботи.
Побудовано сітьовий графік
передування, критичний шлях за яким склав 72 тижнів.
інвестиційний економічний витрата грошовий
На основі даних про капітальні
витрати та грошові потоки, згенеровані проектом, проведено розрахунок основних
показників економічної ефективності. Простий термін окупності проекту склав
1,38 роки. Дисконтований термін окупності - 2,4 роки. Це обумовлено втрачанням
грошей своєї вартості в часі. Взагалі обидва терміни окупності є прийнятними.
ЧТВ проекту складає 2685,17 тис.грн., тобто проект вважається ефективним
(ЧТВ>0). ВНР проекту дорівнюється приблизно 47%, що є більше ніж ставка
дисконту (10%). Індекс доходності склав 2,09 (ІД>1), тобто проект буде
отримувати прибуток.
Всі показники відповідають критеріям
ухвалення рішення про економічну доцільність прийняття проекту.
Визначено ризики та розглянуто шляхи
їх зниження;
З урахуванням ризиків визначено
стійкість проекту, для чого проведено аналіз чутливості, в процесі якого було
визначено зміну показників ефективності проекту при зміні певних значущих
факторів (тариф на енергію, інші надходження, курс валюти, податок на прибуток
та вартість обладнання). У ході розрахунків визначено, що підвищення таких
факторів, як тариф на енергоносії та величини Інших надходжень - наносять
позитивний вплив на проект. З них значний вплив має зміна тарифу на енергоносій
( ЧТВ збільшується на 17%, порівняно з базовим значенням). А підвищення
факторів: вартості обладнання, податку на прибуток (до 35%) та курсу валюти (до
9 гривень за 1 у.е.) - наносять негативний вплив на проект. З останніх, значний
вплив має підвищення ПнП (ЧТВ зменшується на 21,03%, порівняно з базовим
значенням).
У числі заходів, яких може вжити
компанія, що реалізує проект, можна назвати: пошук надійних постачальників ПЕР,
укладення довгострокових контрактів тощо.
Розглянуто можливі сценарії розвитку
проекту, які впливатимуть на отримання ефекту від його реалізації, а відтак, і
на показники його ефективності. При розгляді скінченої кількості варіантів
розвитку проекту та їх загальної оцінки побудовано дерево рішень та було
розраховано значення інтегрального ЧТВ проекту, який склав 3436,426 тис.грн., а
це більше базового значення ЧТВ, що свідчить про прийнятний ступінь ризику,
пов’язаного зі здійсненням проекту.
Склали резюме до бізнес-плану, у
якому відобразили основні показники привабливості проекту.
Отже, можна зробити висновок, що всі
показники вказують на економічну доцільність впровадження проекту
"Енергозбереження при модернізації системи зовнішнього освітлення".
Перелік посилань
1. Тян Р. Б., Холод Б. У.,
Ткаченко В.А. Управління проектами. Навчальний посібник. - Дніпропетровськ:
Дніпропетровська академія управління бізнесу та права, 2008. - 224с.
. Тарасюк Г.М. Управління
проектами: Навчальний посібник для студентів вищих навчальних закладів. - К:
„Каравела", 2009. - 320с.
. Батенко Л.П., Загородніх
О.А., Ліщинська В.В. Управління проектами: Навчальний посібник . - К:
КНЕУ,2009. -231с.
. Шефов А.А. Управление
проектами: Учебное пособие . - Владимир: Издание
Владимирского гос. Университета, 2000. - 128с.
. Воропаев В.И. Управление проектами
как фактор повышения эффективности инвестиционно-строительной деятельности //
Экономика. - 1996. - №10. - с.37-52.
. Кобиляцький
Л.С. Управління проектами: Навчальний посібник. / МАУП, 2002. -198с.
. Катасонов В.Ю., Морозов Д.С.
Проектное финансирование: организация, управление риском, страхование. - М.:
Аки, 2010. - 272с.