Машины постоянного тока

  • Вид работы:
    Практическое задание
  • Предмет:
    Физика
  • Язык:
    Русский
    ,
    Формат файла:
    MS Word
    707,53 Кб
  • Опубликовано:
    2014-01-17
Вы можете узнать стоимость помощи в написании студенческой работы.
Помощь в написании работы, которую точно примут!

Машины постоянного тока

Введение

Конструкция машин постоянного тока

Машина постоянного тока, как и всякая электрическая машина, состоит из двух основных частей: неподвижной части - статора и вращающейся части - ротора (рис.1). Статор предназначен для создания магнитного поля и является индуктором. Ротор машины постоянного тока принято называть якорем. Если машина работает в режиме генератора, то с помощью якоря механическая энергия вращательного движения преобразуется в электрическую энергию постоянного тока. При работе машины в режиме генератора подводимая к ней электрическая энергия превращается при помощи якоря в механическую энергию.

Рис.1. Устройство электрической машины постоянного тока

Конструктивно индуктор состоит из станины, основных и добавочных полюсов. Станина 6 (рис.1) - это замкнутый магнитопровод, обычно выполненный из стали. К внутренней части станины прикрепляют главные и дополнительные полюса. В нижней наружной части станины имеются лапы, служащие для крепления машины к фундаменту. К торцам станины присоединены подшипниковые щиты, в которых имеются посадочные места под подшипники.

Главные полюса, прикрепляемые болтами к внутренней поверхности станины, предназначены для создания магнитного потока. Главные полюса состоят из сердечника и обмотки. Сердечник 4 набирают из отдельных изолированных друг от друга листов электротехнической стали. На сердечнике полюса находится обмотка возбуждения 5.

Между главными полюсами расположены добавочные полюса для улучшения условий токосъема с коллектора. Обмотка добавочных полюсов соединяется последовательно с обмоткой якоря.

Якорь состоит из вала, сердечника 3 с обмоткой 9 и коллектора 1. Сердечник набирают из отдельных листов электротехнической стали, изолированных друг от друга для уменьшения потерь от вихревых токов. В листах якоря выштампованы пазы. В пазы укладывают обмотку из изолированного медного провода. Обмотка состоит из отдельных секций, которые на коллекторе электрически соединены друг с другом. Коллектор, предназначенный для преобразования переменного тока в постоянный, напрессован на вал якоря. Он состоит из отдельных коллекторных пластин, изолированных как друг от друга, так и от вала. К коллекторным пластинам припаяны концы секций обмотки якоря. На рис.2 изображен коллектор, выполненный на пластмассе. Он состоит из медных коллекторных пластин 1, пластмассы 2, а также армирующих стальных колец и стальной втулки 3 для повышения прочности коллектора.

Рис.2. Коллектор машины постоянного тока

На вал якоря с двух сторон напрессованы подшипники, которые при сборке машины размещают в посадочные места подшипниковых щитов. Таким образом, якорь размещается внутри индуктора так, что его сердечник находится точно между полюсами индуктора с зазором к ним. Подшипники служат для уменьшения трения якоря при его вращении.

Скользящий контакт между вращающимися и неподвижными частями машины создают при помощи коллектора и щеток. Щетки установлены в щеткодержателе (рис.3), который состоит из обоймы 4, в которой размещена щетка 3, прижатая при помощи курка 1 и пружины 2 к поверхности коллектора. Щеткодержатель устанавливается при помощи зажима 5 на щеточном пальце, выполненном в виде шпильки, которая закрепляется на подшипниковом щите. Щетка снабжена гибким токопроводом 6.

Для присоединения обмоток машины к электрической сети машина снабжается коробкой выводов.

Рис. 3. Щеткодержатель (сдвоенный)

Принцип действия машин постоянного тока

Принцип действия электрических машин основан на использовании явления электромагнитной индукции. Сущность этого явления заключается в том, что в проводнике (контуре), перемещающемся в магнитном поле и пересекающем его силовые линии, индуктируется электродвижущая сила (ЭДС).

Согласно закону электромагнитной индукции, мгновенное значение ЭДС, наведенной в проводнике, когда тот движется в плоскости, перпендикулярной направлению магнитных силовых линий, определяется формулой

e = B l v,

где e - мгновенное значение ЭДС; B - магнитная индукция; l - длина активной части проводника, т.е. той его части, которая пересекает силовые линии магнитного поля; v - скорость перемещения проводника относительно магнитного поля;

Принцип действия генератора

В режиме генератора якорь машины приводится во вращение от постороннего источника механической энергии (например, от водяной или паровой турбины). К обмотке возбуждения подводится постоянное напряжение. За счет этого по ней протекает ток и она создает магнитный поток возбуждения. Проводники обмотки якоря пересекают этот магнитный поток. При этом в проводниках обмотки индуцируется ЭДС, направление которой может быть определено по правилу правой руки. Эта ЭДС является переменной, так как проводники обмотки якоря проходят попеременно под северным и южным полюсами, в результате чего направление ЭДС в проводниках меняется. Если обмотка якоря с помощью щеток замкнута через внешнюю цепь, то в этой цепи, а также в обмотке якоря потечет ток. В обмотке якоря этот ток будет переменным, то есть направление протекания тока в секциях изменяется. Однако во внешней цепи направление тока будет постоянным, что объясняется наличием коллектора. При вращении якоря и коллектора и изменении направления ЭДС в проводниках одновременно происходит также смена коллекторных пластин под щетками. Вследствие этого под верхней щеткой всегда будет находиться пластина, соединенная с проводником, расположенным под северным полюсом, а под нижней щеткой пластина, соединенная с проводником, расположенным под южным полюсом. В результате этого полярность щеток и направление тока во внешней цепи остаются неизменными.

Таким образом, в генераторе коллектор является механическим выпрямителем, который преобразует переменный ток обмотки якоря в постоянный ток во внешней цепи.

Напряжение постоянного тока на зажимах якоря генератора будет меньше ЭДС E на величину падения напряжения в цепи обмотки якоря ra.

U = E - Iara.

Проводники обмотки якоря с током Ia находятся в магнитном поле, и поэтому на них будут действовать электромагнитные силы,

Fпр = B l Ia,

направление которых определяется по правилу левой руки. Эти силы создают механический вращающий момент Мэм , который называется электромагнитным моментом. В режиме генератора этот момент действует против направления вращения якоря и является тормозящим.

Принцип действия двигателя.

Машина постоянного тока может работать двигателем, если к обмотке ее якоря подвести постоянный ток от внешнего источника. При этом на проводники обмотки якоря будут действовать электромагнитные силы Fпр и возникнет электромагнитный момент Мэм. При достаточной величине Мэм якорь машины придет во вращение и будет развивать механическую мощность. Для того, чтобы при той же полярности полюсов направление вращения генератора и двигателя были одинаковы, то направление действия Мэм, а следовательно и направление тока Ia у двигателя должны быть обратными по сравнению с генератором.

В режиме двигателя коллектор превращает потребляемый из внешней цепи постоянный ток в переменный ток в обмотке якоря и работает, таким образом, в качестве механического инвертора тока.

Проводники обмотки якоря также вращаются в магнитном поле, и поэтому в обмотке якоря двигателя тоже индуктируется ЭДС E. Направление этой ЭДС в двигателе такое же, как и в генераторе. Таким образом, в двигателе ЭДС якоря E направлена против тока и приложенного к зажимам якоря напряжения U. Поэтому ЭДС якоря двигателя называется также противоэлектродвижущей силой.

Приложенное к якорю двигателя напряжение уравновешивается ЭДС E и падением напряжения в обмотке якоря:

U = E + Iara.

Для изменения направления вращения, то есть для реверса машины, необходимо изменить направление тока или в обмотке возбуждения, или в обмотке якоря.

Принцип обратимости.

Каждая машина постоянного тока может работать как в режиме генератора, так и в режиме двигателя. Такое свойство присуще всем типам вращающихся электрических машин и называется обратимостью.

Для перехода машины постоянного тока из режима генератора в режим двигателя и обратно при неизменной полярности полюсов и щеток и при неизменном направлении вращения требуется только изменение направления тока в обмотке якоря.

Лабораторная работа № 1. Генератор постоянного тока с независимым возбуждением

1. Цель работы


. Ознакомиться с конструкцией и принципом действия генератора постоянного тока независимого возбуждения.

. Экспериментально исследовать характеристики генератора с независимым возбуждением.

3. Изучить рабочие свойства генератора.

 

. Краткие теоретические сведения


В генераторе независимого возбуждения катушки главных полюсов получают питание от вспомогательного источника постоянного напряжения. При вращении якоря в его обмотке наводится ЭДС. ЭДС генератора пропорциональна магнитному потоку полюса Ф и скорости вращения n якоря

Е = СЕ Ф n,

где СЕ - коэффициент пропорциональности, зависящий от конструкции машины и выбранной системы единиц; n - частота вращения якоря в об/мин.

Величина магнитного потока Ф, возбуждаемого полюсами, будет зависеть от величины тока в обмотке возбуждения. Поскольку ЭДС Е якорной обмотки при постоянной скорости вращения прямо пропорциональна потоку, то, изменяя ток в обмотке возбуждения, можно регулировать ЭДС генератора.

Характеристика холостого хода показана на рис.1.

Это зависимость напряжения на зажимах генератора от тока возбуждения U0 = f ( IB) при постоянной скорости вращения и токе нагрузки Ia, равном нулю. Очевидно, что при холостом ходе U0 = Е.

Рис.1. Характеристика холостого хода (кривая 1) и нагрузочная характеристика (кривая 2)

В начальной части эта характеристика близка к прямолинейной зависимости вследствие того, что при небольшом значении магнитного потока ферромагнитные части магнитной цепи машины ненасыщены. По мере увеличения тока возбуждения магнитная индукция увеличивается, что приводит к насыщению отдельных участков магнитной цепи и, следовательно, к уменьшению их магнитной проницаемости. Зависимость магнитной индукции от напряженности магнитного поля Вd = f (Н) становится нелинейной. А так как напряжение холостого хода пропорционально магнитной индукции (U0 = Е0 ~ Ф ~ Вd), а ток возбуждения пропорционален напряженности магнитного поля (IB ~ F ~ Н), то нелинейной становится и характеристика холостого хода.

Если к щеткам генератора подключить нагрузку, то напряжение U на его зажимах будет меньше ЭДС Е на величину внутреннего падения напряжения в машине, создаваемого током нагрузки Ia на сопротивлении ra :

U = E - Ia ra.,

где ra - суммарное сопротивление якорной цепи, которое складывается из сопротивления обмотки якоря rЯ и обмотки добавочных полюсов rД .

С ростом нагрузки ток во внешней цепи Ia генератора соответственно увеличивается, а внутреннее падение напряжения Ia ra возрастает. Благодаря этому напряжение на зажимах генератора уменьшается, однако незначительно, так как сопротивление обмотки якоря очень мало. При номинальном токе IH нагрузки и номинальном токе возбуждения напряжение на щетках генератора также будет номинальным UH.

При нагрузке машины ее магнитное состояние обусловлено совместным действием обмоток возбуждения и обмотки якоря. Влияние поля якоря на основное магнитное поле (поле полюсов) называется реакцией якоря. Если щетки машины установлены на геометрической нейтрали, поле якоря будет поперечным, так как его ось совпадает с осью щеток. Поперечная реакция якоря искажает картину магнитного поля в воздушном зазоре и вследствие насыщения магнитной системы машины вызывает уменьшение магнитного потока.

Для исследования действия реакции якоря при работе машины снимают нагрузочную характеристику U = f (IB). Нагрузочная характеристика показывает зависимость напряжения на зажимах генератора U от тока возбуждения IB при постоянной скорости вращения и токе нагрузки IH , равном номинальному значению. Она расположена ниже характеристики холостого хода (см. рис.1), поскольку при одних и тех же значениях тока возбуждения величина напряжения под нагрузкой меньше, чем ЭДС Е вследствие падения напряжения в якорной цепи и реакции якоря.

Внешняя характеристика - это зависимость напряжения от тока нагрузки U = f ( Ia ) при постоянных скорости вращения и токе возбуждения. Для генератора независимого возбуждения эта характеристика показана на рис.2.

Уменьшение напряжения при увеличении нагрузки (то есть при увеличении тока якоря Ia) объясняется увеличением падения напряжения в якорной цепи и уменьшением ЭДС за счет увеличения размагничивающего действия реакции якоря.

Рис. 2. Внешняя характеристика

По внешней характеристике определяют процентное изменение напряжения D U % при сбросе нагрузки

D

В генераторах независимого напряжения D U % составляет 5 - 10 %.

Регулировочная характеристика показывает зависимость тока возбуждения от тока нагрузки при постоянных значениях скорости вращения якоря и напряжения на зажимах генератора IB = f ( Iа).

Можно сказать, что регулировочная характеристика показывает, как нужно изменять ток возбуждения, чтобы при изменении нагрузки поддерживать напряжение постоянным.

Так как U = E - Ia ra, а с увеличением тока якоря Ia возрастает падение напряжения Ia ra и размагничивающее действие реакции якоря, то, как видно из внешней характеристики, напряжение U будет уменьшаться. Поэтому для того, чтобы напряжение U оставалось неизменным, нужно одновременно с увеличением тока якоря увеличивать ток возбуждения IB , что приведет к увеличению ЭДС и сохранению тем самым U = const (рис. 3).

Зная регулировочную характеристику, можно правильно выбрать регулятор возбуждения по мощности и пределам изменения тока возбуждения.

Рис. 3. Регулировочная характеристика.

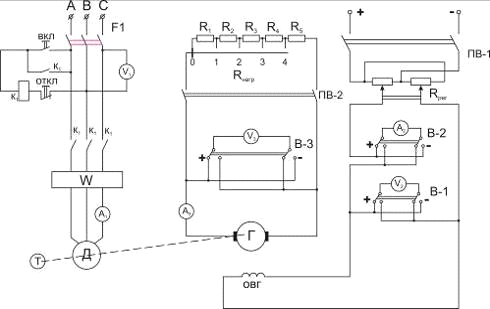
. Описание лабораторной установки

Принципиальная схема для испытания генератора независимого возбуждения приведена на рис. 4.

Стенд подключается к сети ~ 220 В при помощи трехполюсного выключателя F1.

Якорь испытуемого генератора независимого возбуждения Г механически соединен с ротором приводного асинхронного двигателя Д. подключение питания на статор асинхронного двигателя производится при помощи магнитного пускателя нажатием кнопки «ВКЛ». Ток статора асинхронного двигателя контролируется по амперметру А1, напряжение - по вольтметру V1.

Обмотка возбуждения испытуемого генератора ОВГ подключается к постоянному напряжению = 220 В включением переключателя ПВ-1. ток обмотки возбуждения IB изменяют с помощью регулировочного реостата R рег  Величина тока обмотки возбуждения измеряется амперметром А2, напряжение на обмотке возбуждения - вольтметром V2.

Напряжение на зажимах якоря генератора U измеряется с помощью вольтметра V3. Обмотка якоря генератора подключается к нагрузке при помощи переключателя ПВ-2. В качестве нагрузки используются резисторы R1÷R5. Величину нагрузки изменяют при помощи многопозиционного переключателя Rнагр. Ток якоря генератора Ia измеряют амперметром А3.

Изменение полярности вольтметра V2 осуществляется переключателем В-1, амперметра А2 - переключателем В-2, вольтметра V3 - переключателем В-3.

Рис. 4. Схема стенда для испытания генератора с независимым возбуждением

. Лабораторное задание

. Ознакомиться с конструкцией генератора постоянного тока независимого возбуждения, схемой испытательного стенда и паспортными данными испытуемого генератора и приводного асинхронного двигателя.

. Осуществить пуск генератора.

3. Снять и построить характеристику холостого хода генератора

U = f ( IB) при Ia = 0 и n = const.

4. Снять и построить нагрузочную характеристику генератора

U = f ( IB ) при Ia = const и n = const.

5. Снять и построить внешнюю характеристику генератора

U = f ( Ia ) при IВ = const и n = const.

6. Снять и построить регулировочную характеристику генератора

IB = f ( Iа) при U = const и n = const.

Порядок выполнения работы

Выполнение пункта 2 производят в следующем порядке. Выключателем ВКЛ подключают к сети переменного тока приводной асинхронный двигатель. Выключателем ПВ-1 подключают обмотку возбуждения генератора к источнику постоянного напряжения.

Пункт 3. Сначала снимают восходящую ветвь характеристики, изменяя ток возбуждения IB с помощью регулировочного реостата Rрег от нуля до величины при которой U0 = 1,2 ÷ 1,25 UН. Ток возбуждения измеряют по амперметру А2, а напряжение холостого хода по вольтметру V3 . Затем снимают нисходящую ветвь, которая располагается вследствие гистерезиса выше восходящей ветви. Ток возбуждения следует изменять только в одну сторону, иначе будет разброс точек из-за перемагничивания стали. Когда ток возбуждения станет равен нулю, изменяют полярность измерительных приборов переключателями В-2 и В-3 и продолжают изменять ток возбуждения для получения полной петли гистерезиса.

Пункт 4. При напряжении, равном номинальному значению, подключают нагрузку с помощью переключателя ПВ-2. Затем устанавливают номинальный ток якоря с помощью нагрузочного реостата. Ток якоря Ia измеряют по амперметру А3.

Затем изменяют ток возбуждения таким образом, чтобы при изменении напряжения от UН до 0, снять 5 точек нагрузочной характеристики.

Пункт 5. В режиме холостого хода устанавливают номинальное напряжение на зажимах якоря. Затем переключателем ПВ-2 подключают нагрузку и измеряют значения тока якоря и напряжения в зависимости от увеличения нагрузки. При этом сопротивление цепи возбуждения остается неизменным.

Пункт 6. В режиме холостого хода устанавливают номинальное напряжение на зажимах якоря. Затем переключателем ПВ-2 подключают нагрузку и изменяют значения тока якоря Ia с помощью нагрузочного реостата. Напряжение поддерживают постоянным по величине U = UН. Для этого изменяют ток возбуждения с помощью регулировочного реостата Rрег. Ток нагрузки Ia изменяют от 0 до IН.

. Содержание отчета

Отчет по данной лабораторной работе должен содержать:

1. Схему стенда

2. Тип и номинальные данные испытуемого генератора независимого возбуждения и приводного асинхронного двигателя

3. Таблицу 1 с данными характеристики холостого хода:

Таблица 1 Характеристика холостого хода.

Восходящая ветвь

U0 , B












IB , A











Нисходящая ветвь

U0 , B












IB , A












4. Таблицу 2 с данными нагрузочной характеристики:

Таблица 2 Нагрузочная характеристика

U , B






IB , A







. Таблицу 3 с данными внешней характеристики:

Таблица 3 Внешняя характеристика

U , B






Iа , A







. Таблицу 4 с данными регулировочной характеристики:

Таблица 4 Регулировочная характеристика

Iа , A






IB , A







В графической части отчета необходимо построить характеристику холостого хода, нагрузочную характеристику на одном графике с характеристикой холостого хода, внешнюю характеристику и регулировочную характеристику.

генератор двигатель ток

Лабораторная работа № 2. Двигатель постоянного тока параллельного возбуждения

. Цель работы

. Ознакомиться с конструкцией и принципом действия двигателя постоянного тока с параллельной системой возбуждения.

. Ознакомиться с особенностью пуска двигателя параллельного возбуждения.

. Ознакомится с особенностью регулирования скорости вращения двигателя.

. Определить на основании экспериментальных данных основные характеристики двигателя.

 
. Краткие теоретические сведения

У двигателя параллельного возбуждения (шунтового) обмотка возбуждения включена параллельно обмотке якоря. Величина тока в якоре при работе электродвигателя

 

Сопротивление якоря мало. При пуске двигателя в ход, когда якорь неподвижен, противоЭДС в якоре равна нулю. Поэтому ток якоря в момент пуска достигает очень большой величины:


Для уменьшения пускового тока в цепь обмотки якоря включают специальный пусковой реостат. При включении реостата ток якоря равен:


По мере разгона двигателя ток будет уменьшаться за счет увеличения противоЭДС, поэтому пусковое сопротивление реостата уменьшают. В рабочем режиме пусковое сопротивление выведено полностью.

Частоту вращения двигателя можно определить по следующей формуле

,

где Е - ЭДЯ якоря; U- напряжение на обмотке якоря; СЕ - коэффициент пропорциональности, зависящий от конструкции машины и выбранной системы единиц; Ф - магнитный поток; Ia - ток якоря; ra - сопротивление цепи якоря.

Таким образом, частоту вращения двигателя можно регулировать следующим образом:

. Изменением магнитного потока, для чего в цепь обмотки возбуждения включают регулировочный реостат. При уменьшении тока возбуждения уменьшится магнитный поток, и, следовательно, увеличится скорость вращения двигателя.

. Изменением подводимого напряжения. Уменьшая подводимое напряжение, можно уменьшить частоту вращения двигателя. Изменением подводимого напряжения регулировать частоту можно только вниз от номинального значения.

. Введением в цепь якоря добавочного сопротивления. При этом частота регулируется вниз от номинального значения.

Свойства двигателя отражают его рабочие характеристики, под которыми понимают зависимости потребляемой мощности Р1, тока I, частоты вращения n , вращающего момента М, КПД h от полезной мощности Р2 , при U = const и IВ = const (рис.1).

Рис.1. Рабочие характеристики двигателя параллельного возбуждения

Частота вращения двигателя с увеличением нагрузки уменьшается незначительно. Уменьшение частоты вращения n происходит вследствие увеличения падения напряжения в обмотке якоря. При этом очевидно, что при увеличении тока якоря I будет увеличиваться поток размагничивающего действия поперечной реакции якоря ФР.Я. и суммарный магнитный поток Ф будет уменьшаться.

Ф = ФВ - ФР.Я,

где ФВ - поток, создаваемый обмоткой возбуждения. Это будет вызывать рост частоты вращения n при увеличении нагрузки, но по условиям устойчивой работы двигателя это неприемлемо: с ростом нагрузки возрастает n, что ведет к дополнительному росту нагрузки, и т.д., то есть частота вращения неограниченно увеличивается и двигатель идет «в разнос». Поэтому в двигателях с параллельным возбуждением применяют стабилизирующую обмотку, которая устанавливается на главных полюсах и подключается последовательно с обмоткой якоря таким образом, чтобы ее магнитный поток ФС складывался с потоком ФВ. Тогда суммарный магнитный поток Ф будет равен

Ф = ФВ - ФР.Я + ФС.

Стабилизирующую обмотку рассчитывают таким образом, чтобы по величине ее поток был ФС ³ ФР.Я. За счет этого обеспечивается уменьшение частоты вращения при увеличении нагрузки (рис.1) и, тем самым, устойчивость работы двигателя с параллельным возбуждением.

Ток двигателя I с увеличением нагрузки возрастает. Вращающий момент М также повышается почти прямо пропорционально нагрузке. Поскольку частота вращения двигателя при увеличении нагрузки несколько снижается, то кривая момента слегка изгибается вверх. Коэффициент полезного действия h двигателя с увеличением нагрузки возрастает и достигает своего максимального значения примерно при половинном значении номинальной мощности, затем остается почти постоянным, но при перегрузке двигателя уменьшается.

Механические и скоростные характеристики двигателя параллельного возбуждения при разных потоках возбуждения представлены на рис. 2.

Рис. 2. Механические и скоростные характеристики двигателя постоянного тока с параллельным возбуждением

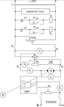
. Описание лабораторной установки

Принципиальная схема стенда приведена на рис 3.

Подача напряжения в схему стенда обеспечивается включением пакетного выключателя «СЕТЬ». О наличии напряжения на стенде сигнализирует индикатор в левом верхнем углу. Кнопки ПК1 и ПК2 позволяют подать питание через диодный мост Д к обмотке возбуждения ОВ и к якорной цепи Я. Величина подводимого напряжения регулируется однофазным регулятором напряжения РНО. Регулирование тока в цепи возбуждения осуществляется реостатом RB.В качестве нагрузки используется электромагнитный тормоз ЭМТ. Ток якоря измеряется по амперметру А1, ток возбуждения - по амперметру А3. Напряжение питания двигателя измеряется по вольтметру V1. Частота вращения двигателя замеряется тахометром n, момент нагрузки двигателя - по шкале электромагнитного тормоза. Изменение нагрузки осуществляется путем изменения тока тормоза с помощью реостата RH . Ток в тормозе измеряется по амперметру А2.

На стенде имеется переключатель режимов (холостой ход, пуск, работа под нагрузкой), который меняет пределы измерения или шунтирует прибор А1 в первых двух случаях.

4. Лабораторное задание

. Ознакомиться с конструкцией двигателя постоянного тока параллельного возбуждения, схемой стенда и паспортными данными испытуемого двигателя.

. Осуществить пуск двигателя.

3. Снять и построить рабочие характеристики

I, P1, M, h, n = f (P2) при U = UH = const и IВ = IВН = const.

4. Снять и построить скоростные n = f ( Ia ) и механические n = f (M) характеристики при разных потоках возбуждения и U = UH = const.

. Снять и построить регулировочные характеристики IВ = f ( Ia ) при U = UH = const, n = const.

. Порядок выполнения работы

Пункт 2. Прямой пуск двигателя недопустим, т.к. пусковой ток больше номинального примерно на порядок. Схема стенда позволяет ограничивать пусковой ток только уменьшением напряжения. Поэтому, включив выключатель F, необходимо нажать кнопку ПК1 и установить по вольтметру V1 регулятором РНО напряжение, примерно в пять раз меньше номинального. Реостатом RB установить максимальный ток возбуждения. Затем включить кнопку ПК2 и, вращая регулятор РНО, разогнать двигатель до желаемой скорости. Переключатель режимов при этом должен стоять в положении «Пуск».

Пункт 3. Переключатель режимов помещают в положение «Нагрузка». Устанавливают номинальное напряжение по вольтметру V1 регулятором РНО, и номинальный ток возбуждения по амперметру А3 с помощью реостата RB. Замыкают контакты пакетного выключателя «Тормоз» и устанавливают минимальный ток реостатом RН по прибору А2. Фиксируют значения тока якоря I по амперметру А1, частоты вращения n по тахометру n, вращающего момента М по шкале электромагнитного тормоза. Затем изменяют ток электромагнитного тормоза и снимают те же параметры. Всего производят 5 ÷ 6 отсчетов. Напряжение и ток возбуждения в течение опыта поддерживают постоянными.

Пункт 4. Устанавливают ток возбуждения IВ = 0,75 IВН реостатом RB и в течение опыта поддерживают его постоянным. Измеряют значения тока якоря I по амперметру А1, частоты вращения n по тахометру n, вращающего момента М по шкале электромагнитного тормоза. Затем изменяют ток электромагнитного тормоза и снимают те же параметры. Всего производят 5 ÷ 6 отсчетов. Напряжение в течение опыта поддерживают постоянным U = UH = const.

Затем увеличивают ток возбуждения IВ = 1,2 IВН и проводят аналогичные измерения. Для построения скоростных и механических характеристик при токе возбуждения, равном номинальному значению, можно использовать данные, снятые для построения рабочих характеристик.

Рис.3. Схема стенда для испытания двигателя с параллельным возбуждением

Пункт 5. Устанавливают номинальное напряжение регулятором РНО и поддерживают его постоянным в течении всего опыта. Изменяют ток электромагнитного тормоза и фиксируют значения тока якоря I по амперметру А1. При этом изменяют с помощью реостата RB ток возбуждения таким образом, чтобы обеспечить n = const и фиксируют значение тока возбуждения IВ по амперметруА3. Производят 5-6 измерений.

. Обработка экспериментальных данных

Пункт 3. Потребляемая мощность двигателя параллельного возбуждения

Р1 = U ( I + IВ )

Момент, определяемый по шкале ЭМТ, измеряется в кг×м. Для того, чтобы перевести его в Н×м, необходимо полученную величину умножить на 9,81:

М(Н×м) = 9,81× М(кг×м).

Частота вращения переводится в угловую частоту вращения следующим образом

w (1/с) = n (об/мин) × 0,105

полезная мощность двигателя

Р2 = w М

КПД рассчитывается по выражению

h = Р2 / Р1 × 100%

7. Содержание отчета

Отчет по данной лабораторной работе должен содержать:

1. Схему стенда

2. Тип и номинальные данные испытуемого двигателя постоянного тока параллельного возбуждения.

3. Таблицу 1 с данными рабочих характеристик:

Таблица 1. Рабочие характеристики


Опытные данные

Расчетные данные


U, B

I, А

IВ, А

n, об/мин

М, кг×м

Р1, Вт

М, Н×м

w, 1/с

Р2, Вт

h, %

1 2 ... 5












3. Таблицу 2 с данными скоростных и механических характеристик:

Таблица 2. Скоростные и механические характеристики


IB = 0,75 IBH

IB = IBH

IB = 1,2 IBH
















I, A
















M, кг×м
















M, H×м

















. Таблицу 3 с данными регулировочных характеристик:

Таблица 3. Регулировочные характеристики

I, A






IB, А







В графической части отчета необходимо построить рабочие характеристики; скоростные и механические характеристики на одном графике для различных значений потока возбуждения; регулировочную характеристику.

Лабораторная работа № 3. Двигатель постоянного тока последовательного возбуждения

. Цель работы

. Ознакомиться с конструкцией и принципом действия двигателя постоянного тока с последовательной системой возбуждения.

. Ознакомиться с особенностью пуска двигателя последовательного возбуждения.

. Ознакомится с особенностью регулирования скорости вращения двигателя.

. Определить на основании экспериментальных данных основные характеристики двигателя.

Краткие теоретические сведения

У двигателя последовательного возбуждения (сериесного) обмотка якоря и возбуждения соединены последовательно.

Вращающий момент двигателя определяется формулой

М = СМ Ф Ia .

При малом насыщении стали магнитопровода магнитный поток Ф прямо пропорционален току якоря (Ф º Ia ), поэтому можно считать, что вращающий момент двигателя последовательного возбуждения прямо пропорционален квадрату тока якоря:

М º Ia2.

Следовательно двигатель с последовательным возбуждением отличают хорошие тяговые свойства и способность выдерживать большие перегрузки, что особенно ценно при пуске двигателя в ход, когда он должен сообщить ускорение рабочим механизмам и преодолеть момент сопротивления нагрузки. Эти особенности предопределяют сферу использования двигателей последовательного возбуждения: их применяют там, где необходимы хорошие тяговые свойства (например, на электротранспорте, в подъемниках и т.п.). Рабочие характеристики двигателя последовательного возбуждения, под которыми понимают зависимости потребляемой мощности Р1, тока I , частоты вращения n , вращающего момента М, кпд h от полезной мощности Р2 , при U = const , представлены на рис.1

При Р2 = 0 (холостой ход) двигатель потребляет из сети ток холостого хода I0 и мощность Р10 , поэтому кривые тока и мощности имеют вид, указанный на рис. 1.

Частота вращения двигателя последовательного возбуждения

,

где Е - ЭДС якоря; U- напряжение на обмотке якоря; СЕ - коэффициент пропорциональности, зависящий от конструкции машины и выбранной системы единиц; Ф - магнитный поток; Ia - ток якоря; ra - сопротивление цепи якоря; rB - сопротивление обмотки возбуждения.

Рис.1. Рабочие характеристики двигателя последовательного возбуждения

Так как при увеличении нагрузки магнитный поток Ф сильно возрастает, то частота вращения двигателя с увеличением нагрузки резко снижается.

Уменьшение нагрузки сопровождается значительным возрастанием частоты вращения двигателя вследствие уменьшения магнитного потока. Поэтому при нагрузке, меньшей 25% номинальной, двигатель пускать в ход нельзя, так как его частота вращения может настолько повыситься, что двигатель пойдет «в разнос» и может быть поврежден. По этой же причине не следует применять ременную передачу для этих двигателей, поскольку при обрыве ремня двигатель также пойдет «в разнос».

Частоту вращения в двигателях последовательного возбуждения можно регулировать следующими способами: посредством ослабления поля; шунтированием обмотки якоря; включением сопротивления в цепь якоря; изменением подводимого напряжения.

При регулировании частоты вращения путем ослабления поля производится шунтирование обмотки возбуждения некоторым сопротивлением RШВ, или изменением числа витков обмотки возбуждения. В последнем случае должны быть предусмотрены соответствующие выводы из обмотки возбуждения. С изменением шунтирующего сопротивления ток возбуждения уменьшится, а частота вращения, соответственно, увеличится.

В случаи регулирования частоты вращения путем шунтирования якоря Rшя ток и поток возбуждения возрастают, а частота уменьшается. Обычно шунтирование якоря эффективно только тогда, когда магнитная цепь не насыщена, в связи с чем этот метод на практике используется редко.

Способ регулирования частоты вращения включением сопротивления в цепь якоря позволяет изменить частоту вращения вниз от номинального значения. Но при этом значительно уменьшается кпд, в связи с чем этот способ находит ограниченное применение.

Изменением подводимого напряжения регулировать частоту вращения можно вниз от номинального значения с сохранением высокого кпд.

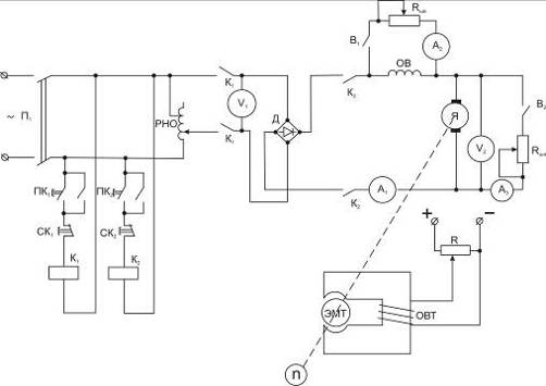
2. Описание лабораторной установки

Принципиальная схема испытательного стенда приведена на рис.2.

Питание от сети переменного тока на стенд подается включением рубильника П1. Параллельно рубильнику подключен однофазный регулятор напряжения РНО. С целью выпрямления переменного напряжения в постоянное используется диодный мост Д, который подключается к РНО при помощи магнитного пускателя К1. Питание на его катушку К1 подается от рубильника П1 после нажатия нажимного кнопочного выключателя ПК1, при этом пускатель срабатывает, и его силовые контакты К1, включенные последовательно с выпрямительным мостом Д, замыкаются. Для отключения выпрямительного моста и, соответственно, регулятора напряжения РНО, используется кнопка СК1.

Для подключения к диодному мосту обмотки якоря и обмотки возбуждения используется магнитный пускатель К2 с кнопками включения ПК2 и отключения СК2 . С целью шунтирования обмотки возбуждения используется регулировочное сопротивления Rшв , которое подключатся при помощи выключателя В1. Для измерения тока в цепь возбуждения включен амперметр А2, а цепь двигателя - амперметр А1.

Для измерения тока в цепи шунтирующего сопротивления якоря Rшя используется амперметр А3, причем сопротивления Rшя подключается при помощи выключателя В2. Напряжение, подводимое к двигателю, замеряется вольтметром V1 , а напряжение на якоре - вольтметром V2 .

Измерение частоты вращения осуществляется специальным датчиком скорости вращения, состоящим из тахогенератора переменного тока и вольтметра, отградуированного в об/мин.

Рис. 2. Схема стенда для испытания двигателя с последовательным возбуждением

В качестве нагрузки двигателя применяется электромагнитный тормоз ЭМТ, который состоит из проводящего стального диска (Д), жестко закрепленного на валу испытуемого двигателя, магнитной системы с обмоткой возбуждения тормоза (ОВТ) и уравновешивающего груза. Магнитная система, обмотка возбуждения, груз и указатель расположены на подшипниках, установленных на станине, причем обмотка ОВТ питается постоянным током. Для регулирования величины тока обмотки возбуждения ЭМТ используется потенциометр R. Принцип действия ЭМТ сводится к следующему. Магнитное поле, созданное обмоткой возбуждения, пересекает вращающейся диск тормоза и в нем индуцируются вихревые токи. Эти токи, вступая во взаимодействие с полем возбуждения тормоза, создают тормозной момент, приводящий к повороту магнитной системы ЭМТ и указателя, показывающего величину момента в кг×м. Изменяя величину тока, протекающего по обмотке возбуждения ОВТ тормоза, изменяют нагрузочный (тормозной) момент на валу двигателя.

3. Лабораторное задание

. Ознакомится с конструкцией и паспортными данными испытываемого двигателя, со схемой испытательного стенда.

. Осуществить пуск двигателя.

. Снять рабочие характеристики двигателя: I , P1, М, h, n = f(P2) при U=UH=const.

. Снять механические характеристики двигателя n = f(I) при U=UH=const; IB= IBH и IB=0,75 IBH.

. Снять регулировочную характеристику двигателя IB = f( Iа ) при

n = nH = const; U = UH = const:

а) при шунтировании обмотки возбуждения регулированием реостата Rшв.

б) при шунтировании обмотки якоря реостатом RшЯ.

 
. Порядок выполнения работы

Пункт 2. Пуск двигателя необходимо осуществлять при пониженном напряжении. Схема стенда позволяет ограничивать пусковой ток только уменьшением напряжения. Поэтому, включив рубильник П1, необходимо нажать кнопку ПК1, установить по вольтметру V1 регулятором РНО напряжение, примерно в пять раз меньше номинального. Затем включить кнопку ПК2 и, вращая регулятор РНО, разогнать двигатель до желаемой скорости. Необходимо помнить, что пуск двигателя последовательного возбуждения в режиме холостого хода, т.е. без нагрузки, не допустим. Поэтому перед пуском необходимо установить нагрузку на валу двигателя Р2 = 0,25 Рн, т.е. нельзя осуществлять пуск двигателя при отключенном тормозе.

Пункт 3. При снятии рабочих характеристик необходимо после пуска двигателя установить регулятором напряжения РНО номинальное напряжение двигателя, которое измеряется вольтметром V1.

Изменяя потенциометром R в цепи ЭМТ ток возбуждения в ОВТ, изменяют величину тормозного момента на валу двигателя. Рекомендуется производить 5÷7 измерений при различных значениях нагрузки. Для каждого нагрузочного момента необходимо замерить скорость вращения n по тахометру; ток якоря I по амперметру А1 и момент М по шкале ЭМТ. Напряжение в течение опыта поддерживают постоянным при помощи регулятора РНО.

Пункт 4. Механическая характеристика при IB = IBH строится на основании экспериментальных данных рабочих характеристик. Снятие механической характеристики при IB = 0,75 IBH производится при помощи реостата Rшв, который подключатся выключателем В1. Ток возбуждения измеряют по амперметру А2, ток якоря по амперметру А1, частоту вращения по тахометру n. Напряжение в течение опыта поддерживают постоянным.

Пункт 5. Снятие регулировочных характеристик производится с использованием шунтирующих сопротивлений Rшв и Rшя . шунтирование обмотки возбуждения реостатом Rшв осуществляется включением выключателя В1. При этом изменяют момент нагрузки двигателя при помощи ЭМТ и одновременно ток возбуждения таким образом, чтобы скорость вращения оставалась постоянной и равной nH. Напряжение поддерживают постоянным регулятором РНО. в процессе исследования необходимо замерить ток возбуждения по амперметру А2, ток якоря по амперметру А1.

Аналогично производится исследование двигателя при шунтировании обмотки якоря реостатом Rшя, который подключается при помощи выключателя В2 , при отключенном В1. При этом ток возбуждения измеряется амперметром А1, а ток якоря - амперметром А3.

. Обработка экспериментальных данных

Пункт 3. Потребляемая мощность двигателя последовательного возбуждения

Р1 = U× I

Момент, определяемый по шкале ЭМТ, измеряется в кг×м. Для того, чтобы перевести его в Н×м, необходимо полученную величину умножить на 9,81.

М(Н×м) = 9,81× М(кг×м).

Частота вращения переводится в угловую частоту вращения следующим образом w (1/с) =n (об/мин) × 0,105

полезная мощность двигателя

Р2 = w М

КПД рассчитывается по выражению h = Р2 / Р1 × 100%

Содержание отчета

Отчет по данной лабораторной работе должен содержать:

1. Схему стенда.

2. Тип и номинальные данные испытуемого двигателя постоянного тока последовательного возбуждения.


Таблица 1. Рабочие характеристики

Опытные данные

Расчетные данные


I, А

n, об/мин

М, кг×м

Р1, Вт

М, Н×м

w, 1/с

Р2, Вт

h, %

1 2 … 5









Примечание: U = const = 220 В

3. Таблицу 2 с данными механических характеристик:

Таблица 2. Механические характеристики


IB = 0,75 IBH

IB = IBH

n, об/мин











I, A












. Таблицу 3 с данными регулировочных характеристик:

Таблица 3. Регулировочные характеристики при шунтировании обмотки возбуждения

I, A






IB, А







. Таблицу 4 с данными регулировочных характеристик:

Таблица 4. Регулировочные характеристики при шунтировании обмотки якоря

I, A






IB, А







В графической части отчета необходимо построить рабочие характеристики; механические характеристики на одном графике для различных значений потока возбуждения ; регулировочные характеристики.

Список литературы

1. Копылов И.П. Электрические машины. М.: Высшая школа, 1986.

2. Вольдек А.И. Электрические машины. М.,Л.: Энергия, 1966.

3. Иванов-Смоленский А.В. Электрические машины. М. : Энергия, 1980.

4. Костенко М.П., Пиотровский Л.М. Электрические машины. Л.: Энергия, 1973.

5. Данилов И.А., Лотоцкий К.В. Электрические машины. М.: Колос, 1972.

Похожие работы на - Машины постоянного тока

 

Не нашли материал для своей работы?
Поможем написать уникальную работу
Без плагиата!
Без нейросетей!