Математическое моделирование процесса сушки
МИНИСТЕРСТВО
ОБРАЗОВАНИЯ И НАУКИ РОССИЙСКОЙ ФЕДЕРАЦИИ
Государственное
образовательное учреждение высшего профессионального образования
«НАЦИОНАЛЬНЫЙ
ИССЛЕДОВАТЕЛЬСКИЙ ТОМСКИЙ ПОЛИТЕХНИЧЕСКИЙ УНИВЕРСИТЕТ»
Институт
природных ресурсов
Кафедра
химической технологии топлива и химической кибернетики
РЕФЕРАТ
МАТЕМАТИЧЕСКОЕ
МОДЕЛИРОВАНИЕ ПРОЦЕССА СУШКИ
Томск - 2012
Введение
Сушка - это процесс удаления влаги из твердого
или пастообразного материала путем испарения содержащейся в нем жидкости за счет
подведенного к материалу тепла. Целью сушки является улучшение качества
материала (снижение его объемной массы, повышение прочности) и, в связи с этим,
увеличение возможностей его использования. В химической промышленности, где
технологические процессы протекают в основном в жидкой фазе, конечные продукты
имеют вид либо паст, либо зерен, крошки, пыли. Это обусловливает выбор
соответствующих методов сушки [1].
Сушка характеризуется различной интенсивностью
перемещения влаги внутри материала (влагопроводность) и последующего ее
испарения с поверхности (влагообмен). Главная трудность сушильного процесса
заключается в перемещении влаги из средней зоны сортимента. Эффективность сушки
во многом определяется возможностью оперативного управления этим процессом и
поддержания режимных параметров на заданном уровне.
В основе любой системы управления лежит
математическое описание процесса. В работе будет рассмотрен процесс сушки, как
объект возможного моделирования и математического описания сложных физических
явлений тепломассопереноса.
1. Математическое моделирование как
метод оптимизации процессов
Существенная особенность химико-технологических
процессов (ХТП) состоит в том, что совокупность составляющих их явлений носит
детерминированно-стохастическую природу, проявляющуюся в наложении
стохастических особенностей гидродинамической обстановки в аппарате на процессы
массо-, теплопереноса и химического превращения. Это объясняется случайным
взаимодействием составляющих компонентов фаз (соударением частиц, их дроблением,
случайным блужданием по объему аппарата) или случайным характером геометрии
граничных условий в аппарате (случайное расположение элементов беспорядочно
уложенной насадки, зерен катализатора, производственная ориентация межфазной
границы движущихся сред и т.п.) [2].
Традиционные методы расчета ХТП, основанные на
учете при вычислениях упрощенных механизмов их протекания. Абсолютно не
удовлетворяют современным требованиям [3].
Ключ к решению этих проблем дает метод
математического моделирования, базирующийся на стратегии системного анализа,
сущность которой заключается в представлении процесса как сложной
взаимодействующей иерархической системы с последующим качественным анализом ее
структуры, разработкой математического описания и оценкой неизвестных параметров.
Метод математического моделирования это
исследование процессов на математических моделях, с целью предсказания
результатов их протекания в реальных условиях. Модель это объект, отличающийся
от оригинала всеми признаками кроме тех, которые нужно изучить.
При разработке математического описания объекта
в настоящее время применяется два основных подхода: системный и эмпирический
[1].
2. Расчет сушилок
Расчет сушильных аппаратов обычно
проводят в следующей последовательности: составляют материальный баланс и
определяют количество испаренной влаги (если нужно, по зонам); составляют
тепловой баланс и находят требуемые количество теплоты, расходы топлива
<#"704078.files/image001.gif">
(1)
|
Абсолютная влажность в % выражается так:
|
(2)
|
|
При необходимости связать общую и абсолютную
влажность используют следующие формулы:
|
(3)
|
|
|
|
(4)
|
Ведём следующие обозначения:- количество влажного
продукта, входящего в сушилку, кг/ч;
G2 - количество высушенного материала, выходящего из сушилки, кг/ч;
W - количество влаги, удаляемой из продукта.
Количество абсолютно сухого вещества можно
определить по формуле (5):
|
(5)
|
|
Используя это уравнение, вычислим количество
высушенного продукта:
|
(6)
|
|
Таким же образом определим количество продукта,
поступающего на сушку:
|
(7)
|
|
По формуле (8) определим количество влаги,
которое удаляется из продукта:
|
(8)
|
|
Так же можно воспользоваться формулой (9):
|
(9)
|
|
Выполняя расчёт сушильных установок
<#"704078.files/image010.gif">- время сушки, ч.
Найдём объём сушильной камеры по
влагосодержанию, кг/(м3×ч):
|
(10)
|
|
где W - количество удаляемой влаги, кг.
2.2 Баланс влаги в сушилке
Пользуясь уравнениями материального баланса
сушилки, можно найти расход сушильного агента (воздуха) в сушилке. Для этого
необходимо составить уравнение баланса влаги. Если принять, что процесс сушки
является установившимся и отсутствуют потери влаги, то она поступает в
сушильную камеру с продуктом и сушильным агентом, а выводится с высушенным
продуктом и отработанным сушильным агентом [3]. В этом случае уравнение баланса
влаги можно записать в следующем виде:
|
(11)
|
|
Где
L - количество абсолютно сухого воздуха, который необходим для процесса сушки,
кг/ч;и d2 - влагосодержание сушильного агента (воздуха) на входе и выходе из
сушильной камеры, г/кг сухого воздуха.
Удельный
расход сухого воздуха на 1 кг испаряемой влаги равен l=L/W. Отсюда определим
удельный расход сухого воздуха, кг/кг:
|
(12)
|
|
Калорифер нагревает воздух от температуры t0 до
температуры t1. При этом количество влаги в сушильной камере остаётся
неизменным, т.е. d0=d1. Исходя из этого запишем формулу (12) в виде:
|
(13)
|
|
2.3 Тепловой баланс сушилки
Чтобы составить тепловой баланс сушилки по
теплу, которое передано установке (рисунок 1), нужно учитывать, что подводимое
к сушилке тепло
для общих случаев
будет складываться из
(тепла нагревания
сушильного агента) и
(дополнительно
подводимого тепла).
Рис. 1 - Принципиальная схема сушилки [1]
Чтобы составить тепловой баланс необходимо
ввести обозначения:
- средняя удельная
теплоемкость в (Дж/кг·К): сушильного агента; влаги; которая удаляется в
процессе сушки; самого продукта и транспортировочных устройств сушилки;
- соответственно
температура воздуха до его попадания в воздухоподогревательное устройство и на
выходе из сушилки, °С;
- температура
продукта перед входом в сушилку и на выходе из нее, °С;
- вес транспортных
механизмов, кг;
- температура
транспортного механизма на входе и выходе из сушильной установки, °С;
- энтальпия
водяного пара в свежем воздухе и отработанном, Дж/кг.
Баланс тепла выражают так:
|
Приход:
|
|
|
Расход:
|
|
|
С
сушильным агентом
|
|
|
С
сушильным агентом
|
|
|
С
обрабатываемым материалом
|

|
|
|
С
влагой, которая удаляется из продукта
|
|
|
С
удаленной из продукта влагой
|
|
|
Физическое
тепло транспортных механизмов
|
|
|
Физическое
тепло нагретых транспортных механизмов
|
|
|
Подводимое
тепло
|
|
|
Потери
тепла в атмосферу
|
|
Тепловой баланс выражается следующим равенством:
|
|
(14)
|
Будем решать уравнение (14) по подводимому теплу
Q.
|
(15)
|
|
Исходя из этого уравнения можно сказать, на что
тратится тепло, которое подводится в сушилку:
) расход тепла с уходящим сушильным агентом:
) на процесс испарения влаги из продукта:
3) на нагрев высушенного материала:
) на нагрев транспортных механизмов:
) в атмосферу
.
Исходя из этого уравнение (14) может принять
вид:
|
|
(16)
|
Чтобы можно было сравнивать работу различных
видов сушильных установок, лучше всего тепловой расчет вести на 1 кг испаренной
влаги.
В уравнении (15) разделим все члены на величину
W, которая обозначает количество испаренной влаги, и обозначим через строчные
буквы удельный расход тепла и сушильного агента. В результате получится:
|
|
(17)
|
Теперь проведем преобразование первых двух
членов уравнения (17) исходя из того, что теплоемкость влажного воздуха
рассчитывается по формуле
, энтальпия пара
,
а удельный расход воздуха
. Получаем:
Теперь нужно сложить и вычесть из правой части
только что полученного уравнения
и
провести небольшие преобразования, в результате получим:
Теперь известное значение
подставляем
в уравнение (17), получаем:
|
,
|
(18)
|
здесь
-
сумма удельных расходов тепла в подогревающем воздух устройстве и сушильной
установке.
Введем обозначение разницы величин:
Исходя из этого, уравнение (18) приводится к
виду:
Рассчитаем количество тепла
,
которое вносится сушильным агентом:
|
,
|
(19)
|
здесь
-
тепло воздуха из атмосферы,
- тепло, которое
получил воздух в воздухоподогревателе.
Из (19)
,
а значит
|
.
|
(20)
|
Вынесем
за скобки и,
подставив
, поучим уравнение
вида:
Учитываем, что
,
окончательно выражение принимает вид:
|
|
(21)
|
Данное уравнение является уравнением
теплового баланса сушильных камер
<#"704078.files/image065.gif">
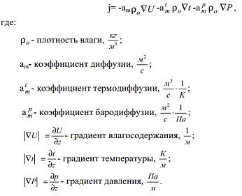
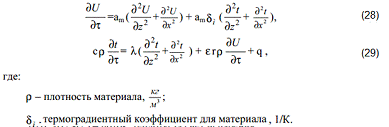
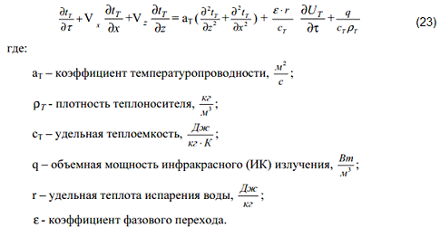
Уравнение переноса теплоты:
Показано весьма слабое влияние фактора
поперечного потока массы на процессы тепло- и массообмена в процессах
испарения. Таким образом, в уравнениях (22) и (23) можно положить:
В период условно постоянной скорости сушки
(внешняя задача) могут быть записаны уравнения сохранения энергии и массы для
осушаемого объекта.
Плотность потока массы определяется механизмом
перемещения влаги внутри материала в виде пара или жидкости (влагопроводность,
термовлагопроводность, бародиффузия) и механизмом перемещения влаги с
поверхности материала в окружающую среду через пограничный слой при
естественной или вынужденной конвекции, а так же энергетикой испарения
(удельная теплота, испарения, структура, размер и форма капилляров, энергия
связи влаги).
В таком случае уравнение сохранения массы для
образца может быть записано в форме уравнения (22), а уравнение сохранения
энергии для осушаемого плоского двумерного объекта, в условиях пренебрежения
термическим сопротивлением тонкой пленки влаги, может быть записано в
классическом виде [3]:
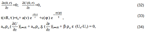
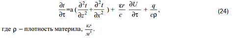
Для решения уравнений (22), (23), (24)
тепломассопереноса в первом периоде сушки необходимо сформировать условия
однозначности - краевые условия.
С учетом фазового перехода при испарении воды со
свободной поверхности, граничные условия третьего рода для уравнений (22) и
(23) примут вид:
Начальные условия записываются в следующем виде:
±R - координаты Z для верхней и нижней
поверхности материала при толщине 2R;
п - индекс для поверхности объекта.
Следует отметить, что граничные условия 3 рода
для уравнения (24) при указанном способе осушки материала записываются в форме
уравнения (26).
Начальные условия записываются в следующем виде:
Период убывающей скорости сушки
Необходимость рассмотрения этой фазы процесса
сушки обусловлена, как отмечалось ранее, наличием объектов находящихся в стадии
не только первого, но и второго периода - убывающей скорости сушки [3], когда
фронт испарения проник внутрь материала по координате z.
Во втором периоде сушки удаляется
гигроскопическая (связанная) влага, ввиду того, что вся свободная влага с
поверхности материала удалена. Таким образом, в условиях пренебрежения
бародиффузией [2], движущей силой процесса массоуноса является градиент
влагосодержания и температуры.
В этом случае совместная система уравнений
тепло- и массопереноса записывается в следующем виде:
математический моделирование сушка
уравнение
В начальный момент времени температуру tн и
влагосодержание Uо(t) материала принимаем постоянными:
При этом следует иметь в виду, что Uо(t) -
гигроскопическое влагосодержание объекта, установившееся к моменту окончания
осушки свободной влаги с поверхности.
Граничные условия могут быть записаны в виде:
Поставленная задача (22)-(34) не может быть
решена аналитически без существенного упрощения в связи с математическими
трудностями, обусловленными как нелинейностью, так и переменностью
коэффициентов переноса. Поэтому следующим этапом реализации искомого решения
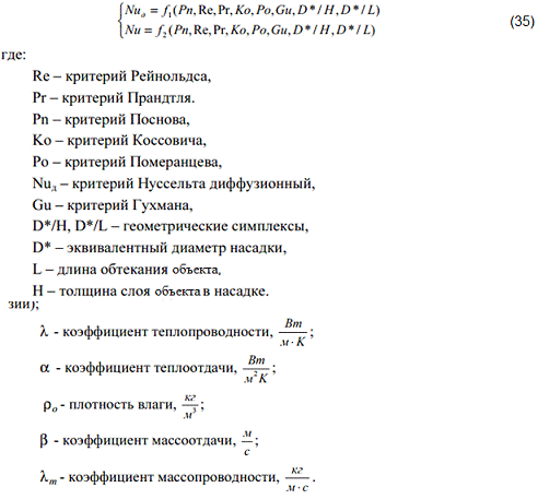
целесообразно выбрать переход к критериальным уравнениям[3].
При переходе к уравнениям подобия рассмотрен
период условно постоянной скорости осушки.
Преобразуя полученные дифференциальные уравнения
(22), (23) и краевые условия (24), (26) к безразмерному виду и принимая в
качестве определяемого критерий Нуссельта, связанная система уравнений подобия
совместного тепломассопереноса для момента времени, соответствующего максимальной
разности движущих потенциалов, преобразуется к следующему обобщенному виду:
Заключение
Вопрос математического моделирования процесса
осушки поверхностной влаги материалов после товарной обработки является
актуальным, так как определяет сроки их длительного хранения.
Метод математического моделирования позволяет
учесть наибольшее количество факторов и явлений, которые влияют на реальное
протекание процесса сушки.
Главная трудность сушильного процесса
заключается в перемещении влаги из средней зоны сортимента. Эффективность сушки
во многом определяется возможностью оперативного управления этим процессом и
поддержания режимных параметров на заданном уровне, что позволяет
математическое моделирование.
Модель позволяет количественно рассчитать
скорость газа, влагосодержание частиц, газа, а также другие физические величины
и все необходимые коэффициенты. Метод позволяет повысить точность расчета,
благодаря чему впоследствии могут быть снижены коэффициенты запаса для обеспечения
надежности оборудования химических производств, что ведет к экономии
энергетических, материальных и других ресурсов.
Список литературы
1.
Касаткин А.Г. Основные процессы и аппараты химической технологии. - М.: Химия,
1971. - 784 с.
.
Кафаров В.В., Глебов М.Б. Математическое моделирование основных процессов
химических производств. - М.: Высшая школа, 1991. - 400 с.
.
Гартман Т.Н., Клушин Д.В. Основы компьютерного моделирования
химико-технологических процессов. - М.: Академкнига, 2006. - 416 с.