Разработка интерактивного справочника для интернет-магазина

  • Вид работы:
    Курсовая работа (т)
  • Предмет:
    Информационное обеспечение, программирование
  • Язык:
    Русский
    ,
    Формат файла:
    MS Word
    577,25 Кб
  • Опубликовано:
    2013-11-19
Вы можете узнать стоимость помощи в написании студенческой работы.
Помощь в написании работы, которую точно примут!

Разработка интерактивного справочника для интернет-магазина

1. Постановка задачи

1.1 Описание и анализ бизнес-процесса

В ходе решений для ведения электронной коммерции и описания их функциональных возможностей, можно дифференцировать инструментарий, доступный для ведения Интернет-торговли. Основываясь на информации, а также анализе деятельности среднестатистического Интернет-магазина, можно выделить в функционировании организации, занятой Интернет-торговлей, ряд бизнес-процессов, в той или иной мере необходимых для поддержания деятельности и развития компании.

Все бизнес-процессы можно разделить на три типа: управляющие, операционные и поддерживающие. Не смотря на то, что в рамках отдельной организации большинство бизнес-процессов являются взаимосвязанными, они легко поддаются подобной категоризации.

Смысл её заключается в том, чтобы выделить основные критерии связи процессов, правильно определить использование выходных данных одного процесса другим и систематизировать работу над оптимизацией бизнес-процессов.

Приведем анализ бизнес-процессов, в основе которого лежит следующие бизнес-компоненты данного Интернет-магазина:

-        Прейскурант цен;

-        Каталог услуг;

-        Персонал;

-        Пирамида скидок;

-        Дисконтный код

Список основных бизнес-процессов:

-        Составление прейскуранта услуг;

-        Предоставление услуг;

-        Оказание услуг;

-        Оформление оплаты услуги или квитанции;

-        Ведение информации по зарегистрировавшихся пользователей;

-        Управление работой доставки;

-        Реклама предоставляемых услуг;

Все доставки осуществляются в пределах нескольких недель, а организационная деятельность организации реализуется при помощи сервера.

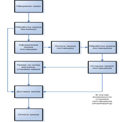
Схема бизнес-процесса

Рисунок 1 - Организационная структура организации

Временные последовательности в системе:

-        обновление прейскуранта услуг и каталога услуг - раз в полгода и внесение поправок (по ситуации);

-        отчет о проделанной работе - ежемесячно.

Бизнес-задачи интернет-магазина:

-        предоставление качественного обслуживания пользователей;

-        цены, доступные среднему потребителю;

-        удобная форма работы с пользователями;

-        обеспечение наилучших условий для успешной деятельности персонала;

-        получение приемлемой прибыли;

-        повышение доходов вследствие увеличении количества пользователей.

1.2 Описание задачи

Разработать интерактивный справочник интернет-магазина «MelodySmart» для выбора, осмотра и покупки музыкальных инструментов.

Цель работы: предоставление необходимой информации об учете оказания услуг интернет-магазина, а также совершенствование форм и методов информационного обеспечения специалистов и работников интернет магазина.

Функции интернет магазина

Функциями интернет-магазина являются:

-        предоставление клиенту всех услуг интернет-магазина;

-        простой и понятный интерфейс для работы со всеми разделами магазина.

Бизнес-правила интернет-магазина:

-    сайтом управляет администратор или в его отсутствие модераторы;

-        все изменения проводятся модераторами, после согласования с администратором;

-        заказ инструментов производятся по форме, предоставленной на сайте;

Требования к программе: программа должна работать под управлением Windows ХР / 7 / 8 браузером Google Chrome.

Перечень вводимой информации

Входной информацией является:

-        Добавления инструмента;

-        Регистрация клиентов;

-        Регистрация поставщиков.

Перечень печатных выходных форм

Выходными документами являются:

-        Информация;

-        Поддержка;

Требования к оснащению интернет-магазина компьютерной техникой

Минимальные требования к техническому и программному обеспечению:

-        процессор Pentium с частотой 233 МГц или более быстрый;

-        жесткий диск не менее 1,5 ГБ свободного места;

-        память ОЗУ не менее 64 МБ оперативной памяти;

-        монитор;

-        клавиатура;

-        мышь.

Программное обеспечение - операционная система Windows ХР/7/8, MS, браузер Google Chrome.

.3 Описание исходной (входной) информации

Входными документами являются:

Форма «Добавления инструмента» предоставляет оператору вводить данные для добавления на продажу, каких либо инструментов и данные о них, в эту форму входят поля: Код инструмента, название инструмента, стоимость, вид, количество, фирма, ссылка на инструмент и описание.

Информация о новых поступающих в магазин инструментов предоставляется накладными документами, которые прилагаются к поставляемой продукции.

Форма «Регистрация клиентов» предоставляет информацию о тех, у кого приобрели инструменты и описании их компании, в эту форму входит поля: Код клиента, Ф.И.О., паспортный номер, телефон, дата рождения.

Форма «Регистрация поставщиков» предоставляет организаторам, руководству сайта вести свободную информацию о поставщиках. Поставщики регистрируются для ведения учета статистики, для выявления наиболее активных поставщиков и наиболее часто требуемых инструментов. Для этой формы заполняются поля: Код поставщика, фамилия, имя, отчество, город, улица, телефон.

1.4 Описание результатной (выходной) информации

Форма «Информация» выводит информация клиенту о всех имеющихся продуктах, которые можно приобрести.

Форма «Поддержка» имеет ссылку на документ технической помощи по продукции, а так же имеется интерактивное соединение со специалистом по телефону или посредством веб-диалога.

Вся выходная информация представлена в виде интерактивных веб-страниц, на которых располагался меню, подменю и поле отображения информации о товарах.

1.5 Разработка базы данных

Для построения реляционной базы данных необходимо выделить сущности и связи между ними, определить атрибуты сущностей, задать первичные и внешние ключи, привести модель к требуемому уровню нормальной формы. Сущность - это объект, информация о котором хранится в базе данных. Сущность - это объект, информация о котором хранится в базе данных.

При разработке базы данных выделяем следующие этапы:

Определение сущностей

В результате анализа поставленной задачи можно составить концептуальную модель данных и получить следующие сущности:

-        Инструменты\ Аксессуары;

-        Поставщик;

-        Покупатель;

-        Склад.

Определим для каждой сущности атрибуты.

Сущность «Инструменты\ Аксессуары» имеет следующие атрибуты:

-        уникальный ключ инструмента\ аксессуары;

-        название инструмента

-        вид инструмента;

-        название аксессуара;

-        стоимость;

-        кол-во инструментов;

-        код поставляемых инструментов.

Сущность «Поставщик» имеет следующие атрибуты:

-        уникальный ключ поставщика;

-        Ф.И.О. поставщика;

-        Телефон поставщика;

-        Адрес поставщика;

-        код поставляемых инструментов\аксессуаров.

Сущность «Покупатель» имеет следующие атрибуты:

-        уникальный ключ покупателя;

-        Ф.И.О. покупателя;

-        Телефон покупателя;

-        Выбор инструмента.

Сущность «Склад» имеет следующие атрибуты:

-        уникальный ключ покупателя;

-        уникальный ключ инструмента\ аксессуары.

Между сущностями «Покупатель» и «Склад» используется отношение «один-ко-многим». Это означает, что один покупатель может заказать несколько инструментов и аксессуаров.

Между сущностями «Инструменты\Аксессуары» и «Поставщики» используется отношение «один-ко-многим». Это означает, что поставщик может предоставлять несколько разных инструментов и аксессуаров.

Между сущностями «Склад» и «Инструменты\Аксессуары» используется отношение «один-ко-многим». Это означает, что на складах может хранится множество разных инструментов и аксессуаров.

Задание первичных и альтернативных ключей

Приведение модели базы данных к первой нормальной форме

Отношение находится в первой нормальной форме, если все его атрибуты являются простыми (имеют единичное значение). Применим к этим сущностям условия первой нормальной формы: должны отсутствовать повторяющиеся записи, должны отсутствовать повторяющиеся атрибуты, каждый атрибут (поле) должен быть неделимым.

Задаем первичные и альтернативные ключи. Для каждой сущности определяем атрибуты, которые будем хранить в БД. Приведем таблицу атрибутов и первичных ключей сущностей информации модели и получим отношение модели в первой нормальной форме.

Условия первой нормальной формы:

-        каждое поле неделимо;

-        отсутствуют повторяющиеся поля или группы полей.

Результат приведения БД к первой нормальной форме представлен в таблице 1:

Таблица 1 - Информационная модель данных в первой нормальной форме

СУЩНОСТЬ

АТРИБУТЫ

ИНСТРУМЕНТЫ\ АКСЕССУАРЫ

уникальный ключ инструмента\аксессуары; название инструмента вид инструмента; название аксессуара; стоимость; кол-во инструментов; код поставляемых инструментов;

ПОСТАВЩИК

уникальный ключ поставщика; Ф.И.О. поставщика; Телефон поставщика; Адрес поставщика; Код поставляемых инструментов\аксессуаров

ПОКУПАТЕЛЬ

уникальный ключ покупателя; Ф.И.О. покупателя; Телефон покупателя; Выбор инструмента.

СКЛАД

уникальный ключ покупателя; уникальный ключ инструмента\ аксессуары.


Приведение модели базы данных ко второй нормальной форме

Выполним условия второй нормальной формы:

-                         выполнены условия первой нормальной формы;

-        первичный ключ однозначно определяет всю запись;

-        все поля зависят от первичного ключа;

-        первичный ключ не должен быть избыточным.

Исходя из условий второй нормальной формы, нужно исключить избыточные данные. Для атрибутов, которые не зависят от первичного ключа, выделим отдельные таблицы.

Для этого из сущности «Поставщик» выделим отдельной таблицей сущность «Название поставляемых инструментов».

Сущность «Поставщик» свяжем с сущностью «Название поставляемых инструментов» по Уникальному ключу поставляемых инструментов.

Таким же образом из сущности «Склад» выделим сущность «№ инструмента на складе».

Сущность «Склад» свяжем с сущностью «№ инструмента на складе» по уникальному ключу нумерации инструментов.

Приведем базу данных ко второй нормальной форме, для этого определим первичные и альтернативные ключи. Построим таблицу информационной модели, которая приведена в табл. 2.

Таблица 2 - Информационная модель данных во второй нормальной форме

ПЕРВИЧНЫЙ КЛЮЧ

АТРИБУТЫ

ИНСТРУМЕНТЫ\ АКСЕССУАРЫ

Уникальный ключ - ключ инструмента\аксессуара

ключ инструмента\аксессуары; название инструмента вид инструмента; название аксессуара; стоимость; кол-во инструментов;

ПОСТАВЩИК

Уникальный ключ - ключ поставщика

ключ поставщика; Ф.И.О. поставщика; Телефон поставщика; Адрес поставщика; Код поставляемых инструментов\аксессуаров

ПОКУПАТЕЛЬ

Уникальный ключ - ключ покупателя

ключ покупателя; Ф.И.О. покупателя; Телефон покупателя; Выбор инструмента.

СКЛАД

Уникальный ключ - ключ склада

ключ покупателя; ключ инструмента\ аксессуары; ключ склада

НАЗВАНИЕ ПОСТАВЛЯЕМЫХ ИНСТРУМЕНТОВ

Уникальный ключ - ключ поставляемых инструментов

Ключ поставляемых инструментов Кол-во поставляемых инструментов Название поставляемых инструментов; Цена поставляемых инструментов; Ключ поставщика.

№ИНСТРУМЕНТА НА СКЛАДЕ

Уникальный ключ - ключ нумерации инструментов

Ключ нумерации инструментов Код склада

Приведение модели к требуемому уровню нормальной формы

Приведение модели базы данных к третьей нормальной форме

Отношение находится в третьей нормальной форме, если оно находится во второй нормальной форме и каждый не ключевой атрибут не транзитивно зависит от первичного ключа, т.е. выполняются условия:

-                           выполнены условия второй нормальной формы;

-        каждое не ключевое поле не должно зависеть от другого не ключевого поля;

-        внутри каждой сущности должны отсутствовать транзитивные связи.

С учетом сделанных изменений в информационной модели представим базу данных в третьей нормальной форме (табл. 3).

Таблица 3 - Информационная модель данных в третьей нормальной форме

СУЩНОСТЬ

ПЕРВИЧНЫЙ КЛЮЧ

АТРИБУТЫ

ИНСТРУМЕНТЫ\ АКСЕССУАРЫ

Уникальный ключ - ключ инструмента\аксессуара

ключ инструмента\аксессуары; название инструмента вид инструмента; название аксессуара; стоимость; кол-во инструментов;

ПОСТАВЩИК

Уникальный ключ - ключ поставщика

ключ поставщика; Ф.И.О. поставщика; Телефон поставщика; Адрес поставщика; ключ поставляемых инструментов\аксессуаров

ПОКУПАТЕЛЬ

Уникальный ключ - ключ покупателя

ключ покупателя; Ф.И.О. покупателя; Телефон покупателя; Выбор инструмента.

СКЛАД

Уникальный ключ - ключ склада

ключ покупателя; ключ инструмента\ аксессуары; ключ склада

НАЗВАНИЕ ПОСТАВЛЯЕМЫХ ИНСТРУМЕНТОВ

Уникальный ключ - ключ поставляемых инструментов

Ключ поставляемых инструментов Кол-во поставляемых инструментов Название поставляемых инструментов; Цена поставляемых инструментов; Ключ поставщика

№ИНСТРУМЕНТА НА СКЛАДЕ

Уникальный ключ - ключ нумерации инструментов

Ключ нумерации инструментов Код склада


Физическое описание модели

Пятый этап состоит в физическом описании модели. На этом этапе создаются проекты таблиц (структуры), которые будут в дальнейшем реализовываться в конкретной системе управления базами данных на машинных носителях информации.

База данных состоит из 6 таблиц. Структура базы данных приведена ниже.

Сущность «инструменты\ аксессуары»

Имя поля

Тип поля

Размер поля

Примечание

ключ инструмента\аксессуары

Числовой

15

Уникальный ключ инструмента\аксессуары

название инструмента;

Текстовой

250

Название инструмента

вид инструмента;

Текстовой

250

Вид инструмента

название аксессуара;

250

Название аксессуаров

стоимость

Денежный

15

Стоимость инструмента

кол-во инструментов

Числовой

20

Кол-во инструментов которые есть в наличии


Сущность «поставщик»

Имя поля

Тип поля

Размер поля

Примечание

ключ поставщика

Числовой

15

Уникальный ключ поставщика

Ф.И.О. поставщика

Текстовой

250

Ф.И.О. поставщика

Телефон поставщика

Числовой

15

Контактный телефон поставщика

Адрес поставщика

Текстовой

250

Домашний адрес поставщика

Ключ поставляемых инструментов\аксессуаров

Числовой

15

Ключ поставляемых инструментов\аксессуаров


Сущность «№ инструмента на складе»

Имя поля

Тип поля

Размер поля

Примечание

Ключ нумерации инструментов

Числовой

15

Уникальный ключ нумерации инструмента хранившиеся на складе

Код склада

Числовой

15

Код склада


Сущность «склад»

Имя поля

Тип поля

Размер поля

Примечание

ключ покупателя

Числовой

15

Ключ покупателя

ключ инструмента\ аксессуары

Числовой

15

Ключ инструмента\аксессуары

ключ склада

Числовой

15

Уникальный ключ склада


Сущность «покупатель»

Имя поля

Тип поля

Размер поля

Примечание

Числовой

15

Уникальный ключ покупателя

Ф.И.О. покупателя

Текстовой

250

Ф.И.О. покупателя

Телефон покупателя

Числовой

15

Контактный телефон покупателя

Выбор инструмента

Текстовой

250

Инструмент(ы) который выбрал покупатель


Сущность «название поставляемых инструментов»

Имя поля

Тип поля

Размер поля

Примечание

Ключ поставляемых инструментов

Числовой

15

Уникальный ключ поставляемых инструментов

Кол-во поставляемых инструментов

Числовой

15

Количество поставляемых инструментов

Название поставляемых инструментов

Текстовой

250

Название поставляемых инструментов

Цена поставляемых инструментов

Денежный

6

Цена поставляемых инструментов

Ключ поставщика

Числовой

15

Ключ поставщика



2. Программная документация

.1 Описание применения

Назначение программы

Интерактивный справочник позволяет приобретать, ознакамливаться с какими-либо музыкальными инструментами и их аксессуарами.

Условия применения

Для выполнения программы необходимо использовать браузер Google Chrome и ввести в поисковой строке название данного интернет - магазина или ввести в адресную строку название сайта: www.melodysmart.ru.

А также для нормального функционирования программы необходим следующий набор аппаратных и программных средств:

-        процессор Pentium с частотой 233 МГц или более быстрый;

-        жесткий диск не менее 1,5 ГБ свободного места;

-        память ОЗУ не менее 64 МБ оперативной памяти;

-        монитор;

-        клавиатура;

-        мышь.

Описание задачи

Задача заключается в разработке интерактивного справочника, который позволяет приобретать, ознакамливаться с какими-либо музыкальными инструментами и их аксессуарами. Сайт позволяет вносить необходимые данные во входные документы (только администратором или модератором), а затем получать выходные данные.

Входные и выходные данные

Входными данными являются:

-                       Добавления инструмента;

-                       Регистрация клиентов;

-                       Регистрация поставщиков;

Выходными данными являются:

-                       Информация

-        Поддержка;

2.2 Описание программы

Общие сведения

Интерактивный справочник интернет - магазина «MelodySmart» предназначен для приобретения и ознакомления с какими-либо музыкальным инструментам и их аксессуарам.

Программное обеспечение - операционная система Windows ХР/7/8, браузер Google Chrome.

Для написания данного Web-сайта использовалась программа Блокнот, Графический редактор на сайте Wix.com. Информационный справочник представляет собой визуальное представление всей необходимой информации о данном заведении для привлечения новых клиентов. Wix.com представляет собой сайт - графический конструктор, для облегчения написания сайта, плюс дает бесплатный плагин на котором в дальнейшем будет размещаться сайт.

Функциональное назначение

Интерактивный справочник интернет-магазина «MelodySmart» позволяет упростить поиск информации о музыкальных инструментах и их аксессуаров, а также узнать все новости о выходе нового инструмента и, в дальнейшем, приобрести его.

Минимальные требования к техническому и программному обеспечению, которое необходимо для работы автоматизированной информационной системы:

-        процессор Pentium с частотой 233 МГц или более быстрый;

-        жесткий диск не менее 1,5 ГБ свободного места;

-        память ОЗУ не менее 64 МБ оперативной памяти;

-        монитор;

-        клавиатура;

-        мышь;

Программное обеспечение - операционная система Windows ХР/7/8, браузер Google Chrome.

Вызов и загрузка

Чтобы запустить программу необходимо открыть окно браузера Google Chrome, в поисковой строке ввести название интернет-магазина или ввести непосредственно в адресную строку: www.melodysmart.ru

Входные данные

Входными данными являются:

-        Добавления инструмента;

-        Регистрация клиентов;

-        Регистрация поставщиков;

Выходные данные

Выходными данными являются:

-        Информация

-        Поддержка.

.3 Руководство оператора

магазин интернет музыкальный справочник

Назначение программы

Интерактивный справочник позволяет значительно упростить поиск необходимого инструмента, а также привлечь новых клиентов.

Условия выполнения программы

-        процессор Pentium с частотой 233 МГц или более быстрый;

-        жесткий диск не менее 1,5 ГБ свободного места;

-        память ОЗУ не менее 64 МБ оперативной памяти;

-        монитор;

-        клавиатура;

-        мышь.

Программное обеспечение - операционная система Windows ХР/7/8, MS, браузер Google Chrome.

Выполнение программы

Загрузка программы

Чтобы запустить программу необходимо открыть окно браузера Google Chrome, в поисковой строке ввести название интернет - магазина или ввести непосредственно в адресную строку: www.melodysmart.ru

Структура главного меню

Главное меню состоит из следующих пунктов:

-        Главная;

-        Магазин;

-        Информация;

-        FAQ;

-        О нас;

-        Корзина.

Выполнение функций программы

1) Открытие вкладки

Для открытия какой-либо из имеющихся вкладок, нужно выбрать пункт меню с соответствующим названием вкладки.

2) Перемещение по записям

3) Добавление в корзину

Для приобретения инструмента или аксессуара следует нажать на гиперссылку меню «Добавление в корзину».

Далее заполнить форму для заказа, представленную на сайте, и нажать кнопку «Оформления» для отправки заказа в магазин.

Сообщения оператору

Работу пользователя с системой поддерживают сообщения, помогающие изучить и правильно работать с данной системой.

При работе с сайтом, пользователю могут выдаваться следующие сообщения:

1) Сообщение на закрытие сайта

Данное сообщение выдается в том случае, если пользователь хочет выйти из сайта. При этом выводится сообщение.

) Сообщение на очистку полей в форме

Данное сообщение выдается в том случае, если пользователь хочет очистить поля в форме.

Если пользователь все еще хочет очистить поля формы, то необходимо подтвердить действие, нажатием кнопки «Да». Если пользователь не хочет очищать поля, он может отменить это действие нажатием кнопки «Нет».

3. Контрольный пример

Начало работы с программой происходит следующим образом:

Чтобы запустить программу необходимо открыть окно браузера Google Chrome, в поисковой строке ввести название интернет - магазина или ввести непосредственно в адресную строку: www.melodysmart.ru

После открытия сайта появляется главная страница, на которой представлены вкладки меню и главная информация о заведении.

По открытию сайта, пользователь может ознакомиться с магазином сайта «MelodySmart».

Отсюда можно выбрать вкладку «Инструменты», кликнув по ним один раз. Вид «Инструменты».

Вид Инструменты

Так же можно выбрать вкладку «Аксессуары» и ознакомиться с содержимым.

Вид Аксессуары

Также из вкладок меню можно перейти на вкладку «Информация» что бы узнать несколько интересных фактов о гитаре.

  

Вид «Информация»



Вид вкладки «FAQ»

На главной строке меню также представлена вкладка «О нас». Здесь указаны контакты, а именно полный адрес и телефон.

Вид вкладки «О нас»

Так же на главной строке меню приставлена вкладка «Корзина». Здесь указаны те инструменты и аксессуары которые вы выбрали, а так же общая сумма.

Заключение

Главная цель данной курсовой работы разработать интерактивный справочник для интернет - магазина «MelodySmart» выполнена.

Данный Web-сайт позволяет потенциальным клиентам ознакомиться с музыкальными инструментами и аксессуарами. Визуальное представление данных значительно облегчает поиск необходимой информации. Интерфейс интерактивного справочника очень прост и удобен в поиске.

На разработанном мной интерактивном справочнике можно ознакомиться с фотографиями инструментов и аксессуаров, их характеристиками ценами и описанием, а также ознакомиться с контактной информацией.

Список литературы

1.       http://www.labirint.ru/books/184948/

.         http://works.doklad.ru/view/B1t3sRbyiys.html

3.       http://www.foxclub.ru/articles/art11.php

4.       PHP и MySQL. Создание интернет-магазина - Кристиан Дари, Эмилиан Баланеску

 

Похожие работы на - Разработка интерактивного справочника для интернет-магазина

 

Не нашли материал для своей работы?
Поможем написать уникальную работу
Без плагиата!
Без нейросетей!