Создание интернет-магазина по продаже музыкальных инструментов

  • Вид работы:
    Курсовая работа (т)
  • Предмет:
    Информационное обеспечение, программирование
  • Язык:
    Русский
    ,
    Формат файла:
    MS Word
    5,04 Мб
  • Опубликовано:
    2014-03-05
Вы можете узнать стоимость помощи в написании студенческой работы.
Помощь в написании работы, которую точно примут!

Создание интернет-магазина по продаже музыкальных инструментов

Введение

Мы живем в эпоху перемен. Она совершенно меняет способы создания, публикации, сбора и использования информации. Это отражается на характере профессиональной, познавательной, развлекательной и других сфер деятельности людей. И в центре этих изменений находится Интернет.

Электронные коммуникации позволяют общаться и совместно работать людям, находящимся в различных регионах планеты. Единое информационное пространство Интернет не только сокращает громадные расстояния, но и разрывает национальные и классовые границы, обеспечивает каждому индивидууму возможность для самовыражения и удовлетворения различных духовных потребностей.

Интернет предоставляет беспрецедентные возможности повышения продуктивности работы, продажи товаров и услуг на новых быстро расширяющихся рынках, а также реализует недорогой способ глобальных коммуникаций, как внутри любой организации, так и вне ее. Технологии Интернет осваивают малые и большие предприятия, коммерческие фирмы, банки, правительственные организации, учреждения образования, науки, культуры, здравоохранения и других сфер человеческой деятельности. Осваивают их и многочисленные отдельные пользователи, а также просто граждане, открывающие для себя впечатляющие возможности коллективной работы и глобального доступа к информации.

Цель курсовой работы заключается в разработке интерактивного справочник для интернет-магазина музыкальных инструментов «MelodySmart». Главная цель разработки интерактивного справочника - чтобы повысить продажи данного магазина через интернет.

Разработка интерактивного справочника имеет ряд преимуществ:

-             систематизированная информация на более высоком уровне организует деятельность магазина, позволяя каждому клиенту сделать заказ через интернет в режиме online.

-        данная система помогает руководству контролировать свой бизнес и потребности клиентов.

Данная работа актуальна тем что сейчас в век современных технологий, у каждого предприятия есть свой веб-сайт, который позволяет быстро найти необходимую информация, а так же сделать заказ не выходя из дома, что значительно экономит время покупателей.

1. Постановка задачи

.1 Описание и анализ бизнес-процесса

В ходе решений для ведения электронной коммерции и описания их функциональных возможностей, можно дифференцировать инструментарий, доступный для ведения Интернет-торговли. Основываясь на информации, а также анализе деятельности среднестатистического Интернет-магазина, можно выделить в функционировании организации, занятой Интернет-торговлей, ряд бизнес-процессов, в той или иной мере необходимых для поддержания деятельности и развития компании.

Все бизнес-процессы можно разделить на три типа: управляющие, операционные и поддерживающие. Не смотря на то, что в рамках отдельной организации большинство бизнес-процессов являются взаимосвязанными, они легко поддаются подобной категоризации.

Смысл её заключается в том, чтобы выделить основные критерии связи процессов, правильно определить использование выходных данных одного процесса другим и систематизировать работу над оптимизацией бизнес-процессов.

Приведем анализ бизнес-процессов, в основе которого лежит следующие бизнес-компоненты данного Интернет-магазина:

-    Прейскурант цен;

-        Каталог услуг;

-        Персонал;

-        Пирамида скидок;

-        Дисконтный код

Список основных бизнес-процессов:

-    Составление прейскуранта услуг;

-        Предоставление услуг;

-        Оказание услуг;

-        Оформление оплаты услуги или квитанции;

-        Ведение информации по зарегистрировавшихся пользователей;

-        Управление работой доставки;

-        Реклама предоставляемых услуг;

Все доставки осуществляются в пределах нескольких недель, а организационная деятельность организации реализуется при помощи сервера.

Организационная структура организации

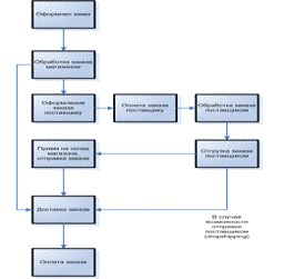
Схема бизнес-процесса


Временные последовательности в системе:

-      обновление прейскуранта услуг и каталога услуг - раз в полгода и внесение поправок (по ситуации);

-        отчет о проделанной работе - ежемесячно.

Бизнес-задачи интернет-магазина:

-      предоставление качественного обслуживания пользователей;

-        цены, доступные среднему потребителю;

-        удобная форма работы с пользователями;

-        обеспечение наилучших условий для успешной деятельности персонала;

-        получение приемлемой прибыли;

-        повышение доходов вследствие увеличении количества пользователей.

1.2 Описание задачи

Наименование задачи

Разработать интерактивный справочник интернет-магазина «MelodySmart» для выбора, осмотра и покупки музыкальных инструментов.

Цель работы: предоставление необходимой информации об учете оказания услуг интернет-магазина, а также совершенствование форм и методов информационного обеспечения специалистов и работников интернет магазина.

Функции интернет магазина

Функциями интернет-магазина являются:

-                       предоставление клиенту всех услуг интернет-магазина;

-                       простой и понятный интерфейс для работы со всеми разделами магазина.

Бизнес-правила

Бизнес-правила интернет-магазина:

-    сайтом управляет администратор или в его отсутствие модераторы;

-        все изменения проводятся модераторами, после согласования с администратором;

-        заказ инструментов производятся по форме, предоставленной на сайте;

Требования к программе: программа должна работать под управлением Windows ХР / 7 / 8 браузером Google Chrome.

Перечень вводимой информации

Входной информацией является:

-                       Добавления инструмента;

-        Регистрация клиентов;

-        Регистрация поставщиков.

Перечень печатных выходных форм

Выходными документами являются:

-        Информация;

-                       Поддержка;

Требования к оснащению интернет-магазина компьютерной техникой

Минимальные требования к техническому и программному обеспечению:

-    процессор Pentium с частотой 233 МГц или более быстрый;

-        жесткий диск не менее 1,5 ГБ свободного места;

-        память ОЗУ не менее 64 МБ оперативной памяти;

-        клавиатура;

-        мышь.

Программное обеспечение - операционная система Windows ХР/7/8, MS, браузер Google Chrome.

1.3 Описание исходной (входной) информации

Входными документами являются:

Форма «Добавления инструмента» предоставляет оператору вводить данные для добавления на продажу, каких либо инструментов и данные о них, в эту форму входят поля: Код инструмента, название инструмента, стоимость, вид, количество, фирма, ссылка на инструмент и описание.

Добавления инструмента

Код инструмента

Название инструмента

Стоимость

Вид

Количество

Фирма

Ссылка на инструмент

Описание

9 (3)

Х(25)

9 (5)

Х(10)

9 (2)

Х(10)

Х(20)

Х(255)

Рисунок 3 - Структура формы «Добавления инструмента»

Информация о новых поступающих в магазин инструментов предоставляется накладными документами, которые прилагаются к поставляемой продукции.

Форма «Регистрация клиентов» предоставляет информацию о тех, у кого приобрели инструменты и описании их компании, в эту форму входит поля: Код клиента, Ф.И.О., паспортный номер, телефон, дата рождения.

Регистрация клиентов  Код клиента Ф.И.О. Паспортный номер Телефон Дата рождения  9 (3) Х(30) 9 (15) 9 (12) дд. мм. гг 

Рисунок 4 - Структура формы «Регистрация клиентов»

Форма «Регистрация поставщиков» предоставляет организаторам, руководству сайта вести свободную информацию о поставщиках. Поставщики регистрируются для ведения учета статистики, для выявления наиболее активных поставщиков и наиболее часто требуемых инструментов. Для этой формы заполняются поля: Код поставщика, фамилия, имя, отчество, город, улица, телефон.

Регистрация поставщика  Код поставщика Фамилия Имя Отчество Город Улица Телефон  9 (3) Х(30) Х(30) Х(30) Х(30) Х(30) 9 (12) 

Рисунок 5 - Структура формы «Регистрация поставщиков

.4 Описание результатной (выходной) информации

В роли выходной информации мы получим веб-страницы, которые представляют собой результат обработки выходных данных и имеют для пользователя удобный вид. На веб-страницах имеется список продукции с ее описанием и ссылкой на приобретение. В данном случае выходными является следующие документы:

Форма «Информация» выводит информация клиенту о всех имеющихся продуктах, которые можно приобрести.

Информация  Название Описание Цена Ссылка на приобретение  Х(20) Х(255) 9 (5) Х(15) 

Рисунок 6 - Структура формы «Информация»

Форма «Поддержка» имеет ссылку на документ технической помощи по продукции, а так же имеется интерактивное соединение со специалистом по телефону или посредством веб-диалога.



Поддержка  Код обращения Соединиться со специалистом  9 (100) Х(20) 

Рисунок 7 - Структура документа «Поддержка»

Вся выходная информация представлена в виде интерактивных веб-страниц, на которых располагался меню, подменю и поле отображения информации о товарах.

1.5 Разработка базы данных

Для построения реляционной базы данных необходимо выделить сущности и связи между ними, определить атрибуты сущностей, задать первичные и внешние ключи, привести модель к требуемому уровню нормальной формы. Сущность - это объект, информация о котором хранится в базе данных. Сущность - это объект, информация о котором хранится в базе данных.

При разработке базы данных выделяем следующие этапы:

Определение сущностей

В результате анализа поставленной задачи можно составить концептуальную модель данных и получить следующие сущности:

-                     Инструменты\ Аксессуары;

-        Поставщик;

-        Покупатель;

-        Склад.

Определим для каждой сущности атрибуты.

Сущность «Инструменты\ Аксессуары» имеет следующие атрибуты:

-                     уникальный ключ инструмента\ аксессуары;

-        название инструмента

-        вид инструмента;

-        название аксессуара;

-        стоимость;

-        кол-во инструментов;

-        код поставляемых инструментов.

Сущность «Поставщик» имеет следующие атрибуты:

-                     уникальный ключ поставщика;

-        Ф.И.О. поставщика;

-        Телефон поставщика;

-        Адрес поставщика;

-        код поставляемых инструментов\аксессуаров.

Сущность «Покупатель» имеет следующие атрибуты:

-                     уникальный ключ покупателя;

-        Ф.И.О. покупателя;

-        Телефон покупателя;

-        Выбор инструмента.

Сущность «Склад» имеет следующие атрибуты:

-        уникальный ключ инструмента\ аксессуары.

Определение взаимосвязей между сущностями

Между сущностями «Покупатель» и «Склад» используется отношение «один-ко-многим». Это означает, что один покупатель может заказать несколько инструментов и аксессуаров.

Между сущностями «Инструменты\Аксессуары» и «Поставщики» используется отношение «один-ко-многим». Это означает, что поставщик может предоставлять несколько разных инструментов и аксессуаров.

Между сущностями «Склад» и «Инструменты\Аксессуары» используется отношение «один-ко-многим». Это означает, что на складах может хранится множество разных инструментов и аксессуаров.

Задание первичных и альтернативных ключей

Приведение модели базы данных к первой нормальной форме

Отношение находится в первой нормальной форме, если все его атрибуты являются простыми (имеют единичное значение). Применим к этим сущностям условия первой нормальной формы: должны отсутствовать повторяющиеся записи, должны отсутствовать повторяющиеся атрибуты, каждый атрибут (поле) должен быть неделимым.

Задаем первичные и альтернативные ключи. Для каждой сущности определяем атрибуты, которые будем хранить в БД. Приведем таблицу атрибутов и первичных ключей сущностей информации модели и получим отношение модели в первой нормальной форме.

Условия первой нормальной формы:

-                         каждое поле неделимо;

-        отсутствуют повторяющиеся поля или группы полей.

Результат приведения БД к первой нормальной форме представлен в таблице 1:

Таблица 1 - Информационная модель данных в первой нормальной форме

СУЩНОСТЬ

АТРИБУТЫ

ИНСТРУМЕНТЫ\ АКСЕССУАРЫ

уникальный ключ инструмента\аксессуары; название инструмента вид инструмента; название аксессуара; стоимость; кол-во инструментов; код поставляемых инструментов;

ПОСТАВЩИК

уникальный ключ поставщика; Ф.И.О. поставщика; Телефон поставщика; Адрес поставщика; Код поставляемых инструментов\аксессуаров

ПОКУПАТЕЛЬ

уникальный ключ покупателя; Ф.И.О. покупателя; Телефон покупателя; Выбор инструмента.

СКЛАД

уникальный ключ покупателя; уникальный ключ инструмента\ аксессуары.

 

Приведение модели базы данных ко второй нормальной форме

Выполним условия второй нормальной формы:

-                         выполнены условия первой нормальной формы;

-        первичный ключ однозначно определяет всю запись;

-        все поля зависят от первичного ключа;

-        первичный ключ не должен быть избыточным.

Исходя из условий второй нормальной формы, нужно исключить избыточные данные. Для атрибутов, которые не зависят от первичного ключа, выделим отдельные таблицы.

Для этого из сущности «Поставщик» выделим отдельной таблицей сущность «Название поставляемых инструментов».

Сущность «Поставщик» свяжем с сущностью «Название поставляемых инструментов» по Уникальному ключу поставляемых инструментов.

Таким же образом из сущности «Склад» выделим сущность «№ инструмента на складе».

Сущность «Склад» свяжем с сущностью «№ инструмента на складе» по уникальному ключу нумерации инструментов.

Приведем базу данных ко второй нормальной форме, для этого определим первичные и альтернативные ключи. Построим таблицу информационной модели, которая приведена в табл. 2.

Таблица 2 - Информационная модель данных во второй нормальной форме

СУЩНОСТЬ

ПЕРВИЧНЫЙ КЛЮЧ

АТРИБУТЫ

ИНСТРУМЕНТЫ\ АКСЕССУАРЫ

Уникальный ключ - ключ инструмента\аксессуара

ключ инструмента\аксессуары; название инструмента вид инструмента; название аксессуара; стоимость; кол-во инструментов;

ПОСТАВЩИК

Уникальный ключ - ключ поставщика

ключ поставщика; Ф.И.О. поставщика; Телефон поставщика; Адрес поставщика; Код поставляемых инструментов\аксессуаров

ПОКУПАТЕЛЬ

Уникальный ключ - ключ покупателя

ключ покупателя; Ф.И.О. покупателя; Телефон покупателя; Выбор инструмента.

СКЛАД

Уникальный ключ - ключ склада

ключ покупателя; ключ инструмента\ аксессуары; ключ склада

НАЗВАНИЕ ПОСТАВЛЯЕМЫХ ИНСТРУМЕНТОВ

Уникальный ключ - ключ поставляемых инструментов

Ключ поставляемых инструментов Кол-во поставляемых инструментов Название поставляемых инструментов; Цена поставляемых инструментов; Ключ поставщика.

№ИНСТРУМЕНТА НА СКЛАДЕ

Уникальный ключ - ключ нумерации инструментов

Ключ нумерации инструментов Код склада


Приведение модели к требуемому уровню нормальной формы

Приведение модели базы данных к третьей нормальной форме

Отношение находится в третьей нормальной форме, если оно находится во второй нормальной форме и каждый не ключевой атрибут не транзитивно зависит от первичного ключа, т.е. выполняются условия:

-                           выполнены условия второй нормальной формы;

-        каждое не ключевое поле не должно зависеть от другого не ключевого поля;

-        внутри каждой сущности должны отсутствовать транзитивные связи.

С учетом сделанных изменений в информационной модели представим базу данных в третьей нормальной форме (табл. 3).

Таблица 3 - Информационная модель данных в третьей нормальной форме

СУЩНОСТЬПЕРВИЧНЫЙ КЛЮЧАТРИБУТЫ



ИНСТРУМЕНТЫ\ АКСЕССУАРЫ

Уникальный ключ - ключ инструмента\аксессуара

ПОСТАВЩИК

Уникальный ключ - ключ поставщика

ключ поставщика; Ф.И.О. поставщика; Телефон поставщика; Адрес поставщика; ключ поставляемых инструментов\аксессуаров

ПОКУПАТЕЛЬ

Уникальный ключ - ключ покупателя

ключ покупателя; Ф.И.О. покупателя; Телефон покупателя; Выбор инструмента.

СКЛАД

Уникальный ключ - ключ склада

ключ покупателя; ключ инструмента\ аксессуары; ключ склада

НАЗВАНИЕ ПОСТАВЛЯЕМЫХ ИНСТРУМЕНТОВ

Уникальный ключ - ключ поставляемых инструментов

Ключ поставляемых инструментов Кол-во поставляемых инструментов Название поставляемых инструментов; Цена поставляемых инструментов; Ключ поставщика

№ИНСТРУМЕНТА НА СКЛАДЕ

Уникальный ключ - ключ нумерации инструментов

Ключ нумерации инструментов Код склада


Физическое описание модели

Пятый этап состоит в физическом описании модели. На этом этапе создаются проекты таблиц (структуры), которые будут в дальнейшем реализовываться в конкретной системе управления базами данных на машинных носителях информации.

База данных состоит из 6 таблиц. Структура базы данных приведена ниже.

Таблица 1 - Сущность «инструменты\ аксессуары»

Имя поля

Тип поля

Размер поля

Примечание

ключ инструмента\аксессуары

Числовой

15

Уникальный ключ инструмента\аксессуары

название инструмента;

Текстовой

250

Название инструмента

вид инструмента;

Текстовой

250

Вид инструмента

название аксессуара;

Текстовой

250

Название аксессуаров

стоимость

Денежный

15

Стоимость инструмента

кол-во инструментов

Числовой

20

Кол-во инструментов которые есть в наличии


Таблица 2 - Сущность «поставщик»

Имя поля

Тип поля

Размер поля

Примечание

ключ поставщика

Числовой

15

Уникальный ключ поставщика

Ф.И.О. поставщика

Текстовой

250

Ф.И.О. поставщика

Телефон поставщика

Числовой

15

Контактный телефон поставщика

Адрес поставщика

Текстовой

250

Домашний адрес поставщика

Ключ поставляемых инструментов\аксессуаров

Числовой

Ключ поставляемых инструментов\аксессуаров


Таблица 3 - Сущность «№ инструмента на складе»

Имя поля

Тип поля

Размер поля

Примечание

Ключ нумерации инструментов

Числовой

15

Уникальный ключ нумерации инструмента хранившиеся на складе

Код склада

Числовой

15

Код склада




Таблица 4 - Сущность «склад»

Имя поля

Тип поля

Размер поля

Примечание

ключ покупателя

Числовой

15

Ключ покупателя

ключ инструмента\ аксессуары

Числовой

15

Ключ инструмента\аксессуары

ключ склада

Числовой

15

Уникальный ключ склада


Таблица 5 - Сущность «покупатель»

Имя поля

Тип поля

Размер поля

Примечание

ключ покупателя

Числовой

15

Уникальный ключ покупателя

Ф.И.О. покупателя

Текстовой

250

Ф.И.О. покупателя

Телефон покупателя

Числовой

15

Контактный телефон покупателя

Выбор инструмента

Текстовой

250

Инструмент(ы) который выбрал покупатель


Таблица 6 - Сущность «название поставляемых инструментов»

Имя поля

Тип поля

Размер поля

Примечание

Ключ поставляемых инструментов

Числовой

15

Уникальный ключ поставляемых инструментов

Кол-во поставляемых инструментов

Числовой

15

Количество поставляемых инструментов

Название поставляемых инструментов

Текстовой

250

Название поставляемых инструментов

Цена поставляемых инструментов

6

Цена поставляемых инструментов

Ключ поставщика

Числовой

15

Ключ поставщика


1.6 Описание алгоритма решения задачи

сайт магазин программный интернет

Структура диалога с пользователем в данной системе основана на использовании экранных форм. Эта структура позволяет получить пользователю всю необходимую информацию путем перехода по вкладкам меню и просмотра их содержимого.

В ходе решений для ведения электронной коммерции и описания их функциональных возможностей, можно дифференцировать инструментарий, доступный для ведения Интернет-торговли. Основываясь на информации, а также анализе деятельности среднестатистического Интернет-магазина, можно выделить в функционировании организации, занятой Интернет-торговлей, ряд бизнес-процессов, в той или иной мере необходимых для поддержания деятельности и развития компании.

Основное общение продавца и клиента происходит в электронном виде, при помощи электронной - почты, Skype или телефоном.

Основными задачами интернет магазина:

-                       возможность выбора и приобретения товара или услуги, не выходя из дома (экономия времени);

-        относительная анонимность покупки;

-        получение дополнительной информации о необходимых товарах;

-        доставка в указанное место;

-        продаже по более низким ценам;

-        повышение доходов вследствие увеличения количества клиентов.

Разработка пользовательского интерфейса

Главная управляющая программа - меню системы (рис. 10), которой состоит из следующих пунктов:

1) Главная

Пункт меню «Главная» содержит фото и видео о гитарах и комбиках.

Здесь мы можем перейти к режиму покупки или просмотреть видео о гитаре Ibanez.

2) Магазин

Вкладка меню «Магазин» содержит ссылки на вкладки «Инструменты» и «Аксессуары».

3) Информация

Вкладка меню «Информация» содержит немного информации о гитаре.

Здесь можно немного узнать интересных фактов о гитаре.

4) FAQ

Во вкладке меню «FAQ» можно узнать ответы на часто задаваемые вопросы.

5) О нас

Во вкладке меню «О нас» можно узнать контактную информацию нашего магазина «MelodySmart».

Здесь представлен полный адрес и телефон данного магазина.

5) Корзина

Во вкладке меню «Корзина» можно узнать какие и сколько инструментов Вы выбрали.

Выбор и обоснование языка программирования

MIME-типы

Эта информация посвящена HTML. Но, чтобы ясно проследить историю HTML и увидеть причины, предшествующие его появлению, нужно сначала овладеть кое-какими техническими деталями, в частности получить понятие о MIME-типах.

Каждый раз, когда ваш браузер пытается загрузить страницу, сервер, прежде чем отослать клиентской программе код самой страницы, отправляет ей ряд заголовков. Пользователь обычно не видит этих заголовков, хотя в некоторых программах для веб-разработчиков предусматривается возможность их отображения. Заголовки важны постольку, поскольку они сообщают браузеру, как воспринимать код посылаемой вслед за ними страницы. Самый информативный заголовок называется Content-Type и выглядит, например, так:Type: text/html

Значение text/html называется типом содержимого, или MIME-типом загружаемой страницы. Только данный заголовок определяет, каково содержание отдельного ресурса и, следовательно, как этот ресурс должен выводиться на экран. У изображений собственные MIME-типы (image/jpeg - для картинок в формате JPEG, image/png - для формата PNG и т.д.). Собственными MIME-типами оснащены файлы JavaScript, таблицы стилей CSS и, в общем-то, все, что есть в Сети.

На самом деле все чуть сложнее, чем рассказано выше. Самые ранние веб-серверы, под которыми я понимаю веб-серверы 1993 года и нескольких последующих лет, не отправляли заголовки Content-Type, потому что те были изобретены только в 1994 году. Ради совместимости, во имя которой, кстати, с 1993 года по сей день делалось и делается очень много всего, отдельные популярные браузеры при определенных условиях игнорируют заголовкиContent-Type. Это называется контент-сниффингом. Но общее правило таково, что любой фрагмент содержимого Сети, будь то HTML-страница, изображение, сценарий, видеозапись, PDF-документ или что-то еще под собственным URL-адресом, посылается клиентской программе с предварительным уведомлением о MIME-типе в заголовке Content-Type. Хорошенько запомните эту информацию, так как она еще пригодится.

Большое отступление о том, как появляются стандарты

Откуда взялся тег <img>? Не думаю, что вы хоть иногда задавались подобным вопросом. Очевидно, кто-то его создал. Такие вещи не берутся ниоткуда. Из всех элементов и атрибутов HTML, которыми вы в разное время пользовались, абсолютно каждый был когда-то кем-то создан. Этот кто-то придумал, как должен работать элемент или атрибут, и письменно сформулировал свои мысли. Такого рода люди, бесспорно, умнее нас с вами, но они тоже обычные люди.

Если стандарт разрабатывался открыто, то можно вернуться в прошлое и увидеть, как рождалась идея того или иного пункта спецификации. Обсуждения ведутся в почтовых рассылках, а их архивы обычно имеют интерфейс поиска. Чтобы ответить на вопрос о теге <img>, я решил немного позаниматься «электронной археологией» и погрузился в толщу времен, когда еще не существовало Консорциума Всемирной паутины (W3C), а все веб-серверы мира можно было пересчитать по пальцам. Речь идет о первых днях Интернета.

февраля 1993 года Марк Андрессен (Marc Andreessen) написал:

Предлагаю новый опциональный HTML-тег:

При нем должен обязательно указываться аргумент SRC=» url». Тег отсылает к файлу растрового изображения (bitmap или pixmap). Браузер будет запрашивать этот файл в Сети, распознавать как изображение и вставлять в текст сообразно месту тега в коде страницы.

Пример использования:

<IMG SRC= «file://foobar.com/foo/bar/blargh.xbm»>

(Закрывающий тег не требуется.)

Как и любое другое содержимое, этот тег может быть вложен внутрь якоря. Тогда изображение станет чувствительным к активизации, как и обычная текстовая ссылка. Следует предоставить браузерам свободу выбора графических форматов, которые будут в них поддерживаться. Удачным выбором мне представляются, например, Xbm и Xpm. Если браузер не умеет отображать данный формат, пусть он делает то, что разработчикам заблагорассудится предусмотреть на этот случай (так, в X Mosaic будет выводиться растровая картинка, замещающая нужное изображение).

Данная функциональность будет реализована в X Mosaic. Мы работаем над ней и собираемся использовать по крайней мере внутри команды разработчиков. Разумеется, я буду рад вашим предложениям по поводу того, каким должен быть механизм поддержки изображений в HTML. Если у вас появится мысль удачнее моей, поделитесь, пожалуйста. Я знаю, что разнообразие графических форматов делает ситуацию чрезвычайно туманной, но альтернативы не вижу. Можно разве что сказать: «Пусть браузер работает как умеет» - и ждать той поры, когда будет предложено идеальное решение (может быть, когда-нибудь, с помощью MIME-типов).

Эту цитату надо пояснить. Xbm и Xpm - популярные графические форматы в UNIX-системах; Mosaic - один из первых браузеров. Его версия, которая работала в UNIX-системах, называлась X Mosaic. Когда Марк отправлял это письмо на дискуссионный лист в начале 1993 года, он еще не основал компанию Mosaic Communications Corporation, которая впоследствии принесла ему известность, и еще не начал работу над флагманским продуктом будущей компании - браузером Mosaic Netscape (фирма и программа позже были переименованы в Netscape Corporation и Netscape Navigator соответственно).

Говоря о MIME-типах «может быть, когда-нибудь», Марк ссылается на предусмотренный в протоколе HTTP механизм переговоров о содержимом». Благодаря этому механизму клиентская программа-браузер сообщает серверу (в данном случае веб-серверу), какие типы ресурсов она умеет обрабатывать (например, image/jpeg), а сервер в ответ может прислать содержимое в удобном для клиента формате. По состоянию на февраль 1993 года программно реализован только самый первый вариант протокола HTTP (1991 год), в котором клиент не мог передать серверу информацию о поддерживаемых типах изображений. Отсюда проблема, с которой столкнулся Марк. Несколько часов спустя Тони Джонсон (Tony Johnson) ответил:

У меня в Midas 2.0 (программа пока находится во внутреннем пользовании SLAC, но уже готова к открытому релизу) применяется похожее решение. Тег иначе назван, и в нем есть еще один аргумент NAME=» name», но функциональность абсолютно та же, что и у предложенного вами тега IMG. Пример:

<ICON name= «NoEntry» href= «#"702247.files/image003.gif">


Приложение Б

Форма страницы «Вид магазина»



Приложение В

Форма страницы «Инструменты»



Приложение Г

Форма страницы «Аксессуары»



Приложение Д

Форма сайта «Информация»



Приложение Е

Форма сайта «FAQ»



Приложение Ж


Приложение З

Форма сайта «Корзина»


Приложение И

Форма сайта «Осмотр\покупка инструмента\аксессуара»


Похожие работы на - Создание интернет-магазина по продаже музыкальных инструментов

 

Не нашли материал для своей работы?
Поможем написать уникальную работу
Без плагиата!
Без нейросетей!