Моделирование моделей

  • Вид работы:
    Контрольная работа
  • Предмет:
    Математика
  • Язык:
    Русский
    ,
    Формат файла:
    MS Word
    311,01 Кб
  • Опубликовано:
    2014-02-16
Вы можете узнать стоимость помощи в написании студенческой работы.
Помощь в написании работы, которую точно примут!

Моделирование моделей

1. Задание 1

Тип нелинейности

Передаточная функция:

,

где:

,

,

.

Тогда передаточная функция примет окончательный вид:


Получим дифференциальное уравнение системы 3-его порядка:

;

 

Метод последовательного интегрирования

Первое уравнение системы будет иметь вид:

.

Ему соответствует передаточная функция


Суть метода последовательного интегрирования состоит в том, что дифференциальное уравнение разрешают относительно старшей производной:

,

а младшие производные и сам выходной сигнал получают последовательным интегрированием сигнала старшей производной. При этом выходная переменная  и ее производные заменяется машинными переменными:

, , , .

Тогда уравнение принимает вид:

.

Для составления схем для второго уравнения системы обратимся к передаточной функции


Из последнего выражения следует:

,


отсюда из теоремы Лапласа об изображении производной получаем:


Тогда выходной сигнал представляется в виде суммы сигналов:

.

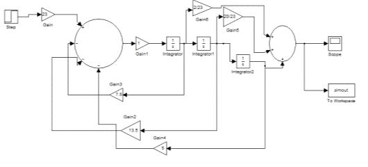
Схема моделирования методом последовательного интегрирования

Результат моделирования методом последовательного интегрирования

Система дифференциальных уравнений, схеме моделирования рисунка 1, имеет вид:


Метод канонической формы

Суть метода состоит в том, что исходное уравнение разрешают относительно искомой переменной . Для этого его записывают в операторной форме:

,

и делят на ( - порядок уравнения):

.

Далее уравнение разрешают относительно  и группируют по степеням :

.

Отсюда получают выражение для выходного сигнала :



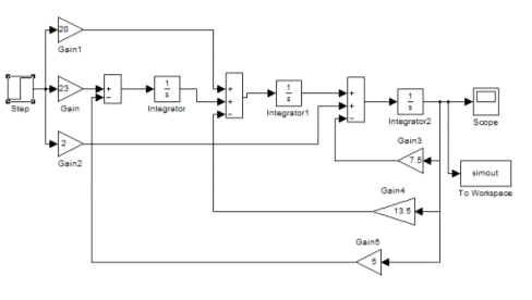
Схема моделирования методом канонической формы имеет вид, представленный на рисунке 3.

Схема моделирования методом канонической формы

Вводим в командную строку: plot (simout.time(:), simout.signals.values(:, 1)).

Результат моделирования методом канонической формы

Система дифференциальных уравнений, соответствующая схеме моделирования на рисунке 3, имеет вид:


Метод вспомогательной переменной

Вводим вспомогательную переменную:

.

Этой передаточной функции соответствует уравнение:

,

отсюда

.                            (13)

Из передаточной функции следует, что в операторной форме

,

отсюда, на основании обратного преобразования Лапласа:

.                      (14)

Введем переменные:


Уравнения (13), (14), с учетом переменных , образуют систему уравнений, решающую дифференциальное уравнение (10):


Схема моделирования, соответствующая системе уравнений, представлена на рисунке 5.

Схема моделирования методом вспомогательной переменной

Результат моделирования методом вспомогательной переменной

Модель в пространстве состояний в нормальной форме

Составляем дифференциальное уравнение:

,

.

Производим переход к машинным переменным


Вектор состояний состоит из 3-х элементов:

.

Дифференциальное уравнение приобретает вид:

.

Получаем следующую систему уравнений:

.

Отсюда находим матрицы пространства состояний:

.

Схема моделирования методом модели в пространстве состояний в нормальной форме

Результат моделирования методом модели в пространстве состояний в нормальной форме

Модель в пространстве состояний в канонической форме

 

Перейдем к канонической форме передаточной функции. Корни знаменателя равны:

,

,

.

моделирование дифференциальный уравнение интегрирование

Следовательно,

,

,

,


и передаточная функция окончательно принимает вид:

.

Отсюда находим матрицы пространства состояний:

, , , , .

Результат моделирования методом модели в пространстве состояний в канонической форме

Модель в пространстве состояний в форме простых сомножителей

Пусть передаточная функция задана в нормальной форме


Представим передаточную функцию в виде сомножителей. Корни знаменателя равны: ,

следовательно, передаточная функция принимает вид:

.

Отсюда находим матрицы пространства состояний:

, , , , .

Во всех рассмотренных нами методах моделирования мы получили одинаковые результаты, потому что в основе моделирования лежит теория подобия, которая утверждает, что абсолютное подобие может иметь место лишь при замене одного объекта другим точно таким же.

2. Задание 2

Дано:


где .

Параметры системы уравнений:

, , , , ,

Нелинейность :


Подставляя значения получим:


Похожие работы на - Моделирование моделей

 

Не нашли материал для своей работы?
Поможем написать уникальную работу
Без плагиата!
Без нейросетей!