Применение тестирующих программ на различных этапах подготовки студентов

  • Вид работы:
    Курсовая работа (т)
  • Предмет:
    Информационное обеспечение, программирование
  • Язык:
    Русский
    ,
    Формат файла:
    MS Word
    823,24 Кб
  • Опубликовано:
    2014-03-20
Вы можете узнать стоимость помощи в написании студенческой работы.
Помощь в написании работы, которую точно примут!

Применение тестирующих программ на различных этапах подготовки студентов

Введение

Применение тестирующих программ на различных этапах подготовки студентов в настоящее время становится нормой во многих учебных заведениях.

Задача по созданию обучающего тестирующего приложения довольно актуальна на сегодняшний день, это обусловлено широким проникновением ЭВМ в сферу образования. Уже на сегодняшнем этапе применения ЭВМ в образовании ставится вопрос не только о дополнении к обычным формам обучения, а о полном обучении на ЭВМ. Не смотря на то, что в данный момент в Мире число людей обладающих компьютерными знаниями очень малы, но они растут с огромной скоростью, можно сказать, что введение обучающее - тестирующих программ в образовательный процесс является неотъемлемым критерием для обучения всех желающих. Простота и понятность интерфейса дает огромный толчок к тому, чтобы люди работая за данным учебным комплексом могли с легкостью изучать всю необходимую им информацию и закреплять новоизученные знания на практике в виде тестирования.

1. Постановка задачи

.1 Описание предметной области

Последние технические достижения часто находят применение в учебном процессе, и персональный компьютер (ПК) в этом смысле не является исключением. Использование вычислительной техники позволяет существенно повысить эффективность процесса обучения, улучшить учет и оценку знаний, обеспечить возможность индивидуальной помощи преподавателя каждому учащемуся в решении отдельных задач, облегчить создание и постановку новых курсов.

Применение вычислительной техники в учебном процессе открывает новые пути в развитии навыков мышления и умения решать сложные проблемы, предоставляет принципиально новые возможности для активизации обучения. ПК позволяет сделать самостоятельные занятия для изучения более интересными, быстрыми и качественными, а огромный поток изучаемой информации легко доступным.

ПК является мощным средством для обработки информации, представляемой в виде слов, чисел, изображений, звуков и т.п. Наряду с другими известными инструментами ПК расширяют человеческие возможности. Главной особенностью ПК как инструмента является возможность его настройки (программирования) на выполнение различного рода работ, связанных с получением и переработки информации.

Главными преимуществами ПК перед другими техническими средствами обучения являются гибкость, возможность настройки на разные методы и алгоритмы обучения, а также индивидуальной реакции на действия каждого отдельного обучающего. Применение ЭВМ дает возможность сделать процесс обучения более активным, придать ему характер исследования и поиска. При этом легко и естественно реализуется обучение в индивидуальном темпе.

Обязательным заданием было разработать структуру, интерфейс программы, информационную и функциональную модель обучающе-тестирующего комплекса «Компьютерные сети». Разработанный проект представлен как дипломная работа. Проект предназначен для самостоятельного изучения изложенного теоретического материала.

вычислительный техника программный

1.2 Актуальность решаемой задачи

При рассмотрении обучающе-тестирующих комплексов следует учитывать такие их параметры, как: мобильность, надёжность (моральное и физическое старение) и др.

Важным аспектом использования обучающе-тестирующих комплексов являются средства распространения данных, необходимые для осуществления учебного процесса. Это могут быть учебная или иная аудитория, телекоммуникации и др.

Таким образом, можно утверждать, что обучающе-тестирующие комплексы - это не просто комплекс технических средств, необходимых для проведения учебного процесса, а важный аспект любого современного учебного процесса. Эффективное их использование возможно при условии тщательной разработки необходимых инструктивных материалов, проведения научных и практических мероприятий (исследований).

С использованием обучающе-тестирующих программ обучаемые получают возможность работать в своем собственном ритме в соответствии со своим уровнем подготовки. Это оказывает положительное влияние на процесс обучения, т. к. обучаемый получает большую свободу в выборе решений, в ходе процесса обучения присутствует элемент соревнования с ПК и т. д.

Основными требованиями, предъявляемыми к данной программе, являются:

·      простота интерфейса;

·        доступность и полнота изложения теоретического материала;

·        проверка изученной теории в виде тестов.

Таким образом, внедрение таких программных продуктов в образовательный процесс позволяет существенно повысить успеваемость учащихся и усвоение пройденного материала.

При создании обучающе-тестирующго комплекса потребовалась: переработка найденных данных, для создания не трудных в усвоении лекций, составлении проверочных тестов. На практике доказано, что использование таких обучающе-тестирующих программ усвоение материала увеличивается во много раз. Также с помощью этого программного продукта можно проверить полученные знания, как в учебное время, так и в домашней обстановке.

.3 Характеристика решаемой задачи

При разработке проекта ставятся определённые цели перед пользователями:

·        разграничение прав доступа между учащимся и учителем (администратором)

·        изучение теоретического материала;

·        самостоятельная работа в изучении нового материала.

·        закрепление теории практически (тестами);

При проектировании и анализе данной программы были выделены основные функции:

·        наглядно удобный интерфейс;

·        лекционная часть

·        возможность проверки знаний с помощью разработанных тестов;

·        возможность изменения настроек администратором (преподавателем).

2. Проектирование программного продукта

.1 Разработка модели данных

Основным этапом разработки программного обеспечения является этап системного анализа и моделирования. От успеха проведения этого этапа зависит успех проекта в целом.

Реализация функциональной модели обучающе-тестирующей программы выполняется с помощью диаграммы потоков данных в среде BPwin. Функциональность BPwin заключается в проверке целостности и согласованности модели. BPwin обеспечивает логическую четкость в определении и описании элементов диаграмм, а также проверку целостности связей между диаграммами. Кроме того, дает возможность поддерживать пользовательские свойства, применяемые к элементам диаграммы для описания специфических свойств, присущих данному элементу.

Диаграмма потоков данных Data Flow Diagram (DFD) используется совместно со спецификациями процессов и словарями данных для реализации функциональной модели обучающее-тестирующей системы. При этом она использует текстовые (точно определяют компоненты системы и связи между моделями) и графические (демонстрируют основные компоненты системы) инструменты моделирования.

Каждый процесс на DFD может быть детализирован с помощью DFD ниже лежащего уровня. Когда степень детализации становится достаточной, переходят к определению логики процессов с помощью спецификаций процессов или миниспецификаций.

В диаграммах потоков данных все используемые символы складываются в общую схему, что дает четкое представление того, какие данные используются, и какие функции выполняются данной системой. А иногда выясняется, что существующие потоки информации, необходимые для корректной работы системы, нуждаются в редактировании.

На контекстной диаграмме выделены основные элементы системы: процесс

«Обработать данные» и внешняя сущность «User» (рисунок 1). Внешняя сущность представляет собой материальный объект (физическое лицо), выступающее в роли источника или приемника данных. Процесс представляет собой преобразование входных данных в выходные в соответствии с определенным алгоритмом. Система выдает требуемые данные, представленные в виде потока «Результат».

Рисунок 1 - Общий вид

Процесс «Обработка данных» детализируется при помощи диаграммы детализации первого уровня (рисунок 2). Диаграмма содержит два процесса: «Обучение», «Тестирование».

Рисунок 2 - Общий вид (уточнение)

Процесс 1 ««Тестирование»» предназначен для выполнения теста пользователями системы. Входной поток «Тест» преобразуется в выходной поток «Результат». При последующей детализации диаграммой второго уровня (рисунок 3) данный процесс представляется в виде четырех процессов: «Ответить на вопросы теста», «Обработать результаты теста», «Пройти повторное изучение материала», «Продолжить работу».

Рисунок 3 - Тестирование

Процесс 2 «Обучение» предназначен для выбора необходимого раздела изучаемого материала. Входной поток «Теоретический материал» преобразуется в выходной поток «Результат». При последующей детализации диаграммой второго уровня (рисунок 4) данный процесс представляется в виде двух процессов: «Выбрать тему лекции» и «Произвести другое действие».

Рисунок 4 -Обучение

.2 Разработка математической модели

Разработка математической модели. Структуры модели данных дают четкую и достоверную информацию об этапе системного анализа и моделирования.

Рисунок 5 - Структура модели данных

2.3 Выбор программного обеспечения

Данный проект разрабатывался в операционной системе Windows. При использовании данного продукта необходимо наличие операционной системы из семейства Windows (желательно использовать Windows XP).XP объединяет в себе лучшие качества предыдущих версий Windows: надежность, стабильность и управляемость. В Windows XP упрощен процесс установки и настройки компьютерного оборудования. Windows XP включает поддержку Plug & Play для сотен устройств, которые не учитывались в Windows 2000, усовершенствована поддержка шины USB (Universal Serial Bus), стандарта IEEE 1394, интерфейса PCI (Peripheral Component Interface) и многих других стандартов и типов шин. В Windows XP включена собственная поддержка чтения-записи оптических дисков DVD-RAM и возможность чтения формата UDF 2.01. Кроме того, с помощью интерфейса IMAPI (Image Mastering API) пользователь Windows XP может создавать компакт-диски в форматах, позволяющих осуществлять однократную или многократную запись (CD-R или CD-RW), применяя для этого обычный метод перетаскивания или соответствующих мастеров. Внедрение стандарта Universal Plug and Play привело к упрощению процессов установки устройств за счет распространения сферы действия технологии Plug & Play на всю сеть. В результате становится возможным обнаружение сетевых устройств (включая сетевые принтеры, интернет-шлюзы и бытовое электронное оборудование) и управление ими.

При создании обучающе-тестирующго комплекса использовалась среда программирования Delphi 7.0. Delphi представляет собой систему программирования. Delphi предназначена для разработки программ и имеет две характерные особенности: создаваемые с её помощью программы могут работать не только под управлением Windows, а сама она относится к классу инструментальных средств ускоренной разработки программ (Rapid Application Development, RAD).

Delphi позволяет создавать быстрые и относительно компактные программы. Язык Delphi - строго типизированный объектно-ориентированный язык, в основе которого лежит хорошо знакомый Object Pascal.

Программы Delphi используют объектно-ориентированную структуру под названием Visual Component Library (Библиотека визуальных компонентов) или VCL. Именно VCL ставит Delphi вне конкуренции и поднимает инструменты RAD на новый уровень.

Delphi включает 32-разрядный собственный оптимизирующий компилятор, существенно увеличивающий скорость выполнения программ и сокращающий время генерации исполняемого файла. Компилятор является родной 32-программой, обеспечивающей значительный выигрыш по сравнению с Visual Basic-генерированным интерпретируемым р-кодом. Оптимизирующий транслятор Delphi устраняет подобную необходимость и делает возможной RAD, благодаря автоматическому использованию оптимизирующих технологий. Есть гарантия корректной работы оптимизации и неизменности смысла написанного программистом кода. Поддержка Unicode со стороны Delphi изменила способ, в соответствие с которым компилятор обрабатывает символьные типы. Unicode является системой кодирования с двумя байтами на символ, которая поддерживает символы и буквы, использованные во всех языках мира.

Delphi обладает высокоразвитыми средствами для работы с базами данных. Базы данных позволяют эффективно управлять информацией. Delphi позволяет эффективно создавать приложения, работающие с базами данных.

Таким образом, можно использовать Delphi для создания как самых простых и легких приложений, так и сложных проектов.

2.4 Определение требований к техническим средствам

Минимальные системные требования:

процессор с тактовой частотой 700 МГц;

оперативная память 64 Мб;

не менее 30 Мб свободного пространства на жёстком диске;

видеокарта и монитор SVGA с разрешением 1280*800;

операционная система Windows 98, XP, 200;

клавиатура;

мышь;

Рекомендуемые системные требования:

процессор с тактовой частотой 1000 МГц;

оперативная память 256 Мб;

не менее 50 Мб свободного пространства на жёстком диске;

видеокарта и монитор SVGA с разрешением не менее 1280*1024 точек;

операционная система Windows ХР;

клавиатура;

мышь;

CD-ROM.

2.5 Защита информации

Защите данных в программе и комплексе в целом было уделено довольно большое внимание. Цели защиты направлены на кодирование используемых файлов и проверку кода доступа. Первое достигается за счёт использования нетипизированных файлов. Второй пункт гарантирован настройками самой программы.

Вся информация, о данных программы включая настройки интерфейса, документы и ключи регистрации находиться в нетипизированных файлах. Это обусловлено тем, что данный вид файлов не открывается корректно программами, кроме тех для которых он был предназначен. Информация в нём находиться в шестнадцатеричном формате, что позволяет особенно эффективно хранить в нём цифровые данные. Записывать и считывать их довольно просто благодаря структуре файла, которая основывается на типе данных - запись. Запись представляет собой общий тип данных, который конкретизируется для каждой определённой цели. Второй пункт защиты обусловлен проверкой специального кода.

3. Разработка программного обеспечения

.1 Алгоритм решения задачи

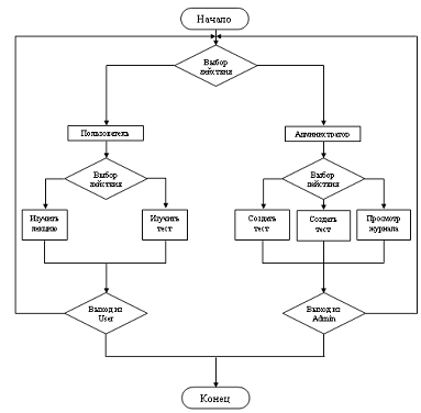
Алгоритм тестирования и обучения пользователя представлен на схеме:

Рисунок 6 - Структура обучения

.2 Определение формы представления входных и выходных данных

Рисунок 7 является главным окном программы, потому что здесь идет непосредственно выбор данных с которыми будет работать человек, будь он администратором либо простым пользователем.

 

Рисунок 7 - Окно выбора пользователя

На рисунке 8 идет непосредственно само создание тестов. Этот пункт программы можно активировать после того как будет введен требуемый пароль администратора.

 

Рисунок 8 - Главное окно программы

На рисунке 9 выводится полное изучение информации (лекций) по выбранной пользователем теме.

 

Рисунок 9 - Окно изучения материала

Под рисунком 10 понимается журнал отчетности по каждому пользователю прошедшего изначально материал предоставленный в виде лекций, а затем уже самоконтроль в виде тестов. В данном журнале регистрируются все действия связанные с прохождением тестов того или иного пользователя системы.

 

Рисунок 10 - Окно администрирования журнала отчетности

На последней форме, предоставленной на рисунке 11 изначально выбирается тема теста, показываются его краткие характеристики, например(сколько дано времени на тот или иной тест; сколько вопросов включено в данный тест; какая система оценок за тест, будет ли округляться оценка в пользу человека проходящего тест).

 

Рисунок 11 - Обучающее-тестирующий комплекс (самоконтроль в виде тестов)

.3 Тестирование программного модуля

Тестирование проводилось с целью проверки работоспособности всего проекта. Интерфейс программы прост для понимания, действия пользователя сведены к минимуму.

Тестирование программы проводилось на персональном компьютере со следующими характеристиками:

процессор AMD Athlon 3000 2.8 ГГц;

видеокарта GeForce 6600 128 MB;

оперативная память DDR I 512 MB;

материнская плата BIOSTAR 560 Nforse;

монитор SAMSUNG SyncMaster 740N;

винчестер Sata II 160 Gb.

.4 Разработка справочной системы

Каждая программа должна обеспечивать пользователю доступ к справочной системе, содержащей исчерпывающую информацию о программе и о том, как с ней работать.

Справочная система программ, работающих в Windows, представляет собой набор файлов определенной структуры, используя которые программа Winhelp, являющаяся составной частью Windows, выводит справочную информацию по запросу (требованию) пользователя.

Основным элементом справочной системы являются HLP-файлы, в которых находится справочная информация. В простейшем случае справочная система программы может представлять собой один единственный HLP-файл.

Создать справочную систему (HLP-файл) можно, при помощи поставляемой вместе с Delphi программы Microsoft Help Workshop. Исходным "материалом" для создания HLP-файла является текст справочной информации, представленный в виде RTF-файла.

Процесс создания справочной системы (HLP-файла) можно представить как последовательность следующих двух шагов:

. Подготовка справочной информации (создание файла документа справочной информации).

. Преобразование файла справочной информации в файл справочной системы.

Файл справочной системы приложения лучше поместить в ту папку, в которой находится файл исполняемой программы.

Для кнопки Справка создается процедура обработки события onclick, которая обращением к функции winheip запускает программу Windows Help (файл Winhlp32.exe). При вызове функции winheip в качестве параметров указываются: идентификатор окна, которое запрашивает справочную информацию; имя файла справочной системы; константа, определяющая действие, которое должна выполнить программа Windows Help и уточняющий параметр.

.5 Описание разрабатываемого программного продукта

Таблица 1 - Трудоемкость разработки программного продукта

Виды работ

Количество операций

Норма времени, ч.



на одну операцию

на все операции

1 Подготовка исходных данных

8

1,2

9,6

2 Реализация алгоритмов контрольных задач с использованием ПС ПЭВМ

9

1

9

3 Обработка данных и получение результатов

3

1,1

3,3

4 Анализ ошибок обработки данных и подготовка заключения о результатах проверки

2

3

6

5 Ознакомление сотрудников службы сопровождения с содержанием задач, структурой входных и выходных данных

1

2

2

6 Определение параметров настройки

5

0,4

2

7 Ознакомление с объектом внедрения

4

0,3

1,2

8 Консультации по подготовке пользователями исходных данных в соответствии с требованиями и ограничениями ОС ПЭВМ

2

1,2

2,4

9 Разработка рекомендаций по реализации алгоритмов и требований пользователя к обработке данных с использованием ППП ПЭВМ по подготовке задач к опытной эксплуатации

3

2,3

6,9

10 Оценка соответствия функциональных и эксплуатационных характеристик ПС требованиям к обработке данных

2

1,2

2,4

11 Проведение консультаций и анализ ошибок комплексирования в период опытной эксплуатации

2

3

6

12 Разработка рекомендаций по созданию программных средств сопряжения (программ и блоков пользователя, осуществляющих промежуточную обработку данных)

2

0,5

1

13 Корректировка программ с целью изменения незначительных функциональных характеристик

2

1

2

14 Разработка дополнительных модулей и включение их в состав ПС

1

4

4

15 Анализ требований задач пользователя к обработке данных и характеристик среды их функционирования

3

1

3

16 Анализ результатов прогона и разработка функциональных спецификаций на корректировку ПС

3

2

6

17 Внесение изменений в программы и эксплуатационную документацию ПС у пользователя

2

1

2

18 Демонстрация функционирования на контрольных задачах службы сопровождения

3

2

6

 

19 Анализ организационно- экономических и технических характеристик объекта внедрения ПС

1

3

3

 

20 Разработка требований к выбору ПС для реализации задач пользователя

2

2

4

 

21 Рекомендации по выбору ПС

2

0,6

1,2

 

22 Оценка полноты охвата функциональными возможностями ПС

2

1,2

2,4

 

23 Требования задач пользователей данного класса

1

2

2

 

24 Выработка рекомендаций по расширению функциональных возможностей ПС

2

0,4

1,8

 

25 Корректировка ПМ (процедуры)

2

2

4

 

26 Оценка необходимости проведения обучения работе по утвержденной технологии

3

4

12

 

27 Анализ характеристик и производственных условий разработки, изготовления и сопровождения ПС у пользователя

2

1,3

2,6

 

28 Разработка рекомендаций по применению у пользователя поставляемых технологических процессов разработки, производства и сопровождения ПС

4

0,5

2

 

29 Создание и описание алгоритма

15

1,3

19,5

 

30 Реализация на языке программирования

20

1,2

24

 

31 Разработка функциональной модели

4

1,5

6

32 Разработка информационной модели

5

1,2

6

Итого трудоемкость в т.ч. ПЭВМ, принтера

172

33,8

187,9


4. Экономическая часть

.1 Расчет материальных затрат

К материальным затратам относятся затраты на расходные материалы и затраты на электроэнергию на технологические цели.

Материальные затраты МЗ, руб., рассчитываются по формуле

, (1)

где Ср.м - стоимость расходных материалов, руб.;

Сэн - стоимость электроэнергии, руб.

Затраты на расходные материалы Ср.м, руб., определяются по формуле

, (2)

где Сб - стоимость бумаги, руб.;

Ск - стоимость картриджа для принтера, руб.;

Сн - стоимость носителя информации, руб.

Сб =10000 руб.

Cк = 30 000 руб.

Сн = 700 руб.

Затраты на бумагу определяются по формуле

, (3)

где Цб - цена за 1 лист бумаги, руб.;

Рб - расход бумаги, шт.

Рбпр = 85 листов.

Рббаз = 160 листов.

Стоимость бумаги по вариантам составит

Сб пр = 28 * 85= 2380 руб.

Сб баз = 28 * 160 = 4480 руб.

Затраты на картридж определяются по формуле

, (4)

где Цк - цена за 1 картридж, руб.;

Рк - расход катриджа при разработке и печати программного продукта, шт.

Ск = 30000 * 0,8 = 24000 руб.

Затраты на носители информации определяются по формуле

, (5)

где Цн - цена носителя информации, руб.;

Рн - расход дискет, CD, CD-RW, шт.

Сн = 700 * 1 = 700 руб.

Подставив рассчитанные показатели в формулу (2), получим

Ср.м = 2380 + 24000 + 700 = 27080 руб.

Ср.м баз = 4480 + 24000 + 700 = 29180 руб.

Затраты на электроэнергию определяют исходя из загруженности персонального компьютера программиста и частичной занятости принтера.

Затраты на электроэнергию определяют по формуле

, (6)

где Цэн - тариф за 1 кВт-ч электроэнергии, руб.;

Тпк - время работы персонального компьютера, ч;

Тприн - время работы принтера, ч;

Wпк - потребляемая мощность ПК, кВт-ч;прин - потребляемая мощность принтера, кВт-ч.

Сэн = 160 * (133 * 0,09 + 0,8 * 0,06) = 1907,4 руб.

Итого материальные затраты по вариантам составят

Мз пр = 27080 + 1907,4 = 28987,4 руб.

Мз баз = 29180 + 1907,4 = 31087,4 руб.

4.2 Расчет расходов на оплату труда и отчислений на социальные нужды

Расчет расходов на оплату труда и отчислений на социальные нужды осуществляется при помощи прикладной программы на ПЭВМ и результат приведен в приложениях Е и Ж.

.3 Расчет себестоимости разработки программного продукта

Себестоимость разработки программного продукта Спол, руб., рассчитывается по формуле

, (7)

где Ао - амортизационные отчисления основных средств и

нематериальных активов, руб.;

Зпр - прочие затраты, руб.

Амортизационные отчисления рассчитываются по формуле

, (8)

, (9)

, (10)

где ОС - стоимость основных средств и нематериальных активов, руб.;

Тн - нормативный срок службы, лет;

Тн = 10 лет;

k - коэффициент, учитывающий долю занятости ПЭВМ;

Фд - действительный фонд времени работы ПЭВМ, ч;

Фн - утвержденный номинальный годовой фонд времени, ч;

%П - процент простоя оборудования в ремонте, %; %П = 3%.

Фд пр = 2500 * (1 - 3 / 100) = 2425 ч.

К пр = 120 / 2425 = 0,05

Ао = 1500000 * 0,05 / 10 = 7500 руб.

Прочие затраты включают оплату услуг связи, ВЦ, банков, сигнализаций, консультаций, аудиторских и рекламных услуг, за охрану; вознаграждения работникам за изобретение и рационализаторские предложения; арендная плата за имущество; плата по процентам за краткосрочный и долгосрочный кредиты под пополнение оборотных средств; земельный налог; налог за пользование природными ресурсами и другие налоги, включаемые в себестоимость, рассчитываются по формуле:

, (11)

где %Зпр - процент прочих затрат, %;

Зпр = 310%.

Прочие затраты по вариантам составят

Зпр пр = (310 * 444906,00) / 100 = 1379208,6 руб.

Зпр баз = (310 * 498960,00) / 100 = 1546776 руб.

Итого полная себестоимость по вариантам составит

Спол пр = 29056,7 + 556132,50 + 189085,05 + 7500 + 1379208,6 = 2160982,85 руб.

Спол баз = 31156,7 + 623700,00 + 212058,00 + 7500 + 1546776 = 2421190,7 руб.

4.4 Расчет отпускной цены разработки программного продукта

Отпускная цена разработки программного продукта без учета НДС Ц, руб., рассчитывается по формуле

, (12)

, (13)

где Цпп - цена предприятия, руб.;

сельхозпродукции, продовольствия и аграрной науки и налог

с пользователей автодорог, руб.;

Пр - прибыль, руб.

Прибыль рассчитывается по формуле

, (14)

где Нр - норматив рентабельности, %;

Нр - 10%.

Прибыль составит

Пр пр = 10 * 2160982,85 / 100 = 216098,29 руб.

Пр баз = 10 * 2421190,7 / 100 = 242119,07 руб.

Цена предприятия составит

Цпп = 2160982,85 + 216098,29 = 2377081,14 руб.

Сборы в республиканский фонд определяются по формуле

, (15)

где hсб.ц - ставка сборов в республиканский фонд, %.

Сумма сборов в республиканский фонд составят

Сб.ц пр = 1 * 2377081,14 / (100 - 1) = 24010,92 руб.

Отпускная цена без НДС составит

Ц пр = 2377081,14 + 24010,92 = 2401092,06 руб.

Цена отпускная с учетом НДС Цотп, руб, рассчитывается по формуле

, (16)

, (17)

где НДС - налог на добавленную стоимость, руб.;

hндс - ставка налога на добавленную стоимость, %.

Сумма НДС составит

НДС = 18 * 2401092,06 / 100 = 432196,57 руб

Цена отпускная с учетом НДС составит

Цотп = 2401092,06 + 432196,57 = 2833288,63 руб.

Результаты расчетов занесем в таблицу 2.

Таблица 2 - Калькуляция отпускной цены разработки программного продукта

Наименование статей калькуляции

Сумма, руб.

1 Стоимость расходных материалов

28987,4

2 Стоимость электроэнергии

31087,4

Итого материальные затраты

31087,4

3 Основная заработная плата программиста

444906,00

4 Дополнительная заработная плата программиста

111226,50

5 Отчисления в Фонд социальной защиты населения на социальные нужды

189085,05

6 Амортизационные отчисления

7 500

7 Прочие затраты

1379208,6

Итого полная себестоимость

2160982,85

8 Прибыль

216098,29

Цена предприятия

2377081,14

9 Сборы в республиканский фонд

24010,92

Отпускная цена без учета НДС

2401092,06

10 Налог на добавленную стоимость

432196,57

Итого цена отпускная с учетом НДС

2833288,63


.5 Сравнение вариантов по разработке программного продукта

Отклонения рассчитываются по данным таблицы 2 следующим образом:

а) в абсолютном выражении, руб.

 (18)

б) в относительном выражении, %

 (19)

Рассчитаем отклонения в абсолютном выражении по материальным затратам

МЗ = 31087,4 - 31156,7 = -69,7

Рассчитаем отклонения в относительном выражении по материальным затратам

%МЗ = = 31087,4 - 31156,7 / 31156,7 = - 0,002%

Аналогично рассчитываются остальные отклонения элементов затрат и результаты заносим в таблицу 3.

Таблица 3 - Смета затрат себестоимости разработки программного продукта

Наименование

Сумма, руб.

Отклонения

элементов затрат

проект.

базов.

руб.

%

1Материальные затраты (за вычетом стоимости возвратных отходов)

31087,4

31156,7

-69,7

- 0,00222%

2 Расходы на оплату труда

556132,50

623700,00

-67567,5

-0,108333333

3 Отчисления на социальные нужды

189085,05

212058,00

-22972,95

-0,108333333

4 Амортизация основных средств и нематериальных активов

7 500

-

7 500,00

-

5 Прочие затраты

1379208,6

1546776

-167567,4

- 0,108333333

Итого затрат на производство и реализации продукции

2160982,85

2421190,7

-60207,85

-0,107471026


Годовой экономический эффект Э, руб., рассчитывается по формуле

 (20)

где Сполпр, Сполбаз - полная себестоимость создания продукта по

проектируемому и базовому вариантам, руб.

Э = (2160982,85- 2421190,7) * 1 = -260207,85 руб.

.6 Расчет технико-экономических показателей

Эффективность разработки программного продукта подтверждается технико-экономическими показателями:

·   трудоемкость разработки программного продукта;

·   полная себестоимость;

·   прибыль;

·   отпускная цена;

·   рентабельность продукта;

·   материалоемкость;

·   затраты на 1 рубль реализованной продукции.

Рентабельность продукта Rи, %, - показатель оценки эффективного использования текущих затрат на разработку программного продукта и рассчитывается по формуле

, (22)

Рентабельность продукта по вариантам составити = 216098,29 / 2160982,85 * 100 = 10 %

Материалоемкость Ме, руб./руб., - показывает долю материальных затрат в себестоимости продукции и рассчитывается по формуле

, (23)

Материалоемкость по вариантам составит

Ме = 31087,4 / 2160982,85 = 0,014 руб/руб

Затраты на 1 рубль реализованной продукции Зреал, руб./руб., - это один из показателей эффективности производства и определяется по формуле

, (24)

Затраты на 1 рубль реализованной продукции по вариантам составят

Зреал = 2160982,85 / 2833288,63 = 0,76 руб/руб

Технико-экономические показатели сводятся в таблицу 4.

Таблица 4 - Технико-экономические показатели

Наименование показателей

Ед. изм.

Варианты

Проект к базе, %



проект.

базов.


1 Трудоемкость разработки программного продукта

ч.

100

130

73,3

2 Полная себестоимость

руб.

216098,85

242119,07

65

3 Прибыль

руб.

216098,29

-

-

4 Рентабельность продукта

%

10,0

-

-

5 Отпускная цена

руб.

2833288,63

-

-

6 Материалоемкость

руб/руб.

0,014325

-

-

7 Затраты на 1 рубль реализованной продукции

руб/руб.

0,76271186

-

-

8 Годовой экономический эффект

руб.

-260207,85

-

-


Проанализировав данные расчетов видно, что материальные затраты на выполнение работы увеличатся почти в девять раз. Однако, факт того, что работа выполнялась на компьютере, позволит сократить трудоемкость разработки практически в полтора раза, что в свою очередь приведет к снижению расходов на оплату труда программиста на 84,9% и отчислений на социальные нужды на 27,5%, прочие затраты также снизились на 27,5%. В итоге полная себестоимость снизится на 25,0%. Отпускная цена разработки программного продукта составит 1 071,34 тыс. руб. Годовой экономический эффект от внедрения электронной базы данных трудоустройства выпускников составит 431,16 тыс. руб.

На основании вышеизложенного можно сделать вывод, что внедрение программного модуля «Компьютерные сети» с точки зрения экономики выгодное дело.

5. Энерго и ресурсосбережение

Энергосбережение - это система мер, направленных на уменьшение потребления энергии путем внедрения новых энергосберегающих технологий и рационального использования энергоресурсов.

В настоящее время энергетическая проблема является одной из наиболее актуальных для Республики Беларусь. Степень самообеспечения энергоресурсами в последние годы в среднем составляет около 15%. Миллиарды долларов ежегодно тратит наша республика на закупки энергоносителей за рубежом. Одним из основных направлений решения энергетической проблемы является энергосбережение. По некоторым оценкам, его потенциал на нынешний момент составляет до 30 % от всех средств, расходуемых на приобретение энергоносителей. В комплексе мероприятий, направленных на повышение эффективности использования энергии, важнейшая роль отводится формированию информационно-образовательной системы по вопросам энергосбережения.

Режимы труда и отдыха при работе с ЭВМ, ПЭВМ и ВДТ должны определятся видом и категорией трудовой деятельности.

Виды трудовой деятельности разделяются на 3 группы:

-       группа А - работа по считыванию информации с экрана ВДТ, ПЭВМ или ЭВМ с предварительным запросом;

-       группа Б - работа по вводу информации;

-       группа В - творческая работа в режиме диалога с ЭВМ.

При выполнении в течение рабочей смены работ, относящихся к разным видам трудовой деятельности, за основную работу с ЭВМ, ПЭВМ и ВДТ следует принимать такую, которая занимает не менее 50% времени в течение рабочей смены или рабочего дня.

Для видов трудовой деятельности устанавливается 3 категории тяжести и напряженности работы с ВДТ, ПЭВМ и ЭВМ (таблица 2), которые определяются: для группы А - по суммарному числу считываемых знаков за рабочую смену, но не более 60000 знаков за смену; для группы Б - по суммарному числу считываемых или вводимых знаков за рабочую смену, но не более 40000 знаков за смену; для группы В - по суммарному времени непосредственной работы с ВДТ, ПЭВМ и ЭВМ за рабочую смену, но не более 6 часов за смену.

Время регламентированных перерывов в течение рабочей смены следует устанавливать в зависимости от ее продолжительности, вида и категории трудовой деятельности.

Стандарт управления энергопотреблением компьютеров, описывает три различных режима работы компьютера. Эти режимы отличаются потребляемой мощностью электроэнергии.

Ждущий режим - позволяет экономить энергию, за счет отключения всех периферийных устройств, кроме ЦПУ, ОЗУ и материнской платы.

Основной режим - при этом режиме экономии нет. Потребляемая мощность около 400Ватт.

Спящий режим - позволяет экономить электроэнергию на 100%, так как отключаются все периферийные устройства.

Для нахождения количества рабочих дней, в течение которых разрабатывался программный продукт, используем формулу

n = Тпк /(8-tрп), (1)

где Тпк - время работы компьютера, ч;

Тпк =120 ч.;

tрп - суммарное время регламентированных перерывов, в течение

рабочего дня, ч;

tрп =70 мин=7/6 часа.

Для нахождения суммарной продолжительности регламентированных перерывов в течение всего времени разработки программного модуля

Трп = n ´ tрп, (2)

где Трп - суммарная продолжительность регламентированных перерывов в течение всего времени разработки программного модуля.

Экономия электроэнергии рассчитывается по формуле

Сэн=Трп´(Wпк-Wсп)´278,48, (3)

где Wпк - потребляемая мощность ПК, кВт; Wпк = 0,3 кВт;

Wсп - потребляемая мощность компьютера в ждущем режиме;

Wсп = 0,18 кВт.

Сэн=20,88´(0,3-0,18)´278,48=697,7 руб.

Использование мер по энерго- и ресурсосбережению, при разработке программного модуля, позволило сэкономить денежные средства в размере 700 рублей.

6. Охрана труда, техника безопасности, противопожарные мероприятия и охрана окружающей среды

Общие рекомендации эргономики по организации труда и рабочего места пользователя.

1. Рекомендации по ограничению продолжительности работы в зависимости от её вида:

·   задание, не требующее высокого уровня навыков и связанное с многократным повторением простых операций - не более 8 часов;

·   очень длинное задание, где используются стандартные приёмы с умеренной ответственностью - не более 8 часов;

·   постоянная работа, тяжёлая, с необходимыми перерывами - не более 6 часов;

·   довольно ответственная работа, где нужно принимать решения - не более 4 часов;

·   очень ответственная работа, требующая точности и большого объёма ответной реакции - не более 2 часов.

Санитарные правила определили продолжительность работы с дисплеями: не более 50% рабочего времени при ежедневном их использовании. Если это невозможно, рекомендуется 15-минутные перерывы через каждый час работы; при менее интенсивной работе - перерыв через каждые 2 часа. Предложено проведение регулярных (раз в полгода) медицинских осмотров, запрещение работы за дисплеями беременным женщинам.

. Рекомендации по уровню освещённости.

В рабочем кабинете освещение должно рассчитываться так, чтобы на 1 м2 площади в среднем приходилось 15 ватт. Контраст между наблюдаемым предметом и окружающей средой может помочь в сосредоточении внимания. При этом яркость непосредственного окружения не должна отличаться от яркости общего окружения более чем в 3 раза.

. Рекомендации по общим санитарным нормам.

4.  Рекомендации по климатическим условиям работы.

Наиболее комфортной для работы считается температура воздуха 18-20оС. Более высокая температура может вызвать физическое утомление, ухудшение психо-эмоционального состояния, умственной деятельности, заторможенность.

Оптимальная влажность - 30-70%. Рекомендуется устанавливать в помещении кондиционеры с увлажнителями, проводить ежедневную влажную уборку. Необходимо регулярное проветривание, вентиляция помещений.

Расстояние от рабочего места до стен с оконными проёмами должно быть не менее 1-1,5 м; между рабочими местами - не менее 1,5м.

. Рекомендации по электробезопасности.

Не рекомендуется дотрагиваться до экрана работающего монитора, стирать с него пыль, ставить какие-либо предметы на него. Протирать экран и защитный фильтр можно только при выключенном компьютере мягкой фланелевой тканью. Подошвы обуви, одежда, руки работающего должны быть сухими, чтобы не было поражения током при случайной неисправности электроизоляции. Ввиду этой же опасности нельзя при работе прислоняться к стене или металлическим предметам. Обязательно должно быть заземление, а полы должны быть с антистатическим покрытием.

Противопожарные мероприятия

Рабочие места, проходы и выход не должны загромождаться посторонними предметами.

Курение, пользование электронагревательными приборами, открытым огнем в помещениях оборудованных средствами вычислительной техники запрещается!

По окончании работы отключить оборудование и провести осмотр помещения.

Преподаватель при возникновении пожара обязан отключить оборудование (электроустановку), принять меры к ликвидации пожара, сообщить о пожаре дежурному персоналу, руководству института.

При появлении дыма, запаха гари учащиеся обязаны немедленно прекратить работу; нажать любую аварийную клавишу, находящуюся на стене рядом с каждым компьютером; сообщить о случившемся преподавателю или лаборанту.

При ликвидации пожара применять средства тушения, гасящее вещество которых не проводит электрический ток (огнетушители, углекислотные, порошковые).

Дополнительные условия

Лица, эксплуатирующие средства вычислительной техники должны быть обучены приемам освобождения пострадавшего от электрического тока, приемам искусственного дыхания, правилам оказания первой помощи и способам тушения пожара в производственных помещениях.

Ответственность за нарушение инструкции

За нарушение данной инструкции, лица допустившие нарушение, несут дисциплинарную, административную, уголовную ответственность.

Заключение

В результате выполнения данного проекта был разработан обучающий комплекс на тему «Компьютерные сети». Получены новые, необходимые знания по программированию на языке Delphi. При реализации программы пройдены этапы описания и постановки задачи, кодирование и тестирование готового комплекса, проектирование программного модуля, отладка программного модуля, с последующей ее реализации в готовую программу. Данный комплекс необходим для введения в обучающий процесс, для подготовки студентов, учащихся, школьников и всех тех, кто захочет пройти подготовку данным методом изучения материала и проверить себя в виде небольшого тестирования самих изученных ранее тем. Программа разработана таким методом, что можно изучать лекции отдельно от самоконтроля в виде тестов, а тесты можно проходить отдельно от лекций, заранее создав определенный тест. В результате выполнения данного дипломного проекта можно сказать, что на этапе разработки возникло огромное количество трудностей, с которыми в последствии вопрос о их выполнении был разрешен, и выполнение данного проекта привело к изучению огромного количества материала, что говорит о том что созданный проект, на основе языка программирования Delphi, является достаточно мощным (в плане написания кода программы) и самым простым (в плане разработанного дружественного интерфейса для любого пользователя) программным продуктом. Основным достоинством программы является то, что она может работать не с определенным материалам, заложенным при создании программы, а может сама дополняться, изменяться, корректироваться, удаляться.

Данный проект можно использовать непосредственно во всех учебных заведениях нашей страны и не только, потому, что комплекс является универсальным приложением и подойдет для всех студентов той или иной специальности. Все это будет зависеть от того какую информацию будут располагать в данном комплексе, и для кого она будет предназначена.

Cписок литературы

1.         Фаронов В.В., Delphi. Программирование на языке высокого уровня: Учебник для вузов - СПб.: Питер, 2007. - 640 с.

2.       Культин Н.Б., Delphi в задачах и примерах. - СПб.: БХВ - Петербург, 2006. - 288ст.: ил.

.        Культин Н.Б., Основы программирования в Delphi 7. - СПб.: БХВ - Петербург, 2006. - 608 ст.: ил.

.        Поган А.М., Царенко Ю.А., Программирование в Delphi. Просто как дважды два. - М.: Эксмо, 2007. - 320 с.

.        С. Бобровский. Delphi 7. Учебный курс. - СПб.: Питер, 2006 -735 с.: ил.

.        Хомоненко А.Д., Самоучитель Delphi.NET. - СПб.: БХВ-Петербург, 2006. - 464 с.: ил

.        С. Бобровский. Delphi 7. Учебный курс. - СПб.: Питер, 2006 -735 с.: ил.

.        Михайлов С.Е., 1С Программирование как дважды два - СПб.: Питер, 2007 - 172 с.

Похожие работы на - Применение тестирующих программ на различных этапах подготовки студентов

 

Не нашли материал для своей работы?
Поможем написать уникальную работу
Без плагиата!
Без нейросетей!