Характеристика услуг по подключению Интернета
Агентство
образования и науки РФ
Федеральное
государственное бюджетное образовательное учреждение высшего профессионального
образования
Рязанский
Государственный Радиотехнический Университет
Кафедра
АСУ
Отчет
по контрольной работе
По
дисциплине: Управление данными
Выполнил: ст. гр. 7030
Юдаев А.И.
Проверил:
Борзых В.Е.
Рязань
2011г.
1. Описание предметной области
интернет подключение
абонент кабель
Компания предоставляет услуги по подключению
интернета, кабельного и цифрового телевидения. Рассмотрим именно предоставление
услуг интернета.
Основными целями, являются:
повышение качества услуг
снижение стоимости предоставляемых услуг, без
потери качества
модернизация оборудования
повышения скорости доступа сети интернет
Для качественной и быстрой работы (от принятия
заявления, до подключения абонента) работают квалифицированные специалисты.
Менеджеры принимают заявки и добавляют их в базу данных, откуда потом
формируется порядок подключения абонентов. Дальше в дело вступают монтажники -
ремонтники, которые осуществляют установку и монтаж сетевого оборудования, а
так же дальнейшее подключение клиента. Проводят кабель и подключают к сети
компьютер. Все работы проводятся очень качественно и аккуратно, согласно
правилам выполнения установки и подключения оборудования.
2. Разработка
и описание функциональной модели
2.1 Разработка контекстной диаграммы
Рисунок 1- контекстная диаграмма
В контекстной диаграмме предоставление услуг
интернета, вводятся заказ клиента, правила предоставления услуг интернета,
техническое оборудование обслуживающий персонал, и база данных. (Рисунок 1)
В декомпозиции происходит расширенное описание
блока из рисунка 1, в котором детально, по шагам идет разборка. Получается три
блока, в которых идет детальное описание. (Рисунок 2)
.2 Декомпозиция
контекстной диаграммы
Рисунок 2 - декомпозиция контекстной диаграммы
2.3 Декомпозиция
блока А1
Рисунок 3 - декомпозиция блока А1
На рисунке 3 рассмотрим детально декомпозицию
блока А1, в котором происходит оформление договора, поступает заказ клиента.
Оформление договора происходит по правилам оформления, менеджеры оформляют
договор и регистрируют его в базе данных.
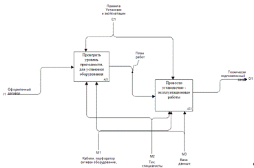
2.4 Декомпозиция
блока А2
На рисунке 4, происходит декомпозиция блока А2
(обработать технически заказ), оформленный договор переходит в дальнейшую
стадию, где при помощи монтажников и ремонтников происходит установка сетевого
оборудования, согласно правилам установки и эксплуатации. Данные о заказе
берутся из базы данных.
Рисунок 4 - декомпозиция блока А2
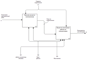
2.5
Декомпозиция блока А3
В блоке А3 происходит подключение абонента,
технически подготовленный заказ проходит последнюю стадию установки, согласно
правилам установки и эксплуатации монтажники выезжают на место, адрес берут из
базы данных, проводят монтажные работы, используют ряд инструментов
(коннекторы, кабели, обжимка, перфоратор). После проведения монтажных работ и
подключения компьютера к сети, абонент становится пользователем
интернета.(Рисунок 5)

3. Отчет по дугам
1. Заказ клиента - Зказ
клиента принимается по телефону или
в офисе. Заявка регистрируется в электронном журнале. Обязана содержать
следующую информацию: Адрес клиента, контактный телефон, время обращения, дата
и время исполнения заявки.
2. База данных - Базу данных
абонентов, где фиксируется вся информация об абонентах (ФИО, адрес,
контактный телефон тариф, паспортные данные), план
подключений (дата и время подключения, адрес, ФИО подключающего)
3. Обслуживающий персонал - персонал компании,
занимающийся обслуживанием клиентов
Менеджеры - принимают и обрабатывают заказ,
оформляют договор, заносят в базу данных
Тех. Специалисты - монтажники и ремонтники,
производят техническое обслуживание
. Пользователь сети Интернет-клиент,
подключенный к сети интернет
. Техническое оборудование - Всё
оборудование, необходимое для проведения монтажных
работ
по установке оборудования и подключения клиента. Например:
кабели,
коннекторы,
обжимки,
перфораторы, ноутбук и.т.д.
. Правила предоставления услуг сети интернет -
все работы производятся согласно правилам.
Правила оформления заказа- оформляется строго по
определенному образцу,
Правила Установки и эксплуатации - производится
монтаж оборудования, исключается неисправности и недочеты
Правила подключения - производится тоже согласно
правилам
. Оформленный договор - готовый договор
оформленный, по образцу, содержащий всю информацию о клиенте, дате подачи
заявки, дату подключения , кто принимал заявку и кто будет реализовывать монтаж
и подключение.
. Технически подготовленный заказ -
подготовленный заказ, установленное сетевое оборудование, все согласно правилам
установки и эксплуатации.
. План работ - план, согласно которому
проводятся, установка и подключение абонента, все данные берутся из базы данных
. План по подключению - план по
подключению абонента, который проводится согласно правилам подключения,
4. Разработка и описание информационной модели
Исходя из отчета по дугам, создаем информационную
модель, в которой описываются сущности, содержащие какие-то сведения. Далее
добавляются атрибутивы. В дальнейшем идет создание и определение отношений
(рисунок 6)
Рисунок 6 - информационная модель
5. База данных в MS
Access
В итоге получаем базу данных, в которой
используются, таблицы сотрудники, план подключений, база данных абонентов,
тарифы, техническое оборудование, задействованное оборудование.
Создаем связи, в результате чего получается
таблица, которая изображена на рисунке 11.
Рисунок 7
Главной задачей базы данных является, быстрый и
удобный поиск информации по каждому договору. Если нажать на фамилию менеджера
то откроется окно, какие договоры он заключил, дата, а так же монтажника,
который проводил установку. Если открыть на номер договора, мы увидим абонента,
его фамилию, адрес, телефон, паспортные данные. Если нажать на фамилию клиента,
то мы увидим какой тарифный план он выбрал, какова его стоимость, и скорость.
Создаем схему данных, где делаем связи, между
блоками.
Рисунок 8 - схема данных
На следующих рисунках детально показана
разработка таблиц.
Рисунок 9 - план подключений
Рисунок 10 - база данных абонентов
Рисунок 11 - готовая таблица, сделанная из схемы
данных