Расчет однокаскадного усилителя биполярного транзистора
Федеральное
агентство по образованию РФ
Государственное
образовательное учреждение высшего профессионального образования
Тихоокеанский
государственный университет
Курсовая
работа
«Расчет
однокаскадного усилителя биполярного транзистора»
По
дисциплине: Основы электроники и схемотехники
Выполнил: студент
группы КБ-11 Смирнов
И.Ю.
Принял: Коваленко С.В.
Хабаровск
2013г.
Введение
Транзистор - это полупроводниковый
электронный прибор, управляющий током в электрической цепи, за счёт изменения входного
напряжения или тока. Но по сути это обычный выключатель, включающий и
выключающий ток, на котором, кстати, и основан компьютерный код, где 1 означает
то, что ток есть, а 0 его отсутствие. Изобретению этого устройства мы обязаны
американской лаборатории Bell Labs, в которой Уильям Шокли, Джон Бардин и
Уолтер Браттейн в далёком 1947 году создали его. Но как всегда и бывает с
великими изобретениями, первоначально оно не было замечено общественностью, и
только через 9 лет учёные получили Нобелевскую премию в области физики. Само же
название “transistor” было придумано их коллегой Джоном Пирсом, который сложил
его из 2 слов - “transfer” - переносить и “resistance” - сопротивление.
Первыми заметившими изобретение
стали радиолюбители, использующие их для усиления сигнала. Почувствовав, что
изобретение может принести прибыль, лаборатория решила продавать лицензии на
использование транзисторных технологий. Успех не заставил себя долго ждать, и
уже в 1956 году появился первый портативный радиоприёмник, что было раньше
невозможно из-за использования громоздких ламп, а компактные транзисторы легко
справлялись с этой задачей, что позволяло теперь всегда носить музыку с собой.
Изобретения такого портативного устройства показало всю важность и
востребованность новой технологии, что стало привлекать в эту сферу новые
пытливые умы изобретателей. И через 2 года Джеком Килби и Робертом Нойсом был
сделан гигантский шаг в развитии транзисторов, с помощью своей новой технологии
они объединили их в одну микросхему. Этот революционный шаг познакомил Нойса с
Гордоном Муром, с которым в 68-ом году он создает компанию Intel.
Именно микросхема, основанная на
транзисторах, ознаменовала начало нового этапа в электронике, и именно она
сделала возможным появление современных компьютеров. В 1965 году в одной из
публикаций был сформулирован “закон Мура”, который говорил, что число
транзисторов в микросхеме должно удваиваться с каждым годом. Этому закону
постоянно предсказывают кончину, но вот уже больше сорока лет он продолжает
работать. К примеру, в первом процессоре Intel 4004, выпущенном в 1971 году
было 2300 транзисторов, а к 1989 году Intel 486 насчитывал их уже 1 200 000.
Так, обходя на своём пути множество преград и постоянно совершенствуясь,
последний процессор Intel Core 2 Extreme перевалил собой отметку в 820 000 000
транзисторов.
Таким образом, уже более шестидесяти
лет одно маленькое изобретение продолжает двигать технологии вперёд, постоянно
поднимая их на новый уровень. И уже, наверное, невозможно представить, как
выглядел бы мир без этого маленького устройства.
Задание на курсовую работу
Рассчитать номинальные
значения резисторов 
исходя из заданного
положения рабочей точки в классе А (
) и ее нестабильности S,
при напряжении источника питания схемы 
, типа транзистора VT1,
для схемы на рис.1.
Определить узловые
потенциалы в схеме. Построить передаточную характеристику схемы на участке
база-коллектор транзистора 
) и нанести на нее
рабочую точку. Обозначить на характеристике области работы транзистора.
Оценить расчетным путем
основные малосигнальные параметры рассматриваемой схемы 
.
Определить по входным и
выходным вольт-амперным характеристикам транзистора области работы усилителя
без нелинейных искажений.
На основе сведений о
нижней граничной частоте 
полосы пропускания
усилителя с учетом данных о сопротивлениях нагрузки 
и источника сигнала 
определить емкости
разделительных и блокировочного конденсаторов 
.
Построить АЧХ и ФЧХ
усилителя, по которым определить граничные частоты полосы пропускания
усилителя.
Построить принципиальную
схему с узловыми потенциалами, передаточной, переходной, семейств входных и
выходных вольт-амперных, амплитудно-частотной характеристик с помощью
прикладной программы компьютерного моделирования и исследования электронных
схем (Electronics Workbench, Multisim, Micro-Cap).
Сравнить результаты с
полученными расчетным путем.
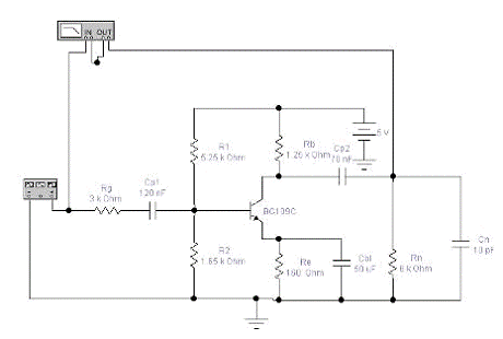
Рис.1 Принципиальная
электрическая схема усилителя
Табл.1 Исходные данные
|
Iка, mВ
|
S
|
Eк, В
|
Тип транзистора
|
Fн, Гц
|
Rг, кОм
|
Rн, кОм
|
Cн, пФ
|
|
3
|
8
|
5
|
КТ3102Г
|
1000
|
3
|
6
|
10
|
Параметры транзистора КТ3102Г.
Транзистор кремниевый, n-p-n
структуры.
Табл.2 Параметры транзистора КТ3102Г
|
Обозначение
|
Значение
|
Параметр
|
|
Bст
|
400-1000
|
Статический коэффициент передачи тока биполярного транзистора в
схеме с общим эмиттером (приводится диапазон допустимых значений)
|
|
Fгр, МГц
|
150
|
Граничная частота усилителя
|
|
Cк/Uкб, пФ/В
|
8/5
|
Емкость коллекторного перехода (Cк) при напряжении на коллекторе
(Uкб)
|
|
Uкэ.нас/(Iк/Iб), В/мА/мА
|
0,1/10/1
|
Напряжение насыщения коллектор-эмиттер (Uкэ.нас) биполярного
транзистора при заданном токе коллектора (Iк) и заданном токе базы (Iб)
|
|
Uбэ.нас/(Iк/Iб), В/мА/мА
|
0,9/10/1
|
Напряжение насыщения коллектор-эмиттер (Uбэ.нас) биполярного
транзистора при заданном токе коллектора (Iк) и заданном токе базы (Iб)
|
|
IКО, мкА
|
0,5
|
Обратный ток коллектора
|
|
IЭО, мкА
|
30
|
Обратный ток эммитера
|
30
|
Максимально допустимое постоянное напряжение эмиттер-база
|
|
Uкэ.max, В
|
20
|
Максимально допустимое постоянное напряжение коллектор-эмиттер
|
|
Iк.max, мА
|
100
|
Максимально допустимый ток коллектора
|
|
Pк.max, мВт
|
300
|
Максимально допустимая рассеиваемая мощность на коллекторе
|
Табл.3 Ряды номинальных значений
параметров типовых радиоэлементов (ГОСТ 2825-67)
|
Индекс ряда
|
Числовые коэффициенты, умножаемые на 10
|
Допуск, %
|
|
Е6
|
1,0
|
1,5
|
2,2
|
3,3
|
4,7
|
6,8
|
|
|
Е12
|
1,0
|
1,5
|
2,2
|
3,3
|
4,7
|
6,8
|
|
|
1,2
|
1,8
|
2,7
|
3,9
|
5,6
|
8,1
|
|
|
Е24
|
1,0
|
1,5
|
2,2
|
3,3
|
4,7
|
6,8
|
|
|
1,1
|
1,6
|
2,4
|
3,6
|
5,1
|
7,5
|
|
|
1,2
|
1,8
|
2,7
|
3,9
|
5,6
|
8,1
|
|
|
1,3
|
2,0
|
3,0
|
4,3
|
6,2
|
9,1
|
|
Так как в курсовой работе будет
использоваться приложение Workbench 5.12, в котором отсутствует транзистор
КТ3102Г, то вместо него будем использовать его зарубежный аналог BC109C,
который схож с ним по параметрам. Поэтому расчетные значения могут отличаться
от значений, полученных при использовании приложения Workbench.
Задание 1
Рассчитать параметры
резисторов 
исходя из заданного
положения рабочей точки в классе А (
) и ее нестабильности S,
при напряжении источника питания схемы 
, типа транзистора VT1,
для схемы на рис.1.
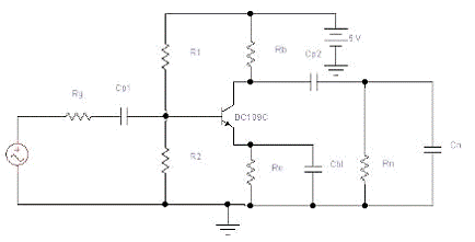
Так как транзистор
кремниевый, то контактная разность обоих переходов равна
-
значение напряжения база-эмиттер. Так как 
- источник постоянного
напряжения, то схему можно упростить, убрав все конденсаторы и ненужные
резисторы. Также уберем из схемы источник переменного напряжения и получим
схему изображенную на рис.2
Рис.2 Упрощенная схема
усилителя
Предположим, что
транзистор находится в нормальной активной области. Учитывая, что рабочая точка
находится в классе А, рассчитаем напряжение коллектора.
Для малосигнальных схем
напряжение на Rэ составляет 5-30% напряжения Eк, поэтому выберем 10%.
Определим сопротивления 
и 
, для этого рассчитаем
ток эмиттера, используя для этого коэффициент усиления эмиттерного тока,
выраженного через коэффициент усиления базового тока:
По условию β=500,
тогда
Аналогично рассчитаем
базовый ток:
Тогда:
Получаем:
Если пренебречь током
базы, то на участке А-В протекает ток равный отношению:
Из выражений (2) и (3)
следует, что
,
(4)
Найдем сопротивление
базы. Для этого нам понадобится коэффициент нестабильной рабочей точки каскада,
выражаемый как:
Отсюда вычислим номинал
сопротивления RБ, который так же равен параллельному соединению резисторов R1 и
R2.
Решая систему из
уравнений (4) и (5) найдем R2 и R1
Получаем: =5267 Ом;=1662
Ом;К=750 Ом;Э=166 Ом.
Номинальные значения
резисторов возьмем в соответствии с рядом Е24, тогда получим:=5250 Ом;=1650
Ом;К=750 Ом; Э=160 Ом.
Задание 2
Рассмотрим узловые
потенциалы в схеме. Построить передаточную характеристику схемы на участке
база-коллектор транзистора 
) и нанести на нее
рабочую точку. Обозначить на характеристике области работы транзистора.
Рассмотрим узловые
потенциалы в схеме изображенной на рис.3.
Рис.3 Схема для
нахождения потенциалов
Найдем разность
потенциалов на эмиттере:
однокаскадный усилитель
биполярный транзистор
Найдем разность
потенциалов на базе:
Найдем разность
потенциалов на коллекторе:

Получили узловые
потенциалы:

;

;

.
Для построения
передаточной характеристики воспользуемся приложением Workbench 5.12. Для того
чтобы построить зависимость 
, нужно в схеме
поставить два вольтметра: первый - для снятия потенциала базы, ставится между
базой и “землей”, второй - для снятия потенциала коллектора, ставится между коллектором
и “землей”. Так же для того, чтобы регулировать потенциал базы в схему вводят
источник ЭДС подсоединенный к базе (Рис.4).
Рис.4 Схема для снятия
передаточной характеристики
Табл.4
|
|
5,013
|
5,011
|
4,23
|
3,46
|
2,75
|
2,07
|
0,97
|
1,82
|
2,63
|
3,54
|
|
|
0
|
0,48
|
0,82
|
1,07
|
1,43
|
1,52
|
2,53
|
3,24
|
4,12
|
Рис.5 Передаточная характеристика
На передаточной
характеристике (рис. 5) показана рабочая точка (РТ) соответствующая значениям: 
Задание 3
Оценить расчетным путем
основные малосигнальные параметры рассматриваемой схемы 
. А также при какой
амплитуде входного сигнала в схеме возникнут нелинейные искажения.
Рис.6 Эквивалентная
схема усилителя
Исходные данные:

;

.
Для транзистора
сопротивление p-n перехода составляет:

Принимаем 
Рассчитаем входное
сопротивление в схеме с общим эмиттером:
Рассчитаем коэффициент
усиления по току:
Найдем сопротивление 
, когда нагрузка
включена параллельно с сопротивлением коллектора:
Рассчитаем коэффициент
усиления по напряжению:
Рассчитаем коэффициент
усиления по мощности:
Рассчитаем входное
сопротивление схемы:
Рассчитаем выходное
сопротивление схемы:
Рассчитаем 
:
Задание 4
Необходимо узнать при
какой амплитуде входного сигнала в схеме возникнут нелинейные искажения.
Амплитуда выходного сигнала не может быть больше, чем 
.
Найдем действующее
значение амплитуды входного сигнала:
Построим выходные ВАХ
транзистора -
(берем
из справочника в электронном виде) (Рис.7).
Рис.7 Выходные ВАХ
транзистора
На выходных ВАХ
транзистора нанесем рабочую точку, а так же нагрузочную прямую по постоянному
(А-Б) и переменному току.
Нагрузочную прямую по
постоянному току построим по двум крайним случаям.
Первый случай (А):
транзистор полностью открыт
Второй случай (Б):
транзистор полностью закрыт
Для того чтобы построить
рабочую точку на ВАХ следует провести прямую на уровне 
до пересечения со
статической нагрузочной прямой. Это пересечение и будет являться рабочей
точкой.
Прямая по переменному
току имеет наклон 
и проходит через рабочую
точку. Так как масштаб оси OY в мили Амперах то полученное значение α
надо умножить на 1000.
Задание 5
На основе сведений о
нижней граничной частоте 
полосы пропускания
усилителя с учетом данных о сопротивлениях нагрузки 
и источника сигнала 
определить емкости
разделительных и блокировочного конденсаторов 
.
Учитывая, что

;

;

.
Найдем емкости
разделительных (Cp1 и Cp2) и блокировочного (Сбл) конденсаторов.
При расчете постоянной
времени τ для каждого из конденсаторов будем учитывать только данный
конденсатор, считая, что другие конденсаторы заменяют соответствующие точки в
схеме.
Получим следующие
эквивалентные схемы для расчета постоянных времени.
Рис.8 Эквивалентные
схемы для определения постоянных времени
а) 
; б) 
; в)
Для начала рассчитаем
постоянную времени для нижней частоты:
Примем, что все
постоянные времени равны между собой:
Рассчитаем значения 
и 
, а также 
:
Получаем:
Номинальные значения
резисторов возьмем в соответствии с рядом E24,тогда получаем:
Задание 6
Построить АЧХ и ФЧХ
усилителя, по которым определить граничные частоты полосы пропускания
усилителя.
Вычислим верхнюю
граничную частоту полосы пропускания усилителя. Для этого нам понадобится
параметр 
при 
.
Верхняя граничная
частота любого усилительного каскада определяется по формуле (8).
Коэффициент G для
каскада с общим эмиттером определяется по формуле (10).
Определим
-
среднее время жизни неосновных носителей заряда в базе:
Определим эквивалентную
емкость коллекторного перехода 
:

- емкость перехода при
нулевом смещении;

- контактная разность
потенциалов, которая равна 0,7 В;

- напряжение на
переходе.
Найдем ширину полосы
пропускания:
Построим АЧХ и ФЧХ для
однокаскадного усилителя. Для этого воспользуемся приложением Workbench 5.12. В
схему надо добавить генератор импульсов (Function Generator), а так же надо
подключить Bode Plotter в схему таким образом, чтобы вход его был подключен к
одному из зажимов на входе схемы, а выход к одному из зажимов выхода схемы
(Рис.9).
Рис.9 Схема для
построения АЧХ и ФЧХ
Далее выбирается закладка
Analyse -> Display Graph, где выводятся АЧХ и ФЧХ (Рис.10).
Рис.11 АЧХ и ФЧХ
Заключение
В ходе проделанной
курсовой работы произведены расчеты основных параметров однокаскадного
усилителя BC109C. Определили сопротивления резисторов 
, входящих в схему,
емкости разделительных Cp1 и Cp2 и блокировочного конденсатора Сбл. А также
малосигнальные параметры схемы Kuo, Kio, Kp, Rвх, Rвых.
Список литературы
1) Гусев В.Г., Гусев М.Ю. Электроника. -М.: “Высшая школа”. 1991
-622с.: ил.
)Рекус Г. Г., Чесноков В. Н. Лабораторные работы по электротехнике
и основам электроники: Учеб. пособие для неэлектротехн. спец. вузов. - М.:
Высш. шк., 1989. - 240 с.: ил.
)Лачин В.И., Савелов Н.С. Электроника: Учеб. пособие. - Ростов н/Д
изд-во «Феникс»,2000. - 448 с. Прикладное программное обеспечение: Electronic
Workbench Pro Edition