Проектирование антенны
Введение
Антеннами называются устройства,
предназначенные для излучения и приема радиоволн. Антенны являются обязательным
звеном любой системы радиосвязи. Электромагнитные колебания высокой частоты
вырабатываются генератором, с помощью направляющей системы (фидера) подводятся
к передающей антенне и излучаются ею в окружающее пространство в виде свободно
распространяющихся радиоволн. Приемная антенна извлекает из окружающего
пространства часть энергии волны. Эта энергия по направляющей системе поступает
на вход радиоприемного устройства, где после ряда преобразований происходит
выделение заложенной в волне информации.
Антенны обладают свойством
обратимости, т.е. одна и та же антенна в принципе может работать и как
передающая и как приемная. Однако в реальных условиях требования к передающим и
приемным антеннам могут существенно отличаться. Так, передающая антенна должна
обладать высокой излучающей способностью и максимально большим коэффициентом
полезного действия, в то время как приемная антенна должна обеспечивать
требуемую помехозащищенность (требуемое отношение сигнал/шум), что достигается
за счет ее направленных свойств.
Под направленными свойствами
понимается способность антенны излучать или принимать радиоволны в переделах
определенного телесного угла. В процессе разработки антенны решаются две задачи
- внутренняя (синтез антенны) и внешняя (анализ). Под синтезом понимается
определение законов распределения токов и напряжения по антенне для получения
требуемых электрических характеристик антенны. В процессе анализа решается
обратная задача, т.е. по известным законам распределения токов и напряжений по
антенне определяются ее электрические характеристики.
В строгом смысле обе задачи нужно
решать на основе уравнений Максвелла (волновых уравнений) и соответствующих
граничных условий. Однако, несмотря на кажутся их внешнюю простоту, получить
удобные для практического применения формулы далеко не всегда удается из-за
очень больших математических трудностей. Даже в самом простом случае одиночного
линейного излучателя окончательные выражения получаются весьма громоздкими.
Поэтому на практике обычно применяют инженерные методы расчета, позволяющие
получить более простые формулы, когда точность расчета удовлетворяют
требованиям задачи. С этой целью используют модели, в которых в качестве
прототипов применяют известные в теории цепей устройства (отрезки линий,
четырехполюсники). Широко применяется также метод геометрической оптики.
Направляющие системы (фидеры) должны
обеспечивать максимально эффективную работу антенно-фидерного тракта. Поэтому
фидер работает в согласованном режиме с генератором (или приемником) и
антенной, обеспечивая режим бегущей волны. Фидер должен также обладать
минимальными прямыми потерями (максимальным коэффициентом полезного действия).
И, наконец, фидер не должен обладать антенным эффектом, т.е. не должен излучать
или принимать радиоволны.
На работу антенн определенное
влияние оказывает среда, в которой (или над которой) распространяются
радиоволны. Это влияние проявляется в изменении входного сопротивления и
сопротивления излучения антенн, их коэффициента усиления и диаграммы
направленности.
Структура и специфика
распространения полезных сигналов и сигналов помех часто являются определяющими
факторами при определении требований к типам и конструкции антенн в различных
диапазонах волн.
Задание
Сконструировать 2-х элементную
антенну с двумя вертикальными активными полуволновыми вибраторами для частоты f.
Рассчитать построить диаграммы
направленности в вертикальной и горизонтальной плоскостях по программе MMANA.
Если:
) Система находится в идеальном
пространстве.
) Система находится на высоте
.
При
.
- Рассчитать
по
формулам для двух вибраторов.
При
.
Исходные данные
1. Конструирование 2-х
элементной антенны с двумя вертикальными активными полуволновыми вибраторами в
программе MMANA
Конструируем антенну на программе MMANA. В меню «Геометрия» задаем
«имя», частоту «F», в правом верхнем углу ставим флажок «В лямбдах» (для удобности
конструирования). Заполняем ячейки геометрии.
, R(mm)=0.5-диаметр проводника
возьмём за 1 мм
2. Рассчитать построить
диаграммы направленности в вертикальной и горизонтальной плоскостях, когда
система находится в идеальном пространстве
При
Устанавливаем источники синфазно.
Для того что бы построить диаграммы
направленности в вертикальной и горизонтальной плоскостях, когда система
находится в идеальном пространстве. Мы переходим в меню «Вычисления», ставим
флажок «Идеальное пространство», выбираем материал «медь». Нажимаем «Пуск».
Из результатов мы видим, что:
· R - активная часть входного сопротивления, Ом = 1698.94
· jX - реактивная.= -1078.63
· SWR - КСВ (по умолчанию в 50_омном тракте) = 47.68
· Gh - усиление относительно полуволнового диполя (дБд).Причем это
значение выводится, только если расчет производится для свободного
пространства. На мой взгляд, это правильный подход - сравнивать усиление
антенны с диполем, действительно корректно только в
свободном пространстве, ибо при
наличии земли ДН, усиление и зенитный угол максимума излучения диполя зависят
как от высоты подвеса, так и от свойств земли. Использовать в качестве образца
для сравнения столь меняющуюся по параметрам «единицу измерения» как диполь над
землей просто неудобно.
• Ga dbi - усиление к изотропному излучателю = 6.32
Эта единица, будучи привязанной к
абстрактной все направленной антенне, независящей от высоты и свойств земли,
используется в последующем во всех таблицах и графиках.
• F/B db - отношение уровней излучения вперед / назад. = 0
В качестве направления назад
используется довольно большой телесный угол, по умолчанию - по азимуту 120
градусов (+ 60 градусов от направления назад, т.е. от120 до 240 градусов по
азимуту) и 60 градусов (от 0 до60 градусов) по зениту. Вычисление излучения
назад в столь широком угловом диапазоне более корректно, чемпростое вычисление
только назад. Это же является причиной, что MMANA дает меньшие значения F/B,
чем другие моделирующие программы, которые считают заднее излучение, только для
единственного направления - чисто назад.
• Elev. - зенитный (вертикальный) угол = 0
Угол под которым расположен максимум
излучения антенны.
• Земл - тип земли = идеальное пространство.
• Высота - высота антенны в метрах над землей.=0
Естественно, если земля была задана
как свободное пространство, столбец будет пустым.
• Пол. - поляризация антенны = Вертикальная
Горизонтальная или вертикальная. Точнее
говоря, выводится, в какой поляризации антенна излучает большую часть мощности.
После переходим в меню «Диаграммы
направленности» и видим получившиеся ДН.
Если фаза одного
вибраторов
Устанавливаем источники по новым
параметрам
Переходим в меню «Вычисления»,
ставим флажок «Идеальное пространство», выбираем материал «Медь». Нажимаем
«Пуск».
Из результатов мы видим, что:
· R - активная часть входного сопротивления, Ом = 3293.15
· jX - реактивная.= -1712.97
· SWR - КСВ (по умолчанию в 50_омном тракте) = 83.69
• Ga dbi - усиление к изотропному излучателю = 7.79
• F/B db - отношение уровней излучения вперед / назад. = -2.37
• Elev. - зенитный (вертикальный) угол = 0
• Земл - тип земли = идеальное пространство
• Высота - высота антенны в метрах над землей = 0.
• Пол. - поляризация антенны = Вертикальная
После переходим в меню «Диаграммы
направленности» и видим получившиеся ДН.

3. Рассчитать построить
диаграммы направленности в вертикальной и горизонтальной плоскостях, когда
система находится на высоте
.
Высота над идеальной поверхностью:
При
Устанавливаем источники синфазно.
Для того, что бы построить диаграммы
направленности в вертикальной и горизонтальной плоскостях, когда система
находится на высоте Н над идеальным пространством. Мы переходим в меню
«Вычисления», ставим флажок «Идеальное пространство», выбираем материал «медь»,
устанавливаем высоту. Нажимаем «Пуск».
Из результатов мы видим, что:
· R - активная часть входного сопротивления, Ом = 121.390
· jX - реактивная.= 4.267
· SWR - КСВ (по умолчанию в 50_омном тракте) = 2.43
• Ga dbi - усиление к изотропному излучателю = 9.22
• F/B db - отношение уровней излучения вперед / назад. = 0
• Elev. - зенитный (вертикальный) угол = 0
• Земл - тип земли = идеальное пространство
• Высота - высота антенны в метрах над землей = 2.5
• Пол. - поляризация антенны = Вертикальная
После переходим в меню «Диаграммы
направленности» и видим получившиеся ДН.
Появления так называемых
дополнительных лепестков в ДН можно объяснить влиянием идеальной поверхности.
Если фаза одного
вибраторов
Устанавливаем источники по новым
параметрам
Переходим в меню «Вычисления», ставим
флажок «Идеальное пространство», выбираем материал «Медь», устанавливаем
высоту. Нажимаем «Пуск».
Из результатов мы видим, что:
· R - активная часть входного сопротивления, Ом = 63.207
· jX - реактивная.= 36.659
· SWR - КСВ (по умолчанию в 50_омном тракте) = 1.97
• Ga dbi - усиление к изотропному излучателю = 10.89
• F/B db - отношение уровней излучения вперед / назад. = -3.55
• Elev. - зенитный (вертикальный) угол = 0
• Земл - тип земли = идеальное пространство
• Высота - высота антенны в метрах над землей = 2.5
• Пол. - поляризация антенны = Вертикальная
После переходим в меню «Диаграммы
направленности» и видим получившиеся ДН.
А для получения кардиоидной
диаграммы мне пришлось уменьшить радиус сечения проводника с R(wl)=0.0004 (0.5 мм) до R(mm)=0.00001
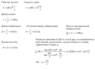
4. Рассчитать
по
формулам для двух вибраторов
Расчеты сделаны на
программе MAthCad.
Заключение
В данной курсовой работе была
сконструирована 2-х элементная антенна с двумя вертикальными активными
полуволновыми вибраторами для частоты F. Рассчитана и показаны диаграммы направленности в вертикальной и
горизонтальной плоскостях в программе MMANA.
Когда система находилась в идеальном
пространстве, система находится на высоте
, при
.
Рассчитана
ненормированная ДН системы (решетки)
по формулам для двух
вибраторов, при
.
Выводы:
В СИНФАЗНОЙ СИСТЕМЕ
.В направлении перпендикуляра к оси
системы независимо от
«базы» всегда будет максимум поля,
равный 2Е.
. При d ≤ л ДН системы будет
однолепестковой, причем лепесток
будет тем уже, чем больше d/л.
. При d > л c увеличением d
количество боковых лепестков в ДН растет.
. Величина всех боковых лепестков
одинакова и равна лепестку в направлении перпендикуляра к оси системы, т.е. равна
2Е.
. Вдоль оси системы в зависимости от
d может быть 2Е, 0 или промежуточное значение поля.
В ПРОТИВОФАЗНОЙ СИСТЕМЕ
1. В направлении перпендикуляра к
оси системы при любой «базе» излучение будет отсутствовать.
. При d = λ ДН системы будет однолепестковой с максимумом в направлении φm = 600.
. При d > λ в ДН появляются боковые лепестки, количество которых будет тем
больше, чем больше d/λ.
. Все лепестки, кроме расположенных
вдоль линии АВ, имеют одинаковую
амплитуду 2Е.
. В направлении оси системы в зависимости
от d/λ может быть максимум,
нуль или промежуточное значение поля.
Использованная
литература
антенна полуволновой
вибратор частота
1. И.П. Заикин, А.В.
Тоцкий, С.К. Абрамов, В.В. Лукин «ОСНОВЫ ТЕОРИИ АНТЕНН» 2005 г.
. Компьютерное
моделирование антенн. Все о программе MMANA. - М.: ИП РадиоСофт, Журнал
«Радио». 2002 - 80 с.: ил. ISBN 5_93037_092_3
. Антенно-фидерные
устройства: Учебник для вузов/ Г.Н. Кочержевский, Г.А. Ерохин, Н.Д. Козырев. -
М.: Радио и связь.